2018国际经济法概论自学考试简单论述总结docx
- 格式:docx
- 大小:20.24 KB
- 文档页数:5
第一章绪论学习本章的目的和要求:理解国际经济法的基本含义;国际经济法产生和发展的简略过程;国际经济法的范围及其与相邻诸法律部门之间的交错关系;源远流长的中国对外经济交往的历史概况以及其中所蕴含的基本法理原则;学习国际经济法对于贯彻中国对外开放基本国策的重大意义。
考核目标与具体要求识记(1)国际经济法的基本含义;(2)国际经济法产生和发展的简略过程;(3)区分平等、不平等两大类双边国际商务条约的主要标准及其现实意义;(4)第二次世界大战结束以来国际经济秩序和国际经济法破旧立新的大体进程;(5)经济全球化明显加快与国际经济法面临的新挑战;(6)中国对外经济交往的历史概况及其中所蕴含的基本法理原则;(7)中国对外开放基本基本过程是中国对外经济交往优良历史传统的自觉继承和重大发展;(8)国际经济法与相邻诸法律部门之间的交错关系。
领会(1)学习国际经济法学对于贯彻中国对外开放基本国策的重大意义;(2)当代国际经济关系中的“南北矛盾”在国际经济法中的主要体现。
应用结合上述知识点,并结合当前重大实际问题,分析国际经济法在当代国际经济秩序新旧更替进程中所发挥的作用及其发展的趋向。
历年考点:国际经济法产生和发展的简略过程第一节国际经济法的产生和发展一、国际经济法的产生1、定义:国际经济法泛指调整国际经济关系的各种法律规范,是调整国际经济关系的各种法律规范的总称。
(识记)2、国际经济关系的产生和发展是国际经济法产生和发展的基础和前提。
3、国际经济法是巩固现存国际经济秩序的重要工具,也是促进变革旧的国际经济秩序、建立新的国际经济秩序的重要手段。
二、国际经济法的发展1、在国际经济和国际经济法的发展过程中,始终贯穿着强权国家保持和扩大既得经济利益、维护国际经济旧秩序与贫弱国家争取和确保经济平权地位、建立国际经济新秩序的斗争。
2、国际经济法的发展阶段(1)萌芽阶段的国际经济法早在公元前,地中海沿岸各国之间就已经出现出了比较频繁的国际经济交往和国际贸易活动。
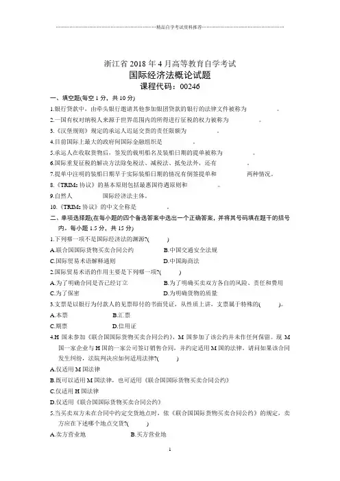
浙江省2018年4月高等教育自学考试国际经济法概论试题课程代码:00246一、填空题(每空1分,共10分)1.银行贷款中,由牵头银行邀请其他参加银团贷款的银行的法律文件被称为__________。
2.一国有权对纳税人来源于世界范围内的所得进行征税的权力被称为__________。
3.《汉堡规则》规定的承运人迟延交货的责任限额为__________。
4.目前国际上最大的政府间国际金融组织是__________。
5.承运人在收取货物后,签发的载明船名及装船日期的提单被称为__________。
6.国际重复征税的解决方法除免税法、减税法、抵免法外,还有__________。
7.提单中注明的装船日期早于实际装船日期的情况有倒签提单和__________两种情况。
8.《TRIMs协议》的基本原则包括最惠国待遇原则和__________。
9.自然人__________国际经济法主体。
10.《TRIMs协议》的中文全称是__________。
二、单项选择题(在每小题的四个备选答案中选出一个正确答案,并将其号码填在题干的括号内。
每小题1.5分,共15分)1.下列哪一项不是国际经济法的渊源?( )A.联合国国际货物买卖合同公约B.中国交通安全法规C.国际贸易术语解释通则D.中国海商法2.国际贸易术语的作用主要是下列哪一项?( )A.为了明确合同是否已经订立B.为了明确买卖双方各自的风险、责任和费用C.为了保密D.为明确货物的质量3.支票是以银行为付款人的见票即付的书面凭证,从性质上讲,支票属于特殊的( )。
A.本票B.汇票C.期票D.信用证4.H国未参加《联合国国际货物买卖合同公约》,M国参加了该公约并未作任何保留。
现M国一家企业与H国的一家公司签订销售合同,并约定适用M国的法律。
请问如果该合同发生纠纷,法院判决应如何适用法律?( )A.仅适用M国法律B.既可以适用M国法律,也可适用《联合国国际货物买卖合同公约》C.仅适用H国法律D.仅适用《联合国国际货物买卖合同公约》5.当买卖双方未在合同中约定交货地点时,依《联合国国际货物买卖合同公约》的规定,卖方应在下述哪个地点交货?( )A.卖方营业地B.买方营业地C.合同缔结地D.在卸货港6.我国《票据法》规定,在汇票被拒付后,持票人行使追索权的期限为6个月,此期间的起算日为( )。
2018年4月高等教育自学考试国际经济法概论试卷一、单项选择题:本大题共20小题,每小题l分,共20分。
在每小题列出的备选项中只有一项是最符合题目要求的,请将其选出。
1.下列属于国际经济条约的是A.《联合国国际货物买卖合同公约》 B.《华沙一牛津规则》C. 《托收统一规则》D.《国际贸易术语解释通则》2.下列关于国际经济法的基本原则“公平互利原则”理解正确的是A.公平指形式上的公平 B.公平更要求实质上的平等C.为实现实质的平等可以损害一方的利益 D.公平互利的核心和基础是公平3.确定法人国籍标准的住所地说认为法人的住所是指法人的A.注册地 B.成立地 C.管理中心地 D.资本所在地4.《联合国国家及其财产管辖豁免公约》在国家豁免问题上采取的立场是A.绝对豁免 B.限制豁免 C.管辖豁免 D.执行豁免5.根据《联合国国际货物销售合同公约》,判断买卖合同具有国际性的唯一标准是A.合同当事人的营业地处于不同的国家 B.合同项下的货物运输跨越了国境C.当事人的国籍不同 D.卖方要约或买方承诺的地点非在同一国家6.贸易术语FOB适用于A.铁路运输 B.航空运输 C.海上运输 D.公路运输7.根据《联合国国际货物销售合同公约》,确定风险转移时间的依据是A.货物所有权转移时间 B.合同订立时间 C.卖方交付单据时间 D.交货时间8.国际海上运输承运人对货物表面状况未加批注的提单是A.不记名提单 B. 指示提单 C.不清洁提单 D. 清洁提单9.国际海上货物运输保险中,货物因承保风险造成的不属于共同海损的部分损失是A.推定全损 B.实际全损 C.单独费用 D.单独海损10.《反倾销协定》中的日落条款规定的反倾销税首次征税的期限不应该超过A.7年 B.6年 C.5年 D. 3年11.《关税及贸易总协定》中的“授权条款”是指A.国民待遇 B.普遍优惠待遇 C.歧视待遇 D.最惠国待遇12.以下对特殊301条款表述错误的是A.它是美国《关税法》对外国进口产品侵犯美国知识产权的做法提供的救济B.它是美国1974年《贸易法》中针对外国不公平的贸易立法政策所采取的报复措施C.它规定两国政府应谈判解决不公平贸易立法的问题D.它专门针对拒绝提供知识产权充分有效保护和市场准入的重点国家13.《与贸易有关的知识产权协定》规定专利权的保护期限不低于A.50年 B.20年 C.15年 D.10年14.甲乙丙三国企业均向中国出口某化工产品,2010年中国生产同类化工产品的企业认为进口的这一化工产品价格过低,向商务部提出了反倾销调查申请。
绝密★启用前2018 年4 月高等教育自学考试全国统一命题考试国际经济法概论试题答案及评分参考(课程代码00246)一、单项选择题:本大题共20 小题,每小题1 分,共20 分。
1.A 2.B 3.C 4.B 5.A6.C 7.D 8.D 9.D 10.C 11.B 12.A 13.B 14.A 15.C 16.A 17.B 18.D 19.B 20.A二、多项选择题:本大题共10 小题,每小题2 分,共20 分。
21.BDE 22.ABC 23.AB 24.ABDE 25.ABCDE 26.ABCDE 27.ABCDE 28.ACD 29.ADE 30.ABE三、简答题:本大题共3 小题,每小题5 分,共15 分。
31.中国的三个单独关税区:中国香港、中国澳门和中国台湾。
(1 分)法律地位是:(1)不具有独立的国际法律人格,只是在对外贸易和WTO 所涉协议规定的其他事项方面,享有和承担WTO 有关协定规定的相应的权利和义务,其法律能力的范围是受到限制的。
(2 分)(2)在WTO 有关协定所涉事项的适用范围内,中国内地与香港、澳门、台湾作为WTO 的缔约方是平等的关系,而不是中央与地方或其组成部分间的隶属关系。
(2 分)32.(1)合同具有跨国性或国际性;(1 分)(2)合同是提供劳务即运输服务的合同;(2 分)(3)合同的当事方往往及于缔约双方之外的第三人。
(2 分)33.(1)筹款金额大、期限长;(1 分)(2)分散了贷款风险;(1 分)(3)避免了同业竞争,增强了业务合作;(1 分)(4)不附带诸如贷款必须与购买贷款国商品相结合等限制性条件;(1 分)(5)筹资方式灵活、时间较短,费用也比较合理。
(1 分)国际经济法概论试题答案及评分参考第1 页(共2 页)四、论述题:本大题共2 小题,每小题15 分,共30 分。
34.(1)先决条件条款(2 分);先决条件条款是国际商业贷款协议的重要条款,它明确了当借款人满足条件时贷款人才发放贷款,以及每次提款所需要满足的条件,包括普遍适用的先决条件和单独适用的先决条件(2 分)。
2018年自考法学类国际经济法概论复习笔记(四)第四章国际服务贸易法第一节国际服务贸易法概说一、《服务贸易总协定》(GATS)将服务贸易定义为:(1)自一成员领土向任何其他成员领土提供服务。
(2)在一成员领土内向任何其他成员的服务消费者提供服务。
(3)一成员的服务提供者通过在任何其他成员领土内的商业存在提供服务。
(4)一成员的服务提供者通过在任何其他成员领土内的自然人存在提供服务。
二、服务贸易可以分为四种类型,即:(1)跨境交付。
指服务的提供者在一成员的领土内向另一成员领土内的消费者提供服务。
(2)境外消费。
指服务的提供者在一成员的领土内向来自另一成员的消费者提供服务。
(3)商业存在。
指一成员的服务提供者到另一成员境内设立商业机构或分支机构,为后者领土内的消费者提供服务。
这种类型的服务提供方式有两个特点:一是服务的提供者与消费者在同一成员的领土内。
二是服务的提供者必须移动,到消费者所在国领土内采取了设立商业机构或专业机构的方式,具有长期性。
商业存在是四种服务提供方式中最重要的方式。
(4)自然人流动。
指一成员的服务提供者以自然人的身份到另一成员境内提供服务。
三、国际服务贸易与国际货物贸易相比,主要体现出如下几个方面的特征:第一,国际服务贸易具有无形性和不可储存性。
第二,国际服务贸易具有涉及法律、政策的复杂性。
第三,贸易过程通常不涉及所有权的转让,仅与生产要素的跨国界移动有关。
第四,对服务贸易的管制主要不能通过海关监督和征收关税的方法进行,但却可以通过国内法规和众多其他行政机构进行。
第二节GATS的法律体系和主要内容一、GATS的法律体系GATS的法律体系由GATS的正文、GATS的附件、各成员关于市场准入及国民待遇承诺表和部长会议决议及谅解四个部分所构成。
GATS的正文包括前言及6个部分共29个条款。
(一) GATS的正文第一部分:协定的适用范围和服务贸易的定义。
第二部分:一般义务和纪律。
包括最惠国待遇、透明度及机密信息的披露、发展中国家的更多参与、经济一体化及劳动力市场一体化协定、国内法规、承认、垄断和专营服务提供者、商业惯例、紧急保障措施、支付和转移、保障国际收支的限制、政府采购、一般例外及安全例外、补贴等内容。
至自考国际经济法概论简答论述最新汇总《国际经济法概论》简答、论述汇总10月一、简答题1.简要说明信用证支付方式的基本特点。
答:⑴开证行负首要的付款责任。
⑵是一项自足文件。
⑶是纯单据业务。
2.简要说明《与贸易有关的知识产权协定》确立的知识产权保护原则。
答:⑴国民待遇原则与最惠国待遇原则。
⑵充分尊重知识产权国际公约,力求多边贸易体制与知识产权国际公约相接轨。
⑶限制知识产权滥用。
3.简要说明各国税法对法人居民身份的确认标准。
答:⑴实际管理和控制中心所在地标准。
⑵总机构所在地标准。
⑶法人注册成立地标准。
二、论述题1.论述发展中国家外资立法的基本内容。
㈠对外国投资的限制:⑴外资项目的审批;⑵外资准入的限制;⑶雇佣职工的限制;⑷对外资“本地化”的要求;⑸对外资企业的监督管理。
㈡对外国投资的鼓励和保护:⑴待遇;⑵保障资本和利润的汇出;⑶慎重征收及国有化,给予补偿;⑷给予各种财税优惠;⑸妥善解决涉外投资争端。
2.论述现代国际货币法律制度的形成与发展。
答:㈠布雷顿森林体制:⑴采用黄金与美元本位制;⑵确立可浮动的固定汇率制;⑶设立资金支持制度;⑷力图取消经常性项目外汇管制。
㈡牙买加体系:⑴汇率制度,各成员国能够自由选择汇率安排。
⑵实现黄金非货币化;⑶储备资产,建立特别提款权本位制。
国际贸易术语:E组:⑴ EWX(工厂交货价)F组:⑴ FCA (货交承运人) ⑵ FAS (装运港船边交货) ⑶ FOB(船上交货)C组:⑴ CFR (成本、运费) ⑵ CIF(成本、运费、保险)⑶ CPT(运费付至价)⑷ CIP(运费、保险付至价)D组:⑴ DAF (边境交货价) ⑵ DES(目的港船上交货)⑶ DEQ(目的港码头交货)⑷ DDP (完税交货) ⑸ DDU(未完税交货)07月一、简答题1.简述采取保障措施的基本条件。
答:⑴某项产品的进口数量激增,包括绝对增长和相对增长;⑵激增是由于未曾预见的发展和成员方履行世贸组织义务的结果;⑶激增对国内生产同类产品或直接竞争产品的产业,造成严重损害或威胁。
2018年自学考试《国际经济法概论》试题及答案一、单项选择题。
1.为吸引对方向自己订货而发出的商品目录单、报价单以及一般的商业广告,是(C)。
A、要约B、反要约C、要约邀请D、新要约2.CIF合同规定卖方7月份交货,这意味着在此期限内任何一天(B)。
A.卖方应将货物交给承运人B.卖方将货物装船完毕C.货物开始装船D.买方收到货物3.根据有关协议,雅典奥运会主办方应向中国中央电视台提供奥运会实况卫星传输信号,这属于服务贸易中的(A )。
A.过境交付B.境外消费C.商业存在D.自然人流动解析:(1)跨境交付。
指服务的提供者在一成员的领土内向另一成员领土内的消费者提供服务。
这种形式仅是服务本身跨越国界,没有人员,物质的流动。
(2)境外消费。
指服务的提供者在一成员的领土内向来自另一成员的消费者提供服务。
其特点是消费者到境外去享受境外服务提供者提供的服务。
(3)商业存在。
指一成员的服务提供者到另一成员境内设立商业机构或分支机构,为后者领土内的消费者提供服务。
特点有二:一是服务提供者与消费者在同一成员的领土内;二是服务提供者必须移动到消费者所在国领土内采取了设立商业机构或专业机构的方式,具有长期性。
商业存在是四种服务提供方式中最重要的方式。
(4)自然人流动。
指一成员的服务提供者以自然人的身份到另一成员境内提供服务。
没有设立机构,而是以个人身份提供服务。
4.按中国人民保险公司海洋货物运输保险条款的规定,在三种基本险别中,保险公司承担赔偿责任的程度是( C)。
A.平安险最大,其次是一切险,再次是水渍险B.水渍险最大,其次是一切险,再次是平安险C.一切险最大,其次是水渍险,再次是平安险D.一切险最大,其次是平安险,再次是水渍险5.WTO争端解决机构审理除( B )以外的所有WTO协议。
A.《争端解决规则与程序谅解》B.《贸易政策评审机制》C.复边贸易协议D.《建立世界贸易组织协议》6、在对中国领域的海洋石油开发合作方面,中国的基本政策是(C )A、由国家向外国企业授予特许权开发B、由境内企业与外国企业设立合资经营企业开发C、由中国国家特许的境内公司与外国企业合作开发D由中国海洋石油总公司单独开发7.GATT1994最惠国待遇原则不适用于( D)。
前言国际经济法的内容很多,总体包括绪论、国际经济法的基本原则、国际货物贸易法、国际服务贸易法、国际技术贸易法、国际投资法、国际货币金融法、国际税法、国际经济组织法、国际经济争端处理法等等。
一个新的部门法的出现是因为首先出现了一个新的社会关系,这个社会关系成熟到需要法律介入进行调整的程度,国际经济法是调整国际经济关系的法律规范的总称。
现在的国际经济关系非常复杂,总的来说,可以分为国际贸易关系、国际投资关系、国际金融关系、国际税收关系等等。
国际经济法之所以产生就是因为出现了国际货物买卖关系、国际技术贸易、国际服务贸易、国际金融等等,正是因为这些关系的出现,才需要新的法律来调整。
与之相对应,国际经济法的基本内容也就包括国际贸易法、国际投资法、国际金融法、国际税法、国际经济组织和国际争端解决等几个大的方面。
国际贸易一般分为国际货物贸易、国际服务贸易和国际技术贸易。
另外国际投资和国际金融出是非常重要的内容。
国际货币金融法是国际金融法的一部分,教材是把国际货币金融法从国际金融法里面抽出来,单独作为一章来进行讲解。
在国际金融法中最重要的内容是国际货币金融法,实际上在国际金融法中除了国际货币金融法之外还有其他值得研究的内容。
但是因为篇幅的原因,在这里主要研究的只是国际货币金融法。
建议:第一,多读教材,读懂教材。
第二,熟读法条(国内法和国际条约,比如《国际货物买卖合同公约》、《国际贸易术语通则》)。
第三,在国际经济法的学习中,记住所遇到的英语词汇。
第四,多作练习题。
第一章绪论这一章的内容包括国际经济法的产生与发展、国际经济法的含义、国际经济法与相关法律部门关系、源远流长的中国对外经济交往及其法理原则、贯彻对外开放基本国策与学习国际经济法的意义等。
第一节国际经济法产生与发展国际经济法是一门新兴的边缘性学科。
国际经济法是调整国际经济关系的法律规范。
国际经济关系大致分为两类。
一类是狭义的理解,一类是广义的理解。
狭义的理解是指国家政府之间、国际组织之间或国家政府与国际组织之间的各种经济关系;参加国际经济交往、构成国际经济关系的主体,限于国家、国际组织以及在国际公法上具有独立人格的其他实体。
2018年自学考试《国际经济法概论》试题及答案+笔记一、名词解释(5题,每题4分,共20分)1、要约,是国际贸易中的当事人一方以订立合同为目的,向另一方当事人所作的一种意思表示。
2、预期违约,是指如果订立合同以后,在合同的实际履行日期以前,一方当事人明显地预见到,另一方当事人履行合同义务的能力或信用有严重缺陷,或者其准备履行合同或履行合同中的行为显然不能实际履行其在合同中承担的大部分重要义务,即构成预期违约。
3、跟单托收,是指卖方开立以买方为付款人的汇票后,连同提单、保险单和发票等装运单据一起交给银行,委托银行向买方收取货款。
4、替代国价格,是指在确定来自非市场经济国家产品的正常价值时,进口国不使用出口国生产者的实际成本,而是选择一个经济发展水平与该国相类似的属于市场经济体制的第三国生产的相似产品的成本和出售的价格作为基础,来计算正常价值。
5、浮动抵押,是指借款人以其现有的和将来取得的全部资产为贷款的利益而设定的一种物权担保。
二、填空题(每空1分,共10分)1、跟单托收包括_付款交单托收和承兑交单托收两种基本方式。
2、依《中华人民共和国反倾销和反补贴条例》的规定,对于倾销可以采取征收反倾销税和要求作出价格承诺的制裁措施。
3、CIF价格属于象征性交货。
4、汇付属于顺汇的支付方式,而托收逆汇则是属于的支付方式。
5、仲裁协议有两种表现形式,即仲裁条款和仲裁协议书。
6、进口国使用相似产品在进口国的销售价格确定来自非市场经济国家产品的正常价值,在美国这种价格被称为进口价格。
三、判断题(10题,每题1分,共10分)1、不可撤销的信用证在任何情况下都不得修改。
(×)2、在票据流通过程中,"前手"对"后手"都负有票据必然会被付款或承兑的责任。
(√)3、固定汇率即指汇率完全固定不变的一种汇率制度。
(×)4、因CIF是以船舷为标准划分买卖双方的费用和风险的,因而CIF中运费应由买方承担。
国际经济法概论(总结记忆点)跨国公司:又称多国公司、多国企业、国际企业、全球公司等。
根据联合国《跨国公司行为守则(草案)》中的定义,跨国公司是指由分设在两个或两个以上国家的实体组成的企业,而不论这些实体的法律形式和活动范围如何;这种企业的业务是通过一个或多个决策中心,根据一定的决策体制经营的,因而具有一贯的政策和共同的战略,企业的各个实体由于所有权或别的因素的联系,其中一个或一个以上的实体能对其他实体的活动施加重要影响,尤其是可以同其他实体分享知识、资源以及分担责任。
国家行为原则:是指主权国家在其领域内所为的行为,外国法院无权审查其行为的合法性效力。
单独关税区:是依据《关税及贸易总协定》(简称GATT)及其随后的《建立世界贸易组织协定》(简称《WTO协定》)规定,在对外贸易关系和GATT或《WTO协定》所规定的其他事项方面具有完全自主权,可成为上述协定的缔约方的非国家实体。
国际货币基金组织:是根据1944年7月在美国布雷顿森林会议签订的《国际货币基金组织协定》,于1945年12月27日成立的。
其宗旨是:促进国际货币合作;促使国际贸易的扩大与平衡发展,维持会员国间有秩序的汇率安排,避免竞争性的外汇贬值;协助建立成员国间经常性交易的多边支付制度,并消除妨碍世界贸易发展的外汇管制;以及通过贷款调整成员国国际收支的暂时失衡等。
其职能:1.制定规章,包括确定和实施国际金融和货币事务的行为准则2.金融职能,包括向成员国提供资金。
主要机构:理事会和执行董事会。
理事会,组织的最高权力机构,由各成员国派理事和副理事各1人组成,任期5年理事会每年1次。
会议决定基金净收益的分配和基金清理等。
执行董事会由24个执行董事组成,其中6名由基金份额最高的成员国分别委派,其余按地域分成选举区联合推选产生,中国自成一区,单独指派一名,执行董事会选举总裁1人任期5年。
总裁即是执行董事会的主席,优势行政首脑,一般无投票权,不能兼职理事会和执行董事。
名词解释:1、国际经济法主体是指在国际经济交往的法律关系中享有权利和承担义务的法律人格者,又称国际经济法律关系的参与者或当事人,包括自然人、法人、国家和国际经济组织。
2、国际贸易法,是调整跨越国境的贸易活动的法律制度和法律规范的总称,主要包括调整平等主体之间的商业交易活动的私法规范和国家对贸易活动进行管理的公法规范。
3、FOB:free on board,即船上交货(指定装运港)。
卖方义务——在规定的日期或期限内,将备妥的货物按港口习惯的方式在指定的装运港交到买方制定的船上,履行其交货义务。
买方义务——承担货物越过船舷后的有关费用以及货物灭失火损坏的一切风险;承担运输义务,自付费用订立从指定装运港运输货物的合同。
该术语没有规定保险的义务。
该术语中,指定船的船舷是买卖双方责任、费用、风险划分的关键点。
4、CIF:cost, insurance and freight,即成本、保险费加运费(指定目的港)。
卖方义务——不仅要支付主要运费,还要支付保险费。
在规定的日期或期限内,在装运港将货物交付至船上;卖方办理货物在运输途中应由买方承担的货物灭失或损坏风险的海运保险。
买方义务——货物灭失或损坏的一切风险在货物在装运港越过船舷时转移向买方。
使用该术语,不应规定货物到达目的港的时间,因为他是一个装运合同。
卖方只有支付到目的港的运费的义务,但没有保证货物到达目的港的义务。
5、根本违约是指一方当事人违反合同的后果,如使另一当事人蒙受损害,以至于实际上剥夺了他根据合同规定有权预期得到的东西,即为根本违反合同。
6、预期违约指在合同规定的履行期限到来之前,一方当事人通过声明或行为表明其不履行合同或不能履行合同。
7、提单(BL)是指用以证明海上货物运输合同和货物已经由承运人接收或装船,以及承运人保证据以交付货物的单证。
提单主要适用于班轮运输。
8、倒签提单是指承运人倒填签发日期的提单,提单上的签发日期早于实际装船日期。
9、预借提单是指货物没有装船或没有装船完毕,托运人预先从承运人借出提单,用于结汇。
2018 年10 月高等教育自学考试全国统一命题考试国际经济法概论试卷(课程代码00246)本试卷共5页。
满分l00分。
考试时间l50分钟。
考生答题注意事项:1.本卷所有试题必须在答题卡上作答。
答在试卷上无效。
试卷空白处和背面均可作草稿纸。
2.第一部分为选择题。
必须对应试卷上的题号使用 2B 铅笔将“答题卡’’的相应代码涂黑。
3.第二部分为非选择题。
必须注明大、小题号,使用 0.5 毫米黑色字迹签字笔作答。
4.合理安排答题空间,超出答题区域无效。
第一部分选择题一、单项选择题:本大题共 20 小题,每小题l 分。
共 20 分。
在每小题列出的备选项中只有一项是最符合题目要求的,请将其选出。
1.中外合资经营企业,外国合营者的投资比例一般不低于合营企业注册资本的A.25%B.30%C.49%D.50%2.以下关于子公司的说法正确的是A.子公司依东道国法律设立B.子公司不是独立的法律实体C.子公司是总公司在国外设立的办事机构D.子公司和外国母公司的关系是股东和公司的关系3.以下国际法律规范中属于国际贸易惯例的是A.《联合国国际货物销售合同公约》B.《各国经济权利和义务宪章》C.《华沙一牛津规则》D.《国际商事合同通则》4.依《联合国国际货物销售合同公约》,以下构成要约的是A.出售 100 吨一级无缝钢管,850 美元/吨B.出售法国庄园红酒,价格面议C.出售一级焦炭,随市场行情议价D.出售进 l21 雅阁汽车,联系电话 400.800.00005.《联合国国际货物销售合同公约》规定的承诺生效原则是A.投邮生效原则B.到达生效原则C.发出生效原则D.接受生效原则6.信用证交易的基石是A.付款赎单原则B.承兑交单原则C.单单相符单证相符原则D.信用证自治原则7.以下属于共同海损的是A.船舶在航行途中遇到暴风雨,海水入仓,货物湿损B.船舶在海上遭遇雷电失火,货物被烧毁C.船舶即将搁浅,船长下令抛掉沉重的货物以减轻重量,造成货损D.船舶航行途中触礁造成舱体裂缝,货舱内的货物湿损8.依《保障措施协议》,保障措旋的实施期限不超过A.二年B.三年C.四年D.五年9.由两个或两个以上的关税领土组成、对这些组成领土的产品贸易已实质上取消关税或其他贸易限制的集团是A.关税同盟B.自由贸易区C.保税区D.互市贸易区10.国际许可协议中,仅构成技术使用权的授权,许可方或任何其他被许可方都可以在该区域内使用该技术的是A.从属许可合同B.独占许可合同C.排他许可合同D.普通许可合同11.第二次世界大战以前,石油资源国际合作开发主要采取的形式是A.特许协议形式B.平行开发形式C.政府合作形式D.多种合同形式12.在BOT 合作方式下,政府授予私营企业以一定期限的A.垄断经营权B.特许专营权C.特许开发权 D. 专属开发权13.海外投资保险制度中,资本输出国政府或公营机构对本国海外投资者提供保证或保险所针对的风险类型是A.金融风险B.商业风险C.自然灾害D.政治风险14.多边投资担保机构(MIGA)是A.世界贸易组织成员B.国际货币基金组织成员C.世界银行集团成员D.巴塞尔委员会成员15.布雷顿森林体系以黄金储备为基础,以美元为主要国际货币,并实行“双挂钩”制度,体现为A.会员国货币与黄金、美元同时挂钩B.美元与黄金直接挂钩,会员国的货币与美元挂钩C.会员国货币与黄金、特别提款权同时挂钩D.美元与特别提款权挂钩,其他会员国的货币与美元挂钩16.国际商业贷款协议中,明确当借款人满足条件时贷款人才发放贷款,以及每次提款时所需满足的条件,这样的条款是A.先决条件条款B.后决条件条款C.陈述与保证条款 D.约定事项条款17.假定甲国一居民公司在某纳税年度共有所得 l00 万元,其中来源于甲国的有 60 万元,来源于乙国的有 40 万元,甲乙两国的所得税税率分别为 20%、25%,若甲国在征税时实行扣除法,则甲国可就该笔所得征收所得税A.20 万元B.18 万元C.12 万元D.10 万元18.国际税收协定中的《UN 范本》A.是各国签订税收协定时应遵循的国际法B.偏重保护国际投资者居住国利益C.是由经济合作与发展组织推出的D.更注重保护发展中国家利益19.避免国际重复征税的前提是A.有完善的国际条约或其它国际法律文件B.有完善的双边税收协定C.各国在两种税收管辖权中放弃一种D.各国相互承认对方的税收管辖权20.在服务贸易的四种方式中,对国际投资有深刻影响的是A.跨境提供方式B.境外消费方式C.商业存在方式D.自然人存在方式二、多项选择题:本大题共l0小题,每小题2分,共20分。
科目:国际经济法概论简答题目录1.1.简述近现代各个民族国家中商事立法逐渐完备的原因。
1.2.简述国际社会进人以多边国际商务公约调整重大国际经济关系阶段后的特点。
1.3.简述《建立国际经济新秩序宣言》和《各国经济权利和义务宪章》的意义。
1.4.简述各国的涉外经济法自从第二次世界大战结束以来的发展和转折的主要表现。
1.5.简述经济全球化的积极作用和负面影响。
1.6.简述国际经济法的狭义涵义和广义涵义。
1.7.简述国际商务惯例的独特之处。
2.1.简述在当代世界性经贸大政的磋商和决策过程中最为常见的弊端。
2.2.广大发展中国家往往对自己的某些经济权力和经济权益作出适度的自我限制,简述其中“度’的内涵。
2.3。
简述国际经济法中的公平互利原则的内涵与主要宗旨。
2.4.简述《各国经济权利和义务宪章》规定的全球合作的基本目标、基本范围、首要途径以及中心环节。
2.5.简述南北关系是全球政治经济关系中的主要矛盾的原因。
2.6.简述国际经济法“有约必守”原则的内涵和基本内容。
2.7.简述“情势变迁”的基本内涵及其适用于国际条约的合理性。
3.1.简述国际货物买卖合同中发价的构成必备的条件。
3.2.根据《联合国国际货物销售合同公约》,简述发价的撤回和撤销。
3.3.简述国际货物买卖合同中的接受没有撤销问题只有撤回问题的原因。
3.4.简述根本违反合同及其引发的法律后果。
3.5.简述“减损义务”及法律对此的规定。
3.6.简述国际货物买卖中宣告合同无效的条件。
3.7.简述国际货物买卖中由买方承担保全货物义务的情况及例外。
3.8.简述《2000年通则》中对FCA卖方的交货的规定。
3.9.简述在CFR下买卖双方各自的义务。
3.10.简述在《2000年通则》CIF术语下卖方的责任。
3.11.简述在《2000年通则》CIF术语下买方的责任。
3.12.简述不同种类的托收各自的内涵。
3.13.简述信用证的定义及内容。
3.14.简述信用证的业务流程。
好资料学习-----年国际经济法概论自学考试考点总结2018重要说明:!一定要先阅读本说明!并非下列所有内容都要掌握!!下列总结的内容是对国际经相信大家现在已经复习的差不多了,和历年济法概论重点简答论述题的概括汇总,(根据星级)重点内容大家可以根据总结的内容检验一下自己的复习情况,考题也已经标明,进行查漏补缺。
一般来说近三年考过的简答论述不会再重负出题了。
也可以对照下列内容根据所标出的如果有的同学还没有复习完,星级进行有重点的复习,标黄的考点是老师建议复习的重中之重。
目前大纲要求的考点还有很因为国经自考难度较大,内容较多,多没有考到的,老师能力有限,无法进行押题,只能根据经验建议大家有重点的进行复习。
一、重点名词注:下列名词是国际经济法中必须要知道的内容,大家可以自己理解掌握,不一定一字不差死记硬背,在选择题中也会出现。
名词解释这个题型有可能考,但几率不大,大家可以根据自己的情况进行复习,课本有具体的题型要求,见课本48页最后一段1.国际经济法广义狭义说57-58?2.单独关税区80?3.根本违约107?4.提单119?更多精品文档.-----好资料学习?5.海运单121 ?共同海损1416. ?7.信用证155 (理解为主)最惠国待遇165?8.?国民待遇165(理解为主)9.170?(理解谁征收,对什么征收)10.关税179 11.贸易救济措施180?倾销12.185?13.补贴239?国际特许协议14. ?BOT 24215. ?海外投资保险制度26016. 赤道原则310?17. 存托凭证335?18.338?19.境外反向收购?20.国际重复征税356 国际重叠征税358?21.ADR389-390?22.二、简答年考过的今年一般不会再重复2017注意:简答和论述部分内容标明2016年和出简答或论述题了,但是有可能出选择。
所以可以有选择性记忆那些未考过或15年之前考过的。
更多精品文档.好资料学习-----月多选)年4月简答,16年101.国际经济法的特征61 (162.国际经济法的基本原则6810月论述,2015年4月论述经济主权原则的主要内容)(2016年国际经济法的渊源66 ?(一般出多选)3. 国际经济法的主体73?(一般出多选)4. 5.国际货物买卖合同的特征87??6.要约的构成要件97 99?7.承诺的构成要件?根据《联合国国际货物销售合同公约》卖方的主要义务1018.2016/10月简答)9.根据《联合国国际销售合同公约》卖方的救济方法112(提单的作用?119(15年1010.月简答,仍然重要)11.《海牙规则》中规定的承运人的基本义务123?12.最惠国待遇的适用范围158?13.海关估价的方法172-17314.世界贸易组织有关数量限制措施的规定17515.实施反倾销措施的条件180(2011年4月简答,2016年4月论述)16.实施反补贴的基本条件187(2011年7月简答)(2017年10月论述)17.保障措施的实施条件190(14年7月简答)?18.服务贸易的四种类型200(12年7月简答)?19.《知识产权协定》的基本原则214?(2015年10月简答/2014年10月简答,2016多选)20.国际合作开发的特征237(2017年10月简答)更多精品文档.好资料学习-----的特征21.BOT243?254-256 22.资本输入国对外资的鼓励与保护措施有哪些?257-258 23.资本输出国对外资的管理措施有哪些?258-259 24.资本输出国对外资的鼓励与保护措施有哪些282-283 国家的货币主权有哪些主要内容(体现在哪几个方面)25.)月多选年10(2016年10月论述,2015月简答)7?286(13年26.布雷顿森林制度的主要内容27.项目融资筹款方式的特点309? 10月简答)310(2015年28.简述有限追索权项目融资的特点29. 312-316?国际贷款担保的主要形式月论述)2015年4年30.简述浮动担保的特征(20164月简答,年10月简答)31.简述国际担保协议中消极担保条款的主要作用(2016?国际证券发行与交易的主要方式331-338 32.33.?350简要说明各国税法对自然人居民身份确认的标准34.35.月简答)简要说明各国税法对法人居民身份确认的标准351(2014年736.?月论述题)年10201537.国际重复征税和国际重叠证的区别358(38.36239.避免国际重复征税的方法?373 40.国际逃税的主要方式—国际避税的基本手段41.373378?更多精品文档.-----好资料学习42.2014月简答,43.简述国际税收协定税收无差别待遇的主要内容(2016年102015年7月多选)简述税收无差别待遇的概念和内容(年4月简答))的特点392(2016年4月简答)简述替代性纠纷解决方式(44.ADR45.ICSID的管辖权405? 40946.WTO争端解决机制的特点?三、论述?1.论述《联合国国际货物销售合同公约》规定的买方的救济方法113 (2013年7月论述)2022.论述《服务贸易总协定》的适用范围3.月论(102015年4.试述《保护工业产权巴黎公约》的保护对象及基本原则述) 5.2456.论述BOT的风险及其风险分担276—2757.论述《多边投资担保机构公约》(汉城公约)规定的担保业务?月论述)(2014年4 8. 年10月论述)试述国际货币主权的内涵(9.2016301?10.论述国际商业贷款协议的核心条款(共同条款)11.论述国际商业贷款协议中的约定事项条款303?更多精品文档.学习-----好资料(2014年4月论述,2013年7月论述)12.国际融资协议共同条款中违约事件条款的内容304(2013年4月论述)?13.论述操纵证券市场的主要类型330 ?14.15.论述国际逃税与避税的国际合作386 ?更多精品文档.。
第四章国际服务贸易法学习本章的目的和要求理解和掌握国际服务贸易的基本概念和主要框架,领会GATS的宗旨、结构、适用范围、具体承诺表、最惠国待遇和国民待遇条款等方面的规范. 了解WTO 新一轮服务贸易谈判的基本进程。
考核目标与具体要求识记国际服务贸易的基本概念;WTO 服务贸易法的基本框架;GATS的基本结构及其主要内容。
领会理解GATS的宗旨、结构、适用范围、具体承诺表、最惠国待遇和国民待遇条款等方面的规范。
应用应用上述知识,分析WT0 新一轮服务贸易谈判的可能走向。
历年考点1.国际服务贸易的基本概念2.GATS的基本结构及主要内容3.理解GATS 的宗旨、结构、适用范围、具体承诺表、最惠国待遇和国民待遇条款等方面的规范第一节国际服务贸易法概述一、服务服务的特点二、国际服务贸易1.跨境提供:从一成员境内向任何其他成员境内提供服务;2.境外消费:在一成员境内向任何其他成员的服务消费者提供服务;3.商业存在:一成员的服务提供者在任何其他成员境内以商业存在提供服务;4.自然人流动:一成员的服务提供者在任何其他成员境内以自然人存在提供服务。
三、国际服务贸易法四、 WTO 服务贸易法GATS是 WTO 服务贸易法的基本规范和核心规范,但并不是唯一规范,WTO体制中还存在着其他调整服务贸易的法律文件,主要包括:( 1)《关于金融服务承诺的谅解》;(2)GATS的四个《议定书》;( 3)《电信服务:参考文件》;( 4)新成员的《加入议定书》中的相关内容;( 5 )WTO体制内具有普遍适用性的法律规范。
(一)《关于金融服务承诺的谅解》在乌拉圭回合谈判中,加拿大、日本、瑞典和瑞士提出了关于金融服务谈判的一份建议,主张有能力和有意愿的部分国家可以在金融部门的开放承诺上自愿采用“否定清单”方式,其他成员则仍可以按照GATS的规定采用“肯定清单”方式。
《关于金融服务承诺的谅解》就是这种主张的产物。
《关于金融服务承诺的谅解》的主旨在于设定较GATS规定更高水平的自由化服务,主要表现在:1.更为自由化的具体承诺;接受《关于金融服务承诺的谅解》的成员必须按照“肯定清单”方式作出国民待遇和市场准入的具体承诺;产生的具体承诺应在最惠国待遇基础上实施;对具体承诺设定的条件、限制和资格应限于现有的不一致措施。
国际经济法自考复习笔记第一章概论第一节国际经济法的产生和发展国际经济法,是泛指国际经济关系的各种法律规范。
换句话说,它是调整国际经济关系的各种法律规范的总称。
国际经济交往中所发生的国际经济关系,在每一特定历史阶段,往往形成某种相对稳定的格局、结构或模式,通常称之为国际经济秩序。
国际经济秩序的建立和变迁,取决于国际社会种类成员间的经济、政治和军事实力对比。
国际经济秩序与国际经济法之间,有着极其密切的关系。
国际经济法,就其广义的内涵而言,是各国统治阶级在国际经济交往方面协调意志或个别意志的表现。
国际经济法是巩固现存经济秩序的重要工具,也是促进变革旧国际经济秩序、建立新国际经济秩序的重要手段。
一、萌芽阶段的国际经济法(一)罗得法某些商事法规或商事习惯法,实质上就是国际经济法的最初萌芽。
长年实践积累形成的商务习惯常为当地的商务法庭断案时所援引适用,并且逐渐被汇辑为法典,这就是传说中的“罗得法”。
(三)中世纪的国际性商事法典这些特设的商务法庭依据求同存异的商业习惯或共同的行为规范所作出的判决,往往被编纂为各种商事习惯法法典,成为日后处理同类案件的依据。
其中影响最大、颇负盛名的是大约编纂于13世纪的《康索拉多海商法典》。
该法典与其他海事商法法典其共同特点则在于它们都不单一国家的国内立法,而都是用来调整国际商务关系的国际习惯法,在不同程序上得到了国际社会的承认。
二、发展阶段的国际经济法从17世纪到20世纪40年代以前,数百年间,用以调整国际经济关系的国际条约、国际习惯和国内立法,大量出现,日益完备。
(一)双边国际商务条约在各国之间大量的双边商务条约相继出现以后,由于其中许多主要条款基本相同或相似,这些条款及其所体现的国际经济贸易惯例,就逐渐形成为用以调整国际经济关系的国际法的一般规则或具有普遍约束力的国际行为准则。
(三)多边国际商务专题公约其中影响较大的,如1883年签订的《关于保护工业产权的巴黎公约》。
第二节国际经济法涵义一、狭义说:国际经济法是国际公法的新分支持此类观点的主要代表人物,有英国的施瓦曾伯格、日本的金泽良雄以及法国的卡罗等人。
2018年国际经济法概论自学考试考点总结
重要说明:
一定要先阅读本说明!并非下列所有内容都要掌握!!!
相信大家现在已经复习的差不多了,下列总结的内容是对国际经济法概论重点简答论述题的概括汇总,重点内容(根据星级)和历年考题也已经标明,大家可以根据总结的内容检验一下自己的复习情况,进行查漏补缺。
一般来说近三年考过的简答论述不会再重负出题了。
如果有的同学还没有复习完,也可以对照下列内容根据所标出的星级进行有重点的复习,标黄的考点是老师建议复习的重中之重。
因为国经自考难度较大,内容较多,目前大纲要求的考点还有很多没有考到的,老师能力有限,无法进行押题,只能根据经验建议大家有重点的进行复习。
一、重点名词
注:下列名词是国际经济法中必须要知道的内容,大家可以自己理解掌握,不
一定一字不差死记硬背,在选择题中也会出现。
名词解释这个题型有可能考,
但几率不大,大家可以根据自己的情况进行复习,课本有具体的题型要求,见
课本48页最后一段
1.国际经济法广义狭义说57-58
2.单独关税区80
3.根本违约107
4.提单119
5.海运单121
6.共同海损141
7.信用证155
8.最惠国待遇165(理解为主)
9.国民待遇165(理解为主)
10.关税170(理解谁征收,对什么征收)
11.贸易救济措施179
12.倾销180
13.补贴185
14.国际特许协议239
15.BOT 242
16.海外投资保险制度260
17.赤道原则310
18.存托凭证335
19.境外反向收购338
20.国际重复征税356
21.国际重叠征税358
22.ADR389-390
二、简答
注意:简答和论述部分内容标明2016年和2017年考过的今年一般不会再重复出简答或论述题了,但是有可能出选择。
所以可以有选择性记忆那些未考过或15年之前考过的。
1.国际经济法的特征61 (16年4月简答,16年10月多选)
2.国际经济法的基本原则68
(2016年10月论述,2015年4月论述经济主权原则的主要内容)
3.国际经济法的渊源66 (一般出多选)
4.国际经济法的主体73(一般出多选)
5.国际货物买卖合同的特征87
6.要约的构成要件97
7.承诺的构成要件99
8.根据《联合国国际货物销售合同公约》卖方的主要义务101
9.根据《联合国国际销售合同公约》卖方的救济方法112(2016/10月简答)
10.提单的作用119(15年10月简答,仍然重要)
11.《海牙规则》中规定的承运人的基本义务123
12.最惠国待遇的适用范围158
13.海关估价的方法172-173
14.世界贸易组织有关数量限制措施的规定175
15.实施反倾销措施的条件180(2011年4月简答,2016年4月论述)
16.实施反补贴的基本条件187(2011年7月简答)(2017年10月论述)
17.保障措施的实施条件190(14年7月简答)
18.服务贸易的四种类型200(12年7月简答)
19.《知识产权协定》的基本原则214
(2015年10月简答/2014年10月简答,2016多选)
20.国际合作开发的特征237(2017年10月简答)
21.BOT的特征243
22.资本输入国对外资的鼓励与保护措施有哪些?254-256
23.资本输出国对外资的管理措施有哪些?257-258
24.资本输出国对外资的鼓励与保护措施有哪些258-259
25.国家的货币主权有哪些主要内容(体现在哪几个方面)282-283
(2016年10月论述,2015年10月多选)
26.布雷顿森林制度的主要内容286(13年7月简答)
27.项目融资筹款方式的特点309
28.简述有限追索权项目融资的特点310(2015年10月简答)
29.国际贷款担保的主要形式312-316
30.简述浮动担保的特征(2016年4月简答,2015年4月论述)
31.简述国际担保协议中消极担保条款的主要作用(2016年10月简答)
32.国际证券发行与交易的主要方式331-338
33.简要说明各国税法对自然人居民身份确认的标准350
34.简要说明各国税法对法人居民身份确认的标准351(2014年7月简答)
35.国际重复征税和国际重叠证的区别358 (2015年10月论述题)
36.避免国际重复征税的方法362
37.国际逃税的主要方式373
38.国际避税的基本手段373—378
39.简述国际税收协定税收无差别待遇的主要内容(2016年10月简答,2014
年7月多选)简述税收无差别待遇的概念和内容(2015年4月简答)
40.简述替代性纠纷解决方式(ADR)的特点392(2016年4月简答)
41.ICSID的管辖权405
42.WTO争端解决机制的特点409
三、论述
1.论述《联合国国际货物销售合同公约》规定的买方的救济方法113
2.论述《服务贸易总协定》的适用范围202(2013年7月论述)
3.试述《保护工业产权巴黎公约》的保护对象及基本原则(2015年10月论述)
4.论述BOT的风险及其风险分担245
5.论述《多边投资担保机构公约》(汉城公约)规定的担保业务275—276
(2014年4月论述)
6.试述国际货币主权的内涵(2016年10月论述)
7.论述国际商业贷款协议的核心条款(共同条款)301
8.论述国际商业贷款协议中的约定事项条款303
(2014年4月论述,2013年7月论述)
9.国际融资协议共同条款中违约事件条款的内容304(2013年4月论述)
10.论述操纵证券市场的主要类型330
11.论述国际逃税与避税的国际合作386。