业务招待费说明表
- 格式:doc
- 大小:21.00 KB
- 文档页数:1
企业财务费用报销管理制度7篇最新企业财务费用报销管理制度(篇1)为了加强公司的财务管理工作,严格执行财务制度,完善财务管理,结合公司的具体实际,统一各部门的报销程序及规定,特制定本报销制度。
员工报销时应严格执行公司制定的审批管理制度。
一、报销审批监控程序1、公司除正常费用开支外,其余各项支出必须事先提出计划,按支出审批权限批准后,在计划范围内列支。
2、办公用品的购置:由各部门根据需要,编制计划报总裁办审核汇总,按审批权限批准后,由集团总裁办按计划统一购买,并建立实物帐,详细登记办公用品的进、出情况。
领用时,须填制出库单,经分管领导批准。
总裁办每月末应将办公领用清单交财务室进行核定监控。
3、物品采购报销须按公司采购控制程序、库房管理程序、进货检验程序完备审批手续后办理报销。
4、要求财务出纳人员严格执行财务制度,并于每月月初汇总上月的报销清单,上报上级主管。
5、瑞德总经理所产生的费用由徐总签字报销。
6、每周三定为费用报销日。
培训回来的员工必须要当月进行转训,由行政签字确认后方可报销。
当事人填好报销单,部门经理签字,交给财务小方即可。
二、报销规定(一)、差旅费报销规定1、员工出差应填写出差“申请单”,并按规定程序报批后,到财务部门预借差旅费2、员工出差返回后,填写“差旅费”报销单,连同出差“申请单”、原始报销凭证,按规定的时间及审批手续到财务部报销。
3、员工差旅费报销标准严格按照公司规定执行。
4、住宿费:单人或双人出差每天最高不超过200元,去深圳、广州、上海、北京出差每天最高不超过350元,超出部分由个人承担,如有特殊情况需总裁批准方可报销。
5、交通费:员工出差需购买飞机票的,一律由办公室统一购买,不得擅自购买。
如擅自购买,费用由个人承担。
出差不是为处理紧急事务的,普通员工以车,船交通工具。
员工长途出差交通费可实报实销,出租车票不得连号。
6、出差津贴:每人每天30元。
(二)、市内交通费用报销规定公司员工在市内外出办事,应尽量选择乘坐公司车或公交车,原则上不提倡乘坐出租车,如确应工作需要乘坐出租车,要事先请示分管领导,并在报销单上注明,报销时出租车票不得连号。
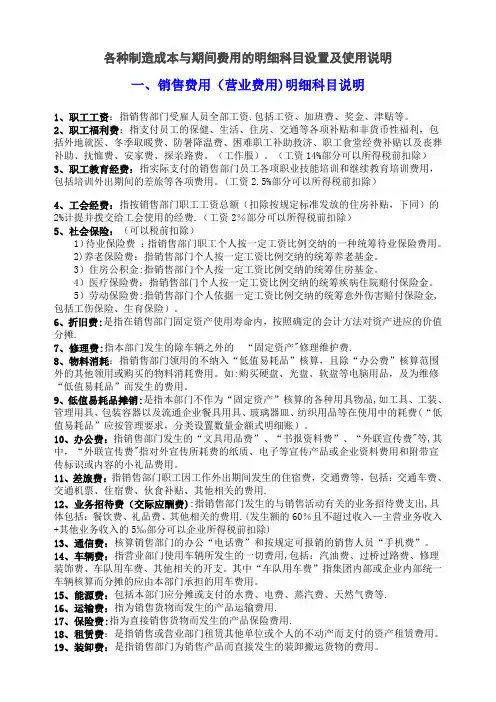
各种制造成本与期间费用的明细科目设置及使用说明一、销售费用(营业费用)明细科目说明1、职工工资:指销售部门受雇人员全部工资.包括工资、加班费、奖金、津贴等。
2、职工福利费:指支付员工的保健、生活、住房、交通等各项补贴和非货币性福利,包括外地就医、冬季取暖费、防暑降温费、困难职工补助救济、职工食堂经费补贴以及丧葬补助、抚恤费、安家费、探亲路费。
(工作服)。
(工资14%部分可以所得税前扣除)3、职工教育经费:指实际支付的销售部门员工各项职业技能培训和继续教育培训费用,包括培训外出期间的差旅等各项费用。
(工资2.5%部分可以所得税前扣除)4、工会经费:指按销售部门职工工资总额(扣除按规定标准发放的住房补贴,下同)的2%计提并拨交给工会使用的经费.(工资2%部分可以所得税前扣除)5、社会保险:(可以税前扣除)1)待业保险费:指销售部门职工个人按一定工资比例交纳的一种统筹待业保险费用。
2)养老保险费:指销售部门个人按一定工资比例交纳的统筹养老基金。
3)住房公积金:指销售部门个人按一定工资比例交纳的统筹住房基金。
4)医疗保险费:指销售部门个人按一定工资比例交纳的统筹疾病住院赔付保险金。
5)劳动保险费:指销售部门个人依据一定工资比例交纳的统筹意外伤害赔付保险金,包括工伤保险、生育保险)。
6、折旧费:是指在销售部门固定资产使用寿命内,按照确定的会计方法对资产进应的价值分摊.7、修理费:指本部门发生的除车辆之外的“固定资产"修理维护费.8、物料消耗:指销售部门领用的不纳入“低值易耗品”核算,且除“办公费”核算范围外的其他领用或购买的物料消耗费用。
如:购买硬盘、光盘、软盘等电脑用品,及为维修“低值易耗品”而发生的费用。
9、低值易耗品摊销:是指本部门不作为“固定资产”核算的各种用具物品,如工具、工装、管理用具、包装容器以及流通企业餐具用具、玻璃器皿、纺织用品等在使用中的耗费(“低值易耗品”应按管理要求,分类设置数量金额式明细账)。
关于公司业务招待费使用及报销规定的通知公司各部门、全体员工:为规范公司各类业务招待行为,切实厉行勤俭节约,提高费用使用效益,加强公司费用管理,严格控制公司业务招待费用的支出,经公司领导办公会议研究,特制定本制度。
具体如下:第一章总则第1条管理原则:先申请、后执行;预算总额控制;对口接待,专款专用,全程监督。
第2条业务招待费用定义:业务费:是指因业务需要发生的礼金、礼品、赞助费、购物卡及因业务需要赠送的烟、酒、茶叶、其他纪念品等。
招待费:是指因工作关系招待有关人员就餐费、娱乐费用;因业务需要接待相关单位人员发生的差旅费、住宿费、参观费、旅游费等;因招待领用的酒水及香烟等。
第3条使用范围:与开拓市场、维护客情关系、打通项目渠道等相关的主管单位、客户以及其他外部关系单位所发生的应酬、招待费等费用。
(不包含市场公关费)第4条使用原则:4.1业务招待费应坚决贯彻“可接待可不接待,不接待”,“可发生可不发生费用,不发生”,“态度热情,费用从简”的原则。
4.2陪同人员坚持适度从紧原则,原则上不能超过需接待人员的1/2。
(原则上不能多于需接待人员)4.3严格执行规定限额和招待标准,分档次接待原则,坚决控制非业务性接待,严禁随意超标进行业务招待,特殊情况需说明原因,经请示总经理同意后方可进行招待,否则,财务部门不予报销。
第二章费用发生具体规定第5条费用申请制度及审批流程:业务费用实行事先申请,事中制,事后报销。
发生招待费前应由具体业务承办接待部门先填写“业务招待费申请表”(附件一),注明接待原因、被接待对象、事由及接待地点等内容,并根据招待对象进行费用预算,经分管领导同意,报行政人事部备案,财务部审核,公司总经理批准后执行。
(如有特殊情况,因事先分管领导批准后,电话告知行政人事部进行审核备案)第6条招待物品的采购:为降低业务招待费成本,原则上由行政人事部根据常规招待需求统一竞价采购,并由专人进行物品与台账管理,凭《招待物品购买申请表》(物资采购申请单)(附件二)与采购发票到财务报账。
招待费支出标准及报销规定一、总则为严格对招待费用的监督管理,合理控制费用支出,杜绝不合理开支,提高公司效益,特制定本规定。
本规定中所指的是管理费用明细科目内容的业务招待费科目。
招待费是指以公司或部门的名义,招待上级领导、客户、政府官员等非公司人员所发生的餐费、酒水、饮料、食品,茶叶、卷烟,礼品、贺礼等,以及在业务活动过程中用于必要招待的各项费用(不包括正常给予代理商的返利)。
招待费用报销的程序依照财务报账规定执行。
报销人按所发生的费用类别填写《费用报销凭证》,本人签字,给所在部门经理就开支的必要性审核后送综合部复核,综合部主要从财务监督角度检查各种单据是否齐全、费用凭证的合法性、费用金额是否符合预算、金额计算的准确性和资金支付安排等方面进行程序性核准,由财务相关人员统一汇总后,报CEO(或授权人)批准方可报销。
招待费用的支出、使用须坚持合理、适度、高效、节约的原则,遵循标准,规范程序,严守制度,并与各部门业绩评定、经理考核相结合。
二、招待费管理公司全年业务招待费严格控制在年度预算额度内,全年在限额内使用业务招待费,原则上不得超支。
坚决控制非业务性接待,适当控制业务接待。
严格执行分档次接待原则,对应接待。
禁止越档次接待。
(一)招待标准1、往来公司副总裁、董事以上职务领导,省厅级、市政府副市级以上政府官员,此类人员简称“A类客人”。
招待餐费标准为350—400元/人/次;酒店住宿为五星级酒店以上标准。
2、往来公司部门负责人以上、总监以下领导,重要客户,政府部门科级以上官员,此类人员简称“B类客人”;餐费标准为250—300元/人/次;四星级酒店单间住宿标准。
3、往来公司部门负责人、政府部门科级以下官员,普通职员,此类人员简称“C类客人”;餐费标准为100-150元/人/次。
三星级酒店单间住宿标准。
4、一般客户及来客招待,此类人员简称“D类客人”;餐费标准为50-80元/人/次。
5、公司内部培训或会议,往来客户的午餐招待,此类人员简称“E类客人”;餐费标准为15元/人/次。
费用报销管理规章制度在发展不断提速的社会中,制度起到的作用越来越大,制度是一种要求大家共同遵守的规章或准则。
大家知道制度的格式吗?下面是由作者给大家带来的费用报销管理规章制度7篇,让我们一起来看看!费用报销管理规章制度篇1第一章总则第一条为了规范公司财务会计行为,更好地发挥财务监督职能,达到强化内部财务管理,加强成本费用控制,保证资金合理使用的目的,让各项成本费用开支在预算范围内做到必要、合理、节约、有效,使财务会计工作更好地服务于公司管理,依据《中华人民共和国会计法》、《会计基础工作规范》的有关规定,结合公司具体情况制定本办法。
第二条本办法适用于公司各部门和全体员工。
第三条发生各类费用、支出事项,应当及时办理会计手续,取得或填制真实、合法、完整的原始凭证,并及时送交财务部。
第二章费用报销、支出审批人员和审批权限第四条公司总经理为公司各类费用、支出事项的有权审批人。
各部门在预算范围内的费用、支出事项须由经办人员报总经理批准后才能办理或执行。
超过部门预算范围内的费用、支出,财务部门有权拒绝办理,且超出部份的费用由支费个人自理。
第三章费用报销、支出审批程序第五条经济合同付款审批程序。
签定经济合同的部门应按照合同约定的付款方式和付款时限,分月向财务部报送预算,并由分管业务负责人和财务负责人审查,总经理批准后,财务部安排资金,有计划分步骤地支付各类经济合同款项。
(一)在预算内,根据合同履行情况,需付款时,由经办人员如实填制“公司合同付款申请书”,并附上与之相关的合同、验收等相关资料,分别送业务部门负责人和业务主管副总审核,并签署意见;(二)将业务部门和主管副总核准同意支付的“公司合同付款申请书”送财务部审核,财务部应对照合同资料审核后签署同意付款意见,然后将上述文件连同对方出具的本次付款的有效正式发票一并报总经理审批;(三)经总经理审批后,由财务部相关人员填制记帐凭证、出纳人员根据审核无误的记帐凭证在5个工作日内付款。
员工费用报销管理制度(7篇)员工费用报销管理制度1第一章总则第一条为了规范公司财务会计行为,更好地发挥财务监督职能,达到强化内部财务管理,加强成本费用控制,保证资金合理使用的目的,让各项成本费用开支在预算范围内做到必要、合理、节约、有效,使财务会计工作更好地服务于公司管理,依据《中华人民共和国会计法》、《会计基础工作规范》的有关规定,结合公司具体情况制定本办法。
第二条本办法适用于公司各部门和全体员工。
第三条各项费用支出应及时办理会计手续,取得或填制真实、合法、完整的原始凭证,并及时报送财务部。
第二章费用报销、支出审批人员和审批权限第四条公司总经理是公司各项费用支出的授权批准人。
预算内各部门的费用支出必须报总经理批准后才能办理或执行。
财政部门有权拒绝办理超出部门预算的开支和费用,超出部分的费用由支付费用的个人承担。
第三章费用报销、支出审批程序第五条经济合同付款审批程序。
签订经济合同的部门应按合同约定的付款方式和付款期限,按月向财务部提交预算,由业务负责人和财务负责人审核。
经总经理批准后,财务部有计划、有步骤地安排资金和支付各类经济合同。
(一)在预算内,根据合同履行情况,需付款时,由经办人员如实填制“公司合同付款申请书”,并附上与之相关的合同、验收等相关资料,分别送业务部门负责人和业务主管副总审核,并签署意见;(二)将业务部门和主管副总核准同意支付的“公司合同付款申请书”送财务部审核,财务部应对照合同资料审核后签署同意付款意见,然后将上述文件连同对方出具的本次付款的有效正式发票一并报总经理审批;(3)经总经理审核后,财务部相关人员填制记账凭证,出纳根据审核后的记账凭证在5个工作日内付款。
第六条日常费用报销审批程序及相关规定。
各部门根据批准的年度预算上报月度预算,审核后发生的费用控制在预算之内。
一、审批程序(一)部门确认——费用报销时,各部门按规定的格式粘贴原始凭证并选择填写“费用报销单”或“差旅费报销单”等,在报销业务招待费时还应同时填写“业务招待费说明表”,由部门负责人对费用发生的真实性确认签字后送财务部;(二)财务部初审——重点审核在预算范围内开支的票据的合法性、有效性和核准报销金额的准确性,并签字确认;(三)公司领导审批——财务部将初审合格的原始凭证送总经理审核批准;(四)将审核批准同意报销的原始凭证送财务部相关人员填制记帐凭证后交出纳,由出纳人员根据审核无误的记帐凭证付款。
招待费使用情况说明招待费使用情况报告篇一各位代表,同志们:根据上级有关规定和本次职工代表大会的要求,现将公司XX年业务招待费使用情况报告如下,请予审议。
一、业务招待费指标及支付情况XX年,我公司的业务招待费预算共计***万元,全年支付***万元。
二、业务招待费管理与使用XX年,公司所属各部门本着合理、节俭、有利的原则,严格管好、用好招待费用。
完成了网公司和市公司领导调研指导工作、新农村电气化县验收、农电企业划转等重大活动以及有关兄弟单位来我公司参观、交流的接待任务,并保持业务招待费处于合理水平。
经审计,全年业务招待费的使用未发现不合理、超标准、违规违纪的现象。
三、进一步改进和完善的工作现有招待费管理办法中还存在着工作流程不规范、手续不完善的问题,今后应严格按规定执行到位。
XX年是成本控制年,落实“成本行动计划”任务更加艰巨,我们要继续加强管理,降低经营成本和各种开支。
因此在招待费的使用上,我们将牢固树立成本管理理念,认真执行成本行动计划,进一步加强管理,完善措施,强化执行,克服不合理因素,更加科学合理的安排使用资金。
请各位代表各公司全体职工继续加强民主管理和民主监督,为进一步提高公司的经济效益实现公司持续快速健康发展而努力。
招待费使用情况报告篇二各位代表:遵照“国有企业实行业务招待费使用情况向职代会报告制度的有关规定”,现在我向大会作《****公司*XX年度业务招待费使用情况的报告》。
*******长期以来十分重视招待费使用的管理,**XX年度继续把其纳入公司领导班子和党员干部党风廉政建设的重要考核内容。
在日常管理中,公司严格执行中纪委关于反对奢侈浪费的有关规定、省电力公司《关于制止用公款宴请和参加高消费娱乐活动有关规定》、《关于加强领导干部廉洁从政补充规定》以及党委、厂部关于领导干部廉洁自律有关文件规定。
为此,公司也专门制定《关于招待就餐标准的有关规定》和《关于就餐标准及审批办法的规定》,规范了招待费用的审批权限、审批程序、招待标准等管理内容。
不规范接待费用的说明情况说明1.怎么书面写招待费用规定公司业务招待费管理规定第一章总则第一条为加强业务招待费的管理工作,堵塞漏洞,减少不合理支出,公司对业务招待费进行统一管理。
第二条业务招待费的使用原则业务招待费的使用要符合廉政建设的有关规定和财经纪律的有关要求,只能用于公司业务上的招待支出,不能用于高消费场所和正常招待之外的支出。
第三条业务招待费的使用范围1、用于上级主管单位、政府部门到我公司检查指导工作及兄弟单位之间的因公接待。
2、用于公司承办的各种会议的招待。
3、用于各部门对外工作的必要招待。
第二章业务招待费的管理第四条财务部年初确定年度业务招待费总计划,然后,将其分解到各单位使用,财务部按照报销程序认真把关,严格内部银行制度及招待费定额管理制度,并做好招待费的考核工作。
第五条公司办公室对招待费的使用程序及每次就餐标准负责把关。
具体程序是:由接待业务的单位填写派餐单(提出招待申请);经主管领导同意;主管接待的副总1批准;办公室根据招待人数及级别确定用餐标准和招待饭店。
派餐单一式两份,一份由办公室存档记账,一份由招待单位填写实际发生金额后自留。
第六条办公室与财务部每季度将各单位招待费支出情况进行汇总通报。
第七条财务部每年将提交全年业务招待费使用情况,向职工代表大会报告。
第八条招待客人时,一般限定在公司内部食堂或定点的饭店,就餐完毕由办公室签单或授权签单,每季度由办公室统一结算,各单位提供内部支票并附招待券,由财务部计入各单位招待费支出账。
第三章业务招待的标准第九条来公司联系业务、到公司工作的一般工作人员按每次20元/人安排就餐,长住人员每天20元/人,由处室填写来客就餐申请单,经主管领导同意,凭公司内部支票,到公司办公室登记,统一安排就餐。
第十条市级以上领导机关来公司检查指导工作或市属县以上领导来公司检查指导工作,5人以上者按每次50元/人标准安排就餐,5人以下者按每次60元/人,可适量安排本地啤酒或白酒,10元左右的帝豪烟。
业务招待费超标情况说明范文英文回答:The situation of excessive business entertainment expenses can occur in various scenarios. It is important to address this issue promptly and take appropriate measures to rectify the situation. Here is an explanation of the situation and possible actions to be taken.The first step is to identify the reasons behind the excessive business entertainment expenses. It could be due to lack of proper guidelines and policies in place, or it could be a result of employees not adhering to the existing policies. It is crucial to conduct a thorough analysis to understand the root cause.Once the reasons are identified, it is important to communicate and educate the employees about the company's policies and guidelines regarding business entertainment expenses. This can be done through training sessions,workshops, or even one-on-one discussions with the employees. It is essential to emphasize the importance of adhering to the policies and the consequences of non-compliance.In addition to educating the employees, it is also necessary to review and revise the existing policies if needed. The policies should be clear, concise, and easy to understand. They should also be regularly updated to align with the changing business environment and industry standards.Furthermore, implementing a robust monitoring andcontrol system is crucial to prevent excessive business entertainment expenses. This can include regular audits, expense report reviews, and approval processes. By implementing these measures, any irregularities orpotential violations can be detected and addressed promptly.Lastly, it is important to foster a culture of transparency and accountability within the organization. This can be achieved by encouraging employees to report anysuspicious or inappropriate expenses, and by implementing a whistleblower policy to protect those who come forward with information. By doing so, employees will feel more comfortable in reporting any potential violations, thus reducing the likelihood of excessive business entertainment expenses.In conclusion, excessive business entertainment expenses can be a challenging situation to handle. However, by identifying the root causes, educating employees, revising policies, implementing monitoring systems, and fostering a culture of transparency, this issue can be effectively addressed and prevented in the future.中文回答:业务招待费超标情况可能出现在各种情况下。
业务招待费管理规定一、业务执行费的使用原则。
1、业务招待费的使用要符合廉政建设的有关规定,业务招待费不得用于礼品、旅游、营业性的高档消费。
2、业务招待费使用必须符合财政法规和财经纪律规定。
3、业务招待费使用必须对促进企业安全生产、经济合作、企业管理起到积极的作用。
二、业务招待费的使用范围1、业务招待费可用于上级主管部门、政府部门到本公司检查、指导工作及兄弟单位来人联系工作的接待。
2、业务招待费可用于上级主管部门、政府各部门委托本公司承办的各种会议所发生的必要招待。
3、业务招待费可用于业务部门外出联系工作所发生的必要招待。
4、业务招待费可用于本企业发生突发性事件后的抢险抢修以及救灾所发生的就餐、茶水饮料等必要性开支。
5、业务招待费可用于因实施重大生产项目、临时突击项目而需要连夜工作发生的夜间就餐,茶水饮料等必要性支出。
本资料权属文秘资源网,放上鼠标按照提示查看文秘写作网更多资料三、业务招待费的管理1、计划财务部根据年度业务招待费计划分期将指标划拨到行政部。
计划财务部对业务招待费使用的合法性以及计划指标实行财务监督。
2、行政部是业务招待费的管理部门,并根据制度和核定的计划指标严格控制使用。
4、行政部每年对本企业业务招待费使用情况分项作出分析报告和处理意见,交公司分管领导批示。
由行政部提交全年业务招待费使用情况统计表,向员工代表大会报告。
四、业务招待费使用标准和申请程序1、行政部负责日常招待物品的采购,经行政部主任签字同意方可凭发票到计划财务部出帐。
行政部负责建立招待物品的领用台帐。
2、各业务部门在接待工作中或外出联系工作需使用的必要招待物品经行政部主任同意,可到行政部事务员处签字领取。
一次领用价值超过____元,需公司分管领导批准。
3、上级委托我公司承办的各种会议需使用招待物品,统一由行政部根据会议的规模、级别核定标准报公司领导批准后由筹办部门具体经办。
4、有关来客就餐的标准和申请程序。
(1)外单位来本公司联系工作、参观等需用餐的招待标准按客人级别、事由等分别安排。
1.谈谈业务招待费的情况业务招待费发生额,按新规定,可以抵扣发生额的60%,但不能超过主营业务收入的千分之5。
比如你们公司2008年销售收入1200万元,发生21万元的招待费。
会计利润654万元你公司纳税计算时,将利润额调增21*0.4=8.4万元,另12.6万元超过了1200*0.005=6万元,那么要再调增一个12.6-6=6.6万元。
这样你公司纳税所得是654+8.4+6.6=669万元纳所得税669*0.25=167.25万元。
会计不用专门做这笔账。
如果你们发生10万元招待费,会计帐利润还是654万元,就是调增4万元就行了(654+4)*0.25=164.5万元(所得税额)2.你应该知道的12种业务招待费处理技巧是什么1、业务招待费的关键词:业务孰小原则,60%和5%取其小。
生产经营有关:招待政府工商税务不能扣除。
营业收入的8。
33‰ 2、招待费的核算范围:不仅仅是吃饭。
(1)餐费(2)接待用的食品、茶叶、香烟、饮料等。
)(3)赠送的礼品,(4)正常的娱乐活动(5)旅游门票、土特产品等(6)高尔夫会员卡:(7)与企业生产经营有关的企业外部人员的交通费用能否据实在所得税前扣除 3、关于在建工程发生的业务招待费处理问题答:企业在开(筹)办期间在建工程发生的业务招待费计入开办费,生产经营期间在建工程发生的业务招待费计入管理费用,按《企业所得税法》及实施条例规定的标准扣除。
4、2011年发生招待费办公费发票不能在2012年税前扣除条例第九条企业应纳税所得额的计算,以权责发生制为原则,属于当期的收入和费用,不论款项是否收付,均作为当期的收入和费用;不属于当期的收入和费用,即使款项已经在当期收付,均不作为当期的收入和费用。
本条例和国务院财政、税务主管部门另有规定的除外。
因此,你公司2011年发生的招待费、办公费,应属于2011年度的费用,不能在2012年税前扣除。
申辩理由:签字程序。
5、公司经常与客户一起出差考察业务?客户的一些机票等费用是否允许税前扣除企业所得税法第八条:“企业实际发生的与取得收入有关的、合理的支出,包括成本、费用、税金、损失和其他支出,准予在计算应纳税所得额时扣除。
最新公司费用报销管理制度5篇最新公司费用报销管理制度(篇1)第一章总则第一条为了规范公司财务会计行为,更好地发挥财务监督职能,达到强化内部财务管理,加强成本费用控制,保证资金合理使用的目的,让各项成本费用开支在预算范围内做到必要、合理、节约、有效,使财务会计工作更好地服务于公司管理,依据《中华人民共和国会计法》、《会计基础工作规范》的有关规定,结合公司具体情况制定本办法。
第二条本办法适用于公司各部门和全体员工。
第三条发生各类费用、支出事项,应当及时办理会计手续,取得或填制真实、合法、完整的原始凭证,并及时送交财务部。
第二章费用报销、支出审批人员和审批权限第四条公司总经理为公司各类费用、支出事项的有权审批人。
各部门在预算范围内的费用、支出事项须由经办人员报总经理批准后才能办理或执行。
超过部门预算范围内的费用、支出,财务部门有权拒绝办理,且超出部份的费用由支费个人自理。
第三章费用报销、支出审批程序第五条经济合同付款审批程序。
签定经济合同的部门应按照合同约定的付款方式和付款时限,分月向财务部报送预算,并由分管业务负责人和财务负责人审查,总经理批准后,财务部安排资金,有计划分步骤地支付各类经济合同款项。
(一)在预算内,根据合同履行情况,需付款时,由经办人员如实填制“公司合同付款申请书”,并附上与之相关的合同、验收等相关资料,分别送业务部门负责人和业务主管副总审核,并签署意见;(二)将业务部门和主管副总核准同意支付的“公司合同付款申请书”送财务部审核,财务部应对照合同资料审核后签署同意付款意见,然后将上述文件连同对方出具的本次付款的有效正式发票一并报总经理审批;(三)经总经理审批后,由财务部相关人员填制记帐凭证、出纳人员根据审核无误的记帐凭证在5个工作日内付款。
第六条日常费用的报销审批程序及有关规定。
各部门按核定的年度预算分解报月预算,经审核后所发生的各项费用应在预算内控制使用。
一、审批程序(一)部门确认——费用报销时,各部门按规定的格式粘贴原始凭证并选择填写“费用报销单”或“差旅费报销单”等,在报销业务招待费时还应同时填写“业务招待费说明表”,由部门负责人对费用发生的真实性确认签字后送财务部;(二)财务部初审——重点审核在预算范围内开支的票据的合法性、有效性和核准报销金额的准确性,并签字确认;(三)公司领导审批——财务部将初审合格的原始凭证送总经理审核批准;(四)将审核批准同意报销的原始凭证送财务部相关人员填制记帐凭证后交出纳,由出纳人员根据审核无误的记帐凭证付款。
报销请示的格式及范文第1篇第一章总则第一条为了规范公司财务会计行为,更好地发挥财务监督职能,达到强化内部财务管理,加强成本费用控制,保证资金合理使用的目的,让各项成本费用开支在预算范围内做到必要、合理、节约、有效,使财务会计工作更好地服务于公司管理,依据《_会计法》、《会计基础工作规范》的有关规定,结合公司具体情况制定本办法。
第二条本办法适用于公司各部门和全体员工。
第三条发生各类费用、支出事项,应当及时办理会计手续,取得或填制真实、合法、完整的原始凭证,并及时送交财务部。
第二章费用报销、支出审批人员和审批权限第四条公司总经理为公司各类费用、支出事项的有权审批人。
各部门在预算范围内的费用、支出事项须由经办人员报总经理批准后才能办理或执行。
超过部门预算范围内的费用、支出,财务部门有权拒绝办理,且超出部份的费用由支费个人自理。
第三章费用报销、支出审批程序第五条经济合同付款审批程序。
签定经济合同的部门应按照合同约定的付款方式和付款时限,分月向财务部报送预算,并由分管业务负责人和财务负责人审查,总经理批准后,财务部安排资金,有计划分步骤地支付各类经济合同款项。
(一)在预算内,根据合同履行情况,需付款时,由经办人员如实填制“公司合同付款申请书”,并附上与之相关的合同、验收等相关资料,分别送业务部门负责人和业务主管副总审核,并签署意见;(二)将业务部门和主管副总核准同意支付的“公司合同付款申请书”送财务部审核,财务部应对照合同资料审核后签署同意付款意见,然后将上述文件连同对方出具的本次付款的有效正式发票一并报总经理审批;(三)经总经理审批后,由财务部相关人员填制记帐凭证、出纳人员根据审核无误的记帐凭证在5个工作日内付款。
第六条日常费用的报销审批程序及有关规定。
各部门按核定的年度预算分解报月预算,经审核后所发生的各项费用应在预算内控制使用。
一、审批程序(一)部门确认——费用报销时,各部门按规定的格式粘贴原始凭证并选择填写“费用报销单”或“差旅费报销单”等,在报销业务招待费时还应同时填写“业务招待费说明表”,由部门负责人对费用发生的真实性确认签字后送财务部;(二)财务部初审——重点审核在预算范围内开支的票据的合法性、有效性和核准报销金额的准确性,并签字确认;(三)公司领导审批——财务部将初审合格的原始凭证送总经理审核批准;(四)将审核批准同意报销的原始凭证送财务部相关人员填制记帐凭证后交出纳,由出纳人员根据审核无误的记帐凭证付款。
业务招待费情况说明业务招待费情况说明1中国铁建关于业务招待费情况的说明近日,有媒体对我公司201X 年业务招待费8.37亿元一事进行了报道,让我们看到了工作中需要改进的问题。
作为一个市场化的公众公司,我们真诚的欢迎新闻媒体的监督、感谢社会公众的关心。
我们将认真倾听社会各界的意见和建议近日,有媒体对我公司201X年业务招待费8.37亿元一事进行了报道,让我们看到了工作中需要改进的问题。
作为一个市场化的公众公司,我们真诚的欢迎新闻媒体的监督、感谢社会公众的关心。
我们将认真倾听社会各界的意见和建议,切实加强公司内部管理,采取严格有效的举措,不断降低业务招待费,并且持续提升管理水平,降本增效,以更好的业绩回报股东,以更优良的服务造福社会。
近年来,我公司发展较快、企业规模迅速扩大,201X年至201X年营业收入年均增幅38.4%,成长为世界规模最大的建筑业企业集团之一,由于点多、线长、面广,而且市场竞争非常激烈,为生产经营需要而支付的业务招待费在相应增加,绝对值相对较大。
201X年,公司完成营业收入4843亿元,新签合同额7893亿元,未完成合同额1.49万亿元,目前有在职员工24.5万人、外部劳务近200万人,工程项目部1万多个。
201X年度的业务招待费,就是从分布于全国各地以及全球60多个国家和地区的11000多个核算单位逐级汇总上来的,每个核算单位平均约7.6万元。
对于业务招待费,我公司有着一套严格的管理制度和审批流程,以及相应的内部审计监督制度。
虽然公司业务招待费的增幅低于营业收入的增幅,业务招待费占营业收入的比例,也远低于《企业所得税法实施条例》第43条规定的相关比例,但一年产生8.37亿元业务招待费,确实偏高。
这个问题前几年已引起公司的高度警惕,并把控制业务招待费增长作为重要的管理指标,采取措施加以解决。
201X年,业务招待费高增长的势头得到遏制;201X年实现了负增长,与上年相比下降4.6%;201X年一季度,公司在营业收入同比增长34.6%的情况下,业务招待费同比下降4.9%。