中国汉字三叠字、四叠字大全
- 格式:doc
- 大小:66.50 KB
- 文档页数:11
学而时习】汉字中的三叠字与四叠字大全?[原文地址]记得当年读初中刚学英语时,常说“我是中国人,不会学外文”,借此来嘲笑那些学英语发狠的同学。
哈哈,对头,咱们是中国人,学就应该学中国汉字。
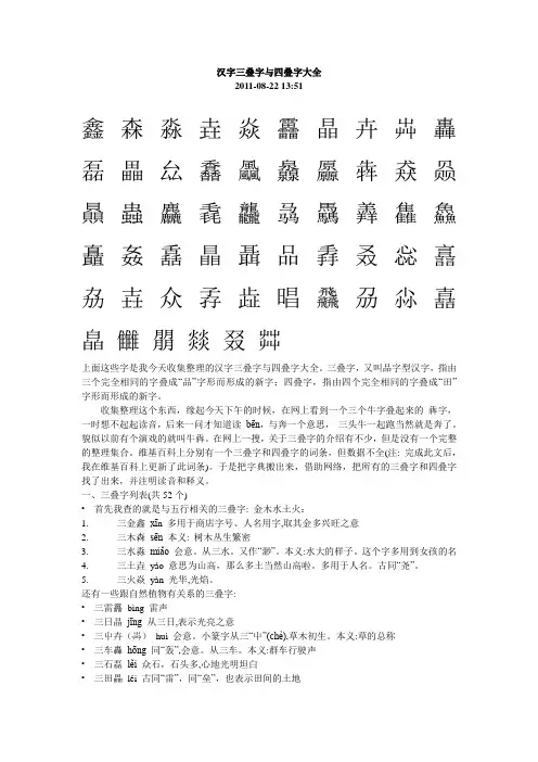
不过,既然大家都是中国人,嘿嘿,那么,列在本文页面中这些字,你认识几个呢鑫森淼垚焱靐晶卉芔轰磊畾厽馫飍灥厵犇猋赑贔虫麤毳龘骉驫羴雥鱻矗奸舙瞐聂品掱叒惢譶劦壵众孨歮晿飝刕尛嚞皛雦朤燚叕茻?上面这些字是我今天收集整理的汉字三叠字与四叠字大全。
三叠字,又叫品字型汉字,指由三个完全相同的字叠成“品”字形而形成的新字;四叠字,指由四个完全相同的字叠成“田”字形而形成的新字。
收集整理这个东西,缘起今天下午的时候,在网上看到一个三个牛字叠起来的犇字,一时想不起起读音,后来一问才知道读 bēn,与奔一个意思,?三头牛一起跑当然就是奔了。
貌似以前有个演戏的就叫牛犇。
在网上一搜,关于三叠字的介绍有不少,但是没有一个完整的整理集合。
维基百科上分别有一个三叠字和四叠字的词条,但数据不全(注: 完成此文后,我在维基百科上更新了此词条)。
于是把字典搬出来,借助网络,把所有的三叠字和四叠字找了出来,并注明读音和释义。
一、三叠字列表(共52个)首先我查的就是与五行相关的三叠字: 金木水土火:三金鑫 xīn?多用于商店字号、人名用字,取其金多兴旺之意?三木森 sēn?本义: 树木丛生繁密?三水淼 miǎo?会意。
从三水。
又作“渺”。
本义:水大的样子。
这个字多用作女孩子的名字,我邻居小孩就叫淼淼。
:)?三土垚 yáo?意思为山高,那么多土当然山高啦。
多用于人名。
古同“尧”。
?三火焱 yàn?光华,光焰。
?还有一些跟自然植物有关系的三叠字:三雷靐 bìng?雷声?三日晶 jīng?从三日,表示光亮之意?三屮卉(芔) huì?会意。
小篆字从三“屮”(chè),草木初生。
本义:草的总称?三车轰 hōng?同“轰”,会意。
汉字中的三叠字与四叠字大全记得当年读初中刚学英语时,常说“我是中国人,不会学外文”,借此来嘲笑那些学英语发狠的同学。
哈哈,对头,咱们是中国人,学就应该学中国汉字。
不过,既然大家都是中国人,嘿嘿,那么,列在本文页面中这些字,你认识几个呢?鑫森淼垚焱靐晶卉芔轟磊畾厽馫飍灥厵犇猋赑贔蟲麤毳龘骉驫羴雥鱻矗姦舙瞐聶品掱叒惢譶劦壵众孨歮晿飝刕尛嚞皛雦朤燚叕茻上面这些字是我今天收集整理的汉字三叠字与四叠字大全。
三叠字,又叫品字型汉字,指由三个完全相同的字叠成“品”字形而形成的新字;四叠字,指由四个完全相同的字叠成“田”字形而形成的新字。
收集整理这个东西,缘起今天下午的时候,在网上看到一个三个牛字叠起来的犇字,一时想不起起读音,后来一问才知道读bēn,与奔一个意思,三头牛一起跑当然就是奔了。
貌似以前有个演戏的就叫牛犇。
在网上一搜,关于三叠字的介绍有不少,但是没有一个完整的整理集合。
维基百科上分别有一个三叠字和四叠字的词条,但数据不全(注:完成此文后,我在维基百科上更新了此词条)。
于是把字典搬出来,借助网络,把所有的三叠字和四叠字找了出来,并注明读音和释义。
一、三叠字列表(共52个)首先我查的就是与五行相关的三叠字:金木水土火:三金鑫xīn 多用于商店字号、人名用字,取其金多兴旺之意三木森sēn 本义:树木丛生繁密三水淼miǎo 会意。
从三水。
又作“渺”。
本义:水大的样子。
这个字多用作女孩子的名字,我邻居小孩就叫淼淼。
:)三土垚yáo 意思为山高,那么多土当然山高啦。
多用于人名。
古同“尧”。
三火焱yàn 光华,光焰。
还有一些跟自然植物有关系的三叠字:三雷靐bìng 雷声三日晶jīng 从三日,表示光亮之意三屮卉(芔)huì会意。
小篆字从三“屮”(chè),草木初生。
本义:草的总称三车轟hōng 同“轰”,会意。
从三车。
本义:群车行驶声三石磊lěi 众石,石头多,心地光明坦白三田畾léi 古同“雷”,同“垒”,也表示田间的土地三厶厽lěi 垒土块为墙三香馫xīn 古同“馨”,芳香,散布很远的香气三风飍xiū惊跑的样子三泉灥xún 三泉三原厵yuán 古同“源”,水源,源泉跟动物有关的三叠字:三牛犇bēn 同奔。
汉字三叠字与四叠字大全一、三叠字列表(共52个)三金:鑫 xīn 多用于商店字号、人名用字,取其金多兴旺之意三木:森 sēn 本义: 树木丛生繁密三水:淼 miǎo 会意。
从三水。
又作“渺”。
本义:水大的样子。
这个字多用作女孩子的名字。
三土:垚 yáo 意思为山高,多用于人名。
古同“尧”。
三火:焱 yàn 光华,光焰。
三雷:靐 bìng 雷声三日:晶 jīng 从三日,表示光亮之意三屮:卉(芔) huì会意。
小篆字从三“屮”(châ),草木初生。
本义:草的总称三车:轟 hōng 同“轰”,会意。
从三车。
本义:群车行驶声三石:磊 lěi 众石,石头多,心地光明坦白三田:畾 lãi 古同“雷”,同“垒”,也表示田间的土地三厶:厽 lěi 垒土块为墙三香:馫 xīn 古同“馨”,芳香,散布很远的香气三风:飍 xiū惊跑的样子三泉:灥 xún 三泉三原:厵 yuán 古同“源”,水源,源泉三牛:犇 bēn 同奔。
三犬:猋 biāo 狗奔跑的样子。
同“飙”三贝:赑(贔) bì传说中的一种动物,像龟。
旧时大石碑的石座多雕刻成赑屃形状三虫:蟲 chïng 同虫三鹿:麤 cū同“粗”三毛:毳 cuì会意。
从三毛。
本义:鸟兽的细毛三龍:龘 dá台湾维基查词条时发现的。
《广韵》说该字之义为“龙飞之状”;《说文》解作“飞龙”。
成语:龍行龘龘。
三马:骉(驫)piāo 众马奔腾的样子三羊:羴 shān 古同“膻”,也表示群羊。
另外是鼻烟品目之一。
三隹:雥 zá群鸟;聚三鱼:鱻 xiǎn 古同“鲜”三直:矗 chù会意。
从三直。
本义:直立三女:姦 jiān 会意。
从三女。
本义:奸邪,虚伪狡诈三舌:舙 huà播弄是非。
古同“话”。
三目:瞐 mî美目; 目深; 美丽的样子三耳:聶 nie 会意。
汉字三叠字与四叠字大全2011-08-22 13:51鑫森淼垚焱靐晶卉芔轟磊畾厽馫飍灥厵犇猋赑贔蟲麤毳龘骉驫羴雥鱻矗姦舙瞐聶品掱叒惢譶劦壵众孨歮晿飝刕尛嚞皛雦朤燚叕茻上面这些字是我今天收集整理的汉字三叠字与四叠字大全。
三叠字,又叫品字型汉字,指由三个完全相同的字叠成“品”字形而形成的新字;四叠字,指由四个完全相同的字叠成“田”字形而形成的新字。
收集整理这个东西,缘起今天下午的时候,在网上看到一个三个牛字叠起来的犇字,一时想不起起读音,后来一问才知道读bēn,与奔一个意思,三头牛一起跑当然就是奔了。
貌似以前有个演戏的就叫牛犇。
在网上一搜,关于三叠字的介绍有不少,但是没有一个完整的整理集合。
维基百科上分别有一个三叠字和四叠字的词条,但数据不全(注: 完成此文后,我在维基百科上更新了此词条)。
于是把字典搬出来,借助网络,把所有的三叠字和四叠字找了出来,并注明读音和释义。
一、三叠字列表(共52个)• 首先我查的就是与五行相关的三叠字: 金木水土火:1. 三金鑫xīn 多用于商店字号、人名用字,取其金多兴旺之意2. 三木森sēn 本义: 树木丛生繁密3. 三水淼miǎo 会意。
从三水。
又作“渺”。
本义:水大的样子。
这个字多用到女孩的名4. 三土垚yáo 意思为山高,那么多土当然山高啦。
多用于人名。
古同“尧”。
5. 三火焱yàn 光华,光焰。
还有一些跟自然植物有关系的三叠字:• 三雷靐bìng 雷声• 三日晶jīng 从三日,表示光亮之意• 三屮卉(芔)huì会意。
小篆字从三“屮”(chè),草木初生。
本义:草的总称• 三车轟hōng 同“轰”,会意。
从三车。
本义:群车行驶声• 三石磊lěi 众石,石头多,心地光明坦白• 三田畾léi 古同“雷”,同“垒”,也表示田间的土地• 三厶厽lěi 垒土块为墙• 三香馫xīn 古同“馨”,芳香,散布很远的香气• 三风飍xiū 惊跑的样子• 三泉灥xún 三泉• 三原厵yuán 古同“源”,水源,源泉跟动物有关的三叠字:• 三牛犇bēn 同奔。
汉字中的三叠字与四叠字大全鑫森淼垚焱靐晶卉芔轟磊畾厽馫飍灥厵犇猋赑贔蟲麤毳龘骉驫羴雥鱻矗姦舙瞐聶品掱叒惢譶劦壵众孨歮晿飝刕尛嚞皛雦朤燚叕茻上面这些字是我今天收集整理的汉字三叠字与四叠字大全。
三叠字,又叫品字型汉字,指由三个完全相同的字叠成“品”字形而形成的新字;四叠字,指由四个完全相同的字叠成“田”字形而形成的新字。
一、三叠字列表(共52个)首先我查的就是与五行相关的三叠字: 金木水土火:三金鑫xīn 多用于商店字号、人名用字,取其金多兴旺之意三木森sēn 本义: 树木丛生繁密三水淼miǎo 会意。
从三水。
又作“渺”。
本义:水大的样子。
三土垚yáo 意思为山高,那么多土当然山高啦。
多用于人名。
古同“尧”。
三火焱yàn 光华,光焰。
还有一些跟自然植物有关系的三叠字:三雷靐bìng 雷声三日晶jīng 从三日,表示光亮之意三屮卉(芔)huì会意。
小篆字从三“屮”(chè),草木初生。
本义:草的总称三车轟hōng 同“轰”,会意。
从三车。
本义:群车行驶声三石磊lěi 众石,石头多,心地光明坦白三田畾léi 古同“雷”,同“垒”,也表示田间的土地三厶厽lěi 垒土块为墙三香馫xīn 古同“馨”,芳香,散布很远的香气三风飍xiū惊跑的样子三泉灥xún 三泉三原厵yuán 古同“源”,水源,源泉跟动物有关的三叠字:三牛犇bēn 同奔。
三犬猋biāo 狗奔跑的样子。
同“飙”三贝赑(贔) bì传说中的一种动物,像龟。
旧时大石碑的石座多雕刻成赑屃形状三虫蟲chóng 同虫三鹿麤cū同“粗”三毛毳cuì会意。
从三毛。
本义:鸟兽的细毛三龍龘dá《广韵》说该字之义为“龙飞之状”;《说文》解作“飞龙”。
成语:龍行龘龘。
龘字是现时大五码编码(big5)当中笔划最多的一个字,共48划。
三马骉(驫)piāo 众马奔腾的样子三羊羴shān 古同“膻”,也表示群羊。
左右相同的字:林、囍、喆、非、赫、双、从、朋、林、誩、牪、弱、吅、叕、屾兢、竹、羽、比、册、鍂、炏、沝、孖、皕、艸、竝、夶、覞、甡祘、砳、昍、豩、斦、秝、奻、聑、幷、燚、卝、巜、弜、臦、兟臸、虤、龖、競、竸、騳三叠字列表(共52个)1首先我查的就是与五行相关的三叠字:金木水土火:1三个金念鑫(xīn)多用于商店字号、人名用字,取其金多兴旺之意。
2三个木念森(sēn)本义:树木丛生繁密。
3三个水念淼(miǎo)会意。
从三水。
又作“渺”。
本义:水大的样子。
这个字多用作女孩子的名字,我邻居小孩就叫淼淼。
4三个土念垚(yáo)意思为山高,那么多土当然山高啦。
多用于人名。
古同“尧”。
5三个火念焱(yàn)光华,光焰。
2还有一些跟自然植物有关系的三叠字:1三个雷念靐(bìng)雷声。
2三个日念晶(jīng)从三日,表示光亮之意。
3三个屮卉念芔(huì)会意。
小篆字从三个“屮”(chè),草木初生。
本义:草的总称。
4三个车念轟(hōng)同“轰”,会意。
从三车。
本义:群车行驶声。
5三个石念磊(lěi)众石,石头多,心地光明坦白6三个田念畾(léi)古同“雷”,同“垒”,也表示田间的土地。
7三个厶念厽(lěi)垒土块为墙。
8三个香念馫(xīn)古同“馨”,芳香,散布很远的香气。
9三个风念飍(xiū)惊跑的样子。
10三个泉念灥(xún)三泉。
11三个原念厵(yuán)古同“源”,水源,源泉。
3跟动物有关的三叠字:1三个牛念犇(bēn)同奔。
有个人的名字叫“牛犇犇”,小名叫“七匹牛”。
2三个犬念猋(biāo)狗奔跑的样子。
同“飙”。
3三个贝念赑贔(bì)传说中的一种动物,像龟。
旧时大石碑的石座多雕刻成赑屃形状。
4三个虫念蟲(chóng)同虫。
5三个鹿念麤(cū)同“粗”。
6三个毛念毳(cuì)会意。
从三毛。
汉字三叠字、四叠字大全三叠字1首先我查的就是与五行相关的三叠字:金木水土火:三个金(xīn鑫);多用于商店字号、人名用字,取其金多兴旺之意。
三个木(sēn森);本义:树木丛生繁密。
三个水(miǎo秒);会意。
淼。
从三水。
又作“渺”。
本义:水大的样子。
三个土念垚(yáo摇);意思为山高。
多用于人名。
古同“尧”。
三个火念焱(yàn燕);光华,光焰。
2还有一些跟自然植物有关系的三叠字:三个雷(bìng并);靐。
雷声。
三个日(jīng晶);从三日,表示光亮之意。
三个屮(huì会);卉或芔;会意。
小篆字从三个“屮”(chè彻),草木初生。
本义:草的总称。
三个车(hōng轰);轟。
同“轰”,会意。
从三车。
本义:群车行驶声。
三个石(lěi磊);众石,石头多,心地光明坦白三个田(léi雷);畾。
古同“雷”,同“垒”,也表示田间的土地。
三个厶(lěi磊);厽。
垒土块为墙。
三个香(xīn新);馫。
古同“馨”,芳香,散布很远的香气。
三个风(xiū休);飍。
惊跑的样子。
三个泉(xún寻);灥。
三泉。
三个原(yuán原);厵。
古同“源”,水源,源泉。
3跟动物有关的三叠字:三个牛(bēn奔);犇。
同奔。
三个犬(biāo彪);猋。
狗奔跑的样子。
同“飙”。
三个贝(bì必);赑或贔。
传说中的一种动物,像龟。
旧时大石碑的石座多雕刻成赑屃形状。
三个虫(chóng虫);蟲。
同虫。
三个鹿(cū粗);麤。
同“粗”。
三个毛(cuì脆);毳。
会意。
从三毛。
本义:鸟兽的细毛。
三个龍(dá达);龘。
这个是刚才去台湾维基查词条时发现的。
《广韵》说该字之义为“龙飞之状”;《说文》解作“飞龙”。
成语:龍行龘龘。
三个马(piāo飘);骉(驫)。
众马奔腾的样子。
三个羊(shān山);羴。
古同“膻”,也表示群羊。
三个隹(zá杂);雥。
精品资料--汉字中的三叠字与四叠字(精校完美打印版)汉字中的三叠字与四叠字汉字中的三叠字与四叠字柳岸钓客中华华文化有着5000年的悠久而灿烂的历史,中国的汉字在形成和演变的过程中蕴含着中国人的智慧和聪明,富有鲜明而独特的区域特点。
下面的这些汉字,你认识几个呢?鑫森淼垚焱靐晶卉芔轟磊畾厽馫飍灥厵犇猋赑贔蟲麤毳龘骉驫羴雥鱻矗姦舙瞐聶品掱叒惢譶劦壵众孨歮晿飝刕尛嚞皛雦朤燚叕茻。
上面这些字是收集整理的汉字三叠字与四叠字。
三叠字,又叫品字型汉字,指由三个完全相同的字叠成“品”字形而形成的新字;四叠字,指由四个完全相同的字叠成“田”字形而形成的新字。
一、三叠字列表(共52个)——(一)与五行相关的三叠字,金木水土火:三金鑫xn 多用于商店字号、人名用字,取其金多兴旺之意;三木森sn 本义:树木丛生繁密;三水淼mio会意。
从三水,又作“渺”,本义:水大的样子。
三土垚yo意思为山高,那么多土当然山高啦。
多用于人名,古同“尧”。
三火焱yn 光华,光焰。
(二)跟自然植物有关系的三叠字:三雷靐bng 雷声;三日晶jng 从三日,表示光亮之意;三屮卉(芔)hu会意。
小篆字从三“屮”(ch),草木初生。
本义:草的总称;三车轟hng同“轰”,会意。
从三车。
本义:群车行驶声;三石磊li 众石,石头多,心地光明坦白;三田畾li古同“雷”,同“垒”,也表示田间的土地;三厶厽li 垒土块为墙;三香馫xn古同“馨”,芳香,散布很远的香气;三风飍xi 惊跑的样子;三泉灥xn 三泉;三原厵yun古同“源”,水源,源泉。
(三)跟动物有关的三叠字:三牛犇bn 同奔。
三犬猋bio狗奔跑的样子。
同“飙”。
三贝赑(贔)b传说中的一种动物,像龟。
旧时大石碑的石座多雕刻成赑屃形状。
三虫蟲chng 同虫。
你认识多少:汉字中的三叠字与四叠字章节∙ 1 汉字中的三叠字与四叠字∙ 2 与五行相关的三叠字∙ 3 跟自然植物有关系的三叠字∙ 4 跟动物有关的三叠字∙ 5 下面是跟人物有关的∙ 6 其他∙7 四叠字列表∙8 计算机能够显示的四叠字∙9 目前计算机无法显示的四叠字汉字中的三叠字与四叠字记得当年读初中刚学英语时,常说“我是中国人,不会学外文”,借此来嘲笑那些学英语发狠的同学。
哈哈,对头,咱们是中国人,学就应该学中国汉字。
不过,既然大家都是中国人,嘿嘿,那么,列在本文页面中这些字,你认识几个呢?鑫森淼垚焱靐晶卉芔轟磊畾厽馫飍灥厵犇猋赑贔蟲麤毳龘骉驫羴雥鱻矗姦舙瞐聶品掱叒惢譶劦壵众孨歮晿飝刕尛嚞皛雦朤燚叕茻上面这些字是我今天收集整理的汉字三叠字与四叠字大全。
三叠字,又叫品字型汉字,指由三个完全相同的字叠成“品”字形而形成的新字;四叠字,指由四个完全相同的字叠成“田”字形而形成的新字。
收集整理这个东西,缘起在网上看到一个三个牛字叠起来的犇字,一时想不起起读音,后来一问才知道读 bēn,与奔一个意思,三头牛一起跑当然就是奔了。
貌似以前有个演戏的就叫牛犇。
在网上一搜,关于三叠字的介绍有不少,但是没有一个完整的整理集合。
维基百科上分别有一个三叠字和四叠字的词条,但数据不全)。
于是把字典搬出来,借助网络,把所有的三叠字和四叠字找了出来,并注明读音和释义。
与五行相关的三叠字金木水土火:三金鑫 xīn 多用于商店字号、人名用字,取其金多兴旺之意三木森 sēn 本义: 树木丛生繁密三水淼 miǎo 会意。
从三水。
又作“渺”。
本义:水大的样子。
这个字多用作女孩子的名字,我邻居小孩就叫淼淼。
:)三土垚 yáo 意思为山高,那么多土当然山高啦。
多用于人名。
古同“尧”。
三火焱 yàn 光华,光焰。
跟自然植物有关系的三叠字三雷靐 bìng 雷声三日晶 jīng 从三日,表示光亮之意三屮卉(芔) huì会意。
《史上最有趣的汉字三叠字四叠字大全》汇总(17页)一、三叠字1. 飞翔飞翔,指鸟类在空中飞行,也可以形容人们心中的梦想和追求。
汉字中的“飞”字,三叠起来,就像一只鸟在空中展翅高飞,充满了活力和希望。
2. 热烈热烈,指热情、热烈的情感或气氛。
汉字中的“热”字,三叠起来,就像火在燃烧,象征着热情和活力。
3. 欢乐欢乐,指快乐、欢乐的情感或气氛。
汉字中的“欢”字,三叠起来,就像人们在欢庆,充满了快乐和喜悦。
二、四叠字1. 喜洋洋喜洋洋,形容非常高兴、欢乐的样子。
汉字中的“喜”字,四叠起来,就像人们在欢庆,充满了快乐和喜悦。
2. 恭恭敬敬恭恭敬敬,形容非常尊敬、敬重的样子。
汉字中的“恭”字,四叠起来,就像人们在鞠躬,充满了尊敬和敬重。
3. 甜甜蜜蜜甜甜蜜蜜,形容非常甜蜜、温馨的样子。
汉字中的“甜”字,四叠起来,就像糖果在口中融化,充满了甜蜜和温馨。
三、三叠字趣解1. 欢腾欢腾,指欢乐、热闹的样子。
汉字中的“欢”字,三叠起来,就像人们在欢庆,充满了快乐和喜悦。
这个字给人一种热闹非凡、欢欣鼓舞的感觉,仿佛能听到人们欢快的笑声和热闹的掌声。
2. 喜洋洋喜洋洋,形容非常高兴、欢乐的样子。
汉字中的“喜”字,三叠起来,就像人们在欢庆,充满了快乐和喜悦。
这个字给人一种阳光明媚、喜气洋洋的感觉,仿佛能感受到人们内心的喜悦和满足。
3. 热乎乎热乎乎,形容非常热、温暖的样子。
汉字中的“热”字,三叠起来,就像火在燃烧,象征着热情和活力。
这个字给人一种温暖如春、热情似火的感觉,仿佛能感受到火热的温度和热情的氛围。
四、四叠字趣解1. 笑哈哈笑哈哈,形容非常开心、笑出声的样子。
汉字中的“笑”字,四叠起来,就像人们在开怀大笑,充满了快乐和幽默。
这个字给人一种轻松愉快、欢乐无限的感觉,仿佛能听到人们欢快的笑声和快乐的气氛。
2. 恭恭敬敬恭恭敬敬,形容非常尊敬、敬重的样子。
汉字中的“恭”字,四叠起来,就像人们在鞠躬,充满了尊敬和敬重。
这个字给人一种谦逊有礼、恭敬虔诚的感觉,仿佛能感受到人们对他人深深的敬意和尊重。
古今汉字中三叠字和四叠字的读音江苏省泗阳县李口中学沈正中搜集整理一、三迭字(共68个,目前计算机系统能够显示的有其中的52个,见下文中红色字)1、与五行相关的三迭字(6个):(1)三金:鑫读xīn,多用于商店字号、人名用字,取其金多兴旺之意。
(2)三木:森读sēn,本义:树木丛生繁密。
(3)三木: 读jìn,注:这种字又称作倒品字,即上面两个部首相迭,下面一个部首。
(4)三水:淼读miǎo,会意。
又作“渺”。
本义:水大的样子。
这个字多用作女孩子的名字。
(5)三土:垚读yáo,意思为山高,那么多土当然山高啦。
多用于人名。
古时同“尧”。
(6)三火:焱读yàn,意为光华,光焰。
二、与自然现象、植物有关的三迭字(14个):(7)三雷:靐读bìng,意为大雷声。
(8)三日:晶读jīng,表示光亮之意。
(9)三天: 读Jiao,意为同皎。
(10)三月: 读jīng,据《篇海类编》考证,其音为晶。
(11)三屮:芔读huì,会意,卉。
小篆字从三个“屮”(chè),草木初生。
本义:草的总称。
(12)三車:轟读hōng,同“轰”,会意。
从三车。
本义:群车行驶声。
(13)三石:磊读lěi,众石,石头多,心地光明坦白。
(14)三田:畾读léi,古同“雷”,同“垒”,也表示田间的土地。
(15)三厶:厽读lěi,垒土块为墙。
厶,古音mǒu,现音sī。
厶是一只胳膊的形象,常说:“胳膊肘子向里拐。
”意思是人很自私,所以这个字可以表示自私,但不单独使用,只用来组字。
如:禾厶:私,sī,自私的私。
厶牛:牟,móu,牟利的牟。
(16)三香:馫读xīn,古同“馨”,芳香,散布很远的香气。
(17)三風:飍读xiū,意为惊跑的样子。
(18)三泉:灥读xún,泉水。
(19)三原:厵读yuán,古同“源”,水源,源泉。
(20)三果: 读ruǎn),音同软。
汉字三叠字与四叠字大全2011-08-22 13:51鑫森淼垚焱靐晶卉芔轟磊畾厽馫飍灥厵犇猋赑贔蟲麤毳龘骉驫羴雥鱻矗姦舙瞐聶品掱叒惢譶劦壵众孨歮晿飝刕尛嚞皛雦朤燚叕茻上面这些字是我今天收集整理的汉字三叠字与四叠字大全。
三叠字,又叫品字型汉字,指由三个完全相同的字叠成“品”字形而形成的新字;四叠字,指由四个完全相同的字叠成“田”字形而形成的新字。
收集整理这个东西,缘起今天下午的时候,在网上看到一个三个牛字叠起来的犇字,一时想不起起读音,后来一问才知道读bēn,与奔一个意思,三头牛一起跑当然就是奔了。
貌似以前有个演戏的就叫牛犇。
在网上一搜,关于三叠字的介绍有不少,但是没有一个完整的整理集合。
维基百科上分别有一个三叠字和四叠字的词条,但数据不全(注: 完成此文后,我在维基百科上更新了此词条)。
于是把字典搬出来,借助网络,把所有的三叠字和四叠字找了出来,并注明读音和释义。
一、三叠字列表(共52个)• 首先我查的就是与五行相关的三叠字: 金木水土火:1. 三金鑫xīn 多用于商店字号、人名用字,取其金多兴旺之意2. 三木森sēn 本义: 树木丛生繁密3. 三水淼miǎo 会意。
从三水。
又作“渺”。
本义:水大的样子。
这个字多用到女孩的名4. 三土垚yáo 意思为山高,那么多土当然山高啦。
多用于人名。
古同“尧”。
5. 三火焱yàn 光华,光焰。
还有一些跟自然植物有关系的三叠字:• 三雷靐bìng 雷声• 三日晶jīng 从三日,表示光亮之意• 三屮卉(芔)huì会意。
小篆字从三“屮”(chè),草木初生。
本义:草的总称• 三车轟hōng 同“轰”,会意。
从三车。
本义:群车行驶声• 三石磊lěi 众石,石头多,心地光明坦白• 三田畾léi 古同“雷”,同“垒”,也表示田间的土地• 三厶厽lěi 垒土块为墙• 三香馫xīn 古同“馨”,芳香,散布很远的香气• 三风飍xiū 惊跑的样子• 三泉灥xún 三泉• 三原厵yuán 古同“源”,水源,源泉跟动物有关的三叠字:• 三牛犇bēn 同奔。
汉字三叠字.四叠字大全三叠字1起首我查的就是与五行相干的三叠字:金木水土火:三个金(xīn鑫);多用于市肆字号.人名用字,取其金多旺盛之意.三个木(sēn森);转义:树木丛生繁密.三个水(miǎo秒);会心.淼.从三水.又作“渺”.转义:水大的样子.三个土念垚(yáo摇);意思为山高.多用于人名.古同“尧”.三个火念焱(yàn燕);光华,光焰.2还有一些跟天然植物有关系的三叠字:三个雷(bìng并);靐.雷声.三个日(jīng晶);从三日,暗示光亮之意.三个屮(huì会);卉或芔;会心.小篆字从三个“屮”(chè彻),草木初生.转义:草的总称.三个车(hōng轰);轟.同“轰”,会心.从三车.转义:群车行驶声.三个石(lěi磊);众石,石头多,心肠光亮坦率三个田(léi雷);畾.古同“雷”,同“垒”,也暗示田间的地盘. 三个厶(lěi磊);厽.垒土块为墙.三个喷鼻(xīn新);馫.古同“馨”,芬芳,分布很远的喷鼻气.三个风(xiū休);飍.惊跑的样子.三个泉(xún寻);灥.三泉.三个原(yuán原);厵.古同“源”,水源,源泉.3跟动物有关的三叠字:三个牛(bēn奔);犇.同奔.三个犬(biāo彪);猋.狗奔驰的样子.同“飙”.三个贝(bì必);赑或贔.传奇中的一种动物,像龟.旧时大石碑的石座多镌刻成赑屃外形.三个虫(chóng虫);蟲.同虫.三个鹿(cū粗);麤.同“粗”.三个毛(cuì脆);毳.会心.从三毛.转义:鸟兽的细毛.三个龍(dá达);龘.这个是适才去台湾维基查词条时发明的.《广韵》说该字之义为“龙飞之状”;《说文》解作“飞龙”.成语:龍行龘龘.三个马(piāo飘);骉(驫).众马奔驰的样子.三个羊(shān山);羴.古同“膻”,也暗示群羊.三个隹(zá杂);雥.群鸟;聚.三个鱼(xiǎn显);鱻.古同“鲜”.4下面是跟人物有关的:三个直(chù处);矗.会心.从三直.转义:竖立.三个女(jiān尖);姦.会心.从三女.转义:奸邪,虚假狡猾.三个舌(huà画);舙.播弄长短.古同“话”.三个目(mò末);瞐.美目;目深;俏丽的样子.三个耳(nie捏);聶.会心.从三耳.转义:附耳小语.三个口(pǐn品);会心.从三口.口代表人,三个表多半,意即浩瀚的人.三个手(pá爬);掱.俗称窃匪为三只手,故写作“掱”.掱手=窃匪.三个又(ruò若);叒.古同“若”.三个心(suǒ所);惢.疑虑;善.三个言(tà踏);譶.措辞快.三个力(xié鞋);劦.古同“协”,合力;同力.三个士(zhuàng壮);壵.古同“壮”,转义:人体嵬峨,肌肉结实.三小我(zhòng众).人三为众.三个子(zhuǎn转);孨.谨严;弱,脆弱;孤儿.5其他三个止(sè色);歮.古同“涩.澁”.三个日(chēng撑);晿.前人名用字.留意这个字与晶字不合.三个飞(fei飞)飝三个刀(lí离);刕.姓氏.三个小(mó魔);尛.古同“麽”,渺小,微细.三个吉(zhé哲);嚞.古同“哲”,愚蠢,有愚蠢.三个白(xiǎo小);皛.皎洁,通亮.三个隹(chóu愁);雦.古同“集”,群鸟在木上也.三个山(读shì世) .无义.据推想其义为:高山.三个雲(duì对).意为:云貌.四叠字列表除了三叠字,还有四叠字.顾名思义,四叠字由四个完整雷同的字叠成“田”字形而形成的新字.今朝盘算机体系可以或许显示四叠字很少,到如今的体系和字库还没有支撑,所以不克不及够被显示.四个月(lǎng朗);朤.古同“朗”.转义:通亮.四个火(yì义);燚.火貌. 四个屮(mǎng蟒);茻.众草;丛生的蕨类. 四个工拼音:(zhǎn展)(zhàn占)古文展字《康熙字典》㠭《玉篇》古文展字.《六书正譌》四工有㞡布义,会心.隷作㞡,中从㠭,俗作展.四个水(man 漫)㵘,大水也.又音袅.义同.(大水.)四个口(多音字)(jí吉)1. 衆口.2. 鼓噪.(léi雷)1. 古文“雷”字.2. 化学物资“卟啉”的旧称.四个又(多音字)叕 [zhuó拙]连缀.短,缺少:“圣人之思脩,愚人之思~.”叕 [yǐ以]张网的样子.叕 [lì立]止.系.叕 [jué决]速.四小我(yu鱼); 虞的古文字.驺虞也.意思是像白虎黑文. 四个日(zhao照)四个田(多音字)据《汉语大字典》“畕畕”有二音:1.(léi雷),同“靁”(雷).《集韵•灰韵》:“靁,古作畕畕.”《字汇•田部》:“畕畕,同雷.”2.(huǐ毁),人名用字.“仲畕畕”即“仲虺”.商汤的左相.《集韵•尾韵》:“畕畕,阙,人名,仲畕畕,汤左相.通作虺.”四个金(多音字)据康熙字典说明:《搜真玉镜》音宝.又音玉.至于确实意义,康熙字典也没有说明.四个雷(beng蹦);雷声的意思四个风(hōu音译后的一声)音:.风的意思.四个云【nóng农】《五音篇海》音浓.云广貌.四个山(tian田)四个龍四龙音(zhé哲),义为“唠絮聒叨,话多”,《说文·言部》:“,一曰言不止也.”四个土(kuí葵).土的意思.四个木(多音字)(gua挂);无说明;(peng蓬),意思是“柴槰.柴蓬”,温州山区.海滨一些人家,给小孩子取名字时,经常不是用生僻字,就是取些比较“腊叶”的字,如四个木字.四个月字.四个日字等等.关于这个“四个木”构成的字,我在读初中时,语文先生在讲“一字值令媛”的故事时,曾提到这个字,说是很早以前,某地两户人家在分山,在肯定山界.写分书时,碰到了一个难题,就是"柴bbong(四个木字,音peng 蓬)"的"bbong"字不会写.问遍了当地的念书人,都说不会写.于是该两户人家张榜通告:假如有谁熟悉这个字,帮忙写好分书,奖赏一担谷.不久,外埠一年青的穷书活门过这里,看到通告,忙上前说:我熟悉这个字.主家异常愉快地拿出文房四宝,请求他立时把字写下来.穷墨客急速提笔写了下来,写好了,把笔一放,说明说:一木是木,二木是林,三木是森,四木不就是“bbong”(音peng蓬)吗?一个字换得了一担谷物外,主家还留他在家里吃饭住宿,并且给了这穷墨客很多盘费,赞助他上京赶考.从此之后,“念书须用意,一字值令媛”的古训也就代代相传了.。
盘点这些三叠、四叠字(不敢称最全,但是⽤⼼整理!)编辑/刘易泽中国的⽂字很独特,“⾦⽊⽔⽕⼟”这五个字,都有三叠和四叠字。
所谓三叠、四叠字,就是四个⽂字叠加起来,组合成的⼀个新的⽂字。
如四个“⽕”字,叠加起来是“燚”【yì】字。
不禁感叹,中国的⽂化太浓厚了。
进⼊正⽂咱从最简单的“⾦⽊⽔⽕⼟”开始▼三个⾦:【鑫】这个字很常见了,最早在古代店铺中出现,形容取⾦多,⽣意兴隆的意思,现在多⽤于⼈名。
四个⾦:念(bǎo)或(yù)这个字很多⼈不认识,就连搜狗输⼊法也没有录⼊。
意不详,《康熙字典》中也没有解释,咱也不能瞎说。
你们别想知道我是怎么打出来的......(评论时候别复制我的,看你们怎么打出来)三个⽊:【森】,看到这个字,我想很多粉丝(花粉)开始“我骄傲”了,这个字太常见了,很多粉丝名字中也有吧?寓意树⽊众多的意思,繁盛之意,带这个字的名字很好呦!四个⽊:念(péng)这个字⼉到⼩编⼿⾥也打不出来了,正经寓意也⽆从考证,总之,也是有读⾳的,并⾮胡编乱造。
平时我们也⽤不到,仅做学习之意。
三个⽔:【淼】,这“⾦⽊⽔⽕⼟”的三叠字,仿佛都⽤于⼈名,⼩编上⼩学时(⼩编上过学......)就有两个同学,⼀个叫张淼,⼀个叫杨淼。
可见现在还是多⽤于⼈名。
本意为⼤⽔的意思。
四个⽔:【㵘】(màn)这个字依然打不出来,咳咳,不过终于百度百科可以查到了,也指⽔势浩⼤的意思。
三个⽕:【焱】,这个字应该是这⾥⾯最好认的,不过和其他字待在⼀起是不是突然不认识了......四个⽕:【燚】(yì)这个字应该很多⼈都认识了吧?对,就是那⾸《⽣僻字》普及了我们的知识......雍亲王三个⼟:【垚】(yáo)在古代同尧舜禹的“尧”,多⽤于⼈名,也只⼟多的意思,属于会意字,在古代也有商店⽤来取店名。
四个⼟:【㙓】(kuí)它的四叠字是肯定有的,只不过失考失录,要不然“⾦⽊⽔⽕”都造了四叠字,为什么偏偏“⼟”没有?看来,古⼈也和我们⼀样,有点⼉不想上班啊......接下来呢,就该是动物的三叠四叠字了,如⽜、马、⽺、⽝、鱼▼三个⽜:【犇】(bēn)形容强⼤的意思,⽐⽜更强,就像现在,你能打出来这个字,我只能说你真⽜犇......四个⽜:念:(qún)这个字,我就不信你还能⽤⼿机⼿写出来......三个马:【骉】(biāo)形容众马奔腾的样⼦四个马:⽆,是不是很意外?因为这个字不存在于字典中,你看到的应该是现代⾮主流的字,如果有所发现请告知,⼩编定⽴即更新。
认识这些三叠字和四叠字吗?鑫森淼垚焱靐晶卉芔轟磊畾厽馫飍灥厵犇猋赑贔蟲麤毳龘骉驫羴雥鱻矗姦舙瞐聶品掱叒惢譶劦壵众孨歮晿飝刕尛嚞皛雦朤燚叕茻汉字中的“品”型结构的字很多,叫三叠字,音、意、形,都非常有趣。
这些字有一部分不常用,极为生僻,先挑拣若干个例子,供欣赏。
三叠字列表1、与五行相关的三叠字:2、金木水土火:三金鑫xīn 多用于商店字号、人名用字,取其金多兴旺之意三木森sēn 本义: 树木丛生繁密三水淼miǎo 会意。
从三水。
又作“渺”。
本义:水大的样子。
这个字多用作女孩子的名字,我邻居小孩就叫淼淼。
:) 三土垚yáo 意思为山高,那么多土当然山高啦。
多用于人名。
古同“尧”。
(壵zhuàng )三火焱yàn 光华,光焰。
2、跟自然植物有关系的三叠字: 三雷靐bìng 雷声三日晶jīng 从三日,表示光亮之意三屮卉(芔)huì会意。
小篆字从三“屮”(châ), 草木初生。
本义:草的总称。
三车轟h ōng 同“轰”,会意。
从三车。
本义:群车行驶声三石磊lěi 众石,石头多,心地光明坦白三田畾lãi 古同“雷”,同“垒”,也表示田间的土地三厶厽lěi 垒土块为墙三香馫xīn 古同“馨”,芳香,散布很远的香气三风飍xiū惊跑的样子三泉灥xún 三泉三原厵yuán 古同“源”,水源,源泉3、跟动物有关的三叠字: 三牛犇bēn 同奔。
有个人的名字叫“牛犇犇”,小名叫“七匹牛”。
:) 三犬猋biāo 狗奔跑的样子。
同“飙”三贝赑(贔) b ì传说中的一种动物,像龟。
旧时大石碑的石座多雕刻成赑屃形状三虫蟲chïng 同虫三鹿麤cū同“粗”三毛毳cuì会意。
从三毛。
本义:鸟兽的细毛三龍龘dá这个是刚才去台湾维基查词条时发现的。
《广韵》说该字之义为“龙飞之状”;《说文》解作“飞龙”。
成语:龍行龘龘。
盘点汉字中的三叠字四叠字一、品字型三叠字三叠字,又叫品字型汉字,指由三个完全相同的字叠成“品”字型而形成的汉字。
三叠字共有67个,其中现在的计算机字库能显示出来的只有50个,另外17个目前还无法显示,待以后计算机字库能显示的时候再行加入。
下面将计算机字库能显示出来的品字型汉字从五笔码、读音、字义三个方面整理如下,仅供参考。
1. 众——五笔码:UUU,读音:zhòng,字义:①许多(跟“寡”相对):~多丨~人丨寡不敌~丨~志成城。
②许多人:听~丨观~丨群~丨~所周知。
2. 品——五笔码:KKK,读音:pǐn,字义:①物品:商~ㄧ产~ㄧ战利~。
②等级:上~ㄧ下~ㄧ精~ㄧ极~。
③封建时代官吏的级别,共分九品。
④种类:~种ㄧ~类。
⑤品质:人~ㄧ~德。
⑥辨别好坏:~茶ㄧ这人究竟怎么样,你慢慢就~出来了。
⑦吹(管乐器,多指箫):~箫ㄧ~竹弹丝。
⑧姓。
3. 晶——五笔码:JJJ,读音:jīng,字义:①光亮:~莹ㄧ亮~~。
②水晶:茶~ㄧ墨~。
③晶体:结~。
4. 晿——五笔码:JJJG,读音:chēng,字义:古人名用字。
5. 皛——五笔码:RRRF,读音:xiǎo,字义:皎洁,明亮:天~无云。
6. 瞐——五笔码:HHHF,读音:mò,字义:①美目。
②目深。
③美丽的样子。
7. 畾——五笔码:LLLF,读音:lěi,字义:①古代一种藤制的筐子。
②古同“雷”。
③同“垒”。
④田间的土地。
8. 磊——五笔码:DDD,读音:lěi,字义:〈书〉形容石头很多:怪石~~。
9. 鑫——五笔码:QQQ,读音:xīn,字义:财富兴盛(多用于人名或字号)。
10. 森——五笔码:SSS,读音:sēn,字义:①形容树木多:~林。
②〈书〉繁密;众多:~罗万象(纷然罗列的各种事物现象)。
③阴暗:阴~。
11. 淼——五笔码:IIIU,读音:miǎo,字义:〈书〉形容水大:~茫|浩~|碧波~~。
12. 尛——五笔码:IIIU,读音:mó,字义:古同“麽”。
汉字三叠字、四叠字大全
三叠字
1首先我查的就是与五行相关的三叠字:金木水土火:
三个金(xīn鑫);多用于商店字号、人名用字,取其金多兴旺之意。
三个木(sēn森);本义:树木丛生繁密。
三个水(miǎo秒);会意。
淼。
从三水。
又作“渺”。
本义:水大的样子。
三个土念垚(yáo摇);意思为山高。
多用于人名。
古同“尧”。
三个火念焱(yàn燕);光华,光焰。
2还有一些跟自然植物有关系的三叠字:
三个雷(bìng并);靐。
雷声。
三个日(jīng晶);从三日,表示光亮之意。
三个屮(huì会);卉或芔;会意。
小篆字从三个“屮”(chè彻),草木初生。
本义:草的总称。
三个车(hōng轰);轟。
同“轰”,会意。
从三车。
本义:群车行驶声。
三个石(lěi磊);众石,石头多,心地光明坦白
三个田(léi雷);畾。
古同“雷”,同“垒”,也表示田间的土地。
三
个厶(lěi磊);厽。
垒土块为墙。
三个香(xīn新);馫。
古同“馨”,芳香,散布很远的香气。
三个风(xiū休);飍。
惊跑的样子。
三个泉(xún寻);灥。
三泉。
三个原(yuán原);厵。
古同“源”,水源,源泉。
3跟动物有关的三叠字:
三个牛(bēn奔);犇。
同奔。
三个犬(biāo彪);猋。
狗奔跑的样子。
同“飙”。
三个贝(bì必);赑或贔。
传说中的一种动物,像龟。
旧时大石碑的石座多雕刻成赑屃形状。
三个虫(chóng虫);蟲。
同虫。
三个鹿(cū粗);麤。
同“粗”。
三个毛(cuì脆);毳。
会意。
从三毛。
本义:鸟兽的细毛。
三个龍(dá达);龘。
这个是刚才去台湾维基查词条时发现的。
《广韵》说该字之义为“龙飞之状”;《说文》解作“飞龙”。
成语:龍行龘龘。
三个马(piāo飘);骉(驫)。
众马奔腾的样子。
三个羊(shān山);羴。
古同“膻”,也表示群羊。
三个隹(zá杂);雥。
群鸟;聚。
三个鱼(xiǎn显);鱻。
古同“鲜”。
4下面是跟人物有关的:
三
个直(chù处);矗。
会意。
从三直。
本义:直立。
三个女(jiān尖);姦。
会意。
从三女。
本义:奸邪,虚伪狡诈。
三个舌(huà画);舙。
播弄是非。
古同“话”。
三个目(mò末);瞐。
美目;目深;美丽的样子。
三个耳(nie捏);聶。
会意。
从三耳。
本义:附耳小语。
三个口(pǐn品);会意。
从三口。
口代表人,三个表多数,意即众多的人。
三个手(pá爬);掱。
俗称扒手为三只手,故写作“掱”。
掱手=扒手。
三个又(ruò若);叒。
古同“若”。
三个心(suǒ所);惢。
疑虑;善。
三个言(tà踏);譶。
说话快。
三个力(xié鞋);劦。
古同“协”,合力;同力。
三个士(zhuàng壮);壵。
古同“壮”,本义:人体高大,肌肉壮实。
三个人(zhòng众)。
人三为众。
三个子(zhuǎn转);孨。
谨慎;弱,懦弱;孤儿。
5其他
三个止(sè色);歮。
古同“涩、澁”。
三个日(chēng撑);晿。
古人名用字.注意这个字与晶字不同。
三个飞(fei飞)飝
三个刀(lí离);刕。
姓氏。
三个小(mó魔);尛。
古同“麽”,细小,微细。
三个吉(zhé哲);嚞。
古同“哲”,聪明,有智慧。
三
个白(xiǎo小);皛。
皎洁,明亮。
三个隹(chóu愁);雦。
古同“集”,群鸟在木上也。
三个山(读shì世)。
无义。
据推测其义为:高山。
三个雲(duì对)。
意为:云貌。
四叠字列表
除了三叠字,还有四叠字。
顾名思义,四叠字由四个完全相同的字叠成“田”字形而形成的新字。
目前计算机系统能够显示四叠字很少,到现在的系统和字库还没有支持,所以不能够被显示。
四个月(lǎng朗);朤。
古同“朗”。
本义:明亮。
四个火(yì义);燚。
火貌。
四个屮(mǎng蟒);茻。
众草;丛生的蕨类。
四个工拼音:(zhǎn展)(zhàn占)古文展字《康熙字典》㠭《玉篇》古文展字.《六书正譌》四工有㞡布义,会意.隷作㞡,中从㠭,俗作展.
四个水(man漫)㵘,大水也。
又音袅。
义同。
(大水。
)
四个口(多音字)
(jí吉)
1. 衆口。
2. 喧哗。
(léi雷)
1. 古文“雷”字。
2. 化学物质“卟啉”的旧称。
四个又(多音字)
叕[zhuó拙]
连缀。
短,不足:“圣人之思脩,愚人之思~。
”
叕[yǐ以]
张网的样子。
叕[lì立]
止。
系。
叕[jué决]
速。
四个人(yu鱼);虞的古文字。
驺虞也。
意思是像白虎黑文。
四个日(zhao照)
四个田(多音字)
据《汉语大字典》“畕畕”有二音:
1、(léi雷),同“靁”(雷).《集韵•灰韵》:“靁,古作畕畕.”《字汇•田部》:
“畕畕,同雷.”
2、(huǐ毁),人名用字.“仲畕畕”即“仲虺”.商汤的左相.《集韵•尾韵》:“畕畕,阙,人名,仲畕畕,汤左相.通作虺.”
四个金(多音字)
据康熙字典解释:《搜真玉镜》音宝。
又音玉。
至于确切意义,康熙字典也没有解释。
四个雷(beng蹦);雷声的意思
四个风(hōu音译后的一声)音:.风的意思.
四个云【nóng农】《五音篇海》音浓。
云广貌。
四个山(tian田)
四个龍四龙音(zhé哲),义为“唠唠叨叨,话多”,《说文·言部》:“,一曰言不止也。
”
四个土(kuí葵)。
土的意思。
四个木(多音字)
(gua挂);无解释;
(peng蓬),意思是“柴槰、柴蓬”,温州山区、海滨一些人家,给小孩子取名字时,经常不是用冷僻字,就是取些比较“腊叶”的字,如四个木字、四个月字、四个日字等等。
关于这个“四个木”组成
的字,我在读初中时,语文老师在讲
.
“一字值千金”的故事时,曾经提到这个字,说是很早以前,某地两户人家在分山,在确定山界、写分书时,遇到了一个难题,就是"柴bbong (四个木字,音peng蓬)"的"bbong"字不会写。
问遍了本地的读书人,都说不会写。
于是该两户人家张榜告示:如果有谁认识这个字,帮助写好分书,奖赏一担谷。
不久,外地一年轻的穷书生路过这里,看到告示,忙上前说:我认识这个字。
主家非常高兴地拿出文房四宝,要求他马上把字写下来。
穷书生连忙提笔写了下来,写好了,把笔一放,解释说:一木是木,二木是林,三木是森,四木不就是“bbong”(音peng蓬)吗?一个字换得了一担谷物外,主家还留他在家里吃饭住宿,并且给了这穷书生许多盘缠,资助他上京赶考。
从此之后,“读书须用意,一字值千金”的古训也就代代相传了。
如有侵权请联系告知删除,感谢你们的配合!
精品。