三叠字与四叠字大全
- 格式:doc
- 大小:73.00 KB
- 文档页数:20
这些有趣的「三叠字」「四叠字」,认识一半算你牛!我们在网络上经常看到一些多叠字,可是这些字怎么读?又有什么意思呢?小编给大家找到了一些多叠字,你认识几个?超过7个不会念,就默默转走学习吧!三叠字三叠字是由三个相同的字构成的品字形结构的字。
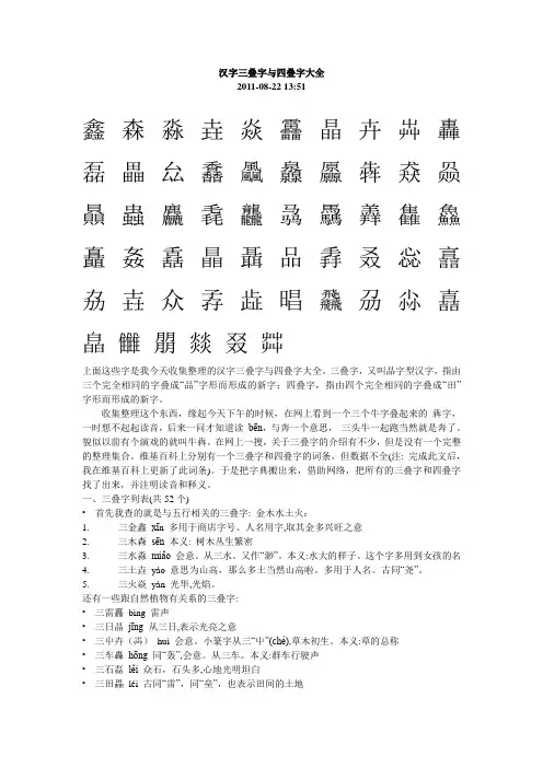
与五行相关的鑫(三个金)【xīn】表示金多兴旺之意。
森(三个木)【sēn】表示树木丛生繁密。
淼(三个水)【miǎo】表示水大的样子。
垚(三个土)【yáo】形容山高得样子。
焱(三个火)【yàn】指光华,光焰,也指光彩闪耀。
靐(三个雷)【bìng】指雷声。
晶(三个日)【jīng】表示光亮之意。
芔(三个屮)【huì,hū】同“卉”。
轟(三个车)【hōng】指群车行驶声。
磊(三个石)【lěi】表示很多石头堆在一起。
畾(三个田)【léi】同“雷”,同“垒”,也表示田间的土地。
厽(三个厶)【lěi】表示垒土块为墙。
馫(三个香)【xīn】同“馨”,表示散布很远的香气。
飍(三个风)【xiū】表示惊跑的样子。
灥(三个泉)【xún,quán,quàn】表示众泉汇流。
厵(三个原)【yuán】同“源”,水源,源泉。
跟动物有关的犇(三个牛)【bēn】同“奔”。
猋(三个犬)【biāo】狗奔跑的样子。
同“飙”。
赑(三个贝)【bì】传说中的一种动物,像龟状。
蟲(三个虫)【chóng】同”虫“。
麤(三个鹿)【cū】同“粗”。
毳(三个毛)【cuì】本义鸟兽的细毛。
龘(三个龙)【dá】表意龙飞之状。
骉(三个马)【biāo】表示众马奔腾的样子。
羴(三个羊)【shān】同“膻”,也表示群羊。
雥(三个隹)【zá】群鸟;聚。
鱻(三个鱼)【xiǎn】古同“鲜”。
跟人物有关的矗(三个直)【chù】表示直立、高耸得样子。
姦(三个女)【jiān】表示奸邪,虚伪狡诈。
舙(三个舌)【huà】古同“话”,表示挑拨离间。
汉字三叠字与四叠字大全下面这些字你认识几个呢?鑫森淼垚焱靐晶卉芔轟磊畾厽馫飍灥厵犇猋赑贔蟲麤毳龘骉驫羴雥鱻矗姦舙瞐聶品掱叒惢譶劦壵众孨歮晿飝刕尛嚞皛雦朤燚叕茻上面这些字是一些汉字三叠字与四叠字。
三叠字,又叫品字型汉字,指由三个完全相同的字叠成“品”字形而形成的新字。
四叠字,指由四个完全相同的字叠成“田”字形而形成的新字。
一、三叠字列表(共52个)1.首先我查的就是与五行相关的三叠字: 金木水土火:1.三金鑫xīn多用于商店字号、人名用字,取其金多兴旺之意2.三木森sēn本义: 树木丛生繁密3.三水淼miǎo会意。
从三水。
又作“渺”。
本义:水大的样子。
这个字多用作女孩子的名字,我邻居小孩就叫淼淼。
:)4.三土垚yáo意思为山高,那么多土当然山高啦。
多用于人名。
古同“尧”。
5.三火焱yàn光华,光焰。
2.还有一些跟自然植物有关系的三叠字:1.三雷靐bìng雷声2.三日晶jīng从三日,表示光亮之意3.三屮卉(芔)huì会意。
小篆字从三“屮”(chè),草木初生。
本义:草的总称4.三车轟hōng同“轰”,会意。
从三车。
本义:群车行驶声5.三石磊lěi众石,石头多,心地光明坦白6.三田畾léi古同“雷”,同“垒”,也表示田间的土地7.三厶厽lěi垒土块为墙8.三香馫xīn古同“馨”,芳香,散布很远的香气9.三风飍xiū惊跑的样子10.三泉灥xún三泉11.三原厵yuán古同“源”,水源,源泉3.跟动物有关的三叠字:1.三牛犇bēn同奔。
有个人的名字叫“牛犇犇”,小名叫“七匹牛”。
:)2.三犬猋biāo狗奔跑的样子。
同“飙”3.三贝赑(贔) bì传说中的一种动物,像龟。
旧时大石碑的石座多雕刻成赑屃形状4.三虫蟲chóng同虫5.三鹿麤cū同“粗”6.三毛毳cuì会意。
从三毛。
本义:鸟兽的细毛7.三龍龘dá。
叠字知识大全叠字是汉字的一种特殊结构,指由二个或二个以上完全相同的字叠加而形成的新字。
除二叠字外,最常见的叠字是三叠字和四叠字。
此外,还有特别罕见的五叠字、六叠字和八叠字。
下面,将除二叠字以外的其他叠字为大家一一进行盘点:一、三叠字(100个左右)三叠字又叫品字型汉字,约有百个左右,目前电脑能够显示的有52个,分别如下。
★与五行有关的三叠字(5个)1.鑫(三个金,读xīn):多用于商店字号、人名用字,取其金多兴旺之意。
2.森(三个木,读sēn): 树木丛生繁密。
3.淼(三个水,读miǎo):又作“渺”,本义是水大的样子,多用作女孩子的名字。
4.焱(三个火,读yàn):光华,光焰。
5.垚(三个土,读yáo):古同“尧”,意思为山高,多用于人名。
★与人有关的三叠字(11个)6.众(三个人,读zhòng):三人为众。
7.孨(三个子,读zhuǎn):谨慎;弱,懦弱;孤儿。
8.姦(三个女,读jiān):本义:奸邪,虚伪狡诈。
9.瞐(三个目,读mò):美目; 目深; 美丽的样子10.聶(三个耳,读nie ):指附耳小语,也用做姓。
11.品(三个口,读pǐn):口代表人,三个表多数,意即众多的人。
12.舙(三个舌,读huà):播弄是非。
古同“话”。
13.掱(三个手,读pá):俗称扒手为三只手,故写作“掱”。
这个很形象。
14.惢(三个心,读suǒ):疑虑;善。
15.譶(三个言,读tà):说话快。
16.劦(三个力,读xié):古同“协”,合力;同力。
★与动物有关的三叠字(12个)17.犇(三个牛,读bēn):同奔。
18.羴(三个羊,读shān):古同“膻”,也表示群羊。
19.鱻(三个鱼,读xiān):古同“鲜”。
20.猋(三个犬,读biāo):狗奔跑的样子。
同“飙”。
21.骉(三个马,读piāo):众马奔腾的样子。
22.麤(三个鹿,读cū):同“粗”。
认识这些三叠字和四叠字吗? 犇猋骉蟲麤毳淼掱焱垚鑫卉芔鱻飍姦掱贔芔/weekly/20070305.htm一、三叠字列表(共52个)/weekly/20070305.htm1). 首先我查的就是与五行相关的三叠字: 金木水土火:三金鑫xīn 多用于商店字号、人名用字,取其金多兴旺之意三木森sēn 本义: 树木丛生繁密三木Jìn 注:这种字又称作倒品字,即上面两个部首相叠,下面一个部首。
三水淼miǎo 会意。
从三水。
又作“渺”。
本义:水大的样子。
这个字多用作女孩子的名字,我邻居小孩就叫淼淼。
:)三土垚yáo 意思为山高,那么多土当然山高啦。
多用于人名。
古同“尧”。
三火焱yàn 光华,光焰。
2). 还有一些跟自然植物有关系的三叠字:三雷靐bìng 雷声三日晶jīng 从三日,表示光亮之意三月jīng 据《篇海类编》考证,其音为晶三天Jiao 同皎三屮卉(芔)huì会意。
小篆字从三“屮”(chè),草木初生。
本义:草的总称三车轟hōng 同“轰”,会意。
从三车。
本义:群车行驶声三石磊lěi 众石,石头多,心地光明坦白三田畾léi 古同“雷”,同“垒”,也表示田间的土地三厶厽lěi 垒土块为墙三香馫xīn 古同“馨”,芳香,散布很远的香气三风飍xiū 惊跑的样子三泉灥xún 三泉三原厵yuán 古同“源”,水源,源泉三果ruǎn 音同软3). 跟动物有关的三叠字:三牛犇bēn 同奔。
有个人的名字叫“牛犇犇”,小名叫“七匹牛”。
:)三犬猋biāo 狗奔跑的样子。
同“飙”三贝赑(贔) bì传说中的一种动物,像龟。
旧时大石碑的石座多雕刻成赑屃形状三兔fù疾也。
从三兔。
三虫蟲chóng 同虫三鹿麤cū 同“粗”三毛毳cuì会意。
从三毛。
本义:鸟兽的细毛三龍龘dá这个是刚才去台湾维基查词条时发现的。
【有趣的三叠字四叠字,你认识多少?】叒(ruò),掱(pá),畾(lěi),歮(sè),孨(zhuǎn),皛(xiǎo),舙(huà),骉(biāo)…这些“品”字形结构的三叠字你都会读吗?以为这些已经够难?那四个木、四个水、四个人、四个小······叠起来怎么读?犇[bēn]释义:1、急走;跑2、急着去做(某事)3、形容强大。
语气比“牛”更牛。
4、用于人名或姓氏。
赑[bì]释义:1、形容用力2、传说中的一种动物,像龟。
旧时大石碑的基座多雕成它的形状。
麤[cū]释义:1、泛指出行。
2、粗糙;粗劣。
3、大。
粗强。
4、粗豪,豪壮;粗鲁,粗野;粗鄙,粗贱。
5、粗布。
6、糙米;粗粮。
7、草鞋、麻鞋之类。
瞐[mò]释义:1、美丽的眼睛;2、美的样子;3、目光深邃。
皛[xiǎo]释义:1、皎洁,明亮2、皛皛:洁净明亮的样子。
一、三叠字列表(共52个)——(一)与五行相关的三叠字,金木水土火:三金鑫xīn 多用于商店字号、人名用字,取其金多兴旺之意;三木森sēn 本义:树木丛生繁密;三水淼miǎo 会意。
从三水,又作“渺”,本义:水大的样子。
三土垚yáo 意思为山高,那么多土当然山高啦。
多用于人名,古同“尧”。
三火焱yàn 光华,光焰。
(二)跟自然植物有关系的三叠字:三雷靐bìng 雷声;三日晶jīng 从三日,表示光亮之意;三屮卉(芔)huì 会意。
小篆字从三“屮”(chè),草木初生。
本义:草的总称;三车轟hōng 同“轰”,会意。
从三车。
本义:群车行驶声;三石磊lěi 众石,石头多,心地光明坦白;三田畾léi 古同“雷”,同“垒”,也表示田间的土地;三厶厽lěi 垒土块为墙;三香馫xīn 古同“馨”,芳香,散布很远的香气;三风飍xiū 惊跑的样子;三泉灥xún 三泉;三原厵yuán 古同“源”,水源,源泉。
汉字中的三叠字与四叠字大全记得当年读初中刚学英语时,常说“我是中国人,不会学外文”,借此来嘲笑那些学英语发狠的同学。
哈哈,对头,咱们是中国人,学就应该学中国汉字。
不过,既然大家都是中国人,嘿嘿,那么,列在本文页面中这些字,你认识几个呢?鑫森淼垚焱靐晶卉芔轟磊畾厽馫飍灥厵犇猋赑贔蟲麤毳龘骉驫羴雥鱻矗姦舙瞐聶品掱叒惢譶劦壵众孨歮晿飝刕尛嚞皛雦朤燚叕茻上面这些字是我今天收集整理的汉字三叠字与四叠字大全。
三叠字,又叫品字型汉字,指由三个完全相同的字叠成“品”字形而形成的新字;四叠字,指由四个完全相同的字叠成“田”字形而形成的新字。
收集整理这个东西,缘起今天下午的时候,在网上看到一个三个牛字叠起来的犇字,一时想不起起读音,后来一问才知道读bēn,与奔一个意思,三头牛一起跑当然就是奔了。
貌似以前有个演戏的就叫牛犇。
在网上一搜,关于三叠字的介绍有不少,但是没有一个完整的整理集合。
维基百科上分别有一个三叠字和四叠字的词条,但数据不全(注:完成此文后,我在维基百科上更新了此词条)。
于是把字典搬出来,借助网络,把所有的三叠字和四叠字找了出来,并注明读音和释义。
一、三叠字列表(共52个)首先我查的就是与五行相关的三叠字:金木水土火:三金鑫xīn 多用于商店字号、人名用字,取其金多兴旺之意三木森sēn 本义:树木丛生繁密三水淼miǎo 会意。
从三水。
又作“渺”。
本义:水大的样子。
这个字多用作女孩子的名字,我邻居小孩就叫淼淼。
:)三土垚yáo 意思为山高,那么多土当然山高啦。
多用于人名。
古同“尧”。
三火焱yàn 光华,光焰。
还有一些跟自然植物有关系的三叠字:三雷靐bìng 雷声三日晶jīng 从三日,表示光亮之意三屮卉(芔)huì会意。
小篆字从三“屮”(chè),草木初生。
本义:草的总称三车轟hōng 同“轰”,会意。
从三车。
本义:群车行驶声三石磊lěi 众石,石头多,心地光明坦白三田畾léi 古同“雷”,同“垒”,也表示田间的土地三厶厽lěi 垒土块为墙三香馫xīn 古同“馨”,芳香,散布很远的香气三风飍xiū惊跑的样子三泉灥xún 三泉三原厵yuán 古同“源”,水源,源泉跟动物有关的三叠字:三牛犇bēn 同奔。
汉字中的三叠字与四叠字大全鑫森淼垚焱靐晶卉芔轟磊畾厽馫飍灥厵犇猋赑贔蟲麤毳龘骉驫羴雥鱻矗姦舙瞐聶品掱叒惢譶劦壵众孨歮晿飝刕尛嚞皛雦朤燚叕茻上面这些字是我今天收集整理的汉字三叠字与四叠字大全。
三叠字,又叫品字型汉字,指由三个完全相同的字叠成“品”字形而形成的新字;四叠字,指由四个完全相同的字叠成“田”字形而形成的新字。
一、三叠字列表(共52个)首先我查的就是与五行相关的三叠字: 金木水土火:三金鑫xīn 多用于商店字号、人名用字,取其金多兴旺之意三木森sēn 本义: 树木丛生繁密三水淼miǎo 会意。
从三水。
又作“渺”。
本义:水大的样子。
三土垚yáo 意思为山高,那么多土当然山高啦。
多用于人名。
古同“尧”。
三火焱yàn 光华,光焰。
还有一些跟自然植物有关系的三叠字:三雷靐bìng 雷声三日晶jīng 从三日,表示光亮之意三屮卉(芔)huì会意。
小篆字从三“屮”(chè),草木初生。
本义:草的总称三车轟hōng 同“轰”,会意。
从三车。
本义:群车行驶声三石磊lěi 众石,石头多,心地光明坦白三田畾léi 古同“雷”,同“垒”,也表示田间的土地三厶厽lěi 垒土块为墙三香馫xīn 古同“馨”,芳香,散布很远的香气三风飍xiū惊跑的样子三泉灥xún 三泉三原厵yuán 古同“源”,水源,源泉跟动物有关的三叠字:三牛犇bēn 同奔。
三犬猋biāo 狗奔跑的样子。
同“飙”三贝赑(贔) bì传说中的一种动物,像龟。
旧时大石碑的石座多雕刻成赑屃形状三虫蟲chóng 同虫三鹿麤cū同“粗”三毛毳cuì会意。
从三毛。
本义:鸟兽的细毛三龍龘dá《广韵》说该字之义为“龙飞之状”;《说文》解作“飞龙”。
成语:龍行龘龘。
龘字是现时大五码编码(big5)当中笔划最多的一个字,共48划。
三马骉(驫)piāo 众马奔腾的样子三羊羴shān 古同“膻”,也表示群羊。
左右相同的字:林、囍、喆、非、赫、双、从、朋、林、誩、牪、弱、吅、叕、屾兢、竹、羽、比、册、鍂、炏、沝、孖、皕、艸、竝、夶、覞、甡祘、砳、昍、豩、斦、秝、奻、聑、幷、燚、卝、巜、弜、臦、兟臸、虤、龖、競、竸、騳三叠字列表(共52个)1首先我查的就是与五行相关的三叠字:金木水土火:1三个金念鑫(xīn)多用于商店字号、人名用字,取其金多兴旺之意。
2三个木念森(sēn)本义:树木丛生繁密。
3三个水念淼(miǎo)会意。
从三水。
又作“渺”。
本义:水大的样子。
这个字多用作女孩子的名字,我邻居小孩就叫淼淼。
4三个土念垚(yáo)意思为山高,那么多土当然山高啦。
多用于人名。
古同“尧”。
5三个火念焱(yàn)光华,光焰。
2还有一些跟自然植物有关系的三叠字:1三个雷念靐(bìng)雷声。
2三个日念晶(jīng)从三日,表示光亮之意。
3三个屮卉念芔(huì)会意。
小篆字从三个“屮”(chè),草木初生。
本义:草的总称。
4三个车念轟(hōng)同“轰”,会意。
从三车。
本义:群车行驶声。
5三个石念磊(lěi)众石,石头多,心地光明坦白6三个田念畾(léi)古同“雷”,同“垒”,也表示田间的土地。
7三个厶念厽(lěi)垒土块为墙。
8三个香念馫(xīn)古同“馨”,芳香,散布很远的香气。
9三个风念飍(xiū)惊跑的样子。
10三个泉念灥(xún)三泉。
11三个原念厵(yuán)古同“源”,水源,源泉。
3跟动物有关的三叠字:1三个牛念犇(bēn)同奔。
有个人的名字叫“牛犇犇”,小名叫“七匹牛”。
2三个犬念猋(biāo)狗奔跑的样子。
同“飙”。
3三个贝念赑贔(bì)传说中的一种动物,像龟。
旧时大石碑的石座多雕刻成赑屃形状。
4三个虫念蟲(chóng)同虫。
5三个鹿念麤(cū)同“粗”。
6三个毛念毳(cuì)会意。
从三毛。
你认识多少:汉字中的三叠字与四叠字章节∙ 1 汉字中的三叠字与四叠字∙ 2 与五行相关的三叠字∙ 3 跟自然植物有关系的三叠字∙ 4 跟动物有关的三叠字∙ 5 下面是跟人物有关的∙ 6 其他∙7 四叠字列表∙8 计算机能够显示的四叠字∙9 目前计算机无法显示的四叠字汉字中的三叠字与四叠字记得当年读初中刚学英语时,常说“我是中国人,不会学外文”,借此来嘲笑那些学英语发狠的同学。
哈哈,对头,咱们是中国人,学就应该学中国汉字。
不过,既然大家都是中国人,嘿嘿,那么,列在本文页面中这些字,你认识几个呢?鑫森淼垚焱靐晶卉芔轟磊畾厽馫飍灥厵犇猋赑贔蟲麤毳龘骉驫羴雥鱻矗姦舙瞐聶品掱叒惢譶劦壵众孨歮晿飝刕尛嚞皛雦朤燚叕茻上面这些字是我今天收集整理的汉字三叠字与四叠字大全。
三叠字,又叫品字型汉字,指由三个完全相同的字叠成“品”字形而形成的新字;四叠字,指由四个完全相同的字叠成“田”字形而形成的新字。
收集整理这个东西,缘起在网上看到一个三个牛字叠起来的犇字,一时想不起起读音,后来一问才知道读 bēn,与奔一个意思,三头牛一起跑当然就是奔了。
貌似以前有个演戏的就叫牛犇。
在网上一搜,关于三叠字的介绍有不少,但是没有一个完整的整理集合。
维基百科上分别有一个三叠字和四叠字的词条,但数据不全)。
于是把字典搬出来,借助网络,把所有的三叠字和四叠字找了出来,并注明读音和释义。
与五行相关的三叠字金木水土火:三金鑫 xīn 多用于商店字号、人名用字,取其金多兴旺之意三木森 sēn 本义: 树木丛生繁密三水淼 miǎo 会意。
从三水。
又作“渺”。
本义:水大的样子。
这个字多用作女孩子的名字,我邻居小孩就叫淼淼。
:)三土垚 yáo 意思为山高,那么多土当然山高啦。
多用于人名。
古同“尧”。
三火焱 yàn 光华,光焰。
跟自然植物有关系的三叠字三雷靐 bìng 雷声三日晶 jīng 从三日,表示光亮之意三屮卉(芔) huì会意。
有趣的三叠字四叠字,你认识多少?【长知识!有趣的三叠字四叠字,你认识多少?】叒(ruò),掱(pá),畾(lěi),歮(sè),孨(zhuǎn),皛(xiǎo),舙(huà),骉(biāo)…这些“品”字形结构的三叠字你都会读吗?以为这些已经够难?那四个木、四个水、四个人、四个小…叠起来怎么读?戳图自测↓↓一半以上不认识的,默默转走学习吧!【有趣的四叠字,你能认识几个?】四个鱼“?”读作yè,四个门“?”读作dàng,四个月“朤”读作lǎng,四个一“亖”读作sì,还有?、?、?、?、?、?、茻、燚、?……这些有趣的四叠字你认识几个?赶快戳图涨知识↓↓一个都念不出来的默默转走学习吧!增知识,长学问,得你收藏!汉字密码:你知道这些民俗字吗?【你真的知道那些“耳熟不能详”的字词汇总吗?】戳图挑战↓↓你的认字、写字水平,还保持着“上知天文下知地理”的高三巅峰时期的几成功力?偷笑看完表示自己已经是“文盲”的请举手……文史知识:那些字、那些词的历史来源,必须要知道!汉字背后的趣味知识书法创作最容易出错的繁体字,写错就闹笑话了吁:对应两个繁体字:長(吁)短歎,呼(籲);佣:对应两个繁体字:雇(傭),(傭)人,(佣)金;折:对应两个繁体字:奏(摺) ,(摺)叠,曲(摺),(折)本,(折)斷;征:对应两个繁体字:遠(征), (徵)召,象(徵);症:对应两个繁体字:(症)候,(癥)[注:腹中結塊之病]結;厂:对应两个繁体字:(厂)[注:多用于人名],工(廠);干:对应三个繁体字:(干)涉,(乾)燥,(幹)部;后:对应两个繁体字:(後)面,皇(后);系:对应三个繁体字:唔(系),關(係),聯(繫);历:对应两个繁体字:(歷)史,日(曆);借:对应两个繁体字:(藉)口,(藉)題發挥,(借)錢;克:对应两个繁体字:攻(剋),(剋)期,(克)勤(克)儉,千(克);困:对应两个繁体字:(睏)倦,(睏)覺,(困)苦,圍(困);漓:对应两个繁体字:(灕)江,淋(漓);里:对应两个繁体字:表(裏)不一,這(裏),(里)程,鄰(里)關係;帘:对应两个繁体字:窗(簾),垂(簾)聽政,酒(帘)[注:旗子狀嘅標誌];面:对应两个繁体字:(麵)粉,(麵)條,當(面),表(面),反(面);蔑:对应两个繁体字:污(衊),(蔑)視;千:对应两个繁体字:鞦(韆)[注:簡體:秋千],一(千),(千)秋基业;秋:对应两个繁体字:(鞦)韆,(秋)季;松:对应两个繁体字:(鬆)散,(松)樹;咸:对应两个繁体字:(鹹)菜,老少(咸)宜;向:对应两个繁体字:(嚮)前走,方(向);余:对应两个繁体字:業(餘)愛好,(余)[注:第一人稱代詞,我];御:对应两个繁体字:抵(禦),(御)驾親征;愿:对应两个繁体字:(願)望,(願)意,許(願);云:对应两个繁体字:(雲)彩,(雲)南省,子曰詩云;芸:对应两个繁体字:(蕓)薹,(芸)香;沄:对应两个繁体字:(澐)[注:大波浪],大江(沄)(沄);致:对应两个繁体字:細(緻),(致)敬,(致)力;制:对应两个繁体字:節(制),(制)度,(製)造;朱:对应两个繁体字:(硃)[注:名詞:朱砂],(朱)紅色;筑:对应两个繁体字:建(築),(筑)[注:古代樂器];准:对应两个繁体字:(準)則,瞄(準),(准)許;辟:对应两个繁体字:复(辟),開(闢),精(闢);别:对应两个繁体字:告(別),(別)人,差(別),(彆)扭;钟:对应两个繁体字:時(鐘),(鍾)意;卜:对应两个繁体字:占(卜),前程未(卜),蘿(蔔);种:对应两个繁体字:(种)[注:姓],物(種)起源,(種)田;虫:对应两个繁体字:昆(蟲),毛(蟲),長(虫)[注:“虺”的本字,毒蛇]党:对应两个繁体字:(党)項[注:姓氏],(黨)員;斗:对应两个繁体字:車載(斗)量,煙(斗),北(斗)星,(鬥)牛士,(鬥)智(鬥)勇;谷:对应两个繁体字:五(穀)雜糧,稻(穀),山(谷),進退維(谷);划:对应两个繁体字:(划)船,(划)得来,刻(劃);几:对应两个繁体字:茶(几),(幾)乎,(幾)個;家:对应两个繁体字:(傢)具,(傢)什,(家)庭,(家)乡,科学(家);据:对应两个繁体字:占(據),(據)點,凭(據),拮(据);卷:对应两个繁体字:風(捲)殘雲,讀書破萬(卷),試(卷);蜡:对应两个繁体字:(蠟)燭,(蜡)[注:古代嘅一種年終祭祀];了:对应两个繁体字:(了)卻,受不(了),(瞭)解、一目(瞭)然、不甚(瞭)(瞭);累:对应两个繁体字:(纍)贅,罪行(纍)(纍),(纍)计,連(累);勞(累);朴:对应两个繁体字:(朴)刀,(樸)素;板:对应两个繁体字:老(闆),木(板);表:对应两个繁体字:手(錶),外(表);丑:对应两个繁体字:(醜)怪,子(丑)寅卯;范:对应两个繁体字:模(範),(范)仲淹[注:姓氏];丰:对应两个繁体字:(豐)富,(丰)采;刮:对应两个繁体字:(颳)風,搜(刮);胡:对应两个繁体字:(鬍)須,(胡)闹,(胡)亂;回:对应两个繁体字:(迴)旋,(回)頭,(回)報,(回)族;伙:对应两个繁体字:(夥)計,團(夥),(伙)食,(伙)房;广:对应两个繁体字:(广)[注:多用于人名],(廣)阔、(廣)東省;发:对应两个繁体字:(發)達,頭(髮);复:对应两个繁体字:重(複),繁(複),(複)雜,(復)查,(復)習;汇:对应两个繁体字:(匯)合,(匯)款,(彙)聚,詞(彙);获:对应两个繁体字:捕(獲),(獲)得,收(穫);尽:对应两个繁体字:(儘)管,(盡)力,前功(盡)弃;苏:对应两个繁体字:紫(蘇),江(蘇),(蘇)维埃,(甦)醒;坛:对应两个繁体字:天(壇),花(壇),設(壇),論(壇),體(壇),(罎)(罎)罐罐,(罎)子;团:对应两个繁体字:(團)结,(團)體,師(團),(團)員, 湯(糰),飯(糰)。
汉字三叠字与四叠字大全2011-08-22 13:51鑫森淼垚焱靐晶卉芔轟磊畾厽馫飍灥厵犇猋赑贔蟲麤毳龘骉驫羴雥鱻矗姦舙瞐聶品掱叒惢譶劦壵众孨歮晿飝刕尛嚞皛雦朤燚叕茻上面这些字是我今天收集整理的汉字三叠字与四叠字大全。
三叠字,又叫品字型汉字,指由三个完全相同的字叠成“品”字形而形成的新字;四叠字,指由四个完全相同的字叠成“田”字形而形成的新字。
收集整理这个东西,缘起今天下午的时候,在网上看到一个三个牛字叠起来的犇字,一时想不起起读音,后来一问才知道读bēn,与奔一个意思,三头牛一起跑当然就是奔了。
貌似以前有个演戏的就叫牛犇。
在网上一搜,关于三叠字的介绍有不少,但是没有一个完整的整理集合。
维基百科上分别有一个三叠字和四叠字的词条,但数据不全(注: 完成此文后,我在维基百科上更新了此词条)。
于是把字典搬出来,借助网络,把所有的三叠字和四叠字找了出来,并注明读音和释义。
一、三叠字列表(共52个)• 首先我查的就是与五行相关的三叠字: 金木水土火:1. 三金鑫xīn 多用于商店字号、人名用字,取其金多兴旺之意2. 三木森sēn 本义: 树木丛生繁密3. 三水淼miǎo 会意。
从三水。
又作“渺”。
本义:水大的样子。
这个字多用到女孩的名4. 三土垚yáo 意思为山高,那么多土当然山高啦。
多用于人名。
古同“尧”。
5. 三火焱yàn 光华,光焰。
还有一些跟自然植物有关系的三叠字:• 三雷靐bìng 雷声• 三日晶jīng 从三日,表示光亮之意• 三屮卉(芔)huì会意。
小篆字从三“屮”(chè),草木初生。
本义:草的总称• 三车轟hōng 同“轰”,会意。
从三车。
本义:群车行驶声• 三石磊lěi 众石,石头多,心地光明坦白• 三田畾léi 古同“雷”,同“垒”,也表示田间的土地• 三厶厽lěi 垒土块为墙• 三香馫xīn 古同“馨”,芳香,散布很远的香气• 三风飍xiū 惊跑的样子• 三泉灥xún 三泉• 三原厵yuán 古同“源”,水源,源泉跟动物有关的三叠字:• 三牛犇bēn 同奔。
汉字三叠字.四叠字大全三叠字1起首我查的就是与五行相干的三叠字:金木水土火:三个金(xīn鑫);多用于市肆字号.人名用字,取其金多旺盛之意.三个木(sēn森);转义:树木丛生繁密.三个水(miǎo秒);会心.淼.从三水.又作“渺”.转义:水大的样子.三个土念垚(yáo摇);意思为山高.多用于人名.古同“尧”.三个火念焱(yàn燕);光华,光焰.2还有一些跟天然植物有关系的三叠字:三个雷(bìng并);靐.雷声.三个日(jīng晶);从三日,暗示光亮之意.三个屮(huì会);卉或芔;会心.小篆字从三个“屮”(chè彻),草木初生.转义:草的总称.三个车(hōng轰);轟.同“轰”,会心.从三车.转义:群车行驶声.三个石(lěi磊);众石,石头多,心肠光亮坦率三个田(léi雷);畾.古同“雷”,同“垒”,也暗示田间的地盘. 三个厶(lěi磊);厽.垒土块为墙.三个喷鼻(xīn新);馫.古同“馨”,芬芳,分布很远的喷鼻气.三个风(xiū休);飍.惊跑的样子.三个泉(xún寻);灥.三泉.三个原(yuán原);厵.古同“源”,水源,源泉.3跟动物有关的三叠字:三个牛(bēn奔);犇.同奔.三个犬(biāo彪);猋.狗奔驰的样子.同“飙”.三个贝(bì必);赑或贔.传奇中的一种动物,像龟.旧时大石碑的石座多镌刻成赑屃外形.三个虫(chóng虫);蟲.同虫.三个鹿(cū粗);麤.同“粗”.三个毛(cuì脆);毳.会心.从三毛.转义:鸟兽的细毛.三个龍(dá达);龘.这个是适才去台湾维基查词条时发明的.《广韵》说该字之义为“龙飞之状”;《说文》解作“飞龙”.成语:龍行龘龘.三个马(piāo飘);骉(驫).众马奔驰的样子.三个羊(shān山);羴.古同“膻”,也暗示群羊.三个隹(zá杂);雥.群鸟;聚.三个鱼(xiǎn显);鱻.古同“鲜”.4下面是跟人物有关的:三个直(chù处);矗.会心.从三直.转义:竖立.三个女(jiān尖);姦.会心.从三女.转义:奸邪,虚假狡猾.三个舌(huà画);舙.播弄长短.古同“话”.三个目(mò末);瞐.美目;目深;俏丽的样子.三个耳(nie捏);聶.会心.从三耳.转义:附耳小语.三个口(pǐn品);会心.从三口.口代表人,三个表多半,意即浩瀚的人.三个手(pá爬);掱.俗称窃匪为三只手,故写作“掱”.掱手=窃匪.三个又(ruò若);叒.古同“若”.三个心(suǒ所);惢.疑虑;善.三个言(tà踏);譶.措辞快.三个力(xié鞋);劦.古同“协”,合力;同力.三个士(zhuàng壮);壵.古同“壮”,转义:人体嵬峨,肌肉结实.三小我(zhòng众).人三为众.三个子(zhuǎn转);孨.谨严;弱,脆弱;孤儿.5其他三个止(sè色);歮.古同“涩.澁”.三个日(chēng撑);晿.前人名用字.留意这个字与晶字不合.三个飞(fei飞)飝三个刀(lí离);刕.姓氏.三个小(mó魔);尛.古同“麽”,渺小,微细.三个吉(zhé哲);嚞.古同“哲”,愚蠢,有愚蠢.三个白(xiǎo小);皛.皎洁,通亮.三个隹(chóu愁);雦.古同“集”,群鸟在木上也.三个山(读shì世) .无义.据推想其义为:高山.三个雲(duì对).意为:云貌.四叠字列表除了三叠字,还有四叠字.顾名思义,四叠字由四个完整雷同的字叠成“田”字形而形成的新字.今朝盘算机体系可以或许显示四叠字很少,到如今的体系和字库还没有支撑,所以不克不及够被显示.四个月(lǎng朗);朤.古同“朗”.转义:通亮.四个火(yì义);燚.火貌. 四个屮(mǎng蟒);茻.众草;丛生的蕨类. 四个工拼音:(zhǎn展)(zhàn占)古文展字《康熙字典》㠭《玉篇》古文展字.《六书正譌》四工有㞡布义,会心.隷作㞡,中从㠭,俗作展.四个水(man 漫)㵘,大水也.又音袅.义同.(大水.)四个口(多音字)(jí吉)1. 衆口.2. 鼓噪.(léi雷)1. 古文“雷”字.2. 化学物资“卟啉”的旧称.四个又(多音字)叕 [zhuó拙]连缀.短,缺少:“圣人之思脩,愚人之思~.”叕 [yǐ以]张网的样子.叕 [lì立]止.系.叕 [jué决]速.四小我(yu鱼); 虞的古文字.驺虞也.意思是像白虎黑文. 四个日(zhao照)四个田(多音字)据《汉语大字典》“畕畕”有二音:1.(léi雷),同“靁”(雷).《集韵•灰韵》:“靁,古作畕畕.”《字汇•田部》:“畕畕,同雷.”2.(huǐ毁),人名用字.“仲畕畕”即“仲虺”.商汤的左相.《集韵•尾韵》:“畕畕,阙,人名,仲畕畕,汤左相.通作虺.”四个金(多音字)据康熙字典说明:《搜真玉镜》音宝.又音玉.至于确实意义,康熙字典也没有说明.四个雷(beng蹦);雷声的意思四个风(hōu音译后的一声)音:.风的意思.四个云【nóng农】《五音篇海》音浓.云广貌.四个山(tian田)四个龍四龙音(zhé哲),义为“唠絮聒叨,话多”,《说文·言部》:“,一曰言不止也.”四个土(kuí葵).土的意思.四个木(多音字)(gua挂);无说明;(peng蓬),意思是“柴槰.柴蓬”,温州山区.海滨一些人家,给小孩子取名字时,经常不是用生僻字,就是取些比较“腊叶”的字,如四个木字.四个月字.四个日字等等.关于这个“四个木”构成的字,我在读初中时,语文先生在讲“一字值令媛”的故事时,曾提到这个字,说是很早以前,某地两户人家在分山,在肯定山界.写分书时,碰到了一个难题,就是"柴bbong(四个木字,音peng 蓬)"的"bbong"字不会写.问遍了当地的念书人,都说不会写.于是该两户人家张榜通告:假如有谁熟悉这个字,帮忙写好分书,奖赏一担谷.不久,外埠一年青的穷书活门过这里,看到通告,忙上前说:我熟悉这个字.主家异常愉快地拿出文房四宝,请求他立时把字写下来.穷墨客急速提笔写了下来,写好了,把笔一放,说明说:一木是木,二木是林,三木是森,四木不就是“bbong”(音peng蓬)吗?一个字换得了一担谷物外,主家还留他在家里吃饭住宿,并且给了这穷墨客很多盘费,赞助他上京赶考.从此之后,“念书须用意,一字值令媛”的古训也就代代相传了.。
奇妙汉字:三叠字四叠字一、三叠字列表(共52个)首先与五行相关的三叠字: 金木水土火:三木森sēn 本义: 树木丛生繁密三水淼miǎo 会意。
从三水。
又作“渺”。
本义:水大的样子。
这个字多用作女孩子的名字,我邻居小孩就叫淼淼。
三土垚yáo 意思为山高,那么多土当然山高啦。
多用于人名。
古同“尧”。
三火焱yàn 光华,光焰。
还有一些跟自然植物有关系的三叠字:三雷靐bìng 雷声三日晶jīng 从三日,表示光亮之意三屮卉(芔)huì会意。
小篆字从三“屮”(chè),草木初生。
本义:草的总称三车轟hōng 同“轰”,会意。
从三车。
本义:群车行驶声三石磊lěi 众石,石头多,心地光明坦白三田畾léi 古同“雷”,同“垒”,也表示田间的土地三厶厽lěi 垒土块为墙三香馫xīn 古同“馨”,芳香,散布很远的香气三风飍xiū惊跑的样子三泉灥xún 三泉三原厵yuán 古同“源”,水源,源泉跟动物有关的三叠字:三牛犇bēn 同奔。
有个人的名字叫“牛犇犇”,小名叫“七匹牛”。
三犬猋biāo 狗奔跑的样子。
同“飙”三贝赑(贔) bì传说中的一种动物,像龟。
旧时大石碑的石座多雕刻成赑屃形状三虫蟲chóng 同虫三鹿麤cū同“粗”三毛毳cuì会意。
从三毛。
本义:鸟兽的细毛三龍龘dá这个是刚才去维基查词条时发现的。
《广韵》说该字之义为“龙飞之状”;《说文》解作“飞龙”。
成语:龍行龘龘。
龘字是现时大五码编码(big5)当中笔划最多的一个字,共48划。
三马骉(驫)piāo 众马奔腾的样子三羊羴shān 古同“膻”,也表示群羊。
另外是鼻烟品目之一。
三隹雥zá群鸟;聚三鱼鱻xiǎn 古同“鲜”下面是跟人物有关的:三直矗chù会意。
从三直。
本义:直立三女姦jiān 会意。
从三女。
本义:奸邪,虚伪狡诈三舌舙huà播弄是非。
左右同形上下同形三叠字四叠字左右同形、上下同形、三叠字、四叠字左右相同的字:林、帧础⒎恰⒑赤桑镇⑺、从、朋、林、e、病⑷酢骸、兢、竹、羽、比、册、w、叶唇柱d、i、z、h、p、、、`{、i、r、h、赤桑镇⒍w、f、z、赤桑镇d、j、w、x、q、]、、、、、y三叠字列表(共52个)1首先我密的就是与五行有关的三叠字:金木水土火:1三个金念鑫(xīn)多用于商店字号、人名用字,取其金多兴旺之意。
2三个木念森(sēn)本义:树木丛生繁密。
3三个水念淼(miǎo)会意。
从三水。
又并作“渺”。
本义:水小的样子。
这个字多用做女孩子的名字,我邻居们小孩就叫淼淼。
4三个土念(yáo)意思为山高,那么多土当然山高啦。
多用于人名。
古同“尧”。
5三个火念焱(yàn)光华,光焰。
2除了一些跟自然植物存有关系的三叠字:1三个雷念h(bìng)雷声。
2三个日念晶(jīng)从三日,表示光亮之意。
3三个屮卉读u(huì)会意。
大篆字从三个“屮”(chè),草木初生。
本义:草的总称。
4三个车念z(hōng)同“轰”,会意。
从三车。
本义:群车行驶声。
5三个石念磊(lěi)众石,石头多,心地光明坦白6三个田念(léi)古同“雷”,同“垒”,也表示田间的土地。
7三个厶念(lěi)垒土块为墙。
8三个香念q(xīn)古同“馨”,芳香,散播较远的香气。
9三个风念q(xiū)惊跑的样子。
10三个泉念担风险xún)三泉。
11三个原念(yuán)古同“源”,水源,源泉。
3跟动物有关的三叠字:1三个牛念模bēn)同追。
存有个人的名字叫做“牛摹保大名为“七匹牛”。
2三个犬念y(biāo)狗跳跃的样子。
同“轰”。
3三个贝念pf(bì)传说中的一种动物,像龟。
旧时大石碑的石座多雕刻成p列巫础4三个虫念x(chóng)同虫。
5三个鹿念(cū)同“细”。
6三个毛念毳(cuì)会意。
你认识这些三叠字和四叠字吗? 犇猋骉蟲麤毳淼掱焱垚鑫卉芔鱻飍姦掱贔日期: 2007-03-05 14:00汉字三叠字与四叠字大全记得当年读初中刚学英语时,常说“我是中国人,不会学外文”,借此来嘲笑那些学英语发狠的同学。
哈哈,对头,咱们是中国人,学就应该学中国汉字。
不过,既然大家都是中国人,嘿嘿,那么,列在本文《你认识这些三叠字和四叠字吗? ——三叠字与四叠字大全》/weekly/20070305.htm页面中这些字,你认识几个呢?鑫森淼垚焱靐晶卉芔轟磊畾厽馫飍灥厵犇猋赑贔蟲麤毳龘骉驫羴雥鱻矗姦舙瞐聶品掱叒惢譶劦壵众孨歮晿飝刕尛嚞皛雦朤燚叕茻上面这些字是我今天收集整理的汉字三叠字与四叠字大全。
三叠字,又叫品字型汉字,指由三个完全相同的字叠成“品”字形而形成的新字;四叠字,指由四个完全相同的字叠成“田”字形而形成的新字。
收集整理这个东西,缘起今天下午的时候,在网上看到一个三个牛字叠起来的犇字,一时想不起起读音,后来一问才知道读bēn,与奔一个意思,三头牛一起跑当然就是奔了。
貌似以前有个演戏的就叫牛犇。
在网上一搜,关于三叠字的介绍有不少,但是没有一个完整的整理集合。
维基百科上分别有一个三叠字和四叠字的词条,但数据不全(注: 完成此文后,我在维基百科上更新了此词条)。
于是把字典搬出来,借助网络,把所有的三叠字和四叠字找了出来,并注明读音和释义。
一、三叠字列表(共52个)/weekly/20070305.htm1.首先我查的就是与五行相关的三叠字: 金木水土火:1.三金鑫xīn多用于商店字号、人名用字,取其金多兴旺之意2.三木森sēn本义: 树木丛生繁密3.三水淼miǎo会意。
从三水。
又作“渺”。
本义:水大的样子。
这个字多用作女孩子的名字,我邻居小孩就叫淼淼。
:)4.三土垚yáo意思为山高,那么多土当然山高啦。
多用于人名。
古同“尧”。
5.三火焱yàn光华,光焰。
2.还有一些跟自然植物有关系的三叠字:1.三雷靐bìng雷声2.三日晶jīng从三日,表示光亮之意3.三屮卉(芔)huì会意。
小篆字从三“屮”(chè),草木初生。
本义:草的总称4.三车轟hōng同“轰”,会意。
从三车。
本义:群车行驶声5.三石磊lěi众石,石头多,心地光明坦白6.三田畾léi古同“雷”,同“垒”,也表示田间的土地7.三厶厽lěi垒土块为墙8.三香馫xīn古同“馨”,芳香,散布很远的香气9.三风飍xiū惊跑的样子10.三泉灥xún三泉11.三原厵yuán古同“源”,水源,源泉3.跟动物有关的三叠字:1.三牛犇bēn同奔。
有个人的名字叫“牛犇犇”,小名叫“七匹牛”。
:)2.三犬猋biāo狗奔跑的样子。
同“飙”3.三贝赑(贔) bì传说中的一种动物,像龟。
旧时大石碑的石座多雕刻成赑屃形状4.三虫蟲chóng同虫5.三鹿麤cū同“粗”6.三毛毳cuì会意。
从三毛。
本义:鸟兽的细毛7.三龍龘dá这个是刚才去台湾维基查词条时发现的。
《广韵》说该字之义为“龙飞之状”;《说文》解作“飞龙”。
成语:龍行龘龘。
龘字是现时大五码编码(big5)当中笔划最多的一个字,共48划。
8.三马骉(驫)piāo众马奔腾的样子9.三羊羴shān古同“膻”,也表示群羊。
另外是鼻烟品目之一。
10.三隹雥zá群鸟;聚11.三鱼鱻xiǎn古同“鲜”4.下面是跟人物有关的:1.三直矗chù会意。
从三直。
本义:直立2.三女姦jiān会意。
从三女。
本义:奸邪,虚伪狡诈3.三舌舙huà播弄是非。
古同“话”。
4.三目瞐mò美目; 目深; 美丽的样子5.三耳聶nie会意。
从三耳。
本义:附耳小语。
这么多耳朵凑在一块,当然是咬耳朵说私语了。
6.三口品pǐn会意。
从三口。
口代表人,三个表多数,意即众多的人。
7.三手掱pá俗称扒手为三只手,故写作“掱”。
掱手= 扒手。
哈哈,这个很形象。
8.三又叒ruò古同“若”9.三心惢suǒ疑虑;善10.三言譶tà说话快11.三力劦xié古同“协”,合力;同力。
12.三士壵zhuàng古同“壮”, 本义:人体高大,肌肉壮实13.三人众zhòng人三为众14.三子孨zhuǎn谨慎;弱,懦弱;孤儿5.其他1.三止歮sè古同“涩、澁”2.三日晿chēng古人名用字. 注意这个字与晶字不同。
附注:在本文评论的第12楼、第14楼中,一位叫蓝昊的朋友认为“晿”字的底部,不是日字,而是一个曰字。
我查证了一下,认为他说得有道理。
不过由于没有翻到权威的证据,估且仍列在这里。
3.三飞飝fei4.三刀刕lí姓氏5.三小尛mó古同“麽”,细小,微细6.三吉嚞zhé古同“哲”,聪明,有智慧7.三白皛xiǎo皎洁,明亮8.三隹雦chóu古同“集”, 群鸟在木上也四、四叠字列表(共17个)/weekly/20070305.htm除了三叠字,还有四叠字。
顾名思义,四叠字由四个完全相同的字叠成“田”字形而形成的新字。
目前计算机系统能够显示四个四叠字,其余的已经被Unicode 标准收录,但现在的系统和字库还没有支持,所以不能够被显示。
1.计算机能够显示的四叠字1.四月朤lǎng古同“朗”。
本义:明亮。
四个月亮当空照,不明亮都没天理了。
:)2.四火燚yì火貌3.四又叕zhuó连缀,短;张网的样子4.四屮茻mǎng众草;丛生的蕨类2.目前计算机无法显示的四叠字1.四个工2.四个水3.四个口4.四个乂5.四个人6.四个厶7.四个日8.两个比9.四个田10.四个竹11.四个金12.四个雷13.四个龍在找资料的时候,在 google 中搜索到,杭州有家餐馆的名字就叫犇鱻羴(读作bēn xiǎn shān),据说很有名。
:)汉字中,目前计算机能够输入和显示的的笔画最多的字,当属由三龍组成的龘dá字。
此字是 BIG5 码中笔画最多的一个字。
共48画。
不过,一些笔划更多的字目前仍无法使用电脑显示出来。
根据台湾“中华民国教育部”所编辑的教育部异体字字典中,有两个字比龘笔划更多:•一个是由四个雷字组成,有52划。
•另一个是由四个龍组成,共64划。
此字Unicode 中已收录, 但目前系统及字型大多尚未支援,因此无法使用电脑打出。
明刊本《四声篇海》中说其义为“多言也”。
Unicode 网站上此字的图片如下:呵呵,并不想咬文嚼字,觉得这个好玩,于是就花点心思整理了一下。
现在我可以牛B哄哄的显摆一下了:我这篇文章( /weekly/20070305.htm)是目前网络上最全最详细的三叠字(品字型汉字)与四叠字的集合与解释。
哈哈。
许多字,已经从我们生活当中消失,只有从故纸堆或字典里才能找出他们了。
文化就是这样,有传承,也有更新和淘汰。
Tags: 三叠字/四叠字收藏本文 :»[+] Digg: Feature this article»[+] : Bookmark this article »[+] Furl: Bookmark this article »[+] Google 书签: 收藏到Google 书签»[+] Yahoo 收藏: 添加到Yahoo 收藏»[+] QQ 书签: 添加到QQ 书签文章评论发表你的评论| 评论中心| 联系我第1 楼衡水泥鳅发表于2007-03-05 22:04汗,我至少有一大半读不出,学习:)犇鱻羴这个店有起得有意思。
不认识的只怕会读成牛鱼羊。
哈哈。
楼主不愧是搞程序的,整理数据都是井井有条。
赞一个。
^-^第2 楼纵行天下发表于2007-03-08 14:44几年前,我就始终坚信,我是搜集二三四叠字最全的人,但苦于没有知音,今天看看我们旗鼓相当。
下面说一下我与你不同之处。
1 你没有二叠字,我左右叠五十多个,上下叠三十多个。
2 三叠字,我比你多少收一个“壵”字,注“壵”与“垚”明显不同,对吧?3 三叠字中,“唱”放此处有点牵强,我的品字叠中没有收录,但我比你多收录了一个“立”字,虽然放品中有点牵强,但“卉”被收录,故“立”也应该可以收录。
4 三叠你没有区分,而我分为“品”字叠,左中右叠,上中下叠,其它叠。
5 四叠字我比你多一个“田”字,不过有点牵强,可以不算。
6 四叠字你也没有分类。
总的来说,我还是比你多,对吧,哈哈。
一笑而已,不必当真。
XiaoHui回复于2007-03-09 04:06 :哇哈哈,终于有人来踢馆了.:)1.二叠字太多啦,等我哪天有事没空的时候再来弄。
2.壵、垚我都收录了的。
3. 1. “立”字?你指的是立字是由三个一点一横组成?很显然,这种分法是不对的。
立字的写法从甲骨到金文,都没有这种写法。
而"卉"是拆开写的(原为“芔”。
只是现在简化了而已)。
2. 我放的是“晿”而不是“唱”。
三日晿chēng 古人名用字. 这个当然也算三叠字。
4.你说的4、6:我没有再分类了。
:) 呵呵,有这分类的功夫,还不如把那些四叠字的读音注释给找出来。
有过再更新吧。
5.你说的5:田字当然不能算。
你见过有谁写四个口字来组成田字?:)第3 楼纵行天下发表于2007-03-08 15:03不好意思,没看清,上面去掉“2”。
XiaoHui回复于2007-03-09 04:00 :呵呵,多谢指教。
你整理的文章,在哪里可以看得到?:)第4 楼纵行天下发表于2007-03-09 11:34四个工zhǎng四个水màn四个口jǐ四个乂lì四个人四个厶四个日两个比四个田四个竹四个金四个雷pèng四个龍zhé------------------------------另:(下面字部分都应转为繁体)四云:nóng四鱼:yè四兴:四风:四泉春门果金林车小夭牛石且甲.....太多了不写了,本人QQ:529371521,有时间交流交流。
第5 楼纵行天下发表于2007-03-09 11:37噢,对了,“品”字型三叠字计算机打不出来的,我还有五十多个,跟你找出来的数量差不多。
怕了吧?哈哈。
第6 楼路人丁发表于2007-03-09 12:30哈哈, 两大高人PK, 我搬张板凳来看热闹...第7 楼疯一样少年发表于2007-03-09 21:29雷雷雷雷这个字读hong,我记得小时候翻康熙字典时见过第8 楼小白发表于2007-03-18 19:49(三個兔)(三個秦(三個全)请问这些有没有收录?XiaoHui回复于2007-03-19 21:12 ::)没有收录。