工业厂房钢筋工程专项施工方案
- 格式:doc
- 大小:20.24 MB
- 文档页数:34
钢结构厂房专项施工方案1. 前言钢结构厂房是一种具有优点的建筑结构,如轻质、高强度、易于加工和组装等,因此被广泛应用于工业和民用建筑。
本文档将介绍钢结构厂房的专项施工方案,包括施工前的准备工作、施工流程和质量掌控等方面。
2. 施工前的准备工作在进行钢结构厂房施工之前,需要进行以下准备工作:2.1 组织规划施工前需要进行项目组织和规划,包括人力资源、物资采购、质量掌控、安全管理等方面。
项目经理应当订立认真的施工计划,并与各部门协调搭配,确保施工任务能够顺当完成。
2.2 设计校审钢结构厂房的设计应当符合国家标准和相关规范,施工前需要对设计文件进行全面的校审,确保其合理、符合要求。
2.3 现场勘测和准备工作施工前需要进行现场勘测和准备工作,包括地面平整、地基处理、开挖基坑、构件调整和组装等。
施工前还需要订立认真的安全措施,确保施工人员和四周环境的安全。
3. 施工流程钢结构厂房的施工流程紧要包括以下几个阶段:3.1 地面平整和基础处理首先需要将基地进行地面平整工作,并进行地基处理,确保其稳定和坚固。
然后进行基础施工,包括混凝土浇筑、钢筋工程等。
3.2 钢结构构件制作和运输构件制作包括钢材加工、模板制作、焊接、切割等工艺。
制作完成后,需要进行运输,将构件运输到现场。
3.3 现场组装和安装将构件运到现场,依据施工图进行现场组装和安装。
包括设置支架、拼装构件、焊接处理等工作。
在进行现场组装和安装的时候,需要注意构件的防锈处理和消防管线的设置。
3.4 完善配套设施和装修在完成钢结构厂房主体施工之后,需要进行配套设施和装修工作,包括水电工程、通风设施、照明设施、门窗等。
同时,需要对钢结构框架进行防腐处理和防火处理,确保其使用寿命和安全性。
4. 质量掌控钢结构厂房的质量掌控紧要包括以下几个方面:4.1 施工质量管理在施工过程中需要进行质量管理,包括施工工艺、施工过程监控和总体质量评价等方面。
项目经理需要对施工中的关键节点进行重点监督和检查。
第1篇一、工程概述本项目为某公司新建厂房,位于我国某工业园区。
厂房总建筑面积为20000平方米,建筑高度为15米,占地面积为10000平方米。
项目总投资为2000万元,建设周期为6个月。
本方案旨在为该项目提供一套科学、合理、经济、可靠的钢结构工程建设方案。
二、工程特点1. 结构形式:采用单跨钢结构厂房,柱距为6米,跨度为40米。
2. 抗震等级:根据当地抗震设防要求,抗震等级为6度。
3. 跨度大:采用大跨度钢结构,有利于提高厂房空间利用率。
4. 施工速度快:钢结构构件在工厂预制,现场组装,可缩短施工周期。
5. 节能环保:采用节能型门窗、外墙保温材料,降低能耗。
三、工程主要技术指标1. 建筑面积:20000平方米2. 建筑高度:15米3. 占地面积:10000平方米4. 抗震等级:6度5. 结构形式:单跨钢结构厂房6. 跨度:40米7. 柱距:6米8. 施工周期:6个月四、工程实施方案1. 设计阶段(1)设计依据:国家相关设计规范、标准、规程及地方性规定。
(2)设计原则:确保结构安全、可靠、经济、美观。
(3)设计内容:建筑结构、建筑设备、电气、给排水、暖通空调等。
2. 施工阶段(1)施工组织:成立项目部,负责项目的组织、协调、管理。
(2)施工顺序:基础施工、钢结构安装、屋面及墙面施工、室内装修等。
(3)施工方法:1)基础施工:采用钢筋混凝土基础,基础深度为1.5米,基础垫层厚度为0.1米。
2)钢结构安装:采用现场组装,先安装柱子,然后安装屋面梁、吊车梁、支撑等。
3)屋面及墙面施工:采用彩钢夹芯板屋面,外墙采用保温岩棉板。
4)室内装修:采用轻钢龙骨石膏板吊顶,地面铺设地砖。
3. 质量控制(1)原材料:选用符合国家标准的优质钢材、混凝土、保温材料等。
(2)施工过程:严格按照施工规范、工艺要求进行施工,确保施工质量。
(3)验收标准:按照国家相关标准进行验收,确保工程质量。
4. 安全生产(1)建立健全安全生产责任制,加强安全生产教育。
三层厂房钢筋工程方案一、项目背景随着工业化的进程,厂房建设日益增多。
在厂房建设过程中,钢筋工程是其中的重要组成部分,直接关系到厂房的结构安全和使用寿命。
因此,编制一份合理、高效的三层厂房钢筋工程方案显得尤为重要。
本文就三层厂房钢筋工程方案进行深入讨论,以期为相关工程提供一份可行性的方案。
二、设计标准1. 钢筋混凝土结构设计规范 GB50010-20102. 钢筋混凝土结构施工规范 GB50204-20023. 钢筋混凝土结构技术规范 GB 50003-2010三、厂房结构设计1. 基础设计三层厂房的基础设计至关重要,需要满足承载力和稳定性的要求。
在设计时应对土壤条件进行充分的勘察,确定地基承载力和沉降情况,合理选取基础形式和尺寸,以满足建筑物的安全性和稳定性。
2. 主体结构主体结构采用钢筋混凝土框架结构,顶层采用钢筋混凝土楼板梁结构。
配置合理的纵横向钢筋和预应力钢筋,加强节点连接处的钢筋连接,以保证整体结构的安全和稳定。
3. 悬挑设计对于三层厂房的悬挑设计,应结合结构形式和使用要求,在合适的位置设置悬挑梁或者悬挑板,保证悬挑部分的安全性和稳定性。
4. 地下室结构如果需要建设地下室,地下室结构可以采用钢筋混凝土结构,需要结合地下水位、土壤条件等因素进行设计,确保地下室的稳定和安全。
四、材料选用1. 钢筋选用优质的碳素结构钢筋,具有良好的强度和延展性,以满足设计要求和使用寿命的要求。
2. 混凝土混凝土采用C30P4抗渗混凝土,确保混凝土的强度和耐久性。
3. 土方材料在基础工程中,选用质地坚实、密实的土方材料,提高承载能力和承载稳定性。
五、施工工艺1. 钢筋工程施工在钢筋工程施工过程中,要严格按照设计规范和标准进行施工,保证钢筋的准确定位和连接。
2. 混凝土浇筑在混凝土浇筑过程中,要注意混凝土的坍落度和振捣情况,保证混凝土的质量和密实性,提高混凝土的强度和耐久性。
3. 梁板连接在梁板连接处,要采用钢筋连接或预制搭接连接,保证梁板连接的安全性和稳定性。
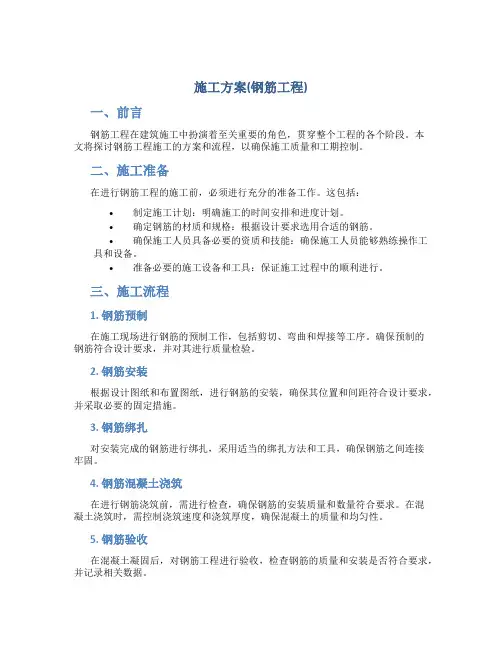
施工方案(钢筋工程)一、前言钢筋工程在建筑施工中扮演着至关重要的角色,贯穿整个工程的各个阶段。
本文将探讨钢筋工程施工的方案和流程,以确保施工质量和工期控制。
二、施工准备在进行钢筋工程的施工前,必须进行充分的准备工作。
这包括:•制定施工计划:明确施工的时间安排和进度计划。
•确定钢筋的材质和规格:根据设计要求选用合适的钢筋。
•确保施工人员具备必要的资质和技能:确保施工人员能够熟练操作工具和设备。
•准备必要的施工设备和工具:保证施工过程中的顺利进行。
三、施工流程1. 钢筋预制在施工现场进行钢筋的预制工作,包括剪切、弯曲和焊接等工序。
确保预制的钢筋符合设计要求,并对其进行质量检验。
2. 钢筋安装根据设计图纸和布置图纸,进行钢筋的安装,确保其位置和间距符合设计要求,并采取必要的固定措施。
3. 钢筋绑扎对安装完成的钢筋进行绑扎,采用适当的绑扎方法和工具,确保钢筋之间连接牢固。
4. 钢筋混凝土浇筑在进行钢筋浇筑前,需进行检查,确保钢筋的安装质量和数量符合要求。
在混凝土浇筑时,需控制浇筑速度和浇筑厚度,确保混凝土的质量和均匀性。
5. 钢筋验收在混凝土凝固后,对钢筋工程进行验收,检查钢筋的质量和安装是否符合要求,并记录相关数据。
四、质量和安全控制在钢筋工程施工过程中,必须加强质量和安全管理,确保施工质量和施工安全。
这包括加强现场监督、定期检查和维护设备,保证施工过程中的安全。
五、施工总结钢筋工程是建筑施工中不可或缺的一部分,其质量和施工速度对整个工程的成败至关重要。
通过合理的施工方案和严格的质量控制,可以保证钢筋工程施工的顺利进行,为工程的顺利完工打下坚实基础。
以上是钢筋工程施工方案的相关内容,希望能为您提供一些参考。
第1篇一、项目背景随着我国经济的快速发展,工业生产规模不断扩大,对厂房的需求日益增加。
本工程旨在建设一座现代化、高效能的厂房,以满足企业生产需求。
为确保工程顺利进行,特制定本施工方案。
二、工程概况1. 工程名称:XX厂房工程2. 工程地点:XX市XX区XX街道3. 工程规模:占地面积10000平方米,建筑面积8000平方米4. 工程结构:钢筋混凝土框架结构5. 工程工期:预计6个月6. 工程投资:预计5000万元三、施工组织1. 施工单位:XX建筑工程有限公司2. 施工项目经理:张三3. 施工团队:包括土建、钢结构、电气、通风、消防等专业人员4. 施工进度计划:根据工程进度要求,制定详细的施工进度计划,确保工程按期完成。
四、施工准备1. 施工图纸及资料:收集并审核施工图纸及有关资料,确保施工图纸完整、准确。
2. 材料设备:根据工程需要,采购各种建筑材料、设备,确保材料设备质量符合要求。
3. 施工人员:组织施工队伍,对施工人员进行岗前培训,提高施工人员素质。
4. 施工现场:做好施工现场的规划、布置,确保施工现场安全、整洁。
五、施工工艺1. 土建施工(1)基础施工:根据设计要求,进行基础开挖、垫层、钢筋绑扎、模板安装、混凝土浇筑等工序。
(2)主体结构施工:进行主体结构模板安装、钢筋绑扎、混凝土浇筑、防水、保温等工序。
2. 钢结构施工(1)钢结构加工:根据设计图纸,进行钢结构加工、焊接、防腐等工序。
(2)钢结构安装:进行钢结构构件吊装、焊接、校正、防腐等工序。
3. 电气施工(1)电气设备安装:根据设计要求,进行电气设备安装、调试、验收等工序。
(2)电气线路敷设:进行电气线路敷设、电缆桥架安装、接地、防雷等工序。
4. 通风、消防施工(1)通风管道安装:进行通风管道安装、风机安装、调试等工序。
(2)消防系统安装:进行消防管道安装、消防设备安装、调试等工序。
六、施工质量控制1. 施工过程中,严格按照施工图纸、规范、标准进行施工,确保工程质量。
钢筋工程专项施工组织方案一、项目概述本项目是一项钢筋工程,施工地点位于XX地,工程范围约XX平方米,主要包括XX。
本施工组织方案将详细描述施工过程、施工方法、施工安全等关键内容。
二、施工准备工作1.招募人员:根据施工需要,招募有相关工作经验的钢筋工人,并要求具备相关证书。
2.采购材料:根据设计要求,确定钢筋规格和数量,并及时采购,确保施工不受材料供应问题影响。
3.搭建施工场地:确定施工区域,并搭建临时工棚、安全警示标志等设施,确保施工场地清晰可见、安全稳定。
4.设备准备:根据施工需要,准备必要的机械设备,如钢筋切断机、弯曲机等,确保施工顺利进行。
5.安全措施:制定详细的施工安全方案,包括人员安全教育、施工现场安全防护、预防事故措施等。
三、施工工序及方法1.钢筋理论计算:根据设计要求,进行钢筋理论计算,确定钢筋的规格、间距、长度等关键参数。
2.切割弯曲:根据具体构件的形状和尺寸,使用切断机和弯曲机对钢筋进行必要的切割和弯曲处理,以满足构件的几何要求。
3.钢筋安装:根据图纸要求,将处理好的钢筋按照要求焊接或绑扎在构件上,保证钢筋与主体混凝土之间的紧密连接。
4.焊接加固:对于需要强度更高的连接部位,采用钢筋焊接加固,确保构件的整体稳定和安全性。
5.钢筋保护:对于露天施工的构件,施工过程中需采取适当的防护措施,如喷涂防锈涂料、临时覆盖物等,确保钢筋不受外界环境的腐蚀和损坏。
四、施工安全措施1.安全教育培训:在施工前,对所有参与施工的人员进行钢筋工程安全教育培训,宣传施工现场的安全规定和操作规程。
2.安全防护措施:施工现场设置醒目的安全警示标志,搭建临时护栏,设置安全警戒区域,引导施工人员和外来人员遵守安全规定。
3.安全设备齐全:保证施工现场的安全设备齐全,包括灭火器、安全带、头盔、防护眼镜等,为施工人员提供全面的安全防护。
4.定期检查:施工期间定期进行安全检查,确保施工过程中不存在安全隐患,及时发现并处理存在的问题。
钢筋工程施工方案范本《钢筋工程施工方案范本》一、施工项目概述本施工方案是针对某某工程项目的钢筋工程施工方案,旨在确保施工过程安全、高效、质量可控。
二、施工前准备1. 相关资料准备:包括设计图纸、施工方案、施工许可证等;2. 施工场地准备:确保施工场地平整、无妨碍物,安全通道畅通;3. 施工人员准备:确保施工人员具备相关资格证书和培训;4. 施工材料准备:确保钢筋的质量、数量满足施工需求。
三、施工工艺流程1. 钢筋加工:根据设计图纸要求进行钢筋加工,严格控制加工尺寸、数量和弯曲角度;2. 钢筋安装:根据设计要求,使用合适的连接件将钢筋固定在预定位置,确保钢筋的垂直度和层间距符合要求;3. 钢筋绑扎:使用专用机械对钢筋进行绑扎,确保钢筋的连接牢固;4. 钢筋混凝土浇筑:在钢筋安装完成后,进行混凝土浇筑,确保混凝土的质量和密实度;5. 焊接处理:对需要焊接的钢筋进行焊接处理,确保焊接质量符合要求。
四、施工注意事项1. 施工中严格执行相关安全规定,保证施工人员安全;2. 施工过程中,及时清理施工现场,确保施工场地整洁;3. 施工质量监督和检测应该密切配合,确保施工质量符合要求;4. 施工结束后,及时清理施工设备和材料,保持施工现场整洁。
五、施工结束工作1. 完成验收:完成钢筋工程施工后的验收工作,确保验收合格;2. 整理资料:整理施工相关的资料和记录,作为施工结束的备案。
六、施工后总结1. 进行施工总结,总结经验教训,完善施工方案;2. 积极处理施工中的问题和纠纷,保证工程顺利交付。
以上即是《钢筋工程施工方案范本》的施工步骤和注意事项,希望能够对施工人员提供帮助。
钢筋专项施工方案 (2)
第一部分:施工准备
在进行钢筋专项施工前,需要做好充分的准备工作。
首先要对工地进行清理,
确保施工区域整洁无障碍物。
同时要检查施工所需的材料和设备是否完备,如钢筋、模板、水泥等。
另外,要确保施工人员已经接受过必要的培训和安全教育,具备相应的证书和资质。
第二部分:钢筋加工
在进行钢筋专项施工时,首先需要对钢筋进行加工。
钢筋的加工工序包括清理、裁剪、弯曲等。
在这个过程中,需要根据施工图纸要求进行操作,确保钢筋的尺寸和形状符合设计要求。
同时,要注意保持钢筋的表面清洁,避免出现锈蚀等问题。
第三部分:钢筋安装
钢筋安装是钢筋专项施工的重要环节。
在进行钢筋安装时,施工人员需要按照
设计要求将钢筋放置在预定位置,并采取相应的连接措施,确保钢筋之间的连接牢固可靠。
同时,要注意保持钢筋的纵横交错,避免出现错位和漏漏筋等问题。
第四部分:验收与整改
在完成钢筋专项施工后,需要进行验收和整改工作。
验收包括对钢筋质量、连
接形式、位置等方面进行检查,确保符合相关标准和规范。
如果出现质量问题,需要及时进行整改处理,确保施工质量达到预期要求。
总结
钢筋专项施工是建筑工程中重要的环节之一,对建筑结构的安全性和稳定性起
着至关重要的作用。
通过本文介绍的施工准备、钢筋加工、钢筋安装、验收与整改等方面的内容,希望能够对相关工作提供一定的参考和指导,确保施工过程顺利进行,工程质量可靠。
厂房钢筋工程施工一、前言在建筑工程中,钢筋工程是一个至关重要的环节,它直接关系到建筑物的结构稳定性和承载能力。
在厂房建设中,钢筋工程更是不可或缺的一部分,因为厂房通常需要承载较大的荷载,所以钢筋工程施工尤为重要。
下面将从厂房钢筋工程施工的准备工作、施工工艺、质量控制等方面进行详细介绍。
二、准备工作1. 设计方面:在进行厂房钢筋工程施工之前,首先要做好设计工作。
设计师根据施工图纸和技术要求确定钢筋的种类、规格、用量等,并绘制钢筋加工图,为后续施工工作提供参考。
2. 材料准备:在施工前需要准备好所需的钢筋材料,包括螺纹钢筋、钢筋连接件等。
要对材料进行检查,确保其质量符合国家标准,并按照设计要求进行分类、堆放,方便施工使用。
3. 人员培训:施工前要进行人员培训,包括工长、钢筋工、检验员等相关人员。
培训内容包括施工工艺要求、施工安全注意事项等,确保施工人员对工艺要求有清晰的了解。
4. 设备准备:充足的施工设备是保证施工进度和质量的关键。
包括搅拌机、卷扬机、钢筋切割机等设备要进行检查维护,确保设备正常运转。
5. 安全措施:施工前要做好安全措施的准备工作,包括设置警示标识、搭建安全防护网等,保障施工人员的生命安全。
三、施工工艺1. 钢筋切割:根据设计要求,对预留的钢筋进行切割。
要注意切割的尺寸准确,避免浪费材料和影响施工质量。
2. 钢筋加工:根据设计图纸上的要求,对钢筋进行加工,包括弯曲、焊接等工艺。
在加工过程中要注意保持钢筋的原始强度和形状。
3. 钢筋安装:将加工好的钢筋按照设计要求进行安装。
要注意安装位置、间距、嵌入深度等,确保钢筋的承载能力和连接稳固性。
4. 焊接处理:对需要焊接的钢筋进行处理。
要注意焊接技术的要求,确保焊接牢固、无裂纹,避免施工中产生安全隐患。
5. 螺栓连接:在需要连接的部位进行螺栓连接。
螺栓的规格和数量要符合设计要求,连接牢固、无松动现象。
6. 配筋验收:完成钢筋施工后进行配筋验收。
一、工程概况本项目为一座现代化厂房,位于我国某工业园区,总建筑面积约20000平方米。
建筑高度为15米,占地面积约10000平方米。
主体结构采用钢框架结构,屋面采用钢屋面,墙面采用金属围护结构。
为确保工程质量和安全,特制定以下施工方案。
二、施工准备1. 技术准备(1)组织施工技术人员学习相关规范、标准和工艺流程,确保施工质量。
(2)编制施工组织设计、施工方案、施工技术交底等文件。
2. 材料准备(1)钢材:选用符合国家标准的Q235B钢材,要求表面平整、无锈蚀、无裂纹。
(2)焊条:选用符合国家标准的E43系列焊条,保证焊接质量。
(3)连接件:选用高强度螺栓、焊接球等连接件,确保结构连接牢固。
3. 机械设备准备(1)施工电梯:用于垂直运输材料、设备和施工人员。
(2)吊车:用于吊装大型构件。
(3)切割机、卷板机、弯管机等加工设备。
4. 人员准备(1)成立施工项目组,明确各岗位人员职责。
(2)对施工人员进行岗前培训,确保施工人员具备相应的技能和素质。
三、施工工艺流程1. 施工测量(1)确定施工控制网,确保施工精度。
(2)进行基础放线,确保基础施工符合设计要求。
2. 钢筋施工(1)根据设计图纸,进行钢筋绑扎。
(2)按照规范要求,进行钢筋焊接。
3. 钢结构安装(1)安装柱、梁、屋架等主要构件,确保安装位置准确。
(2)进行构件焊接,确保焊接质量。
4. 屋面及墙面施工(1)安装屋面板、屋脊、天沟等屋面构件。
(2)安装金属围护结构,确保墙面平整、美观。
5. 砌体施工(1)根据设计要求,进行砌体施工。
(2)确保砌体质量,满足抗震、保温等要求。
6. 防水施工(1)对屋面、墙面等部位进行防水处理。
(2)确保防水层质量,防止渗漏。
四、施工质量控制1. 严格控制原材料质量,确保钢材、焊条、连接件等符合国家标准。
2. 严格执行焊接规范,确保焊接质量。
3. 加强施工过程控制,确保施工质量符合设计要求。
4. 定期进行质量检查,发现问题及时整改。
第1篇一、工程概况本工程为一座现代化厂房,总建筑面积为10000平方米,建筑高度为20米,主要包括生产车间、办公区域、仓库等部分。
工程地点位于我国某工业园区,地理位置优越,交通便利。
为确保工程顺利进行,特制定以下施工方案。
二、施工组织与管理1. 施工组织机构成立项目部,设立项目经理、技术负责人、施工负责人、质量负责人、安全负责人等岗位,明确各部门职责,确保施工过程中的协调与沟通。
2. 施工进度计划根据工程实际情况,制定详细的施工进度计划,确保工程按期完成。
具体进度如下:(1)前期准备阶段:2个月(2)基础施工阶段:3个月(3)主体结构施工阶段:4个月(4)装饰装修阶段:3个月(5)设备安装阶段:2个月(6)竣工验收阶段:1个月三、施工技术措施1. 土方工程(1)采用挖掘机、推土机等设备进行土方开挖,确保土方开挖质量。
(2)对土方进行分类堆放,防止土方流失。
(3)在施工过程中,做好排水、降尘等工作。
2. 基础工程(1)根据地质勘察报告,选择合适的基础形式,确保基础承载能力。
(2)严格控制混凝土浇筑质量,确保基础平整、密实。
(3)做好基础工程的验收工作,确保基础质量符合设计要求。
3. 主体结构工程(1)采用现浇钢筋混凝土结构,确保结构安全、稳定。
(2)严格按照施工规范进行钢筋绑扎、混凝土浇筑等工序,确保主体结构质量。
(3)加强施工过程中的质量控制,确保主体结构尺寸、位置准确。
4. 装饰装修工程(1)选用环保、节能、耐用的装修材料。
(2)按照设计要求进行施工,确保装修效果。
(3)做好施工现场的卫生、安全管理工作。
5. 设备安装工程(1)根据设备安装图纸,合理安排施工顺序。
(2)确保设备安装质量,保证设备正常运行。
(3)做好设备安装后的调试、验收工作。
四、施工安全措施1. 施工现场设置明显的安全警示标志,确保施工人员安全。
2. 对施工人员进行安全教育培训,提高安全意识。
3. 严格执行安全生产规章制度,确保施工安全。
工装钢筋工程施工方案1. 项目概况本工程是指对工业厂房、商业综合体、公共建筑等进行建筑钢筋工程,包括基础、柱、梁、板、墙等所有构件的钢筋加工、安装和固定。
本工程包括对钢筋材料、工艺、设备和验收标准等方面做详细规定,对工程的质量、安全和进度给出具体措施。
2. 施工单位及人员本工程的施工单位为XX建筑工程有限公司,施工负责人为XXX,他将组织公司内部各相关部门的人员进行施工。
3. 工程条件3.1 地理环境:施工地点为XX市区,气候温和,无自然灾害,交通便利。
3.2 施工用地:XX工地共占地XX平方米,为了保证施工安全,已对用地进行了清理和围挡。
3.3 施工条件:施工单位在技术、资金和人力资源上具备完成本工程所需的全部条件。
3.4 环境保护:施工单位将按照环境保护法规的相关要求,采取有效措施控制施工产生的污染,保护生态环境。
4. 施工前的准备4.1 施工前,施工单位需要进行现场踏勘,并制定详细的施工方案和施工组织设计书,提出配料比和钢筋施工要求。
4.2 对人员进行安全教育和技术培训,确保所有人员都具备相关的安全知识和技术能力。
4.3 采购、检验和验收钢筋材料,对每一批次的钢筋进行检验,并进行验收,确保质量符合要求。
5. 施工过程及相关措施5.1 钢筋加工5.1.1 钢筋加工应符合相关规范和工艺要求,包括钢筋切割、弯曲、焊接和连接等工序。
5.1.2 加工完成的钢筋必须进行验收,确保尺寸和质量符合要求,同时做好钢筋的防护工作,避免因堆放不慎导致钢筋损坏。
5.2 钢筋安装5.2.1 钢筋按照设计要求进行安装,确保位置准确、间距均匀,接头牢固,加固位置正确。
5.2.2 在安装过程中,要加强对基础和结构的检查,保障钢筋设置的准确性和牢固性。
5.3 钢筋的固定5.3.1 钢筋的固定应采用专用固定器具,确保固定牢固而稳固。
5.3.2 基础、柱、梁等结构中的钢筋固定应按照设计和工艺要求进行,确保每根钢筋的固定位置正确。
一、工程概况本工程为新建工业厂房,位于我国某市工业开发区,占地面积约10000平方米,建筑面积约20000平方米。
厂房采用钢结构设计,主要功能为生产加工、仓储物流等。
工程总投资约5000万元,预计工期为12个月。
二、施工组织与管理1. 施工组织架构:成立以项目经理为领导的施工项目组,下设技术部、安全部、物资部、财务部等部门,明确各部门职责。
2. 施工进度管理:采用网络计划技术,编制详细的施工进度计划,并进行实时跟踪与调整。
3. 质量管理:严格执行国家相关标准和规范,加强施工过程中的质量监控,确保工程质量。
4. 安全管理:建立健全安全管理制度,加强施工现场安全管理,确保施工安全。
三、施工方案1. 钢结构厂房施工:(1)基础施工:采用钢筋混凝土基础,按设计要求进行施工,确保基础稳定性。
(2)钢结构安装:采用分段吊装法,先安装柱子,再安装屋架、屋面板等。
(3)焊接施工:采用二氧化碳气体保护焊,确保焊接质量。
(4)防火涂料施工:在钢结构表面涂刷防火涂料,提高钢结构防火性能。
2. 装饰装修施工:(1)墙面施工:采用轻钢龙骨石膏板隔墙,按设计要求进行施工。
(2)地面施工:采用耐磨地坪,确保地面平整、耐磨。
(3)门窗安装:选用高品质门窗,确保密封性、隔音性。
3. 设备安装:(1)设备基础施工:按设备要求进行基础施工,确保设备稳定运行。
(2)设备安装:严格按照设备安装说明书进行,确保设备安装质量。
四、关键技术措施1. 钢结构施工:采用分段吊装法,提高施工效率,确保安装精度。
2. 防火涂料施工:选用环保型防火涂料,确保施工安全和环保。
3. 设备安装:采用先进的安装技术,确保设备安装质量和运行稳定性。
五、施工进度安排1. 基础施工:1个月2. 钢结构安装:2个月3. 装饰装修施工:2个月4. 设备安装:1个月5. 验收、交付使用:1个月六、安全措施1. 建立健全安全管理制度,加强施工现场安全管理。
2. 对施工人员进行安全教育培训,提高安全意识。
厂房项目钢筋工程施工方案一、项目概况1.1 项目名称:某某厂房项目钢筋工程施工方案1.2 项目地址:某某市某某区某某街道1.3 项目内容:厂房建设1.4 施工单位:某某建筑工程有限公司1.5 施工时间:2023年1月1日-2024年12月31日1.6 施工规模:厂房总建筑面积约10000平方米二、施工任务2.1 施工目标:按照设计图纸和相关技术标准,确保施工质量,按期完成厂房钢筋工程施工。
2.2 施工内容:包括钢筋加工、预埋件安装、钢筋混凝土浇筑、钢筋防腐、验收等内容。
三、施工前准备3.1 施工人员:组织施工人员进行安全培训,确保施工人员具备相关工作技能。
3.2 施工设备:准备好钢筋加工设备、混凝土搅拌设备、吊装设备等施工设备。
3.3 施工材料:采购优质的钢筋、混凝土、防腐材料等施工材料,确保施工质量。
四、施工组织4.1 施工标准:严格按照设计图纸和相关技术标准进行施工,确保每一道工序的质量。
4.2 施工方案:制定详细的施工方案,包括施工工艺流程、安全措施、质量控制等内容。
4.3 施工进度:合理安排施工进度,确保按期完成各项施工任务。
五、施工工艺5.1 钢筋加工:在钢筋加工厂进行钢筋加工,按照设计要求进行加工,并进行质量检验。
5.2 预埋件安装:根据设计图纸要求,在混凝土浇筑前安装预埋件,并进行固定和验收。
5.3 钢筋混凝土浇筑:按照设计要求进行钢筋混凝土浇筑,注意施工质量和浇筑技术。
5.4 钢筋防腐:对已浇筑的钢筋混凝土进行防腐处理,确保建筑结构的耐久性和稳定性。
5.5 施工验收:对各道工序进行验收,确保各项工程符合相关标准和规定。
六、施工安全6.1 安全教育:对施工人员进行安全培训,加强对施工安全的宣传和教育。
6.2 安全防护:落实施工现场安全防护措施,确保施工人员的人身安全。
6.3 安全检查:定期进行施工现场的安全检查,并及时整改安全隐患。
七、质量控制7.1 施工质量:对施工过程中各项工程质量进行严格把关,确保施工质量达到设计要求。
钢筋混凝土工程施工方案设计一、工程概况本项目为一座大型工业厂房,占地面积约为20000平方米,主体结构采用钢筋混凝土框架结构。
建筑物共三层,首层高度为6米,二层和三层高度均为4米。
框架柱间距为10米,跨度为15米。
工程所需钢筋混凝土总量约为10000立方米。
二、施工布置及准备1. 施工现场布置:根据工程需求,在施工现场设置砂石料堆场、钢筋堆场、模板堆放区、施工设备停放区等,确保各施工区域合理划分,交通畅通。
2. 施工设备准备:根据工程需求,准备混凝土泵车、搅拌机、塔吊、钢筋切断机、电焊机等施工设备。
3. 材料准备:提前与供应商沟通,确保钢筋、水泥、砂石等原材料的供应。
并对原材料进行质量检验,确保质量符合国家标准。
4. 技术准备:组织技术人员进行图纸会审,明确施工要求和技术规范。
对施工人员进行技术交底,确保施工过程中各项技术要求得到正确执行。
三、施工流程及要求1. 钢筋工程:(1)钢筋采购及检验:钢筋应符合国家标准,具备出厂质量证明书。
现场验收时,随机抽取样品进行力学性能试验,确保合格。
(2)钢筋加工:在钢筋加工厂进行钢筋加工,严格按照设计图纸和规范要求进行。
加工后的钢筋应分类堆放,标明规格、型号。
(3)钢筋安装:按照设计图纸,安装钢筋骨架。
确保钢筋安装位置准确,焊接牢固。
2. 模板工程:(1)模板选型:根据混凝土构件的形状、尺寸和结构要求,选择合适的模板类型。
(2)模板制作:模板应采用刚度足够的材料,确保模板的稳定性和承载能力。
(3)模板安装:按照设计图纸和规范要求,安装模板。
确保模板接缝严密,无变形、翘曲现象。
3. 混凝土工程:(1)混凝土拌制:混凝土应按照设计配合比进行拌制,确保混凝土强度、耐久性和和易性。
(2)混凝土浇筑:采用泵送方式进行混凝土浇筑。
浇筑过程中,确保混凝土充满模板,排除气泡,振动密实。
(3)混凝土养护:混凝土浇筑完成后,及时进行养护。
养护时间不低于设计要求,确保混凝土强度发展。
一、工程概况本工程为一座单层工业厂房,位于我国某工业园区。
厂房占地面积为10000平方米,建筑高度为15米。
结构形式为钢筋混凝土框架结构,包括基础、柱、梁、板、屋面等主要构件。
本方案旨在为工业厂房的结构安装施工提供详细的设计指导。
二、施工方案设计1. 施工顺序(1)基础施工:包括基础模板安装、钢筋绑扎、混凝土浇筑等。
(2)柱施工:包括柱模板安装、钢筋绑扎、混凝土浇筑、柱子验收等。
(3)梁施工:包括梁模板安装、钢筋绑扎、混凝土浇筑、梁验收等。
(4)板施工:包括板模板安装、钢筋绑扎、混凝土浇筑、板验收等。
(5)屋面施工:包括屋面模板安装、钢筋绑扎、混凝土浇筑、屋面防水等。
2. 施工工艺(1)基础施工基础施工主要包括基础模板安装、钢筋绑扎和混凝土浇筑。
基础模板采用定型钢模板,钢筋采用HPB300钢筋。
混凝土浇筑前,应对模板进行验收,确保其尺寸、形状和刚度符合要求。
(2)柱施工柱施工主要包括柱模板安装、钢筋绑扎和混凝土浇筑。
柱模板采用定型钢模板,钢筋采用HRB400钢筋。
混凝土浇筑前,应对钢筋进行验收,确保其规格、尺寸和间距符合设计要求。
(3)梁施工梁施工主要包括梁模板安装、钢筋绑扎和混凝土浇筑。
梁模板采用定型钢模板,钢筋采用HRB400钢筋。
混凝土浇筑前,应对钢筋和模板进行验收,确保其符合设计要求。
(4)板施工板施工主要包括板模板安装、钢筋绑扎和混凝土浇筑。
板模板采用定型钢模板,钢筋采用HPB300钢筋。
混凝土浇筑前,应对钢筋和模板进行验收,确保其符合设计要求。
(5)屋面施工屋面施工主要包括屋面模板安装、钢筋绑扎、混凝土浇筑和屋面防水。
屋面模板采用定型钢模板,钢筋采用HPB300钢筋。
混凝土浇筑前,应对钢筋和模板进行验收,确保其符合设计要求。
3. 施工质量控制(1)严格按照设计图纸进行施工,确保构件尺寸、形状和标高符合要求。
(2)加强施工过程中的质量控制,确保混凝土强度、钢筋保护层厚度、模板支撑系统稳定性等符合规范要求。
工业厂房工程关键施工技术工艺及工程项目实施的重点难点和解决方案一、钢筋混凝土工程1、消除钢筋质量、品种、规格数量、位置不符合设计要求的防治措施:钢筋必须有出厂质保书及试验报告单。
钢筋的规格、形状、尺寸、数量、间距、锚固长度、接头设置必须符合设计要求和施工规范规定,钢筋代换必须征得设计单位同意。
钢筋的制作、搭接焊接、绑扎、锚固必须符合现行施工规范规定,钢筋网片和骨架的绑扎,其缺口松口的数量不得超过总绑扎数量的20%,且不得集中,悬挑结构确保钢筋位置准确,施工时需有操作平台,不得踩踏钢筋。
梁板钢筋:梁纵向受力钢筋采用双层排列时,两排钢筋之间垫以直径大于25mm的短钢筋,以保持设计距离,板上部负筋,锚固筋不得被踩下,悬臂板受力钢筋撑脚,纵横方向间距不大于500mm。
2、消除混凝土强度不符合设计要求的防治措施:浇筑砼使用的原材料应符合设计、规范及标准要求,必须有试验报告,水泥外加剂必须有出厂质保书和配合比试验。
砼必须按试验室配合比通知单配制,严格控制水灰比,组合材料过磅后才能进拌和机,浇筑时,要振捣密实,按规定做好试块,并且放置养护,到期准时试压。
混凝土搅拌:要求搅拌均匀,搅拌时间不少于2分钟,坍落度控制在10-14cm。
混凝土浇筑:要求振捣均匀、密实、饱满,浇砼时应连续进行,如必须间歇,其间歇时间尽可能短,并在前面的砼凝结之前,间歇时间不超过3小时。
现浇砼构件应近规范要求留设砼试块,用硬字注明构件名称、标号、日期,以标准养护28天为检验强度。
模板拆除应按规范、规定要求进行。
3)防治模板咬肉现象:支模前进行配模,若出现模板模数与柱、梁、墙板长、宽度模数不符时,不让小型补巧模集中在一端。
木楞布置在端头设长头,木楞接头在构件整体模式板部位错开搭接。
木楞在构件端叠头固定,不让模板整侧面闷头咬肉。
二、砌砖工程1)砖、砂浆强度达不到设计要求防治措施:砌砖工程所用的原材料砖、砂、水泥等符合设计、规范及标准要求,并持有合格证书或复试报告方可使用。
方案编号:建工四建集团有限公司SHANGHAICONSTRUCTION NO. 4GROUPCO.,LTD.中缆线缆(天津)有限公司高铁稀土铝合金电缆生产项目(一期)钢筋工程专项施工方案河北金鼎建筑工程集团有限责任公司天津中缆项目部 2019年7月17日方案编号:HBJD-TJ-003-010批准页工程名称:中缆线缆(天津)有限公司高铁稀土铝合金电缆生产项目(一期)方案名称:钢筋工程专项施工方案编制人:审核人:批准人:编制时间:2019年06月编制单位:河北金鼎建设工程集团有限责任公司天津中缆项目部目录第一章工程概况 (5)第一节参建单位 (5)第二节建筑概况 (5)第一条建筑规模 (5)第二条设计概况 (5)第三条混凝土强度设计概况 (6)第四条钢筋保护层 (6)第五条构件尺寸概况 (7)第二章编制依据 (7)第一节编制依据 (7)第二节管理文件 (8)第三章施工部署 (9)第一节施工工期 (9)第二节质量目标 (9)第三节施工准备 (9)3.1 技术准备 (9)3.2 机具准备 (10)3.3 劳动力准备 (10)3.4 材料准备 (10)第四章主要施工方法及技术措施 (13)第一节钢筋加工 (13)第一条钢筋半成品堆放 (14)第二条钢筋抽样 (14)第三条钢筋除锈的方法和设备 (14)第四条钢筋调直的方法和设备 (14)第五条钢筋切断的方法及设备 (14)第六条钢筋弯曲成型的方法及设备 (15)第七条钢筋连接方式要求 (15)第八条材料的要求 (16)第九条剥肋滚轧直螺纹连接 (16)第十条钢筋的搭接 (19)第二节钢筋的绑扎 (20)第一条底板、承台梁钢筋 (20)第二条框架柱钢筋 (20)第三条现浇楼板钢筋绑扎及安装 (22)第四条楼梯钢筋绑扎 (22)第五条直螺纹机械接头施工 (22)第五章质量要求 (23)第一节允许偏差和检查方法 (23)第二节验收方法 (23)第一条主控项目 (23)第二条一般项目 (24)第三节应注意的问题 (25)第六章质量保证措施 (25)第一节保证保护层厚度的措施 (25)第一条钢筋保护层厚度 (25)第二条保证底板保护层厚度的具体措施 (25)第二节质量保证流程图: (26)第一条人员素质保证 (26)第二条材料质量控制 (26)第三条机具质量控制 (27)第四条施工过程质量控制及要求 (27)第五条钢筋检查验收程序及施工过程控制 (27)第三节质量通病预控措施 (28)第四节竖向钢筋位移的预防及处理 (29)第一条预防措施: (29)第二条处理办法: (29)第七章成品保护措施 (29)第八章雨季施工 (30)第九章安全、环保及文明施工要求 (30)第一节安全文明施工措施 (30)第二节钢筋切断机 (31)第三节钢筋弯曲机 (31)第四节直螺纹滚轧机 (32)第五节钢筋调直切断机 (32)第六节钢筋工作业 (33)第七节环保措施 (34)第一章工程概况第一节参建单位第二节建筑概况第一条建筑规模注:节点核心区混凝土强度等级应取相应的柱、墙混凝土强度等级。
第二章编制依据第三章施工部署第一节施工工期本工程计划开工日期为:2019年5月1日,竣工日期为:2019年12月31日。
基础结构部分钢筋绑扎在2019年9月12日左右开始施工,根据移交进度分区分段施工,计划在2019年10月下旬完成±0.000米以下结构施工。
车间(二)主体钢结构在2019年10月中旬开始施工,计划在2019年11月下旬钢结构封顶。
根据工程根据相应的时间和工程量,合理安排钢筋加工机械以及施工人员,保证钢筋施工部分按时、保质、保量完成。
第二节质量目标工程质量验收达国家验收规范合格标准;第三节施工准备3.1技术准备熟悉施工图纸,学习有关规范、规程,按规范要求编制钢筋施工方案,包括基础底板、基础底梁、框架柱、框架梁、板钢筋等的加工制作、绑扎安装等施工内容。
组织工人学习直螺纹接头的工艺操作、钢筋加工、绑扎等施工工艺标准。
熟悉钢筋直螺纹连接工艺规程及规范要求。
按设计要求放样,检查已加工好的钢筋规格、形状、数量全部正确。
分项工程开工前,要先做好施工方案的审批。
方案审批后,项目技术负责人要对项目部和相关专业分包单位管理人员进行方案交底,使项目所有管理人员领会施工方案内容,以指导施工。
做好测量放线工作,弹好水平标高线,柱、梁外皮尺寸线。
根据弹好的外皮尺寸线,检查下层预留搭接钢筋的位置、接头百分比、错开长度。
如不符合要求时,要进行处理。
绑扎前保护层偏位按1:6调正伸出的搭接筋,并将锈蚀、水泥砂浆等污垢清除干净。
按设计、规范列出本工程梁墙柱钢筋筋锚固一览表:3.2机具准备3.3劳动力准备钢筋翻样1人,后台成型10人现场绑扎20人3.4材料准备3.4.1钢筋场地准备由于施工场地占地面积较大,施工区域分布较广,仅设1个钢筋加工场,具体要求如下:钢筋场地要求:钢筋原材堆放区、半成品钢筋堆放区、钢筋机械加工棚等场地道路混凝土硬化,且排水通畅。
原材堆放在砼浇筑台做的架体上,离地间隙不小于300MM。
进场安排:钢筋进场均按规定位置放在指定的区域内,根据相关部门规定,钢筋原材开捆前必须进行复试检查其是否检验合格,并征得质量检查员和监理工程师的同意。
3.4.2堆放要求A、原材进场钢筋原材按未检验钢筋、检验合格钢筋、检验不合格钢筋分别堆放。
不得直接堆放在地面上,应用槽钢支架(或砼浇筑台)架空堆放,以免被水浸泡而生锈。
并挂标识牌,标识牌规格尺寸300×200MM,注明规格型号、生产厂家、炉批号、进场日期、进场数量、检验日期、检验状态等。
B、成品和半成品已加工好的钢筋按绑扎顺序分类、分区码放整齐,成行成列,成品和半成品存放场地挂标识牌,以便运入施工现场时方便,运入现场后待用成品和半成品挂标识卡,标识卡标明钢筋规格、钢筋编号、使用部位及数量。
3.4.3材料要求A、钢筋检查钢筋出厂合格证、质量证明文件及备案,按规定进行见证取样复试,并经检验合格后方能使用。
进场钢筋的生产厂家、规格、型号、数量应与出厂合格证或试验报告中所标明的相符合,指标符合有关标准、规范。
钢筋的外观应平直、无损伤,表面不得有裂纹、油污、颗粒状或片状老锈。
纵向受力钢筋的抗拉强度实测值与屈服强度实测值的比值不小于 1.25;钢筋的屈服强度实测值与强度标准值的比值不大于 1.3,且钢筋在最大拉力下的总伸长率实测值不应小于9%,其目的是为了保证在地震作用下,结构某些部位出现塑性铰以后,钢筋还具有足够多的变形能力。
1、热轧带肋及热轧光圆钢筋必试项目:拉伸试验、弯曲试验以同一厂别、同一炉罐号、同一规格、同一交货状态,同一进场日期的钢筋,每60T为一批(不足60T亦按一验收批计算),取一组钢筋试件做拉伸(屈服点、抗拉强度、伸长率)和弯曲试验,每一次取样不合格时,需对原批钢筋取双倍试样进行试验,合格方可使用。
如果钢筋在加工或施工过程中发生脆断和焊接不良,以及机械性能不正常时,需对原批钢筋时行化学分析。
根据工程使用的钢筋量,取样次数发实际发生量,按照规范进场时即可取样送检。
从一批中任意抽取两根,将端头截去500MM后分别在每一根钢筋中取2个拉伸试件、2个弯曲试件。
见证率不小于30%。
2、低碳钢热轧圆盘条必试项目:拉伸试验、弯曲试验以同一厂别、同一炉罐号、同一规格、同一交货状态,同一进场日期的钢筋,每60T为一批(不足60T亦按一验收批计算),取一组钢筋试件做拉伸(屈服点、抗拉强度、伸长率)和弯曲试验(取自不同盘)。
从一批中任意抽取两根,将端头截去500MM后分别在每一根钢筋中取1个拉伸试件、2个弯曲试件。
见证率不小于30%。
3、铁丝钢筋绑扎用的铁丝可采用20-22号铁丝(火烧丝)或镀锌铁丝,其中22号铁丝只用于绑扎直径12MM以下的钢筋,钢筋绑扎铁丝长度参见下表:B、直螺纹套筒连接套筒应有出厂合格证,一般为低合金钢或优质炭素结构钢,其抗拉承载力标准值应大于、等于被连接钢筋的受拉承载力标准值的 1.20倍,套筒长为钢筋直径的二倍,套筒应有保护盖,保护盖上应注明套筒的规格。
套筒在运输、储存过程中,要防止锈蚀和沾污,1、套筒尺寸偏差及精度要求第四章主要施工方法及技术措施第一节钢筋加工钢筋加工采取场内集中加工的方法。
钢筋加工要求如下:A、正式加工钢筋前,需向技术部上报钢筋配料单,且经技术部审批后方可加工钢筋,加工前先根据设计图纸和施工规范要求放出大样,施工班组向技术部上报钢筋配料单,经技术部审核认可后方可加工。
对钢筋较复杂、较密集处实地放样,找到与相邻钢筋的关系后,再确定钢筋加工尺寸,保证加工准确。
B、施工班组严格按配料单尺寸、形状进行加工,对钢筋加工进行技术交底,并在钢筋加工过程中必须进行指导和抽查,每加工一批必须经质检员验收后,才能进入施工现场。
C、钢筋加工的形状、尺寸必须符合设计要求,钢筋的表面必须洁净无损伤,油渍、漆污和铁锈等在使用前要清除干净,钢筋平直无局部曲折。
D、钢筋进场时材质证明必须齐全,并按试验规定取样进行力学性能试验,复试合格方可加工使用。
E、切割后的钢筋断口不得有马蹄形或起弯等现象。
F、钢筋弯曲点处不能有裂缝,为此,对Ⅲ级钢筋不能反复弯曲。
G、弯曲直径:当纵向钢筋直径D≤25时D=4D(6D),当纵向钢筋直径D>25时D=6D (8D),括号内为顶层框架梁边节点要求。
H、弯曲成型的钢筋、弯钩弯折必须符合抗震设计等有关规定:对Ⅰ级钢筋两端的180°弯钩和箍筋的135°弯钩,其弯曲直径不小于钢筋直径的 2.5D,箍筋平直长度≥10D且≥75MM,且其弯钩加工和绑扎后必须相互平行。
J、直螺纹、顶模棍、模板支撑卡材料的截断采用无齿锯进行下料。
结构钢筋严禁采用气焊切割。
K、钢筋加工过程中的废料按划定的区域堆放,不得乱扔(现场设有钢筋废料堆放池)。
长度超过1米的料头按规格码放整齐,码放时一头对齐,以备二次利用,最大限度的节约材料。
L、钢筋加工要有专人负责,每加工一种规格的钢筋,都要先仔细量其尺寸批量加工。
有偏差必须及时调整。
钢筋弯曲成型后的允许偏差,合格后方可施工:第一条钢筋半成品堆放加工好的半成品筋按规格码放,挂好标牌,以防混淆。
每一型号加工完成的钢筋上不得少于两个标识,标识的材料为塑料胸卡材质,填写表格采用机器打印,手工填写,标识卡可重复使用。
每一批原材钢筋存放支架上设木标识牌,木标识牌上用图钉固定塑料夹,便于标识随时进行更换,标识采用塑料板,塑料板可重复使用。
第二条钢筋抽样A、钢筋抽样由专业人员进行,抽样前仔细阅读有关图纸、设计变更、洽商、相关规范、规程、标准、图集,熟悉钢筋构造要求,详细读懂图纸中的各个细部,并以此画出结构配筋详图。
B、钢筋抽样中结合现场实际情况,考虑搭接、锚固等规范要求,进行放样下料,下料时必须兼顾钢筋长短搭配,最大限度地节约钢筋。