汽油链锯使用说明书(DOC版)
- 格式:doc
- 大小:2.33 MB
- 文档页数:9
产品中文说明书1、机动链锯一、加油汽油特别易燃—勿进火种。
不要让汽油溢出,严禁烟火。
加油前务必关掉发动机。
在发动机还热时不要加油,加油时可能会溢出汽油,火灾危险小心打开油箱盖,以便里面的高压慢慢消失而不至于喷出。
只在通风良好的地方加油。
一旦有汽油洒出,立即擦拭链锯,工作服不能沾上汽油,一旦沾上立即更换。
加完油后把螺旋油箱盖尽可能旋紧。
将带有铰链把手的油箱盖(卡口式)正确插入油箱口,顺时针旋转到拧不动的位置,然后将把手扳下。
如此就能降低由于发动机振动导致油箱盖松动而洒出汽油的危险。
二、起动前检查链锯的操作安全状况—注意说明书中的相应章节:—检查链锯制动器的操作性能以及前手防护挡—导板安装正确—链锯调紧度合适—油门和油门卡要灵活—油门必须自己能够弹回到空转位置—组合移动开关/关闭开关必须很容易地调到STOP或O的位置—检查火花塞插头是否插紧—如果插头松动,冒出的火花会点燃油气混合物而发生火灾危险—不要擅自改造操作和安全装置—要保持手柄的干净和干燥、无油污和树脂,保证链锯的使用安全。
只能在机动工具状态安全的情况下使用其进行作业,以防事故发生。
三、起动发动机起动发动机时必须离开加油地点至少3米,而且只能在户外,不要在密闭房间内使用。
链锯只能由一人操作,不许其他人在作业范围内逗留即使是起动时也是这样。
起动和操作链锯不需要助手。
起动前必须刹住锯链制动器,如果锯链旋转,会发生受伤的危险。
不要提着链锯起动。
本手册中叙述了正确的起动程序。
当锯链仍在切口中,请勿起动链锯。
四、工作时碰到迫在眉睫的危险或发生紧急情况时,请立即将组合移动开关切换到Ⅰ或stop!来关闭发动机。
务必保证,无人时链锯不在运转。
在发动机运转时:请注意,放开油门后,锯链还会短暂地继续转动—飞轮的影响。
在光滑的场地中工作要特别注意—潮湿、积雪、结冰的地方、斜坡、不平坦路面或刚刚剥下树皮的木料。
避免让树桩、树根、岩石绊倒或踩到沟渠中。
特别注意始终保持稳定的立足点。
机动链锯的使用方法概述说明以及解释1. 引言1.1 概述机动链锯是一种广泛应用于木材加工和林业作业中的强大工具。
它通过高速旋转的链条上的锯齿切割木材,具有快速、效率高的特点。
然而,由于其使用涉及到复杂的操作技巧和安全注意事项,正确使用机动链锯对于个人安全和工作效果至关重要。
1.2 文章结构本文将详细介绍机动链锯的使用方法,并提供相关的操作步骤和安全注意事项。
首先,我们将解释机动链锯的工作原理,了解其高效切割木材的机制。
接下来,我们将介绍准备工作的重要性以及如何进行准备。
在操作步骤部分,我们将逐步说明如何正确地操作机动链锯,并强调一些关键技巧。
此外,我们还将分享维护保养和故障排除方面的知识,以确保长期有效地使用机动链锯。
1.3 目的本文目的在于为读者提供关于机动链锯使用方法的全面指南。
通过深入了解其工作原理、准备工作、操作步骤以及安全注意事项等内容,读者将能够正确地、安全地和高效地使用机动链锯。
我们希望通过这篇文章,读者们能够充分掌握机动链锯的使用技巧,并在实际操作中避免事故发生,同时提高工作效率。
以上是文章“1. 引言”部分的内容,旨在介绍机动链锯的概述、文章结构以及撰写目的。
2. 机动链锯的使用方法:2.1 工作原理:机动链锯是一种便携式电动工具,主要用于切割木材和树木。
它由电动马达驱动,并通过一条金属链条上的刀齿进行切削。
链锯的工作原理是将马达产生的动力传给链条,刀齿在高速运转的同时负责切割木材。
2.2 准备工作:在使用机动链锯之前,需要进行一些准备工作以确保安全和有效的操作。
首先,检查并确保机动链锯处于正常工作状态,例如电源线是否有损坏、油箱是否有足够的油润滑等。
其次,选择适当长度和类型的刀片来适应预计工作任务。
最后,在操作过程中需要佩戴个人防护装备,如安全帽、护目镜、防护手套等。
2.3 操作步骤:下面是使用机动链锯时应遵循的基本操作步骤:步骤1:确定斩断点- 在开始操作之前,请先确定将要切割木材或树干上的目标位置。
汽油链锯系列,"、勺让人工作业速度提高150%Improve manual operation speed by 150%彻底告别传统的作业方式通海园林系列产品带来机械化的作业方式,让您的丁作加速完成lBid farewell lo trad1t1onal operation mode completely, Tongha1 Garden sanes of product brough1 mechan12.ed operauon mode, which makes your work be completed faster!TH-8658面豆丘位已:守速居、咚;豪华手把舒适/耐磨在通海,通过不断的技术创新与开发,不仅为您提供专业的园林工具和顶尖的机械技术,更提供相关的农林解决方案为您打造真正高需求的园林工具.TH-6858五]豆]已亡巴TH-6958国]晶已亡]尸l产品参数:产品型号发动机型号/Engine model NO 发动机形式EnglneType 发动机排£Displacement 发动机功率MaxPowe「最大扭矩Maximum torque 点火方式Ignition Type混合油比例Fuel Mixing Ratio 化油器形式Carburetor Type 发动机怠速Idling Speed燃油箱容积Fuel Tank Capacit y 机油箱容积Oil Tank C apacity 节距ChainPitchTH-86581E58风冷二冲单缸汽油机58CC2.5KW/8500rprn3.6N.m无触点电子点火(COi)25:1膜片蝶阀式2800土200「pm 570ml 260ml 0.58 彦力立方,:-,一』,.F lJ髻二TH-6858ITH-69581E58I 1E58风冷二冲单缸汽泊机风冷二冲单缸汽油机58CCI 58CC2.5KW/8500rp m I2.5KW/8500rpm3.6N.mI3.6N.m无触点电子点火(COi )无触点电子点火(CO i )三宁。
图形符号说明燃油箱:汽油和机油的燃料混合物锯链润滑油油箱;锯链润滑油合上与松开锯链制动器惯性制动器锯链运行方向Ematic;锯链润滑油流量调节调紧锯链进气挡板;冬季操作进气挡板:夏季操作把手加热启动减压阀启动手油泵文中段落中的标示有意外事故、人身伤害或严重财务损失的危险警告。
可能造成机具或个别零件损坏的注意事项。
安全预防措施和操作技术1、由于链锯是一种带有十分锋利的锯齿、用于高速切割木材的动力工具,因此使用其作业时,除需采取斧子和手动锯适用的一般安全措施以外,还应当采取特殊的安全预防措施。
2、首次使用动力工具前必须详读全部的操作说明并妥善保管手册以备后用。
不遵守安伞规则可能会导致严覃伤害甚或生命危险。
请遵守所有适用的当地安全规则、标准和法令。
3、如果您以前从未使用过此类型的动力工具:必须让经销商或其他有经验的用户如何操作动力工具,或者参加一次动力工具操作方面的专业培训班。
4、未成年人不得使用动力工具。
5、让围观者(尤其是儿童和动物)远离工作区域。
6、不使用动力工具时,请关闭工具以确保其不会危及他人。
确保其不被未经授权的人员使用。
7、使用者必须对避免伤及第三方以及造成其财产损失负责。
8、外借或出租动力工具时,请将说明书一并交与对方。
确保使用机具的任何人员均了解本说明书中包含的信息。
9、国家和/或当地法规可能会限制产生噪声的动力工的使用次数。
10、动力工具的操作者必须休息充分且身体及精神状态良好。
如果您的身体状况可能会因紧张的工作而恶化,请在操作动力工具前先咨询医生。
11、如果你装有心脏起搏器:尽管本动力工具的点火系统产生的电磁场非常弱,但仍可能会对某些心脏起搏器造成干扰。
为降低对健康的危害,STIHL建议使用心脏起搏器的人员在操作本工具前先咨询医生及心脏起博器制造商。
12、服药或饮酒后不能使用动力工具,因为此类物质可能会影响视力、反应能力或判断力。
13、为避免发生事故或伤害,请勿在环境恶劣的情况下(雨雪、刮风和冰冻)作业。
油锯的正确使用方式
1、在油锯工作前,需让其低速运行几分钟,看油锯润滑锯链机油称一油线,方可开始工作。
工作时,油门可设置在高速上使用。
每工作完1箱油,需休息一段时间,大致为10分钟。
工作完成后,需清理下油锯的散热片,保证机器的正常散热。
2、油锯的空气过滤器每25小时需除尘一次,若碰到特殊情况,可自行调配。
泡沬滤芯的清洁可用洗涤液或汽油清洗,再用清水清洗一遍,挤压晾干,然后浸透机油,挤去多余的机油即可安装。
3、新油锯使用时,需注意锯链的松紧程度,以能推动锯链转动,用手提锯链,导齿与导板平行为准,使用几分钟后,注意再观察一下,如此反复几次。
4、在使用油锯时,要保证周围20米内没有生物存在,检查一下草地上有没有硬物、石块等,保证安全。
对于油锯需要搁置不用时,需清洗干净机体,放掉混合燃料,把汽化器内的燃料烧尽;拆下火花塞,向气缸内加入1-2ml二冲程机油,拉动启动器2-3次,装上火花塞。
二冲程油锯使用说明书一、产品概述二冲程油锯是一种高效、便携的林业和园艺工具,适用于砍伐树木、修剪枝条等作业。
其工作原理基于二冲程内燃机,通过混合汽油和机油产生动力,驱动锯链进行高速旋转,从而达到切割目的。
本产品具有结构紧凑、重量轻、功率大、操作简便等特点,是林业工人和园艺爱好者的理想选择。
二、主要技术参数1. 发动机类型:二冲程风冷汽油机2. 功率范围:根据型号不同而有所差异,请参考具体型号的技术规格表3. 锯链尺寸:根据型号不同而有所差异,请选择适合您需求的锯链4. 燃油混合比:汽油与机油的混合比例通常为50:1,具体比例请参考燃油混合指南5. 启动方式:手动拉绳启动或电动启动(根据型号而定)三、使用前准备1. 检查油锯外观是否完好,各部件是否齐全、无损坏。
2. 确认燃油混合比例正确,按照比例将汽油和机油混合均匀。
3. 检查锯链张紧度,确保锯链在导板上能够自由滑动,无卡滞现象。
4. 穿戴好安全防护装备,如安全帽、护目镜、手套、防护服等。
5. 熟悉操作手柄、油门、刹车等部件的功能及位置。
四、操作步骤1. 启动油锯(1)将油锯放置在平坦、稳定的地面上,确保周围无障碍物。
(2)打开燃油阀门,确保燃油供应畅通。
(3)对于手动拉绳启动的油锯,握住启动手柄,用力快速拉动拉绳,直至发动机启动;对于电动启动的油锯,按下启动按钮,启动发动机。
2. 调整油门(1)在发动机启动后,让油锯空转一段时间(通常为1-2分钟),以预热发动机和锯链。
(2)调整油门手柄,控制油门大小,使发动机保持在合适的转速范围内。
3. 切割作业(1)将油锯握把紧握在手中,用拇指控制油门,食指和中指放在刹车上,随时准备刹车。
(2)将锯链对准要切割的物体,保持一定距离,避免锯链与物体表面摩擦。
(3)缓慢推动油锯,让锯链逐渐接触物体表面,然后加大油门,使锯链高速旋转进行切割。
(4)在切割过程中,保持油锯稳定,避免左右摇摆或上下跳动,以免影响切割效果和安全。
图形符号说明燃油箱:汽油和机油的燃料混合物锯链润滑油油箱;锯链润滑油合上与松开锯链制动器惯性制动器锯链运行方向Ematic;锯链润滑油流量调节调紧锯链进气挡板;冬季操作进气挡板:夏季操作把手加热启动减压阀启动手油泵文中段落中的标示有意外事故、人身伤害或严重财务损失的危险警告。
可能造成机具或个别零件损坏的注意事项。
安全预防措施和操作技术1、由于链锯是一种带有十分锋利的锯齿、用于高速切割木材的动力工具,因此使用其作业时,除需采取斧子和手动锯适用的一般安全措施以外,还应当采取特殊的安全预防措施。
2、首次使用动力工具前必须详读全部的操作说明并妥善保管手册以备后用。
不遵守安伞规则可能会导致严覃伤害甚或生命危险。
请遵守所有适用的当地安全规则、标准和法令。
3、如果您以前从未使用过此类型的动力工具:必须让经销商或其他有经验的用户如何操作动力工具,或者参加一次动力工具操作方面的专业培训班。
4、未成年人不得使用动力工具。
5、让围观者(尤其是儿童和动物)远离工作区域。
6、不使用动力工具时,请关闭工具以确保其不会危及他人。
确保其不被未经授权的人员使用。
7、使用者必须对避免伤及第三方以及造成其财产损失负责。
8、外借或出租动力工具时,请将说明书一并交与对方。
确保使用机具的任何人员均了解本说明书中包含的信息。
9、国家和/或当地法规可能会限制产生噪声的动力工的使用次数。
10、动力工具的操作者必须休息充分且身体及精神状态良好。
如果您的身体状况可能会因紧张的工作而恶化,请在操作动力工具前先咨询医生。
11、如果你装有心脏起搏器:尽管本动力工具的点火系统产生的电磁场非常弱,但仍可能会对某些心脏起搏器造成干扰。
为降低对健康的危害,STIHL建议使用心脏起搏器的人员在操作本工具前先咨询医生及心脏起博器制造商。
12、服药或饮酒后不能使用动力工具,因为此类物质可能会影响视力、反应能力或判断力。
13、为避免发生事故或伤害,请勿在环境恶劣的情况下(雨雪、刮风和冰冻)作业。
机动链锯操作规程:简介:该油锯适合修剪树枝、砍伐中、小型树木,启动容易,操作简单,油耗低,把手按人体工程学设计,使用舒适,拥有稳定度功率和扭力。
为确保油锯使用正确,以免发生事故,在未认真阅读此手册前,请不要开始工作。
从中您将了解到各部分操作的有关说明以及必要的检查和维护的有关指导。
*警告:危害听力。
一般情况下该机器免不了要操作者承受相当于或高于日常85分贝水平噪音。
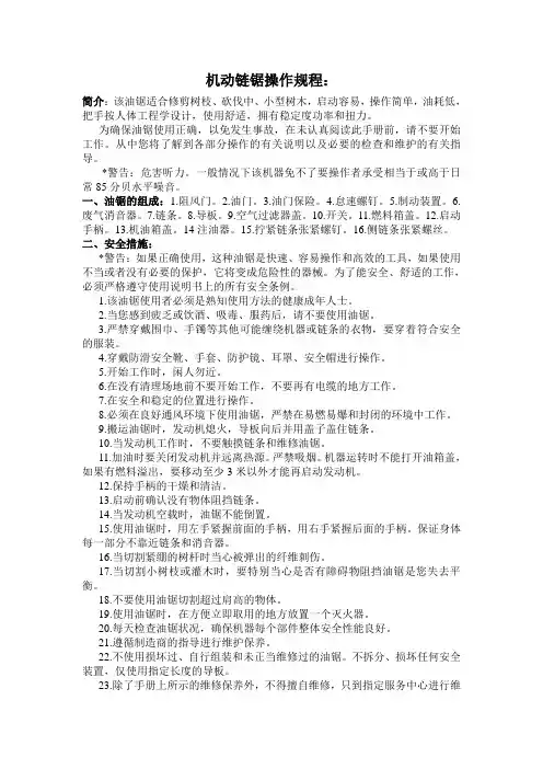
一、油锯的组成:1.阻风门。
2.油门。
3.油门保险。
4.怠速螺钉。
5.制动装置。
6.废气消音器。
7.链条。
8.导板。
9.空气过滤器盖。
10.开关。
11.燃料箱盖。
12.启动手柄。
13.机油箱盖。
14注油器。
15.拧紧链条张紧螺钉。
16.侧链条张紧螺丝。
二、安全措施:*警告:如果正确使用,这种油锯是快速、容易操作和高效的工具,如果使用不当或者没有必要的保护,它将变成危险性的器械。
为了能安全、舒适的工作,必须严格遵守使用说明书上的所有安全条例。
1.该油锯使用者必须是熟知使用方法的健康成年人士。
2.当您感到疲乏或饮酒、吸毒、服药后,请不要使用油锯。
3.严禁穿戴围巾、手镯等其他可能缠绕机器或链条的衣物,要穿着符合安全的服装。
4.穿戴防滑安全靴、手套、防护镜、耳罩、安全帽进行操作。
5.开始工作时,闲人勿近。
6.在没有清理场地前不要开始工作,不要再有电缆的地方工作。
7.在安全和稳定的位置进行操作。
8.必须在良好通风环境下使用油锯,严禁在易燃易爆和封闭的环境中工作。
9.搬运油锯时,发动机熄火,导板向后并用盖子盖住链条。
10.当发动机工作时,不要触摸链条和维修油锯。
11.加油时要关闭发动机并远离热源。
严禁吸烟。
机器运转时不能打开油箱盖,如果有燃料溢出,要移动至少3米以外才能再启动发动机。
12.保持手柄的干燥和清洁。
13.启动前确认没有物体阻挡链条。
14.当发动机空载时,油锯不能倒置。
15.使用油锯时,用左手紧握前面的手柄,用右手紧握后面的手柄。
保证身体每一部分不靠近链条和消音器。
××××有限公司标准安全操作规程文件编号:XXX-XXX-XXX油锯安全操作规程编制:审核:批准:版本:受控状态:20××年10月10日发布20××年10月10日实施标准、完整的Word版文档,下载后可根据实际工作情况适当修改,自由编辑,适合相关行业人员参考,实际使用请删除本行文字。
油锯安全操作规程为保证人机安全,提高工作效率,减少设备故障,降低运营成本,根据《阳光凯迪新能源集团有限公司燃料设备管理规定》及其它相关文件,特制订本规程,(高枝)油锯操作员除严格遵守《(高枝)油锯安全操作规范》和《(高枝)油锯保养手册》外,必须符合本行为规程。
1一般要求1.1详细熟悉使用说明书1.2准备与穿戴好相应的装备和服装。
绝不能让非专业人员操作(即非本岗位人员)。
2使用前检查2.1检查设备安全状况或性能,查看天气和现场是否适合操作。
使用前应察看:2.1.1在作业前,要先弄清现场的状况(地形、树木长势、障碍物的位置、周围的危险度等),清除可以移动的障碍物;确保操作现场没有人。
2.1.2以作业者为中心,半径15米以内为危险区域,设好安全警戒,为防他人(特别是孩子、宠物)进入危险区域。
另外多工种平行作业时,要通过喊话,互相沟通,并保持间隔,确保作业人员安全。
2.1.3开始作业之前,要认真检查机体各部件,在确认没有螺丝松动、漏油、损伤或变形等情况后方可开始作业,特别锯链部位更要细致检查。
3安全操作规程3.1该(高枝)油锯使用者必须是熟知使用方法的健康成年人士。
3.2当感到疲乏或饮酒、服药后,请不要使用(高枝)油锯。
3.3严禁穿戴围巾、手镯等其他可能缠绕机器或链条的衣物,要穿着符合安全的服装。
3.4穿戴防滑安全鞋、安全帽、安全带进行操作。
3.5开始工作时,闲人勿近。
3.6在没有清理场地前不要开始工作,不要再有电缆的地方工作(在有电缆、电线的地方,需先停电,后作业)。
OPERATOR’S MANUALST-CS450018” PETROL CHAINSAWIMPORTANT! IT IS ESSENTIAL THAT YOU READ THE INSTRUCTIONS IN THIS MANUAL BEFORE ASSEMBLING, OPERATING AND MAINTAINING THIS MACHINE.READ THIS MANUAL CAREFULLY BEFORE OPERATING THE MACHINEWARNING:THIS SYMBOL INDICATES IMPORTANT SAFETY PRECAUTIONS■SAFETY SYMBOLS1.Warning, Danger, Caution2.Read the documentation and safety instructions which are provided in this user manual.3.When operating the chainsaw, use protective equipment, helmet, visor,ear defenders,and chainsaw safety clothing.e the chain saw with two hands.5.Keep hands and feet away from moving parts. Always keep a safe distance from6.Beware of objects being thrown from7.Warning!Danger of kickback8.Directive 2000-14/CE. Guaranteed noise levels.9.Danger: risk of exhaust fumes intoxication.11■Taking care of warning labelsAlways keep warning labels clean and free of scratches,which might make them illegible or difficult to read. If the warning labels provided with your chain saw become damaged, peel off, or otherwise become illegible or difficult to read, order new labels from the authorised servicing dealer and replace the damaged labels. When applying new labels, first wipe away any dirt and dry the surface before applying the new label in the same place as the original label.■ EXPLANATION OF SYMBOLS ON THE MACHINEFor safe operation and maintenance, symbols are carved in relief on the machine:FUEL TANKFuel tank 2 stroke mixPosition: Fuel capCHAIN OILChain oil tankPosition: oil capIGNITION SWITCHSetting the switch to the “O” position, the engine stops immediately.Position: Left of the rear handle.CHOKE OPERATIONStarting mode when the engine is hot.(choke off)Position: Air cleaner cover.Starting mode when the engine is cold.(choke on)Position: Air cleaner cover.CARBURETOR ADJUSTMENTSThe screw under the “H” stamp is High-speed adjustment screw.Position: Left side of top coverThe screw under the “L” stamp is Slow-speed adjustment screw.Position: Left side of top coverThe screw the “T” stamp is Idle adjustment screw.Position: Left side of top coverCHAIN BRAKE OPERATIONShows the directions that the chain brake is Released (white arrow) andActivated (black arrow).Position: Front of chain brake coverTROUBLESHOOTINGEngine will not start, power loss.-Check that the fuel tank is not empty.Fill with mixed fuel.-The fuel does not reach the carburettor.Change the fuel filter in the fuel tank.-There is water in the fuel. Drain and clean the fuel system.-The air filter is dirty. Clean the air filter.-There are carbon deposits in the exhaust muffler restricting the engine.Clean or change the muffler.-Spark plug is worn. Replace spark plug.-Saw chain will not rotate. Chain brake is activated. Deactivate chain brake.■SpecificationsModel no.ST-CS4500Engine type1E43FEquipment mobility Hand-heldEngine displacement45 cm3Maximum engine power 1.8kwEngine speed10800min-1Engine idling speed3000±200min-1Maximum chain speed20.8 m/sUsable cutting length44cm / 50cmChain pitch8.255mm (0.325”)Chain gauge 1.47mm (0.058”)Sprocket7 Teeth x 8.255mmVolume of fuel tank550ml (Fuel ratio: 40:1)Volume of oil tank260mlSpecific fuel consumption atmaximum engine power850g/kWhType of chain and guide bar 18”20”KANGXIN BE18-72-5810P KANGXIN BE20-76-5812PSpark plug model L7T (LD) Carburetor model BIG DINT/MC16-02 Mass(without guide bar andchain and with empty tank)5.0kgSound pressure/power lever (According to ISO22868)LpA: 93.72dB(A)/LwA:113.72dB(A) K=2.5 dB(A)Guaranteed sound power level,LWA(2000/14/EC)LwA: 117 dB(A)Vibrations emission levels, m/s2 (According to ISO 22867)Front handle 8.25m/s2 Rear handle 9.04m/s2 K=1.5 m/s2Specifications are subject to change without notice.Engine Parts DiagramChainsaw Main Parts DiagramTTCS-A1Inner GuideTTCS-A2Bolt M5*12TTCS-A3InsulatorTTCS-A4Gasket, InsulatorTTCS-A5CylinderTTCS-A6Spark PlugTTCS-A7Bolt M5*20TTCS-A8Square Screw M5*85 TTCS-A9Gasket, MufflerTTCS-A10MufflerTTCS-A11Muffler CapTTCS-A12Nut M5TTCS-A13Gasket, CylinderTTCS-A14Piston RingTTCS-A15PistonTTCS-A16Snap RingTTCS-A17Piston PinTTCS-A18WasherTTCS-A19Needle BearingTTCS-A20CrankshaftTTCS-A21KeyTTCS-A22CoilTTCS-A23Ignition CoilTTCS-A24HookTTCS-A25Gasket, Oil capTTCS-A26Oil CapTTCS-A27Bolt M5*30TTCS-A28Nut M8TTCS-A29RotorTTCS-A30Bolt M5*12TTCS-A31Cover, Oil SealTTCS-A32Oil SealTTCS-A33Retainer RingTTCS-A34BearingTTCS-A35Anti-vibration, Left Crankcase TTCS-A36Left CrankcaseTTCS-A37Stop SwitchTTCS-A38Gasket, Crankcase TTCS-A39PinTTCS-A40Dust-proof RubberTTCS-A41Right CrankcaseTTCS-A42Washer, Insulator Gasket TTCS-A43Insulator GasketTTCS-A44Gasket, Insulator Gasket TTCS-A45ManifoldTTCS-A46CarburettorTTCS-A47Throttle Pull RodTTCS-A48Intake ManifoldTTCS-A49Anti-vibration, Intake Manifold TTCS-A50Bolt M5*50TTCS-A51Screw Gm5-m5x30TTCS-A52Gasket, Air-filterTTCS-A53Air-filterTTCS-A54Bolt M4*14TTCS-A55HookTTCS-A56Anti-vibration, HookTTCS-A57Anti-vibration Set, HookTTCS-A58Oil SealTTCS-A59Cover,oil PumpTTCS-A60Bolt M4*12TTCS-A61WormTTCS-A62Needle BearingTTCS-A63SprocketTTCS-A64Clutch DrumTTCS-A65Gasket,clutchTTCS-A66Clutch springTTCS-A67RetainerTTCS-A68Clutch shoesTTCS-A69Bolt M4*14TTCS-A70NozzleTTCS-A71Oil PumpTTCS-A72Dust-proof RubberTTCS-A73Oil PipeTTCS-A74Oil FilterTTCS-A75PlateTTCS-A76GuideTTCS-A77Screw Aym8-m8x28TTCS-A78Bumper SpikeTTCS-A79Sponge FilterTTCS-A80Snap RingTTCS-A81Went MouthTTCS-A82Insulation PipeTTCS-A83Negative PipeTTCS-A84Nozzle DipTTCS-A85ElbowTTCS-B1EngineTTCS-B2Air filter lock nutTTCS-B3Lock nut washerTTCS-B4Air filter coverTTCS-B5Top coverTTCS-B6Bolt M5*14TTCS-B7Chain catcherTTCS-B8Bolt ST5*16TTCS-B9Taper spring plateTTCS-B10Taper springTTCS-B11HandleTTCS-B12Dust proof coverTTCS-B13Guiding coverTTCS-B14∅5 flat washerTTCS-B15Starter pulleyTTCS-B16Spring coverTTCS-B17Starter handleTTCS-B18SpringTTCS-B19WasherTTCS-B20Starter ropeTTCS-B21Starter coverTTCS-B22Long anti-vibration damperTTCS-B23Fuel tank capTTCS-B24Fuel tank cap washerTTCS-B25Fuel tank cap clipTTCS-B26Fuel tank assemblyTTCS-B27Throttle control armTTCS-B28Trigger coverTTCS-B29TriggerTTCS-B30Trigger springTTCS-B31Trigger pinTTCS-B32BalancerTTCS-B33Balancer seatTTCS-B34Fuel pipeTTCS-B35Fuel filterTTCS-B36Double-pin anti-vibration washerTTCS-B37Brake spring coverTTCS-B38Bolt ST4*8TTCS-B39Brake torsion springTTCS-B40Washer ∅6 * ∅16* 0.8TTCS-B41∅4 split washerTTCS-B42Damping rubber washerTTCS-B43Tensioner cover plateTTCS-B44Tensioner boltTTCS-B45Tensioner lock nutTTCS-B46Tensioner clipTTCS-B47Chain guideTTCS-B48Brake beltTTCS-B49Oil baffle plateTTCS-B50BrakeTTCS-B51M8 flange nutTTCS-B52Front guard pin coverTTCS-B53Front guard pinTTCS-B54∅3 split washerTTCS-B55Front guardTTCS-B56RetainerTTCS-B57Washer ∅6 * ∅20* 1.2TTCS-B58Retainer pinTTCS-B59Big springTTCS-B60Small springTTCS-B61Control armTTCS-B62Retainer ∅3*8TTCS-B63Negative leverageTTCS-B64Main leverageTTCS-B65ChainTTCS-B66Guide barTTCS-B67Guide bar cover。
汽油链锯使用说明书故障维修指南质保本机在质保期间内,在用户严格按照本手册说明使用的情况下,出现的任何故障,都可向我公司指定的特约经销商要求免费维修或更换故障部件。
质保期专业人员使用叁个月,已初次购买行为发生时间为起点。
注意以下行为不在质保范围内:a) 不按照操作手册进行维护保养而造成损坏的。
b) 滥用设备,对设备进行改造或使用非原厂正品配件或同类零部件而造成损坏的。
c) 任何由于不正确的使用而导致的损坏。
d) 易损件:刀片、火花塞、过滤器启动器等。
e) 操作手册中提及的应由用户自己完成日常保养及调节。
f) 意外事故而导致的损坏。
g) 故障部件的运输费用。
前言首先对您选择购买本公司油锯表示非常感谢。
本说明书是为了能够更好地理解油锯的应用面设计的,并且适用本公司制造的各种规格的油锯。
请首先仔细阅读本使用说明书,否则,不遵守安全操作规程会造成生命危险。
如果有不清楚的地方,请向经销商咨询。
目录一、安全操作须知 (1)二、油锯使用者的反冲安全预防措施警告 (2)三、安装导板和锯链 (4)四、燃油和链油 (5)五、启动方法 (5)六、锯割 (6)七、维护保养 (8)八、锯链的修理方法 (10)九、故障分析指南 (12)十、机组规格 (13)一、安全操作须知:1 使用前请务必认真阅读本使用说明书,将产品的性能及使用上的注意事项理解清楚。
2 初次使用时,务必先请有经验者对本产品的用法进行指导后,方可开始实际操作。
3 本产品装有高速旋转的刀片,如操作失误将非常危险,帮当您疲劳、生病或烦燥时,或处于可能会引起瞌睡的药物治疗影响下,或者当您处于酒精或药品的影响下,千万不要操作本产品。
以下各种场合,请勿使用:(1)脚下较滑,难以保持稳定的作业姿势时;(2)因浓雾或夜间,对作业现场周围的安全难以确认时;(3)天气不好时(下雨、刮大风、打雷等)4 使用本产品时,要穿上安全鞋,适当的工作服,使用防护眼镜,带上安全帽。
5 当搬运使用燃料油时,始终要小心谨慎。
集结号汽油锯使用说明书1.集结号汽油锯使用说明锯使用汽油为燃料,而汽油是比较危险的燃料,在添加和使用时都需要谨慎。
在添加汽油时的原则是远离一切火种,彻底消除火灾隐患。
汽油锯怎么用在加油时一定要关闭发动机,发动机在使用后温度会升高,一定要在发动机冷却到室温后方可加油。
加油时应尽可能缓慢,加油不宜过满,加油后确保旋紧油箱盖。
发动油锯时一定要遵守正确的发动程序,在这里也要再次强调操作油锯的人员必须要接受足够的训练后才可以使用油锯。
油锯只能由单人操作,不管是发动还是使用油锯时都要确保操作范围内没有旁人存在。
2.油锯机器怎么用油锯是二冲程动力的机器。
使用前先检查润滑机油和检查链条安装是否顺畅、安全。
汽油机油按25:1的比例调成混合油加到汽油箱里。
拉出风门拉杆,打开熄火开关。
把油锯固定住。
以合理的位置拉动启动手柄。
启动时,最好能先把启动手柄拉出10公分后再用力一拉。
新机器因为混合油没有供应到位。
可能要3-5下才能启动。
听到发动机启动的声音后。
把风门拉杆推回原位。
在启动1-2次即启动。
新机器最后能先磨合一箱混合油再进行带负荷工作。
机器重在保养。
3.油锯怎么启动油锯的具体启动步骤步骤1:在启动您的油锯前,链闸(闸把)应该向前推,以刹住刹车。
步骤2:在启动油锯前务必取下导板护套。
步骤3:如果油锯配有减压阀(MS361,MS381,MS440,MS660型号油锯配备),按下去。
它会辅助点燃发动机和启动您的油锯。
步骤4:如果您的油锯配有手动油泵(MS192T油锯配备),按压数次。
这会帮助启动和减少启动所需拉启动绳次数。
步骤5:先按下的油门锁定和油门。
然后按主控制杆(黑色)到最下端(关闭合风)。
步骤6:把油锯放在一个平面上。
锯链和导板绝对不能与地面接触,以避免危险。
步骤7:左手握住环把,右手拉住起动手柄。
用右脚踩住后把手,以固定油锯。
步骤8:慢慢拉动起动绳,直到感觉到阻力。
然后用力尽量保持垂直拉动起动绳几次,直到发动机点火。
××××有限公司标准安全操作规程文件编号:XXX-XXX-XXX油锯的一些基本的安全操作规程编制:审核:批准:版本:受控状态:20××年10月10日发布20××年10月10日实施标准、完整的Word版文档,下载后可根据实际工作情况适当修改,自由编辑,适合相关行业人员参考,实际使用请删除本行文字。
油锯的一些基本的安全操作规程机器不是人,不会避免危险事故的发生。
所以,为了自身的安全,我们在第一次使用油锯之前,一定要详细的阅读好所有的操作说明书。
因为这种机器并不适合与未成年人使用,所以未成年者应该禁用。
伐树时各种状况都有可能发生,所以没有自保能力的儿童和宠物都不要靠近修树的现场,无关人员也最好离开。
使用机器的人的身体状况不能太差,一定要有良好的精神状态,也要休息好,适当的调整工作时的休息时间,特别注意,饮酒后不能马上进行作业。
共有之间不要离的太近,但是也不要太远,这样如果发生了什么意外事件,能够及时的救援。
在工作时,应该穿好特定的工作制服和相应的带好劳保用品,工作时,最好穿上颜色比较鲜艳的背心。
不要穿、戴一些容易被树枝挂到的衣服或者饰品。
在运输过程中,应该将机器的发动机关闭,还要在链条上套上保护罩。
也不要随随便便的修改机器,不专业的修改很危害人身安全。
油锯若是要借给别人,也只能给会使用的人,最好将说明书也交给那人。
最后,在使用园林机械的过程中,一定要注意周围,遵守安全操作规程。
1.采棉头倾斜度的调节通过调整采棉头大梁两侧的吊臂长度,使机器作业时前部滚筒比后部滚筒低19毫米,这使得摘锭接触更多的棉花并使残余物从采棉头底部流出去。
吊臂长度为销对销距离584毫米,两个提升框架应调整一致,倾斜度调整应在棉行内进行。
2.压紧板间隙的调节压力板和摘锭尖端之间的间距可以通过调节压力板铰链上的螺母调节,大约为3~6毫米,通过实践应调整到压力板和摘锭的尖端间隙为1毫米左右为好,间隙过大会漏棉花,间隙过小摘锭会在压力板上划出深槽,损坏部件。
汽油链锯使用说明书故障维修指南质保本机在质保期间内,在用户严格按照本手册说明使用的情况下,出现的任何故障,都可向我公司指定的特约经销商要求免费维修或更换故障部件。
质保期专业人员使用叁个月,已初次购买行为发生时间为起点。
注意以下行为不在质保范围内:a) 不按照操作手册进行维护保养而造成损坏的。
b) 滥用设备,对设备进行改造或使用非原厂正品配件或同类零部件而造成损坏的。
c) 任何由于不正确的使用而导致的损坏。
d) 易损件:刀片、火花塞、过滤器启动器等。
e) 操作手册中提及的应由用户自己完成日常保养及调节。
f) 意外事故而导致的损坏。
g) 故障部件的运输费用。
前言首先对您选择购买本公司油锯表示非常感谢。
本说明书是为了能够更好地理解油锯的应用面设计的,并且适用本公司制造的各种规格的油锯。
请首先仔细阅读本使用说明书,否则,不遵守安全操作规程会造成生命危险。
如果有不清楚的地方,请向经销商咨询。
目录一、安全操作须知 (1)二、油锯使用者的反冲安全预防措施警告 (2)三、安装导板和锯链 (4)四、燃油和链油 (5)五、启动方法 (5)六、锯割 (6)七、维护保养 (8)八、锯链的修理方法 (10)九、故障分析指南 (12)十、机组规格 (13)一、安全操作须知:1 使用前请务必认真阅读本使用说明书,将产品的性能及使用上的注意事项理解清楚。
2 初次使用时,务必先请有经验者对本产品的用法进行指导后,方可开始实际操作。
3 本产品装有高速旋转的刀片,如操作失误将非常危险,帮当您疲劳、生病或烦燥时,或处于可能会引起瞌睡的药物治疗影响下,或者当您处于酒精或药品的影响下,千万不要操作本产品。
以下各种场合,请勿使用:(1)脚下较滑,难以保持稳定的作业姿势时;(2)因浓雾或夜间,对作业现场周围的安全难以确认时;(3)天气不好时(下雨、刮大风、打雷等)4 使用本产品时,要穿上安全鞋,适当的工作服,使用防护眼镜,带上安全帽。
5 当搬运使用燃料油时,始终要小心谨慎。
在开动发动机前,擦净所有溅出的油。
将油搬离燃油点至少3米以上。
(1)在混合、灌注或存放燃油的地方,清除一切可能引起火或火焰的根源(如:吸烟、明火、或可能引起火花的工作)。
(2)当搬运使用燃油或操作油锯时,不得抽烟。
6 当起动或锯切时,不允许其他人员靠近油锯。
旁观者或动物不得进入工作区域。
当您起动或操作油锯时,孩童、宠物和旁观者至少离开10米远。
7 只有当您有了确定的工作区域,并能够确保树枝掉落时的撤离路线时,才能开始锯割。
8 当发动机运转时,始终要用双手紧紧把握住油锯。
用拇指和其它指牢牢握住油锯把柄。
9 当发动机运转时,您身体的所有部分都不能接触到锯链。
10 在开动发动机前,确保锯链没有碰到任何东西。
十、机组规格附页:保养和维修注意事项11 发动机停止运转后,方可搬运油锯,使导板和锯链向后,您身体离消音器较远。
12 每次使用前都要检查油锯,看看是否有磨损、松动或损坏部件。
油锯如有损坏,调节不当或没有完整牢固地装配好,千万不要使用。
13 除了在“用户手册”中列出的零部件外,所有油锯的维修都应由合格的油锯维修人员进行。
(例如:如使用不恰当的工具拆卸飞轮,或为了拆卸离合器用不恰当的工具夹持住飞轮,会对飞轮产生结构性损坏,从而引起飞轮碎裂)。
14 在将它放下前,必须关掉发动机。
15 当锯切小灌木或幼树时,必须尤为小心,因为比较细柔的材料可能钩住锯链,向您甩打过来,或使您失去平衡。
16 当锯切受到拉力的树枝时,木纤维受到拉力松开时,当心树枝弹回打到您的身上。
17 保持手柄干燥、清洁,没有油或燃油混合物。
18 只能在通风良好的地方才能使用油锯。
千万不能在密封的房间或建筑物内启动或运转发动机。
排放出的烟气含有危险的一氧化碳。
19 不要在树上操作油锯,除非受过专门培训。
20 防止反冲。
反冲是导板的向上运动,当导板端头处锯链碰到物体时会发生这种情况,反冲会导致及危险的油锯失控。
21 长距离运输油锯时,请拆下导板及锯链,或者装上锯链防护罩后,把油锯放在适当的位臵。
22 不要使作业计划过于紧张,每次机器操作的连续作业时间不能超过10分钟,然后要有10—20分钟的休息时间。
一天的作业时间应限制在两个小时以内。
二、油锯使用者的反冲安全预防措施警告当导板的端头或导板尖端碰到物体时,或当木头锯缝合拢在锯口夹牢锯链时,机体可能会产生反冲现象。
在某些情况下,碰到导板尖会引起突然的快速反向运作,使导板向上冲,朝着操作者回冲。
当导板端部夹住锯链可能会将导板朝操作者迅速推回。
这两种反冲中的任何一种都可能使您失去对锯链的控制,造成严重的人身伤害。
不要只依赖装备在锯链上的安全装臵,作为油锯使用者,您应当采取几个步骤,使锯割工作无事故或无人伤害。
(1)对反冲原因的了基本了解,可使您减少或消除惊恐的心理,突然受惊往往会导致事故发生。
(2)当发动机运转时,用双手握好油锯,右手握住后手柄,左手握住前手柄,用大拇指和其他手指紧紧握住锯链手柄,紧握油锯有助于减少反冲的发生,保持对油锯的控制。
(3)确保您进行锯割的区域畅通无阻,当您操作油锯时,不要让导板端头碰到树村杆,或其它可能被碰到的任何障碍物。
(4)以发动机的高速率进行锯割工作。
(5)不要延伸过远或对超过肩高的树杆进行锯割。
(6)遵照油锯制造厂商的刃磨和维修保养说明。
(7)只能使用厂商规定的替代导板和锯链或同类零部件。
九、故障分析指南加满混合油,打开开关将汽缸中燃油排净,擦干净火花塞再起动 换上新的火花塞加油燃油,清洗化油器打开开关,清理积碳清理清洗清理 当您的装臵需要进一步维修时,请与你们购入时的销售商联系。
三、安装导板和锯链标准油锯包括如下部件:(F1)请留意锯链的正确朝向。
(F3)(1)油锯主机(2)导板保护套(3)导板(4)锯链(5)火花塞专用扳手(6)调节用螺丝刀按下列步骤安装导板和锯链:锯链边缘非常锋利,为了保证安全,操作时请戴上厚的防护手套。
1.将前挡板推向前手柄,以确认链闸没有锁上。
2.拧松螺母,卸下右侧盖。
3.先将导板装在主机上,再将链条装臵在链轮上,使锯链正好套在导板的导槽内。
4.调整位于左侧盖上的链张紧器螺母的(1)链条移动方向位臵,使其对准导板的下孔。
(F2)5.将右侧盖装到主机上,轻微拧紧螺母。
6.左手抬起导板,右手转动张紧器螺母以调节锯链的张力,使锯链在底部有轻度下垂为止。
7.旋紧两个螺母,然后用手套检查锯链传动是否圆滑,张力是否合适。
如有必要,旋松螺母进行重新调节。
新链条在使用初期链长会延伸。
请经常检查并调节到合适张力,因为松动的链条容易脱轨,或导致其自身和导板的快速磨损。
(7)说明书(8)导板孔(9)张紧器螺母(10)右侧盖四、燃油和链油燃油将通用级汽油(含铅或不含铅,无酒精)和质量合格的二冲程机油混合链油全年使用SAE# 10W-30马达油,或夏季使# #五、起动方法1 分别装满锯链油箱和燃油箱,牢固地拧紧盖子(F7 1、2)2 把起动开关处于开的位臵(F8 3)3用手握住后手柄按下扳机控制臂(F9 6)再用手指按扳机(f9 5)同时按下左侧的起动按钮(F9 4)使油门柄位臵处于起动状态(3)离合器被动盘(4)减磨垫(5)离合器飞锤总成6 减震橡胶垫如果粘着部分剥落或者橡胶部分发现裂缝,请予以更换。
7 保养和维修注意事项。
(见附页)八、链锯的修理方法1 锯链的锋利程度直接关系到工作效率的高低,应该经常检查锯链的锋利程度,一旦迟钝,应及时对锯齿进行锉磨,使锯链始终保持锋利,锉磨时请按照下表要求注意:锯链的迟钝会直接影响到切割的质量,并且会使机械使用寿命缩短,燃料费用增加。
特别指出,不可让油锯锯链接触到石头、土、金属等。
2 锉磨方法(请按照f27、F28、F29图示要求进行操作)(1)把锯链加大张力使锯链牢固地固定在导板上。
(2)用圆锉根据F28的要求从向前方向开始一直押住锉刀朝前锉磨。
(3)经常锉磨锯链,为使锯链的切割面缩小,请按f29○5图示道具进行操作,把沟槽杆插入锯链使凸平面的部分用平锉锉掉,然后把边角锉成圆弧f29○6,使锯齿二点高度修整到0.64~0.65mmF28○3.不正常,请务必在使用前修缮完毕。
定期维护保养要点每工作50小时后,应对以下部位进行维护保养。
1气缸散热片阻塞在摇气缸散热片之间的尘埃将导致发动机过热,卸下空滤器和上盖板,定期检查并清洁气缸散热片,安装上盖板时,确保开关线路和垫圈位臵正确(f22)。
2 燃油滤清器(1)用金属丝钩从燃油箱口取出燃油滤清器(f23(1))(2)拆卸滤清器,用汽油清洗,如有必要,更换一个新的。
* 取下滤清器后,用夹子夹住吸管的末端。
* 拆卸滤清器时,不要让灰尘、杂质进入吸管。
3 机油箱用金属丝钩从燃油箱口取出燃油滤清器,额头汽油清洗,把机油滤清放回油箱时,请确保其处于前右下角,另外请擦净箱内的灰尘(f24(2)).(2)机油滤清器4 火花塞(f25)用金属丝刷子刷净电极,重新将缝隙调整到所需的0.65mm.5 离合器组请检查是否有妨碍于链条驱动的裂纹和过度磨损,如果磨损明显,更换一个新的,切勿用新链条配磨损的链轮,或者用磨损配新链轮。
(1)链轮(2)滚针轴承4 把阻风门开关朝外拉出,使其处于关闭状态(f10)5 按图示(f11)方法进行手拉起动,当听到缸体内有爆炸声后把阻风门开关(f10 ○7)推入,然后再手拉起动即可。
6 起动后加大油门,使锯链处于运转过程中应该有锯链油喷出(f12)六、锯割(F 13)该油锯装有链刹车,如正常操作时万一发生反冲,链刹车会使锯链停止。
每次使用前,您必须检查链刹车的运行情况,以全速开动锯链1-2秒,将前手护档向前推,即使在发动机全速运行时,锯链也应立即停下。
如锯链缓慢停下或不停,应及时调换刹车带或离合器轮。
●每次使用前检查链刹车是否正常是极其重要的。
链条应当轮廓锐利,以保持锯链的反冲安全等级,拆去安全装臵,维护保养不当,也会引起反冲现象,增加严重人身伤害和危险。
(F 14)1 决定伐树方向,要考虑风向,树的倾斜,大树枝的位臵,锯倒树木后工作的方便及其它因素。
2 在清理树木周围区域时,要安排一个好的立脚点及退路。
3 在树木伐倒的方向开一个直径为树杆三分之一的V 形槽口。
4 在V 形槽口人相反一侧开一个锯割口,比V 形槽口人底部略高。
○1V 形槽口 ○2锯割口 ○3伐倒方向注意:* 始终保证您有好的立脚点,不要站在圆木上* 留心砍下的树干滚翻,特别是在斜坡上工作,站在圆木的上侧* 遵循“安全操作须知”中的说明,避免锯链反冲。
在开始工作前,检查将被锯伐树干的折弯力方向,一定要在折弯方向的相反侧结束锯割,以免导板卡在锯口中。
(F 15) 锯下一半距离,然后将圆木翻转从另一侧锯割(F 16)在A 段,从圆木底部向上锯三分之一距离,再从上向下锯完,在B 段,从上部向下锯三分之一距离,再从底部向上锯完。