合同评审作业指导书
- 格式:doc
- 大小:388.50 KB
- 文档页数:10
销售合同评审作业指导书1. 合同评审目的- 确保合同条款符合公司政策和法律要求。
- 保护公司利益,减少潜在风险。
- 确保合同条款清晰、准确,避免歧义。
2. 评审流程- 初步审查:检查合同的基本格式和条款完整性。
- 法律审查:由法务部门对合同的法律条款进行审核。
- 财务审查:财务部门对合同中的付款条款、价格条款等进行审核。
- 业务审查:业务部门对合同的业务条款进行审核,确保符合业务需求。
- 最终审批:由授权的高级管理人员进行最终审批。
3. 合同评审要点- 双方信息:确保合同双方的名称、地址、联系方式等信息准确无误。
- 产品或服务描述:详细描述销售的产品或提供的服务,包括规格、数量、质量标准等。
- 价格和付款条款:明确价格、付款方式、付款时间、付款条件等。
- 交货和交付:规定交货时间、地点、方式等。
- 质量保证和售后服务:明确质量保证期限、售后服务条款。
- 违约责任:规定违约情况下的责任和赔偿方式。
- 争议解决:明确争议解决的方式和程序,如协商、仲裁或诉讼。
- 合同生效和终止:规定合同的生效条件、期限和终止条件。
4. 合同修改和更新- 任何合同条款的修改都应经过双方协商一致,并以书面形式确认。
- 定期对合同进行评审,确保合同条款与当前的业务实践和法律要求保持一致。
5. 记录和存档- 所有合同评审的记录应详细记录并存档,以备后续查询和审计。
6. 培训和指导- 定期对参与合同评审的员工进行培训,提高他们的合同评审技能和法律意识。
7. 监督和改进- 定期对合同评审流程进行监督和评估,不断改进评审流程,提高效率和准确性。
1 目的和范围合理确定审核所需的人日数,保证审核的有效实施。
本原则适用于指导 ZSC 所开展的 QMS、EMS、OHSMS认证业务范围中单一或多体系审核的人日数确定。
2 引用文件CNAS-CC105 《确定管理体系审核时间(QMS、EMS、OHSMS)》;CNAS-GC02《管理体系结合审核应用指南》;《质量管理体系认证规则》(CNCA2014 年第 5 号);CNAS-CC106《CNAS-CC01 在一体化管理体系审核中的应用》。
3 定义CNAS-CC105《确定管理体系审核时间(QMS、EMS、OHSMS)》的定义适用于本文件。
4 审核人日数的确定原则4.1 关于质量管理体系4.1.1 下列情况可考虑增加审核人日:a) 组织的工作在多于一处的建筑物或地点实施,审核时需要复杂的后勤安排,例如必须对一个单独的设计中心实施审核;b) 员工使用多于一种的语言(需要翻译或妨碍单个审核员独立工作);c) 与人员数量相比,现场很大(例如森林);d) 受法规管制的程度较高(例如食品、药品、航天、核能等领域);e) 体系覆盖着高度复杂的过程或数量较多的互不相同的活动;f) 需要访问临时场所,以确认拟认证管理体系中的常设场所的活动;g) 外包职能或过程;h) 被划为高风险的活动。
4.1.2 下列情况可考虑减少审核人日:a) 客户不负责设计工作,或体系的范围不适用标准的其他标准要素;b) 与人员数量相比,现场很小(例如仅有综合办公区);c) 体系成熟;d) 对客户管理体系已有的了解(例如同一认证机构已依据另一标准认证了该客户);e) 客户为认证所作的准备(例如已经获得另一个第三方合格评定制度的认证或承认);注:如果审核依据CNAS-CC106实施,不能采用此项调整,审核时间的减少将由一体化程度计算。
f) 活动的风险或复杂程度低,例如:—过程仅包含单一的一般性活动(例如仅包含服务);所有班次都实施低复杂程度的相同的活动,且有适当证据表明所有班次的表现相同;相当一部分员工从事相似的简单职能;范围内包括重复过程(雇员从事重复活动)。
施工合同评审
尊敬的客户,。
经过对您提供的施工合同进行仔细评审,我认为有必要就以下
几个关键方面向您提出建议和指导:
1. 合同主体信息,首先,需要确保合同中涉及的各方主体信息
准确无误,包括姓名、地址、联系方式等。
同时,需要核实各方的
法律资质和资质证书,以确保合同的有效性和合法性。
2. 工程范围和标准,合同中需要明确工程的具体范围、标准和
要求,包括工程的设计、施工、材料选用、质量标准等内容,以确
保双方在工程实施过程中有明确的依据和约束。
3. 工期和支付方式,合同中需要明确工程的工期安排和支付方式,包括工程款的支付比例、支付时间节点、以及延期工期的责任
和赔偿等条款,以确保双方在工程实施过程中有明确的时间安排和
资金保障。
4. 变更和索赔,合同中需要明确工程变更和索赔的程序和条件,
包括变更的申请、审核程序,以及索赔的证明、计算和处理方式,
以确保双方在工程实施过程中有明确的变更和索赔处理流程。
5. 违约和解决纠纷,合同中需要明确各方的违约责任和违约处
理方式,以及解决纠纷的程序和方式,包括仲裁、诉讼等方式,以
确保双方在合同履行过程中有明确的违约和纠纷解决机制。
综上所述,我建议在施工合同中充分考虑以上关键方面的条款,并根据具体情况进行合理的调整和完善,以确保合同的全面性、合
法性和有效性。
如果您需要进一步的咨询和指导,欢迎随时与我联系,我将竭
诚为您提供帮助。
谨启。
[您的名字] 合同范本专家。
序号:第一章第一节版本:第五版第0 次修订第2 页共6 页常用术语和定义治理术语一.认证和认可1.认证:与产品、过程、体系或人员有关的第三方证明。
2.认可:正式说明合格评定机构具备实施特定合格评定工作力量的第三方证明。
3.试验室认可:对校准和检测试验室有力量进展指定类型的校准和检测所做的一种正式成认。
4.试验室认可机构:实行和治理试验室认可体系并准予认可的机构。
它是指建立试验室认可制度,并对试验认可的政府或民间团体。
5.试验室评审:为评价校准和检测试验室是否符合规定的试验室认可准则而进展的一种检查。
6.现场评审:〔也称为现场访问〕,为了对提出申请的试验室是否符合认可准则进展现场验证所做的一种访问。
7.〔试验室〕力量验证:利用试验室间比对确定试验室的检测/校准力量。
8.试验室间比对:依据预先规定的条件,由两个或多个试验室对一样或类似的被测物品进展检测/校准的组织、实施和评价。
9.校准与测量力量:〔有时称为最正确测量力量〕,通常供给应用户的最高校准与检测水平,它用置信概率为 95%的扩展不确定度表示。
10.专业推断:单个或一组人员做结论的力量,依据测量结果、学问、阅历、文献和其他方面信息供给见解和做出解释。
11.校准:在规定条件下,为确定测量仪器〔或测量系统〕所指示的量值,或实物量〔或参考物质) 所代表的值,与对应的由标准所复现的量值之间关系的一组操作。
12.检测〔测试、试验〕:依据程序确定合格评定对象的一个或多个特性的活动注:“检测”主要适用于材料、产品或过程。
13.检查:审查产品设计、产品、过程或安装并确定其与特定要求的符合性,或依据专业推断确定其与通用要求的符合性的活动。
14.合格评定:对与产品、过程、体系、人员或机构有关的规定要求得到满足的证明。
二.质量治理和标准化1.质量方针:由某组织的最高治理者正式公布的该组织的质量宗旨和质量方向。
2.质量治理:确定质量方针、目标和职责并在治理体系中通过诸如质量筹划、质量掌握、质量保证和质量改进使其实施全部治理职能的全部活动。
ISO17025实验室认可现场评审不符合项案例集为了使大家对ISO17025实验室认可现场评审的不符合项有所了解,SLD 中检实验室技术按照《检测和校准实验室能力认可准则》(CNAS-CL01)的要求,整理出常见的不符合项类型分享给大家。
这些不符合项案例主要涉及5M1E:即人、机、料、法、环、测等六大方面,具体按:①组织;②管理;③人员;④设备;⑤环境;⑥方法;⑦溯源;⑧文件;⑨记录;⑩报告等要素进行分类。
另外,案例集将不符合CNAS规则文件要求的典型案例单独归为一类,基本上覆盖和体现了认可评审中实验室普遍和经常出现的问题。
一、对不符合项案例集的说明1、建立本案例集的目的:是为让实验室了解认可评审中经常发现的问题,分析自身体系运行和能力维持中是否存在类似的问题,不断提高实验室的管理水平,确保检测或校准结果的准确性和可靠性。
2、不符合项的来源:CNAS秘书处汇总的745份评审报告中的2674个不符合项,从中甄选出比较典型的,在认可评审中经常发现的不符合项。
本案例集基本能够体现认可评审中实验室普遍存在的问题,尤其是对于校准、机械和电器检测领域,以及部分跨多个专业领域的综合分析机构。
3、不符合项的分布:从2674个不符合项来看,基本覆盖了CNAS-CL01的每个条款,其中以设备校准不符合项最为常见。
按不符合项出现的概率看,排在前几位的依次为:①设备校准和准确度(5.6.1/5.5.2);②技术记录(4.13.2.1);③方法验证和方法确认(5.4.2);④实验室的作业指导书(5.4.1);⑤服务和供应品的符合性检查(4.6.2);⑥质量控制(5.9.1);⑦设施环境(5.3.1);⑧内审(4.14.1);⑨供应商的评价(4.6.4)。
二、本案例集中的不符合项分为以下十五大要素:1、组织;2、人员:人员职责、人员资格、人员能力、监督和培训;3、设备:设备配置、设备维护、设备标识及设备档案、标准物质的管理;4、计量溯源性:设备校准、校准结果的确认、设备的期间核查和校准产生的修正因子的应用;5、设施和环境条件:环境设施、监控、相邻区域的不相容、安全防护和隔离;6、检测/校准方法:标准和作业指导书、方法确认和方法验证、测量不确定度评定;7、样品:样品接收和处置、样品标识和样品存储;8、合同评审:合同评审和分包;9、质量控制:质控计划、质控的实施;10、文件及文件控制:文件架构、文件管理和文件标识;11、服务和供应品采购:供应品的采购、存储和验收以及供应商评价;12、记录:记录的管理、记录信息不全和电子记录的管理;13、检测/校准报告:检测报告和校准证书中的信息不全和不够准确。
公司2012年管理创新成果推广应用(Ⅱ) 监理审查意见填写作业指导书(JLCG―Ⅱ―10)编写人:李小庆评审人:科学技术发展委员会审批人:翟彦和西安长庆工程建设监理有限公司技术质量部2012年3月目录1目的 (1)2 依据 (1)3 填写范例 (1)3.1 A、B类表签署 (1)3.2 检验批质量验收记录签署 (17)1 目的1.1旨在指导、规范监理人员在长庆油田2012年产建工程建设过程中各项资料的填写、签署。
1.2除遵循本指导书外,作为工程监理人员还应熟知有关国家、地方政府的法律法规和政策指令,以及业主、设计文件的有关要求。
本指导书的内容若有悖于国家、地方政府和业主的最低要求,应以国家、地方政府和业主的要求为准。
2 依据2.1工程建设方面的相关法律、法规。
2.2工程建设方面的标准、规范、规程。
3 填写范例3.1A、B类表签署3.2检验批质量验收记录签署3.1.1开/复工报审表工程开/复工报审表3.1.2施工组织设计(方案)报审表施工组织设计(方案)报审表3.1.3分包单位资格报审表分包单位资格报审表说明:附件中的分包单位资质材料包括企业资质和拟驻工地的管理人员资质。
3.1.4试验室资格报审表试验室资格报审表3.1.5施工人员资格报审表施工人员资格报审表说明:管理人员资格报审由总监理工程师审查签认,特殊工种人员资格报审由专业监理工程师审查签认。
3.1.6施工机具报审表施工机具报审表说明:1、施工机具报审和验收应依据施工组织设计(方案)进行,并结合工程实际进度需要填写;2、对施工质量和安全有重要影响的机具,监理工程师还应抽查实物外观,核查设备参数以及检定证书等,并将意见填写到审查意见中。
3.1.7施工测量放线报审表施工测量放线报审表说明:放线的依据资料包括设计交桩记录、设计图纸(列图号)、上道工序的测量成果表等。
3.1.8施工进度计划报审表施工进度计划报审表3.1.9无损检测报审表无损检测报审表说明:1、检测比例栏填写设计或规范要求的比例;2、焊口号填写本批全部完成的焊口号。
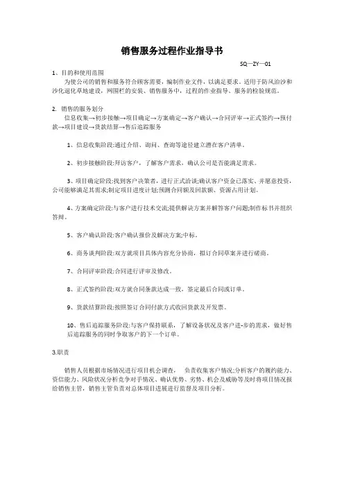
销售服务过程作业指导书
SQ—ZY—01
1、目的和使用范围
为使公司的销售和服务符合顾客需要,编制作业文件,以满足要求。
适用于防风治沙和沙化退化草地建设,网围栏的安装、销售服务中,过程的作业指导、服务的检验规范。
2.销售的服务划分
信息收集→初步接触→项目确定→方案确定→客户确认→合同评审→正式签约→预付款→项目建设→货款结算→售后追踪服务
1、信息收集阶段:通过介绍、询问、查询等途径建立潜在客户清单。
2、初步接触阶段:拜访客户,了解客户需求,确认公司是否能满足需求。
3、项目确定阶段:找到客户决策者,进行正式洽谈;确认客户资金已落实、并愿意投资,公司能够满足其需求;制定项目进度计划;预测合同额及回款额、资源占用计划。
4、方案确定阶段:与客户进行技术交流;提供解诀方案并解答客户问题;制作标书并组织答辩。
5、客户确认阶段:客户确认报价及解决方案;中标。
6、商务谈判阶段:双方就项目具体内容充分协商,拟订合同草案并进行磋商。
7、合同评审阶段:合同进行评审及修改。
8、正式签约阶段:双方就合同条款达成一致,签定最后合同或订单。
9、货款结算阶段:按照签订合同付款方式收回货款及开发票。
10、售后追踪服务阶段:与客户保持联系,了解设备状况及客户进-步的需求,做好售
后追踪服务的同时争取客户的下一个订单。
3.职责
销售人员根据市场情况进行项目机会调查,负责收集客户情况;分析客户的履约能力、资信能力、风险状况分析竞争对手情况、确认优势、劣势、机会及威胁等及时将项目情况报给销售主管,销售主管负责对总体项目进展进行监督及项目分析。
过程审核作业指导书RX/QT-171. 目的确保过程具有能力并受控,以及验证产品生产的过程活动和有关结果是否符合公司的产品生产的过程策划以及公司产品生产的过程是否被正确有效实施,并适时发掘产品在生产过程中的质量问题,同时采取有效的纠正和预防措施,使公司产品在各种环境和因素的影响下仍能稳定地生产和运行。
2. 范围本程序适用于有限公司内部与质量管理体系一切有关的新产品和已批量生产的常规产品(亦称为老产品)的生产制造过程。
3. 引用文件IATF16949 《质量管理体系要求》《VDA6.3》(2016)4 术语和定义过程审核:用于检查生产制造过程是否符合产品质量要求,生产制造过程是否受控和其是否有能力的活动。
计划内过程审核:公司质量体系运行过程中针对体系和项目进行的审核。
依据年度内部审核计划,由内部审核小组对与质量管理体系有关的生产管理活动、质量手册、程序文件、作业指导书、检验标准、操作说明书、表单、质量记录、外部文件/资料和实施部门的工作环境及生产现场的所有工作班次进行计划内审核。
计划外过程审核:公司质量体系运行过程中针对事件/问题进行的审核。
当出现下列情形时,由管理者代表指派/任命的内部审核小组或/特定人员进行的计划外审核a. 质量管理体系发生重大变化时。
即:生产流程更改;b. 产品质量或可靠度有重大异常发生时。
即:过程不稳定;c. 必须对受审核部门采取纠正与预防措施和查证时。
即:强制降低成本;e. 当发生内部和/或外部较严重不合格或顾客抱怨时。
即:顾客抱怨/退货和索赔。
5 职责体系管理处负责公司年度过程审核计划的制订、审核小组的组建。
审核小组负责审核计划的执行及不符合项的跟踪验证。
受审核单位负责对不符合项制订纠正和预防措施并有效实施。
6 工作流程和内容6.1过程审核策划6.1.1机构和人员本公司新产品和已批量生产的常规产品(亦称为旧产品或老产品)的过程审核每年至少实施一次(当出现下列现象时,其实施的过程审核频率由质量、技术和生产部门根据当时产品所发生的实际状况来确定)。
合同评审作业指导书简介本文为合同评审作业的指导书,旨在帮助学生掌握有关合同评审的基本知识和技能,顺利完成作业。
合同评审的定义和意义合同评审是指对合同约定内容进行分析、比较、研究、识别、了解及评价的过程,其目的是为了确保合同的合法性、合理性、可行性和可操作性,从而达到减小合同风险和保护当事人的合法权益的目的。
合同评审的意义:•防止陷入不利的合同条款中•防止出现漏洞,避免合同争议•保障各方合法权益合同评审的基本流程1.收集合同,对合同内容进行仔细的阅读和全面的分析,了解其主旨和约定。
2.分类:对收集到的合同进行分类,把有共同属性的合同放在一起,并对每类合同进行总体评价。
3.分段:逐个分段对合同进行评审,对每个段落进行比较和分析。
4.评价:对合同内容的优缺点进行评价,并提出修改意见。
5.报告:对评审的结果进行和归纳,形成评审报告。
合同评审的具体内容1.合同签署双方的身份证明,确认协议有效性。
2.了解协议约定事项,包括付款、交货、服务、质量、保密等方面。
3.关注重要条款,比如免责条款、违约条款等,明确其法律效力和权利义务。
4.针对协议中存在的不确定条款,进行详细探讨和研究,消除观点上的歧义和误解。
5.对协议背景、合作情况、资源环境、信息安全等进行详细剖析,直观地分析风险程度。
6.对协议范围、期限、异议处理等方面进行详细评估,掌握协议原则和缺陷。
合同评审的注意事项1.评审过程要求准确和全面,要关注细节,深入了解协议的底层内涵。
2.评审结果要到位和准确,要基于安全和合法性考虑,充分保护当事人的权利。
3.在评审中要跨学科并且关注多维度,如法律、商业、地缘政治等,充分考虑风险控制。
4.在评审结果的处理过程中要遵循实际情况,提高协作效率和解决问题的能力。
合同评审常用工具1.美国西门子模型法(SSM)2.风险评估矩阵3.对比分析模型4.多元评估模型等本指导书详细介绍了合同评审的定义、意义、基本流程、具体内容、注意事项以及常用工具。
电梯维保、大修理(改造)作业指导书(第一版)编制审核批准售后服务部2015年1月11日目录1、维保、大修理(改造)工作流程 (3)2、工作流程表述 (4)2.1项目信息 (4)2.2立项备案 (4)2.3合同评审 (4)2.4合同签订 (4)2.5现场施工管理 (5)2.6厂检 (6)2.7档案台帐管理 (6)3、其他说明 (6)4、附录 (7)维保、大修理(改造)作业指导书该作业指导书适用于使用防爆电梯、普通电梯的维保、重大维修(改造)、项目。
目的,建立规范便捷的工作流程,科学的完成电梯维保、大修(改造)任务。
通过作业指导书对维保单位科学的管理和广大用户负责。
1、工作流程2、工作流程表述2.1项目信息2.1.1公司员工获得项目信息。
2.1.2外协单位获得项目信息。
2.2立项、备案2.2.1公司员工、外协单位获得项目信息,向市场部立项、备案。
2.2.2建立立项项目台账对每个项目进行立项项目台账,其中台账要详细记录,项目有冲突的,优先先立项的员工或外协单位。
2.3合同评审2.3.1对合同内容、项目、约定评审。
2.3.2评审工作在2个工作日内完成。
2.4合同签订2.4.1由公司与用户签订电梯维保、大修(改造)合同。
2.4.2由公司与公司员工签订电梯维保、大修(改造)分包合同。
2.4.2.1维保项目管理费收取普通电梯管理费收取:防爆电梯管理费收取:2.4.2.2大修(改造)项目管理费收取普通电梯管理费收取:防爆电梯管理费收取:2.4.3公司选择外协单位。
公司选择外协单位并对其验资,存档,优先选择合格外协单位,对首次合作的单位做好遴选工作。
2.4.4由公司与外协单位签订电梯维保、大修(改造)分包合同。
2.4.4.1维保项目管理费收取普通电梯管理费收取:防爆电梯管理费收取:2.4.4.2大修(改造)项目管理费收取普通电梯管理费收取:防爆电梯管理费收取:2.4.4管理费分配配额2.4.5标准维保、大修(改造)合同文本2.5现场施工管理2.5.1电梯维保工作要求。
过程审核作业指导书RX/QT-171. 目的确保过程具有能力并受控,以及验证产品生产的过程活动和有关结果是否符合公司的产品生产的过程策划以及公司产品生产的过程是否被正确有效实施,并适时发掘产品在生产过程中的质量问题,同时采取有效的纠正和预防措施,使公司产品在各种环境和因素的影响下仍能稳定地生产和运行。
2. 范围本程序适用于有限公司内部与质量管理体系一切有关的新产品和已批量生产的常规产品(亦称为老产品)的生产制造过程。
3. 引用文件IATF16949 《质量管理体系要求》《VDA6.3》(2016)4 术语和定义过程审核:用于检查生产制造过程是否符合产品质量要求,生产制造过程是否受控和其是否有能力的活动。
计划内过程审核:公司质量体系运行过程中针对体系和项目进行的审核。
依据年度内部审核计划,由内部审核小组对与质量管理体系有关的生产管理活动、质量手册、程序文件、作业指导书、检验标准、操作说明书、表单、质量记录、外部文件/资料和实施部门的工作环境及生产现场的所有工作班次进行计划内审核。
计划外过程审核:公司质量体系运行过程中针对事件/问题进行的审核。
当出现下列情形时,由管理者代表指派/任命的内部审核小组或/特定人员进行的计划外审核a. 质量管理体系发生重大变化时。
即:生产流程更改;b. 产品质量或可靠度有重大异常发生时。
即:过程不稳定;c. 必须对受审核部门采取纠正与预防措施和查证时。
即:强制降低成本;e. 当发生内部和/或外部较严重不合格或顾客抱怨时。
即:顾客抱怨/退货和索赔。
5 职责体系管理处负责公司年度过程审核计划的制订、审核小组的组建。
审核小组负责审核计划的执行及不符合项的跟踪验证。
受审核单位负责对不符合项制订纠正和预防措施并有效实施。
6 工作流程和内容6.1过程审核策划6.1.1机构和人员本公司新产品和已批量生产的常规产品(亦称为旧产品或老产品)的过程审核每年至少实施一次(当出现下列现象时,其实施的过程审核频率由质量、技术和生产部门根据当时产品所发生的实际状况来确定)。
x x x企业标准分布式能源与动力装置事业部合同评审作业指导书xxxx发布 xxxx实施发布前言本标准根据公司《质量、环境、职业健康安全管理手册》的要求而编写的,是公司质量、环境、职业健康安全管理体系运行中的具体操作性文件。
本标准由质量技术部提出;本标准由管理者代表批准;本标准由质量技术部归口;本标准起草部门:分布式能源与动力装置事业部;本标准主要起草人:xxx,xxx ;合同评审作业指导书一、目的评估合同潜在的风险、确定合同执行期间可能出现的的问题和难点,确保合同规范有效率的执行。
二、范围本作业指导书是针对工程项目中标后的流程和岗位职责分工而制定,规定了合同评审前后应准备的资料。
三、内容1、评审时间:项目中标后合同签订2、责任人:销售部经理3、参与人:销售部经理、项目经理、技术经理、工程经理、事业部总经理、核算主管、质量经理、公司财务、公司法务4、评审方式:合同会审表5、评审输入文件:投标商务合同(未签订)、项目预算表(草案)、业主联系人及联系方式6、评审输出文件:项目预算表、销售合同会审表四、合同评审流程及实施步骤1、合同评审人员职责a、接到中标通知书或议标项目基本确认后,由销售经理组织合同评审,介绍项目现状,工程部经理、技术部经理对组员进行分工。
b、销售经理负责签订投标商务合同,提供业主及联系方式。
技术部经理提供设计人员及设计院等联系人的联系方式。
项目经理对合同文本条款内容必须仔细阅读,对甲方指定、结算方式、交货期、违约责任、运输方式等合同基本条款进行审核,对各会审人员提出的风险问题与客户进行沟通。
c、技术部经理负责确定项目的技术状态和完成的时间节点,提供和修改相关的技术文件,《技术协议》的签订或技术澄清,并审核公司是否有能力满足合同,审核内容包括不限于对合同要求的技术、性能、数量、规格型号等。
d、商务合同签订后,项目经理负责编制《执行预算表》,技术经理对供货范围进行审核,核算主管复核。
2、合同评审流程a、销售经理负责组织合同评审期间需要的材料。
技术(检测)中心第 A 版第0次修改
合同评审管理细则发行/生效
日期
2008年11月01日第 1 页共 5 页
1 目的
为了加强技术(检测)中心合同规范化管理,并建立、维护评审客户的要求、标书和合同的程序,以使客户的要求、标书和合同及时准确地得到满足。
特制订本办法。
2 范围
适用于技术(检测)中心合同的评定、修改、偏离申请等合同的整个组织与管理过程。
3 职责
样品管理员:评审以《检测/试验委托单》出现的常规检测项目,由疑问的项目应与技术负责人和有关检测室负责人进行沟通。
文件管理员:负责合同签订、履行等活动中有关的所有文件的记录与合同资料的保管;
办公室负责人:组织相关检测室、技术负责人对正式合同及新项目的评审工作,并报主任批示,并负责将合同的任何偏离通知客户;
技术负责人:受权与客户签订检验正式合同,及其合同的更改、归档。
起草与执行合同有关的程序文件与相关作业指导书,并负责解决执行合同所必要的一切人力、信息和物质等资源。
必要时应组织有关人员对履行合同安排作相应的培训。
质量负责人:组织为履行合同所实施的一切验证活动。
监督员:应负责对检测过程实施监督,并签核与检测结果有关的记录和报告。
技术(检测)中心第 A 版第0次修改
合同评审管理细则发行/生效
日期
2008年11月01日第 1 页共 5 页
检测员:应按照作业文件和要求开展验证和检测,并填写、编制与检测结果有关的记录和报告。
4 工作程序
合同评审管理流程图见下页:
步骤担当部门/人员运作流程支持文件/质量记录
2
技术(检测)中心
第 A 版 第0次修改 合同评审管理细则
发行/生效
日期
2008年11月01日
第 1 页 共 5 页
1 2 3 4 5 6
7 8 9
10
客户/样品管理员
样品管理员/技术负责人/相关人员
样品管理员
技术负责人
技术负责人
客户/技术负责人
中心主任
技术负责人/文件管理员
办公室/监督员/技术负责人/质量负责人/中心主任
客户/技术
负责人/相关人员/检测人员
《检测/试验委托
单》
或相关协议
《检测/试验委托
单》
“抽样记录表”
《检测工作分包管
理程序》
“分包项目一览表” “分包方能力调查
表” 《服务客户程序》
《要求、标书、合同评审程序》
国际、国内标准;权威杂志、教科书等 编制《试验大纲》
《标书/合同评审表》
《检测/实验委托单》
《允许偏离控制程序》
《标书/合同补充单》 样品检测的常规项目由办公室样品管理员负责接待客户,当客户向试验室提出
Y N N
Y Y
N Y N
N Y 是否 抽样
确定地点 时间等 指明分包项 目及分包方
各要素 评审
客户同 意吗 分包吗
合同取消
新项目设 施与场地 的要求
确定实验 标准
同意实
施吗
合同签订 合同归档
与客户 沟通
发生异常偏离,或 合同发生重大改变
检测项目提出 常规检测 项目吗
3
技术(检测)中心第 A 版第0次修改
合同评审管理细则发行/生效
日期
2008年11月01日第 1 页共 5 页
检测要求时,样品管理员或其他授权人员应与客户就有关检验要求填写“检测委托单(合同)”的有关内容,务必请认真填写,样品管理员一定要督促其将样品的名称、数量、状态及检测项目等写清楚。
如果客户要求不变,只需在初期调查阶段或在与客户有一个总协议下仅对持续进行的合同批准时进行评审。
当检测项目涉及到抽样时,应与客户协商抽样时间、地点、费用等。
当检测项目需要分包时,技术负责人应明确告诉客户需分包的检测项目及分包单位,征得客户同意后再行分包。
当客户向试验室提出超出常规的、新的、复杂的、先进的、大宗的、特殊要求的检测请求时,技术负责人应及时向客户了解要求,并记录客户有关检测的依据、对象、目的、时间、数量、结果等细节要求,必要时应与客户签订相关检验合同草案。
对于新的(第一次)、复杂的、重要的或先进的检测任务,应安排较详细真的评审,并保存较全面完整的合同签订、评审、执行的记录。
技术负责人应就客户的请求起草文件化的信息,阐明客户的要求,拟订的检测方法。
为降低使用方法造成的风险,在拟订检测方法时(包括所涉及到的抽样方法),最好首选国际、国内已经公布的公共标准、专业权威技术杂志、教科书等推荐的方法。
当需要由试验室制定方法时,技术负责人也应参照上述公共标准所推荐的方法。
拟订的检测方法应便于双方理解和接受。
技术负责人应组织试验室参加合同履行的相关人员对草拟的合同进行评审,评审的主要内容如下:
a.技术要素;
b.合同交付要素;
c.利益与风险;
d.法律责任要素;
e.财务要素;
f.样品要素(包括样品的选定、抽取、运输、保管、制(置)备、安装、准备、返回或处置等);
g.保密和保护所有权要素;
h.双方放弃权利和要求的声明;
i.传送检测结果的要求;
j.根据检测结果提供评价意见和建议的要求;
k.合同变更或偏离时的要求;
l.其他要求(如在检测报告中给出测量不确定度的要求)等。
4
技术(检测)中心第 A 版第0次修改
合同评审管理细则发行/生效
日期
2008年11月01日第 1 页共 5 页
对于首次实施的检测方法,技术负责人应再组织检测人员实施检测可靠性、有效性和准确性的验证。
验证后的结果应作为与客户签订正式检测合同的依据之一。
当客户表示可以接受试验室合同评审的最终结果时,技术负责人应接受试验室主任的授权与客户正式签署检测合同,合同应明确与客户要求相一致的双方的责任、义务和权利,以及与本程序条有关的内容,并在合同生效后认真组织实施。
当合同执行中涉及有分包项目时,应将分包的内容写入双方签署的检测合同。
合同执行中如遇到对合同要求的任何偏离时,技术负责人应及时地向客户进行通报,以保证能得到客户的理解或更改要求,并达成一致性意见。
在执行合同过程中,任何一方提出需要修改合同时,技术负责人应采取有效的措施,并及时与客户进行沟通,防止偏离后给双方的利益造成损失。
若修改后的合同有重大的变化,则技术负责人应重新组织有关人员对变更后的合同进行评审,评审结果应作为检测合同的附件并由双方授权人签字。
技术负责人应将修改后的内容通知所有受到影响的人员,并填写好《标书/合同补充单》按~重新评审,并经主任批准,以防止出现工作差错给双方造成损失。
双方达成一致性意见同时签署好合同并加盖章印后,技术负责人在对该合同归档之前,文件管理员应按PGVTT-CX4.4-01-06《要求、标书、合同评审程序》中合同编号方法,填写(或打印好)该合同的管理流水号,并记录于属于合同类别的《文件管制总览表》内。
全部合同和合同修改件应与检测原始记录、检测报告副本以及其他必要的文件一并归档。
5 支持性文件
《质量手册》第款 PG/VTT-SC-2008
《抽样管理程序》 PGVTT-CX5.7-01-31
《检测工作分包管理程序》 PGVTT-CX4.5-01-07
《允许偏离控制程序》 PG/VTT-CX5.4-03-22
《检测工作分包管理程序》 PG/VTT-CX4.5-01-07
《服务客户程序》 PGVTT-CX4.7-01-09
《文件控制程序》 PGVTT-CX4.3-01-05
6 记录表单
5
技术(检测)中心第 A 版第0次修改
合同评审管理细则发行/生效
日期
2008年11月01日第 1 页共 5 页
标书/合同评审表 PG/4-01-01
标书/合同补充单 PG/4-01-02
检测/试验委托单 PG/4-01-03
文件管制总览表 PG/3-01-01
编制/日期:审核/日期:批准/日期:
标书/合同评审表
标书/合同补充单
客户合同号/委托单号
项目名称日期
原条款:修改后条款:
检测/试验委托单第页/共页
PG/VTT-CX 4-01-02
文件管制总览表
部门名称:()
PG/3-01-01
序号文件名称文件编号版本号修订号页数份数备注。