STM32f407 一个串口收传给另一个串口再发送出去串口收发设置
- 格式:docx
- 大小:21.89 KB
- 文档页数:9
STM32-串⼝配置与使⽤1、通讯基础串⾏通讯与并⾏通讯串⾏通信设备之间通过少量数据信号线(⼀般是 8 根以下),地线以及控制信号线,按数据位形式⼀位⼀位地传输数据。
同⼀时刻只能传输⼀个数据位的数据并⾏通讯使⽤ 8、16、32 及 64 根或更多的数据线进⾏传输的通讯⽅式可同时传输多个数据位的数据全双⼯、半双⼯及单⼯通讯全双⼯在同⼀时刻,两个设备之间可以同时收发数据半双⼯两个设备之间可以收发数据,但不能在同⼀时刻进⾏单⼯在任何时刻都只能进⾏⼀个⽅向的通讯,即⼀个固定为发送设备,另⼀个固定为接收设备同步通讯、异步通讯同步通讯收发设备双⽅使⽤⼀根信号线表⽰时钟信号,在时钟信号的驱动下双⽅进⾏协调,同步数据通讯中通常双⽅会统⼀规定在时钟信号的上升沿或下降沿对数据线进⾏采样异步通讯不使⽤时钟信号进⾏数据同步,直接在数据信号中穿插⼀些同步⽤的信号位,或者把主体数据进⾏打包,以数据帧的格式传输数据某些通讯中需要双⽅约定数据的传输速率,以便更好地同步通讯速率⽐特率(Bitrate)每秒传输的⼆进制位数,单位bis/s波特率(Baudrate)每秒钟传输的码元通讯中常⽤时间间隔相同的符号来表⽰⼀个⼆进制数字,这样的信号称为码元常见波特率4800,9600,1152002、USART串⼝通讯协议层起始和停⽌信号串⼝通讯的⼀个数据包从起始信号开始,直到停⽌信号结束。
数据包的起始信号由⼀个逻辑 0 的数据位表⽰,⽽数据包的停⽌信号可由 0.5、1、1.5 或 2 个逻辑 1 的数据位表⽰,只要双⽅约定⼀致即可。
有效数据在数据包的起始位之后紧接着的就是要传输的主体数据内容,也称为有效数据,有效数据的长度常被约定为 5、6、7 或 8 位长数据校验在有效数据之后,有⼀个可选的数据校验位。
由于数据通信相对更容易受到外部⼲扰导致传输数据出现偏差,可以在传输过程加上校验位来解决这个问题。
校验⽅法有奇校验 (odd)、偶校验(even)、0 校验(space)、1 校验(mark)以及⽆校验(noparity)。
一、概述在嵌入式系统开发中,串口通信是非常常见且重要的一种通信方式。
而对于使用STM32系列单片机的开发者来说,了解和掌握STM32的串口通信操作方法显得尤为重要。
本文将详细介绍在STM32上进行串口通信的方法和步骤,帮助开发者更好地应用串口通信功能。
二、认识STM32的串口通信1. 串口通信的基本原理串口通信是一种通过串行接口进行数据传输的通信方式。
在STM32中,串口通信可以通过UART、USART等外设来实现。
串口通信的基本原理是将数据串行发送和接收,通过设定波特率等参数来实现数据传输。
2. STM32的串口通信外设STM32系列单片机中,常用的串口通信外设有UART和USART。
它们可以通过配置相关寄存器和引脚,实现串口通信的功能。
开发者需要了解这些外设的功能和特点,才能正确地进行串口通信的操作。
三、配置串口通信的硬件1. 硬件连接在进行STM32的串口通信前,需要先连接好串口通信的硬件,包括连接好串口通信的引脚,以及通过适当的线序连接到外部设备或另一块开发板上。
2. 引脚复用设置在STM32中,很多引脚都具有多种功能,可以通过引脚复用功能来设置为串口通信功能。
开发者需要根据具体的芯片型号和引脚图来正确地设置引脚复用。
3. 时钟配置串口通信外设需要时钟信号来进行数据的同步和传输。
需要在STM32的时钟配置中确保串口通信外设的时钟信号正常。
四、配置串口通信的软件1. 寄存器配置通过配置相关的寄存器,来设置串口通信的参数,如波特率、数据位、停止位、校验位等。
不同的串口通信外设可能有不同的寄存器和参数设置方式,开发者需要根据具体的外设手册来完成寄存器的配置。
2. 中断或轮询方式在STM32中,可以通过中断或者轮询的方式来进行串口通信的数据传输。
中断方式通常可以提高系统的响应速度,而轮询方式则更加简单直接。
开发者可以根据需求选择合适的方式来进行串口通信操作。
3. 数据收发操作通过读写相应的寄存器,实现串口通信数据的发送和接收。
/* Includes ------------------------------------------------------------------*/#include "stm32f4xx_conf.h"#include <stdio.h>void Delay(__IO uint32_t nCount);//***********************************************//函数功能:延时ms//入口参数:延时长度//出口参数:无//备注://************************************************void Delay_ms(u16 ms){u32 j;for(;ms>0;ms--)for(j=0;j<9700;j++);}//***********************************************//函数功能:IO配置//入口参数:无//出口参数:无//备注://************************************************void GPIO_Configuration(void){GPIO_InitTypeDef GPIO_InitStructure;/* GPIOD Periph clock enable */RCC_AHB1PeriphClockCmd(RCC_AHB1Periph_GPIOC, ENABLE);/* Configure PD12, PD13, PD14 and PD15 in output pushpull mode */ GPIO_InitStructure.GPIO_Pin = GPIO_Pin_8;GPIO_InitStructure.GPIO_Mode = GPIO_Mode_OUT;GPIO_InitStructure.GPIO_OType = GPIO_OType_PP;GPIO_InitStructure.GPIO_Speed = GPIO_Speed_50MHz;GPIO_InitStructure.GPIO_PuPd = GPIO_PuPd_NOPULL;GPIO_Init(GPIOC, &GPIO_InitStructure);/* Configure PA0 pin as input floating *///GPIO_InitStructure.GPIO_Mode = GPIO_Mode_IN;//GPIO_InitStructure.GPIO_PuPd = GPIO_PuPd_NOPULL;//GPIO_InitStructure.GPIO_Pin = GPIO_Pin_0;//GPIO_Init(GPIOA, &GPIO_InitStructure);}//***********************************************//函数功能:UART配置//入口参数:无//出口参数:无//备注://************************************************void USART_Configuration(void){USART_InitTypeDef USART_InitStructure;USART_ART_BaudRate =9600; //波特率USART_ART_WordLength = USART_WordLength_8b; //8 位数据USART_ART_StopBits = USART_StopBits_1; //停止位USART_ART_Parity = USART_Parity_No;// 校验方式:无USART_ART_HardwareFlowControl = USART_HardwareFlowControl_None; //硬件流控制失能USART_ART_Mode = USART_Mode_Rx | USART_Mode_Tx; // 发送/接收使能/* Enable GPIO clock */RCC_AHB1PeriphClockCmd(RCC_AHB1Periph_GPIOC, ENABLE);/* Enable UART clock */RCC_APB1PeriphClockCmd(RCC_APB1Periph_USART3, ENABLE);/* Connect PXx to USARTx_Tx*/GPIO_PinAFConfig(GPIOC, GPIO_PinSource10, GPIO_AF_USART3);/* Connect PXx to USARTx_Rx*/GPIO_PinAFConfig(GPIOC, GPIO_PinSource11, GPIO_AF_USART3);GPIO_StructInit(&GPIO_InitStructure);/* Configure USART Tx as alternate function */GPIO_InitStructure.GPIO_OType = GPIO_OType_PP;GPIO_InitStructure.GPIO_PuPd = GPIO_PuPd_UP;GPIO_InitStructure.GPIO_Mode = GPIO_Mode_AF;GPIO_InitStructure.GPIO_Pin = GPIO_Pin_10;GPIO_InitStructure.GPIO_Speed = GPIO_Speed_50MHz;GPIO_Init(GPIOC, &GPIO_InitStructure);/* Configure USART Rx as alternate function */GPIO_InitStructure.GPIO_Mode = GPIO_Mode_AF;GPIO_InitStructure.GPIO_Pin = GPIO_Pin_11;GPIO_Init(GPIOC, &GPIO_InitStructure);/* USART configuration */USART_Init(USART3,&USART_InitStructure);USART_ITConfig(USART3,USART_IT_RXNE,ENABLE);USART_ITConfig(USART3,USART_IT_TXE,ENABLE);/* Enable USART */USART_Cmd(USART3, ENABLE);/* Enable UART clock */RCC_APB2PeriphClockCmd(RCC_APB2Periph_USART6, ENABLE); /* Connect PXx to USARTx_Tx*/GPIO_PinAFConfig(GPIOC, GPIO_PinSource6, GPIO_AF_USART6); /* Connect PXx to USARTx_Rx*/GPIO_PinAFConfig(GPIOC, GPIO_PinSource7, GPIO_AF_USART6); GPIO_StructInit(&GPIO_InitStructure);/* Configure USART Tx as alternate function */GPIO_InitStructure.GPIO_OType = GPIO_OType_PP;GPIO_InitStructure.GPIO_PuPd = GPIO_PuPd_UP;GPIO_InitStructure.GPIO_Mode = GPIO_Mode_AF;GPIO_InitStructure.GPIO_Pin = GPIO_Pin_6;GPIO_InitStructure.GPIO_Speed = GPIO_Speed_50MHz;GPIO_Init(GPIOC, &GPIO_InitStructure);/* Configure USART Rx as alternate function */GPIO_InitStructure.GPIO_Mode = GPIO_Mode_AF;GPIO_InitStructure.GPIO_Pin = GPIO_Pin_7;GPIO_Init(GPIOC, &GPIO_InitStructure);/* USART configuration */USART_Init(USART6,&USART_InitStructure);USART_ITConfig(USART6,USART_IT_RXNE,ENABLE);//USART_ITConfig(USART6,USART_IT_TXE,ENABLE);/* Enable USART */USART_Cmd(USART6, ENABLE);}void NVIC_Config(void){NVIC_InitTypeDef NVIC_InitStructure;NVIC_PriorityGroupConfig(NVIC_PriorityGroup_0);//嵌套优先级分组为1 NVIC_InitStructure.NVIC_IRQChannel = USART3_IRQn; //嵌套通道为USART3_IRQn NVIC_InitStructure.NVIC_IRQChannelPreemptionPriority = 0; //抢占优先级为0 NVIC_InitStructure.NVIC_IRQChannelSubPriority = 0; //响应优先级为0 NVIC_InitStructure.NVIC_IRQChannelCmd = ENABLE; //通道中断使能NVIC_Init(&NVIC_InitStructure);NVIC_InitStructure.NVIC_IRQChannel = USART6_IRQn; //嵌套通道为USART6_IRQn NVIC_InitStructure.NVIC_IRQChannelPreemptionPriority =0; //抢占优先级为0 NVIC_InitStructure.NVIC_IRQChannelSubPriority = 0; //响应优先级为0 NVIC_InitStructure.NVIC_IRQChannelCmd = ENABLE; //通道中断使能NVIC_Init(&NVIC_InitStructure);}/*** @brief Main program* @param None* @retval None*** @brief Delay Function.* @param nCount:specifies the Delay time length.* @retval None*/void Delay(__IO uint32_t nCount){while(nCount--){}}/**int fputc(int ch, FILE *f){/* Place your implementation of fputc here *//* e.g. write a character to the USART */USART_SendData(USART6, (uint8_t) ch);/* Loop until the end of transmission */while (USART_GetFlagStatus(USART6, USART_FLAG_TC) == RESET){}return ch;}#ifdef USE_FULL_ASSERT/*** @brief Reports the name of the source file and the source line number* where the assert_param error has occurred.* @param file: pointer to the source file name* @param line: assert_param error line source number* @retval None*/void assert_failed(uint8_t* file, uint32_t line){/* User can add his own implementation to report the file name and line number, ex: printf("Wrong parameters value: file %s on line %d\r\n", file, line) *//* Infinite loop */while (1){}}#endif/*** @}*//*** @}*//*中断*/uint8_t Uart3_Buffer[255];uint8_t temp;uint8_t Flag=0;int RxCounter=0;int i=0;void USART3_IRQHandler(void){if(USART_GetITStatus(USART3,USART_IT_RXNE)!= RESET) //中断产生{USART_ClearITPendingBit(USART3,USART_IT_RXNE); //清除中断标志if(RxCounter==0){temp=USART_ReceiveData(USART3);if(temp==FRAMEHEAD)/*FRAMEHEAD*/Uart3_Buffer[RxCounter++]=temp;}else{Uart3_Buffer[RxCounter++]=USART_ReceiveData(USART3);if(RxCounter==FRAMELEN)/*FRAMELEN*/{Flag=1;RxCounter=0;}if(USART_GetFlagStatus(USART3,USART_FLAG_ORE) == SET){USART_ClearFlag(USART3,USART_FLAG_ORE);USART_ReceiveData(USART3);}}}if(USART_GetITStatus(USART3,USART_IT_TXE)!= RESET){USART_ClearITPendingBit(USART3,USART_IT_TXE);if(Flag){for(i=0;i<FRAMELEN;i++){USART_SendData(USART3,Uart3_Buffer[i]); //发送数据while(USART_GetFlagStatus(USART3,USART_FLAG_TC)==RESET); {} }Flag=0;}}}uint8_t Flag6=0;int RxCounter6=0;uint8_t temp6;uint8_t Uart6_Buffer[255];void USART6_IRQHandler(void){if(USART_GetITStatus(USART6,USART_IT_RXNE)!= RESET){USART_ClearITPendingBit(USART6,USART_IT_RXNE);if(RxCounter6==0){temp6=USART_ReceiveData(USART6);if(temp6==FRAMEHEAD)/*FRAMEHEAD*/Uart6_Buffer[RxCounter6++]=temp6;}else{Uart6_Buffer[RxCounter6++]=USART_ReceiveData(USART6);if(RxCounter6==FRAMELEN)/*FRAMELEN*/{Flag6=1;RxCounter6=0;}if(USART_GetFlagStatus(USART6,USART_FLAG_ORE) == SET){USART_ClearFlag(USART6,USART_FLAG_ORE);USART_ReceiveData(USART6);}}}}{int i=0;int j=0;GPIO_Configuration();USART_Configuration();NVIC_Config();while (1){}}。
stm32多任务多数据串口接收及处理方法STM32多任务多数据串口接收及处理方法通常涉及到使用中断服务程序(ISR)或轮询方法来接收串口数据,并在多个任务之间分配和同步处理这些数据。
以下是一个基本的步骤和策略,用于实现这一功能:1. 初始化串口:首先,你需要初始化串口以进行通信。
这包括设置波特率、数据位、停止位、奇偶校验等。
2. 配置中断:STM32的串口通常具有一个接收中断。
你可以配置这个中断,以便每当一个新的字节被接收时,它就会触发一个中断。
3. 中断服务程序(ISR):在中断服务程序中,你可以读取接收缓冲区中的数据,并将其放入一个全局变量或数据结构中,以便其他任务或函数可以访问它。
4. 多任务处理:你可以使用一个任务或一组任务来处理这些串口数据。
这可能涉及到解析数据、执行某些操作或将数据发送到其他设备。
5. 数据同步:在多任务环境中,你需要确保数据的同步。
这意味着,当一个任务正在处理数据时,其他任务不能同时访问或修改这些数据。
这通常通过使用互斥锁、条件变量或其他同步机制来实现。
6. 轮询:除了使用中断,你还可以使用轮询方法来检查串口是否有数据可供读取。
这种方法可能在某些应用中更简单,但可能不如中断方法效率高。
7. 错误处理:不要忘记在代码中包含错误处理逻辑。
这可能包括检查读取的数据是否完整、是否有任何传输错误等。
8. 优化:对于高性能应用,你可能还需要考虑其他优化策略,如非阻塞读取、缓冲区管理、流量控制等。
以上只是一个基本的框架,具体的实现细节将取决于你的具体需求和STM32的具体型号。
建议查阅STM32的参考手册和相关文档以获取更详细的信息和示例代码。
一、引言STM32F407 是意法半导体推出的一款高性能单片机芯片,具有丰富的外设资源,尤其是串口模块。
串口通信是单片机与外部设备进行数据交互的重要手段,而 STM32F407 的串口收发函数则是实现串口通信的关键部分。
二、串口收发函数的基本原理1. 串口概述串口又称为异步收发器,是微处理器与外围设备进行数据传输的一种通信方式。
在 STM32F407 中,串口通信分为串口发送和串口接收两部分。
串口发送函数用于将数据发送到外部设备,串口接收函数则用于接收外部设备发送过来的数据。
2. 串口收发函数的使用在 STM32F407 中,串口收发函数的使用需要通过配置相关的寄存器和参数来实现。
首先需要初始化串口通信参数(如波特率、数据位数、停止位数等),然后通过调用相应的串口发送函数和串口接收函数来实现数据的发送和接收。
三、STM32F407 串口收发函数的具体实现1. 串口初始化函数在使用 STM32F407 的串口收发函数前,首先需要进行串口的初始化配置。
该配置包括设置波特率、数据位数、停止位数、校验位等参数,具体实现如下:```cvoid USART_Init(USART_TypeDef* USARTx, uint32_t baud_rate, uint32_t data_bits, uint32_t stop_bits, uint32_t parity){// 设置波特率USARTx->BRR = SystemCoreClock / baud_rate;// 设置数据位数、停止位数、校验位// ...// 启用串口USARTx->CR1 |= USART_CR1_UE;}```2. 串口发送函数串口发送函数用于将数据发送到外部设备,具体实现如下:```cvoid USART_SendData(USART_TypeDef* USARTx, uint8_t data) {// 等待发送缓冲区为空while ((USARTx->SR USART_SR_TXE) == 0);// 将数据发送到发送缓冲区USARTx->DR = data;}```3. 串口接收函数串口接收函数用于接收外部设备发送过来的数据,具体实现如下: ```cuint8_t USART_ReceiveData(USART_TypeDef* USARTx){// 等待接收缓冲区非空while ((USARTx->SR USART_SR_RXNE) == 0);// 返回接收到的数据return USARTx->DR;}```四、串口收发函数的应用示例下面通过一个简单的示例来演示如何在 STM32F407 中使用串口收发函数进行数据通信。
STM32串口教程STM32是一种基于ARM Cortex-M内核的32位微控制器系列。
它具有强大的处理能力和丰富的外设接口,适用于各种嵌入式应用。
其中,串口通信是STM32常用的外设之一,可以用于和其他设备进行数据的收发。
本文将介绍STM32串口的配置和使用方法。
一、串口的基本原理串口是一种以串行方式传输数据的通信方式。
在串口通信中,数据按照比特位的顺序传输,一次传输一个位。
数据的传输包括一个或多个字节,每个字节由8位组成,其中包括1位起始位、1位停止位和可选的奇偶校验位。
串口通信需要两根信号线,一根用于发送数据(TX),一根用于接收数据(RX)。
二、STM32串口的配置配置串口的步骤如下:1.设置GPIO引脚功能和模式:将串口的引脚配置为复用功能,并设置引脚的模式为推挽输出。
2.使能串口时钟:根据串口的编号,使能对应串口的时钟。
3.配置串口参数:设置串口的波特率、数据位、停止位、奇偶校验位等参数。
4.使能串口:使能串口的发送和接收功能。
三、STM32串口的使用方法配置完成后,即可使用STM32的串口进行数据的收发。
下面是使用STM32串口的一般流程:1.发送数据:将要发送的数据写入到串口的发送缓冲区,等待数据发送完成。
2.接收数据:检测是否有数据接收到,如果有则读取数据。
在发送数据时,可以使用printf函数实现方便的格式化输出。
为了使用printf函数,需要先配置printf函数的底层接口。
可以使用标准库提供的函数重定向方法,将输出重定向到串口。
在接收数据时,可以使用中断方式或轮询方式。
中断方式需要配置串口的中断,并在中断服务函数中处理接收到的数据。
轮询方式是在主循环中不断检测数据是否接收到,并进行读取。
四、常见问题及解决方法1.串口通信乱码问题:可能是波特率设置不正确导致的,可以检查波特率设置是否和目标设备匹配。
2.串口接收数据丢失问题:可能是接收缓冲区溢出导致的,可以增加接收缓冲区的大小或者使用中断方式处理接收数据。
STM32串⼝接收、发送数据实验-程序代码分析串⼝通信实验Printf⽀持printf向串⼝发送⼀些字符串数据。
如果使⽤串⼝2,可以修改while((USART1->SR&0X40)==0);和USART1->DR = (u8) ch; 中的USART1为USART2.//加⼊以下代码,⽀持printf函数,⽽不需要选择use MicroLIB#if 1#pragma import(__use_no_semihosting)//解决HAL库使⽤时,某些情况可能报错的bugint _ttywrch(int ch){ch=ch;return ch;}//标准库需要的⽀持函数struct __FILE{int handle;/* Whatever you require here. If the only file you are using is *//* standard output using printf() for debugging, no file handling *//* is required. */};/* FILE is typedef’ d in stdio.h. */FILE __stdout;//定义_sys_exit()以避免使⽤半主机模式void _sys_exit(int x){x = x;}//重定义fputc函数int fputc(int ch, FILE *f){while((USART1->SR&0X40)==0);//循环发送,直到发送完毕USART1->DR = (u8) ch;return ch;}#endif实验现象从电脑串⼝助⼿发送长度为200以内任意长度的字符串给STM32串⼝1(字符串以回车换⾏标识结束),STM32接收到字符串之后,⼀次性通过串⼝1把所有数据返回给电脑。
实现过程把每个接收到的数据保存在⼀个程序定义的Buffer数组中(数组长度为200),同时把接收到的数据个数保存在定义的变量中。
STM32-串⼝发送数据-过程与配置串⼝发送过程配置流程HAL库中串⼝寄存器定义⽂件:stm32f429xx.h F429芯⽚stm32f767xx.h F767芯⽚stm32f103xx.h F103芯⽚stm32fnnnx.x.h 其他芯⽚可以在其中找到USART_TypeDef:最终会映射到寄存器的地址。
typedef struct{__IO uint32_t CR1; /*!< USART Control register 1, Address offset: 0x00 */__IO uint32_t CR2; /*!< USART Control register 2, Address offset: 0x04 */__IO uint32_t CR3; /*!< USART Control register 3, Address offset: 0x08 */__IO uint32_t BRR; /*!< USART Baud rate register, Address offset: 0x0C */__IO uint32_t GTPR; /*!< USART Guard time and prescaler register, Address offset: 0x10 */__IO uint32_t RTOR; /*!< USART Receiver Time Out register, Address offset: 0x14 */__IO uint32_t RQR; /*!< USART Request register, Address offset: 0x18 */__IO uint32_t ISR; /*!< USART Interrupt and status register, Address offset: 0x1C */__IO uint32_t ICR; /*!< USART Interrupt flag Clear register, Address offset: 0x20 */__IO uint32_t RDR; /*!< USART Receive Data register, Address offset: 0x24 */__IO uint32_t TDR; /*!< USART Transmit Data register, Address offset: 0x28 */} USART_TypeDef;HAL库中串⼝函数定义⽂件:stm32f7xx_hal_uart.c ,stm32f7xx_hal_usart.c串⼝字节发送流程:1. 编程USARTx_CR1的M位来定义字长。
STM32-实现串⼝中断接收和发送数据⼀、⼯具 1、硬件:STM32L053R8单⽚机(HAL库) 2、编译环境:Atollic TrueSTUDIO for STM32 9.3.0 3、辅助⼯具:STM32CubeMX⼆、单⽚机系统时钟配置 1、系统时钟配置(没有显⽰的默认),这⾥选择的是内部的⾼速时钟(HSI)作为时钟源,系统时钟频率配置到24MHz。
三、串⼝配置 1、选⽤的是串⼝1,模式是异步通讯,波特率为38400,数据位长度为8,⽆校验位,⼀个停⽌位,接收和发送都打开,其它默认。
2、使能串⼝中断四、⽣成⼯程并进⾏完善 1、⼯程⽣成设置 2、完善代码 在配置完串⼝后,要以中断的⽅式接收数据,后⾯新增的接收⼀个字节数据函数主要是为了打开串⼝中断并等待有数据发来,剩下的字节由中断的回调函数控制接收。
/*** @brief USART1 Initialization Function* @param None* @retval None*/static void MX_USART1_UART_Init(void){/* USER CODE BEGIN USART1_Init 0 *//* USER CODE END USART1_Init 0 *//* USER CODE BEGIN USART1_Init 1 *//* USER CODE END USART1_Init 1 */huart1.Instance = USART1;huart1.Init.BaudRate = 38400 ;huart1.Init.WordLength = UART_WORDLENGTH_8B;huart1.Init.StopBits = UART_STOPBITS_1;huart1.Init.Parity = UART_PARITY_NONE;huart1.Init.Mode = UART_MODE_TX_RX;huart1.Init.HwFlowCtl = UART_HWCONTROL_NONE;huart1.Init.OverSampling = UART_OVERSAMPLING_16;huart1.Init.OneBitSampling = UART_ONE_BIT_SAMPLE_DISABLE;huart1.AdvancedInit.AdvFeatureInit = UART_ADVFEATURE_NO_INIT;if (HAL_UART_Init(&huart1) != HAL_OK){Error_Handler();}/* USER CODE BEGIN USART1_Init 2 */HAL_UART_Receive_IT(&huart1, &r_data, 1);/* USER CODE END USART1_Init 2 */} 当有数据发来,会响应中断接收数据,接收完后会关闭中断然后调⽤⼀个回调函数,如果想接收多个数据,就需要在回调函数中重新开启接收中断,回调函数的内容可以由⽤户⾃⼰添加(该函数名为固定写法不能随意更改)。
at32f407串口发送函数at32f407是一款高性能的单片机芯片,具备强大的串口功能。
串口通信是单片机与外设或其他设备进行数据传输的一种常见方式。
在at32f407中,串口发送函数是实现数据发送的重要函数之一。
本文将详细介绍at32f407串口发送函数的使用方法和注意事项。
我们需要了解at32f407的串口发送函数的基本原理。
at32f407的串口发送函数通过设置相应的寄存器来实现数据的发送。
在发送数据之前,我们需要对串口进行初始化配置,包括波特率、数据位数、停止位等参数的设置。
初始化完成后,我们可以通过调用串口发送函数将数据发送出去。
at32f407串口发送函数的函数原型如下所示:```void USART_SendData(AT32_USART_TypeDef* USARTx, uint16_t Data)```该函数需要传入两个参数,第一个参数USARTx表示要使用的串口号,第二个参数Data表示要发送的数据。
使用at32f407串口发送函数的步骤如下:1. 首先,我们需要将要发送的数据存放在一个变量中。
2. 然后,我们需要调用at32f407的串口初始化函数,对串口进行配置。
3. 接下来,我们可以调用串口发送函数,将数据发送出去。
需要注意的是,at32f407串口发送函数是阻塞式的,即在发送数据的过程中,程序会一直等待数据发送完毕。
如果发送的数据量较大,可能会导致程序的执行速度变慢。
因此,在实际应用中,我们需要根据具体情况选择合适的发送方式,以提高程序的执行效率。
在使用at32f407串口发送函数时,还需要注意以下几点:1. 在发送数据之前,我们需要判断发送缓冲区是否为空,以确保上一次的发送已经完成。
2. 在发送数据的过程中,我们可以通过判断发送完成标志位来判断数据是否发送完毕。
3. 如果发送的数据是字符串,我们需要使用循环将字符串逐个发送出去,直到发送完毕。
在实际应用中,at32f407串口发送函数广泛应用于各种领域,如智能家居、工业控制、通信设备等。
利用STM32的串口来发送和接收数据实验2 硬件设计(1)LED0接PA0(2)串口13.软件设计其中SYSTEM下放置原子哥提供的三个文件夹delay、sys、uart (及其文件),HARDWARE下建LED文件夹,及其内建LED.C与LED.H文件。
uart中串口函数:[html] view plain copyprint?1.<span style="font-size:18px;"></span>[csharp] view plain copyprint?1.void uart_init(u32 bound){2.//GPIO端口设置3.GPIO_InitTypeDef GPIO_InitStructure;ART_InitTypeDef USART_InitStructure;5.NVIC_InitTypeDef NVIC_InitStructure;6.7.RCC_APB2PeriphClockCmd(RCC_APB2Periph_USART1|RCC _APB2Periph_GPIOA, ENABLE); //使能USART1,GPIOA时钟8.//USART1_TX PA.99.GPIO_InitStructure.GPIO_Pin = GPIO_Pin_9; //PA.910.GPIO_InitStructure.GPIO_Speed = GPIO_Speed_50MHz ;11.GPIO_InitStructure.GPIO_Mode = GPIO_Mode_AF_PP; //复用推挽输出12.GPIO_Init(GPIOA, &GPIO_InitStructure);13.14.//USART1_RX PA.1015.GPIO_InitStructure.GPIO_Pin = GPIO_Pin_10;16.GPIO_InitStructure.GPIO_Mode = GPIO_Mode_IN_FLO ATING;//浮空输入17.GPIO_Init(GPIOA, &GPIO_InitStructure);18.19.//Usart1 NVIC 配置20.21.NVIC_InitStructure.NVIC_IRQChannel = USART1_IRQn;22.NVIC_InitStructure.NVIC_IRQChannelPreemptionPriorit y=3 ;//抢占优先级323.NVIC_InitStructure.NVIC_IRQChannelSubPriority = 3;//子优先级324.NVIC_InitStructure.NVIC_IRQChannelCmd = ENABLE; //IRQ通道使能25.NVIC_Init(&NVIC_InitStructure); //根据指定的参数初始化VIC寄存器26.27.//USART 初始化设置28.ART_ART_BaudRate = bound;//一般设置为9600;ART_ART_WordLength = USART_Wo rdLength_8b;//字长为8位数据格式ART_ART_StopBits = USART_StopBit s_1;//一个停止位ART_ART_Parity = USART_Parity_No; //无奇偶校验位ART_ART_HardwareFlowControl = U SART_HardwareFlowControl_None;//无硬件数据流控制ART_ART_Mode = USART_Mode_Rx | USART_Mode_Tx; //收发模式35.ART_Init(USART1, &USART_InitStructure); //初始化串口ART_ITConfig(USART1, USART_IT_RXNE, ENABLE);//开启中断ART_Cmd(USART1, ENABLE); //使能串口39.40.}[csharp] view plain copyprint?1.<span style="font-size:18px;">#include "led.h"2.3.//初始化PA0为输出口.并使能这个口的时钟4.//LED IO初始化5.void LED_Init(void)6.{7.8.GPIO_InitTypeDef GPIO_InitStructure;9.10.RCC_APB2PeriphClockCmd(RCC_APB2Periph_GPIOA, E NABLE); //使能PA端口时钟11.12.GPIO_InitStructure.GPIO_Pin = GPIO_Pin_0; // LED0-->PA0 端口配置13.GPIO_InitStructure.GPIO_Mode = GPIO_Mode_Out_PP; //推挽输出14.GPIO_InitStructure.GPIO_Speed = GPIO_Speed_50MHz ; //IO口速度为50MHz15.GPIO_Init(GPIOA, &GPIO_InitStructure); //根据设定参数初始化GPIOA016.GPIO_SetBits(GPIOA,GPIO_Pin_0); //PA0输出高17.}18.</span>[csharp] view plain copyprint?1.<span style="font-size:18px;">#ifndef __LED_H2.#define __LED_H3.#include "sys.h"4.5.#define LED0 PAout(0)// PA06.7.void LED_Init(void);//初始化8.9.#endif</span>[csharp] view plain copyprint?1.#include "led.h"2.#include "delay.h"3.#include "sys.h"4.#include "usart.h"5.int main(void)6.{7.u8 t;8.u8 len;9.u16 times=0;10.delay_init(); //延时函数初始化11.NVIC_Configuration(); //设置NVIC中断分组2:2位抢占优先级,2位响应优先级12.uart_init(9600); //串口初始化为960013.LED_Init(); //LED端口初始化14.while(1)15.{16.if(USART_RX_STA&0x8000)17.{18.len=USART_RX_STA&0x3f;//得到此次接收到的数据长度19.printf("\r\n您发送的消息为:\r\n\r\n");20.for(t=0;t<len;t++)21.{ART_SendData(USART1, USART_RX_BUF[t]);//向串口1发送数据23.while(USART_GetFlagStatus(USART1,USART_FLAG_TC)! =SET);//等待发送结束24.}25.printf("\r\n\r\n");//插入换行ART_RX_STA=0;27.}else28.{29.times++;30.if(times%5000==0)31.{32.printf("\r\n口袋里的超超串口实验\r\n");33.printf("真JB帅\r\n\r\n");34.}35.if(times%200==0)printf("请输入数据,以回车键结束\n");36.if(times%30==0)LED0=!LED0;//闪烁LED,提示系统正在运行.37.delay_ms(10);38.}39.}40.}4 下载验证。
/******************************************************************************** * @file IO_Toggle/main.c* @author MCD Application Team* @version V1.0.0* @date 19-September-2011* @brief Main program body****************************************************************************** * @attention** THE PRESENT FIRMWARE WHICH IS FOR GUIDANCE ONL Y AIMS AT PROVIDING CUSTOMERS* WITH CODING INFORMA TION REGARDING THEIR PRODUCTS IN ORDER FOR THEM TO SA VE* TIME. AS A RESULT, STMICROELECTRONICS SHALL NOT BE HELD LIABLE FOR ANY* DIRECT, INDIRECT OR CONSEQUENTIAL DAMAGES WITH RESPECT TO ANY CLAIMS ARISING* FROM THE CONTENT OF SUCH FIRMWARE AND/OR THE USE MADE BY CUSTOMERS OF THE* CODING INFORMATION CONTAINED HEREIN IN CONNECTION WITH THEIR PRODUCTS.** <h2><center>© COPYRIGHT 2011 STMicroelectronics</center></h2>****************************************************************************** *//* Includes ------------------------------------------------------------------*/#include "stm32f4xx.h"//串口1连接电脑的USB-TTL小板子,串口2连接MAX485/* Private typedef -----------------------------------------------------------*/#define TX_MODE 0#define RX_MODE 1unsigned long boundrate[7]={600,2400,4800,9600,19200,38400,57600};/* Private variables ---------------------------------------------------------*/__IO unsigned char uart_rx_tx_buf[2];USART_InitTypeDef USART_InitStruct;DMA_InitTypeDef DMA_InitStruct;GPIO_InitTypeDef GPIO_InitStruct;NVIC_InitTypeDef NVIC_InitStructure;/* Private function prototypes -----------------------------------------------*//* Private functions ---------------------------------------------------------*//*** @brief Main program* @param None* @retval None*/void uart_1_dma_init(void);void uart_2_dma_init(void);void Set485Mode(unsigned char flag);void Set_1_rate(unsigned char rate_num);void Set_2_rate(unsigned char rate_num);void _485PinConfig(void);int main(void){uart_1_dma_init();uart_2_dma_init();Set485Mode(TX_MODE);while(1);}void uart_1_dma_init(void){/* Enable uart1, DMA2 and GPIO clocks ****************************************/ RCC_AHB1PeriphClockCmd(RCC_AHB1Periph_DMA2 | RCC_AHB1Periph_GPIOB, ENABLE); //B6-TX, B7-RX;RCC_APB2PeriphClockCmd(RCC_APB2Periph_USART1,ENABLE);/***********************uart1 initial****************************************/ USART_ART_BaudRate=9600;USART_ART_HardwareFlowControl=USART_HardwareFlowControl_None;USART_ART_Mode=USART_Mode_Rx |USART_Mode_Tx;USART_ART_Parity=USART_Parity_No;USART_ART_StopBits=USART_StopBits_1;USART_ART_WordLength=USART_WordLength_8b;USART_Init(USART1,&USART_InitStruct);/***************GPIO**************************************************/GPIO_PinAFConfig(GPIOB,GPIO_PinSource6,GPIO_AF_USART1);GPIO_PinAFConfig(GPIOB,GPIO_PinSource7,GPIO_AF_USART1);GPIO_InitStruct.GPIO_Mode=GPIO_Mode_AF;GPIO_InitStruct.GPIO_Pin=GPIO_Pin_6 |GPIO_Pin_7;GPIO_InitStruct.GPIO_PuPd=GPIO_PuPd_NOPULL;GPIO_InitStruct.GPIO_Speed=GPIO_Speed_50MHz;GPIO_Init(GPIOB,&GPIO_InitStruct);/* DMA2 Stream0 channel0 configuration **************************************/ DMA_InitStruct.DMA_Channel = DMA_Channel_4;DMA_InitStruct.DMA_PeripheralBaseAddr = (uint32_t)(&(USART1->DR));DMA_InitStruct.DMA_Memory0BaseAddr = (uint32_t)uart_rx_tx_buf; DMA_InitStruct.DMA_DIR = DMA_DIR_PeripheralToMemory;DMA_InitStruct.DMA_BufferSize = 2;DMA_InitStruct.DMA_PeripheralInc = DMA_PeripheralInc_Disable;DMA_InitStruct.DMA_MemoryInc = DMA_MemoryInc_Enable;DMA_InitStruct.DMA_PeripheralDataSize = DMA_PeripheralDataSize_Byte; DMA_InitStruct.DMA_MemoryDataSize = DMA_MemoryDataSize_Byte; DMA_InitStruct.DMA_Mode = DMA_Mode_Circular;DMA_InitStruct.DMA_Priority = DMA_Priority_High;DMA_InitStruct.DMA_FIFOMode = DMA_FIFOMode_Disable;DMA_InitStruct.DMA_FIFOThreshold = DMA_FIFOThreshold_HalfFull; DMA_InitStruct.DMA_MemoryBurst = DMA_MemoryBurst_Single;DMA_InitStruct.DMA_PeripheralBurst = DMA_PeripheralBurst_Single; DMA_Init(DMA2_Stream2, &DMA_InitStruct);DMA_InitStruct.DMA_Channel = DMA_Channel_4;DMA_InitStruct.DMA_PeripheralBaseAddr = (uint32_t)(&(USART1->DR)); DMA_InitStruct.DMA_Memory0BaseAddr = (uint32_t)uart_rx_tx_buf; DMA_InitStruct.DMA_DIR = DMA_DIR_MemoryToPeripheral;DMA_InitStruct.DMA_BufferSize = 2;DMA_InitStruct.DMA_PeripheralInc = DMA_PeripheralInc_Disable;DMA_InitStruct.DMA_MemoryInc = DMA_MemoryInc_Enable;DMA_InitStruct.DMA_PeripheralDataSize = DMA_PeripheralDataSize_Byte; DMA_InitStruct.DMA_MemoryDataSize = DMA_MemoryDataSize_Byte; DMA_InitStruct.DMA_Mode = DMA_Mode_Circular;DMA_InitStruct.DMA_Priority = DMA_Priority_High;DMA_InitStruct.DMA_FIFOMode = DMA_FIFOMode_Disable;DMA_InitStruct.DMA_FIFOThreshold = DMA_FIFOThreshold_HalfFull; DMA_InitStruct.DMA_MemoryBurst = DMA_MemoryBurst_Single;DMA_InitStruct.DMA_PeripheralBurst = DMA_PeripheralBurst_Single; DMA_Init(DMA2_Stream7, &DMA_InitStruct);/**********************DMA interrupt************************/ DMA_ITConfig(DMA2_Stream7,DMA_IT_TC,ENABLE);DMA_ITConfig(DMA2_Stream2,DMA_IT_TC,ENABLE);NVIC_InitStructure.NVIC_IRQChannel=DMA2_Stream7_IRQn;NVIC_InitStructure.NVIC_IRQChannelCmd=ENABLE;NVIC_InitStructure.NVIC_IRQChannelPreemptionPriority=0x00;NVIC_InitStructure.NVIC_IRQChannelSubPriority=0x00;NVIC_Init(&NVIC_InitStructure);NVIC_InitStructure.NVIC_IRQChannel=DMA2_Stream2_IRQn;NVIC_InitStructure.NVIC_IRQChannelCmd=ENABLE;NVIC_InitStructure.NVIC_IRQChannelPreemptionPriority=0x00;NVIC_InitStructure.NVIC_IRQChannelSubPriority=0x01;NVIC_Init(&NVIC_InitStructure);/**********************start*********************************/DMA_Cmd(DMA2_Stream7, DISABLE); //不使能DMA对于USART1的发送功能DMA_Cmd(DMA2_Stream2, ENABLE); //使能DMA对于USART1的接收功能USART_DMACmd(USART1,USART_DMAReq_Rx |USART_DMAReq_Tx,ENABLE);USART_Cmd(USART1,ENABLE);}void uart_2_dma_init(void){/* Enable uart1, DMA2 and GPIO clocks ****************************************/ RCC_AHB1PeriphClockCmd(RCC_AHB1Periph_DMA1 | RCC_AHB1Periph_GPIOA, ENABLE); // A2-TX,A3-RXRCC_APB1PeriphClockCmd(RCC_APB1Periph_USART2,ENABLE);/***********************uart1 initial****************************************/ USART_ART_BaudRate=9600;USART_ART_HardwareFlowControl=USART_HardwareFlowControl_None;USART_ART_Mode=USART_Mode_Rx |USART_Mode_Tx;USART_ART_Parity=USART_Parity_No;USART_ART_StopBits=USART_StopBits_1;USART_ART_WordLength=USART_WordLength_8b;USART_Init(USART2,&USART_InitStruct);/***************GPIO**************************************************/GPIO_InitStruct.GPIO_Mode=GPIO_Mode_AF;GPIO_InitStruct.GPIO_Pin=GPIO_Pin_2 |GPIO_Pin_3;GPIO_InitStruct.GPIO_PuPd=GPIO_PuPd_NOPULL;GPIO_InitStruct.GPIO_Speed=GPIO_Speed_50MHz;GPIO_Init(GPIOA,&GPIO_InitStruct);GPIO_PinAFConfig(GPIOA,GPIO_PinSource2,GPIO_AF_USART2);GPIO_PinAFConfig(GPIOA,GPIO_PinSource3,GPIO_AF_USART2);/* DMA2 Stream0 channel0 configuration **************************************/ DMA_InitStruct.DMA_Channel = DMA_Channel_4;DMA_InitStruct.DMA_PeripheralBaseAddr = (uint32_t)(&(USART2->DR));DMA_InitStruct.DMA_Memory0BaseAddr = (uint32_t)uart_rx_tx_buf;DMA_InitStruct.DMA_DIR = DMA_DIR_MemoryToPeripheral;DMA_InitStruct.DMA_BufferSize = 2;DMA_InitStruct.DMA_PeripheralInc = DMA_PeripheralInc_Disable;DMA_InitStruct.DMA_MemoryInc = DMA_MemoryInc_Enable;DMA_InitStruct.DMA_PeripheralDataSize = DMA_PeripheralDataSize_Byte;DMA_InitStruct.DMA_MemoryDataSize = DMA_MemoryDataSize_Byte;DMA_InitStruct.DMA_Mode = DMA_Mode_Circular;DMA_InitStruct.DMA_Priority = DMA_Priority_High;DMA_InitStruct.DMA_FIFOMode = DMA_FIFOMode_Disable;DMA_InitStruct.DMA_FIFOThreshold = DMA_FIFOThreshold_HalfFull;DMA_InitStruct.DMA_MemoryBurst = DMA_MemoryBurst_Single;DMA_InitStruct.DMA_PeripheralBurst = DMA_PeripheralBurst_Single;DMA_Init(DMA1_Stream6, &DMA_InitStruct);DMA_InitStruct.DMA_Channel = DMA_Channel_4;DMA_InitStruct.DMA_PeripheralBaseAddr = (uint32_t)(&(USART2->DR));DMA_InitStruct.DMA_Memory0BaseAddr = (uint32_t)uart_rx_tx_buf;DMA_InitStruct.DMA_DIR = DMA_DIR_PeripheralToMemory;DMA_InitStruct.DMA_BufferSize = 2;DMA_InitStruct.DMA_PeripheralInc = DMA_PeripheralInc_Disable;DMA_InitStruct.DMA_MemoryInc = DMA_MemoryInc_Enable;DMA_InitStruct.DMA_PeripheralDataSize = DMA_PeripheralDataSize_Byte;DMA_InitStruct.DMA_MemoryDataSize = DMA_MemoryDataSize_Byte;DMA_InitStruct.DMA_Mode = DMA_Mode_Circular;DMA_InitStruct.DMA_Priority = DMA_Priority_High;DMA_InitStruct.DMA_FIFOMode = DMA_FIFOMode_Disable;DMA_InitStruct.DMA_FIFOThreshold = DMA_FIFOThreshold_HalfFull;DMA_InitStruct.DMA_MemoryBurst = DMA_MemoryBurst_Single;DMA_InitStruct.DMA_PeripheralBurst = DMA_PeripheralBurst_Single;DMA_Init(DMA1_Stream5, &DMA_InitStruct);/**********************DMA interrupt************************/DMA_ITConfig(DMA1_Stream5,DMA_IT_TC,ENABLE);DMA_ITConfig(DMA1_Stream6,DMA_IT_TC,ENABLE);NVIC_InitStructure.NVIC_IRQChannel=DMA1_Stream5_IRQn;NVIC_InitStructure.NVIC_IRQChannelCmd=ENABLE;NVIC_InitStructure.NVIC_IRQChannelPreemptionPriority=0x01;NVIC_InitStructure.NVIC_IRQChannelSubPriority=0x00;NVIC_Init(&NVIC_InitStructure);NVIC_InitStructure.NVIC_IRQChannel=DMA1_Stream6_IRQn;NVIC_InitStructure.NVIC_IRQChannelCmd=ENABLE;NVIC_InitStructure.NVIC_IRQChannelPreemptionPriority=0x01;NVIC_InitStructure.NVIC_IRQChannelSubPriority=0x01;NVIC_Init(&NVIC_InitStructure);/**********************start*********************************/DMA_Cmd(DMA1_Stream5, ENABLE); //使能USART2的串口接收DMADMA_Cmd(DMA1_Stream6, DISABLE); //不使能USART2的串口发送DMAUSART_DMACmd(USART2,USART_DMAReq_Rx |USART_DMAReq_Tx,ENABLE);USART_Cmd(USART2,ENABLE);}void DMA2_Stream2_IRQHandler(void) //串口1接收到了数据。
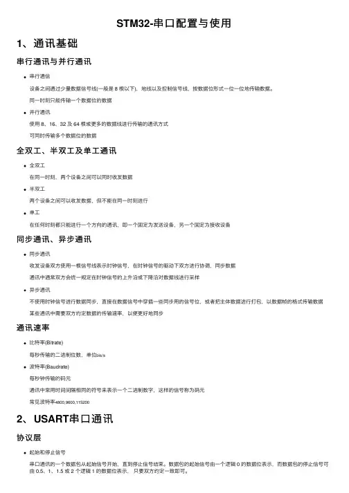
STM32F407通⽤同步异步收发器(串⼝)概述 如上图所⽰,通过stm32f4xx技术参考⼿册,可知stm32f407有6个串⼝,4个USART,2个UART。
其中各个模式表⽰的解释如下: 1.异步模式:双⽅约定⼀个时钟频率进⾏发送和接收,发送端可以在任意时刻开始发送字符,因此必须在每⼀个字符的开始和结束的地⽅加上标志,即加上开始位和停⽌位,以便使接收端能够正确地将每⼀个字符接收下来,当然接收端需要提前做好接收准备; 2.硬件流控制:通过引脚nCTS、nRTS通过这两个引脚进⾏接收控制,防⽌数据接收太快导致缓冲区溢出,造成数据丢失或者需要先对数据进⾏处理。
这两种情况都可以将nRTS引脚降为-5V停⽌发送数据,当需要继续接收数据时将nCTS拉为⾼电平, 接收的数据流就恢复了; 3.多缓冲区通信(DMA):接收和发送数据都不占⽤CPU,⽽是提前设置好DMA的发送地址和接收地址,当有数据存在时DMA控制器便会⾃动发送或接收; 4.多处理器通信:设定⼀个USART为主USART其他的USART为从USART,从USART的RX输⼊与主USART的TX输出相连接,其各⾃的TX输出在逻辑上通过与运算连在⼀起,类型于局域⽹,每个从USART都需要设置⼀个地址,主USART通过地址与指定的USART 进⾏通信; 5.同步:发送和接收数据通过时钟输出引脚的时钟频率来进⾏采样,发送⽅和接收⽅的数据保持⼀致; 6.智能卡:⽀持符合ISO 7816-3标准中定义的异步协议智能卡; 7.半双⼯:仅使⽤TX引脚进⾏双向通信; 8.IrDA:需要在TX、RX线上加上红外编码解码器,进⾏选择; 9.lIN:局域⽹互联模式。
接⼝标准 串⼝的接⼝标准有RS232、RS485、RS422这是外部通信接⼝,还有⼀个TTL电平标准因为驱动能⼒和抗⼲扰能⼒很差所以不适⽤于外部通信,以下是它们的区别:RS232RS422RS485TTL接⼝结构标准为9针或者25针⽆具体标准,⼀般使⽤9针⽆具体标准,⼀般使⽤9针⽆具体标准,根据实际情况选择使⽤的数⽬电⽓特性-15v<"1"<-3v,15v>"0">3vAB脚电压差决定AB脚电压差决定+5V等价于逻辑1,0V等价于逻辑0传输距离最⼤为15⽶最⼤为1200⽶最⼤为1200⽶不建议超过1⽶多点通信不⽀持多站接收最多可连接10个接收器运⾏多达128个收发器不同串⼝的RX和TX相互连接,形成环路通信电缆三芯双绞线/屏蔽线等⽤两对特性阻抗为120Ω的双绞屏蔽电缆两芯双绞线/屏蔽线等⽆传输速率最⾼19200bps最⾼1Mbps 最⾼10Mbps最⾼230400bps 上图为RS232、RS422、RS485,9针公头的接⼝定义,仅供参考,需要查看具体设备的说明⽂档进⾏确认。
stm32f407实验原理
STM32F407实验原理主要基于其内嵌的通用同步/异步接收器(USART1,USART2,USART3和USART6)和通用异步收发器(UART4和UART5)。
这些通信接口可以实现全双工通信,即同时进行数据传输和接收。
USART是同步串口,也可以用于异步串口,而UART则是异步串口。
具体来说,USART和UART都是通过串行方式进行数据传输,即一个接一个地传输每一位数据。
然而,它们在数据传输的同步性上有所不同。
USART可以是同步或异步串行接口,而UART只能是异步串行接口。
在同步串行通信中,数据的传输是带有时钟信号的,因此可以同步地发送和接收数据。
而在异步串行通信中,数据的传输是不带时钟信号的,因此发送设备和接收设备只需要在波特率上保持一致就可以正确地接收和发送数据。
在实验中,通过设置STM32F407的USART和UART接口的波特率、停止位等参数,可以实现串行通信。
然后通过使能这些接口,就可以进行数据传输和接收的实验了。
STM32串⼝发送数据和接收数据⽅式总结!串⼝发送数据1、串⼝发送数据最直接的⽅式就是标准调⽤库函数。
voidUSART_SendData(USART_TypeDef* USARTx, uint16_tData) ;第⼀个参数是发送的串⼝号,第⼆个参数是要发送的数据,但是⽤过的朋友应该觉得不好⽤,⼀次只能发送单个字符,所以我们有必要根据这个函数加以扩展:voidSend_data(u8 *s){while(*s!= '0'){while(USART_GetFlagStatus(USART1,USART_FLAG_TC )==RESET);USART_SendData(USART1,*s);s++;}}以上程序的形参就是我们调⽤该函数时要发送的字符串,这⾥通过循环调⽤USART_SendData来⼀⼀发送我们的字符串。
while(USART_GetFlagStatus(USART1,USART_FLAG_TC )==RESET);这句话有必要加,它是⽤于检查串⼝是否发送完成的标志,如果不加这句话会发⽣数据丢失的情况。
这个函数只能⽤于串⼝1发送。
有些时候根据需要,要⽤到多个串⼝发送,那么就还需要改进这个程序。
如下:voidSend_data(USART_TypeDef * USARTx,u8 *s){while(*s!= '0'){while(USART_GetFlagStatus(USARTx,USART_FLAG_TC )==RESET);USART_SendData(USARTx,*s);s++;}}这样就可实现任意的串⼝发送。
但有⼀点,我在使⽤实时操作系统的时候(如UCOS,Freertos等),需考虑函数重⼊的问题。
当然也可以简单的实现把该函数复制⼀下,然后修改串⼝号也可以避免该问题。
然⽽这个函数不能像printf那样传递多个参数,所以还可以再改进,最终程序如下:voidUSART_printf( USART_TypeDef * USARTx, char* Data, ... ){constchar*s;intd;charbuf[ 16];va_list ap;va_start(ap, Data);while( * Data != 0) // 判断是否到达字符串结束符{if( * Data == 0x5c) //''{switch( *++Data ){case'r': //回车符USART_SendData(USARTx, 0x0d);Data ++;break;case'n': //换⾏符USART_SendData(USARTx, 0x0a);Data ++;break;default:Data ++;break;}}elseif( * Data == '%'){ //switch( *++Data ){case's': //字符串s = va_arg(ap, constchar*);for( ; *s; s++){USART_SendData(USARTx,*s);while( USART_GetFlagStatus(USARTx, USART_FLAG_TXE) == RESET ); }Data++;break;case'd'://⼗进制d = va_arg(ap, int);itoa(d, buf, 10);for(s = buf; *s; s++){USART_SendData(USARTx,*s);while( USART_GetFlagStatus(USARTx, USART_FLAG_TXE) == RESET ); }Data++;break;default:Data++;break;}}elseUSART_SendData(USARTx, *Data++);while( USART_GetFlagStatus ( USARTx, USART_FLAG_TXE ) == RESET );}}该函数就可以像printf使⽤可变参数,⽅便很多。
STM32串⼝接收流程-串⼝接收中断串⼝接收串⼝接收流程1. 编程USARTx_CR1的M位来定义字长。
2. 编程USARTx_CR2的STOP位来定义停⽌位位数。
3. 编程USARTx_BRR寄存器确定波特率。
4. 使能USARTx_CR1的UE位使能USARTx。
5. 如果进⾏多缓冲通信,配置USARTx_CR3的DMA使能(DMAT)。
6. 使能USARTx_CR1的RE位为1使能接收器。
7. 如果要使能接收中断(接收到数据后产⽣中断),使能USARTx_CR1的RXNEIE位为1。
当串⼝接收到数据时1. USARTx_SR(ISR)的RXNE位置1。
表明移位寄存器内容已经传输到RDR(DR)寄存器。
已经接收到数据并且等待读取。
2. 如果开启了接收数据中断(USARTx_CR1寄存器的RXNEIE位为1),则会产⽣中断。
(程序上会执⾏中断服务函数)3. 如果开启了其他中断(帧错误等),相应标志位会置1。
4. 读取USARTx_RDR(DR)寄存器的值,该操作会⾃动将RXNE位清零,等待下次接收后置位。
串⼝接收流程(HAL库)配置过程:接收配置步骤①~⑥和发送流程⼀样,调⽤HAL_UART_Init函数HAL_StatusTypeDef HAL_UART_Init(UART_HandleTypeDef *huart);步骤⑦开启接收中断:HAL_StatusTypeDef HAL_UART_Receive_IT(UART_HandleTypeDef*huart, uint8_t *pData, uint16_t Size);接收数据过程:步骤①获取状态标志位通过标识符实现:__HAL_UART_GET_FLAG //判断状态标志位__HAL_UART_GET_IT_SOURCE //判断中断标志位步骤②~③中断服务函数:void USARTx_IRQHandler(void) ;//(x=1~3,6)void UARTx_IRQHandler(void) ;//(x=4,5,7,8)在启动⽂件startup_stm32fxxx.s中查找。