手把手教你读财报读书笔记
- 格式:docx
- 大小:22.66 KB
- 文档页数:7
《手把手教你读财报》读后感第一篇:《手把手教你读财报》读后感财报是用来排除企业的。
本书以一份贵州茅台财报为例,让毫无会计学基础的投资者也能轻松读懂财报,看透财报背后的企业秘密。
总结三点:财务知识、理念悟性和资本基础。
投资市场鱼龙混杂,投资是一项对公司定性和定量的工作。
定量的主要依据就是财报。
研究财报往往是枯燥的体力劳动,但如果掌握一些技巧,可明显提高效率。
这书不是不容易懂,而是说这本书作者下了大功夫、真功夫。
从一个非专业财务人员的角度要做对企业财务评估和诊断的专业的事,其中的难度可想而知,但本书作者做到了!作者竭尽力量用实例、类比等通俗语言解释财务科目,但毕竟隔行如隔山,这本书不是武侠或言情小说,不是随便瞄一眼就能搞懂的,尤其是对初次接触三大报表的非专人员。
想想你将在证券市场上投入真金白银,想想你为了这些投资的闲钱付出的辛劳和汗水,如果不想付诸东流,花点时间和精力在读财报这本书上还是值得的。
读完本书的感悟,确实是我这个财务知识基础几乎为零的菜鸟一次很好的收获,当初选择读财务报表的原因是希望了解企业的动态,希望了解企业的状况,希望了解企业发展健康与否的把脉伎俩。
事实证明,这确实需要多下工夫,勤下工夫,不断下工夫。
书中一些专业名词,专业分析技巧,确实令我大开眼界以及受益匪浅。
本书主要是为股票投资者或者叫金融参与者准备的一本书,而投资经验不足的我,学习到了察看财报的技巧同时,也为我今后对财务报表的分析观察打下厚实的基础,相信,凭借这本书,对我今后的发展肯定有微薄但坚实的帮助。
虽然在实际工作中,我与财务报表打交道的事情并不多,但我始终相信一句话,机会是留给有准备的人,无论何时何地,懂得多总比不懂的来得幸福,知道得多总比不知道的来得踏实,能发光的金子只要有时间的验证,总不会怀才不遇。
相信我的学习经历和不断拓展自己知识面的实际行动,肯定会有不错的回报!第二篇:《手把手教你读财报》读后感700字《手把手教你读财报》读后感700字手把手教你读财报是由长期沉浸在股市的老唐完成,他是是一个经常做财报研究的老股名。
《手把手教你读财报》:财报是用来排除企业的(上)【关于作者】唐朝,70后。
1994年辞去事业单位公职,1995年进入期货市场,后爆仓破产,得四字箴言“远离杠杆”。
其后开始投资房产和股票,获得不错的收益。
自2006年底关了公司,便开始了享受读书、运动、投资的“宅男”般的悠闲生活,期间出版了《手把手教你读财报》《手把手教你读财报2:18节课看透银行业》《巴芒演义:可复制的价值投资》《价值实战手册》等畅销书,同时也在自己的微信公众号“唐书房”里发表公司分析、投资感悟和实盘记录文章。
【关于本书】这本书第一版纸质印数已超过50万册,在比较小众的财务类书籍中算是一个不小的奇迹。
这是一本投资者写给投资者的书籍,基于投资者的心理和基础,立足实战,用更加通俗简单的语言解读财报。
在这本书中首先作者带领我们入门,了解财报在投资中的作用,读财报前的准备工作,财报的结构等。
其次介绍了三大报表及各科目的含义和关系以及如何发现异常数据,最后向我们讲述了怎么阅读容易被忽略却暗藏宝藏的董事会报告以及常规财务操纵的手法和痕迹。
【核心内容】本书的核心观点是:财报是用来排除企业的。
那么怎么排除?要善于发现财报中的细节,帮助我们排除造假企业,降低踩雷概率。
资产负债表是财报阅读的重点,利润表和现金流量表可以拿来印证。
上市公司操纵财务报表,绝大部分集中在利润表,留下痕迹最多的是资产负债表。
相比重资产公司,要选轻资产公司;财务稳健、业务专注的企业更值得投资。
长期而言,企业净利润的增长和分红是投资获利的来源。
相比利润,现金才是企业生死存亡的关键。
正确的股票投资,就是要寻找内在价值被低估的公司,然后以合理的价格买入。
【文稿全文】30分钟读懂一本书,爱学习,更赋有。
世界头号“股神”沃伦.巴菲特曾经说过“你必须了解财务报告,它是企业与外界交流的语言,一种完美无瑕的语言。
”“你在股市赚钱的多少,与你对投资对象的了解程度呈正比”。
巴菲特坦陈自己的会计知识大部分是自学的,而作者的会计知识也是自学的,那对于没有会计专业知识的你,相信自己,你也可以自学!今天我们为您讲述的这本书《手把手教你读财报(新准则升级版)》,就是教你如何阅读财报的。
手把手教你读财报读书笔记3000
标题:手把手教你读财报读书笔记 3000
作为一名投资者,阅读公司财报是非常重要的。
但是,财报的数据往往较为复杂,需要具备一定的财务知识和分析能力才能更好地理解和运用。
在本书中,作者手把手地教你读财报,从财报的基础知识到各项数据的解读,再到如何根据财报分析公司的商业模式、竞争优势和发展前景,进行了全面而深入的阐述。
本书分为两部分。
第一部分介绍了财报的基础知识,包括财报的组成、格式和意义,以及如何阅读和理解财报中的各项数据。
这一部分可以帮助你建立起对财报的基本认识,为你后续的研究打下基础。
第二部分则着重讲解了如何根据财报分析公司的商业模式、竞争优势和发展前景。
作者通过对财报中的各项数据进行分析和比较,从而判断出公司所处的行业、商业模式、竞争优势和发展前景等方面,为你提供了非常实用的参考意见。
除此之外,本书还附送了一本附录,其中包含了财报中常见的名词解释和财务指标计算方法,非常实用。
总结起来,本书是一本非常有用的财报阅读指南,无论你是个人投资者还是机构投资者,都会从中受益匪浅。
手把手教你读财报1:如果不会读财报就如同股市里的瞎子这是一本很有技术含量的书,属于打怪升级的关键一步。
如果你一遍听不懂,太正常了。
有财务知识的老股民,恐怕都得听个3遍以上。
所以慢慢听,仔细品味。
顺便打开一张财报对照着看。
如果完全听不懂也不感兴趣,那么您可以休息10天。
回来我们继续新的学习。
各位书友大家好,欢迎来到齐俊杰的财经读书圈,很多朋友给老齐发来私信,说能不能介绍一下,如何读财务报告,那么好,我们今天就来系统的学习一下,打开股票F10以后,面对大量的财务数据,你究竟该看什么?如何从财报读懂背后的企业。
其实很多人是不可能去企业调研的,那么对于他们来说,投资一个公司,最直观和最可信的材料就是财务报告。
别觉得自己吃亏了。
其实巴菲特也是看财报来调企业的,他去实地调研的机会也不多。
今天这本书也是雪球系列的,书名就是《手把手教你读财报》。
我们今天结合这本书的内容,来谈谈财报到底是怎么一回事。
先说两个故事,第一个说一公司亏损1个亿,怎么办呢?老板有招,在银行有1.6亿贷款,所以让银行帮忙配合。
用自己公司3000万的房子,作价1.6亿归还贷款,然后再跟银行签协议,作价1.6个亿把房子买回来。
至于钱就先欠着。
其实什么都没有干,就跟银行签了2份合同,第一个合同是银行花1.6亿买了一个3000万的房子,银行当了回傻逼,第二个合同,公司花1.6亿买回来一个3000万的房子,公司当了回傻逼。
两个傻逼互相抵消,还是公司欠银行1.6个亿,但是公司财报却发生了根本的变化,公司用3000万的房子,还了1.6亿的欠款,也就是那第一个合同,公司就获得了1.3亿的营业外收入,减去1亿亏损,变成了公司年利润3000万。
另外,公司的资产还增加了,多了一栋1.6个亿的楼。
还有一个故事,说的是在上市公司之外,有几个关联公司,跟公司产生各种业务,需要多少订单就由这些关联公司a签订,然后a把钱付给上市公司,或者干脆先不收钱,上市公司计入应收账款。
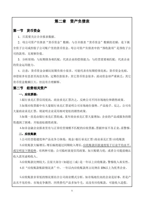
货币资金:(1)发售股票或举债;(2)出售资产或业务部门;(3)经营活动的现金流入持续大于现金;注意事项:(1)货币资金余额比短期负债小得多;(2)货币资金充裕,却借了很多有息甚至高息负债;(3)定期存款很多,其他货币资金很多,流动资产却很少;(4)其他货币资金数额巨大,但没有合理解释应收票据(银行承兑汇票):现金周转出现问题,可能会打折出售;应收账款:注意:(1)回款速度;(2)大幅增长;(3)改变计提标准;造假区:放贷出去,以增加应收账款,虚增收入;长期挂账的企业,突然有一笔钱解决了应收账款问题,投资需要观察企业是否新增了其他异常支出。
其他应收款:优秀的企业基本没有;长期应收款:(1)融资租赁;(2)递延方式分期收款存货:存货和营业成本的合理比例,部分行业的存货需要计提跌价。
造假区:(1)是通过虚构商品采购流出资金,再将资金流回企业、虚增利润;(2)是通过加大生产,降低单位产品的成本,从而欺诈性地提升毛利率。
生物资产:造假最为严重的领域,税收优惠多,产品不易核查,产品差异大,不易找到价格参照物,产品有移交或交货的大小不易核查。
固定资产:(1)折旧;(2)年末减值。
注:当期利润计提折旧标准:年限平均法、工作量法、双倍余额递减法和年数总和法等。
在建工程和工程物资:不需要折旧。
造假区:延迟转入固定资产。
无形资产:摊销注意:(1)利润高的公司更愿意把研发支出都计入费用中,可减少当期税收支出;(2)但对于一些在经营上有困难或者处于创业阶段的企业来说,这样做会显得资产很少,利润很低,所以这些企业更愿意把它计入无形资产里,让财报更好看些。
商誉:减值处理,不需要摊销;商誉栏目没有数字,不代表企业没有商誉。
长期待摊费用递延所得税资产和负债:公司会计处理与税务处理方式不一致。
可供出售金融资产(雷区或金矿):公允价值变动计入净资产交易性金融资产:短期公允价值变动;股利和利息持有至到期投资:实际利率法变动确认收益;减值损失注:持有其他上市公司不等于交易性金融资产投资性房地产:(1)成本模式计量;(2)公价值模式(应用范围)。
《手把手教你读财报》读书笔记人大小散代表1.资产负债表——财务状况1. 货币资金:如何鉴定货币资金是否合理?计算现金及现金等价物。
P38a. 货币资金余额远小于短期债务,可能存在债务危机b. 货币资金充裕,却有很多有息、高息负债c. 定期存款或其他货币资金很多,却极缺流通资金d. 其他货币资金巨大,无合理解释现金及现金等价物=货币资金-使用受到限制的货币资金2. 应收票据:观察商业承兑汇票同比是否突增?P43商业承兑汇票突增说明产品或服务遇到销售困难,开始放松销售政策。
3. 应收账款:警惕——陷阱、计提政策改变、造假。
陷阱:看大小、变化、周转是否合理?P44a. 同比大幅增长,增长幅度超过同期收入增长可能:放宽信用政策,加大赊销力度或者提前确认收入甚至虚构收入b. 回款速度低于同行,或者明显下降c. 占收入比例过大,30%以上是大于一年旧款警惕公司收入真实性d. 没有或者过低(结合商业模式)计提政策改变:查找计提标准突然改变的原因。
P49a. 由严变宽:美化当期利润b. 由宽变严:做低当年收入增长基数,次年转回美化利润(洗大澡)造假:如果应收账款突然或大幅得到解决,需查找原因。
P49a. 警惕:找一笔资金流入冲销应收账款,再以其他科目或项目流出b. 观察:企业是否新增其他异常投资4. 预付账款:如果占营业收入或营业成本比例同比大幅波动,查找和理解解释。
P50常需预付大量款项,说明企业在商业生态链上地位不高或信用不好。
预付款大幅增长(尤其是工程款、专利款、采购款等),警惕将资金外流再以收入流回。
长时间挂账的预付款,警惕是挪为他用。
5. 其他应收款和其他应付款:越小越好,最好为0。
P506. 存货:警惕造假三种常见方式、存货周转率。
不对贬值存货计提跌价准备(各行业贬值特性不一,参考同行标准进行对比)。
P52虚构采购(价值和数量不易确定的商品)流出资金,再流回虚增利润。
P53a. 存货增长大幅超过同期营业成本增长幅度b. 所备存货与企业销售速度相比,显著高于同行业水平加大生产,降低单位产品成本,提高毛利率。
巴菲特教你读财报读书笔记
巴菲特是一位著名的投资家和慈善家,他的经验和智慧在世界范围内受到广泛的认可和尊重。
在他的著作《巴菲特教你读财报》中,他介绍了如何通过阅读财务报表来了解公司的财务状况和经营能力,从而做出更加明智的投资决策。
以下是我对这本书的读书笔记: 巴菲特指出,阅读财务报表是了解公司财务状况的重要步骤。
他认为,财务报表是公司的“体检报告”,可以帮助投资者了解公司的财务状况、经营业绩和风险水平。
在阅读财务报表时,投资者需要关注以下几个方面:
1. 财务报表的格式和内容:巴菲特介绍了财务报表的格式和内容,包括资产负债表、损益表和现金流量表等。
他强调,投资者需要仔细阅读财务报表,了解公司的财务状况和经营能力。
2. 财务报表的指标和数据:巴菲特介绍了一些常用的财务报表指标和数据,如市盈率、市净率、股息收益率和失业率等。
他指出,这些指标可以帮助投资者了解公司的投资价值和风险水平。
3. 财务报表的风险和问题:巴菲特强调了财务报表中的风险和问题,如财务报表虚假陈述、内部控制不足、财务造假等。
他指出,投资者需要警惕这些风险和问题,避免投资到存在问题的公司。
4. 财务报表的阅读技巧:巴菲特介绍了阅读财务报表的技巧,如关注财务报表的摘要部分、仔细阅读各个报表、理解财务报表之间的关系等。
他指出,投资者需要掌握阅读财务报表的技巧,才能更好地了解公司的财务状况和经营能力。
巴菲特指出,阅读财务报表是投资者了解公司财务状况的重要步骤。
他介绍了一些常用的财务报表指标和数据,如市盈率、市净率、股息收益率和失业率等。
他强调,投资者需要仔细阅读财务报表,了解公司的投资价值和风险水平。
巴菲特教你读财报读书笔记巴菲特是一位著名的投资者,他在投资领域中积累了丰富的经验。
在他的著作《巴菲特教你读财报》中,他分享了自己如何阅读财务报表,以及如何通过财务报表来了解一家公司的财务状况和经营能力。
以下是读书笔记的摘要和拓展:- 巴菲特认为,投资者应该首先掌握阅读财务报表的能力。
他强调了财务报表的重要性,因为它们反映了一家公司的财务状况和经营能力。
他认为,投资者应该专注于三大报表:资产负债表、利润表和现金流量表。
- 巴菲特介绍了如何阅读财务报表的要点。
他建议,投资者应该首先了解财务报表的格式和内容,然后了解公司的财务政策,包括会计政策和财务报告标准。
他还强调了阅读财务报表的重要性,因为它可以帮助投资者了解公司的财务状况和经营能力,从而更好地评估公司的投资价值。
- 巴菲特还分享了他如何分析一家公司的竞争优势。
他认为,一家公司的竞争优势是决定其投资价值的重要因素。
他介绍了竞争优势的分类,包括低成本优势、品牌优势、渠道优势等。
他还强调了投资者应该寻找具有长期竞争优势的公司,并且在这些公司面临挑战时给予关注。
- 巴菲特还介绍了他如何评估公司的管理层。
他认为,管理层的质量是决定一家公司投资价值的重要因素。
他分享了他对管理层的评估标准,包括管理能力、对公司的忠诚和决心等。
他还强调了投资者应该寻找具有优秀管理层的公司,并且与这些公司的管理层保持联系。
- 巴菲特还分享了他如何考虑一家公司的市盈率和市净率。
他认为,这些指标可以帮助投资者评估一家公司的投资价值。
他介绍了这些指标的计算方式,并且强调了投资者应该根据公司的具体情况来评估它们的投资价值。
- 巴菲特最后强调了阅读财务报表和评估公司的重要性。
他认为,投资者应该专注于投资那些具有长期竞争优势、优秀管理层和良好财务状况的公司。
他还强调了投资者应该根据自己的投资目标和风险承受能力来评估公司的投资价值。
四、筹资活动现金流关键点⒈筹资方式:⑴权益性筹资发行价能反应市场对企业价值及成长性的估计,可作为对企业估值参考。
⑵债务性筹资的利率能反映市场对企业信用的评价。
债务性筹资的利率越高,企业越危险。
企业账上货币资金有很多,但是债务性筹资借款利率很高,必定有诈。
⑶特殊债务性融资:如租赁,经营性租赁和债务性租赁。
第二节企业现金流肖像**关注数年历史数据再做归类经营现金流净额投资现金流净额筹资现金流净额企业类型关注要点1 + + + 妖精型计划投资项目情况2 + + - 老母鸡型低PE,高股息率3 + - + 蛮牛型项目前景、资金支持4 + - - 奶牛型可持续性(如茅台,优质成长奶牛)5 - + + 骗吃骗喝型不建议投资6 - + - 混吃等死型不建议投资7 - - + 赌徒型项目前景与管理层品性8 - - - 大出血型拒绝参与类型1:“+ + +”型或是将开展大规模对内对外投资活动,正筹本钱(需细查),或是有搞钱坏心思(远离)类型2:“+ + -”型健康企业:投资活动现金流入分两种情况:一是以前投资的股利或利息收入。
另一种是变卖家当。
筹资活动现金流出说明企业要么在还债,要么是回报股东(分红或回购股票)。
如果不是变卖家当所得,且经营性现金流入和投资现金流入足以覆盖筹资现金流出,可初步判定健康发展企业。
注意:投资活动现金净流入表明企业已经不再扩张,成长已是过去式。
企业近似一只稳定产生现金的债券。
只要售价不高(低PE)、产蛋率不错(高股息率),值得拥有。
类型3:“+ - +”型企业有强烈的扩张欲望。
企业把经营活动挣的钱、加上借债或出让股权筹来的钱一起投入。
手把手教你读财报(作者:唐朝)——重点摘录/读书笔记《手把手教你读财报》是一本在资本市场投资领域极热的财报类图书,本书作者唐朝从审计角度,基于财报扫雷的思路通俗的概览了财报全篇,并将估值和投资等理念穿插贯彻其中。
作为读者,通读该书两遍深感不能领悟其精华之三成,记录重点,供个人及同道好友在今后的学习中共同查找、参阅。
第一章关于财报财报三张表:资产负债、利润表和现金流表,每张表又分为合并报表和母公司报表。
母公司资产负债、利润、现金流和所有者权益变动表,展示了上市公司本部的经营情况。
合并报表是合并上市母公司和子、孙公司的经营情况,合并时抵消了母、子、孙公司之间的投资、交易和债券债务。
三张表的区别:资产负债表,资产负债表包括钱的来源(负债和股东收入)和钱的去处(组成企业的资产,按照变现难易度排序)。
利润表,营业利润=收入-支出+投资收益-资产减值损失;总利润=营业利润+主营业务以外收入;净利润=总利润-税费。
利润表中的收入是已经扣税后的数字;支出费用包括成本、税收、费用;非母公司控股部分的子公司权益,叫“少数股东权益”,去掉这部分叫归属于母公司所有者的净利润(母公司股东持有的权益)。
每股收益(EPS)=归属于母公司所有者的净利润/总股本PE(price /earning),是投资回报率的指数,20倍就是5%的年化投资回报率。
另外一个简称PE是私募股权,private equity。
现金流量表,是基于利润表和负债表为基础的调增后现金值(现金流量表的现金及现金等价物余额与资产负债表中货币余额不符合的原因是差额为受限制的货币)。
现金流量表包括三大类,经营活动、投资活动和筹资活动。
对于上市公司排除的几点,第一是ROE<15%的企业,第二是排除上市时间小于5年的企业。
读财报之前,要研究企业的股权结构。
财报中的重要提示,关于会计师事务所出具的审计报告的“标准无保留意见的(造价迹象未被本人发现)”,其他类型的会计师事务所意见描述全部扔掉。
《手把手教你读财报》读后感600字《手把手教你读财报》读后感600字导读:读书笔记《手把手教你读财报》读后感600字,仅供参考,如果觉得很不错,欢迎点评和分享。
《手把手教你读财报》读后感600字:2019年计划里有这一页,每周读20页书,写一篇读后感。
自己挖的坑,含泪都得填上。
今天第一篇,书名《手把手教你读财报》,在炒股圈里知名度还是很高的,特点是将生涩的财务知识用通俗的文字表达,这是一种很高的能力,不是一般作者能搞定的。
言归正传,说一下这20页的内容。
1、财报是获取企业信息最有效的方式。
普通投资者获取公司信息的渠道很少,主要是财报、新闻报道。
财报是企业主动披露,容易获取,信息量大,更系统。
2、财报是用来排除企业的。
中国很多上市公司财报是造假的,学会看财报,就容易发现企业造假,然后这个企业就不用关注了,骗子企业是没有投资价值的。
排除法是一种思维方式,在企业研究中,很好用。
比如财务造假、净资产收益率小于10%、经营现金流为负等,通过这些条件,可以把很多企业排除在外,将研究范围缩小。
读财报只是一个投资工具,它不能准确告知这个企业的价值是多少,但它能定性告诉我们这个公司好还是不好。
不好的企业丢到一边,没必要去研究。
3、读财报重点是三张表,资产负债表、利润表、现金流量表。
资产负债表是重点;利润表可操作性大,不是重点;现金流量表重要,容易造成企业死亡。
看这三张表要动态的看,多跟往年数据对比,思考变化的原因;多跟同行业的企业对比,找出优劣势。
资产负债表,表的右边是钱的来源(股东投入+借钱),表的左边是钱的去处(钱都变成了哪些资产)。
感谢阅读,希望能帮助您!。
手把手教你读财报(5)流动资产中剩下的三个项目,跳到财报附注即可看懂。
持有待售资产和一年内到期的非流动资产这两个项目一看就懂,而且绝对数额很小,对企业价值影响不大,分析时无需太过关注。
正如前文所说,凡是带有“其他”两个字的科目都是一个大杂烩项目。
所以,其他项目无处安放的流动资产都塞到“其他流动资产”里面来。
一共四亿多,主要是预缴税费和可抵扣的进项增值税。
至此,所有的流动资产梳理完毕。
我喜欢把其中最重要的几项做成饼图,直观地感受其总量和结构。
当然,更好用的饼图不是全部照抄财报数据,而是根据自己的分析进行调整。
例如,海螺水泥年末的其他应收款中其实大部分都是短期理财产品,实质上可归类为现金等价物中。
实际分析中,我会以财报数据为起点重构为五大类:现金和现金等价物,经营性应收和预付,存货,其他应收,其他流动资产。
下面来看非流动资产,从投资性房地产开始讲起。
投资性性房地产,企业持有就是为了收租金,赚差价。
投资性房地产的要点在于计量方式。
若是以成本方式计量,那就和下面的固定资产类似,没太多需要关注的点。
若是是当下的市场价格计量,便可以把价差计入当期的利润表。
某些捂地的房企为了报表好看,就常常使用这样的把戏,靠资产重估来美化利润表,但却没有实际的现金流入。
所谓固定资产,价值比较大,使用寿命长,表现为和生产经营活动相关的厂房设备等。
简单来讲,企业买一只铅笔就不叫固定资产,买一条铅笔生产线就叫固定资产。
固定资产的要点在于:要计提折旧,要计提减值。
两者的共同点在于,折旧和减值的部分作为当期的费用从利润表里扣除。
两种的区别在于,折旧的方法事先规定清晰,每年按部就班计提即可,企业操作空间不大;减值的方法没有规定,企业自主操作的空间大。
如图所示,海螺水泥的折旧方法清晰明了。
例如,去年年末的账面价值10亿元的机器设备,年折旧率为6.33%,到今年年末的账面价值就只有10*(1-6.33%)亿元了。
但是,每年折旧6.33%只是账面价值的变动,不代表固定资产的内在价值损失了6.33%。
1)货币资金:只看合并报表数据预收子公司款项只是公司内部的资金划拨行为,母公司资产负债表中的预收款项无观察价值现金流量表展示资产负债货币资金科目里现金及现金等价物的变化过程注意四种情况:1.货币资金余额比短期负债小很多:公司有短期偿债危机2.货币资金充裕,却借了很多有息甚至高息负债3.定期存款多,其他货币资金很多,流动资金却严重缺乏4.其他货币资金数额巨大,但没有合理解释(2.3.4.则意味着貌似充裕的货币资金,可能存在虚构、冻结,或者早就被大股东占用,只在报表日前几天回到公司账上,过后又会消失)货币资金过多:资金运用能力弱,或者可能资金性质有问题;货币资金过少:偿债能力差,或者经营中捉襟见肘2)经营相关资产应收票据、应收款项和收到的现金都包含增值税,因此资产负债表的应交税费科目也包含增值税;但利润表的营业收入是不记录增值税的农林牧渔、软件、集成电路、生物科技:造假高发交易性金融资产:短期持有,持有公允价值变动(计入利润,但税务局不认可)持有至到期投资:1.进行大额减值(可能是公司先虚构了收入和利润,然后购入掺水的持有至到期投资,再通过减值毁尸灭迹);2.债券类的减值,当减值迹象消失后,是可以转回的;3.重分类,持有至到期投资,可以和可供出售资产相互重分类3)如何快速阅读资产负债表:先看(负债和所有者权益合计)了解负债和权益,计算的利润与净利润进行比较(分红等差额)负债:钱的来源,为何借,向谁借,借多久,利息几何;应交税费/0.25*0.75=净利润(结合递延所得税资产)负债率=负债/总资产(传统)负债率=有息负债/总资产(老唐)与同时期、同行业的其他企业比较资产项目:钱的去处,看原来的钱分布有何变化先看资产总计生产资产/总资产;应收/总资产;货币资金/有息负债;非主业资产/总资产(从结构、历史、同行看)结构分析:轻资产公司优于重资产公司,生产资产(资产负债表中的固定资产、在建工程、工程物资、无形资产中的土地)占总资产的比例。
重资产行业中只有少数龙头值得投资(行业高增长时进入,饱和前退出),资产折旧,市场饱和,价格战轻重资产划分:当年税前利润总额/生产资产,大于2属于轻资产历史分析:生产资产/总资产比例变化,思考为何变重或变轻,那个部分变化了,和同行的变化趋势是否相同,为何不同,方向选择?财务稳健、业务专注的企业值得信赖:看应收款/总资产,货币资金/有息负债,非主业资产/总资产:应收占比过大(过半)有问题,应收/月均营业收入=几个月的收入,是否过大(对比行业);是否有巨变,不应该发生应收款增幅大于营业收入增幅;是否异常,如某些应收款单独测试减值为0,应收款集中在少数几家关联企业,或者其他应收款科目大幅增加货币资金/有息负债:是否有债务危机(至多可以放松至货币资金加上金融资产两者合计能够覆盖有息负债),看历史比较非主业资产/总资产:注意力是否在擅长领域4)利润表:P(股价)=PE(市盈率)*E(每股收益)戴维斯双击:10倍以下市盈率、经营业绩年增长能达到10-15%的企业,享受其业绩增长和市盈率增长对股价的倍增效应涉及消费税的企业,一般都会利用消费税只对生产企业征收的规则,单设销售公司,将生产本部产品低价卖给自己控股的销售公司。
合法避税创造利润的过程:权责发生制注意:搜索(满足以下条件时确认)毛利率:与同行业企业对比,不同时期的对比(分析变化的原因)企业最终利润的高低由三个因素决定:毛利率的高低(产品竞争力),周转率快慢(管理层运营能力),经营杠杆大小(承担的风险大小)前五大客户应收占比高低表明公司对外依赖程度净利润不等于挣到钱,结合现金流量表,经营现金流净额/净利润=含金量,大于1好,连续数年远小于1,则警惕速读利润表:营业收入、毛利率、费用率、营业利润表营业收入增长:潜在需求的增长(增长可靠性最高),市场份额的扩大(对手的反击力度)和价格提升(客户的减少,寻找替代品,替代性)营业收入增速高于行业平均,才是强者高毛利率意味着产品或者服务具有很强的竞争优势,其替代品少或替代的代价高高毛利率的企业投资价值高,40%+,低于20%的企业不考虑费用率:销售费用、管理费用、财务费用若财务费用为正(净支出),则三费/营业总收入;若财务费用为负,则(销售+管理)/营业总收入销售费用:较高的企业产品没有拉力,需营销,促销管理费用:增长比例等于小于营业收入增长,若大于,则需查明原因另一种费用率:三费/毛利润,30%以内算优秀企业,30-70%仍具有一定的竞争优势,大于70%关注价值不大费用率结合毛利率用于排除低净利润率的企业●营业利润率上升:因为售价提升、成本下降,还是费用控制得力?提价会不会导致市场份额下降?成本是全行业一起降了,还是该公司独降?原因是什么?是一次性影响还是持续影响?费用控制有没有伤及公司团队战斗力?是一次性的费用减少还是永久性的费用减少?竞争对手是否可以采用同样行动?等等最后确认净利润是否变成现金回到公司账户(现金流量表里的经营现金流净额除以利润表的净利润,比值越大越好,持续大于1是优秀企业的重要特征(房地产行业不适用,房地产行业看当期销售和已销售未结算累积量更合适))现金流量表:●重点在经营活动现金流,大于0,且等于折旧摊销,说明企业现金流可以维持现有经营规模,补偿折旧摊销;大于0且大于折旧摊销,说明企业不仅能正常经营,补偿折旧摊销,还能为企业扩大再生产提供资金,企业具有潜在成长性销售商品、提供劳务收到的现金与营业收入对比,理想数据为1.17,比值大于1,就基本没问题投资活动现金流:投给自己形成固定资产或者无形资产,投出去购买别人的股票和债券,或者组建子公司、合资企业;流出:卖家当,投资的分红或者利息投资活动现金净流量为负,扩张阶段;为正,收缩阶段(投资活动是否在能力范围内?多元化?)投资回报率:需高于社会资金平均回报水平自由现金流(巴菲特):指企业经营活动赚来的钱里,去掉那些为了维持企业盈利能力而必须再投下去的钱●债务性筹资的利率能反映市场对企业信用的评价,可帮助投资人评价该企业的安全性速读现金流量表:虽然经营活动现金流量表为正,但主要是因为应付账款和应付票据的增加(资金链断裂的前兆);经营活动现金流净额远低于净利润,注意可能是企业利润造假投资活动中的异常现象:购买固定资产、无形资产等的支出,持续高于经营活动现金净额,说明企业持续借钱维持投资行为(管理层信心?某种原因,造假?)●筹资活动异象:企业取得借款收到的现金,远小于归还借款支付的现金(透露银行降低了对该企业的贷款意愿,使用了骗回贷款的手段)如何通过现金流量表寻找优质企业:1)经营活动产生的现金流量净额>净利润>02)经销商品、提供劳务收到的现金≥营业收入3)投资活动产生的现金流量净额<0,且主要是投入新项目,而非用于维持原有生产能力4)现金及现金等价物净增加额>0,可放宽为排除分红因素,该科目>05)期末现金及现金等价物余额≥有息负债,可放宽为期末现金及现金等价物+应收票据中的银行承兑汇票>有息负债以上因素需看数年财报对比分析整体企业财务分析:第一步:浏览资产负债表和利润表各科目,关注有无异常异常指科目出现明显过大比例的变动:资产负债表中应收账款、应收票据、其他应收款、长期待摊费用的比例增长情况;应付票据、应付账款、其他应付款以及短期借款比例增长情况;利润表中营业利润率,营业利润中公允价值变动收益,投资收益,资产减值损失三者占营业利润的比值,营业利润与净利润的比例是否稳定;有问题,找原因第二步:进行财务指标的历史分析国内公司看其5年业绩,以净资产收益率(ROE),历史数据对比分析第三步:对比企业利润和现金流量变化的趋势企业的净利润总量与经营活动现金流量净额总量的比值保持稳定,且最好经营活动现金流净额大于净利润;企业现金流销像第四步:将企业与竞争对手比较避免被孤立企业增速所迷惑;与竞争对手比较:资产负债结构(行业内人士对资源的运用方向是否观点一致),利润表指标(管理层是否称职,是否有效地运用股东提供的资源)异常情况;历史对比;趋势分析;同行业→安全性;盈利能力;成长性;营运能力→企业价值具体关注财务指标:1)安全性分析:指企业能否在需要的时候及时偿还短期债务(流动负债)观察流动比率和速动比率:流动比率=流动资产/流动负债速动资产/流动负债,流动比率在2左右,速动比率在1左右,太高,流动资产未能有效利用;太低,有短期偿债风险速动资产:流动资产里减去存货后的剩余部分所以速动比率=(流动资产-存货)/流动负债老唐:现金及现金等价物/有息负债≥1;或适度放宽为:(货币资金+金融资产净值)/有息负债≥1(变现迅速的资产足以偿还有息负债)2)盈利能力分析:营业收入(每单位的营业收入有多少可以转化为利润)和资产(每单位股东投入加上所借的有息负债能产生多少利润)营业利润率=(营业收入-营业成本-三费)/营业收入毛利率=(营业收入-营业成本)/营业收入净利率=净利润/营业收入(竞争力)净资产收益率(ROE)=净利润/平均净资产总资产收益率(考虑了杠杆因素)=净利润/平均总资产(平均资产为期末值与期初值之和/2)3)成长性分析:收入(营业收入增长率和营业利润增长率)和资产(总资产增长率和净资产增长率),同比,环比对比4)管理层能力分析:周转率应收账款周转率=营业收入/平均应收账款(等于期初应收账款与期末应收账款之和/2)次数多说明应收账款回收速度快,但需结合历史数据对比分析,应收账款周转率下降,意味着营业收入的增长,有放松销售政策的因素;若营业收入的增长,伴随着应收账款周转率的稳定或升高,意味着营业收入的增长是可靠的存货周转率=营业成本/存货平均余额(等于期初存货总额与期末存货总额之和/2)越高,存货占用资金越少,结合行业总资产周转率=营业收入/平均总资产综合评价企业全部资产经营质量和利用效率:越大,同样的资产产生更多的销售收入,管理层资产运用能力强5)总体分析:净资产收益率(ROE)=净利润/净资产=(净利润/销售收入)*(销售收入/平均总资产)*(平均总资产/净资产)=产品净利润率*总资产周转率*杠杆系数→(杜邦分析体系)使用财务数据估值:1)现金流折现法评估企业价值:企业的价值等于剩余存在期内自由现金流的折现值自由现金流:企业经营活动流入现金净额减去维持现有生意运转必需的现金投入一般用经营现金流入净额-投资活动现金流出来估计自由现金流只能用于评估产品变化小、需求偏好稳定、具有持续竞争优势、未来自由现金流可以预测的企业2)清算价值估值法:将投资目标放在售价低于企业有形资产账面值的企业3)股市价值法:结合净利润、净资产、营业收入等董事会报告关于未来发展的讨论和分析常见的操纵财报的手法:操纵收入:虚构收入;借助一次性行为夸大收入和提前确认收入虚构收入:虚假交易;虚增成交金额;将非营利性交易确认为收入;显示公平的关联交易借助一次性行为夸大收入:将出售业务部门或资产所得转化为营业收入;将收购支出转化为营业收入;将亏损打包进一个公司或部门,然后出售掩盖亏损;进行互换贸易夸大收入提前确认收入:确认尚未开始提供产品或服务的收入;在买家没有明确承担付款义务以及确认超过完工百分比对应的收入操纵费用:虚减费用:将本期费用推至未来;掩盖成本或亏损;虚增费用:注销资产或存货;大额计提减值损失;将经常性费用归入一次性费用计提等操纵现金流(美化经营现金流):增加经营活动现金流入;减少经营活动现金流出;一次性行为美化经营活动现金流净额财报被操纵的痕迹:利润表常见操纵痕迹:营业收入:故意增加高毛利产品的销售收入(造成产品销售结构的扭曲,显著改变公司的毛利率,产品对交易对象的合理性)其他业务收入和营业外收入:占比的突然提升销售费用和管理费用:通常与营业收入同向变动,与对手对比资产减值损失:同比大增?现金流量表:经营活动现金流量表:经营活动现金流净额持续优于同行,同时投资活动现金净额持续为大额负数,可能存在投资活动现金流出转换为经营现金流入;经营活动现金流量净额持续多年为负,则可能财报其他地方存在操纵和造假信号收到其他与经营活动相关的现金:应较小投资活动现金流出:若超过预算,可能存在临时救急(将投资活动现金流出化妆成经营活动现金流入)筹资活动现金流中的利息支出:对应有息负债,看利率(结合货币资金)资产负债表:应收账款:大幅增长且大于同期收入增幅;应收账款周转率低于同行水平,且呈明显下降趋势,可能预示财报操纵其他应收款:越少越好预付账款:预付工程款或预付专利或非专利技术的采购大幅增加,可能存在通过预付款流出资金,最终以营业收入流回,虚增利润;预付款挂账时间长(超1年,有问题)应付账款和应付票据:若大增,说明公司在整个商业链条上地位大增,对供应商变得更加强势(也可能是公司资金链出现问题,开始拖欠供应商货款?)存货:当数量和价值不易确定的存货大幅增加时,且增幅超过同期营业成本的增长;存货周转率低于同行水平,并呈下降趋势,可能存在采取操纵(可能是虚构存货采购流出资金,最终化妆成销售收入;也可能是单纯加大生产,利用更多产品平摊固定成本,降低本期销售产品的成本,虚增利润;还可能是存货积压,却不计提存货跌价准备,从而虚增本期利润)若存货周转率下降,却同时伴生着毛利率的显著上升,基本就是造假在建工程:在建工程的规模结合生产经营规模和发展规划看;迟迟不转固定资产;对在建工程不断追加资金,有鬼;若转为固定资产后不久就需要大修或者技改,有鬼长期待摊费用:大增?无形资产和商誉;数额结合公司规模;商誉还原成资产,折旧,考虑价值应付职工薪酬:通过应付职工薪酬的预提来平滑利润;递延所得税资产数额增加很大,预示公司在用应付职工薪酬调节年度利润坏账准备:比例显著低于同行业竞争对手,有鬼;不公布账龄,有鬼;减值比例的合理性,客户公司破产,但未100%计提坏账事反必有妖!!!。