个性化辅导机构教育咨询师手册资料很全很实用)
- 格式:docx
- 大小:73.39 KB
- 文档页数:70
(4.31)常见的问题
1.你们在那?你们是哪的?
我们再百花时代广场
2.你们的收费怎样?
80%是绕不过去的:1.绕,根据每个孩子情况的不同,主动了解情况;2.意向强的话,可以报班级课,意向特别强的话,就是1对1;开单的原则:了解家庭住址,尽量1对1(丽雅苑);
价格:1课程比较多,看孩子适合什么课程,按课程收费;2判断家长的意向,意向强的,1对1,报出价格;一个小时的精讲一个小时的助教多少钱?;预订车位,可以为您预留车位;
3.你们的课程什么可以学?
1.绕过去?想知道孩子的年龄,和相关的情况;
4.对比1对的优势
必须有这样的说服能力,为什么选择1对1
1.针对性强,所以效率高:60节课,50-70升到100分,300节课的问题,40-50节课能够
解决;成绩差的学生只有15-20分钟的注意力集中,我们至少55分钟的听课效率;
2.我们是1对1教学,但是却是6对1教学(任课老师、班主任、学习规划师、陪读老师、
心理老师、教研组(中高考的动向)),团队教育学生!
3.1对1与大班的差别?(教案的解决)
针对性
备课环节:班级课老师:背课本;我们的老师:备学生(针对学生的情况);
授课环节:
不能做到因材施教
4.额外的收入,以前我们的家长这样讲,学校老师辅导的利益性太强,没有教务监督(不
能给孩子做题,纯粹做题)
教学环境(学习氛围):家里是孩子生活的地方
团队服务
5.师资力量
分为两块:1.佳绩的专职老师,3-4年的教学经验
2.各大重点中学的一线老师;
3.全国重点名牌大学的大学生任教(兼职)
我不敢保证我们有最好的老师,但我们有最适合孩子的老师;
家长,您孩子来上两节课,我们就有两节课的收获。
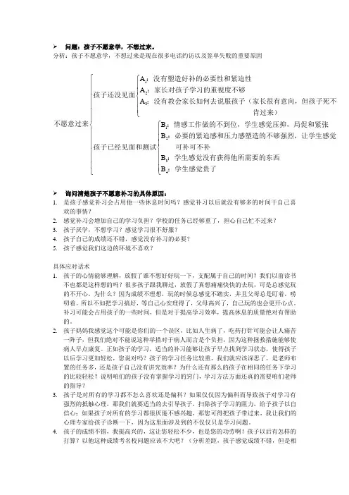
问题:孩子不愿意学,不想过来。
分析:孩子不愿意学,不想过来是现在很多电话约访以及签单失败的重要原因123123A A A B B B ⎧⎪⎪⎨⎪⎪⎩:没有塑造好补的必要性和紧迫性:家长对孩子学习的重视度不够孩子还没见面:没有教会家长如何去说服孩子(家长很有意向,但孩子死不 肯过来)不愿意过来:情感工作做的不到位,学生感觉压抑,局促和紧张:必要的紧迫感和压力感塑造的不够强烈,让学生感觉孩子已经见面和测试 可补可不补:学生感觉没有获得他所需要4B ⎧⎪⎪⎪⎪⎪⎪⎧⎨⎪⎪⎪⎪⎪⎪⎨⎪⎪⎪⎪⎪⎪⎩⎩的东西:学生感觉贵了询问清楚孩子不愿意补习的具体原因:1. 是孩子感觉补习会占用他一些休息时间吗?感觉补习以后就没有够多的时间干自己喜欢的事情?2. 感觉补习会增加自己的学习负担?学校的任务已经够重了,担心自己忙不过来?3. 孩子厌学,不想学习?感觉学习很不舒服?4. 孩子自己的成绩还不错,感觉没有补习的必要?5. 孩子感觉我们这边的环境不喜欢?具体应对话术1. 孩子的心情能够理解,放假了谁不想好好玩一下,支配属于自己的时间?我们以前读书不也都是这样想的吗?很多孩子跟我聊过,放假了真想痛痛快快的去玩,可是总感觉玩的不开心。
为什么?因为成绩不理想,玩的时候总感觉不踏实,并且父母总是盯着,唠叨着。
所以不如把学习搞好,等自己心安理得了,父母高兴了,自己玩的也会更开心点。
补习可能会占用孩子的一些时间,但是对于提高学习效率,提高休息的质量绝对有帮助的。
2. 孩子妈妈我感觉这个可能是你们的一个误区,比如人生病了,吃药打针可能会让人痛苦一阵子,但我们绝对不能说这种举措对于病人而言是个负担,因为这种拯救措施能够使病人早点康复。
正如孩子的学习,适当的补习能够让孩子早点找到学习状态,使得孩子以后学习更加轻松,您说对吗?孩子的学习任务比较重,我们就应该深思了,是老师布置的任务多,还是孩子自己没有讲究效率?为什么还有那么的孩子在相同的任务下学习的比较轻松?说明咱们的孩子没有掌握学习的窍门,学习方法方面还真的需要咱们老师的指导?3. 孩子是对所有的学习都不怎么喜欢还是偏科?如果仅仅因为偏科而导致孩子对学习有强烈的抵触心理,那我们就要适当的去引导孩子,扫除孩子学习的阻力,给予孩子以自信心;如果孩子对所有的学习都很厌倦不感兴趣,那您可得把孩子带过来,我让我们的心理专家给孩子诊断一下,因为这里面涉及到的不仅仅只是学习问题。
咨询方面(2)(1)“你们在哪?你们是哪的?”我们在桂南路百花时代广场的三楼,也就是城市广场对面(2)你们的收费怎样?方案1:是这样的,我们的课程比较多,看孩子适合什么样的课程,是按课程收费的,请问小孩读几年级了?(开始的时候绕过去)方案2:是这样的,我们要根据孩子的学习情况,制定相关的课程,然后根据这个课程收费的,请问您小孩读几年级?方案3:根据孩子课时的多少来定,也许课时多就有优惠,课时少就会贵几块钱。
看到您这么急,我还是先了解您孩子的具体学习情况吧?家长请放心,我们会制定出最省钱、最适合您孩子的计划方案4:我们的1对1,1小时的精讲+1小时的助教课程,一共××方案5:我们的1对1,1小时××方案6:我们的班级课一个学期是一千多块钱,平摊到每次课也就是几十块钱。
并且您的孩子只要有时间就可以来我们这,我们有专门的助教老师辅导孩子的学习。
(3)“价格太贵了”方案1:家长,价格可能是贵了点!其他教育辅导也是一样的,但是我们的教学质量和服务是他们无法比拟的。
我们的口碑不是夸出来的,在我们这学习的学生有40%是同学转介绍过来的,因为佳绩能够给他们带来成绩的提高,带来温馨的感觉。
对孩子没帮助,二三十也嫌贵,对孩子有效一二百页值。
(怀疑)方案2:家长,价格可能是贵了点!但是,家长,您也知道孩子的前途是无法用金钱来衡量的。
如果仅仅因为这么一点费用,而使孩子失去一次提高成绩、改变命运的机会,那得不偿失啊。
(犹豫)方案3:家长,价格可能是贵了点!家长,您知道好点学校的择校费多少吗?至少都在五六万以上啊。
以孩子现在的情况,考上普通高中没什么问题,但是重点高中呢?趁着孩子还有一些时间,明确目标后,一个阶段一个阶段的来,是大有希望的;而且通过这些时间的培养,孩子提高的不只是分数,更重要的是孩子能够找到属于自己的学习方法。
学习能力提升了,学习信心足了,他会有更好的心态步入高中。
(犹豫)(4)“你们有哪些课程可以学?”孩子现在读几年级了?……(5)“你们的师资质量怎样?”1.我们有37%的学生是通过同学在这学习转介绍过来的,没有优秀的师资,没有良好的口碑,我们是不可能吸引这么多的学生;2.我们的老师有40%的是返聘回来的退休老师,60%曾经在一线有过两年以上的教学经验,并且接受我们佳绩定期举行的一对一教学科研理论培训,每周一次一对一教学研究活动,周三、四、五集体备课,对学生进行针对性研究,可以说我们老师的精力都放在了教学和科研上了。
咨询部人才孵化辅导模式:个性化一对一 (6)公司组织构架: (7)职业发展: (8)1、自我管理 (8)2、盈利运营 (9)3、教学培训 (9)4、服务续费 (9)5、带薪能力(带徒结果) (10)6、单项技能 (10)7、销讲能力(销售讲课) (10)8、团队管理(管理能力) (10)9、问题处理(疑难问题) (11)10、个人魅力(魅力校长) (11)咨询部作息时间表 (11)咨询部核心价值观 (12)第一观:咨询部工作作风 (12)第二观:咨询部宗旨 (12)第三观:咨询部管理理念 (12)第四观:咨询部学习力 (13)第五观:咨询部奋斗目标 (13)优秀教育咨询师的基本标准 (13)一、教育咨询师心理素质 (13)二、教育咨询师心态(三心) (13)三、教育咨询师具备能力(六能) (14)四、教育咨询师基本类型 (14)咨询师电话外呼技巧 (14)顾客沟通情况分类 (14)从顾客角度分类 (14)从电话沟通进行分类 (15)1、开场白常见问题 (15)沟通交流阶段常见问题 (17)分析引导阶段常见问题 (20)异议解答阶段常见问题 (21)邀约阶段常见问题 (22)学生常见问题 (23)电话咨询话术 (25)电话行销的核心理念 (25)如何能成为电话邀约的高手 (25)电话邀约的训练 (25)电话行销前的准备 (25)电话中建立亲和力的十一种方法 (26)幽默话术设计的六个永恒不变的问句 (26)电话邀约失败的原因 (26)电话邀约的关键 (27)邀约话术一 (27)邀约话术二 (27)邀约话术三 (28)邀约话术四 (28)邀约话术五 (28)邀约话术六 (29)邀约话术七 (29)邀约话术八 (29)邀约话术九 (30)邀约话术十(SPPS黄金个性化测评系统话术) (30)邀约话术十一(SPPS黄金个性化测评系统话术) (30)初中各年级培养重点 (33)初中一年级 (33)初中二年级 (34)学科知识分析 (36)武汉市2015年中考语文考点及分值分布 (36)武汉市2015年中考数学考点及分值分布 (39)武汉市2015年中考英语考点及分值分布 (39)武汉市2015年中考物理考点及分值分布 (40)武汉市2015年中考化学考点及分值分布 (41)2016年中考必备宝典 (43)招生计划(参照2015年,2016年基本无变化) (43)洪山区重点高中介绍 (44)历年中考录取分数线 (45)中考重要内容解释说明 (45)1、元调(2016年1月20、21) (45)2、四调(一般每年4月中下旬) (45)3、签约 (46)4、特长生 (46)5、资格生(仅对武汉外校而言) (47)6、指令生 (48)7、分配生 (48)8、借读生 (48)9、中考志愿填报: (49)10、考试时间及科目 (50)11、优录政策 (50)期中考试培训 (51)一、市场数据: (51)二、期中考试后应对策略(家长心理变化决定): (52)三、学生科目知识及心理变化(针对初中): (53)三个矛盾: (53)外呼六大环节 (54)六步骤: (54)外呼策略、细节、设计、筛选: (54)浅谈“一对一”面咨框架 (55)一、准备: (55)二、接待: (55)三、寒暄:破冰式寒暄 (55)四、问题分析: (55)五、学业规划:展望未来 (56)六、抗拒解决: (56)七、促单: (56)八、服务:定心法 (56)咨询师开场白模式 (56)顾问式销售: (56)专家式销售: (56)外呼注意事项 (57)客户分类、判断、跟踪 (57)一)、客户分类 (57)二)、判断客户 (57)三)、核心提示 (58)三:跟踪客户 (58)六大主要抗拒点解决 (59)(一)师资----懂行的家长最在乎的问题 (59)(二)效果----家长最在乎的问题 (59)(三)价格---最根本的问题,三步走 (59)(四)孩子不愿意---太正常了,十个九个不愿意,不用商量,商量的结果就是没商量 (60)(五)没时间----千万不要认为孩子没时间 (60)(六)距离远---距离不是问题,效率才是关键 (60)感恩、责任、梦想 (61)公司请我们来干嘛? (61)问题就是我们的机会 (61)不要轻易离开团队否则你要从零做起 (61)谁能最后享受胜利的果实 (61)只为成功找方法,不为失败找借口 (62)对领导而言,爱他就要严格要求他 (62)梦想 (62)奋斗 (62)博青藤凹凸教育介绍凹凸个性化教育是中国最早的个性化教育学校,做了7年的一对一,总部设在北京,在北京,上海,天津,广州,重庆,深圳,武汉,太原,济南,西安,成都,杭州,长沙,沈阳,南京,哈尔滨,石家庄,大连,郑州等城市设有30多个中高考教研中心和400所个性化学习中心。
教育方面初一学习不理想的原因:⑴学校管理理念(外部环境):小学:老师就像孩子的妈妈,时时刻刻关注孩子的学习、生活,一旦有问题,老师和家长共同协商解决;初中:孩子大了,要培养孩子的独立性,班上的人多了,老师不再面面俱到,多半靠孩子自觉.⑵教师授课方式(外部环境):小学:知识量少,时间充裕,讲课进度慢,讲解详细,多次讲解使学生听懂,学生基本不用花太多的课外时间就可以取得优异成绩;初中:科目多,老师有规定的教学进度,教学进度快,授课方式(深入浅出、讲练结合,教方法,教思维,教能力)改变,基本讲一遍.⑶课程量(外部因素):初中1节课=小学的四节课,课堂的知识容量大,需要学生及时的消化吸收;可能还没听明白就下课了,即使听明白了也需要课后话时间去消化吸收.小学:科目少,知识简单,学习轻松;初中:多了物理,化学,生物,历史,地理等几大学科,科目增多,难度加大.⑷知识体系(外部因素):小学:知识模块化,一部分没掌握好并不影响下阶段的学习;中学:更加系统,前后知识的衔接很紧密,前面学习的效果对后续学习产生严重影响.例如:一元一次方程没有见学好的话,势必影响后面即将学习的一元二次方程;英语方面,主动语态没有学好,被动语态的学习就会很吃力;语文方面,如果文言文中的某些实词、虚词没有吃透,没有积累,对后面新文章的学习有很大的阻力.⑸作业量不同(外部因素):小学:花半个小时就可以完成作业;中学:科目多,题量大,难度系数高;初中花两个小时便高呼阿弥陀佛.⑹教育目标(外部因素):小学:重视德、智、体的全面发展,以评优来体现;初中:升学为目的,更加关注分数,满分教育.⑺教师因素(外部因素):学生不喜欢老师,所以不喜欢这么课;学生不喜欢老师的授课方式,所以在此学科上,学习没有兴趣;学生感觉缺少老师的关心;老师以成绩来对待学生,引起学生的不满.⑺心理因素(内部因素):小学升入初中,90%以上的学生最大的感受是:初中自主学习的时间少,学习课程太多(任务多,时间紧),本来就难适应,再加上学校对新生实行严格高标准的管理,学生就会对学习很压力,甚至对学习失去信心和兴趣.⑻学习习惯和学习方法(内部因素):有些学生因为小学的学习习惯和学习方法不当而造成初一学习成绩单的滑坡.小学生的直观性强,抽象性弱;知识死记硬背能力强,而运用能力和迁移能力弱,不注重总结学习方法,缺乏独立钻研的学习习惯.小学:听课、作业中学:更加注重预习、复习、好的学生可能还总结学科特点:【数学】“数”向“代数”转变,重点掌握方程(一元一次方程、二元一次方程组)、几何(图形的认识初步、三角形)等初步知识,为初中数学打下坚实的基础;【英语】需要加强词汇、句型、语法学习,尤其加强阅读听力,开始进行英文写作;【语文】诵读和自读课文明显增多,部分课文篇幅明显加长,对阅读、写作和说话能力要求提高;解决方法:1.学会预习预习的环节必须要有:预习能了解当堂课的“重点”、“难点”,听课时就有备而战.在预习中我们要找出问题,带问题听课;2.重视“笔记”因为中学的知识系统强,所以记笔记是必要的一个环节,笔记要准确记住课堂内容的重点、难点;它是对课堂内容的总结,也是后期复习的资料;3.不同学科、不同方法理科——回归课本、吃透例题、做题要精、要有定型性文科——立足课本、努力拓展、走向课外4.不同阶段、不同方法中学阶段由于知识更强调系统化,背诵、记忆的内容减少,侧重于思维和理解5.利用好“错题本”建立属于自己的错题集,并且要经常检查,经常翻阅,经常反思;6.善于“提问”不懂的东西一定要问,不要留着以后解决;不要害怕老师,问问题要大胆、积极;7.作业与考试把平时作业当成考试,把考试当成平时做作业;限定时间,有利于培养好的学习习惯,培养考试心态.总结:7年级是初中的重要阶段,是打基础的阶段,其学习的好坏直接左右着未来学习的方向.学的好,继续学习就轻松;学习的不好,继续学习就力不从心,最终导致缺乏自信,丧失对学习的兴趣,进而影响中考考.大量的事实表明,基础没打牢的学生在以后的学习生活中出现厌学、缺乏自信、自暴自弃的概率要大很多.7年级的学生要及时调整以前的学习方式,从依赖学习,变成主动学习,或自主学习,让学习成为生活的乐趣;要改变以前的学习初二学习不理想的原因:⑴学科上的变化,初二添设了物理(电学),学生的学习压力加大,而且初二课程大约覆60%的中考考点;⑵初二的知识要深的多、难的多.初中的重难点,几何、方程、函数相继出现;⑶学习的压力加大(学校的考试力度加大、家长的期待),虽然还没进入初三,但中考的气息已经弥漫开来;⑷班级两极分化开始凸现,微妙的竞争态势使得部分学生急躁,缺乏信心;⑸诱惑增多,自制力差的学生不能保证把精力放在学习上面;⑹心理因素的作用:思想不够成熟,看问题片面幼稚,希望别人把自己当成大人,希望得到别人的信任和尊重;表面满不在乎,实际上从众心理很重,既想标新立异,又想脱离集体.所以很容易把家长、老师放在对立的一面,导致厌学.学科特点:【数学】几何(全等、轴对称、勾股、四边形)与函数(一次、反比)的学习成为主旋律,几何的辅助线与函数综合题的灵活性成为学生头疼的问题;【英语】单词、语法量上升,初二的词汇量是初一的1.5倍;运用的难度加大,集中中考的四大考点;【物理】新学科的开设,增加学习压力,同时物理的概念多,公式多,知识点衔接紧密,对实验能力要求较高;【语文】阅读和写作量加大,做好文言文实虚词的积累解决方法:⑴区分主次轻重数学、语文、英语、物理要作为重点来安排学习,除了上课听讲,课后70%的精力要花在这些主课上.其他科目听好课就行.⑵合理安排学习时间早晨,记性好,适合读英语,语文,识记单词、文言、诗歌;白天精神好,做题效率高,安排给数学、物理;语文,遇到好的文章和好的语段,就摘抄下来,积累素材.⑶学会预习预习的环节必须要有:预习能了解当堂课的“重点”、“难点”,听课时就有备而战.在预习中我们要找出问题,带问题听课;⑷利用好“错题本”建立属于自己的错题集,并且要经常检查,经常翻阅,经常反思;⑸勤于总结,善于归纳随着所学知识的不断增多,头脑里积累越来越多琐碎的知识点需要整理.我们要把这些知识全部串联起来,使之成为一个系统,这样我们就可以很清晰的知道我们学了哪些知识,解题的时候就可以迅速的调出相关知识点.即可提高解题速度,又可以避免不想管知识的打扰.(一堂课、一周、一章节、一年)⑹注重一题多解,多题一解一题多解可以开阔我们的思路,而且能有效帮助我们应对压轴题或附加题;多题一解,把解法相似的题目归纳在一起,分析之间的共同规律,把规律提炼出来,形成自己的解题思路. (把一本书由薄变厚再由厚变薄就是读书)初三学习不理想的原因:(1)初一、初二没有打好基础,对初三总复习拖后腿;(2)课程增加,时间紧张,难度加大,对知识运用的综合能力增强,对学生的学习提出更高的要求;(3)学习的自信心不足,感觉太多的东西要去查漏补缺,感觉自己离同学的差距越来越远,与自己的目标越来越远,丧失前进的动力,没有勇气面对当前的困难;(4)学习策略方面:①抛开考纲盲目复习,没有针对自己的薄弱点、重点、难点、考点进行复习,全面摊开,而没有主攻点;②急于求成,忽视基础,把难题、怪题、偏题啃着不放,容易题、中等题却毛病多多,丢分不少;③只做题,不思考;只纠正,不反思;(5)新学科化学的学习增加了学生学习的压力和难度,化学式、化学方程成、以及相关元素和物质的性质、化学反应对学生的记忆提出了要求,同时化学实验也是化学的一大重点;学科特点:【数学】方程(一元二次方程)、几何(旋转、相似、锐角三、圆,视图)、函数(二次函数)深入学习,同时二次函数与方程、几何综合问题是中考的压轴题,要加强圆、二次函数、三角形综合题型的解题能力;【英语】加强英语阅读、听力、写作;【物理】电学、力学、电磁学是中考的重点,加强实验原理的理解,对于大型综合类型问题的处理能力要加强;【化学】作为初三新开学科,要熟记元素符号、化学式和方程式;元素化合物的性质及相互转化关系,比如说碳三角,铁三角;还有就是酸碱盐溶液的基本反应,熟悉复分解反应发生的条件;最后就是常规实验的操作,描述和分析;【语文】作文和阅读的要求提高,要深入了解实虚词及古代文化常识解决方法:(1)区分主次轻重数学、英语、语文要着重对待,力争考高分;薄弱学科要针对性的复习,做到容易题全拿分,中等题不失分,难题多得分,避免拖后腿;“堡垒一个个攻克,险滩一条条淌过”(2)合理安排时间:初三任务繁重,要在最短的时间实现学习效率的最大值,就需要我们同学合理的安排时间,利用时间.例如要攻克某个薄弱学科,我们就可以为自己制定一个计划出来,同时为这个计划安排一个恰当的时间.对于一周要做的事,我们可以制定一张作息表,这样我们做什么事,心理面都有个底.不管发生什么问题我们都不能轻易更改.初三复习最忌讳打乱战,不能心情好的时候就做,心情不好的时候就放弃.让时间表随时监督自己.(3)充分利用课堂,跟上老师的步伐:初三的老师大部分都有很多年的教学经验,对重难点、考点的认识和把握要远远胜过我们学生,所以我们应该跟着老师的思路来复习,切忌另起炉灶.课堂上要及时配合老师,做好笔记来帮助自己记住老师讲授的内容,尤其要积极独立思考,跟上老师的思维.但是也不能完全听仍老师的,如果自己在某些方面的确很突出,那么就没必要下太多功夫了,应该灵活的攻克自己薄弱环节.(4)建立错题集:建立属于自己的错题集是中考复习的重要一环,把错过的问题及时记载在错题集上,能够帮助我们避免犯同样的错误.同时,我们整理过的错题集要及时的翻阅,复习,思考,总结,只有这样我们对错过的问题才会记忆尤深,不然就成了摆设.(5)考试心态的调整数学复习:第一轮复习:三抓、四会(1)三抓:一抓基本概念的准确性和实质性理解;二抓公式,定理的熟练初步应用;三抓基本技能的正用、逆用、变用、连用、巧用;四会:会表达、会判断、会应用、会举例;理清初中数学内容的脉络,建立较完整的知识系统;基础略差的同学应更多关注基础题,而基础略好的同学应在基础知识的基础上,特别要关注数学思想、方法与能力的培养.第二轮复习:突出重点,抓住热点,深化提高完成各部分知识的梳理、归纳、糅合,使各部分知识成为一个有机的整体.在这轮复习中,应防止把第一轮复习机械重复;防止单纯的就题论题,应以题论法;防止过多做难题等.应该多问自己几个为什么.如:在复习过程中多问问自己这道题考查了哪些知识点?每个知识点是从哪几个角度考查的?题目考查了哪些数学思想方法和思维能力?本题有哪几种解题方法?最佳解法是什么?第三轮复习:模拟训练.同学们无论从知识的掌握,还是从解题能力的培养都会有所提高.但在临考前心理上却是很不稳定,因此要进行必要的适应性训练或模拟训练,以提高解题速度和正确率.建议学生在做好学校正常的模拟测试之余,最好找几套难度适中的模拟试题,设定标准时间,进行自我模拟测验,并严格按照标准答案纠正以往答题过程中的不良习惯,对于试卷的错误要认真分析,找出错误的原因和解决的办法.并对每次训练结果进行分析比较,发现问题,查漏补缺,积累考试经验,培养良好的应试心理素质.物理复习:中考物理考试题目有四类,我根据每类的特点详细分析.1.问答题:在描述某些物理现象后,提出"是什么"、"为什么"、"怎么样"等问题,要求我们应用刚学过的物理概念和规律,分析解答;2.讨论题:根据题目所提出的物理现象和条件,应用物理规律进行分析比较,研究可能出现的各种变化,回答题中提出来的"是什么"、"如何变化"、"情况又如何"等问题;3.计算题:应用物理规律和公式,根据题目所提供的已知数值计算未知结果;4.实验题:应用所提供的实验仪器,或应用vcm仿真实验做实验,或联接线路,或进行实验验证物理定律,或测定某些数值,并作出分析、判断和讨论;上述第1、2、4类又叫说理题(第4类在实验基础上也要进行说理).下面着重谈谈解说理题的问题.说理题是非常重要的.在初中物理练习题中,占有很大的比重.第一册练习题184道,说理题就有115道之多,占63%.忽视了它,就忽视了课外练习的主要内容,而完成它,能使我们学会应用物理知识解决实际问题,巩固和加深对物理概念和规律的理解,培养逻辑推理能力和全面分析问题、解决问题的能力.所以,我们一定要认真完成每一道说理题.化学复习:(1)夯实基础,认真阅读化学课本;1.全面看:全面看一节教材,把握一节书的整体内容,在头脑中形成一个初步整体印象,要做到能提纲挈领地叙述出教材中的重点、难点、关键和本质的问题;2.抓关键:在全面看的基础上,抓住教材中的重点、难点和关键用语重点看,认真反复琢磨;3.理思路看书时要积极思考,重点知识要掌握,难点知识要逐步突破.(2)分析中考题型,关注考点、薄弱点着重研究今年化学考试试题,把试题进行分类,了解每种题型多占的比重.自己掌握了多少,会做多少,不熟悉的又是多少(3)专项训练对自己薄弱环节有针对性的进行训练,做到步步为营高一学习不理想的原因:(1)没进入良好的学习状态(内部因素):这些学生依然沉静在中考的喜悦和暑假生活的轻松快乐之中,没有很快的融入到新集体中来;想趁着高一有点时间,想好好放松一下,思想上放松了警惕;(2)外部环境的作用:一所高中的学生来自多所初中,原来的尖子生,现在很难在新的环境下保持高水平位置.因此某些同学成绩单的下滑是情理之中的事情;(3)高中重知识的广度,一个知识点可以牵引出很多类型的试题,对学生的接受能力、发散能力提出了更高的要求;高中课堂教学密度比初中大的多,因此需要学生及时消化,而很多同学并没有养成适合高中的学习习惯,所以没有很好把握课堂45分钟;(4)为了尽早进入高考总复习,高中老师讲课的速度往往比较快,使得学生还没有完全消化的时候,已经进入了下一个节的讲解,学生听课疲于奔命;再加上高中各知识点的联系比初中大的多,一旦前面的知识点出现漏洞,后面进一步学习必受影响;(5)学习方式不适应:初中学生大部分是被动学习,依赖心理严重;而高中生却要主动学习,自主学习,对学习方式提出更高要求高中老师不再像初中老师那样将各种题型一一列举出来,提供做题的套路供学生模仿,而是老师重点讲解为辅,学生自主探索为主.很多学生学习不定计划,坐等上课,听课效率大打折扣!学科特点:【数学】从集合开始高中数学的学习,其中函数(初等函数、三角函数、三角恒等变换、解三角形)是贯穿于高中整个知识体系,函数思想也体现在解题的方方面面;函数是高中分值最大的部分.要深刻理解函数的概念、基本表达式、变式、定理、性质;打好向量的基础,为将来学立体几何打下基础;【英语】提高词汇、语法的理解和应用,强化完型、阅读、听力;【物理】初中物理相对独立,而高中物理则有一个知识体系,对于高考重点的动能定理和相关定律要深刻把握;【化学】理解氧化还原反应,他是我们学习其他元素的基础.不仅要领会基础知识,而且要理清各知识间的联系;【语文】高一语文和初中相比,理性意识逐步增强,现代文阅读需要理解蕴含哲理,文言文考查课外应用,还有诗歌鉴赏.解决方案:(1)为自己设定学习目标:不要认为高考很遥远,就可以懈怠,可以稍微放松了.高一正是打基础的阶段,很容易在这个时候来开学习的距离,距离一拉开,一方面要花大力气在以后的学习中补上来,另一方面会给自己造成很重的思想负担(别人把你甩的老远,你当然心慌).在高考大目标的前提下,我们可以为自己指定每个阶段的小目标,化整为零,步步为营,逐一攻破.(2)课前预习,跟上老师的步伐:高中课程进度很快,很多同学普遍反映,跟不上老师的节奏,这一章还没学懂就开始下一章得学习了.特别是理科,本来是要做大量练习巩固的,可是压根就没什么时间去做,感觉自己一直疲于奔命.所以,高中的学习必须要保证课堂的45分钟效率,因为课下我们没时间弥补.解决这问题的最好办法就是课前预习,把本节老师要讲的东西预习一遍,找出自己不懂的地方,这样课堂上我们就能够有的放矢的听课.(3)建立错题集:建立属于自己的错题集是学习重要一环,把错过的问题及时记载在错题集上,能够帮助我们避免犯同样的错误.同时,我们整理过的错题集要及时的翻阅,复习,思考,总结,只有这样我们对错过的问题才会记忆尤深,不然就成了摆设. (4)总结属于自己的学习方法:每个人都应该根据自身特点,探索属于自己的学习方法,好的学习方法能够使我们再学习方面事倍功半,不好的学习方式可能使我们在学习方面吃力不讨好.可以多借鉴别人的学习方法,然后根据自己的实际情况稍加调整.学习方法其实没有适合不适合的问题,关键是贵在坚持,使之成为一种习惯. (5)养成良好的作息习惯:高中的学习压力大,没有多少休息的时间,感觉睡眠的时间总是不够用.因此常常出现睡懒觉,迟到的现象,使学习效率大打折扣.因此必须要制定好自己的作息时间,养成良好的作息习惯,形成自己的生物钟.有一点是要注意的是,午休一定要给自己一点休息的时间,使自己在一天的中间时段,加加油.高一新生学习指南:9-10月尽快适应高中生活,掌握学习方法,准备其中考试;11-1月提早预习,课后复习,不断调整学习方法,准备期末考试;2-7月全面提升学习能力和不断改进学习方法,选好文理科高二学习不理想的原因:(1)高二学生的学习压力加大,高二学年知识总量占高考考核知识量的70%,这部分知识学的好坏直接关系着高考的成败,因此,高二是决胜高考的黄金时期;(高二下学期的期末考试基本就决定了)(2)高中文科分科以后,很有一部分的学生,没有适应新的学习体系,没有很好调整自己的学习节奏和方法;(文科考理综、理科考文综,所以其他科目不能落下,很多大学对学业水平测试要求很高,例如,华南师范大学、华南理工大学、中山大学对学生的要求为AAA)(3)高二知识的难度普遍增大,基本进入选修课程,而选修课程也是学生们最为头疼的部分;(4)高中的知识间的联系很大,前面部分常常为后面的做了很大的铺垫,一旦没打好基础势必影响后面的学习.很有一部分学生,因为高一落下了不少课程,使得在高二学习的时候比较吃力,跟不上节奏;(5)有部分学生可能因为当前的学习压力、暂时的学习困难产生了畏惧心理,对学习采取逃避策略,消极态度,对学习失去信心,不想再学;(6)有部分学生还没意识到学习的重要性,感觉学习就像是为老师、父母学的,感觉自己是屈于他们的压力才学习.因此在学习方面很懈怠、很反抗,同时来自父母的絮絮叨叨也可能加重他们对学习的排斥心理,在学习方面跟父母.老师对着干;(7)高二是“补弱提强”的关键时期,能够为高三的复习减轻压力.高二的学科特点:【数学】基本进入选修课程的学习,而选修课程中的圆锥曲线、导数等等恰恰是高考的最后几大题,这些知识中的计算又常常是学生头疼的问题;【英语】词汇、语法、句型的学习量增加,且知识点非常丰富,囊括了高中英语知识体系的主题;【物理】点场、磁场、电磁场,以及与力学的结合,是高考大题的重点出题范围;【化学】有机化学(常见有机物的特征、性质、化学式、化学方程式、实验、推导)是高中的重点,要善于总结归纳;化学平衡及电离平衡也是学习的重点;【语文】加强现代文写作,文言词语和句式是学习的重点;【生物】掌握细胞结构和代谢的基础知识,生物进化和变异对于抽象思维能力要求较高.解决方法:(1)保强提弱,促进学科平衡:要坚持“保强提弱“的方针,巩固优势学科,提高弱势学科,发挥各科潜能,达到优化组合;高二是解决弱势学科的最佳时期,有时间,有精力,压力小,一旦拖到高三就基本没什么机会不上来了.不能因为学科的薄弱而厌恶它,更不能因为厌恶而缺乏兴趣.缺乏兴趣,愈学不好,因此会陷入恶性循环.“提弱”的过程很艰难痛苦,贵在坚持,不要因为短时间没效果就灰心丧气,当量变到一定的程度后进步就明显了.(全面提升语、数、外三课的学习水平);(2)走出题海,反思做题:按理说是不应该赞成“题海战术的”,但实际上做的越多,对基本方法把握的就越牢固,对相关问题反映迅速.但毕竟高二的时间有限,所以“多”要建立在精上面,要在新题,典型题舍得花时间,选好题.题后的反思很重要,反思的内容很多,原理,方法以及题型的变式等等,做到举一反三,触类旁通;文科记忆要充分利用地图、、图表,学会迁移;(3)勤奋学习,注重效率:实践证明,勤奋的人恰恰很聪明,因为他知道勤奋的重要性,他懂得现在努力,吃今天的苦,享受明天的甜,高考一定能靠的好,一定考上更理想的大学.不光勤奋,更要注重效率,解题速度是高考取胜的重中之重.今日事,今日毕,以赢得更多的时间,预习新的内容,复习已讲过的知识.这样心中有很强的轻松感和优越感;(4)增强信心,战胜逃避:即使成绩暂时不怎么理想,但只要还有时间,还有一丝希望,我们就必须付出百倍努力,汗水必将换来收获.我们不要还没高考出征,就死在了自己的“胆怯”之下.跟自己比,每次为自己设定小小的学习目标,达到了就奖励自己,暂时没达到就鼓励自己.(5)加强沟通,疏通心理:多了家长老师沟通,让他们了解自己在学习方面存在的问题,“旁观者清,当局者迷”,有时我们可能不能很好的发现自己的问题,因此长辈的相关指导是十分有必要的.心理有什么疙瘩,学习哟什么困难都可以和亲人述说.可能某些学生,不怎么喜欢长辈太多的关爱,我们可是暂时不用去理会,尽量不要使自己有太多的情绪和愤懑.(6)快乐学习,保持健康心理:实力是基础,心态是保证,要排除不健康心理障碍,锻炼抗挫、抗压的能力,乐观向上.高二分科的过渡阶段,谁先调整好心态,谁就赢得快.考试不顺利,或多或少都会影响到心情,但要自我暗示,自我调节.高三学习不理想的原因:(课堂严肃、课下给孩子放松)※先不谈学习,让学生谈,谈学生的计划,强调计划的重要性。
教育咨询师必学资料大全电话沟通流程第一步:开场白--阐述来电意图(目标:让家长不挂我的电话)电话外呼开场白有很多的形式,主要是阐述来电的目的,激发家长想听的欲望,并且有助于电话的正常进行。
尽量用简短且明了的电话话术。
你好!我是文达教育的X老师!给您打这个电话是想跟您沟通一下您孩子的学习情况,看是否可以在他学习方面给他提供一些帮助。
您现在方便吗?(常见问题:1)遭到顾客快速拒绝;2)遭到顾客质疑;3)遭到顾客不断追问;4)难以切入正题;5)主要沟通对象不在;6)心态没摆正)第二步:沟通交流—询问顾客信息(目标:让家长主动和我谈孩子的问题)收集了解孩子的信息,姓名、年级、学校、学习成绩、学习习惯、班级排名、课外补习经历、理想学校……等,通过与对方的沟通,将相关信息记录并进行一个浅层的引导,探视家长对课外辅导的需求度。
谢谢,X先生,现在您孩子,在XXX学上XX年级是吗?他这次考试考的怎么样?那他有没有注意力不集中(厌学、逆反心理、偏科、考试忧虑)的问题呢?(常见问题:1)连续追问、不断绕圈引起顾客反感;2)过于急切,一发现家长有需求就急于介绍产品、进行邀约;3)交流不足,问答偏多)第三步:引导分析--激发话题(目标:让家长认为我是专家)如发现家长有对孩子辅导的一个需求后,开始进入深一步的分析,从孩子日常学习情况、两代沟通、教育心理学、学校教育情况……树立自己的专业形象。
家长您刚刚说您孩子的情况其实在您孩子的年龄段是一个通病,(针对厌学、注意力不集中、逆反心理……详细分解),其实向你孩子这样的情况我见的太多了,只要适当的疏导、沟通就可以有明显的改善。
第四步:异议解答--顾客问题回应(目标:给家长信心)家长会适当的问一些关于圆梦个性化的学习辅导机构的问题,这个时候需要进行一个比较模糊的定义,在电话的过程中适当的回答,引发家长来中心的想法。
其实,家长您孩子出现这种情况,家长也是有责任的,所以现在要想让孩子改变,必须自己先改变,想我一般都是这样建议家长的,要多注意与孩子的交流方式多鼓励,少责备……第五步:进行邀约--邀约面对面咨询(目标:让家长和我确定时间)主动邀约家长到辅导机构来做咨询和享受服务,确定日期和时间。
一、现场接待问题汇总(一) 关于学生A. 学科方面:1.上课听讲怎么样,是不是都能听懂?2 .回家作业情况怎么样,大概要做多长时间,有没有困难?一般初中作业一个半小时是相对正常,如果做作业出现问题较多,问是否有先复习后作业,如没有则建议执行,做作业前把当天所讲内容先复习下,但是在做作业过程中不能在翻书,这样坚持一段时候将达到不错的效果。
3.现在哪个学科觉得有困难,从什么时候开始出现问题的?初一数学:首先初中数学在难度上上了一个比较大的档次,然后在初一数学加入了一些新的概念,比如负数,还有一点就是初中会用字母来代表数字来进行运算有些孩子不适应。
另外初一换了新的环境,新的同学,新的老师孩子也要花时间去适应环境等等。
4. 哪个学科最好,哪个学科最差,对于这些学科的老师是否喜欢?从一个侧面了解学生的思维方式,还有就是可能不喜欢新的老师,借此来引出我们是一对一的教育对于更多的就是针对这种孩子。
5.上课是否记笔记,笔记是否看,笔记一般是记什么?笔记还是很有用的,还是很有必要记的,最主要是在复习的时候可以节省很多的时间,所以一定要记笔记,而且记了一定要看,另外就是记笔记的方法,并不是在课上老师讲的所有的东西都要记录,那样反而影响听课的效果,如果不会记笔记不如不记笔记,书上有的内容就不用记在笔记本上,在书上划下就好,笔记要记录的是老师在讲课的思路或者是做题的思路,这个相对来说更重要。
6.每天是否有时间或者是否会预习和复习?学习习惯的问题,每天的预习与复习还是很重要的。
预习能够使学生在听课的时候更具有效率,复习与总结会使学生学习的系统性增强。
7.做完作业是否有检查的习惯?检查作业是个很好的习惯,在某个层面上来说检查作业比写作业更有效,而且能够锻炼学生对于学习认真的态度。
8.有没有错题本?一般是怎么使用的?可能这个问题学校的老师也有要求,不过不知道你有没有真正的坚持做,还有就是是怎么用这个工具的,其实不是要把所以的错题都超在错题本上,要把自己不会,还有范的自己都不能原谅的错误,还有一些比较有特点的问题记录,把原来的答案和正确的答案要进行对于的记录。
XX培训咨询手册■1 一次性收费一次性收费有几个原因(1)我们是根据学生的学习情况,和学生所购买的课时来制定相应的辅导方案。
这个方案是一个完整的辅导体系,是按照这个完整的教育体系进行收费(2)如果学生没有上课,我们购买的课时还在,如果家长或者学生觉得辅导没有效果,可以随时终止,没有上课的课时费用还是要退还给您的。
(3)我们的一次性整体收费关系到辅导方案的完整性与否,辅导效果的好坏,上课计划的连续性,老师的稳定性等等因素。
(4)我们的工作有严格的程序,不是一两个人可以完成的,都是财务录入系统后,各个部门才可以开始协同工作,一次性缴费可以更好的方便我们的老师去做方案,让孩子的学习更有计划性和延续性,同时也可以保证适合孩子的老师可以一直带孩子。
(5)一次性整体收费也是为了保证老师计划制订的延续性和周期性。
还有,我们有协议保障你们的权利,交了的费用是存在我们这里的,没有上课你的费用是会留在这里的.上一节课就划除一节课的费用.所以并没有费用方面的后顾之忧.(6)如果家长没有带够钱,可以先交一部分定金,但定金要求是合同的 10%,至少是500元,余款要在规定期限内缴纳,如果没有交清费用,那么我们系统就提交不了学员的档案,也就提交不了排课申请,那么就会影响孩子课程和老师的安排。
(7)一次性交纳大于一个学期的费用,我们会给您相应的折扣。
当然,如果这个学期过后您决定继续学习的话,因为我们也会有档案登记,下次缴费的时候我们同样也会有一定的折扣,坚持学习的时间越长,折扣也会相应的增加。
■2成绩相关(1)孩子的天性,就是玩。
我们的承诺就是要让孩子在玩中学习,寓教于乐,科学就是给孩子一个良好的玩的环境,玩的同时,兴趣也提高了,兴趣提高孩子就会主动的去学习,这不比被动的学习更加有效么?(2)并且经过一个学期系统的学习我们会看到孩子的学习状态的改变,学习更加主动,学习习惯形成(听课更集中,做作业更快了,等等),如果坚持学习下去的话,孩子对科学的兴趣也会更加浓厚,学习自然就不在话下了。
1.赞同家长的观点,并且要进一步强化家长的观点问:孩子的基础怎样?孩子对考名校的积极性怎样?家长准备为孩子报考的名校?让家长分析差距?咨询师再强化差距?2.赞同家长现在的决策,以实例作为引导来我们这的家长,很多非常后悔为什么当初没有早点把孩子送过来。
虽然最后几个月冲刺提高孩子的成绩绝对没什么问题,但有一点是非常明显的,那就是会加重孩子的学习压力,增加孩子的心理负担,无形之中增加了孩子考试的风险。
所以早作准备,无论是对孩子还是对家长都是非常有利的。
3.解决方案,我们能为孩子做什么?问:关于孩子的补习,家长您最关心的是什么?(效果)→对,就是效果。
没有效果,损失了点钱是小事,耽误了孩子的前途就是大事。
为了保证补习的效果,我们专门为孩子配备多年毕业班教学经验老师。
这些老师由于常年工作在小升初教学一线,所以对历年名校考试题型、重点、难点、考点、热点把握的非常周到,对来年考试的预测也是深有见地。
并且来自华英、南实、石门的一些老师会经常在我们这做兼职,所以我们我们总等得到这些名校最前沿的考试信息;三阶段复习策略:夯实基础阶段、专题拔高阶段、模拟冲刺阶段。
夯实基础:梳理小学基本知识点,特别是四、五、六年级的知识点。
从去年三校联考的试卷分析来看,知识点的分布主要集中在这三个年级段,分值也全部覆盖这三个年级。
老师要协助学生理解和记忆这些知识点,做到凡是涉及到基本概念、公式、计算题型的简单题能够拿全分;专题拔高阶段:对名校考察的重点、难点、热点进行专项讲解,模块提高。
数学:最小公倍数、最大公约数、几何作图计算、解方程、用方程解应用题、复杂问题的简单化简等等;英语:单词的理解和记忆,介词的用法、常用词组、短语。
电话销售技巧与心态怎样调整电话销售中的心态?怎样进行快速陌生电话约访?电话销售中有什么特殊的技巧?怎样进行电话销售自我管理?通过电话销售培训,希望你能有所收获。
自美国上世纪70年代盛行电话销售以来,现今美国电话销售从业人员已超过500万人。
电话销售具有高效率的天然优势,已经成为一个热门职业。
下面以一次电话销售技巧培训课程实录为参考,来介绍一些关键的电话销售技巧。
培训启动电话销售技巧培训中需要学员与老师之间、学员与学员之间进行很多模拟电话销售。
通常情况下,学员一开始都会非常不自然,毕竟没有电话,而且也可以看到对方,这与真实情景是非常不同的。
所以培训一开始,我就首先安排一个活跃培训气氛的小游戏,提高学员的参与度,这是后面培训成功的关键。
接下来为了了解每个学员电话销售技巧的水平以及侧重点,我请只通过电话进行销售的学员举手进行统计,又请几乎不在电话中成交的学员举手进行统计。
这是为什么呢?分清电话销售在学员销售工作中的主要作用类别是非常重要的。
一般说来,电话销售在整个销售活动中分为两大类别:一种是先通过拨打陌生拜访电话进行约访,再登门拜访、协商,最后当面成交。
另一种是直接通过陌生拜访电话进行销售,而且追踪直至成交均是通过电话实现。
在本次培训中,纯粹是第一、二种情况的学员大越各占三分之一,混合型的大约也占三分之一。
因此我将课程分为四个部分:1、电话销售心态调整2、快速陌生电话约访3、电话中的销售技巧4、电话销售自我管理电话销售心态调整企业的电话销售人员通常流失率很高,最主要的原因就是越来越畏惧打电话。
当我请在电话销售中常被客户拒绝的学员举手时,大家全都毫不犹豫地把手举了起来。
当我接着问这里有谁喜欢打陌生拜访电话时,大家全都立即把手放了下去。
这就是所谓的“踢到铁板”现象,是电话销售中的家常便饭。
电话销售人员常出现的状态是,打完一个叫人不舒服的电话(即被不礼貌地拒绝)后,总想干点别的什么事情来拖延打下一个电话。
案例1:孩子现在读高一、地理只有40-50分,家长很着急孩子的成绩话术分析:……家:听说你们是中小学培训的,能不能辅导地理?咨:家长,是的,请问您小孩现在读几年了?家:高一,看来是刚进高中不久咨:小孩的地理平时都能考多少分?家:40-50分吧,弄得孩子学地理越来越没有信心了,这不我打电话咨询一下关于地理咨询点的问题?咨:家长,先别着急,这几天我接待了不少家长,均反映孩子在地理方面不是很理想。
所以您的孩子不是一个特殊现象。
,咨:您感觉孩子地理没学好的问题在什么地方?家:孩子说他上课跟不上老师的节奏,经常性的听不懂,这次考试又考的不理想,孩子还大哭了一场。
咨:看的出来孩子非常懂事,学习方面很刻苦,对地理还是非常重视的。
刚才您说孩子地理课经常听不懂,其他课也是这样的吗?家:其他课听起来也有点吃力。
(红色为卖点)咨:家长,通过刚才对孩子学习情况的了解,表面上是上课跟不上老师的节奏,课堂效率没把握好,实际上是孩子还没有完全掌握高中的学习方法,低效率的学习方式、低迷的成绩严重打击了孩子的自信心。
(说明要害)咨:而学习方法和自信心是任何一个学生取得优良成绩的前提。
不良的学习方法会使孩子学习非常吃力,经常是花了大力气,却收效甚微。
孩子疲于应付各科作业,可就是没有什么成效;孩子一旦失去了自信,长期的失败感会增加孩子心理负担,更严重的是可能使孩子有厌学的情绪。
所以家长这些问题是不能等的,要尽早解决。
趁着孩子的那股学习冲劲还在,就应该帮孩子一把。
(制造危机感)家:那怎么解决?咨:孩子现在最大的问题就是缺乏必要的学习方法和学习习惯,在自信心方面表现的不足。
1.课堂效率方面,孩子要做好课前预习,明白自己要听的重点、难点、不懂点,使之在课堂上能有针对性听老师授课,这样不至于被老师牵着鼻子走;2.做到适当的课下总结,及时消化所学的知识,把所学的东西编成网络;3.花必要的时间将过去落下的知识补上来,毕竟高中知识联系非常紧密,一旦某个环节出现问题,后面的学习大受影响;不过培养良好的学习习惯,形成良好的学习方法,是需要一定的耐心的和长久的持之以恒,所以要是有专门的老师能协助就更好4.还有,在自信心方面,让老师配合孩子制定一些切实可行的目标,使孩子感受成功的喜悦和自豪感;于此同时家长也要时不时的鼓励孩子,让孩子感受到您们的关注。
咨询问题解答(3)1.家长对孩子的学习不关心:家长,能够看的出来您平时蛮忙的,赚钱也很辛苦!冒昧的问一下,您每天这么辛苦是为了什么?是不是为家人提供好的生活条件,为孩子提供好的学习环境,为人父母的都是想孩子将来比自己更有出息!是吧?家长,从您的言语中,看的出来其实您对孩子的学习很重视,可能是因为孩子表现一直不怎么好,很让您伤心。
您也很想帮助孩子,就是感觉使不上劲,是吗?孩子大了,这个我们要尊重;有自己的想法了,我们要倾听;开始不听您们的话了,我们要理解;也不认真学习了,我们要找出原因,帮助提高!家长的您也是看在眼里,急在心里。
可是孩子再怎么让我们失望,我们能够让孩子去放任吗?孩子还小,他们的想法还不成熟,我们作为长辈的就应该去引导!孩子就是我们身上的肉啊,我们能让这块肉上布满毒瘤吗?家长,估计孩子也听烦了您的说教,您看这样吧,什么时候孩子放假,通知我一下,我亲自去您家与孩子沟通,您看怎样?2.家长不想给孩子太大的压力,不想给孩子补课:家长,看的出来,您对教育蛮有研究的!我非常赞同刚才您的观点,就是不要给孩子太大的压力,让孩子在轻松愉快中成长、学习。
家长,您怎样看待中国现行的升学考试制度?哪些是您不太满意的地方?(唯分是举,分数决定一切,基本上是一考定终生!成绩好就能上好学校,就能够得到更好的教学资源。
学生其他方面的优势被埋没、扼杀!)您打算怎么规划您孩子的学习?您觉得您的孩子是不是也必须经历这一步?是不是要经过中考、高考的选拔?您觉得您的孩子在这方面有优势吗?能保证孩子在千军万马中处于领先地位?为了让自己的孩子在众多学生中脱颖而出,很多家长,下了狠心让孩子出来补习,增加孩子的学习方面的竞争力!不知道您是如何看待这个问题的?3.家长很希望孩子能够补习,但是孩子不怎么愿意,不怎么听父母的话:家长,看的出来您对孩子的学习很重视,也是蛮着急的,可孩子就是不怎么理解我们长辈的良苦用心。
孩子的前程一直是您们担心的问题,已经××年级了,不能再有任何闪失了!估计孩子已经听烦了您的说教,您看能不能这样?把孩子的联系方式告诉我一下,我与孩子聊聊,希望他能对学习重视起来。
XX教育咨询师培训手册内部资料严禁外传目录公司简介 (3)公司文化 (3)考勤制度 (3)咨询师定位 (4)咨询师工作守则 (4)各部门的配合 (5)电话要求 (5)电话流程 (7)常规问题 (10)敏感问题 (11)各年级需求点分析 (12)现场流程 (15)签约后流程 (16)咨询常用表格 (18)各类道具汇总 (19)咨询师收入计算 (24)南京中小学情况 (24)公司简介XX教育科技有限公司()是一家结合了优质的教育资源和先进的信息技术,专注于中国教育服务领域的高科技公司。
总部设在北京,目前有上海,青岛,哈尔滨,郑州,南京等分支机构。
公司是专门致力于学生学习能力开发和培养、自主学习社区建设、家庭教育研究和咨询、课外辅导服务的个性化教育机构。
每一个学生都是独特的,他的成功需要有个性化的教育和培养方式。
秉承该理念,致力于传播先进教学思想,研究先进教学方法,开发先进教学产品,提供先进教学服务,帮助学生和家庭获得更多更好的教育和发展机会。
成立多年以来,XX教育机构凭借着一流的师资队伍、专业的服务团队、先进的教育辅导系统、独特高效的教育方法和完善的管理模式,已为广大中小学生、家长和用户成功提供了教育服务,并先后帮助数以万计的中小学生实现了素质和成绩的突破,考上了理想的中学和大学,得到家长的一致好评。
XX教育已经成为了广大家长和学生进行课外辅导的首选。
XX教育的愿景是打造中国最具影响力的线上和线下中小学个性化学习社区。
XX教育的使命是使教育从艺术走向科学,整合社会更高品质、更具效率、更先进的教育资源,配置个性化的学习帮助计划和最适合的教学方案,最大程度地释放每个学生的潜能,让每个需要成长机会的人都能获得最优质的教育。
公司文化公司是专业从事一对一个性化辅导的全国连锁机构,我们关注的除了学生成绩的提高,还有学生心理品质的培养。
公司的发展壮大靠的是效果,是口碑,力求达到101%的学生和家长满意度。
公司的工作氛围是合作,团结,钻研,进取。
一、咨询总结这个星期出现的最大的咨询问题就是“孩子不愿意过来,导致家长顺着孩子的态度不过来,从而约访上门失败”家长的常见话术:1.孩子感觉自己能解决学习问题,暂时不需要老师的帮助,她想自己尝试着解决;2.孩子不想过来,孩子都这么大了,我也不好强迫他,等等再说;3.我也希望他来啊,可是他现在不想学,我也拿他没办法啊咨询师话术:孩子的打算是个不错的想法,可是孩子妈妈你想过没有,要是这些学习问题孩子自己能够自己解决的话,还要等到现在才下决心吗?拖了这么久都没解决好说明了这些问题对于孩子而言应该说已经是非常严重了,需要借助我们老师的力量才能够轻松解决;不是我不相信孩子,要知道孩子已经很懂事了。
现在的问题是,有限的时间这么紧,与其让孩子费力不讨好独立解决,不如让老师给孩子指点迷津,改善孩子学习的方法,提高学习的效率。
这才是最关键的!我打个比方,如果孩子病了,需要打针吃药,可是孩子感觉打针疼,吃药难受,一直不配合你,那你怎么办?你肯定会千方百计地让孩子把药给吃了。
为什么?相对于孩子的任性你更在乎孩子的健康!学习也是这样的,额外辅导占了他一些休息时间,任何孩子都不大愿意,但是还要补啊,现在补,以后就免受折磨,现在不补以后问题会越来越严重,甚至让孩子厌学!毕业班了,时间紧,能够理解,但这不是借口,很多时间都可以挤出来!现在不辅导的后果就是一方面你考不上好的学校,另一方面你积累的很多问题还会再以后的学习中出现,让你在新的学习阶段就落后于人,这是你不愿意看到的。
问题是躲不掉的!现在辅导的确会让你牺牲一些时间,但这是值得的。
他会让你学习更加轻松,有效率,有效果,更能实现你的梦想。
孩子不想学肯定是学校的教育出现了问题,怎么现在才想着给孩子辅导呢?现在还不算晚,你赶紧把孩子带过来。
我让我们的知心老师给孩子做一下心理辅导,看孩子的问题在什么地方,这样也好对症下药!孩子不想过来,肯定有什么他不满意或比较害怕的地方?这些你了解的怎样?如果孩子是因为没有信心,比较畏惧,那我们可真的要好好帮助孩子,如果是孩子想逃避责任,逃避困难,那我们可要批评了!孩子既然不愿意过来,那我们也不勉强了。
家长,您好!我们是佳绩教育,全国连锁专业化中小学辅导机构。
不好意思打扰您了!请您给我2分钟时间,如果感觉我没有给您带来帮助或超出了2分钟,请您挂电话!
我是否能先问几个问题?
问题:1.孩子的教育问题是不是家庭中最关键的问题?(家长对教育的重视程度)
2.您是不是常常因为孩子的教育疲惫不堪或束手无策?(家中有没有孩子?孩子的成绩怎样?)
3.是不是感觉在教育方面花了大量的投资,而孩子成绩的提升却收效甚微?(家长在教育方面的投资怎样?有没有教育投资的观念?)
4.有没有想过改变孩子当前学习的局面?(家长对孩子学习的态度)
5.如果我们有办法,有能力帮助孩子提高成绩20%——30%,为您们家长省时、省心、省力,您愿不愿意?(引导家长)
孩子成绩一直没有解决原因:
1.孩子的学习问题是在学校这种教学环境、模式下产生的,这种环
境是学习问题产生的“温床”,因此想在旧的学习环境、模式下解决这种问题,对于孩子有难度。
所以必须为孩子提高全新的教学环境与模式。
(正如人心情不好的时候要出去散散心)
2.孩子学习问题的出现必然与老师的教学方式有关,孩子已经对老
师的教学方式产生的排斥,老师的教学方式没改观,孩子学习问
题的解决当然有阻力;
3.学校里,一个老师要带很多学生,负担重,压力大。
他不可能顾
及到每位学生,当您的孩子学习出现了问题,他不可能关心的细致周到,因此孩子常常处于孤立无援的境地;
4.学校教学明显缺乏针对性,老师是“备课本”,满足的知识大部分
同学的要求。
而您的孩子一旦在学习方面出现了问题,很可能就跟不上老师的节奏。
(很实用)北方教育咨询师手册教育咨询师要求:教育咨询师要达到专业化、顾问化、服务化、人性化的理解和运用,是对全面招生技巧较为全面的概括。
专业化:提供专业的咨询服务,提供权威性的信息,不能出现前后矛盾。
消除咨询者顾虑。
顾问化:以求学顾问的身份帮助学生及家长进行选择,使学生及家长心悦诚服的接受我们的观点。
服务化:不只是单纯为了招生而招生,而是向渴望求学的学子提供超前的服务理念,即“教育就是服务”。
人性化:以情感人,通过我们设身处地的为学生考虑,使学生家长从感情上倾向于我们的学校,这是体现人性化的重要方面,也是我们招生的重要技巧。
提倡“三宜”技巧:宜微笑;宜倾听;宜赞美。
了解咨询者的关注点:校园、学院的背景、专业等等咨询者学习目的:二、职责:1.遵守学院招办的所有规章制度2.负责电话咨询3.负责当面咨询4.负责咨询回访5.负责咨询后续服务(网络咨询、报名、交费)6.参与招办活动7.提升咨询技能三、关于咨询者身份层次的分类:咨询者身份类型:家长、学生、代人咨询者咨询者类型:1.理智稳健型;2.感情冲动型;3.沉默寡言型;4.忧柔寡断型;5.盛气凌人型;6.从众型学生层次分类:高考落榜生、三校生、高考择校生、社会经验生学生家庭情况分类:富裕型、经济型、贫困型四、问答内容的分类问题的类型:一般性问题、敏感性问题一般性问题的分类:定义:咨询者提出该问题时不带有明显个人倾向,其目的是了解学院,问题的答案不容易引起误会。
1.关于名办院校的问题2.关于北京大环境的问题3.关于教学问题4.关于学生管理问题5.关于后勤生活问题6.关于报名问题7.关于入学标准问题8.关于专业设置与收费问题9.关于考试和毕业证的颁发问题10.关于课外业余生活的问题11.关于就业问题12.关于学生素质教育的问题敏感性问题的分类:1.关于学历的问题2.关于就业的问题3.关于学生管理的问题4.关于入学标准问题国内项目专业问题、国际专业问题事件情景一、电话咨询控制方法:招办主任、咨询主管利用咨询检查、咨询案例讲解、咨询会议点评等方法控制控制点:1.咨询检查2.咨询日记3.日咨询会议总结4.咨询主管案例讲评5.电话咨询的数量控制指标:1.每天咨询检查4次2.咨询会议点评2次3.咨询主管案例讲评4次/月2.1受控类(事件)事件1.准备接听电话事件3:确定咨询者类型事件5:倾听首次电话咨询者问题事件6:倾听代人电话咨询者问题事件7:倾听再次电话咨询者问题事件8:回答首次电话咨询这的一般性问题事件11:邀请代人电话咨询者上门事件12:索要联系方式和媒体来源事件13:填写电话咨询登记表二、负责当面咨询说明:对于咨询师来说是标准事件,无须受控。
喂!您好!请问是××的家长吗?我是佳绩教育的赵老师,首先感谢您对我们佳绩教育的信任和支持!此次电话的主要是想了解一下您孩子最近的学习情况,以便更好的给您孩子的学习提供一些帮助。
(结合孩子以前的情况)(1)例如:孩子是不是比以前更加主动学习了?每次放假回家是不是完成作业再玩的?。
在××方面是不是有很大的改观?(2)在哪些方面没有进步?哪些方面有待完善?哪些方面不是令家长很满意?(3)针对不好的方面,做出积极评价,提出意见和建议。
同时利用不同的年级层,根据实际情况制造紧迫感(4)如果家长有意向,可以说所我们可以帮助孩子什么?学习成绩方面:孩子最近的学习成绩怎样?在班上处于一个怎样的水平?相对于以前是上升了还是下降了?什么时候开始出现这种情况?孩子现在对学习感不感兴趣?哪些科目比较拿手,哪些学起来稍微吃力?孩子心目中学校是什么或者您对孩子的期待是什么?以孩子现在的情况来看,实现心中的目标还是有点距离,特别是××学科也让我很揪心。
学习态度:对学习重不重视?(不重视:说明孩子感觉学习只是生活中一个无足轻重的事情,没有意识到父母对自己的期望,没有感觉到现在所学正式为未来考上好学校打下坚实基础,对危机缺乏认识)有没有感觉是一种负担?(有负担:说明孩子对学习没兴趣,认为自己现在的学习完全是来自外界的压迫,自己是疲于奔命)学习的主动性够不够?(不够:说明孩子感觉学习太难,没太多的兴趣,对学习有种畏惧敢,想学却无能为力;学习孩子认为还有比学习更重要的事情要做,学习可以暂时放放拖拖、孩子学习可能只是为了应付老师或家长)每次放假回家是先完成作业还是先玩?(先玩:说明孩子感觉一个星期的学习很累,想休息好再学习;学习的事情可以先放放,没必要把自己逼的这么紧)除了完成学校的作业自己有没有主动找题目做?(没有:学习的主动性不强,不知道根据自己学习薄弱的环节进行有针对性的巩固加强,不明白尖子生是付出更多的努力才获得的)孩子的竞争意识强不强?(不强:说明孩子可能安于自己的学习现况,不知道通过比较了解自己学习的不足;学习没必要竞争,只要自己学的好就行)会不会因为一次考试失利而苦闷?(有:孩子很在乎学习,也可能不善于调整自己的心态;没有:不在乎学习,或心态比较好,认为一次学习并不能衡量一个人的能力)有没有从学习获取快乐?(没有:认为学习只是外界自己强加给自己的任务)(解决难题的快乐?竞争的快乐?)学习方法:孩子现在学习吃不吃力?上课能不能跟上老师的节奏?对于自己课堂上没有弄懂的东西自己有没有去深究?会不会出现课堂上能听懂但作业却做不来的情况?上课之前有没有预习的习惯?那课下有没有复习的习惯?对于做不来的题是自己去深究还是等待他人的解答?有没有为自己准备一个错题集?有没有及时总结做题时所犯的错误?错题集有没有经常复习?曾经做题犯错的地方,后来还有没有再犯?与老师同学的关系:孩子喜不喜欢老师?(可能影响对此学科的喜欢程度)平时和老师交流的多不多?(不多:老师不能很好发现学生的困难,学生不能更多的获得老师的帮助)会不会因为老师的原因而不喜欢某个学科?(会:孩子的学习与自己的情感有很大的联系)不懂的东西有没有及时向老师讨教过?(没:没有认识到老师在提高自己成绩的重要性,或害羞不好意思,或害怕老师,感觉老师不好沟通)老师有没有关注到孩子学习成绩的变化?(没有:面对那么多的学生,老师不可能照顾到每个学习,那么学生自己就应该积极主动点,多去咨询老师)老师有没有提出一些建议?(老师忽视、漠不关心或老师很忙)与同学的关系怎样?(不好:说明孩子可能在班集体中孤立自己,这种孤立的环境可能使孩子在学习方面孤立无援、孤独)同学间的关系有没有影响到学习?(有:孩子心理可能很脆弱)与家长的关系:平时孩子与您交流的多不多?(不多:可能孩子内心很闭塞,不愿将自己心里话告诉别人,也可能孩子希望自己能够承担)会不会把心中的烦闷及时的告诉你们?(不会:孩子的警惕性高,对外界有排斥的态度)孩子会不会感觉父母的关爱很罗嗦?(会:父母孩子之间有隔阂,孩子可能不理解父母的苦衷,父母在教育方式上也有出入)是不是感觉父母总是干涉自己的私事?(有:孩子认为自己长大成熟了,自己的事应该自己做主。
(很实用)学大教育咨询师手册
教育咨询师要求:
教育咨询师要达到专业化、顾问化、服务化、人性化的理解和运用,是对全面招生技巧较为全面的概括。
专业化:提供专业的咨询服务,提供权威性的信息,不能出现前后矛盾。
消除咨询者顾虑。
顾问化:以求学顾问的身份帮助学生及家长进行选择,使学生及家长心悦诚服的接受我们的观点。
服务化:不只是单纯为了招生而招生,而是向渴望求学的学子提供超前的服务理念,即“教育就是服务”。
人性化:以情感人,通过我们设身处地的为学生考虑,使学生家长从感情上倾向于我们的学校,这是体现人性化的重要方面,也是我们招生的重要技巧。
提倡“三宜”技巧:宜微笑;宜倾听;宜赞美。
了解咨询者的关注点:校园、学院的背景、专业等等
咨询者学习目的:
二、职责:
1.遵守学院招办的所有规章制度
2.负责电话咨询
3.负责当面咨询
4.负责咨询回访
5.负责咨询后续服务(网络咨询、报名、交费)
6.参与招办活动
7.提升咨询技能
三、关于咨询者身份层次的分类:
咨询者身份类型:家长、学生、代人咨询者
咨询者类型:
1.理智稳健型;
2.感情冲动型;
3.沉默寡言型;
4.忧柔寡断型;
5.盛气凌人型;
6.从众型
学生层次分类:高考落榜生、三校生、高考择校生、社会经验生
学生家庭情况分类:富裕型、经济型、贫困型
四、问答内容的分类
问题的类型:一般性问题、敏感性问题
一般性问题的分类:
定义:咨询者提出该问题时不带有明显个人倾向,其目的是了解学院,问题的答案不容易引起误会。
1.关于名办院校的问题
2.关于北京大环境的问题
3.关于教学问题
4.关于学生管理问题
5.关于后勤生活问题
6.关于报名问题
7.关于入学标准问题
8.关于专业设置与收费问题
9.关于考试和毕业证的颁发问题
10.关于课外业余生活的问题
11.关于就业问题
12.关于学生素质教育的问题
敏感性问题的分类:
1.关于学历的问题
2.关于就业的问题
3.关于学生管理的问题
4.关于入学标准问题
国内项目专业问题、国际专业问题
事件情景
一、电话咨询
控制方法:
招办主任、咨询主管利用咨询检查、咨询案例讲解、咨询会议点评等方法控制
控制点:
1.咨询检查
2.咨询日记
3.日咨询会议总结
4.咨询主管案例讲评
5.电话咨询的数量控制指标:
1.每天咨询检查4次
2.咨询会议点评2次
3.咨询主管案例讲评4次/月
2.1受控类(事件)
事件1.准备接听电话
二、负责当面咨询
说明:对于咨询师来说是标准事件,无须受控。
控制方法:
招办主任、咨询主管利用咨询检查、咨询示范、咨询会议点评等方法控制
控制点:
1.咨询检查
2.咨询会议点评
3.咨询主管示范
4.咨询量来源受控
5.负责上门咨询的回访
控制指标:
1.每天检查4次
2.日咨询会议点评
3. 招办主任、咨询主管示范4次/月
事件22:向感情冲动型咨询者介绍学院特色
事件25:向盛气凌人型咨询者介绍学院特色
事件27:向智力稳健型咨询者介绍专业特色
事件24:向忧柔寡断型咨询者介绍专业特色
事件25:向盛气凌人型咨询者介绍专业特色。