信号与系统讲解
- 格式:ppt
- 大小:1.83 MB
- 文档页数:93
信号与系统知识要点第一章 信号与系统单位阶跃信号 1,0()()0,0t t u t t ε≥⎧==⎨<⎩ 单位冲激信号 ,0()0,0()1t t t t δδ∞-∞⎧∞=⎧=⎨⎪⎪≠⎩⎨⎪=⎪⎩⎰ ()()d t t dtεδ=()()t d t δττε-∞=⎰()t δ的性质:()()(0)()f t t f t δδ=000()()()()f t t t f t t t δδ-=-()()(0)f t t dt f δ∞-∞=⎰00()()()f t t t dt f t δ∞-∞-=⎰()()t t δδ=-00()[()]t t t t δδ-=-- 1()()at t aδδ=001()()t at t t a aδδ-=- 单位冲激偶信号 ()t δ'()()d t t dtδδ'=()()t t δδ''=--00()[()]t t t t δδ''-=---()0t dt δ∞-∞'=⎰ ()()td t δττδ-∞'=⎰()()(0)()(0)()f t t f t f t δδδ'''=-00000()()()()()()f t t t f t t t f t t t δδδ'''-=---()()(0)f t t dt f δ∞-∞''=-⎰00()()()f t t t dt f t δ∞-∞''-=-⎰符号函数 sgn()t1,0sgn()0,01,0t t t t >⎧⎪==⎨⎪-<⎩或 sgn()()()2()1t u t u t u t =--=-单位斜坡信号 ()r t0,0()(),0t r t tu t t t <⎧==⎨≥⎩ ()()t r t u d ττ-∞=⎰ ()()dr t u t dt =门函数 ()g t τ1,()20,t g t ττ⎧<⎪=⎨⎪⎩其他取样函数sin ()tSa t t=0sin lim ()(0)lim1t t tSa t Sa t→→=== 当 (1,2,)()0t k k Sa t π==±±=时,sin ()t Sa t dt dt tπ∞∞-∞-∞==⎰⎰sin lim 0t tt →±∞=第二章 连续时间信号与系统的时域分析1、基本信号的时域描述(1)普通信号普通信号可以用一个复指数信号统一概括,即st Ke t f =)(,+∞<<∞-t 式中ωσj s +=,K 一般为实数,也可以为复数。
信号与系统分析在现代科学技术领域中,信号与系统分析是一门重要的学科。
它主要研究信号以及信号在系统中的传输和处理过程。
本文将从信号与系统的基本概念、数学模型、频域分析以及实际应用等方面对信号与系统进行分析。
一、信号与系统的基本概念1.1 信号的定义与分类信号是指随时间、空间或其他自变量的变化而变化的物理量。
根据信号的特征和性质,可以将信号分为连续时间信号和离散时间信号。
连续时间信号是在连续时间内取值的信号,例如模拟音频信号;离散时间信号是在离散时间点上取值的信号,例如数字音频信号。
1.2 系统的定义与分类系统是指对信号进行处理或者传输的设备或物理构造。
根据系统的输入和输出形式,可以将系统分为线性系统和非线性系统。
线性系统满足加法性和齐次性的特性,而非线性系统则不满足。
二、信号与系统的数学模型2.1 连续时间信号模型连续时间信号可以用连续函数来描述。
常见的连续时间信号模型有周期函数、指数函数和三角函数等。
在实际应用中,还可以利用微分方程来描述连续时间信号与系统之间的关系。
2.2 离散时间信号模型离散时间信号可以用序列来表示。
序列是由离散的采样点构成的数列。
常见的离散时间信号模型有单位样值序列、周期序列和随机序列等。
在实际应用中,离散时间信号与系统之间可以通过差分方程进行建模。
三、频域分析频域分析是对信号在频域上的特性进行分析的方法。
通过将信号从时域转换到频域,可以更加清晰地观察信号的频率成分及其变化规律。
常见的频域分析方法有傅里叶变换、拉普拉斯变换和Z变换等。
3.1 傅里叶变换傅里叶变换是将一个信号在频域上进行表示的方法。
它可以将信号分解成一系列的正弦函数或者复指数函数的组合。
傅里叶变换广泛应用于信号的频谱分析、滤波器设计以及通信系统等领域。
3.2 拉普拉斯变换拉普拉斯变换是对信号在复域上的频域表示。
它具有傅里叶变换的扩展性质,可以处理更加一般的信号和系统。
拉普拉斯变换在控制系统分析和设计、电路分析以及信号处理等方面有重要应用。
电子信息工程专业公开课信号与系统分析电子信息工程专业公开课信号与系统分析是该专业的一门重要课程,主要讲解信号与系统的基本概念、理论和应用。
本文将从信号与系统的基本概念、信号与系统的数学表示以及信号与系统的应用等方面进行探讨。
一、信号与系统的基本概念在电子信息工程中,信号是指携带有用信息和数据的电波或电流,它可以是数字信号或模拟信号。
系统是指处理信号的一种装置或方法。
信号与系统的基本概念涉及信号的分类、信号的特性、系统的分类以及系统的特性等。
在信号的分类中,常见的包括连续时间信号和离散时间信号。
连续时间信号是指信号在时间上是连续的,而离散时间信号是指信号在时间上是离散的。
在信号的特性中,常见的包括能量信号和功率信号。
能量信号是指信号在有限时间内的总能量有界,而功率信号是指信号的功率在无限时间内是有限的。
系统的分类主要包括线性系统和非线性系统。
线性系统是指系统的输出与输入之间存在线性关系,而非线性系统则没有线性关系。
在系统的特性中,常见的包括时不变系统和时变系统。
时不变系统是指系统的输出与输入之间不随时间变化,而时变系统则随时间变化。
二、信号与系统的数学表示为了方便分析和处理信号与系统,我们需要利用数学方法对其进行表示。
连续时间信号可以用函数表示,离散时间信号可以用数列表示。
连续时间信号的数学表示主要包括信号的幅度、相位和频率等。
离散时间信号的数学表示主要包括信号的取样、量化和编码等。
在系统的数学表示中,常见的包括系统的冲激响应、传递函数和频率响应等。
系统的冲激响应是指系统在输入为冲激函数时的输出响应,传递函数是指系统的输出与输入之间的关系,频率响应是指系统对输入信号频率的响应情况。
三、信号与系统的应用信号与系统在电子信息工程中有着广泛的应用。
在通信系统中,信号与系统分析可以用于信号的调制和解调、信号的传输和接收等方面。
在控制系统中,信号与系统分析可以用于系统的建模与仿真、系统的控制和稳定性分析等方面。
信号与系统知识点详细总结1. 信号与系统概念信号是指一种可以传递信息的载体,它可以是电气信号、光信号、声音等形式,常见的信号有连续信号和离散信号两种。
连续信号是定义在连续的时间域上的信号,例如声音信号;离散信号是定义在离散的时间域上的信号,例如数字信号。
系统是对输入信号进行加工处理的装置,它可以是线性系统或非线性系统、时变系统或时不变系统。
线性系统具有叠加性质,即输入信号的线性组合对应于输出信号的线性组合;非线性系统不满足叠加性质。
时变系统的特性随着时间的变化而改变,时不变系统的特性与时间无关。
2. 信号的分类信号可以按多种属性进行分类,例如按时间属性分类可分为连续信号和离散信号;按能量和功率分类可分为能量信号和功率信号,能量信号在有限时间内的总能量是有限值,功率信号在无穷时间内的平均功率是有限值;按周期性分类可分为周期信号和非周期信号,周期信号在一定时间间隔内具有重复的规律性。
3. 时域分析时域分析是指对信号在时间域上的特性进行分析,主要包括信号的幅度、相位、频率等方面。
信号的幅度是指信号的大小,可以用振幅来表示;相位是指信号在时间轴上的偏移量;频率是指信号的周期性特征。
时域分析的工具主要包括冲激响应、单位阶跃响应、单位斜坡响应等。
冲激响应是指系统对单位冲激信号的响应,它可以用来描述系统的线性性、时不变性等性质;单位阶跃响应是指系统对单位阶跃信号的响应,可以用来求系统的单位脉冲响应;单位斜坡响应是指系统对单位斜坡信号的响应,可以用来在频域中求系统的频率响应。
4. 频域分析频域分析是指对信号在频域上的特性进行分析,主要包括信号的频谱分布、频率成分等方面。
频域分析的工具主要包括傅里叶变换、傅里叶级数、拉普拉斯变换等。
傅里叶变换是将信号在时间域和频域之间进行转换的一种数学工具,可以将时域信号转换成频域信号,也可以将频域信号转换成时域信号。
傅里叶级数是对周期信号进行频域分析的工具,可以将周期信号展开成一组正弦和余弦函数的线性组合;拉普拉斯变换是对信号在复频域上的分析工具,用于分析线性时不变系统的频域特性。
信号与系统知识点总结一、信号的分类:1.连续时间信号与离散时间信号:连续时间信号是在连续时间范围内存在的信号,如声音、电流;离散时间信号是在离散时间点上存在的信号,如数字音频信号、数字图像信号。
2.狄拉克脉冲信号与单位脉冲序列:狄拉克脉冲信号是一种无限大振幅、无限短时间持续的信号,用以表示一个突变或冲击,常用于信号的表示与合成;单位脉冲序列是一种以离散单位间隔的脉冲序列。
二、系统的分类:1.连续时间系统与离散时间系统:与信号的分类类似,系统也可以分为连续时间系统和离散时间系统。
2.线性系统与非线性系统:线性系统遵循线性叠加原理,输出响应与输入信号成正比,如线性滤波器;非线性系统在输入信号改变时,输出响应不满足比例关系。
3.时变系统与时不变系统:时变系统的特性随时间变化,而时不变系统的特性与时间无关。
三、信号的基本运算:1.基本信号的表示与合成:可以将任意信号表示为一系列基本信号的线性组合;2.信号的时移、尺度变换与反褶:时移操作将信号在时间轴上整体左移或右移;尺度变换通过拉伸或压缩信号的时间轴来改变信号长度和时间刻度;反褶操作是将信号沿时间轴进行翻转。
四、系统的基本性质:1.因果系统与非因果系统:因果系统的输出只依赖于过去或当前的输入,而不依赖未来的输入;非因果系统的输出可能依赖于未来或当前输入。
2.稳定系统与非稳定系统:稳定系统的输出有界,输入有界就会导致输出有界;非稳定系统的输出可能会趋向无穷。
3.线性时不变系统的冲击响应与频率响应:冲击响应是输入为单位脉冲时的输出响应;频率响应是输入为正弦波时的输出响应,常用于分析系统的频率特性。
五、信号与系统的分析方法:1.时域分析与频域分析:时域分析是通过对信号在时间上的变化进行分析,如冲击响应、脉冲响应、单位阶跃响应等;频域分析是通过对信号在频率上的特性进行分析,如频谱、频率响应等。
2.傅里叶变换与傅里叶级数:傅里叶变换是将时间域信号转换为频域信号,常用于连续时间信号的分析;傅里叶级数是将周期性信号分解为多个正弦和余弦信号的叠加。
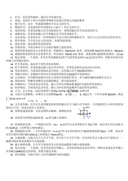
1. 信号:是信息的载体。
通过信号传递信息。
2. 系统:是指若干相互关联的事物组合而成具有特定功能的整体3. 数字信号:仅在一些离散的瞬间才有定义的信号。
4. 模拟信号:在连续的时间范围内(-∞<t<∞)有定义的信号。
5. 连续系统:若系统的输入信号是连续信号,系统的输出信号也是连续信号。
6. 离散系统:若系统的输入信号和输出信号均是离散信号。
7. 动态系统:若系统在任一时刻的响应不仅与该时刻的激励有关,而且与它过去的历史状况有关。
8. 即时系统:不含有记忆元件(电容、电感等)的系统。
9. 线性系统:满足线性性质的系统。
10. 因果系统:零状态响应不会出现在激励之前的系统。
11. 连续因果系统的充分必要条件是:冲激响应 h(t)=0,t<0 或者,系统函数H(s)的收敛域为:Re[s]>σ012. 离散因果系统的充分必要条件是:单位响应 h(k)=0, k<0 或者,系统函数H(z)的收敛域为:|z|>ρ013. 稳定系统:一个系统,若对有界的激励f(.)所产生的零状态响应y f (.)也是有界时,则称该系统为有界输入有界输出稳定。
14. 时不变系统:满足时不变性质的系统称。
15. 时不变性质:若系统满足输入延迟多少时间,其零状态响应也延迟多少时间。
16. 零状态响应:当系统的初始状态为零时,仅有输入信号f(t)/f(k)的响应。
17. 零输入响应:是激励为零时仅有系统的初始状态{x(0)}所引起的响应。
18. 自由响应:齐次解的函数形式仅与系统本身的特性有关,而与激励f(t)的函数形式无关19. 强迫响应:特解的函数形式由激励确定,称为强迫响应。
20. 冲激响应:当初是状态为零是,输入为单位冲激函数δ(t)所引起的零状态响应。
21. 阶跃响应:当初是状态为零是,输入为单位阶跃函数所引起的零状态响应。
22. 正交:定义在(t 1,t 2)区间的两个函数ϕ 1(t)和ϕ 2(t),若满足 23. 完备正交函数集:如果在正交函数集{ϕ1(t), ϕ 2(t),…, ϕ n (t)}之外,不存在函数φ(t)(≠0)满足⎰=210d )()(t t i t t t ϕϕ ( i =1,2,…,n)。
信号与系统知识点信号与系统是电子工程及相关学科中的重要基础知识,其主要研究对象是信号的产生、传输、处理和分析,以及系统的特性和响应。
本文将探讨一些与信号与系统相关的重要知识点。
一、信号的分类信号是信息的表达方式,可以分为连续信号和离散信号。
连续信号是在时间和幅度上都是连续变化的,如模拟音频信号。
离散信号则是在时间或幅度上存在着间隔,如数字音频信号。
二、信号的表示和性质信号可以用数学函数进行表示,常见的信号类型有周期信号和非周期信号。
周期信号以某种周期性重复出现,如正弦信号;非周期信号则无规则的重复性。
信号还具有幅度、频率和相位等性质,这些性质对信号的分析和处理非常重要。
三、系统的响应系统是对输入信号做出某种处理的过程,系统的响应可以分为时域响应和频域响应。
时域响应是指系统对输入信号随时间的响应过程,可以通过巴特沃斯滤波器等工具进行分析。
频域响应则是指系统对不同频率的输入信号的响应情况,可以通过傅里叶变换等方法进行分析。
四、系统的特性系统的特性是描述系统行为的重要指标,主要包括线性与非线性、时不变与时变、稳定与不稳定等。
线性系统具有叠加性和比例性,输入和输出之间存在着线性关系;非线性系统则没有这种特性。
时不变系统的性质不随时间变化,稳定系统的输出有界且收敛于有限值,而不稳定系统则可能产生无界的输出。
五、卷积与相关卷积和相关是信号与系统分析中常用的运算符号。
卷积表示两个信号的叠加与重叠,它可以用于系统的输入与输出之间的关系描述。
相关则是通过计算信号之间的相似性,用于信号的匹配与识别。
六、傅里叶变换傅里叶变换是信号与系统分析中最重要的数学工具之一。
它可以将信号从时域转换到频域,使得信号的频率特性更加清晰。
傅里叶变换有连续傅里叶变换和离散傅里叶变换两种形式,分别适用于连续信号和离散信号的频域分析。
七、采样与重构采样和重构是数字信号处理中常用的技术。
采样是将连续信号转换为一系列离散的采样点,重构则是通过这些离散采样点还原出原始信号。
信号与系统知识点总结1. 信号的分类信号可以分为连续信号和离散信号。
连续信号是在连续的时间范围内变化的信号,如声音信号、光信号等。
离散信号则是在离散的时间点上取值的信号,如数字信号、样本信号等。
信号还可以根据其能量或功率的性质来分类,能量信号是能量有限,而功率信号是功率有限。
对于周期信号和非周期信号,周期信号必须满足在某个周期内的所有时间点上的信号值是相同的。
2. 时域分析时域分析是研究信号在时间域上的特性,主要包括信号的幅度、相位、频率等。
时域分析有利于了解信号在时间上的变化规律,对于非周期信号可通过傅里叶变换将其分解为频谱成分,而对于周期信号可以利用傅里叶级数展开。
此外,还有拉普拉斯变换、Z变换等方法用于时域分析。
3. 频域分析频域分析是研究信号的频率特性,对于周期信号可以采用傅里叶级数展开进行频域分析,而对于非周期信号可以采用傅里叶变换进行频域分析。
频域分析有助于了解信号的频率分布情况,诸如频率分量的大小、相位、频率响应等。
4. 系统特性系统特性包括线性性、时不变性、因果性等。
线性时不变系统是信号与系统理论中最基本的概念之一,它是指系统对输入信号的线性组合具有线性响应,且系统的特性参数不随时间变化。
除了这些基本的特性外,系统还有稳定性、因果性、可逆性等特性。
稳定系统是指对于有限输入产生有限输出,因果系统则是指系统的输出只能由当前和过去的输入决定等。
5. 离散系统离散系统是指在离散的时间点上产生输出的系统,如数字滤波器、数字控制系统等。
离散系统与连续系统相比,具有离散时间的性质,其特性和分析方法也有所不同。
在离散系统中,常见的方法有差分方程描述、Z变换分析等。
而离散系统的特性与分析方法与连续系统有很大的差异,需要通过一定的数学工具进行分析与设计。
以上就是信号与系统的主要知识点总结,通过对这些知识的掌握,可以更好地理解信号的特性与系统的特性,从而应用于实际工程问题的处理与解决。
希望以上内容能对你的学习有所帮助。
信号与系统胡光锐讲解什么是信号与系统?信号与系统是电子和通信工程领域中的基础学科之一,研究信号的表示、传输、处理和分析。
信号可以是任何表示信息的变量,可以是声音、图像、视频、电压等。
而系统是对信号进行处理的工具或设备,可以是电路、滤波器、通信链路等。
为什么要研究信号与系统?随着现代科技的快速发展,我们生活中充斥着各种信号。
无线通信、数字音频、图像处理、生物医学信号等领域都离不开信号与系统的研究。
通过深入理解信号与系统的原理和方法,我们可以优化信号的传输、提高系统的性能,实现更加高效、可靠的通信和信息处理。
信号与系统的基本概念1. 信号的分类- 连续信号:在时间和幅度上都是连续变化的信号,比如声音、电压信号等。
- 离散信号:在时间或幅度上有离散的变化的信号,比如数字音频、数字图像等。
2. 基本信号- 常数信号:在一段时间内保持不变的信号。
- 阶跃信号:在某个时刻突然变化的信号。
- 正弦信号:呈现正弦曲线的信号,具有频率和幅度的特征。
3. 信号的运算- 反褶运算:将信号进行左右翻转。
- 积分运算:对信号的幅度在时间上进行累积。
- 微分运算:对信号的幅度在时间上进行微分。
4. 系统的分类- 线性系统:系统的输出和输入之间存在线性关系。
- 时不变系统:系统的特性在时间上保持不变。
- 因果系统:系统的响应仅依赖于过去和当前的输入。
信号与系统的分析方法1. 时域分析- 时域表示:使用函数或图形来描述信号在时间上的变化。
- 时域运算:通过导数、积分等运算来分析信号的特征。
2. 频域分析- 傅里叶变换:将信号在时域上的描述转化为频域上的描述。
- 频谱分析:通过分析信号的频谱来研究信号的频率分布和能量分布。
3. 系统的分析与设计- 系统的频率响应:描述系统对不同频率信号的响应特性。
- 系统的传递函数:通过传递函数来描述系统的输入与输出之间的关系。
- 系统的稳定性:研究系统在不同条件下是否能保持稳定。
实际应用1. 通信系统:通过信号与系统的研究,可以提高无线通信系统的抗干扰能力,提高信号的传输质量和可靠性。
《信号与系统》知识要点第一章 信号与系统1、周期信号的判断 (1)连续信号思路:两个周期信号()x t 和()y t 的周期分别为1T 和2T ,如果1122T N T N =为有理数(不可约),则所其和信号()()x t y t +为周期信号,且周期为1T 和2T 的最小公倍数,即2112T N T N T ==。
(2)离散信号思路:离散余弦信号0cos n ω(或0sin n ω)不一定是周期的,当 ①2πω为整数时,周期02N πω=;②122N N πω=为有理数(不可约)时,周期1N N =; ③2πω为无理数时,为非周期序列注意:和信号周期的判断同连续信号的情况。
2、能量信号与功率信号的判断 (1)定义连续信号 离散信号信号能量: 2|()|k E f k ∞=-∞=∑信号功率: def2221lim ()d T T T P f t t T →∞-=⎰ /22/21lim|()|N N k N P f k N →∞=-=∑(2)判断方法能量信号: P=0E <∞, 功率信号: P E=<∞∞, (3)一般规律①一般周期信号为功率信号;②时限信号(仅在有限时间区间不为零的非周期信号)为能量信号;③还有一些非周期信号,也是非能量信号。
⎰∞∞-=t t f E d )(2def3 ① ②4、信号的基本运算1) 两信号的相加和相乘 2) 信号的时间变化a) 反转: ()()f t f t →- b) 平移: 0()()f t f t t →± c) 尺度变换: ()()f t f at →3) 信号的微分和积分注意:带跳变点的分段信号的导数,必含有冲激函数,其跳变幅度就是冲激函数的强度。
正跳变对应着正冲激;负跳变对应着负冲激。
5、阶跃函数和冲激函数 (1)单位阶跃信号00()10t u t t <⎧=⎨>⎩0t =是()u t 的跳变点。
(2)单位冲激信号定义:性质:()1()00t dt t t δδ∞-∞⎧=⎪⎨⎪=≠⎩⎰ t1)取样性 11()()(0)()()()f t t dt f t t f t dt f t δδ∞-∞∞-∞=-=⎰⎰()()(0)()f t t f t δδ=000()()()()f t t t f t t t δδ-=-2)偶函数 ()()t t δδ=-3)尺度变换 ()1()at t aδδ=4)微积分性质 d ()()d u t t tδ= ()d ()t u t δττ-∞=⎰(3)冲激偶 ()t δ'性质: ()()(0)()(0)()f t t f t f t δδδ'''=-()()d (0)f t t t f δ∞-∞''=-⎰()d ()tt t t δδ-∞'=⎰()()t t δδ''-=- ()d 0t t δ∞-∞'=⎰(4)斜升函数 ()()()d tr t t t εεττ-∞==⎰(5)门函数 ()()()22G t t t τττεε=+--6、系统的特性 (重点:线性和时不变性的判断) (1)线性1)定义:若同时满足叠加性与均匀性,则称满足线性性质。
电子工程优质课信号与系统分析信号与系统是电子工程专业中非常重要的一门课程,它涉及到信号的产生、传输、处理和分析等方面内容,是电子工程师必须掌握的基础知识之一。
本文将对电子工程中的信号与系统分析进行详细介绍和阐述。
一、信号与系统的概念及基本特性信号是一种事物的特征或变化规律在一定时间内的表现,比如声音、图像等。
系统是指将输入信号转换为输出信号的过程,它可以是物理系统、电子系统或者其他形式的系统。
信号与系统分析就是研究信号在系统中传递、处理和改变的过程。
信号与系统分析的基本特性有时域特性和频域特性两个方面。
时域特性是指信号与系统在时间上的表现,包括信号的幅度、相位、波形等;频域特性是指信号与系统在频率上的表现,包括频谱分析、频率响应等。
二、信号与系统的数学表示信号与系统可以用数学模型进行描述和表示。
常见的信号有连续时间信号和离散时间信号两种形式。
连续时间信号是在连续时间域上变化的信号,可以用函数表示;离散时间信号是在离散时间点上变化的信号,可以用数列表示。
系统也可以用数学模型进行描述,常见的有线性时不变系统(LTI系统)。
LTI系统具有线性性质和时不变性质,可以用差分方程或者传递函数表示。
通过对信号与系统的数学表示,可以进行信号与系统的分析和理论推导。
三、信号的频谱分析频谱分析是信号与系统分析中非常重要的一个环节。
信号的频谱分析可以得到信号在频率上的分布情况,从而了解信号中包含的不同频率成分。
常见的频谱分析方法有傅里叶变换、快速傅里叶变换、功率谱密度分析等。
傅里叶变换可以将信号从时域转换到频域,得到信号的频谱图。
功率谱密度分析可以得到信号的能量在不同频率上的分布情况,用于描述信号的频率特性。
四、系统的频率响应系统的频率响应描述了系统对不同频率信号的传递特性。
常见的系统频率响应有幅频响应和相频响应两种形式。
幅频响应是指系统对输入信号幅度的变化情况,描述了系统对不同频率信号的衰减或放大程度。
相频响应是指系统对输入信号相位的变化情况,描述了系统对不同频率信号的相位差异。
《信号与系统教案》PPT课件第一章:信号与系统概述1.1 信号的概念与分类信号的定义信号的分类:连续信号、离散信号、随机信号等1.2 系统的概念与分类系统的定义系统的分类:线性系统、非线性系统、时不变系统、时变系统等1.3 信号与系统的研究方法解析法数值法图形法第二章:连续信号及其运算2.1 连续信号的基本性质连续信号的定义与图形连续信号的周期性、奇偶性、能量与功率等性质2.2 连续信号的运算叠加运算卷积运算2.3 连续信号的变换傅里叶变换拉普拉斯变换Z变换第三章:离散信号及其运算3.1 离散信号的基本性质离散信号的定义与图形离散信号的周期性、奇偶性、能量与功率等性质3.2 离散信号的运算叠加运算卷积运算3.3 离散信号的变换离散时间傅里叶变换离散时间拉普拉斯变换离散时间Z变换第四章:线性时不变系统的特性4.1 线性时不变系统的定义与性质线性时不变系统的定义线性时不变系统的性质:叠加原理、时不变性等4.2 线性时不变系统的转移函数转移函数的定义与性质转移函数的绘制方法4.3 线性时不变系统的响应输入信号与系统响应的关系系统的稳态响应与瞬态响应第五章:信号与系统的应用5.1 信号处理的应用信号滤波信号采样与恢复5.2 系统控制的应用线性系统的控制原理PID控制器的设计与应用5.3 通信系统的应用模拟通信系统数字通信系统第六章:傅里叶级数6.1 傅里叶级数的概念傅里叶级数的定义傅里叶级数的使用条件6.2 傅里叶级数的展开周期信号的傅里叶级数展开非周期信号的傅里叶级数展开6.3 傅里叶级数的应用周期信号分析信号的频谱分析第七章:傅里叶变换7.1 傅里叶变换的概念傅里叶变换的定义傅里叶变换的性质7.2 傅里叶变换的运算傅里叶变换的计算方法傅里叶变换的逆变换7.3 傅里叶变换的应用信号分析与处理图像处理第八章:拉普拉斯变换8.1 拉普拉斯变换的概念拉普拉斯变换的定义拉普拉斯变换的性质8.2 拉普拉斯变换的运算拉普拉斯变换的计算方法拉普拉斯变换的逆变换8.3 拉普拉斯变换的应用控制系统分析信号的滤波与去噪第九章:Z变换9.1 Z变换的概念Z变换的定义Z变换的性质9.2 Z变换的运算Z变换的计算方法Z变换的逆变换9.3 Z变换的应用数字信号处理通信系统分析第十章:现代信号处理技术10.1 数字信号处理的概念数字信号处理的定义数字信号处理的特点10.2 现代信号处理技术快速傅里叶变换(FFT)数字滤波器设计数字信号处理的应用第十一章:随机信号与噪声11.1 随机信号的概念随机信号的定义随机信号的分类:窄带信号、宽带信号等11.2 随机信号的统计特性均值、方差、相关函数等随机信号的功率谱11.3 噪声的概念与分类噪声的定义噪声的分类:白噪声、带噪声等第十二章:线性系统理论12.1 线性系统的状态空间描述状态空间模型的定义与组成线性系统的性质与方程12.2 线性系统的传递函数传递函数的定义与性质传递函数的绘制方法12.3 线性系统的稳定性分析系统稳定性的定义与条件劳斯-赫尔维茨准则第十三章:非线性系统13.1 非线性系统的基本概念非线性系统的定义与特点非线性系统的分类13.2 非线性系统的数学模型非线性微分方程与差分方程非线性系统的相平面分析13.3 非线性系统的分析方法描述法映射法相平面法第十四章:现代控制系统14.1 现代控制系统的基本概念现代控制系统的定义与特点现代控制系统的设计方法14.2 模糊控制系统模糊控制系统的定义与原理模糊控制系统的结构与设计14.3 神经网络控制系统神经网络控制系统的定义与原理神经网络控制系统的结构与设计第十五章:信号与系统的实验与实践15.1 信号与系统的实验设备与原理信号发生器与接收器信号处理实验装置15.2 信号与系统的实验项目信号的采样与恢复实验信号滤波实验信号分析与处理实验15.3 信号与系统的实践应用通信系统的设计与实现控制系统的设计与实现重点和难点解析信号与系统的基本概念:理解信号与系统的定义、分类及其研究方法。
信号与系统是电子工程、通信工程和控制工程等领域中重要的概念。
它们涉及到信号的产生、传输和处理,以及系统对信号的响应和处理。
1. 信号(Signal):信号是指随时间、空间或其它独立变量改变的物理量或信息。
信号可以是连续的(模拟信号)或离散的(数字信号)。
常见的信号类型包括声音、光、电压、电流等。
信号可以是周期性的或非周期性的,可以是确定的或随机的。
2. 系统(System):系统是指对信号进行处理、传输、转换或控制的一组组件或元件的集合。
系统可以是物理系统(如电路、滤波器),也可以是抽象的数学或逻辑模型。
系统可以是线性的或非线性的,时变的或时不变的。
系统的特性由它的输入-输出关系来描述。
3. 信号处理(Signal Processing):信号处理是指对信号进行获取、变换、分析、合成和显示等操作的技术和方法。
它可以包括模拟信号处理和数字信号处理两个方面。
信号处理的目标可以是提取有用的信息、滤除噪声、改变信号特性或实现特定的功能。
信号与系统的研究和应用广泛存在于各个领域,包括通信系统、音频处理、图像处理、控制系统、生物医学工程等。
通过理解信号与系统的概念,可以深入研究各种信号的特性及其在不同系统中的传输与处理,进而实现系统优化和功能实现。
《信号与系统》课件讲义一、内容描述首先我们将从信号的基本概念开始,大家都知道,无论是听音乐、看电视还是打电话,背后都离不开信号的存在。
那么什么是信号呢?信号有哪些种类?我们又如何描述它们呢?这一部分我们会带领大家走进信号的世界,一起探索信号的奥秘。
接下来我们将探讨信号与系统之间的关系,信号在系统中是如何传输、处理和变换的?不同的系统对信号有何影响?我们将通过具体的例子和模型,帮助大家理解这个复杂的过程。
此外我们还会深入学习信号的数学描述方法,虽然这部分内容可能会有些难度,但我们会尽量使用通俗易懂的语言,帮助大家更好地理解。
通过这部分的学习,我们将学会如何对信号进行量化分析,从而更好地理解和应用信号。
我们将探讨信号处理的一些基本方法和技术,如何对信号进行滤波、调制、解调等处理?这些处理技术在实际中有哪些应用?我们将通过实例和实践,帮助大家掌握这些基本方法和技术。
1. 介绍信号与系统的基本概念及其重要性首先什么是信号?简单来说信号就像是我们生活中的各种信息传达方式,想象一下当你用手机给朋友发一条短信,这条信息就是一个信号,它传递了你的意图和情感。
在更广泛的层面上,信号可以是任何形式的波动或变化,比如声音、光线、电流等。
它们都有一个共同特点,那就是携带了某种信息。
这些信息可能是我们想要传达的话语,也可能是自然界中的物理变化。
而系统则是接收和处理这些信号的装置或过程,它像是一个加工厂,将接收到的信号进行加工处理,然后输出我们想要的结果。
比如收音机就是一个系统,它接收无线电信号并转换成声音让我们听到。
这样描述下来,你会发现信号和系统真的是无处不在。
无论是在学习还是在日常生活中都能见到他们的影子,他们对现代通信、计算机技术的发展都有着不可替代的作用。
因此我们也需要对这一概念进行透彻的了解与学习才能更好地服务于相关领域为社会贡献力量!2. 简述本课程的学习目标和主要内容《信号与系统》这门课程无论是对于通信工程、电子工程还是计算机领域的学生来说,都是一门极其重要的基础课程。