[实用参考]磋商响应文件-投标书投标文件.doc
- 格式:doc
- 大小:426.50 KB
- 文档页数:32
竞争性磋商响应函(招投标范文)竞争性磋商响应函招标单位:***公司项目名称:***招标编号:***招标内容:***尊敬的招标单位:我们X公司经过充分的市场调查和技术研究,对于贵公司的招标项目表现出极大的兴趣。
在此,我们谨向贵公司提交竞争性磋商响应函,愿与贵公司深入探讨、交流、并予以合理的竞价,希望能在项目招标中脱颖而出。
一、公司介绍我公司是一家经过认证的***企业,成立于***年,注册资金***万元。
公司主营业务为***,拥有专业的***人才和高精尖的***设备,具有较强的技术实力和施工经验。
我们近年来实施了多个与本次招标项目相类似的***项目,具备了丰富的实战经验。
二、业绩及技术实力1.在***项目中成功中标,该项目是***;2.我公司自主研发的技术***已被***部门评为***/***等级;3.我公司与多家国内外知名高校及科研机构合作,建立了多个研究中心;4.我公司拥有***专属的***技术,具有全国领先水平;5.针对本招标项目中的难点问题,我公司已深入研究并具备了有效解决方案。
三、商业详细1. 招标项目技术方案:我公司依据招标文件,制定了详细的技术方案,契合招标单位的要求,并针对部分问题,通过多轮论证,改进方案,做到严密细致。
2. 工作计划:我公司将全面利用公司总部***平台资源,合理调配公司内外部专业技术资源,保证项目质量和时间周期。
3. 人员分配:我公司将为招标项目配备熟练的项目经理、技术骨干、施工班组,人员结构以及配备保证施工进度和施工质量。
4. 技术保障:我公司将按照ISO9001:2015质量管理体系对施工过程实行全程监管,确保施工质量,质量验收标准为***等级。
5. 服务保障:我公司将在项目验收后30日内,实行售后服务,所有问题将在2小时内得到回复,24小时内及时处理完成。
6. 合作愿景:我公司强烈支持长期战略伙伴合作,期望与贵公司携手共创未来。
四、报价细节1.总体报价:总价人民币***元(大写:***),保证项目质量。
竞争性磋商响应文件的范本1. 背景介绍本响应文件旨在回应关于竞争性磋商的邀请,并提供我们公司作为潜在供应商的能力和经验。
本文档将介绍我们公司的背景信息、相关的项目经验以及我们的竞争优势。
2. 公司背景我们公司是一家XXX领域的领先企业,专注于提供高质量的XXX产品和服务。
成立多年来,我们在业界树立了良好的声誉,并与多个重要客户建立了紧密的合作关系。
我们拥有一支专业的团队,致力于不断创新和提供卓越的解决方案。
3. 相关项目经验我们在过去的项目中取得了显著的成就,并积累了丰富的经验。
以下是我们成功完成的一些具有代表性的项目:项目1•项目名称:XXX•客户:XXX公司•描述:该项目是为XXX公司开发定制的解决方案。
我们充分理解客户需求,并根据其具体要求开发了高效和可靠的解决方案。
项目交付按时并获得客户的高度认可。
项目2•项目名称:XXX•客户:XXX公司•描述:该项目是针对XXX公司提出的挑战而开发的创新解决方案。
我们的团队通过深入分析问题,并与客户紧密合作,提供了一套符合客户需求的综合解决方案。
项目成功地解决了客户面临的复杂难题。
4. 竞争优势我们公司有以下竞争优势,确保我们能够在竞争性磋商中获得成功:4.1 专业团队我们拥有一支高度专业化的团队,成员来自于各个领域,具有深厚的专业知识和丰富的经验。
我们的团队能够高效地合作,灵活应对各种挑战,并提供最佳的解决方案。
4.2 创新能力创新是我们公司的核心价值观之一。
我们注重不断研发新的产品和解决方案,以满足客户日益增长的需求。
我们积极追求技术的先进性,并将其应用于项目中,从而提供卓越的成果。
4.3 质量保证我们公司致力于提供高质量的产品和服务。
我们在整个项目过程中严格控制质量,并且遵循ISO XXX质量管理体系标准。
我们的团队拥有一系列的质量控制措施,以确保最终交付的产品满足客户的期望和要求。
4.4 客户关系管理我们重视与客户的关系,并致力于建立长期的合作伙伴关系。
竞争性磋商响应文件1. 简介本文件是针对竞争性磋商所做的响应文件,旨在展示我方对此次磋商的承诺和能力。
以下将详细介绍我方的背景资料、能力优势、解决方案及预期成果。
2. 背景资料我方是一家领先的技术解决方案提供商,专注于在各行业为企业和组织提供创新性解决方案。
我们拥有多年的行业经验,成功地为众多客户提供高质量的解决方案和优质的服务。
3. 能力优势3.1 技术实力我们拥有一支专业的技术团队,团队成员均具备丰富的技术知识和实战经验。
我们致力于不断追踪和研究最新的技术趋势,并将其应用于解决方案的开发和升级中。
我们可以提供包括软件开发、系统集成、数据分析等多项技术服务,以满足客户的需求。
3.2 项目管理能力我们拥有一套高效的项目管理体系,能够确保项目的顺利进行和交付。
我们注重沟通和协作,与客户保持密切的联系和沟通,及时解决问题和风险,并根据客户需求进行灵活的调整。
3.3 服务能力我们始终以客户为中心,致力于为客户提供最佳的服务体验。
我们的服务团队由经验丰富的专业人员组成,能够及时响应客户需求,并为客户提供定制化的解决方案和培训支持。
4. 解决方案基于对项目要求的充分理解,我们为此次磋商提供如下解决方案:4.1 项目目标与计划我们将根据项目需求,制定明确的项目目标和计划。
我们将与客户合作,确保解决方案的实施符合客户的期望和要求。
4.2 技术选型和架构设计我们将根据项目需求和客户的技术架构要求,选择最合适的技术和架构,以确保解决方案的可靠性和可扩展性。
4.3 测试和优化我们将在解决方案实施之前对其进行全面的测试,并对其进行优化以提高性能和稳定性。
我们将确保解决方案能够在各种环境下进行有效运行。
4.4 风险管理我们将制定有效的风险管理计划,并在项目实施过程中严格执行。
我们将及时识别和处理项目风险,并采取相应的措施降低风险对项目的影响。
5. 预期成果通过我们的解决方案和服务,我们预计能够实现以下成果:•实现项目的目标和需求•提高业务流程效率•降低项目风险•提升客户满意度6. 价值主张我们相信我们的解决方案将能够为客户创造巨大的价值。
磋商响应文件投标书投标文件一、前言尊敬的招标人:我方已仔细阅读了贵公司发布的《XXX项目投标公告》,并决定参与此次投标,现推荐公司的相关信息、能力及服务、承诺等内容,希望能够获得贵公司的认可。
二、推荐公司简介我方所推荐的公司是一家具有长期经验和良好口碑的企业,公司集工程设计、咨询、施工、监理等于一体,具备较高的综合实力和专业技术水平。
公司成立以来,先后承接了多项大中型工程项目,在市场上形成了良好的品牌效应。
三、我方的能力和服务1、项目管理我方公司在项目管理方面具有丰富经验和优秀的能力。
公司成立以来,先后承接了多项大型工程项目,积累了丰富的管理经验,能够有效地组织和协调各个环节的工作,保证项目的顺利完成。
2、人员配备我方公司拥有一支庞大而优秀的专业技术人员队伍,人员配备严格按照项目实际需求,保证了专业技术力量的充足,能够为项目提供全程专业性的支持和服务。
3、技术方案我方公司在技术方案的编制上全面考虑项目的实际需求,并且结合先进、可持续、环保、合理的理念,力求以尽可能的优秀方案,提高工程效率、节约成本,提升工程品质,以及减少工期。
4、服务承诺我方公司在工程实施过程中,能够确保按合同的签订内容,一切工程施工均按照符合行业标准的国家法律、规范、规定进行施工,保证效率、品质和安全。
同时,我方公司还能够按照工程实际需求,为客户提供一系列售后服务,务必让客户满意。
四、我方的承诺我方公司郑重承诺,保证在合约期间,以高质量、高效率的施工方式,完成该工程建设任务。
同时,我方公司将按照贵公司的要求,积极配合项目工作,及时解决工程建设过程中的问题和困难。
五、结语我方公司将全力以赴完成该工程建设任务,争取在指定时间内按贵公司提出的质量要求和承诺完成工作。
同时,盼望能够与贵公司携手合作,共创辉煌,共同推动工程建设事业的发展。
谢谢!此致敬礼!招标人:投标人:。
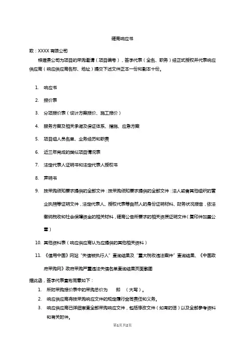
磋商响应书致:XXXX有限公司根据贵公司为项目的采购邀请(项目编号),签字代表(全名、职务)经正式授权并代表响应供应商(响应供应商名称、地址)提交下述文件正本一份和副本十份。
1.响应书2.报价表3.分项报价表(设计方案报价、施工报价)4.服务方案及相关承诺及保证体系、措施、应急方案5.项目组人员名单、业务经历和职责6.近三年完成的类似项目情况表7.法定代表人证明书和法定代表人授权书8.声明书9.按采购须知要求提供的全部文件:按采购须知要求提供的全部文件:法人或者其他组织的营业执照等证明文件,法定代表人、授权代表等自然人的身份证明材料、财务状况报告,依法缴纳税收和社会保障资金的相关材料,磋商公告所要求的相关资质证明文件(复印件加盖公章)10.其他资料表(响应供应商认为应提供的其他相关资料)11.《信用中国》网站“失信被执行人”查询结果及“重大税收违法案件”查询结果、《中国政府采购网》政府采购严重违法失信名单查询结果页面截图据此函,签字代表宣布同意如下:1. 所附采购报价表中的采购总价为即(大写)。
2. 响应供应商将按采购响应文件的规定履行合同责任和义务。
3. 响应供应商已详细审查全部采购响应文件,包括修改文件(如有的话)以及全部参考资料和有关附件。
我们完全理解并同意放弃对这方面有不明及误解的权利。
4. 其采购自采购响应文件递交截止日起有效期为90个日历日。
5.如果在规定的时间内,响应供应商在采购有效期限内撤回投标,其保证金将被贵方没收。
6.响应供应商同意按照贵方要求提供与其采购有关的一切数据或资料,并对提供资料或数据的真实性承担全部责任,并完全理解贵方不一定要按照最低价来确定中标供应商,而是经综合评估确定最终中标供应商。
7.与本次磋商关的一切正式往来通讯请寄:地址:_________________________邮编:_________________________电话:_________________________传真:_________________________响应供应商名称:_________________________加盖响应供应商公章:_________________________日期:年月日授权代表签字:_________________________。
完整版)磋商响应文件正文:尊敬的客户:您好!我们已经收到了贵公司提交的常熟市危险化学品事故应急预案编制项目的招投标文件。
非常感谢您对我们公司的信任和支持。
在此,我们向贵公司提出如下磋商响应:一、关于投标文件的规范性问题我们注意到贵公司提交的投标文件存在一些格式和排版上的问题,如字体不一致、标点符号使用不规范等。
我们建议贵公司在后续的投标文件中注意规范性问题,以提高文件的专业性和可读性。
二、关于项目实施方案的技术问题我们认真阅读了贵公司提交的项目实施方案,发现其中存在一些技术问题。
例如,在应急预案编制的过程中,需要对危险化学品的种类、数量、储存位置等进行详细的调查和分析,以便编制出科学合理的应急预案。
我们建议贵公司在后续的项目实施中加强技术方面的研究和实践,确保项目的顺利实施。
三、关于项目成本的商务问题我们认为,贵公司提交的项目成本较高,与同类项目相比存在一定的竞争劣势。
我们建议贵公司在后续的投标中加强成本控制,提高项目的竞争力。
综上所述,我们希望贵公司能够认真考虑我们的磋商响应,并在后续的项目实施中加强规范性、技术性和商务性方面的工作,以确保项目的顺利实施。
如果贵公司有任何疑问或需要进一步了解我们公司的情况,请随时与我们联系。
此致敬礼!供应商:XXX日期:二〇一七年三月十日目录:无一、磋商函尊敬的客户。
您好!感谢贵公司对我们的关注和支持。
根据贵公司的需求,我们已经制定了相应的技术及组织实施方案,并在此附上报价一览表、报价明细表、服务承诺、项目负责人基本情况表、项目组人员一览表、业绩一览表、商务条件响应及偏离表、资格证明文件等相关资料,供贵公司参考。
我们非常愿意与贵公司进行进一步的磋商,以便更好地满足贵公司的需求。
如有任何问题或需要进一步了解我们的产品和服务,请随时与我们联系。
我们期待着与贵公司合作的机会。
谢谢!二、报价一览表以下是我们针对贵公司需求提供的报价一览表:产品名称。
|。
产品型号。
|。
数量。
【8A版】磋商响应文件-投标书投标文件【8A版】磋商响应文件-投标书投标文件1. 引言本文档旨在为拟参与磋商的投标者提供一个详细的投标书投标文件模板,以便他们准确地回应磋商邀约。
本文档按照Markdown文本格式输出,方便投标者根据实际情况进行修改和编写。
2. 背景为了更好地与供应商合作,并在实现增加价值和降低成本等目标的同时获得卓越的质量和服务,我们作为采购方发起了此次磋商。
本磋商是招标过程的一部分,目的是评估每个投标者的技术能力、经验和综合实力,以选择最佳的合作伙伴。
3. 投标资格要求以下是投标者必须符合的资格要求:- 投标者必须具备相关行业经验和技术能力。
- 投标者必须具有良好的商誉和声誉。
- 投标者必须遵守相关法律法规,并具备合法经营资质。
4. 磋商要求本磋商项目要求投标者满足以下要求:1. 提供公司简介:包括公司名称、成立时间、注册资本、员工规模等信息。
2. 技术能力展示:提供过往项目案例、解决方案、技术实力等相关信息,以证明投标者具备满足磋商需求的能力。
3. 价格报价:提供详细的价格报价和费用结构,包括项目费用、服务费用等。
请按照提供的模板进行填写。
4. 交付时间要求:明确项目的交付时间和实施计划。
5. 服务保障:提供售后服务承诺和保障措施,包括故障排除、维修保养等。
5. 磋商文件模板下面是一个磋商文件的模板,你可以根据自身情况进行修改和编写:markdown投标书投标文件1. 公司简介- 公司名称:- 成立时间:- 注册资本:- 员工规模:2. 技术能力展示2.1 过往项目案例- 项目名称:- 描述:- 成功实施日期:- 参与角色和职责:2.2 解决方案- 描述:2.3 技术实力- 技术认证:- 团队人员及相关经验:3. 价格报价请按照下表提供详细的价格报价和费用结构:- 项目费用 - 服务费用 --- - -4. 交付时间要求请详细描述项目的交付时间和实施计划。
5. 服务保障请提供售后服务承诺和保障措施,包括故障排除、维修保养等。
正本或副本磋商响应文件项目名称:常熟市危险化学品事故应急预案编制项目编号:CSYT-Z2017C003供应商:日期:二〇一七年三月十日目录一、磋商函 (1)二、报价一览表 (2)三、报价明细表 (3)四、技术及组织实施方案 (4)五、服务承诺 (7)六、项目负责人基本情况表 (8)七、项目组人员一览表 (9)八、业绩一览表 (10)九、商务条件响应及偏离表 (11)十、资格证明文件 (12)附件一法定代表人授权书 (13)一、磋商函致:常熟市永拓工程咨询有限公司根据贵方的常熟市危险化学品事故应急预案编制磋商文件,供应商递交下述文件:一、磋商函;二、报价一览表;三、报价明细表;四、技术及组织实施方案;五、服务承诺;六、项目负责人基本情况表;七、项目组人员一览表;八、业绩一览表;九、商务条件响应及偏离表;十、资格证明文件。
据此函,签字代表宣布同意如下:(1)我方已详细审核全部磋商文件,包括其有效补充文件等,我们同意放弃对此有不明或误解的权利。
(2)我方完全理解并同意贵方所保留的一切权利。
(3)我方同意按磋商文件规定提供与本磋商有关的一切资料及贵方可能另外要求的与本磋商有关的任何资料,并保证已提供和将提供的资料是真实的。
(4)我方同意磋商响应文件有效期为自规定的磋商开始之日起六十(60)天。
(5)如果我方有磋商文件规定的没收磋商保证金的事项发生,我方同意磋商保证金被贵方没收。
(6)一旦我方成交,我们将根据法律法规和磋商文件的规定,严格履行自己的责任和义务。
(7)与本次磋商项目有关的一切正式往来通讯请寄:地址:层邮编: 221005联系人:电话:传真: -供应商公章:法定代表人签字或盖章:日期:2017年3月10日注:“报价总价”保留小数点后两位。
供应商公章:法定代表人签字或盖章:日期:2017年3月10日注:1、供应商应根据本项目的服务内容情况填写上述表格。
2、所有价格用人民币表示。
3、表中“合计总价”应与“报价一览表”中“报价总价”相一致。
竞争性磋商投标文件范本一、引言竞争性磋商是一种灵活、高效的招投标方式,旨在促进供应商之间的合作与创新。
本文档旨在为竞争性磋商项目的参与者提供一个投标文件范本,帮助他们准确、全面地呈现自己的能力、经验、方案和价格,以争取获得项目合作的机会。
二、背景信息2.1 项目概述本项目旨在寻找一个能够提供优质产品或服务的供应商。
项目的具体要求和范围如下:•产品/服务名称: [在此填写产品/服务名称]•项目背景: [在此简要描述项目的背景和动机]•项目目标: [在此给出项目的具体目标]•项目要求: [在此列出项目需要满足的主要要求]2.2 投标文件要求投标文件需要包含以下内容:•公司简介:包括公司的背景、历史、组织结构、管理团队等信息。
•技术方案:详细描述供应商准备提供的产品或服务的技术方案,并强调其与项目要求的符合程度。
•项目经验:列举供应商近期类似项目经验,包括项目规模、执行时间、客户满意度等。
•价格方案:提供清晰、透明的价格方案,包括各项费用的明细和支付方式。
•资质证明:提供供应商所需的合法资质证明,如营业执照、资质证书等。
•联系方式:提供联系人姓名、电话、邮箱等有效联系方式,以方便后续沟通。
三、公司简介3.1 公司背景[在此填写公司的背景信息,包括创立时间、发展历程、市场地位等]3.2 组织结构[在此简要描述公司的组织结构,包括各个部门的职责和人员组成]3.3 管理团队[在此介绍公司的管理团队,包括各个主要职位的人员简介和背景]四、技术方案4.1 方案概述[在此给出供应商准备提供的产品/服务的概述,包括主要特点和优势] 4.2 解决方案细节[在此详细描述产品/服务的解决方案,强调与项目要求的兼容性和创新性] 4.3 技术支持[在此描述供应商将提供的技术支持措施,包括售后服务、培训等]五、项目经验5.1 近期类似项目经验一•项目名称: [在此填写项目名称]•项目规模: [在此描述项目规模和范围]•执行时间: [在此填写项目的执行时间]•客户满意度: [在此简要描述客户对项目的满意度和评价]5.2 近期类似项目经验二•项目名称: [在此填写项目名称]•项目规模: [在此描述项目规模和范围]•执行时间: [在此填写项目的执行时间]•客户满意度: [在此简要描述客户对项目的满意度和评价]六、价格方案[在此列出清晰、透明的价格方案,包括各项费用的明细和支付方式]七、资质证明7.1 营业执照[在此提供公司的营业执照副本,确保其合法有效]7.2 其他资质证书[在此提供公司其他相关的合法资质证明,如ISO证书、专利证书等]八、联系方式[在此提供有效联系人的姓名、电话、邮箱等联系方式,以方便后续沟通]请注意:本投标文件仅用于参考,投标人应根据自身情况对其进行适当的调整和补充,以确保投标文件的准确性和完整性。
磋商响应函
致: (采购人)
依据贵方(项目名称/文件编号)项目采购的磋商邀请,我方(姓名和职务)经正式授权并代表磋商供应商(磋商供应商名称、地址)提交下述竞争性磋商响应文件一份。
1.磋商响应函及附件;
2.磋商一览表;
3.按竞争性磋商文件、磋商须知和技术要求提供的有关文件;
4.资格证明文件。
在此,授权代表宣布同意如下:
1.将按照竞争性磋商响应文件的约定履行合同责任和义务。
2.已经详细审查全部竞争性磋商响应文件,包括(补充文件等);我们完全理解
并同意放弃对这方面有不明及误解的权力;
3.我方承诺,我方不是采购人的附属机构;
4.同意提供按照贵方可能要求的与其磋商有关的一切数据或资料,完全理解贵方
不一定接受最低报价。
5. 本响应文件有效期为自磋商之日起至个日历日。
6.同意提供按照贵方可能要求的与其磋商有关的一切数据或资料。
7.与本磋商有关的一切正式往来信函请寄:
供应商名称(签章):
法定代表人或授权委托人(盖章或签字):
电话/传真:
电子函件:
日期:年月日。
一、招标公告根据我国有关法律法规,现将我单位(以下简称“招标人”)招标项目公开招标,特邀请符合资格条件的供应商参与投标。
一、项目名称:XXX项目二、项目概况:1. 项目地点:XXX2. 项目规模:XXX3. 项目内容:XXX4. 项目投资:XXX三、招标范围:1. 本项目招标范围包括但不限于:XXX2. 本项目招标内容为:XXX四、招标方式:公开招标五、投标资格要求:1. 投标人须具有独立法人资格,注册资金不低于XXX万元;2. 投标人须具备相应项目的施工、设计、监理等相关资质;3. 投标人须具有良好的商业信誉和健全的财务会计制度;4. 投标人须具备履行合同所必需的设备和专业技术能力;5. 投标人须符合《招标投标法》及《招标投标法实施条例》规定的其他条件。
六、招标文件获取:1. 招标文件获取时间:自本公告发布之日起至招标文件发售截止日止。
2. 招标文件发售地点:XXX3. 招标文件售价:人民币XXX元(含邮寄费)。
4. 招标文件购买方式:现场购买或邮寄购买。
七、投标文件递交:1. 投标文件递交截止时间:招标文件发售截止日同一天。
2. 投标文件递交地点:XXX3. 投标文件递交方式:现场递交或邮寄递交。
八、开标时间及地点:1. 开标时间:招标文件发售截止日同一天。
2. 开标地点:XXX九、评标办法:1. 采用综合评分法。
2. 评标委员会由招标人代表、技术专家、经济专家等组成。
3. 评标委员会对投标文件进行评审,最终确定中标人。
十、中标公示:1. 中标结果将在招标文件发售截止日后5个工作日内公示。
2. 公示期间如有异议,可向招标人提出。
十一、合同签订:1. 中标人须在公示期满后5个工作日内与招标人签订合同。
2. 合同签订后,中标人须按照合同约定履行相关义务。
十二、联系方式:1. 招标人:XXX2. 联系人:XXX3. 联系电话:XXX4. 电子邮箱:XXX特此公告。
招标人:XXX发布日期:XXXX年XX月XX日。
磋商响应文件投标书投标文件一、项目背景和项目概述1.1 项目背景本次投标书是针对 XX 公司所发布的磋商响应文件,旨在提供符合要求和高质量的投标文件,以争取该项目的中标机会。
1.2 项目概述本项目是关于XXXXXXXXXXXXXXXXXXXXXXXXXXXX。
根据磋商响应文件中的相关规定,本投标书将详细阐述我们公司的能力、经验和解决方案,以证明我们是最佳合作伙伴。
二、公司介绍2.1 公司概况我公司成立于XXXX年,是一家专注于XXXXXXXXXXXXXXXXXXXXXXXXX的公司。
我们在该领域拥有丰富的经验和专业知识,并与众多知名企业合作过。
2.2 公司优势(此处可以具体列举公司的优势,例如技术实力、人才团队、资源储备等)三、项目管理计划3.1 项目组织结构为了保证项目顺利进行,我们将成立专门的项目组织机构来负责项目的管理和执行。
项目组织结构如下所示:(此处可以列出项目组织结构图,并简要介绍各个角色的职责)3.2 项目里程碑计划(此处可以列出项目的里程碑计划,包括关键节点、预计完成时间等)四、项目实施方案4.1 项目目标本项目的目标是XXXXXXXXXXXXXXXXXXXXXXXXXXXX。
为了达到这一目标,我们制定了以下实施方案:(此处可以具体描述实施方案,包括项目活动、资源配置、时间进度等)4.2 技术方案(此处可以详细描述我们的技术方案,包括技术方案的特点、技术实施方法等,以及我们的竞争优势)五、工作计划与资源配置5.1 工作计划(此处可以列出详细的工作计划,包括各个阶段的任务、责任人、时间进度等)5.2 资源配置(此处可以列出我们拟定的资源配置方案,包括人力资源、技术资源、物资设备等)六、经验与能力6.1 过往成功案例(此处可以列举我们过往的成功案例,展示我们的经验和能力)6.2 关键团队成员简介(此处可以简要介绍我们参与项目的关键团队成员,包括其背景、经验)七、质量管理体系我们致力于提供优质的产品和服务,并且拥有完善的质量管理体系。
磋商响应文件投标书投标文件一、前言欢迎各位参加本次招标活动,我们非常期待与您合作,本文档为磋商响应文件及投标书投标文件,希望能为您提供帮助。
二、招标背景我们公司现在需要寻找一家专业的软件开发公司,来为我们开发一套商业应用软件,该软件将成为我们公司一项十分重要的业务系统,我们希望能够找到一家对此有深入了解的公司。
三、招标条件以下为我们对本次招标的要求:1.公司需在软件开发方面有至少5年的经验。
2.公司须具备国家相关颁发的证书和资质,在开发过程中严格遵循相关行业规范和标准。
3.公司需提交详细的方案和技术实现方案,并应在招标文件中提供一份详细的开发计划,确保项目能够按时交付。
4.公司需提供权威的售后服务和技术支持,确保项目后期能够稳定运行。
5.公司具有良好的信誉记录和商业信誉评价。
四、磋商响应文件本部分为磋商响应文件,包括了对招标条件的回应以及对项目的理解和分析等内容。
主要包括以下几个方面:1.对招标条件的响应。
请您详细介绍贵公司对我们设定的招标条件的响应情况,描述贵公司在符合招标条件的基础上所能够提供的服务和技术支持。
2.对项目的理解和分析。
请贵公司就本次招标项目的技术性、实现难度、开发周期、交付时间等方面进行分析和评价,同时请提供详细的开发方案。
3.关于售后服务与技术支持的说明。
请贵公司说明在项目实施完成之后所能够提供的售后服务与技术支持体系,包括对软件的维护保障、异常处理、更新维护等内容。
五、投标书本部分为投标书,主要包括以下几个方面:1.公司概况介绍。
供应商需附上公司资质证明、公司库、公司业绩以及其他相关资质,详细介绍公司规模、技术实力、研发能力、产品明星案例等相关内容。
2.技术方案。
请供应商提供详细的技术方案,包括技术实现方案、开发计划、质量保障计划、测试方案等。
3.服务承诺。
请供应商对相关服务承诺进行书面保证。
4.价格方案。
请供应商提供详细的价格方案。
六、总结以上为本次招标的磋商响应文件和投标书,希望能够对您的参与提供一些参考,谢谢您的关注。
磋商文件和响应文件20 年月日A4打印/ 可编辑第五部分磋商响应文件格式1.磋商响应密封封面格式2、报价信封密封封面:注:1、以上材料须加盖公章并由法人代表或授权代表签名。
2、报价信封必须单独封装,与响应文件一并递交。
(正本/副本)乐平镇中心小学分校区功能室装修工程磋商响应文件(格式)响应供应商名称:(盖单位公章)日期:年月日注:请供应商按照以下文件的顺序、格式要求、内容制作磋商响应文件,并请编制目录及页码,否则可能将影响对磋商响应文件的评价,由此带来的后果由供应商承担。
一、自查表1.1资格性/符合性自查表注:以上材料将作为响应供应商合格性和有效性审核的重要内容之一,响应供应商必须严格按照其内容及序列要求在响应文件中对应如实提供,对缺漏和不符合项将会直接导致无效磋商!在对应的□打“√”。
响应供应商法定代表人(或法定代表人授权代表)签字:响应供应商名称(签章):日期:年月日备注:根据磋商文件的附表一、二的技术、商务部分评分表逐条填写。
响应供应商法定代表人(或法定代表人授权代表)签字:响应供应商名称(签章):日期:年月日二、资格性文件2.1 磋商响应函致:(采购人/政府采购代理机构):依据贵方采购项目名称(采购项目编号: ) 项目磋商邀请,我方代表(姓名、职务)经正式授权并代表(供应商名称、地址)提交下述文件正本份,副本份。
1. 自查表;2. 资格性文件;3. 商务部分;4. 技术部分;5. 价格部分。
在此,我方声明如下:1.我们愿意遵守政府采购代理机构磋商文件的各项规定,自愿参加磋商, 并已清楚磋商文件的要求及有关文件规定,并严格按照磋商文件的规定履行全部责任和义务。
2.我们同意本磋商有效期为递交响应文件之日起 90 天。
成交供应商的响应文件有效期延至项目验收之日。
3.我们已经详细地阅读并完全明白了全部磋商文件及附件,包括澄清(如有)及参考文件,我们完全理解本磋商文件的要求,我们同意放弃对磋商文件提出不明或误解的一切权力。
一、磋商函**国正建设管理**:我方全面研究了“***工程”项目(采购编号: ****号)磋商文件,决定参加贵单位组织的本项目磋商。
我方授权*** (、职务)代表我方***公司(磋商单位的名称)全权处理本项目磋商的有关事宜。
1、我方自愿按照磋商文件规定的各项要求向采购人提供所需工程、服务,总磋商价为我单位最终报价。
2、一旦我方成交,我方将严格履行合同规定的责任和义务,保证于合同签字生效后30 日内完成项目的服务,并交付采购人验收。
3、我方同意按照磋商文件的要求,向贵单位交纳人民币 2 万元(大写:贰万元)的磋商保证金。
并承诺:下列任何情况发生时,我方将不要求退还磋商保证金:(1)如果我方在磋商有效期内撤回磋商;(2)我方提供了虚假响应磋商文件的响应文件;(3)在磋商过程中有违规违纪行为;(4)我方在磋商有效期内收到成交通知书后,由于我方原因未能按照磋商文件要求提交履约保证金或与采购人签订并履行合同。
4、我方为本项目提交的资格性响应文件(壹正贰副);其他响应文件(壹正贰副);电子文档(u盘壹份)。
5、我方同意本次磋商的报价有效期为90日历天;6、我方愿意提供贵公司可能另外要求的,与磋商有关的文件资料,并保证我方已提供和将要提供的文件资料是真实、准确的。
7、我方完全理解采购人不一定将合同授予最低报价的磋商供应商的行为。
磋商供应商名称:***公司(盖章)授权代表(签字):通讯地址:**市翠屏区翠柏大道东段152号上力理想城5幢10层12号邮政编码:/联系:日期:2017年7月11日二、法定代表人证明磋商供应商名称:***公司单位性质:**公司地址:**市翠屏区翠柏大道东段152号上力理想城5幢10层12号成立时间:2002 年01月09 日经营期限:2002 年01月09 日至长期:*** 性别:男年龄:53岁职务:总经理系***公司的法定代表人。
特此证明磋商供应商名称:***公司(加盖公章)日期:2017年7月11日三、法定代表人授权书**国正建设管理**:本授权声明:***公司(磋商供应商名称)金世其(法定代表人**、职务)授权甘国华(被授权人**、职务)为我方“***工程”项目,采购编号:****号采购活动的合法代表,以我方名义全权处理该项目有关磋商、签订合同以及执行合同等一切事宜。
一、磋商函四川国正建设管理有限公司:我方全面研究了“ XXX工程”项目(采购编号: xxxx号)磋商文件,决定参加贵单位组织的本项目磋商。
我方授权 xxx (姓名、职务)代表我方 XXX公司(磋商单位的名称)全权处理本项目磋商的有关事宜。
1、我方自愿按照磋商文件规定的各项要求向采购人提供所需工程、服务,总磋商价为我单位最终报价。
2、一旦我方成交,我方将严格履行合同规定的责任和义务,保证于合同签字生效后30 日内完成项目的服务,并交付采购人验收。
3、我方同意按照磋商文件的要求,向贵单位交纳人民币 2 万元(大写:贰万元)的磋商保证金。
并承诺:下列任何情况发生时,我方将不要求退还磋商保证金:(1)如果我方在磋商有效期内撤回磋商;(2)我方提供了虚假响应磋商文件的响应文件;(3)在磋商过程中有违规违纪行为;(4)我方在磋商有效期内收到成交通知书后,由于我方原因未能按照磋商文件要求提交履约保证金或与采购人签订并履行合同。
4、我方为本项目提交的资格性响应文件(壹正贰副);其他响应文件(壹正贰副);电子文档(u盘壹份)。
5、我方同意本次磋商的报价有效期为 90日历天;6、我方愿意提供贵公司可能另外要求的,与磋商有关的文件资料,并保证我方已提供和将要提供的文件资料是真实、准确的。
7、我方完全理解采购人不一定将合同授予最低报价的磋商供应商的行为。
磋商供应商名称:XXX公司(盖章)授权代表(签字):通讯地址:宜宾市翠屏区翠柏大道东段152号上力理想城5幢10层12号邮政编码:/联系电话:?日期:2017年7月11日二、法定代表人证明磋商供应商名称:XXX公司单位性质:有限责任公司地址:宜宾市翠屏区翠柏大道东段152号上力理想城5幢10层12号成立时间: 2002 年 01月 09 日经营期限: 2002 年 01月 09 日至长期姓名: xxx 性别:男年龄:53岁职务:总经理系 XXX公司的法定代表人。
特此证明磋商供应商名称:XXX公司(加盖公章)日期:2017年7月11日三、法定代表人授权书四川国正建设管理有限公司:本授权声明: XXX公司(磋商供应商名称)金世其(法定代表人姓名、职务)授权甘国华(被授权人姓名、职务)为我方“ XXX工程”项目,采购编号:xxxx 号采购活动的合法代表,以我方名义全权处理该项目有关磋商、签订合同以及执行合同等一切事宜。
目录
一、法定代表人资格证明书及授权委托书 (2)
二、磋商保证金交纳凭证 (3)
三、报价函 (4)
四、初次报价一览表格式 (6)
五、报价组成明细表格式 (7)
六、标准附件、备品备件清单表 (13)
七、偏离表 (14)
八、资格审查资料 (15)
九、供应商声明函 (27)
十、同类业绩表格式 (28)
十一、其他资信资料 (33)
十二、提供针对项目的完整技术解决方案 (35)
十三、售后服务方案 (37)
十四:其他认为需要提交的资料 (39)
一、法定代表人资格证明书及授权委托书
法定代表人资格证明书
浙江学院:
浙江招标代理有限公司:
系杭州服饰有限公司的法定代表人,。
特此证明。
供应商:(盖单位公章)
日期:2015 年9 月18 日
附:
法人联系方式:
法人身份证:
二、磋商保证金交纳凭证
三、报价函
报价函
浙江省招标代理有限公司:
杭州服饰有限公司(供应商全称)授权(全权代表姓名)总经理(职务、职称)为全权代表,参加贵方组织的服装(项目编号:)磋商的有关活动,并对此项目进行磋商。
为此:
我方同意在供应商须知前附表规定的开启日期起遵守本报价函中的承诺且在报价有效期满之前均具有约束力。
我方承诺已经具备《中华人民共和国政府采购法》中规定的参加政府采购活动的供应商应当具备的条件。
提供竞争性磋商文件供应商须知规定的全部响应文件,包括响应文件正本1份,副本3份。
按竞争性磋商文件要求提供和交付的货物和服务的磋商报价详见磋商报价表。
保证忠实地执行双方所签订的合同,并承担合同规定的责任和义务。
保证遵守竞争性磋商文件中的其他有关规定。
如果在响应文件开启后规定的报价有效期内撤回响应文件,我方的磋商保证金可被贵方没收。
我方完全理解贵方不一定要接受最低价的成交。
我方承诺愿意真实向贵方提供任何与该项磋商有关的数据、情况和技术资料。
10、我方已详细审核全部竞争性磋商文件,包括竞争性磋商文件修改书(如有的话)、参考资料及有关附件,确认无误。
11、我方将严格遵守《中华人民共和国政府采购法》第七十七条规定,供应商有下列情形之一的,处以采购金额5‰以上10‰以下的罚款,列入不良行为记录名单,在一至三年内禁止参加政府采购活动;有违法所得的,并处没收违法所得;情节严重的,由工商行政管理机关吊销营业执照;构成犯罪的,依
法追究刑事责任:
(1)提供虚假材料谋取成交、成交的;
(2)采取不正当手段诋毁、排挤其他供应商的;
(3)与采购人、其它供应商或采购代理机构恶意串通的;
(4)向采购人、采购代理机构行贿或者提供其他不正当利益的;
(5)在采购过程中与采购人进行协商谈判的;
(6)拒绝有关部门监督检查或提供虚假情况的。
法定代表人签字:
授权委托人签字:
公司盖章: 联系人:联系电话: 0571- 联系地址:
邮政编码: 310016 传真号码: 0571-
日期:2015年9月18日
四、初次报价一览表格式
初次报价一览表
项目名称:服装
磋商项目编号:
注:1、具体价格明细详见《投标价格组成明细表》。
2、大写金额与小写金额不一致时,以大写金额为准。
供应商名称(盖单位公章):
响应文件签署人(签字或盖章):
日期:2015年9月18日
五、报价组成明细表格式
报价价格组成明细表
项目名称:服装
磋商项目编号:
(价格单位:元人民币)
填表说明:
1)单价包括设备费及相关服务费,表格格式可按实际情况自行扩展
2)设备费包括设备本体、随机配送(备品备件、另配件、专用工具)的所有费用。
3)相关服务费包括运杂费、保险费、税费、海关手续费、装卸、到货验收、保管、安装、调试、试运行、检验、验收合格、成品保护、交付使用、保修期内的售后服务及磋商文件规定的其他费用等所涉及全部费用。
4)本项目为交钥匙项目,除甲方提供合同约定的配合内容外,其他均由乙方完成。
供应商名称(盖单位公章):
响应文件签署人(签字或盖章):。