出入库管理系统
- 格式:xlsx
- 大小:219.76 KB
- 文档页数:43
车辆出入库管理系统简介车辆出入库管理系统是一种用于管理车辆出入库信息的软件系统,主要用于车辆停车场、物流中心、仓库和收费站等场所,能够方便快捷地记录车辆出入库信息,实现对车辆的管理和控制,提高出入库效率和安全性。
系统功能基本功能•登录:系统管理员和普通用户通过输入用户名和密码登录系统。
•注销:管理员和用户登出系统。
•修改密码:管理员和用户可以修改自己的密码。
•首页:提供车辆出入库流量和统计信息。
车辆管理功能•车辆信息添加:管理员可以添加车辆基本信息,包括车牌号码、车辆类型、车主姓名、联系方式等。
•车辆信息查询:管理员可以根据车牌号码、车辆类型、车主姓名等条件进行查询。
出库管理功能•车辆出库:收费员输入车牌号,系统自动获取车辆信息,确认收费后放行车辆。
•出库记录查询:管理员可以根据时间、车牌号码等条件进行查询。
入库管理功能•车辆入库:收费员输入车牌号,系统自动获取车辆信息,记录入库时间和位置。
•入库记录查询:管理员可以根据时间、车牌号码等条件进行查询。
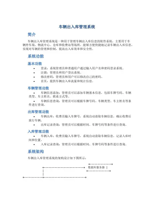
系统架构车辆出入库管理系统的架构设计如下图所示:+--------------++--------------------------+ 数据库服务器 || +--------------+|+------------+---------------------------+| Web 服务器 | |+------------+---------------------------+| +----------------++--------------------------> 客户端浏览器 |+----------------+ Web 服务器用于响应客户端浏览器的请求,与数据库服务器进行数据交换。
客户端浏览器通过 Web 服务器与系统进行交互。
技术选型车辆出入库管理系统选择的技术如下:•Web 框架:Spring Boot•数据库:MySQL•前端框架:Bootstrap车辆出入库管理系统可以有效地解决车辆出入库信息管理的问题,提高出入库的效率和安全性。
出入库管理系统(智能)在现代社会,随着企业规模的不断扩大和业务的日益复杂,传统的出入库管理方式已经难以满足高效、准确的需求。
为了提高仓库管理的效率,减少人为错误,降低运营成本,智能出入库管理系统应运而生。
智能出入库管理系统是一种基于计算机技术和物联网技术的先进管理系统,它通过自动化设备和智能算法,实现了对仓库中物品的实时监控、精确控制和高效管理。
该系统可以自动识别物品,记录其出入库信息,并对库存进行实时更新,从而确保数据的准确性和可靠性。
该系统的主要功能包括:1. 物品识别:通过条形码、RFID等技术,系统可以自动识别物品,并将其与数据库中的信息进行匹配,确保物品信息的准确性。
2. 入库管理:当物品进入仓库时,系统会自动记录其入库时间、数量和位置等信息,并将这些信息与订单信息进行匹配,确保入库过程的准确性和高效性。
3. 出库管理:当物品需要出库时,系统会自动检索库存信息,确定物品的位置和数量,并出库清单,确保出库过程的准确性和高效性。
4. 库存管理:系统会实时更新库存信息,确保库存数据的准确性和可靠性。
同时,系统还可以根据库存情况,自动采购订单或销售订单,帮助企业实现库存优化。
5. 报表:系统可以自动各种报表,如入库报表、出库报表、库存报表等,帮助企业进行数据分析和决策支持。
6. 权限管理:系统可以设置不同的用户权限,确保数据的安全性和保密性。
智能出入库管理系统的优势在于:1. 提高效率:通过自动化设备和智能算法,系统可以大大提高出入库管理的效率,减少人为错误,提高工作效率。
2. 降低成本:通过优化库存管理,减少库存积压和浪费,降低企业的运营成本。
3. 提高准确性:系统可以自动识别物品,记录其出入库信息,确保数据的准确性和可靠性。
4. 实时监控:系统可以实时监控仓库中的物品,及时发现和处理问题,确保仓库的安全和稳定。
5. 数据分析:系统可以自动各种报表,帮助企业进行数据分析和决策支持。
智能出入库管理系统是企业提高仓库管理效率、降低运营成本、提高准确性和实时监控的重要工具。
出库入库管理系统简介出库入库管理系统是一种用于管理和追踪货物出入库情况的软件系统。
它能够帮助企业实现货物的高效管理,准确记录货物的流动,并提供实时的数据分析和报告功能。
出库入库管理系统通常被各种类型的企业使用,包括仓储物流企业、零售商、制造商等。
该系统能够提高企业的仓储效率,降低错误率,提升客户满意度。
功能特点1.出入库记录管理:系统能够准确记录每个货物的出库和入库信息,包括货物的数量、时间、地点等。
2.货物追踪:用户可以通过系统查询特定货物的出入库历史记录,了解货物的位置和状态。
3.库存管理:系统能够自动更新库存数据,并提供库存报告,帮助用户监控库存水平和进行补货决策。
4.数据分析:系统能够提供各种数据分析功能,包括库存周转率、出入库趋势分析、异常情况分析等。
5.权限控制:系统具备权限管理功能,管理员可以设置用户的权限,确保只有授权人员可以进行出入库操作和数据修改。
系统架构出库入库管理系统通常由以下几个核心模块组成:1.用户界面:用户可以通过用户界面进行各种操作,包括查询出入库记录、录入出入库信息、查看报告等。
2.数据库:系统需要一个数据库来存储货物的出入库记录、库存信息等数据。
3.业务逻辑层:该层包含系统的核心业务逻辑,如出入库记录的生成、库存的更新等。
4.数据访问层:该层负责与数据库进行交互,进行数据读写操作。
系统的开发可以采用传统的三层架构,将用户界面、业务逻辑层和数据访问层进行分离。
也可以使用现代的微服务架构,将不同的功能模块拆分成独立的服务,通过API进行通信。
使用流程1.登录系统:用户通过输入用户名和密码登录系统。
2.查询出入库记录:用户可以根据货物的ID、名称或其他相关信息查询特定货物的出入库记录。
3.录入出入库信息:用户可以输入货物的ID、数量、操作类型(入库或出库)等信息,将货物的出入库情况记录到系统中。
4.查看库存报告:系统可以生成库存报告,用户可以查看当前库存水平、库存周转率等数据。
仓库出入库管理系统仓库出入库管理系统:提升仓储效率与管理的利器在现代化生产运营中,仓库管理至关重要。
为了有效监控仓库的出入库情况,提升仓储效率和管理水平,越来越多的企业开始采用仓库出入库管理系统。
本文将详细介绍该系统的功能特点、应用优势以及实施方法。
一、仓库出入库管理系统的功能特点1、自动化入库:系统能够自动接收并处理入库单据,包括货物信息、数量、存放位置等,从而减少人工操作,提高入库效率。
2、智能化出库:根据预设规则,系统可自动生成出库单据,并实时监控库存,确保货物及时、准确地出库。
3、实时库存监控:系统能够实时更新库存数据,以便管理人员随时掌握库存状况,为采购、调拨等决策提供数据支持。
4、报表分析:系统可生成各类报表,如出入库日报、月报、库存报表等,帮助管理人员进行数据分析和决策。
5、权限管理:系统具备严格的权限管理功能,确保仓库各项操作符合企业规定,防止误操作或违规行为。
二、仓库出入库管理系统的应用优势1、提高仓储效率:通过自动化、智能化管理,仓库出入库管理系统可显著提高入库、出库及库存查询等操作的效率。
2、降低成本:减少人工操作,降低错误率,降低仓储成本。
3、提高管理水平:系统提供准确的库存数据和报表,有助于企业更好地掌握库存状况,提高管理水平。
4、增强协同:系统能够实现各部门之间的信息共享和协同工作,提高团队协作效率。
三、仓库出入库管理系统的实施方法1、明确需求:在实施系统之前,企业需要明确自身的仓库管理需求,以便选择合适的系统。
2、数据准备:整理并导入仓库的现有数据,确保系统能够顺利对接。
3、培训与推广:对仓库管理人员进行系统培训,使他们能够熟练掌握系统的各项功能和操作方法。
4、系统调试与优化:在系统实施初期,需要进行必要的调试和优化,以确保系统的稳定性和高效性。
5、持续维护与升级:定期对系统进行维护和升级,以适应企业不断变化的需求。
四、总结仓库出入库管理系统是提升仓储效率与管理的有效工具。
出入库管理系统文档摘要:本文档旨在介绍出入库管理系统的功能和操作指南,以帮助用户更好地理解和使用该系统。
该系统包括库存管理、采购管理、销售管理等功能模块,通过合理的流程设计和数据管理,提高了企业的出入库效率和管理水平。
1. 系统概述出入库管理系统是一款用于企业库存管理的软件。
其主要功能包括库存管理、采购管理、销售管理等模块,旨在通过信息化手段提高企业的运作效率和管理水平。
2. 功能介绍2.1 库存管理库存管理是系统的核心功能之一,主要用于实时跟踪和管理企业的库存信息。
在库存管理模块中,用户可以查看库存数量、库存明细、库存预警等信息,帮助企业合理安排采购和销售计划,避免库存过量或不足的情况发生。
2.2 采购管理采购管理模块用于管理企业的采购流程。
用户可以在该模块中创建采购订单,选择供应商、填写采购数量和金额等信息,并且可以随时查询采购订单的状态。
系统还支持采购合同、付款管理等功能,帮助企业实现采购过程的合规化管理。
2.3 销售管理销售管理模块用于管理企业的销售流程。
用户可以在该模块中创建销售订单,选择客户、填写销售数量和金额等信息,并且可以随时查询销售订单的状态。
系统还支持销售合同、发货管理、收款管理等功能,帮助企业实现销售过程的规范化管理。
3. 操作指南3.1 登录与权限用户需要使用个人账号和密码登录系统,根据不同的用户权限,系统会限制用户的操作范围和权限。
管理员可以管理用户账号和权限,确保系统的安全性和合规性。
3.2 主界面导航系统的主界面分为导航栏、功能区和内容区三个部分。
导航栏包括各个功能模块的入口,用户可以通过导航栏快速切换到所需的功能模块。
功能区包括常用的操作按钮和功能链接,用户可以通过功能区快速执行相应的操作。
内容区显示当前所选功能模块的具体内容和操作界面。
3.3 数据录入与查询用户可以通过系统的录入界面输入相关数据,包括采购订单、销售订单、库存调整等信息。
系统还提供了灵活的查询功能,用户可以根据不同的条件查询相关的数据,以满足各类报表和分析的需求。
公司出入库管理系统公司出入库管理系统文档一、引言公司出入库管理系统是为了提高公司内部物资管理效率,减少人工操作,加强对物资流动的监控而开发的一套软件系统。
本文档旨在对公司出入库管理系统进行详细的功能描述和使用说明,以供开发人员和用户参考使用。
二、系统概述1、系统目的和背景本系统的目的是为了实现公司对物资的全面管理,包括物资的采购、入库、出库、盘点等环节,通过自动化的方式提高管理效率,并且减少人为错误的发生。
2、系统功能- 物资分类管理:对物资进行分类管理,方便查询和统计。
- 采购管理:管理公司的采购需求,包括采购计划、采购订单的和跟踪等。
- 入库管理:记录物资的入库信息,包括物资的数量、价格、供应商等相关信息。
- 出库管理:记录物资的出库信息,包括物资的使用部门、使用人员、出库时间等相关信息。
- 库存管理:对物资的库存进行实时监控和统计,提供库存报表和预警功能。
- 盘点管理:定期对库存进行盘点,确保库存数据的准确性。
- 报表管理:提供各种统计报表,方便用户进行数据分析和决策。
三、系统架构1、系统组成公司出入库管理系统由以下几个模块组成:- 用户管理模块:管理系统的用户信息,包括用户的权限设置和账号管理等。
- 采购管理模块:管理采购需求、采购订单的和跟踪等功能。
- 入库管理模块:记录物资的入库信息,包括入库单的和库存更新等功能。
- 出库管理模块:记录物资的出库信息,包括出库单的和库存更新等功能。
- 库存管理模块:对物资库存进行管理和监控,包括库存查询、盘点等功能。
- 报表管理模块:各种统计报表,包括库存报表、采购报表等功能。
2、系统流程- 用户登录:用户使用有效的账号和密码登录系统。
- 数据录入:用户通过相应的模块录入采购、入库和出库等相关数据。
- 数据处理:系统根据输入的数据进行相关计算和处理,更新库存、报表等。
- 数据查询:用户可以通过系统提供的查询功能,查询相关数据。
- 数据统计和报表:系统根据用户的需求,相应的统计报表。
回到顶部↑序号入库时间操作人物品编号12022年4月2日22022年4月2日32022年4月2日42022年4月2日52022年4月2日62022年4月2日72022年4月2日82022年4月2日92022年4月2日102022年4月2日112022年4月2日122022年4月2日132022年4月2日142022年4月2日
152022年4月2日162022年4月2日172022年4月2日182022年4月2日192022年4月2日202022年4月2日212022年4月2日222022年4月2日232022年4月2日242022年4月2日252022年4月2日262022年4月2日
出入库管理系统
返回首页
入库记录
出库记录
物品信息
查询
参数设置
使用说明入库详细记录按物品查询参数设置
使用说明按时间查询
最后一条↓
合计金额库存数量位置备注
210.00←浅蓝色高亮显示的列,
260.00
1250.00
3300.00
3750.00
38.00
280.00
200.00
1200.00
867.26
619.47
442.48
327.43
247.79
221.24
132.74
110.62
70.80
70.80
53.10
22.12
606.99
363.50
726.99
270.00
220.00
返回首页。
出入库管理系统(通用)1. 描述出入库管理系统是一种用于管理企业物资或货物出入库流程的软件系统。
该系统通过记录、跟踪和控制物资或货物的进出存情况,帮助企业实现库存管理的自动化和优化,提高出入库效率和准确性。
2. 功能模块2.1 用户管理模块- 添加用户:管理员可以添加系统用户,包括操作员、审核员等。
- 修改用户:管理员可以修改用户信息,如用户名、密码等。
- 删除用户:管理员可以删除不再需要访问系统的用户。
2.2 权限管理模块- 角色管理:管理员可以创建不同角色的用户,并为其分配不同的权限。
- 权限分配:管理员可以根据角色的不同,为用户分配相应的权限。
2.3 物资管理模块- 添加物资:用户可以录入物资的基本信息,如物资编号、名称、规格、单位等。
- 编辑物资:用户可以修改物资的基本信息。
- 查询物资:用户可以根据条件查询物资信息,如编号、名称等。
- 删除物资:用户可以删除不再需要管理的物资信息。
2.4 入库管理模块- 创建入库单:用户可以录入入库单的基本信息,如入库单号、供应商、经手人等。
- 添加入库明细:用户可以添加入库单的明细记录,包括物资、数量、单价等。
- 审核入库单:审核员可以审核入库单信息,并决定是否通过入库。
- 入库确认:操作员可以确认入库,将物资从供应商处入库到仓库。
2.5 出库管理模块- 创建出库单:用户可以录入出库单的基本信息,如出库单号、客户、经手人等。
- 添加出库明细:用户可以添加出库单的明细记录,包括物资、数量等。
- 审核出库单:审核员可以审核出库单信息,并决定是否通过出库。
- 出库确认:操作员可以确认出库,将物资从仓库发放给客户。
2.6 库存管理模块- 实时库存查询:用户可以查询物资的当前库存数量。
- 库存预警:系统可以根据设定的预警规则,及时提醒用户库存紧张情况。
- 库存调整:用户可以手动调整库存数量,如盘点、调拨等。
3. 附件- 数据库设计文档- 系统界面设计图- 用户操作手册4. 法律名词及注释4.1 物资:指企业使用的各类货物、设备和材料等。
出入库管理系统设计文档软件学院数据库课程设计—进出库管理系统082软件学院数据库课程设计—进出库管理系统1、设计和实现库存管理系统2、撰写设计文档按照管理信息系统的原理和方法,采用成熟、先进的信息技术和手段,支持仓库进出库管理工作的全过程,保证仓库货品的有序正常的流通。
1、概念结构设计,绘出库存管理的E-R图。
2、逻辑结构设计,根据关系数据库设计原理,设计出库存管理的关系模型。
3、物理结构设计,给出库存管理数据库在SQL Server 2005中的定义。
4、数据库实现,在SQL Server 2005中建立库存管理数据库。
1:出入库信息操作、查询库存信息、产品分类管理、添加删除人员、查看系统事件。
:查询库内信息、修改本用户密码。
21、进、出库管理。
对进、出库信息进行记录。
2、查询功能。
仓库管理对查询要求高,通过主菜单记录当前操作用户的用户编号,保证了对进、出库信息录入负责人的确认。
3、库存管理,根据外界对库存的要求,企业订购的特点,预测,计划和执行一种补充库存的行为,并对这种行为进行控制,重点在于确定如何订货,订购多少,何时定货。
4、部门资料管理与库存报表生成软件学院数据库课程设计—进出库管理系统5、界面简单、易于操作根据系统的业务流程和用户的需求分析可以得出,本系统应该包含产品基本信息管理、入出库管理、库存管理、查询统计、系统日志管理几大功能, 1)基本信息管理:货品信息、供应商信息、客户信息、员工信息,分别实现相应信息添加、删除、查找、修改2)入库信息管理:入货信息录入3)出库信息管理:入货信息录入4)库存信息管理:查询库存信息5)查询统计:货品查询、供应商查询、客户查询、入库查询、出库查询、员工查询按日期:查询某个时间段的出入库信息按人员:供应商、客户、员工信息查询按物品:查询某种商品的出入库信息和余料打印报表6)系统日志信息管理:记录相应操作信息每个关系中都至少要有一个主键,关系与关系之间通过主外键关联。
仓库出入库系统管理方案一、背景随着市场的竞争日益激烈,企业对于生产物流的管理也越来越严格。
仓库作为生产物流的重要部分,需要有一个高效、准确、安全的出入库管理系统。
出入库管理系统可以帮助企业实现以下目标:1.保证库存准确无误,避免了无谓的损失(过多存货或积压的情况);2.提高出入库工作的效率,减少错误;3.降低因人为错误导致的企业经济损失;4.实现对企业物资状态自动化、信息化管理,更好地协助决策,提升部门的管理水平。
在此背景下,本文将针对仓库出入库管理的需求和实际情况,提出一套完整、高效、实用的仓库出入库系统管理方案。
二、核心内容1. 系统介绍仓库出入库系统管理方案是由物流管理人员和管理信息部门共同研究开发的一套物流信息化管理系统,以配合TXT公司信息化建设步骤,使物流管理形成一套健全的、实用的、完整的管理信息体系,从而方便实现物流业务的数据集中管理和动态操作。
2. 功能模块本仓库出入库系统管理方案采用了物流标准管理模式,具备以下功能模块:1.实时库存管理功能;2.出库管理功能;3.入库管理功能;4.库房管理功能;5.物料管理功能;6.物流运输管理功能;3. 实现流程本方案实现可以分以下几个步骤:1.先对物资进行登记;2.对于新入库的物资,要进行入库操作,由系统自动进行库存分配,更新库存记录;3.对于即将出库的物资,要进行出库操作,由系统进行库存查找,并对于库存不足的物资发出警报;4.物资出库之后也要进行单独记录,更新库存记录;5.在每天工作结束后,系统会自动生成每日报表,帮助管理人员更好地掌握库存情况。
三、优势和盲区1. 优势1.系统集成性强,不仅覆盖了物资的基本管理操作,同时还提供各种报表和数据统计功能;2.系统性能高,支持多用户同时管理,且运行高效,具有较好的安全性和稳定性;3.系统操作简单便捷,容易学习,使物流管理者能够熟练地进行物资操作和管理。
2. 盲区对于各种特殊物资的管理需要特别的能力和技能,这部分内容需要人工进行记录和处理,仓库管理系统并不能完全覆盖。
进销存出入库管理系统在当今竞争激烈的商业环境中,企业的运营效率和管理水平直接影响着其生存与发展。
而进销存出入库管理系统作为企业管理的重要工具,对于优化企业资源配置、提高运营效率、降低成本以及提升客户满意度都发挥着至关重要的作用。
什么是进销存出入库管理系统呢?简单来说,它是一个用于管理企业货物或商品的购进、销售和库存的信息系统。
通过这个系统,企业能够实时掌握货物的流动情况,包括采购入库、销售出库、库存数量以及库存成本等关键信息。
对于采购环节,该系统可以帮助企业实现对供应商的有效管理。
从供应商的信息记录,到采购订单的生成与跟踪,再到采购入库的验收与记录,每一个步骤都能在系统中清晰呈现。
这不仅有助于确保采购的货物按时、按量、按质到达,还能为企业与供应商的合作提供有力的数据支持,方便企业评估供应商的表现,选择更优质的合作伙伴。
在销售方面,系统能够对销售订单进行全面管理。
从客户下单,到发货安排,再到销售收款的跟踪,都能有条不紊地进行。
同时,通过对销售数据的分析,企业可以了解不同产品在不同地区、不同时间段的销售情况,从而制定更有针对性的市场营销策略,提高销售业绩。
库存管理是进销存出入库管理系统的核心功能之一。
系统能够实时反映库存的数量和状态,当库存低于设定的安全库存水平时,会自动发出预警提醒,便于企业及时补货,避免缺货导致的销售损失。
而且,系统还能对库存的成本进行精确计算,帮助企业更好地掌握资金占用情况,优化库存结构,降低库存成本。
一个优秀的进销存出入库管理系统应该具备以下几个特点:首先是操作简便。
系统的界面应该简洁明了,操作流程易于理解和掌握,即使是没有太多计算机知识的员工也能快速上手使用。
其次是数据准确可靠。
系统要能够确保所记录的数据真实、准确、完整,避免因数据错误而导致的决策失误。
再者是功能强大且灵活。
除了基本的进销存功能外,还应具备报表生成、数据分析、权限管理等扩展功能,并且能够根据企业的实际需求进行个性化定制。
出入库管理系统(智能)一、系统概述出入库管理系统(智能)是一款集信息化、智能化、高效化为一体的高效仓储管理工具。
它以先进的技术手段,对仓库的物品进行精细化管理,实现库存实时监控、出入库自动记录、数据统计分析等功能,为企业降低库存成本、提高仓储效率提供有力支持。
二、核心功能1. 智能入库系统可根据商品编码、名称、规格等信息,自动识别并录入入库商品,简化入库操作流程。
同时,支持批量入库功能,提高工作效率。
2. 智能出库系统根据订单需求,自动匹配库存,出库单。
出库时,工作人员只需扫描商品条码,系统即可自动扣除库存,确保库存数据的准确性。
3. 实时库存监控系统实时更新库存数据,便于管理人员随时掌握库存状况。
通过库存预警功能,提前通知相关人员补货或处理积压库存。
4. 数据统计分析系统自动各类报表,包括入库报表、出库报表、库存报表等,为企业决策提供数据支持。
同时,支持自定义查询条件,满足个性化需求。
5. 权限管理系统具备完善的权限管理功能,可根据员工职责分配不同权限,确保数据安全。
三、系统优势1. 提高工作效率通过智能化手段,简化出入库操作流程,提高工作效率,降低人工失误。
2. 降低库存成本实时监控库存状况,合理调整库存结构,减少积压和浪费,降低库存成本。
3. 数据精准系统自动记录出入库数据,确保库存数据的准确性,为企业决策提供可靠依据。
4. 易于扩展系统采用模块化设计,可根据企业需求进行功能拓展,满足不同规模企业的需求。
5. 安全可靠系统具备完善的安全防护措施,保障企业数据安全。
四、用户体验优化1. 界面友好出入库管理系统(智能)采用简洁直观的界面设计,操作简便,易于上手。
无论是新手还是资深员工,都能快速熟悉系统操作。
2. 流程引导系统提供详细的操作指引,帮助用户顺利完成各项任务。
在关键步骤,系统会给出温馨提示,避免操作失误。
3. 灵活配置系统支持自定义设置,用户可根据实际业务需求调整系统参数,实现个性化管理。
用erp系统做仓库出入库管理随着生产和销售的日益发展,企业的物流运输和仓储管理的难点也逐渐增加。
作为一种信息化的管理工具,ERP系统在物流管理领域中发挥了越来越重要的作用。
其中,ERP系统在仓库出入库管理中的应用越来越广泛,为企业带来了众多的好处。
以下是对此进行详细阐述。
一、ERP系统在仓库出入库管理中的应用1. 实现数字化管理仓库出入库管理是企业物流管理系统的重要组成部分。
ERP系统通过数字化的方式记录所有进出仓库的货物,可以更准确地跟踪和分析仓库存储的情况,了解货物数量、种类、生产日期、有效期等信息,避免了人工管理时的疏忽和错误。
2. 自动化控制流程ERP系统可以通过物流条码标识或RFID技术对物流系统中的货物进行自动跟踪、处理和管理。
自动化控制流程使仓库物流系统的各个环节紧密相连,并且实时收集和传输数据。
ERP 系统的自动化能力使出入库等物流流程能够在更短的时间内完成,减少人工介入,从而降低了错误率和成本。
3. 优化仓储空间随着企业规模的增大,仓储空间也越来越受到重视。
ERP 系统通过对仓储场地的内部设计和布局进行优化,使得货物可以得到更好的利用,提高了仓库的存储能力。
ERP系统还可以根据货物的种类、属性等因素进行合理的货架划分和管理,进一步优化了仓储空间利用率。
二、ERP系统在仓库出入库管理中的优势1. 提高仓库运作效率利用ERP系统进行仓库出入库管理能够提高仓库的物流速度,缩短物品转移周期、降低仓库库存损耗率,从而提高仓库运作的效率和质量。
尤其是在数量大、花费时间长的操作中,ERP系统可以让工作人员更快速地完成操作任务。
2. 提供准确的出入库数据使用ERP系统进行仓库出入库管理,可以提供准确的物品进出仓库的情况。
ERP系统能够追踪每个用户的操作、物品流向以及其余相关活动,提供准确的库存记录和历史数据以供参考,提高数据准确性,减少数据更新时间,以支持更及时的物流决策。
3. 降低运营成本采用ERP系统进行仓库出入库管理,小减少非必要人工介入,进一步降低运营成本。
仓库材料出入库管理系统仓库材料出入库管理系统:提升仓库管理效率与准确性的重要工具在现代化生产过程中,仓库管理对于企业来说至关重要。
仓库材料出入库管理系统的出现,为企业提供了一种高效、准确的管理方式,有效改善了传统仓库管理的不足之处。
本文将介绍仓库材料出入库管理系统的特点、功能和优势,并通过案例分析,阐述其对企业仓库管理的重要作用。
一、仓库材料出入库管理系统的特点仓库材料出入库管理系统是一种自动化的管理软件,专门用于管理仓库中的材料出入库。
该系统具有以下几个特点:1、高度自动化:系统能够自动完成材料出入库的信息录入、统计和查询等操作,大大提高了工作效率。
2、实时更新:系统能够实时更新仓库库存信息,确保数据的准确性。
3、高度灵活性:系统可根据企业的实际需求,灵活配置各项管理功能,满足企业的个性化需求。
4、安全性高:系统采用了多重安全防护措施,确保数据的安全性。
二、仓库材料出入库管理系统的功能仓库材料出入库管理系统主要具有以下功能:1、材料入库管理:系统能够自动接收并记录材料入库信息,包括材料名称、数量、规格、供应商等。
2、材料出库管理:系统能够自动记录材料出库信息,包括材料名称、数量、领用部门等。
3、库存查询:系统能够实时查询仓库库存情况,展示库存清单,方便管理人员掌握库存信息。
4、报表统计:系统能够自动生成各类报表,便于企业进行数据分析和管理决策。
三、仓库材料出入库管理系统的优势与传统仓库管理方式相比,仓库材料出入库管理系统具有以下优势:1、提高工作效率:系统自动化程度高,大大提高了材料出入库的信息录入、查询和统计效率。
2、提高准确性:系统能够实时更新仓库库存信息,避免人为因素导致的误差,提高准确性。
3、降低成本:系统实现了仓库管理的自动化,减少了人力成本和时间成本,有效降低了企业运营成本。
4、提高管理效率:系统能够实时反映仓库库存情况,方便管理人员及时调整采购计划和库存策略,提高管理效率。
四、案例分析某制造企业使用仓库材料出入库管理系统后,取得了显著的成效。
车辆出入库管理plc设计车辆出入库管理 PLC 设计在现代社会,车辆的数量不断增加,对于停车场等场所的车辆出入库管理变得日益重要。
有效的车辆出入库管理系统不仅能够提高停车场的运行效率,还能提升用户的体验,保障车辆的安全。
而可编程逻辑控制器(PLC)作为一种可靠的工业控制设备,在车辆出入库管理中发挥着关键作用。
一、车辆出入库管理系统的需求分析首先,我们需要明确车辆出入库管理系统的功能需求。
它应当能够准确记录车辆的出入库时间,识别车辆的身份信息,控制道闸的升降,显示停车场内的车位状态,并能够与上位机进行数据通信,以便进行远程监控和管理。
对于车辆的识别,可以采用车牌识别技术、射频识别(RFID)技术或者蓝牙技术等。
车牌识别技术通过摄像头拍摄车辆的车牌图像,经过图像处理和识别算法,获取车牌号码。
RFID 技术则是在车辆上安装电子标签,通过读卡器读取标签中的信息。
蓝牙技术则是利用车辆上的蓝牙设备与停车场的蓝牙接收器进行连接和通信。
道闸的控制是实现车辆出入管理的重要环节。
道闸需要根据车辆的识别结果和系统的指令,准确地升起或降下,以允许或阻止车辆的通行。
同时,为了确保安全,道闸还应具备防砸车功能,当检测到有车辆或行人在道闸下方时,能够及时停止动作。
车位状态的显示可以通过在停车场入口处设置显示屏,实时显示剩余车位的数量。
也可以在每个车位上安装传感器,检测车位是否被占用,并将状态信息反馈给系统。
与上位机的通信则可以采用以太网、串口通信等方式,将车辆的出入库记录、车位状态等数据上传到服务器,方便管理人员进行查询和统计分析。
二、PLC 的选型和硬件配置根据车辆出入库管理系统的需求,我们需要选择合适的 PLC 型号。
在选型时,需要考虑 PLC 的输入输出点数、处理速度、存储容量、通信接口等因素。
对于输入信号,包括车辆识别设备的输出信号、道闸状态检测信号、车位传感器信号等。
输出信号则包括道闸控制信号、车位状态指示灯控制信号、显示屏控制信号等。