单跨双坡的门式刚架结构单层厂房设计说明书文档word文档
- 格式:doc
- 大小:1.08 MB
- 文档页数:44
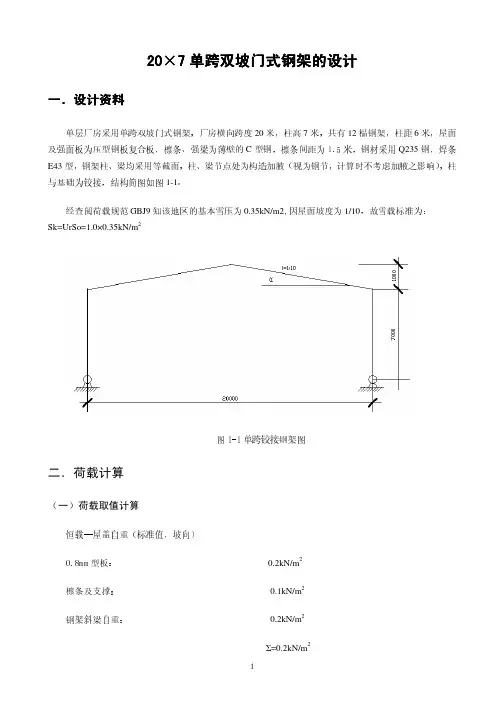
单跨双坡门式刚架设计一 设计资料1 车间柱网布置厂房为单跨双坡门式刚架(图1)。
长度90m ,柱距6m ,跨度15m 。
门式刚架檐高6m ,屋面坡度为1:10。
图1 刚架简图2 材料选用屋面材料:单层彩板 墙面材料:单层彩板 天沟:钢板天沟 3 结构材料材质钢材选用235Q B -, 2215/f N mm =,2125/v f N mm = 基础混凝土标号:25C ,212.5/c f N mm = 4 荷载(标准值)Ⅰ 恒载:无吊顶,20.25/kN m (不包括刚架自重)Ⅱ 活载:20.5/kN mⅢ 风载:基本风压200.55/W kN m =,地面粗糙度B 类,风载体形系数如图2所示:图2 风载体形系数示意图Ⅳ 雪载:20.2/kN m 。
本设计不考虑地震作用二 单榀刚架设计单榀刚架的设计取中间榀按照封闭式中间区单元进行。
1. 荷载组合计算刚架内力时,按照如下三种荷载组合进行: ① 1.2恒载+1.4活载;② 1.2⨯⨯恒载+1.4活载+1.40.6风载; ③ 1.20.7⨯⨯恒载+1.4活载+1.4风载; ④ 1.0恒载+1.4风载。
计算位移变形时,按照以下三种荷载组合进行: ① 恒载+活载; ② 恒载+风载;③ ⨯恒载+活载+0.6风载。
2. 内力计算采用同济大学33D S 7.0钢结构辅助设计软件计算结构的内力。
① 结构的计算模型。
如图3所示:图3 刚架计算模型② 截面形式及尺寸初选根据柱的受力特点,且考虑经济性因素,柱采用楔形焊接H 型钢;而梁由于跨度较小(15)m ,若采用楔形会增加制作成本,因此梁采用等截面焊接H 型钢。
各个截面的信息见表1,截面形式见图4。
表 1 截面信息表Ⅰ-Ⅰ截面Ⅱ-Ⅱ截面Ⅲ-Ⅲ(Ⅳ-Ⅳ)截面图4 梁柱截面示意图③各种工况下的荷载,如图5所示:(a)恒载作用简图(b)活载作用简图(c)左风荷载作用简图(d)右风荷载作用简图图5工况荷载图④各种工况下的内力运行337.0D S ,结果如图6至图9及表格2所示。
一.建筑设计说明一、工程概况1.工程名称:青岛市某重型工业厂房;2.工程总面积:3344㎡3.结构形式:钢结构排架二、建筑功能及特点1.该拟建的建筑位于青岛市室内,设计内容:重型钢结构厂房,此建筑占地面积3344㎡。
2.平面设计建筑物朝向为南北向,双跨厂房,每跨跨度为21m,柱距为6m,采用柱网为21m×6m,纵向定位轴线采用封闭式结合方式。
3.立面设计该建筑立面为了满足采光和美观需求,设置了大面积的玻璃窗。
4.剖面设计吊车梁轨顶标高为6.9m,柱子高度H=6.9+3.336+0.3=10.536,取柱子高度为10.8m。
5.防火防火等级为二级丁类,设一个防火分区,安全疏散距离满足房门只外部出口或封闭式楼梯间最大距离。
室内消火栓设在两侧纵墙处,两侧及中间各设两个消火栓,满足间距小于50m的要求。
6.抗震建筑的平面布置规则,建筑的质量分布和刚度变化均匀,满足抗震要求。
7.屋面屋面形式为坡屋顶:坡屋顶排水坡度为10%,排水方式为有组织内排水。
屋面做法采用《01J925-1压型钢板、夹芯板屋面及墙体建筑构造》中夹芯钢板屋面。
8.采光采光等级为Ⅳ级,窗地比为1/6,窗户面积为1160㎡,地面面积为3344平方米,窗地比满足要求,不需开设天窗。
9.排水排水形式为有组织内排水,排水管数目为21个。
三、设计资料1.自然条件2.1工程地质条件:场区地质简单,无不利工程地质现象,条件良好,地基承载力标准值1000Kpa,为强风化花岗岩,场区内无地下水。
冻土深度为0.5m。
2.2抗震设防:6度2.3防火等级:二级2.4建筑物类型:丙类2.5基本风压:W=0.6KN/㎡,主导风向:东南风2.6基本雪压:0.2 KN/㎡(50年)0.25 KN/㎡(100年)2.7冻土深度:—0.5m2.8气象条件:年平均气温:12.7℃最高温度:38.9℃最低温度:-16.9℃年总降雨量:687.3mm。
2.工程做法2.1散水做法:混凝土散水2.2.150厚C15混凝土撒1:1水泥沙子,压实赶光2.2.2150厚3:7灰土垫层2.2.3素土夯实向外坡4%2.2地面做法:混凝土地面2.2.1100厚C15混凝土随打随抹上撒1:1水泥沙子,压实抹光2.2.2150厚3:7灰土(灰土垫层)2.2.3素土夯实2.3屋面做法:夹芯屋面板(JxB42-333-1000)工程做法见国家标准图集01J925-12.4墙面做法:200厚夹芯墙面板(JxB-Qy-1000)工程做法见国家标准图集01J925-1二.结构构件选型及布置一、柱网和变形缝的布置1、柱网的布置厂房纵向柱距为6米,双跨厂房,每跨跨度为21米。
YJK门式刚架设计用户例题展示:例题:单跨双坡门式刚架1.设计条件刚架跨度30m,柱高6m,柱距6m,屋面坡度1/10,柱网及平面布置见图,刚架形式及几何尺寸见图,屋面及墙面为压型钢板复合板。
檩条及墙梁为薄壁卷边C型钢,檩条间距1.5m,钢材采用Q345钢。
2.荷载(1)永久荷载标准值(水平投影)屋面板及保温屋 0.35 KN/m2檩条、拉条、支撑等 0.05 KN/m2悬挂设备及照明灯 0.10 KN/m2合计 0.5KN/m2;(2)可变荷载标准值屋面活荷 0.5KN/m2(3)风荷载标准值基本风压值0.5KN/m2;地面粗糙度系数按B类取值;风荷载高度变化系数按现行国家标准《建筑结构荷载规范》的规定采用。
当高度小雨10m时按10m高度处的数值采用,;风荷载体型系数按荷载规范表8.3.1取用。
3.构件设计(1)门式刚柱、门式刚梁根据门规宽厚比、高厚比要求选用截面分别为:变截面柱H600~400x300x8x12,门式刚梁分成三段截面分别为:变截面H600~400x300x8x12,等截面H400x300x8x12, 变截面H400~600x300x8x12;(2)压型钢板厚度0.6mm。
(3)檩条选用C型薄壁卷边槽钢,檩条间距1.5m,(4)屋面支撑系统:水平交叉支撑采用(5)边跨及屋脊系杆采用圆钢管(6)柱间交叉支撑采用角钢L80x6;(7)抗风柱截面为H400x250x8x10.一:建模型采用普通建模方式1:布置网格2:布置门式刚柱、门式刚梁(1)变截面边柱要根据柱外皮位置来定义垂直边(2)由于工业建筑边柱的定位轴线宜取柱外皮,可以填写偏轴偏心来实现,并在支撑布置以及边跨系杆布置时也要考虑偏心;也可以不考虑柱偏心避免建模的繁琐,使两边跨轴线向屋脊线各移动H(小头)/2,轴线跨度减小400即可。
如下轴线网格:3:布置柱间支撑及抗风柱4:布置屋面系杆、交叉支撑5:点高找坡使用三点点高时首先要选择三点来确定一个面,然后选择在这个面上的构件。
一.建筑设计说明一、工程概况1.工程名称:青岛市某重型工业厂房;2.工程总面积:3344㎡3.结构形式:钢结构排架二、建筑功能及特点1.该拟建的建筑位于青岛市室内,设计内容:重型钢结构厂房,此建筑占地面积3344㎡。
2.平面设计建筑物朝向为南北向,双跨厂房,每跨跨度为21m,柱距为6m,采用柱网为21m×6m,纵向定位轴线采用封闭式结合方式。
3.立面设计该建筑立面为了满足采光和美观需求,设置了大面积的玻璃窗。
4.剖面设计吊车梁轨顶标高为,柱子高度H=++=,取柱子高度为。
5.防火防火等级为二级丁类,设一个防火分区,安全疏散距离满足房门只外部出口或封闭式楼梯间最大距离。
室内消火栓设在两侧纵墙处,两侧及中间各设两个消火栓,满足间距小于50m的要求。
6.抗震建筑的平面布置规则,建筑的质量分布和刚度变化均匀,满足抗震要求。
7.屋面屋面形式为坡屋顶:坡屋顶排水坡度为10%,排水方式为有组织内排水。
屋面做法采用《01J925-1压型钢板、夹芯板屋面及墙体建筑构造》中夹芯钢板屋面。
8.采光采光等级为Ⅳ级,窗地比为1/6,窗户面积为1160㎡,地面面积为3344平方米,窗地比满足要求,不需开设天窗。
9.排水排水形式为有组织内排水,排水管数目为21个。
三、设计资料1.自然条件2.1工程地质条件:场区地质简单,无不利工程地质现象,条件良好,地基承载力标准值1000Kpa,为强风化花岗岩,场区内无地下水。
冻土深度为。
2.2抗震设防:6度2.3防火等级:二级2.4建筑物类型:丙类2.5基本风压:W=㎡,主导风向:东南风2.6基本雪压: KN/㎡(50年) KN/㎡(100年)2.7冻土深度:—2.8气象条件:年平均气温:℃最高温度:℃最低温度:-℃年总降雨量:。
2.工程做法2.1散水做法:混凝土散水2.2.150厚C15混凝土撒1:1水泥沙子,压实赶光2.2.2150厚3:7灰土垫层2.2.3素土夯实向外坡4%2.2地面做法:混凝土地面2.2.1100厚C15混凝土随打随抹上撒1:1水泥沙子,压实抹光2.2.2150厚3:7灰土(灰土垫层)2.2.3素土夯实2.3屋面做法:夹芯屋面板(JxB42-333-1000)工程做法见国家标准图集01J925-12.4墙面做法:200厚夹芯墙面板(JxB-Qy-1000)工程做法见国家标准图集01J925-1二.结构构件选型及布置一、柱网和变形缝的布置1、柱网的布置厂房纵向柱距为6米,双跨厂房,每跨跨度为21米。
YJK门式刚架设计用户例题展示:例题:单跨双坡门式刚架1.设计条件刚架跨度30m,柱高6m,柱距6m,屋面坡度1/10,柱网及平面布置见图,刚架形式及几何尺寸见图,屋面及墙面为压型钢板复合板。
檩条及墙梁为薄壁卷边C型钢,檩条间距1.5m,钢材采用Q345钢。
2.荷载(1)永久荷载标准值(水平投影)屋面板及保温屋 0.35 KN/m2檩条、拉条、支撑等 0.05 KN/m2悬挂设备及照明灯 0.10 KN/m2合计 0.5KN/m2;(2)可变荷载标准值屋面活荷 0.5KN/m2(3)风荷载标准值基本风压值0.5KN/m2;地面粗糙度系数按B类取值;风荷载高度变化系数按现行国家标准《建筑结构荷载规范》的规定采用。
当高度小雨10m时按10m高度处的数值采用, ;风荷载体型系数按荷载规范表8.3.1取用。
3.构件设计(1)门式刚柱、门式刚梁根据门规宽厚比、高厚比要求选用截面分别为:变截面柱H600~400x300x8x12,门式刚梁分成三段截面分别为:变截面H600~400x300x8x12,等截面H400x300x8x12, 变截面H400~600x300x8x12;(2)压型钢板厚度0.6mm。
(3)檩条选用C型薄壁卷边槽钢,檩条间距1.5m,(4)屋面支撑系统:水平交叉支撑采用 圆钢;(5)边跨及屋脊系杆采用圆钢管 ;(6)柱间交叉支撑采用角钢L80x6;(7)抗风柱截面为H400x250x8x10.一:建模型采用普通建模方式1:布置网格2:布置门式刚柱、门式刚梁(1)变截面边柱要根据柱外皮位置来定义垂直边(2)由于工业建筑边柱的定位轴线宜取柱外皮,可以填写偏轴偏心来实现,并在支撑布置以及边跨系杆布置时也要考虑偏心;也可以不考虑柱偏心避免建模的繁琐,使两边跨轴线向屋脊线各移动H(小头)/2,轴线跨度减小400即可。
如下轴线网格:3:布置柱间支撑及抗风柱4:布置屋面系杆、交叉支撑5:点高找坡使用三点点高时首先要选择三点来确定一个面,然后选择在这个面上的构件。
单层双跨重型钢结构厂房设计单层双跨钢结构厂房设计计算书正文Prepared on 22 November 2020一.建筑设计说明一、工程概况1.工程名称:青岛市某重型工业厂房;2.工程总面积:3344㎡3.结构形式:钢结构排架二、建筑功能及特点1.该拟建的建筑位于青岛市室内,设计内容:重型钢结构厂房,此建筑占地面积3344㎡。
2.平面设计建筑物朝向为南北向,双跨厂房,每跨跨度为21m,柱距为6m,采用柱网为21m×6m,纵向定位轴线采用封闭式结合方式。
3.立面设计该建筑立面为了满足采光和美观需求,设置了大面积的玻璃窗。
4.剖面设计吊车梁轨顶标高为,柱子高度H=++=,取柱子高度为。
5.防火防火等级为二级丁类,设一个防火分区,安全疏散距离满足房门只外部出口或封闭式楼梯间最大距离。
室内消火栓设在两侧纵墙处,两侧及中间各设两个消火栓,满足间距小于50m 的要求。
6.抗震建筑的平面布置规则,建筑的质量分布和刚度变化均匀,满足抗震要求。
7.屋面屋面形式为坡屋顶:坡屋顶排水坡度为10%,排水方式为有组织内排水。
屋面做法采用《01J925-1压型钢板、夹芯板屋面及墙体建筑构造》中夹芯钢板屋面。
8.采光采光等级为Ⅳ级,窗地比为1/6,窗户面积为1160㎡,地面面积为3344平方米,窗地比满足要求,不需开设天窗。
9.排水排水形式为有组织内排水,排水管数目为21个。
三、设计资料1.自然条件2.1工程地质条件:场区地质简单,无不利工程地质现象,条件良好,地基承载力标准值1000Kpa,为强风化花岗岩,场区内无地下水。
冻土深度为。
2.2抗震设防:6度2.3防火等级:二级2.4建筑物类型:丙类2.5基本风压:W=㎡,主导风向:东南风2.6基本雪压: KN/㎡(50年) KN/㎡(100年)2.7冻土深度:—2.8气象条件:年平均气温:℃最高温度:℃最低温度:-℃年总降雨量:。
2.工程做法2.1散水做法:混凝土散水2.2.150厚C15混凝土撒1:1水泥沙子,压实赶光2.2.2150厚3:7灰土垫层2.2.3素土夯实向外坡4%2.2地面做法:混凝土地面2.2.1100厚C15混凝土随打随抹上撒1:1水泥沙子,压实抹光2.2.2150厚3:7灰土(灰土垫层)2.2.3素土夯实2.3屋面做法:夹芯屋面板(JxB42-333-1000)工程做法见国家标准图集01J925-12.4墙面做法:200厚夹芯墙面板(JxB-Qy-1000)工程做法见国家标准图集01J925-1二.结构构件选型及布置一、柱网和变形缝的布置1、柱网的布置厂房纵向柱距为6米,双跨厂房,每跨跨度为21米。
单层厂房门式轻钢结构计算书一、设计资料现青岛地区某村委计划建设某单层门式轻钢厂房,无吊车荷载,占地面积20x50m2,地址条件很好,0、8m厚覆土,下部就是强风化岩,地耐力450KPa,无地下水。
请给其做建筑施工图与结构施工图,应能达到施工深度。
要求:1、给出设计过程简介与设计注意事项。
2、给出主要构件设计计算过程。
3、提供施工图。
该厂房为单层,采用单跨双坡轻型门式刚架结构,厂房跨度18m,总长度50 m,檐口高度8、6m,牛腿标高为5、50 m,屋面坡度为0、10;共有9榀刚架,两侧柱距7 m,其她柱距6m;刚架平面布置见图,刚架形式及几何尺寸见图。
刚架梁、柱除,另有注明外,均采用Q345钢。
高强螺栓除另有注明外,均采用10、9级摩擦型连接高强度螺栓。
锚栓除另有注明外,均采用Q345钢。
刚架形式及几何尺寸图二、设计荷载1、屋面恒载:0、30 kN/m2计算刚架活载:0、30 kN/m2计算檩条活载:0、50 kN/m2雪荷载:0、20 kN/m2基本风压:0、6 kN/m2 风压调整系数:1、052、由于青岛地区地震设防烈度为6度,故本工程结构设计不考虑地震作用三、内力分析考虑本工程刚架跨度较小、厂房高度较低、荷载情况及刚架加工制造方便,刚架采用等截面,梁柱选用变截面。
柱脚按铰接支承设计。
采用弹性分析方法确定刚架内力。
1、在恒载作用下2、在活载作用下3、在风荷载作用下四、截面设计该门式轻钢厂房的柱截面采用焊接工字钢450*250*10*12,梁截面采用两种焊接工字钢: 变截面焊接工字钢(H1~H2)*B1*B2*Tw*T1*T2=(600~450)*250*250*6*10*10不变截面焊接工字钢(H1~H2)*B1*B2*Tw*T1*T2=(450~450)*250*250*8*10*10柱的截面特性A=121、8cm2Xc =12、5cm;Yc =22、5cm;Ix =43774cm4;Iy =41702 cm4高厚比、宽厚比腹板计算高厚比H0/Tw=41、8 ,满足要求;翼缘宽厚比B/T=7、50,满足要求梁的截面属性截面:H形变截面:(H1~H2)*B1*B2*Tw*T1*T2=(600~450)*250*250*6*10*10小头截面特性:A =75、80 cm2; Xc =12、5cm; Yc =22、5cm;Ix =28180 cm4; Iy=2、6049 cm4;大头截面特性:A =84、8 cm2;Xc =12、5cm;Yc =30cm;Ix =53272 cm4;Iy =26052 cm4;高厚比、宽厚比大头截面腹板计算高厚比H/Tw=96、67 ,满足要求;小头截面腹板计算高厚比H/Tw=71、67 ,满足要求翼缘宽厚比B/T=12、20 ,满足要求H形截面: (H1~H2)*B1*B2*Tw*T1*T2=(450~450)*250*250*8*10*10截面特性:A =84、4 cm2;Xc =12、5cm;Yc =22、5cm;Ix =29505 cm4;Iy =26060 cm4;高厚比、宽厚比大头截面腹板计算高厚比H/Tw=53、75 ,满足要求;小头截面腹板计算高厚比H/Tw=53、75 ,满足要求翼缘宽厚比B/T=12、10 ,满足要求五、刚架梁设计本刚架梁柱就是从中间7榀中选出钢梁1截面类型= 27; 布置角度= 0;计算长度:Lx= 18、09, Ly= 3、00构件长度= 3、01;计算长度系数: Ux= 6、00Uy=1、00变截面H形截面H: B1= 250, B2= 250, H1= 600, H2= 450 T1= 6 T2= 10 T3=10轴压截面分类:X轴:b类, Y轴:c类;构件钢号:Q345梁的弯矩包络梁下部受拉:截面1 2 3 4 5 6 7弯矩-41、69 -35、71 -33、61 -31、22 -28、54 -25、57 -23、70梁上部受拉:截面1 2 3 4 5 6 7弯矩140、50 112、83 91、93 71、85 52、58 37、94 28、51 考虑屈曲后强度计算应力比= 0、304抗剪强度计算应力比= 0、130平面内稳定最大应力(N/mm*mm)=88、55平面内稳定计算最大应力比=0、286平面外稳定最大应力(N/mm*mm)=85、93平面外稳定计算最大应力比=0、277考虑屈曲后强度计算应力比= 0、304 < 1、0抗剪强度计算应力比= 0、130 < 1、0平面内稳定最大应力< f= 310、00平面外稳定最大应力< f=310、00腹板高厚比H0/TW= 84、17 < [H0/TW]= 206、33 (CECS102:2002)翼缘宽厚比B/T = 12、20 < [B/T] =12、38(恒+活)梁的相对挠度(mm)截面1 2 3 4 5 6 7挠度值0、00 -0、02 0、11 0、34 0、67 1、07 1、51 最大挠度值=1、51 最大挠度/梁跨度= 1/ 5995、斜梁坡度初始值: 1/10、00变形后斜梁坡度最小值: 1/10、40变形后斜梁坡度改变率= 0、038 < 1/3六、刚架柱设计本刚架梁柱就是从中间7榀中选出钢柱3截面类型= 16;布置角度=0;计算长度:Lx= 14、24, Ly= 3、10; 长细比:λx= 75、1,λy= 53、0 构件长度= 3、10; 计算长度系数: Ux=4、59Uy=1、00截面参数: B1= 250, B2= 250, H= 450, Tw= 10, T1= 16, T2= 16轴压截面分类:X轴:b类, Y轴:b类;构件钢号:Q345验算规范: 门规CECS102:2002考虑腹板屈曲后强度,强度计算控制M= -140、50, N= -54、44考虑屈曲后强度强度计算应力比= 0、278抗剪强度计算控制, V=-25、77抗剪强度计算应力比= 0、034平面内稳定计算最大应力(N/mm*mm) =80、10平面内稳定计算最大应力比=0、258平面外稳定计算最大应力(N/mm*mm) =78、53平面外稳定计算最大应力比=0、253门规CECS102:2002腹板容许高厚比[H0/TW] =206、33翼缘容许宽厚比[B/T] =12、38考虑屈曲后强度强度计算应力比= 0、278 < 1、0抗剪强度计算应力比= 0、034 < 1、0平面内稳定计算最大应力< f= 310、00平面外稳定计算最大应力< f= 310、00腹板高厚比H0/TW= 41、80 < [H0/TW]= 206、33翼缘宽厚比B/T = 7、50 < [B/T]= 12、38压杆,平面内长细比λ=75、≤[λ]= 180压杆,平面外长细比λ=53、≤[λ]= 180验算刚架在风荷载作用下的侧移风荷载作用下柱顶最大水平(X 向)位移:节点( 4),水平位移dx=11、630(mm) = H /739、梁的(恒+活)最大挠度:梁( 4),挠跨比= 1 / 2161、风载作用下柱顶最大水平位移: H/739<柱顶位移容许值: H/180梁的(恒+活)最大挠跨比: 1/2161<梁的容许挠跨比:1/180七、隅撑的设计隅撑计算轴力N=A*f/60/cosθ*sqrt(fy/235);应力=N/φ/A梁下翼缘截面面积A=0、0025m*m;横梁钢材型号Q345钢翼缘钢板厚度10mm;横梁钢材屈服强度值fy =345 N/mm2横梁钢材强度设计值f=310 N/mm2;角钢计算长度=733、249mm角钢截面=L50x4角钢回转半径=0、99cm;角钢截面面积=0、00039m*m长细比λ=74、0656 <= 220;折减系数=0、6+0、0015*λ=0、711098稳定系数φ=0、628263;轴力N=11、0665 kN;应力=45、1653 N/mm2<220、44 N/mm2 螺栓计算角钢钢材钢号Q235钢;檩条的板件厚度2mm;螺栓直径14mm螺栓有效截面面积115、4mm*mm;螺栓孔径15mm螺栓连接抗剪强度设计值140 N/mm2;螺栓连接抗压强度设计值305 N/mm2螺栓连接抗剪承载力设计值16、156 kN;螺栓连接抗压承载力设计值8、54 kN螺栓连接承载力设计值< 轴力N=11、0665 kN八、檩条的设计冷弯薄壁型钢檩条设计屋面坡度(度): 5、711檩条跨度(m): 6、000檩条间距(m): 0、750设计规范: 门式刚架规程CECS102:2002风吸力下翼缘受压稳定验算:按附录E验算檩条形式: 斜卷边Z形冷弯型钢XZ140X50X20X2、0钢材钢号:Q235钢拉条设置: 设置一道拉条拉条作用: 能约束檩条上翼缘净截面系数:1、000檩条仅支承压型钢板屋面(承受活荷载或雪荷载),挠度限值为1/150屋面板为两跨或两跨以上面板屋面板能阻止檩条侧向失稳构造不能保证风吸力作用下翼缘受压的稳定性每米宽度屋面板的惯性矩(m4): 0、200000E-06建筑类型: 封闭式建筑分区: 中间区基本风压: 0、630风荷载高度变化系数: 1、000风荷载体型系数: -1、200风荷载标准值(kN/m2): -0、756屋面自重标准值(kN/m2): 0、300活荷载标准值(kN/m2): 0、500雪荷载标准值(kN/m2): 0、300积灰荷载标准值(kN/m2): 0、000检修荷载标准值(kN): 1、000截面及材料特性檩条形式: 斜卷边Z形冷弯型钢XZ140X50X20X2、0b =50、000 h =140、000c =20、000 t =2、000A = 0、5392E-03 Ix = 0、1860E-05 Iy = 0、1547E-06It = 0、7190E-09 Iw = 0、1299E-08Ix1 = 0、1621E-05 Iy1 = 0、3936E-06 θ = 0、2199E+02Wx1 = 0、3038E-04 Wx2 = 0、2247E-04 Wy1 = 0、6107E-05 Wy2 = 0、8067E-05 钢材钢号:Q235钢屈服强度fy=235、000强度设计值f=205、000考虑冷弯效应强度f'=215、220截面验算| 1、2恒载+1、4(活载+0、9积灰)组合|弯矩设计值(kN、m): Mx =3、653弯矩设计值(kN、m): My =0、268有效截面计算结果:Ae = 0、5364E-03 θe = 0、2204E+02 Iex = 0、1845E-05 Iey = 0、1545E-06Wex1 = 0、2868E-04 Wex2 = 0、2221E-04 Wex3 = 0、2902E-04 Wex4 = 0、2241E-04 Wey1 = 0、5871E-05 Wey2 = 0、7711E-05 Wey3 = 0、5890E-05 Wey4 = 0、7678E-05 截面强度(N/mm2) : σmax = 199、182 <= 205、000| 1、0恒载+1、4风载(吸力)组合|弯矩设计值(kN、m) : Mxw = -2、158弯矩设计值(kN、m) : Myw = -0、250有效截面计算结果:全截面有效。
《轻型单跨双坡门式刚架结构设计》计算书1、设计资料1. 车间柱网布置:A. 长度:90m柱距分别为:6mB. 跨度:12mC. 柱高:4.5m2. 屋面坡度: 1:103. 屋面材料:夹芯板4. 墙面材料:夹芯板5. 檩条墙梁:薄壁卷边C型钢6. 荷载Ⅰ. 静载(永久荷载)Ⅱ. 活载(可变荷载)Ⅲ. 风载:基本风压(0.4KN/m2),地面粗糙度:B类,风载体型系数如下图Ⅳ. 雪载: 0.25kN/m27. 材质:钢材采用Q235钢,焊条E43型2、荷载(1)永久荷载标准值(对水平投影面)岩棉夹芯彩色钢板 20.25/kN m 檩条 20.05/kN m 悬挂设备 20.15/kN m 20.45/kN m墙板、墙梁等墙面荷载标准值为20.45/kN m ,钢架梁以及刚架自重在设计软件计算内力时已经计入。
(2)可变荷载标准值由于刚架的受荷水平投影面积为12×4.5=542m ,故按《建筑结构荷载规范》取屋面活荷载(按不伤人屋面)标准值为0.5kN/2m ,雪荷载为0.25kN/2m ,取屋面活荷载与雪荷载中的较大值0.3kN/2m 。
(3)风荷载标准值基本风压0.4kN/2m ;地面侧草系数按B 类取;风荷载高度变化系数按现行国家标准《建筑结构荷载规范》(GB50009-2001)的规定采用,当高度小于10m 时,按10m 高度处的数值采用,z μ=1.0。
风荷载体型系数s μ迎风面柱及屋面分别为+0.25和-1.0;背风面柱及屋面分别为-0.55和-0.65。
(4)刚架承受的荷载设计值①屋面恒荷载111.20.456 3.26cos g α⎛⎫=⨯⨯⨯= ⎪⎝⎭KN /m ②柱身恒荷载2 1.20.456 3.24g =⨯⨯= KN /m ③屋面活荷载1.40.56 4.2q =⨯⨯= KN /m ④屋面风荷载迎风面:()2 1.4 1.0 1.060.46 3.56ω=⨯-⨯⨯⨯=- KN /m 背风面:()3 1.40.65 1.060.46 2.28ω=⨯-⨯⨯⨯=- KN /m⑤墙面风荷载迎风面:()1 1.40.25 1.060.460.89ω=⨯+⨯⨯⨯= KN /m 背风面:()4 1.40.55 1.060.46 1.96ω=⨯-⨯⨯⨯=- KN /m以上各种荷载的分布如图所示3.屋面构件(1)夹芯板夹芯板型号可以采用JXB42-333-1000,芯板面板厚度为0.50mm ,板厚为80mm 。
第一章工程概况1.1 设计资料1、总建筑面积1600m2左右;2、建筑层数:轻钢结构厂房,一层(厂房横向跨度21m,纵向跨长78m);3、建筑高度:厂房檐口高7.8m;4、墙体:1.2米以下用砖砌墙体,1.2米以上采用压型钢板,墙体外观注意协调;5、屋面:屋面采用压型钢板+保温棉;6、其他:室内外高差为150mm;7、结构形式:厂房为门式刚架结构,基础采用钢筋混凝土独立基础;8、抗震设计:建筑物重要性类别为丙类,抗震设防烈度为7度,建筑场地类别为Ⅱ类;9、建筑物使用年限类别:三级,建筑耐久年限50年;10、主钢架钢材采用Q345钢,檩条、墙梁等采用Q235钢;11、纵向柱距6m,抗风柱柱距7m;12、屋面坡度1:10;13、地形条件:场地地势平坦开阔。
1.2 设计依据1、《门式刚架轻型房屋钢结构技术规程》(CECS102:2002)2、《钢结构工程施工质量验收规范》(GB50205-2001)3、《钢结构设计规范》(GB50017-2003)4、《混凝土结构设计规范》(GB50010-2002)5、《建筑结构制图规范》(GB5009-2001)6、《建筑结构可靠度统一标准》(GB50068-2001)7、《建筑结构设计手册》(冶金工业出版社2002版)8、《建筑结构荷载规范》(GB50009-2001)9、《建筑抗震设计规范》(GB50011-2001)1.3 初设方案钢架柱与抗风柱厂房纵向长度78m,设纵向柱距6m,共设14榀框架,第1轴线钢架与第14轴线钢架设置抗风柱。
厂房横向跨度21m,边跨设横向抗风柱柱距7m,共设2根抗风柱,柱底铰接。
屋面、墙面布置屋面采用压型钢板加保温棉,采用C型冷弯薄壁性檩条,檩条隅撑隔跨布置,屋脊、屋檐处设置斜拉条,在第1轴线钢架与第2轴线钢架、第7轴线钢架与第8轴线钢架、第13轴线钢架与第14轴线钢架处设置水平支撑和竖向支撑,水平支撑与竖向支撑在同一空间内,从而提高屋面结构的整体空间性能。
某厂房单跨双坡门式刚架结构设计一、设计资料及参考文献1、结构形式某厂房跨度为24m,采用单跨双坡门式刚架结构。
屋盖结构体系和墙面体系均为有檩体系,采用压型钢板夹心泡沫保温层作屋面板和墙面板。
要求梁柱均变截面,基础混凝土强度等级为C30;钢材采用Q345B,E43型焊条。
设计使用年限50年,结构安全等级、抗震设防类别等根据规范确定。
屋架及檩条、拉条等自重:按经验公式L.0+=计算kN/m2,屋面活荷载标准值:0.5kN/m2。
跨度24米,12q011.0坡度1/10,柱高6米,长度60米,柱距7.5米。
2、主要参考文献1) 陈绍蕃. 钢结构(上、下册).北京:中国建筑工业出版社,20052) 王国周等. 钢结构原理与设计.北京:清华大学出版社,20053) 钢结构设计规范(GB50017—2003). 北京:中国计划出版社,20034) 房屋建筑制图统一标准(GB/T 50001—2001).北京:中国计划出2002.5) 建筑结构制图标准(GB/T50105-2001).北京:中国计划出版社,2002.6) 钢结构设计手册(上册)(第三版).北京:中国建筑工业出版社,2004二、结构平面、立面布置图、附属体系简图1)结构平面图2)立面布置图正立面图侧立面图I----------------------7.5m----------------------I--------------------7.5m-------------------------I四、荷载计算结构类型: 门式刚架轻型房屋钢结构设计规范: 按《门式刚架轻型房屋钢结构技术规程》计算结构重要性系数: 1.00节点总数: 10柱数: 5梁数: 4支座约束数: 5标准截面总数: 3活荷载计算信息: 考虑活荷载不利布置风荷载计算信息: 计算风荷载钢材: Q235梁柱自重计算信息: 柱梁自重都计算恒载作用下柱的轴向变形: 考虑梁柱自重计算增大系数: 1.20基础计算信息: 不计算基础梁刚度增大系数: 1.00钢结构净截面面积与毛截面面积比: 0.85门式刚架梁平面内的整体稳定性: 不验算钢结构受拉柱容许长细比: 400钢结构受压柱容许长细比: 180钢梁(恒+活)容许挠跨比: l / 180柱顶容许水平位移/柱高: l / 60地震作用计算: 计算水平地震作用计算震型数: 3地震烈度: 7.00场地土类别:Ⅱ类附加重量节点数: 0设计地震分组:第一组周期折减系数:0.80地震力计算方法:振型分解法结构阻尼比:0.035按GB50011-2010 地震效应增大系数 1.000恒荷载计算...节点荷载: 节点号弯矩垂直力水平力柱荷载: 柱号荷载类型荷载值荷载参数1 荷载参数2梁荷载: 连续数荷载个数荷载类型荷载值1 荷载参数1 荷载值2 荷载参数21 1 1 1.12 0.001 1 1 1.12 0.001 1 1 1.12 0.001 1 1 1.12 0.00---- 恒荷载标准值作用计算结果 ------- 柱内力 ---柱号 M N V M NV1 0.00 27.06 -3.50 -21.03 -13.383.502 0.00 3.04 0.00 0.00 0.000.003 0.00 45.10 0.00 0.00 -28.68 0.004 0.00 3.04 0.00 0.00 0.00 0.005 0.00 27.06 3.50 21.03 -13.38 -3.50--- 梁内力 ---梁号 M N V M N V1 21.03 4.82 12.97 15.57 -3.44 0.832 -15.57 3.44 -0.83 -30.99 -2.06 14.623 -15.57 3.44 0.83 -21.03 -4.82 12.974 30.99 2.06 14.62 15.57 -3.44 -0.83--- 恒荷载作用下的节点位移(mm) ---节点号. X向位移 Y向位移1 0.0 0.02 0.0 0.03 0.1 1.24 -0.1 1.25 0.0 0.112 0.0 0.0活荷载计算...节点荷载: 节点号弯矩垂直力水平力柱荷载: 柱号荷载类型荷载值荷载参数1 荷载参数2梁荷载: 连续数荷载个数荷载类型荷载值1 荷载参数1 荷载值2 荷载参数21 1 1 1.12 0.001 1 1 1.12 0.001 1 1 1.12 0.001 1 1 1.12 0.00--- 活荷载标准值作用下的节点位移(mm) ---节点号. X向位移 Y向位移1 0.0 0.02 0.0 0.03 0.1 0.74 -0.1 0.75 0.0 0.011 0.0 0.0风荷载计算...---- 左风荷载标准值作用 ----节点荷载: 节点号水平力垂直力柱荷载: 柱号荷载类型荷载值荷载参数1 荷载参数21 1 1.08 0.002 1 3.46 0.004 1 3.46 0.005 1 1.52 0.00梁荷载: 连续数荷载个数荷载类型荷载值1 荷载参数1 荷载值2 荷载参数21 1 1 -3.03 0.001 1 1 -3.03 0.001 1 1 -1.73 0.001 1 1 -1.73 0.00--- 节点侧向(水平向)位移(mm) ---节点号δx 节点号δx 节点号δx 节点号δx( 1) 0.9 ( 2) 1.0 ( 3) 0.8 ( 4) 1.0( 5) 1.0 ( 6) 0.0 ( 7) 0.0 ( 8) 0.0( 9) 0.0 ( 10) 0.0 ( 11) 0.0 ( 12) 0.0--- 柱内力 ---柱号 M N V M NV1 0.00 -18.91 9.06 34.88 18.91-2.572 0.00 0.00 0.00 0.00 0.000.003 12.87 -29.13 1.97 1.29 29.13-1.974 0.00 0.00 0.00 0.00 0.000.005 0.00 -9.14 3.00 -9.26 9.146.09--- 梁内力 ---梁号 M N V M NV1 -34.88 -4.43 -18.56 -21.89 4.430.272 21.89 -4.43 -0.27 31.57 4.43-18.013 10.44 -6.97 -1.96 9.26 6.97-8.494 -32.85 -6.97 -12.40 -10.44 6.971.96---- 右风荷载标准值作用 ----节点荷载: 节点号水平力垂直力柱荷载: 柱号荷载类型荷载值荷载参数1 荷载参数21 1 -1.52 0.002 1 -3.46 0.004 1 -3.46 0.005 1 -1.08 0.00梁荷载: 连续数荷载个数荷载类型荷载值1 荷载参数1 荷载值2 荷载参数21 1 1 -1.73 0.001 1 1 -1.73 0.001 1 1 -3.03 0.001 1 1 -3.03 0.00--- 节点侧向(水平向)位移(mm) ---节点号δx 节点号δx 节点号δx 节点号δx ( 1) -1.0 ( 2) -0.9 ( 3) -1.0 ( 4)-0.8 ( 5) -1.0 ( 6) 0.0 ( 7) 0.0 ( 8) 0.0 ( 9) 0.0 ( 10) 0.0 ( 11) 0.0 ( 12) 0.0--- 柱内力 ---柱号 M N V M N V1 0.00 -9.14 -3.00 9.26 9.14-6.092 0.00 0.00 0.00 0.00 0.000.003 -12.87 -29.13 -1.97 -1.29 29.13 1.974 0.00 0.00 0.00 0.00 0.000.005 0.00 -18.91 -9.06 -34.88 18.91 2.57--- 梁内力 ---梁号 M N V M N V1 -9.26 -6.97 -8.49 -10.44 6.97-1.962 10.44 -6.97 1.96 32.85 6.97-12.403 21.89 -4.43 0.27 34.88 4.43-18.564 -31.57 -4.43 -18.01 -21.89 4.43 -0.27五、构件截面尺寸初算冷弯薄壁型钢墙梁设计===== 设计依据 ======建筑结构荷载规范(GB 50009--2001)冷弯薄壁型钢结构技术规范(GB 50018-2002)门式刚架轻型房屋钢结构技术规程(CECS102:2002)===== 设计数据 ======墙梁跨度 (m): 6.000墙梁间距 (m): 1.052设计规范: 门式刚架规程CECS102:2002风吸力下翼缘受压稳定验算:按附录E验算墙梁形式: 斜卷边Z形冷弯型钢 XZ250X75X20X2.0墙梁布置方式: 口朝下钢材钢号:Q235钢拉条设置: 设置一道拉条拉条作用: 能约束墙梁外翼缘净截面系数: 1.000墙梁支承压型钢板墙,水平挠度限值为 1/100墙板能阻止墙梁侧向失稳构造不能保证风吸力作用墙梁内翼缘受压的稳定性墙梁支撑墙板重量单侧挂墙板墙梁上方一侧板重(kN/m) : 0.300每米宽度墙板的惯性矩(m4): 0.200000E-06建筑类型: 封闭式建筑分区: 中间区基本风压: 0.630风荷载高度变化系数: 1.000迎风风荷载体型系数: 1.000背风风荷载体型系数: -1.100迎风风荷载标准值 (kN/m2): 0.630背风风荷载标准值 (kN/m2): -0.693===== 截面及材料特性 ======墙梁形式: 斜卷边Z形冷弯型钢XZ250X75X20X2.0b = 75.000 h = 250.000c = 20.000 t =2.000A = 0.8592E-03 Ix = 0.8567E-05 Iy = 0.4653E-06Ix1 = 0.7996E-05 Iy1 = 0.1036E-05 θ = 0.1539E+02Wx1 = 0.7198E-04 Wx2 = 0.6184E-04 Wy1 = 0.1455E-04 Wy2 = 0.1209E-04Ww1 = 0.4859E-05 Ww2 = 0.1700E-05 k = 0.2001E+00 Uy = 0.0000E+00钢材钢号:Q235钢屈服强度 fy= 235.000强度设计值 f= 205.000考虑冷弯效应强度 f'= 211.413===== 设计内力 ======-------------------------| 1.2恒载+1.4风压力组合 |-------------------------绕主惯性轴强轴弯矩设计值(kN.m): Mx = 3.587绕主惯性轴弱轴弯矩设计值(kN.m): My = -0.676水平剪力设计值 (kN) : Vx = 2.784竖向剪力设计值 (kN) : Vy = 0.827-------------------------| 1.35恒载 |-------------------------绕主惯性轴强轴弯矩设计值(kN.m): Mx1 = -0.592绕主惯性轴弱轴弯矩设计值(kN.m): My1 = -0.538水平剪力设计值 (kN) : Vx1 = 0.000竖向剪力设计值 (kN) : Vy1 = 0.930-------------------------| 1.2恒载+1.4风吸力组合 |-------------------------绕主惯性轴强轴弯矩设计值(kN.m): Mx2 = -4.428绕主惯性轴弱轴弯矩设计值(kN.m): My2 = -0.067水平剪力设计值 (kN) : Vx= 3.062竖向剪力设计值 (kN) : Vy = 0.827-----------------------------------------------------------------------------===== 风压力作用验算 ======抗弯控制组合: 1.2恒载+1.4风压力组合有效截面特性计算结果:全截面有效。
单层钢结构厂房结构计算一、设计资料河南省某加工厂一厂房,该厂房为单层,采用单跨双坡门式刚架,刚架跨度18m,柱高6m;共有12榀刚架,柱距6m,屋面坡度1:10;地震设防列度为6度,设计地震分组为第一组,设计基本地震加速度值0、05g。
刚架平面布置见图1(a),刚架形式及几何尺寸见图1(b)。
屋面及墙面板均为聚氨酯复合保温板;考虑经济、制造与安装方便,檩条与墙梁均采用冷弯薄壁卷边C 型钢,间距为1、5m,钢材采用Q235钢,焊条采用E43型。
二、荷载计算(一)荷载取值计算1.屋盖永久荷载标准值(对水平投影面)YX51-380-760型彩色压型钢板0、15 KN/m250mm厚保温玻璃棉板0、05 KN/m2PVC铝箔及不锈钢丝网0、02 KN/m2檩条及支撑0、10 KN/m2刚架斜梁自重0、15 KN/m2悬挂设备0、20 KN/m2合计0、67 KN/m22.屋面可变荷载标准值屋面活荷载:按不上人屋面考虑,取为0、50 KN/m2。
雪荷载:基本雪压S0=0、45 KN/m2。
对于单跨双坡屋面,屋面坡角α=5°42′38″,μr=1、0,雪荷载标准值Sk=μrS0=0、45 KN/m2。
取屋面活荷载与雪荷载中的较大值0、50 KN/m2,不考虑积灰荷载。
3.轻质墙面及柱自重标准值(包括柱、墙骨架等)0、50 KN/m24.风荷载标准值按《门式刚架轻型房屋钢结构技术规程》CECS102:2002附录A的规定计算。
基本风压ω0=1、05×0、45 KN/m2,地面粗糙度类别为B类;风荷载高度变化系数按《建筑结构荷载规范》(GB50009-2001)的规定采用,当高度小于10m时,按10m高度处的数值采用,μz=1、0。
风荷载体型系数μs:迎风面柱及屋面分别为+0、25与-1、0,背风面柱及屋面分别为+0、55与-0、65(CECS102:2002中间区)。
5.地震作用据《全国民用建筑工程设计技术措施—结构》中第18、8、1条建议:单层门式刚架轻型房屋钢结构一般在抗震设防烈度小于等于7度的地区可不进行抗震计算。
单层厂房门式轻钢结构计算书
一、设计资料
现青岛地区某村委计划建设某单层门式轻钢厂房,无吊车荷载,占地面积20x50m2,地址条件很好,0.8m厚覆土,下部是强风化岩,地耐力450KPa,无地下水。
请给其做建筑施工图和结构施工图,应能达到施工深度。
要求:
1.给出设计过程简介和设计注意事项。
2.给出主要构件设计计算过程。
3.提供施工图。
该厂房为单层,采用单跨双坡轻型门式刚架结构,厂房跨度18m,总长度50 m,檐口高度8.6m,牛腿标高为5.50 m,屋面坡度为0.10;共有9榀刚架,两侧柱距7 m,其他柱距6m;刚架平面布置见图,刚架形式及几何尺寸见图。
刚架梁、柱除,另有注明外,均采用Q345钢。
高强螺栓除另有注明外,均采用10.9级摩擦型连接高强度螺栓。
锚栓除另有注明外,均采用Q345钢。
刚架形式及几何尺寸图
二、设计荷载
1.屋面恒载:0.30 kN/m2
计算刚架活载:0.30 kN/m2
计算檩条活载:0.50 kN/m2
雪荷载:0.20 kN/m2
基本风压:0.6 kN/m2 风压调整系数:1.05
2.由于青岛地区地震设防烈度为6度,故本工程结构设计不考虑地震作用
三、内力分析
考虑本工程刚架跨度较小、厂房高度较低、荷载情况及刚架加工制造方便,刚架采用等截面,梁柱选用变截面。
柱脚按铰接支承设计。
采用弹性分析方法确定刚架内力。
1.在恒载作用下
2.在活载作用下
3.在风荷载作用下。
试述单层门式钢架结构工业厂房结构设计(全文)范本一:正文:单层门式钢架结构工业厂房结构设计1. 绪论1.1 背景介绍1.2 目的和意义2. 工业厂房结构设计要求2.1 荷载计算2.2 抗震设计2.3 材料选择2.4 结构布局设计3. 钢架结构设计3.1 桁架设计3.2 柱设计3.3 梁设计3.4 基础设计4. 施工工艺4.1 钢架制作4.2 施工流程4.3 安装顺序4.4 质量控制5. 设计实例分析5.1 某工业厂房钢架结构设计实例5.2 问题与解决方案分析6. 结论附件:1. 荷载计算表2. 抗震设计参数表3. 结构材料牌号和规格表4. 工业厂房平面布置图5. 钢架结构施工图6. 钢架结构安装顺序图法律名词及注释:1. 结构设计规范:指国家有关规范和标准,包括《建筑结构荷载规范》等。
2. 抗震设计规范:指国家有关规范和标准,包括《建筑抗震设计规范》等。
3. 结构材料强度:指材料的弹性模量和屈服强度等力学性能指标。
范本二:正文:单层门式钢架结构工业厂房结构设计1. 引言1.1 背景介绍1.2 工业厂房概述2. 结构设计要求2.1 荷载计算2.2 抗震设计2.3 材料选择2.4 结构布置3. 钢架结构设计3.1 桁架设计3.2 柱设计3.3 梁设计3.4 基础设计4. 施工工艺4.1 钢架制作4.2 施工流程4.3 安装顺序4.4 质量控制5. 设计实例分析5.1 实例一:某工业厂房钢架结构设计5.2 实例二:某工业厂房钢架施工工艺6. 结论附件:1. 荷载计算表2. 抗震设计参数表3. 结构材料明细表4. 工业厂房平面布置图5. 钢架结构施工图纸法律名词及注释:1. 建筑结构设计规范:指国家有关规范和标准,包括《建筑结构设计规范》等。
2. 抗震设计规范:指国家有关规范和标准,包括《建筑抗震设计规范》等。
3. 结构材料强度:指材料的抗拉强度和抗压强度等力学性能指标。
附件:1、荷载计算表:包括建筑结构所受到的各种荷载的计算结果,如自重荷载、风荷载、活荷载等。
8 m,单层单跨门式刚架厂房设计书一、设计资料1. 该车间仓库采用单层单跨门式刚架,无吊车无振动。
厂房跨度24m 总长度90m 柱 距6m,檐高8m,屋面坡度1/10。
屋面材料为压型钢板,墙面材料为彩钢板。
彩板天沟。
柱脚为铰接。
2. 材料采用Q235B 钢材。
基础混凝土为 C20混凝土( f c =12.5kN/mm2)3..何载: 恒载: 0.5活载: 0.3风载:基本风压0.55 地面粗糙度B 类,荷载体形系数为 二、结构平面布置及支撑布置该车间仓库长度90m 跨度24m,柱距6m 共有16榀刚架,由于纵向温度区段不大于 300m 横向温度区段不大于 150m,因此不用设置伸缩缝。
檩条间距为1.5m 。
车间仓库长度>60m 因此在车间第二开间和中部设置屋盖横向水平支撑; 并在屋盖相应 部位设置檩条、斜拉条、拉条和撑杆;同时应该在与屋盖横向水平支撑相对应的柱间设置柱 间支撑,由于柱高 <柱距,因此柱间支撑不用分层布置。
(布置图详见施工图 1)三、设计荷载取一榀刚架进行分析,柱脚采用铰接,刚架梁和柱采用等截面设计。
车间仓库檐高 屋面坡度为1 : 10。
得到刚架计算模型如下图:门式刚架计算模型计算模型及风荷载体形系数1.荷载选取恒载:0.5活载:0.3风载:基本风压0.55活我■上〉左风3.荷载组合(1) 1.2 恒载+1.4 活载(2) 1.0 恒载+1.4 风载(3) 1.2 恒载+1.4 活载+1.4 0.6 风载4.各工况内力:恒载作用下的内力计算(1 )恒载作用(先不考虑自重)恒载作用示意區q q cos 加伽出系数: l h 24f 112 h 8 0.15,R h 上 0.663 s 1, ~8 3,u 3 k (3) 4.136 8 50.5294u得:V A V Bql 3.6kN 2 H A H B q!12.33kN 8 M M ql 2114.64kN m 8M 5ql 2 (1 (1 ) )84.88kN m8恒载作用下Q图(2 )活载作用q = 1.81 kN /m活载作用示意图V A V B ql 21.7kN2H A H Bql8.62kN8M M ql68.93kN m8M5 ql28(1 (1 ) ) 51.05kN m(3 )风载作用下的内力计算以左风为例(C)左风可以等效于以下六个图:ts)(£>M 5求得系数:if 2。
前言
设计题目来源于山西省某机械厂的二期机械配件加工厂房计划。
本次毕业设计主要任务是加工厂房的结构设计。
课题来源于实际,其成果可直接或间接的满足市场的需求,为社会服务,实现了毕业设计的社会经济效应。
此次设计的目的是为了培养我正确的设计思想,严谨的设计态度,掌握国内外先进的设计方法(PKPM、3DS钢结构设计软件的学习)。
通过解决具有一定复杂程度的实际工程问题,使所学的专业知识与实践相结合,进一步掌握轻型钢结构的设计方法和设计原理。
设计说明书内容详实、完整、涉及面广,对众多参考资料进行了比较和校正,然后选择采用双跨四坡门式刚架的结构形式。
依次按照主结构、次结构、支撑体系、围护体系的顺序进行详细的设计计算。
从材料、设计计算到构造要求等作了充分的考虑,在细节中附有大量的图表加以说明。
本设计还涉及到了薄壁型钢和压型钢板以及保温材料。
这些材料性能十分优越,并获得了较好的技术、经济效果。
从第一本《门式刚架轻型房屋钢结构技术规程》颁发以来,门式刚架轻型钢结构经历了数十年的发展。
门式刚架是工业厂房发展的趋势,国内外对门式刚架的研究已相当成熟,正逐步向技术标准定型化、加工过程工厂化、施工工艺机械化的目标发展。
国内外关于门式刚架设计的争议主要集中在荷载取值和计算理论体系。
本设计依据我国相关钢结构设计规范,采用以概率论为基础的极限状态设计方法。
在设计过程中,我收集了较多的工程设计资料,并深入现场进行实践,从工程概况、方案论证、总体设计到结构设计,以科学的理论知识为基础,以工程实例为依据,根据国家标准规范,结合科学手段精心设计完成。
由于缺乏实践经验,错误在所难免,敬清诸位老师批评指正。
1设计资料与依据
1.1 工程概述
本设计是长春市一汽轻型车厂机械加工装配车间设计,该车间采用单跨双坡的门式刚架结构。
设计使用年限50年,安全等级二级,抗震等级丙类。
车间跨度21m,长度51.8 m,柱间距7.4m,柱高9.3m,屋面坡度1/20,带一个起重量为5t的电动单梁吊车。
屋面及墙面板均为彩色压型钢板,内填充保温玻璃纤维棉,檩条间距1.47m 。
当地屋面活荷载标准值0.30KN/m, 屋面恒荷载0.30KN/m2,基本风压0.55 KN/m2,基本雪压0.55KN/m2。
设计依据
《门式刚架轻型房屋钢结构技术规程》CECS102:2002
《轻型钢结构设计指南》.中国建筑工业出版社
《钢结构设计原理》.高等教育出版社
《钢结构设计手册》(第三版).中国建筑工业出版社
《建筑结构荷载规范》(GB50009-2001)
《钢结构设计规范》(GB50017-2003)
《冷弯薄壁型钢结构技术规范》(GB50018-2002)
《建筑钢结构焊接规程》(JGJ81-2001)
《建筑制图标准》(GB/T50004-2001)
《涂装前钢材表面锈蚀等级和涂装等级》(GB8923)
2 方案论证
2.1 方案拟定及论证
本次设计初步拟定采用门式刚架的结构形式。
门式刚架体系具有多元化和完善化的特点,是建筑工业厂房发展的趋势,具有大跨度、自重轻、韧性好、可重复使用、设计弹性大、美观大方、安装容易、施工周期短、抗震性能好、投资回收快、环境污染少,可应用于大跨度、高耸、重载工程,已广泛应用于工业厂房、机场车库、体育场馆、仓库、购物中心等工业与民用建筑,课题实际科研成果社会价值高、实用性强。
门式刚架的结构形式分为单跨、双跨、多跨刚架和带挑檐的刚架等形式。
根据《轻型钢结构设计》规范建议,单层门式刚架的跨度应根据建筑使用条件和生产工艺确定,一般情况下以跨度为21~30米时较为经济。
本次设计的跨度为21米,选用单跨的形式最为合适经济。
由于本工程带有5t吊车,所以采用柱与基础刚接的门式刚架结构。
初步方案采用双坡单跨门式刚架,符合国家相关设计规范、经济合理。
2.2 建筑设计
2.2.1 地质条件
(1) 地形条件:地势平坦,邻近城市干道,城市上下水及电煤气管网在附近通过。
(2) 气象资料:标准冻土深度1.8m,基本风压值0.55KN/㎡,基本雪压值0.55 KN/㎡。
(3) 抗震设防烈度为7度,设计基本地震加速度为0.10g。
(4) 厂房地面土夯实后上铺混凝土。
表层覆盖100mm厚的素混凝土,室内地坪标高为±0.000,室外地面标高为-0.300m。
由于上部结构自重较轻,基础采用柱下独立基础形式,持力层受力状况良好。
2.2.2 施工与安装条件
(1)各种材料保证供应,品种齐全。
(2)施工技术力量雄厚,有足够的运输,吊装设备。
(3) 构件加工和预测设施配套,保证工期。
2.2.3 建筑平面设计
(1)屋面采用板宽1000mm,波高130mm的YX130-300-600的压型钢板,有效覆盖宽度750mm,屋面采用1/20的双坡屋面。
(2)墙体采用双层镀锌压型钢板,钢板间夹一层保温棉。
(3) 厂房采用散排水。
(4) 车间采用铝合金塑钢推拉窗、平开窗,出入门采用夹芯板推拉门。
门窗表表2-1
3 结构设计与计算
3.1 设计基本资料
3.1.1 设计基本资料
本次车间设计采用单跨双坡门式刚架,刚架跨度21m,柱高9.3m,柱距7.4m,八榀刚架,屋面坡度1/20;柱、梁采用Q345B,其他采用Q235B,螺栓采用摩擦型高强度螺栓10.9级和普通螺栓。
焊条采用E43,基础混凝土等级C20,柱、梁采用焊接组合梁,柱为等截面,梁为变截面,柱脚刚接,檩条和墙梁均采用冷弯薄壁C型钢。
3.1.2 柱网布置
柱网应根据工艺、结构和经济要求布置。
按施工要求,厂房的横向柱距、纵向柱距应满足生。