雪佛兰科帕奇C100变速器驱动桥维修手册(可编辑)
- 格式:doc
- 大小:120.50 KB
- 文档页数:36
科帕奇使用手册23、关于拉高速这个还没有实践过,部分来源于网络,感觉靠谱才写上来的,供参考。
(1)拉高速的作用:对于新车而言,发动机、齿轮和变速箱需要经过一段时间的磨合才能进入最佳的工作状态,通过拉高速,可以使部件进入最佳状态的时间缩短。
(2)拉高速的时间:选择3000公里首保更换新的机油以后。
(3)怎样拉高速:针对大科的6AT来讲,可以使用以下方法,切手动挡,每个档位拉1分钟左右(距离1000米左右),转速维持在3000-4000之间,当然,要注意不要车速过高,大科的4档4000转的话,速度应该就可以上百了,那么就拉到4档就可以了。
(4)拉完高速后还用再换一次机油吗:这个问题没有找到权威解释,有人建议拉高速之前换机油因为此时机油中有很多碎屑,使用这样的机油拉高速会损伤发动机,有人建议拉完高速后趁首保换机油,因为此时机油中也有碎屑,那么有米的可以前后都换一下机油,或者直接不拉高速了,就是进入状态慢点。
科友qingsong9727建议在拉高速前更换粘稠度较低的夏季用机油,拉完高速以后在换好机油。
31、关于大科胎压指导这张图是在大科驾驶位侧门框上拍到的。
大概做一下解释,最上方有轮胎图案的1、2两项,代表前轮和后轮,后面是轮胎的规格235/55R18 H,轮胎宽度235mm,宽平比55,R为子午线胎,18为轮毂直径18英寸,H代表最高车速为210公里。
这种轮胎大部分用于SUV。
我们经常用到的胎压值一般用bar为单位,行李图案应代表载货胎压(这个请懂的科友解释),为230kps=2.3bar 下面人形图案因为满载(因为一般规定5人为满载状态),为34psi=2.34bar。
下面那个车型图案代表备胎,T155/90D16 M为备胎规格T-备用轮胎155mm 断面宽90%扁平比D-斜交胎16英寸轮毂直径,后面是备胎的胎压。
至于备胎胎压为何这么高,是因为在闲置过程中有漏气,为不影响使用充气至上限,使用时放气到安全胎压即可。
案例一故障现象车辆vin:kllcc53f88b,行驶53166 km,后桥漏油。
故障诊断与排除先简单介绍一下科帕奇采用的按需全轮驱动系统(on-demand all wheeldrive),它是自动进行调节的,不需要驾驶员的参与,可以提供良好的车辆牵引力和越野机动性。
通常在干燥的路面上采用前轮驱动,一旦系统检测到路面有打滑的趋势,如路面有雨水、雪或泥浆等,车辆的动力会自动传递到后轮,实现全轮驱动功能。
后轮驱动模块rdm(rear drivemodule)包括三大部分:联轴器控制模块ccm(coupling control module);离合器联轴器;后桥差速器。
按需全轮驱动系统工作情况如下:仅当前轮打滑时,扭矩/功率按比例分配至后轮;只要前后轮速度相同,没有扭矩/功率分配至后轮。
如图1所示,当前后轮出现打滑时,联轴器控制模块5接收来自发动机控制模块和车身控制模块的信息,然后联轴器控制模块5向离合器联轴器总成9发送信号以启动离合器联轴器组件,离合器联轴器组件再将扭矩/功率分配至后轮。
根据不同的路况(如沥青、沙砾、积雪和积冰),后桥输出扭矩被控制在0~2530n ・m之间。
持续控制前/后桥的扭矩分配比率,并根据车辆行驶状态和路况在100/0~50/50之间实时调整。
举升车辆检查发现小齿轮法兰11与离合器联轴器总成壳体10之间漏油,而离合器联轴器9是一个总成,内部的油液不需要维护更换也不动更换,因为厂家不提供油液和油封的备件,它与外面的离合器联轴器总成壳体10之间没有任何油液,所以漏油有两种可能:离合器联轴器9内部的油液泄漏,而此件为总件,其内部油液是不可能更换的;后桥差速器内部的合成双曲面油液泄漏,所以需要进行拆检。
依次拆下小齿轮法兰11、离合器联轴器总成壳体10和离合器联轴器9,发现是后桥差速器油封泄漏(如图2)。
排除方法:更换后桥差速器油封,添加后桥差速器合成双曲面油后故障排除。
案例二故障现象:车辆vin:kl1dc53f39b,行驶3023km,客户反映有时打不着车。
上海通用汽车售后服务科帕奇编程专辑(防盗部分)1.仅更换新ECM 2.换新VTD或同时更换新的VTD 和新ECM 3.添加新钥匙4.遗失钥匙后重编程 a.遗失一把主钥匙 b.遗失全部原有钥匙5.要点总结前言:本文主要介绍与雪弗兰科帕奇防盗相关的编程和设置操作,用以作为维修手册中相关章节内容的补充,仅供服务中心技术人员参考。
试验说明:本文所述内容均基于TAC的现有车辆、售后配件及维修软件,上述条件的变化可能导致实际情况与本文内容有所不同,特此声明; 相关软件基于TIS2Web系统,TECH2诊断版本为China 1,28.001; 在更换科帕奇车型的某些控制模块时需进行相应的编程操作;本文仅介绍更换ECM、VTD、钥匙等与防盗相关的编程操作,其它信息请参照维修手册及后续的维修信息。
⌝编程前请保证车辆电源充足,在编程过程中请勿开关车门和用电器,避免产生电流波动干扰。
正文:实施下列维修项目时需进行清单中所列的编程操作。
其它相关维修信息请参照维修手册。
1.仅更换新ECM更换新的ECM后需执行“ECM到VTD连接程序”,具体步骤如下ECM到VTD连接程序: 将钥匙插入点火锁芯,并将点火开关拨到ON,准备对VTD进行维修编程。
对ECM进行维修编程(SPS),使用Tis2Web以Pass through方式完成。
在Tis2Web上对VTD进行维修编程,选择编程条目“VTD车辆防盗威慑(重新读取和连接)”-“ECM到VTD连接程序”。
拔出钥匙,重新插入,完成连接过程。
显示编程成功后将点火开关关闭30秒。
开始进行维修编程,用时约10分钟。
⌝进入ECM“模块设置”菜单,完成“系统配置”等条目。
2.更换新VTD或同时更换新的VTD 和新ECM执行上述维修项目时都需更换两把全新的钥匙,原车钥匙不能再使用。
并且执行“钥匙获知程序”和“ECM到VTD连接程序”两项操作,具体步骤如下钥匙获知程序: 对ECM进行维修编程(SPS),使用Tis2Web以Pass through方式完成。
栏目编辑:杨潍赫 yangwh@64·September-CHINA 2008款科帕奇变速器进入应急模式◆文/山东 粘中坚故障现象一辆2008款雪佛兰科帕奇,搭载爱信Aisin 55-51LE 变速器,行驶了165 000km。
车主反映发动机、ABS、电子稳定系统故障灯报警,变速器进入4挡应急模式。
故障诊断与排除TECH2诊断DTC P0722变速器输出速度传感器电路低电压(图1),为历史故障码,清码后试车一切正常。
车主使用几天后,故障码重现,相关电路如图2所示。
图1 读取故障码图2 变速器速度传感器电路图判断此车故障为偶发故障,本人安装诊断仪后,驾驶该车辆行驶将近100km,无任何故障,数据一切正常。
于是采取了以下措施:①怀疑有信号干扰,与同款车辆互换了相关的火花塞、高压线、点火线圈;②将输入、输出轴速度传感器(图3)互换;③更换输出速度传感器线束并处理其插头。
做完以上三步,故障依旧。
由于无法将故障重现,只能要求车主将车辆放置在维修店。
车辆放置一宿后,第二天连接诊断仪对比输入、输出数据(图4)。
结果发现输出速度传感器没有输出信号,但是故障灯没有点亮。
车辆行驶不到3min,输出速度传感器恢复正常且有信号发出。
于是将车辆继续放置一宿,并且采取了如下措施:①在信号电压处并联万用表测量信号电压;②在低参考电压处串联万用表测量信号电流。
第三天,连接诊断仪启动车辆,信号电压为12V,低参考电流为0。
挂挡行驶时,诊断仪显示输出速度信号为0,但是低参考电流为40mA 左右。
当车辆行驶一段时间输出速度信号正常以后,观察低参考电流仍为40mA 左右。
有电流变化,说明输出传感器有信号输出,但是为什么诊断仪显示数据为0呢?难道是电脑坏了?为了验证TCM(自动变Copyright©博看网 . All Rights Reserved.栏目编辑:杨潍赫 yangwh@652016/09·汽车维修与保养图3 轴速度传感器图4 诊断仪数据本车第一次维修检测出T C M 存储故障码“P0722,输出速度传感器电路低电压”,变速器故障引起发动机、A BS、ESP警告灯连带报警,这是历史故障码,虽经清除,路试中变速器也没有进入4挡应急模式,但是客户在使用该车中故障码再现。
自动变速箱安装位置……………………………K-4 自动变速箱的安装位置……………K-4 自动变速箱…………………………K-6 机械系统试验………………………K-6 道路试验……………………………K-9 自动变速箱油(ATF)的检验…………K-12 自动变速箱油(ATF)的更换…………K-13 保持开关的检验……………………… K-13 保持开关的拆卸/安装…………………K-14 变速箱档位开关(TR)的检验…………K-14 变速箱档位开关(TR)的拆卸/装……K-15 变速箱档位开关(TR)的调整…………K-18 变速箱油温度(T F T)传感器的检验……………………………K-19 变速箱油温度(T F T)传感器的拆卸/安装……………………K-21 油压开关的检验…………………………K-21 油压开关的的拆卸/安装………………K-23 输入/涡轮速度传感器的检验…………K-23 输入/涡轮速度传感器的拆卸/安装……K-24 车辆速度表传感器(VSS)的检验……K-24 车辆速度表传感器(VSS)的拆卸/安装 K-26 电磁阀的检验……………………………K-26 电磁阀的拆卸/安装…………………… K-28 PCM的检验………………………………K-29 PCM的拆卸/安装……………………… K-29 自动变速箱的拆卸/安装……………… K-29 油封的更换………………………………K-33 控制阀阀体的拆卸………………………K-34 控制阀阀体的检验………………………K-35 油冷却器的冲洗…………………………K-36 油冷却器的拆卸/安装…………………K-39 油冷却器的拆卸/装配…………………K-41 驱动盘的拆卸/安装……………………K-43 自动变速箱的变档机构…………………K-45 换档锁的检验……………………………K-45 按键互锁的检验…………………………K-45 互锁线缆的检验…………………………K-45 换档手柄的检验…………………………K-45 选择线缆的检验…………………………K-46 换档手柄的拆卸/安装…………………K-46 换档手柄的拆解/组装…………………K-51 车载诊断(ABS/TCS)…………………K-52序言………………………………………K-52 自动变速箱的车载诊断功能……………K-52 修理后工作程序…………………………K-52 DTC 表…………………………………K-53 DTC P0500………………………………K-55 DTC P0706………………………………K-57 DTC P0707………………………………K-58 DTC P0708………………………………K-60 DTC P0711………………………………K-63 DTC P0712………………………………K-64 DTC P0713………………………………K-65 DTC P0715………………………………K-68 DTC P0731………………………………K-70 DTC P0732………………………………K-71 DTC P0733………………………………K-73 DTC P0734………………………………K-75 DTC P0741………………………………K-77 DTC P0742………………………………K-78 DTC P0745………………………………K-80 DTC P0751………………………………K-82 DTC P0752………………………………K-83 DTC P0753………………………………K-85 DTC P0756………………………………K-87 DTC P0757………………………………K-89 DTC P0758………………………………K-90 DTC P0761………………………………K-93 DTC P0762………………………………K-95 DTC P0763………………………………K-96 DTC P0766………………………………K-99 DTC P0767………………………………K-100 DTC P0768………………………………K-102 DTC P0771………………………………K-104 DTCP0772………………………………K-105 DTCP0773………………………………K-107 DTCP0841………………………………K-109 PID/TATA监控器的检验………………K-110 故障检修………………………………K-112 序言……………………………………K-112 基本检查………………………………K-112 故障现象检修项目表…………………K-113 快速诊断表……………………………K-115 N o.1车辆在D、S、L档位不移动或者在R档不移动………………K-117 No.2车辆在N位置不移动……………K-117 No.3车辆在P位置不移动、或者在放开P 时,停车齿轮没有松开………………K-118 No.4过度滞缓…………………………K-118 No.5根本未出现滞缓…………………K-118 No.6最低速度和不利的加速度………K-119K-1No.7未换档……………………………K-120 No.8未换档至四档齿轮(4GR)…… K-120 No.9不正常换档………………………K-122 No.10频繁换档……………………… K-122 No.11换档点高或者低……………… K-122 No. 12变扭器离合器(TCC)未动作.K-123 No.13 没有换低档装置……………… K-123 N o.14在向上或者向下换档时,发动机突然起燃或者滑转…………………….K-124 No.15车辆加速时,发动机突然起燃或者滑转…………………………………… K-124 N o.16变扭器离合器(T C C)工作震动…………………………………………K-125 No.17从N到D或者从N到R档/档存在过大的换档冲击…………………K-126 N o.18在向上或者向下换档时,感觉存在过大的换档冲击……………K-127 N o.19在变矩器离合器(T C C)上存在过大的换档冲击…………………K-127 N o.20车辆停留在所有位置/档并怠速时出现噪……………………………K-128 No.21当车辆停留在D、S、L档位或者R档并怠速时,出现噪声…………………K-128 No.22在保持模式下发动机未制动… K-129 No.23变速箱过热……………………K-129 No.24将发动机转换至D、S、L档位或者R 档时,发动机失速………………K-130 No.25低速驱动时,或者停车时发动机失速…………………………………………K-130 No.27在保持开关旋转到接通的位置时,保持指示灯未点亮…………………K-130 No.28在保持开关没有旋转到接通的位置时,保持指示灯点亮……………………K-130K-2安装位置K–3K-4机械系统试验机械系统试验的准备1.让驻车制动器工作,同时使用位于前轮和后轮上的止动块。
雪佛兰科帕奇变速箱维修故障解决不再烦恼经常看到车友讨论通用6AT变速箱的帖子,今天给大家简单说一下用这款变速箱的车型。
一般有:君威、君越、科鲁兹、迈锐宝、科帕奇、GL8等,通用车主盆友欢迎入座。
常见的故障表现:顿挫,冲击,异响,升档慢、漏油,故障灯亮,无高速档等简单介绍一下车间接的这台车。
10年雪佛兰科帕奇车。
2.4排量。
行车里程103254KM。
据车主描述的故障现象是偶发加油不走车,有时候发动机空转,速度跟不上。
仪表盘亮灯,我们用专检设备读取的故障码是压力控制电磁阀3.5卡滞在断开。
经师傅试车,诊断,确认变速箱内部发生离合器打滑,包括电子方面报了故障码,需要拆解变速箱进行维修。
车子上架子,先把变速箱搭下来。
搭变速箱的同时一些周围辅件是需要拆解下来的。
这是从底盘下面拍的照片,大家可以看到,搭变速箱是不用动发动机的,但是轮胎需要卸下来,不过一般奔宝奥的车子维修变速箱轮胎也不需要拆卸,这个大家作为常识了解一下就可以啦。
这是科帕奇车上搭下来的变速箱,型号6T40,里面最容易坏的地方就是35倒挡股里面的缓冲波浪片容易断裂,不过该车还好没有坏。
拆解变速箱首先需要拆变扭器,变扭器也叫液力变矩器。
俗称大力鼓,就是发动机动力通过飞轮盘传递至变矩器,带动变矩器运转,里面的涡扇旋转,产生压力,进而实现变速线工作带动车轮运转。
变扭器对动平衡要求很高,一般变速箱锁止不好,变速箱抖动大多是因为变扭器出问题了。
拆解继续,揭开油底壳,最先裸露外面的是这款变速箱的电脑。
车主说变速箱油从买车到现在都没换过,此款变速箱装的是6速专用红颜色的油,大家可以看到现在油的粘稠度比较大了,因为随着时间的使用时间变长,油的摩擦系数比不一样,粘稠度以及颜色都会发生变化。
电脑拆出来阀体也紧跟着出来了,左边电脑是控制系统,上边有7个电磁阀。
每个电磁阀功能名字也不一样。
一个油压,一个锁止,四个换挡,一个协调。
4个换挡容易坏。
引起升降档冲击,没有倒挡。
雪佛兰科帕奇C100变速器驱动桥维修手册变速器 / 变速驱动桥手动变速驱动桥 - D33 7 -38999. 将新油管安装至中间轴。
100. 安装一个新的中间轴密封螺塞。
101. 安装 O 形圈同心从动缸。
102. 安装油管螺钉后,紧固同心从动缸的固定螺栓。
紧固将同心从动缸固定螺栓紧固至 8-12 牛米 (71-106 英寸磅力) 。
103. 紧固管螺钉。
紧固将管螺钉紧固至 16 牛米 (12 英尺磅力) 。
7 -390 手动变速驱动桥 - D33 变速器 / 变速驱动桥104. 将衬套安装至同心从动缸管。
105. 安装换档控制拉线托架、垫圈和螺栓。
紧固将换档控制拉线托架螺栓紧固至 15-20 牛米(11-15 英尺磅力) 。
106. 将变速驱动桥安装至车辆。
参见“变速器的更换”。
变速器 / 变速驱动桥手动变速驱动桥 - D33 7 -391 说明与操作变速器系统的说明与操作五档变速驱动桥总成是常啮合设计。
总成中的组件有:所有前进档齿轮倒档齿轮差速器输出轴五速变速驱动桥总成的基本部件有:变速驱动桥壳体离合器壳体中间轴中间轴齿轮输入轴输入轴齿轮输出轴输出轴齿轮齿圈和差速器总成前进档 / 倒档齿轮挂前进档 / 倒档是通过同步器和由滑动换档拨叉控制的闭锁环共同完成的。
差速器总成差速器是常规齿轮装置,由锥形滚柱轴承支撑。
最终输出齿轮带动齿圈和差速器总成,并由差速器总成带动车桥驱动轴。
7 -392 手动变速驱动桥 - D33 变速器 / 变速驱动桥专用工具和设备专用工具DT-48189差速器轴承座圈拆卸工具DW110-060发动机总成支撑夹具DT-48200变速驱动桥壳体固定工具DT-48179通用拆装工具手柄DT-48225输入轴夹具DT-48182滚针套筒拆卸工具 / 安装工具DT-48226变速驱动桥壳体深沟球轴承拆卸工具 / 安装工具DT-48183拆卸桥变速器 / 变速驱动桥手动变速驱动桥 - D33 7 -393 DT-48227DT-48232滚柱轴承拆卸工具 / 安装工输入轴同步器体保护装置具DT-48228DT-48233离合器壳体深沟球轴承拆卸中间轴压力适配器工具 / 安装工具DT-48229 DT-48234中间轴拆卸工具输入 / 输出轴压力适配器DT-48230 DT-48235差速器轴承座圈和轴封环安中间轴一档 / 二档同步器安装工具装工具DT-48236DT-48231输出三档 / 四档同步器安装输入输出轴推 / 拉工具工具7 -394 手动变速驱动桥 - D33 变速器 / 变速驱动桥DT-48237DT-48242输出三档 / 四档齿轮安装工离合器壳体座圈板具DT-48238输入五档齿轮安装工具DT-48239输出五轴承护圈DT-48240输出五档 / 倒档同步器安装工具DT-48241变速驱动桥壳体座圈板变速器 /变速器 / 变速驱动桥换档锁定控制系统 7 -395换档锁定控制系统示意图和布线图7 -396 换档锁定控制系统变速器 / 变速驱动桥换档锁定控制系统示意图变速器 / 变速驱动桥换档锁定控制系统 7 -397 部件定位图换档锁定控制系统连接器端视图自动变速器换档杆原装设备制造商:MG612234连接器零件信息维修件:不适用说明:10 路 F ASC 非密封型电路针脚导线颜色功能号码1- -未使用PU (紫触动式加档 / 减档开关信2色) 号BN/WH制动器变速器换档互锁3 -(棕色 / 白电磁阀控制系统色)4-5 - -未使用GN (绿触动式加档 / 减档启用信6 -色) 号BK/WH搭铁7 -(黑色 / 白色)8- -未使用BK/WH搭铁9 -(黑色 / 白色)10 - -未使用7 -398 换档锁定控制系统变速器 / 变速驱动桥诊断信息和程序如果在 100 个点火循环中未设置当前故障诊断DTC B2705码, 则所有的车身控制模块历史故障诊断码将在100 个点火循环后被清除。
2013款雪佛兰科鲁兹维修手册序言第1章一般信息第2章车身金属构件和装饰件第3章车身修理第4章车身系统第5章制动器第6章诊断概述第7章传动系统/车桥第8章驾驶员信息和娱乐系统第9章发动机第10章 HVAC第11章电源和信号分布第12章车顶第13章安全和防护第14章座椅第15章转向系统第16章悬架系统第17章变速器本中文维修手册提供了有关2013款雪佛兰SGM7184ATB 型、SGM7166MTC型、SGM7166ATC型、SGM7166TMTC系列车型的诊断、维修程序、调整和规格等信息。
上汽通用汽车销售有限公司授权的维修站雇员了解本手册和以后出版的上汽通用汽车销售有限公司维修技术通讯,可为雪佛兰科鲁兹维修手册汽车用户提供更好的服务。
对于本手册所提及的品牌产品、零件号或专用工具,建议通过上海通用汽车获得这些产品、零件或工具。
序言——危险、警告和告诫简介(1)“危险”、“警告”、“告诫”和“注意”的定义通用汽车维修手册中的诊断和修理程序包含一般和特定的危险、警告、告诫、注意或重要注意事项。
通用汽车公司致力于提供维修信息来帮助技师诊断并修理维持车辆正常运行的所需的系统。
然而,如果不遵守推荐方案,某些程序可能会对技师造成伤害。
“危险”、“警告”、“告诫”和“注意”或“重要注意事项”是为防止出现上述危险而编制的,但并非所有危险均可以预见。
该信息位于维修手册中显眼的位置。
为防止出现以下情况而编制:●对技术人员造成严重人身伤害或死亡。
●损坏车辆。
●不必要的车辆维修。
●不必要的部件更换。
●车辆部件维修或更换不当。
●在此维修类别中出现的任何警告或告诫均引自各单独的维修类别。
“危险”的定义遇到一条“危险”时,要求您采取必要的操作或不要采取禁止的操作。
如果忽视“危险”,会导致以下后果:●对技术人员造成严重人身伤害或死亡。
●对工作区中的其他技术人员造成严重人身伤害或死亡。
“警告”的定义遇到一条“警告”时,要求您采取必要的操作或不要采取禁止的操作。
前驱动桥使用保养说明书中国一拖集团有限公司开创科技有限公司二零零七年九月前驱动桥使用保养说明书第一章注意事项第二章前驱动桥的主要技术参数第三章前驱动桥的磨合第四章前驱动桥的使用第五章前驱动桥的维护保养操作第六章常见故障及排除方法第七章附录感谢您使用我公司的产品!本说明书适用于我公司型号为KC80、KC100、KC160前驱动桥第一章注意事项1.用户在选用及使用前应仔细阅读使用保养说明书。
2.严格按照推荐牌号的润滑油使用,换油时严禁新油、旧油、不同牌号的润滑油混合使用。
3.整机出厂前应检查前桥摆角是否达到规定值,以免因摆角不正确引起事故。
4.经常检查各连接部位的螺栓、螺母及其他易松动零部件,例如桥壳与锥支座连接螺栓、轮毂螺母等,发现松动时应及时拧紧。
5.严格按照图纸要求调整前束量,以免因前束调整不正确引起轮胎的非正常磨损。
6.当拖拉机在良好路面行驶时,应切断前驱动的动力。
7.严格执行技术保养规程,避免齿轮、轴承等的非正常磨损。
8.润滑油灌注容量(单位:L)每侧1.5;中央5.4第二章前驱动桥的主要技术参数KC80性能参数KC100性能参数第三章前驱动桥的磨合(一)使用前的准备工作1.检查前驱动桥各联接部位螺栓、螺母及转向限位螺钉是否拧紧,若有松动应及时拧紧;2.在轮毂、驱动桥主销油杯处加注润滑脂;3.检查驱动桥中央传动及最终传动油面,不足时按规定加注。
(二)磨合按照整机磨合要求进行磨合后,才能进行负荷运行。
1.整车空负荷运转,在运转过程中应仔细检查桥的工作状态,观察有无异常现象及声响,有无油水泄漏。
如发现有不正常现象,应立即停车,排除故障后再使用。
2.空驶磨合后,前驱动桥技术状态完全正常后方可进行负荷磨合。
3.在拖拉机静止情况下,启动发动机运转,操纵方向盘平稳地向左及向右转动,观察前轮左右转向的随动情况。
注意:拖拉机进行中II档及中III档负荷磨合时,应使前驱动桥结合;其他档位磨合时,应使前驱动桥分离。
通用雪佛兰科帕奇维修使用宝典故障与误区解读1、最高时速问题有车主反映,其购买的7座手自一体科帕奇,行驶了大约3000公里,在跑高速时,车速达到了140公里/小时,此时油门已经基本上踩到底了,但车速却没有办法再提高。
对此,来自湖北国盛天马汽车销售服务有限公司的技术专家胡平解释,这是由于驾驶习惯问题造成的。
自动档的车,当到达一定速度以后,最好是先收油,然后再加油,这样速度才能提得上去,不然就会像车主反映的那样,虽然油门踩到底了,但车速并没有提高。
再或者是换成手动模式,然后通过变档来提速。
2、雨刷刮不干净有车主反映,刚买的科帕奇新车,在下大雨时雨刷刮不干净,前风档玻璃总是感觉很模糊,即使调快了雨刷的速度也是这样。
另外,往左刮的时候要相对干净一些,但是往右刮的时候就又给刮花了。
技术专家胡平解释,这是因为新车的雨刷上面有一层封蜡,车主最好在使用前先将上面的封蜡去掉,这样效果就会好一些。
另外,在城市内行驶,灰尘会比较大,因此,专家还建议车主,最好是先用抹布把前风档玻璃上面的灰尘擦干净,然后再用雨刷,这样就会比较干净。
3、行车电脑室外温度显示问题对于有些车主反映的,停车后,行车电脑显示室外温度为50度以上,但在行驶过程中,温度显示却正常的问题,技术专家解释,行车电脑对室外温度的计算是通过环境温度传感器监控得来的。
环境温度传感器安装在汽车发动机的附近,而发动机是靠风能散热的,车停下来后,发动机没有了散热,温度就会很高,因此,此时通过环境温度传感器监控到的温度就会偏高。
这也就是为什么行车电脑在行驶过程中室外温度显示正常而只在停车后温度显示过高的原因,属于正常情况。
4、时速与转速问题有车主反映,在自动模式下,5档2000转时,时速只能达到70公里左右。
对此,技术专家分析,有两种原因可能造成这种情况:一个原因可能是变速箱电脑出现了故障;另一个原因则可能是车主在实际操作中判断失误,以为到了 5 档,而实际上并没有到。
专家建议车主最好还是去4s店检测一下。
瑚隧瞄翻圈赣瞄糊翻麓嗣鹾麓鼬翰嘲锄瞄醴磁彩绉翻落隧稳爝嘲翻潮鹚巍置罐臻磕雹鳐翻雹霹融嬲绂瞄露缝圈鞠暖髓麓巍磁磁一自动变速器动力传递路线分析(二十五)雪弗兰科帕奇55-51L]三n动变速器传递路线分析■圜盈蕊蕊圜翻圜翟豳墨翟圈圈圈盔豳孵嘲嬲瓣嘲隰黝隅孵。
·雯缮糕荆q1.基本参数与结构特点上海通用生产的雪弗兰科帕奇装用55—51LE型自动变速器,它是=Aisin生产的全自动、5挡、电子控制变速驱动桥。
55—51LE自动变速器的基本参数见表1.内部总体构造如图1所示。
2.动力传递路线分析55—51LE自动变速器是一个。
两轴变速器”,即液压和机械部件安装在两根轴上.在输入轴和输出轴上都装有多片式离合器、单向离合器、行星齿轮系。
寰155—51LE自动变速曩的’基本参数挡位变速比l4.67522.94231.94741.30I51.00R5.024差速器2.652热,成本也比碳片低廉很多。
(4)变扭器前盖内侧与锁止磨损片接触的。
区域也是需要仔细检查的部分。
这里往往会被锁止摩擦片磨的锃亮,但是千万别忽略表面的磨槽,它会使锁止工作面不平整。
直接影响到锁止盘上密封圈的寿命和密封效果。
然后用压缩气将各零件彻底吹干(图8)。
再进一步继续做目测。
5.壹扭嚣前董由上所述,前盖内的锁止工作区域由于与锁止摩擦片直接接触而经常磨损,如果我们看到这个工作表面有磨损痕迹,就需要在车床上进行机加工.使工作表面恢复平整。
如果没有明显的磨损痕迹,则只须对这个工作表面进行抛光,以消除任何小的不平整面(图9)。
一般原厂的表面光洁度要求为Ra20(i,iin),相当于中国新的粗糙度标准Ra0.4(um),以及中国原来的第8级光洁度标准.我们在修复这个表面时需要达到原厂规定的表面光洁度要求。
(未完待续)面(编辑尹鸿仙)加MOTOR-CHINA·December55—51LE自动变速器动力传递路线示意图如图2所示,由图可知。
在自动变速器内部有2组行星齿轮机构,在输入轴上的行星齿轮组原资料称为主动行星齿轮组,它由2个单排行星齿轮 万方数据镬礤嘲馥癌嘲翻霸麟酾髓隧翩蕊嬲觎翻暖糊爝㈣壤辙酬躲翻麟戮凇铡嘧撇醪蝴粒翰黼勰粥镪戮猁毵酗黝嗡¥鳓碱弼㈣;机构组成,前排为双级结构,后排为单级结构,前、后排行星齿轮机构共用行星架。
雪佛兰科帕奇C100变速器驱动桥维修手册变速器 / 变速驱动桥手动变速驱动桥 - D33 7 -38999. 将新油管安装至中间轴。
100. 安装一个新的中间轴密封螺塞。
101. 安装 O 形圈同心从动缸。
102. 安装油管螺钉后,紧固同心从动缸的固定螺栓。
紧固将同心从动缸固定螺栓紧固至 8-12 牛米 (71-106 英寸磅力) 。
103. 紧固管螺钉。
紧固将管螺钉紧固至 16 牛米 (12 英尺磅力) 。
7 -390 手动变速驱动桥 - D33 变速器 / 变速驱动桥104. 将衬套安装至同心从动缸管。
105. 安装换档控制拉线托架、垫圈和螺栓。
紧固将换档控制拉线托架螺栓紧固至 15-20 牛米(11-15 英尺磅力) 。
106. 将变速驱动桥安装至车辆。
参见“变速器的更换”。
变速器 / 变速驱动桥手动变速驱动桥 - D33 7 -391 说明与操作变速器系统的说明与操作五档变速驱动桥总成是常啮合设计。
总成中的组件有:所有前进档齿轮倒档齿轮差速器输出轴五速变速驱动桥总成的基本部件有:变速驱动桥壳体离合器壳体中间轴中间轴齿轮输入轴输入轴齿轮输出轴输出轴齿轮齿圈和差速器总成前进档 / 倒档齿轮挂前进档 / 倒档是通过同步器和由滑动换档拨叉控制的闭锁环共同完成的。
差速器总成差速器是常规齿轮装置,由锥形滚柱轴承支撑。
最终输出齿轮带动齿圈和差速器总成,并由差速器总成带动车桥驱动轴。
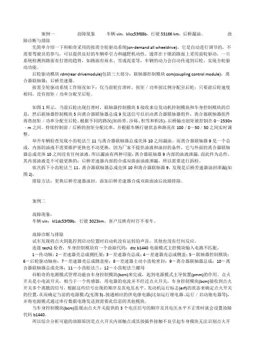
7 -392 手动变速驱动桥 - D33 变速器 / 变速驱动桥专用工具和设备专用工具DT-48189差速器轴承座圈拆卸工具DW110-060发动机总成支撑夹具DT-48200变速驱动桥壳体固定工具DT-48179通用拆装工具手柄DT-48225输入轴夹具DT-48182滚针套筒拆卸工具 / 安装工具DT-48226变速驱动桥壳体深沟球轴承拆卸工具 / 安装工具DT-48183拆卸桥变速器 / 变速驱动桥手动变速驱动桥 - D33 7 -393 DT-48227DT-48232滚柱轴承拆卸工具 / 安装工输入轴同步器体保护装置具DT-48228DT-48233离合器壳体深沟球轴承拆卸中间轴压力适配器工具 / 安装工具DT-48229 DT-48234中间轴拆卸工具输入 / 输出轴压力适配器DT-48230 DT-48235差速器轴承座圈和轴封环安中间轴一档 / 二档同步器安装工具装工具DT-48236DT-48231输出三档 / 四档同步器安装输入输出轴推 / 拉工具工具7 -394 手动变速驱动桥 - D33 变速器 / 变速驱动桥DT-48237DT-48242输出三档 / 四档齿轮安装工离合器壳体座圈板具DT-48238输入五档齿轮安装工具DT-48239输出五轴承护圈DT-48240输出五档 / 倒档同步器安装工具DT-48241变速驱动桥壳体座圈板变速器 /变速器 / 变速驱动桥换档锁定控制系统 7 -395换档锁定控制系统示意图和布线图7 -396 换档锁定控制系统变速器 / 变速驱动桥换档锁定控制系统示意图变速器 / 变速驱动桥换档锁定控制系统 7 -397 部件定位图换档锁定控制系统连接器端视图自动变速器换档杆原装设备制造商:MG612234连接器零件信息维修件:不适用说明:10 路 F ASC 非密封型电路针脚导线颜色功能号码1- -未使用PU (紫触动式加档 / 减档开关信2色) 号BN/WH制动器变速器换档互锁3 -(棕色 / 白电磁阀控制系统色)4-5 - -未使用GN (绿触动式加档 / 减档启用信6 -色) 号BK/WH搭铁7 -(黑色 / 白色)8- -未使用BK/WH搭铁9 -(黑色 / 白色)10 - -未使用7 -398 换档锁定控制系统变速器 / 变速驱动桥诊断信息和程序如果在 100 个点火循环中未设置当前故障诊断DTC B2705码, 则所有的车身控制模块历史故障诊断码将在100 个点火循环后被清除。
电路说明诊断帮助车身控制模块 BCM 通过向制动器变速器换档互锁电磁阀提供蓄电池电压,对其进行控制。
车身控制模块利用故障诊断仪检查未设置制动踏板位置传感器故用一个智能驱动器控制施加到制动器变速器换档互锁电障诊断码和 / 或变速器内部模式开关 IMS 故障磁阀的电压。
该智能驱动器监测控制电路的电压和电诊断码,这些故障诊断码会导致车身控制模块无流。
法向制动器变速器换档互锁电磁阀提供蓄电池电压。
故障诊断码说明如果自动变速器换档锁定控制电路对蓄电池正极本诊断程序支持以下故障诊断码:电压短路,则制动器变速器换档互锁电磁阀将不DTC B2705 换档解锁电路工作。
在未踩下制动踏板的情况下,车辆将使用“地板换档”脱离 PARK (驻车档) 。
带转向柱运行故障诊断码的条件的车辆其换档杆将会锁定在 PARK (驻车档) 。
将点火开关置于 ON 位置。
执行测试的同时晃动导线和连接器。
这样通常可踩下制动踏板。
导致间歇性故障再现。
参见“测试间歇性故障和变速器挂 PARK (驻车档) 。
接触不良”。
设置故障诊断码的条件测试说明车身控制模块输出驱动器监测到输出控制电路开路或短以下编号与诊断表中的步骤号相对应。
路。
2 查听制动器变速器换档互锁电磁阀操作时是否发设置故障诊断码时采取的操作出一声咔嗒声。
指令“ON (通电) ”和“OFF (断电) ”两种状态。
必要时重复该指令。
车身控制模块禁用输出控制,直到下一个点火循环。
3 该步骤测试制动器变速器换档互锁电磁阀控制电清除故障诊断码的条件路的蓄电池电压。
当点火开关循环一周不再出现故障时,当前故障4 该步骤测试制动器变速器换档互锁电磁阀控制电诊断码 DTC B2705 将被清除。
路是否开路或对搭铁短路。
5 该步骤测试制动器变速器换档互锁电磁阀的搭铁电路是否开路。
DTC B2705步骤操作是否是否执行了“诊断系统检查车辆”? 转至“诊断系统检查 -1转至步骤 2车辆”1. 安装故障诊断仪。
转至“测试间歇性故障和接触不良”2. 在发动机关闭的情况下,将点火开关置于 ON 位置。
3. 用故障诊断仪指令换档锁定电磁阀输出控制“ON (通电) ”和“OFF (断电) ”。
2转至步骤 34. 用故障诊断仪观察“车身控制模块 BCM 数据列表”中的“BTSI Solenoid Command (制动器变速器换档互锁电磁阀指令) ”参数。
制动器变速器换档互锁电磁阀是否按每个指令“ON (通电) ”和“OFF (断电) ”?1. 将点火开关置于 OFF 位置。
2. 断开制动器变速器换档互锁电磁阀。
3. 在制动器变速器换档互锁电磁阀连接器上换档锁定电磁阀的控制电路和良好搭铁之间连接一个测试灯。
3转至步骤 5 转至步骤 44. 在发动机关闭的情况下,将点火开关置于 ON 位置。
5. 使用故障诊断仪多次指令制动器变速器换档互锁电磁阀输出控制“ON (通电) ”和“OFF (断电) ”。
测试灯是否随指令点亮和熄灭? 变速器 / 变速驱动桥换档锁定控制系统7 -399DTC B2705 (续)步骤操作是否测试制动器变速器换档互锁电磁阀控制电路是否开路或对搭铁短4路。
参见“电路测试”和“线路修理”。
转至步骤 10 转至步骤 7 是否发现并排除了故障?测试制动器变速器换档互锁电磁阀搭铁电路是否开路。
参见“电路5测试”和“线路修理”。
转至步骤 10 转至步骤 6是否发现并排除了故障?检查制动器变速器换档互锁电磁阀的线束连接器是否接触不良。
参6见“测试间歇性故障和接触不良”和“连接器修理”。
转至步骤 10 转至步骤 8是否发现并排除了故障?检查车身控制模块的线束连接器是否接触不良。
参见“测试间歇性7故障和接触不良”和“连接器修理”。
转至步骤 10 转至步骤 9是否发现并排除了故障?更换制动器变速器换档互锁执行器。
转至步骤 10是否完成更换?重要注意事项: 执行车身控制模块设置程序。
更换车身控制模块。
参见“控制模块参考” ,以便进行更换、设置9 -转至步骤 10和编程。
是否完成更换?1. 使用故障诊断仪清除故障诊断码。
2. 按说明文字的规定,在“运行故障诊断码的条件”下操作车10转至步骤 2 系统正常辆。
是否再次设置该故障诊断码? 7 -400 换档锁定控制系统变速器 / 变速驱动桥空白变速器 / 变变速器 / 变速驱动桥分动箱 - Getrag 760 7 -401分动箱 - Getrag 760规格油液容量 (近似)规格公制英制合成润滑油 - 分动箱 0.8 升 0.85 夸脱紧固件紧固规格规格应用公制英制分动箱托架至发动机螺栓 - 孔 450 牛米 37 英尺磅力分动箱托架至发动机螺栓 - 孔 1 、 2 和 323 牛米 17 英尺磅力分动箱托架至分动箱螺栓 - 孔 5 和 650 牛米 37 英尺磅力分动箱放油螺塞 39 牛米 29 英尺磅力分动箱加油螺塞 39 牛米 29 英尺磅力分动箱半螺栓 (数量:11 ) 29 牛米 21 英尺磅力分动箱隔热罩螺栓 (数量:4 ) 11 牛米 97 英寸磅力分动箱后输出主动齿轮螺母 (数量:1 ) 235 牛米 173 英尺磅力分动箱后输出传动轴壳体螺栓 (数量:6 ) 29 牛米 21 英尺磅力密封胶、粘合剂和润滑剂GM 零件号应用材料类型美国加拿大89021677 89021678分动箱加油合成润滑油7 -402 分动箱 - Getrag 760 变速器 / 变速驱动桥示意图和布线图变速器 / 变速驱动桥分动箱 - Getrag 760 7 -403分动箱控制系统示意图7 -404 分动箱 - Getrag 760 变速器 / 变速驱动桥部件定位图分动箱拆解视图图标1 分动箱放油螺塞 18 分动箱隔热罩2 分动箱加油螺塞 19 分动箱半螺栓 (数量:11 )3 左侧分动箱输入轴密封件 20 右侧分动箱4 分动箱 O 形密封圈 21 分动箱密封件5 左侧分动箱 22 右侧分动箱输入轴密封件6 分动箱通风总成 23 前驱动桥中间轴密封件总成7 分动箱半定位销 (数量:2 ) 24 分动箱输入轴7 分动箱半定位销 (数量:2 ) 25 分动箱后输出传动轴8 前轮传动轴罩 26 分动箱后输出轴螺母9 半轴固定件 27 分动箱后输出轴法兰10 前轮传动轴固定件 28 分动箱后输出轴挡油圈11 O 形圈 29 分动箱后输出轴密封件12 前轮传动中间轴轴承固定件 (数量:2 ) 30 分动箱后输出轴轴承总成(数量:2 )12 前轮传动中间轴轴承固定件 (数量:2 ) 30 分动箱后输出轴轴承总成(数量:2 )13 前轮传动中间轴轴承总成 31 分动箱后输出轴壳体14 前轮传动中间轴 32 分动箱后输出轴垫片15 分动箱安装托架螺栓 (数量:6 ) 33 分动箱后输出轴壳体螺栓 (数量:6 )16 分动箱安装托架 34 分动箱后输出轴轴承隔垫17 分动箱隔热罩螺栓 (数量:4 ) 35 分动箱后输出轴变速器 / 变速驱动桥分动箱 - Getrag 760 7 -40536 分动箱后输出轴壳体 O 形密封圈7 -406 分动箱 - Getrag 760 变速器/ 变速驱动桥分动箱控制系统连接器端视图全轮驱动控制模块原装设备制造商:PEDPE134674连接器零件信息维修件:不适用说明:10 路 F 0.64 密封型电路针脚导线颜色功能号码L-BU (浅串行数据通信启用1 -蓝色)2- -未使用BK (黑搭铁3 -色)4-6 - -未使用BN/BK高速 GMLAN 串行数据7 - + 1(棕色 / 黑色)BN (棕高速 GMLAN 串行数据8 -- 1色)9- -未使用RD/WH蓄电池正极电压10 -(红色 / 白色)变速器 / 变速驱动桥分动箱 - Getrag 760 7 -407诊断信息和程序检查易于接近或能够看到的系统部件,查明其是诊断起点 - 分动箱否有明显损坏或故障,以致导致该症状。