修正后地基承载力特征值
- 格式:xls
- 大小:28.00 KB
- 文档页数:2
地基承载力特征值、地基承载力设计值、地基承载力标准值关系在(建筑地基基础设计规范)中,在桩的承载力计算公式中(8.5.4-1),提到的是桩承载力承载力特征值;在(建筑桩基技术规范)中提到的是桩的极限承载力标准值,请问二者的关系是什么,如何换算?《建筑地基基础设计规范》桩承载力特征值可由试验确定。
特征值由试验值除以2得到。
1/2=0.5。
对应的组合是正常使用极限状态下的标准组合。
即荷载标准值。
《建筑桩基技术规范》桩的极限承载力标准值,以人工挖孔桩为例,以标准值除以1.65得到设计值,对应的组合是承载力极限状态下的基本组合,即荷载设计值。
1/1.65=0.61。
1.25N+1.2G,N为上部结构传来的荷载,G为承台自重及土重,近似地可取0.61/1.2=0.51。
考虑单桩承载力的提高系数1.1~1.2,0.51/1.1~1.2=0.46~0.43。
一、原因与钢、混凝土、砌体等材料相比,土属于大变形材料,当荷载增加时,随着地基变形的相应增长,地基承载力也在逐渐加在,很难界定出下一个真正的“极限值”,而根据现有的理论及经验的承载力计算公式,可以得出不同的值。
因此,地基极限承载力的确定,实际上没有一个通用的界定标准,也没有一个适用于一切土类的计算公式,主要依赖根据工程经验所定下的界限和相应的安全系数加以调整,考虑一个满足工程的要求的地基承载力值。
它不仅与土质、土层埋藏顺序有关,而且与基础底面的形状、大小、埋深、上部结构对变形的适应程度、地下水位的升降、地区经验的差别等等有关,不能作为土的工程特性指标。
另一方面,建筑物的正常使用应满足其功能要求,常常是承载力还有潜力可挖,而变形已达到可超过正常使用的限值,也就是变表控制了承载力。
因此,根据传统习惯,地基设计所用的承载力通常是在保证地基稳定的前提下,使建筑物的变形不超过其允许值的地基承载力,即允诺承载力,其安全系数已包括在内。
无论对于天然地基或桩基础的设计,原则均是如此。
经宽深修正后的地基承载力特征值f【知识】经宽深修正后的地基承载力特征值f在土木工程中,地基承载力是指土壤对建筑物或结构物的支持能力。
而地基承载力特征值f则是对地基承载力进行修正后的一个重要参数。
它是通过考虑多种因素进行计算得出的,相比于传统的地基承载力计算方法,经宽深修正后的地基承载力特征值f更加准确和可靠。
本文将以从简到繁的方式,深入探讨经宽深修正后的地基承载力特征值f。
第一段,宽度修正的影响在地基承载力计算中,宽度修正是一项重要的修正因素。
传统的地基承载力计算方法中,通常会将地基宽度视为无限大,这在实际情况中并不准确。
宽度修正主要考虑了地基宽度对地基承载力的影响,通过修正系数来准确计算地基承载力。
宽度修正的主要目的是考虑地基宽度对地基承载力的增强作用,以确保计算结果更加准确和可靠。
在实际工程中,地基宽度通常是有限的。
当地基宽度较小或者地基形状不规则时,传统的地基承载力计算方法将会导致计算结果的不准确。
而宽度修正的加入,可以更好地考虑地基宽度对承载力的增强作用。
通过计算修正系数,可以准确计算出地基宽度修正后的地基承载力特征值f。
这样一来,就能更准确地评估土壤的支持能力,从而确保结构物的安全性和稳定性。
第二段,深度修正的重要性除了宽度修正外,深度修正也是一项关键的修正因素。
传统的地基承载力计算方法通常将地基深度视为无限大,这在实际情况下同样存在不准确性。
深度修正主要考虑了地基深度对地基承载力的影响,通过修正系数来准确计算地基承载力。
深度修正的目的是确保地基深度对地基承载力的影响得到准确考虑,进而获得更可靠的计算结果。
在实际工程中,地基深度是有限的。
当地基深度较小或者地基土层结构复杂时,传统计算方法的结果将会不准确。
而通过深度修正,可以更准确地考虑地基深度对承载力的影响。
通过计算修正系数,可以获得深度修正后的地基承载力特征值f。
这样一来,地基承载力的计算结果将更加准确可靠,有助于土木工程的规划和设计。
修正后地基承载力特征值公式地基承载力特征值公式是工程设计中十分重要的一种计算方法,对于建筑物的稳定性和安全性起到了至关重要的作用。
然而在实际应用中,所选取的公式的正确性是否能够得到保证却始终是一个难以避免的问题。
因此,为了更好地保障设计的准确性和工程的稳定性,修正后的地基承载力特征值公式便应运而生。
下文将详细阐述修正后地基承载力特征值公式的相关内容。
修正后的地基承载力特征值公式是什么?修正后的地基承载力特征值公式是针对一些传统的地基承载力公式不准确或不适用于某些领域的情况,对其进行了调整和优化的一种新型计算方法。
修正后地基承载力特征值公式,主要概括如下:Qk = γDfNq + 0.5γBH(Nγ + tanΦ'(Nq - 1))其中,Qk表示修正后的地基承载力特征值,γ表示土的重度,Df表示深度系数,B表示基础的宽度,H表示基础的高度,Φ'表示ϕ'的实际值,Nq、Nγ分别表示贝壳椭球法系数,其值在公式的不同部分中各自有不同的用途。
修正后地基承载力特征值公式与传统公式的区别传统的地基承载力特征值公式简单、方便,被广泛应用于工程设计中。
但是随着技术的发展,量化分析的方法已经越来越受到人们的关注。
因此,修正后的地基承载力特征值公式在计算结果和准确性上有诸多优势。
首先,修正后的地基承载力特征值公式结构简单、内容清晰、计算准确。
传统公式中关于地基承载力计算的重要参数众多,如基本单位重量、附加单位重量、固结指数、抗剪强度等。
而修正后公式将这一系列参数化简,具有更强的实用性、便捷性和普适性。
其次,修正后的地基承载力特征值公式具备更高的灵活性和实用性。
传统公式对数据的要求比较苛刻,尤其对于地层条件的要求比较高,因此应用范围受到限制。
而修正后的公式在数据源和数据类型上更灵活,适用性更广泛。
通过进一步优化结构和参数设置,可以使公式的适用范围和计算准确度显著提高。
最后,修正后的地基承载力特征值公式提供了更高的安全性。
地基承载力概述地基承载力(subgrade bearing capacity)是指地基承担荷载的能力。
在荷载作用下,地基要产生变形。
随着荷载的增大,地基变形逐渐增大,初始阶段地基土中应力处在弹性平衡状态,具有安全承载能力。
当荷载增大到地基中开始出现某点或小区域内各点在其某一方向平面上的剪应力达到土的抗剪强度时,该点或小区域内各点就发生剪切破坏而处在极限平衡状态,土中应力将发生重分布。
这种小范围的剪切破坏区,称为塑性区(plastic zone)。
地基小范围的极限平衡状态大都可以恢复到弹性平衡状态,地基尚能趋于稳定,仍具有安全的承载能力。
但此时地基变形稍大,必须验算变形的计算值不允许超过允许值。
当荷载继续增大,地基出现较大范围的塑性区时,将显示地基承载力不足而失去稳定。
此时地基达到极限承载力。
确定地基承载力的方法(1)原位试验法(in-situ testing method):是一种通过现场直接试验确定承载力的方法。
包括(静)载荷试验、静力触探试验、标准贯入试验、旁压试验等,其中以载荷试验法为最可靠的基本的原位测试法。
(2)理论公式法(theoretical equation method):是根据土的抗剪强度指标计算的理论公式确定承载力的方法。
(3)规范表格法(code table method):是根据室内试验指标、现场测试指标或野外鉴别指标,通过查规范所列表格得到承载力的方法。
规范不同(包括不同部门、不同行业、不同地区的规范),其承载力不会完全相同,应用时需注意各自的使用条件。
(4)当地经验法(local empirical method):是一种基于地区的使用经验,进行类比判断确定承载力的方法,它是一种宏观辅助方法。
设计时应注意的问题标准值、设计值、特征值的定义(1)地基承载力:地基所能承受荷载的能力。
(2)地基容许承载力:保证满足地基稳定性的要求与地基变形不超过允许值,地基单位面积上所能承受的荷载。
地基承载力特征值与修正后的地基承载力的关系1. 引言地基承载力是指地基土壤所能承受的最大应力,是土壤力学中的重要参数。
在工程设计和施工过程中,准确估计地基承载力对于确保工程的安全可靠性至关重要。
地基承载力特征值和修正后的地基承载力是两个关键概念,它们在地基工程中起着重要的作用。
本文将详细探讨地基承载力特征值与修正后的地基承载力的关系,包括定义、计算方法以及影响因素等方面的内容。
2. 地基承载力特征值的定义与计算方法地基承载力特征值是指在一定概率水平下,地基承载力的统计特性值。
在实际工程中,由于土壤的不均匀性和不确定性,地基承载力存在一定的随机性。
为了能够更好地描述地基承载力的不确定性,引入了地基承载力特征值的概念。
地基承载力特征值可以通过以下步骤计算得到:1.收集土壤样品并进行室内试验,获取土壤的力学参数,如剪切强度参数、压缩模量等。
2.根据得到的土壤力学参数,结合现场实测数据,进行统计分析,得到地基承载力的概率分布函数。
3.根据所选取的概率水平,计算出地基承载力特征值。
地基承载力特征值的计算方法通常采用可靠度理论,将地基承载力视为一个随机变量,通过统计分析得到其概率分布函数,并根据所选取的可靠度指标计算出特征值。
3. 修正后的地基承载力的定义与计算方法修正后的地基承载力是指在考虑地基承载力修正系数的情况下,计算得到的地基承载力值。
在实际工程中,由于地基土壤的不均匀性、变形特性以及工程施工等因素的影响,地基承载力的实际值往往与理论计算值存在一定的差异。
为了更准确地估计地基承载力,引入了修正系数的概念。
修正后的地基承载力可以通过以下步骤计算得到:1.根据地基土壤的力学性质和现场实测数据,计算出地基承载力的理论值。
2.根据地基承载力的修正系数,对地基承载力进行修正。
修正系数通常考虑地基土壤的不均匀性、变形特性以及工程施工等因素的影响。
3.计算得到修正后的地基承载力。
修正系数的确定需要考虑多个因素,包括地基土壤的物理性质、工程施工方式、地下水位等。
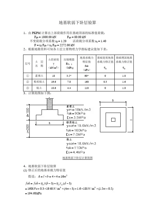
地基软弱下卧层验算1、由PKPM计算出上部荷载作用在基础顶部的标准值荷载:F gk = 1800.00 kN F qk = 80.00 kN不变荷载分项系数r g = 1.20 活荷载分项系数r q = 1.40F = r g·F gk+r q·F qk = 2272.00 kN2、根据地勘资料可知各土层主要物理力学指标建议值如下表:地基软弱下卧层计算简图4、地基软弱下卧层验算(1)修正后的地基承载力特征值假设:21644mblA=⨯=⨯=kPa194.68)5.05.1(m/186.1)34(m/6.193.0160)3()3(33=-⨯⨯+-⨯⨯+=-+-+=mkNmkNkPadbfakfakmdbγηγη(2)验算基础底宽度22316m 80.13m5.1m /2068.1942272m A kN kPa kN h fa Fk A =≤=⨯-=-≥γ 故:假设基础底面积21644m b l A =⨯=⨯=满足要求。
(3)基底处附加压力kPamm kN m mm m m kN kN A Gk Fk Pc Pk P 1455.1/18m445.144/202272330=⨯-⨯⨯⨯⨯+=+=-= (4)下卧层顶面处附加压力设计值由5.042z 359.14.40.721==<==≥b MPa MPa Es Es A ,;故由《规范》知︒=23θ kPa46.71)23tan 224)(23tan 224(14544)tan 2)(tan 2(0=︒⨯⨯+︒⨯⨯+⨯⨯=++=m m m m kPam m z l z b lbp Pz θθ(5)下卧层顶面处自重应力标准值kPa m m kN m kN m m kN Pcz 6.462)/8.9/6.19(5.1/18333=⨯-+⨯= (6)下卧层顶面以上土的加权平均重度3333/31.1325.12)/8.9/6.19(5.1/18m kN mm m m kN m kN m m kN m =+⨯-+⨯=γ(7)下卧层顶面处修正后的地基承载力特征值kPa 149.93)5.05.3(m /31.130.1110)3(3=-⨯⨯+=-++=m kN kPa d fak fak m d γη (8)验算下卧层强度kPa fa Pz 93.149118.06kPa 46.6kPa kPa 46.71=<=+=符合要求。
1.a.承载力计算:Pk=(Fk+Gk)/A≤fa----修正后的地基承载力特征值Pkmax≤1.2fa满足以上两个条件即可。
注意:Pkmax=(Fk+Gk)/A+Mk/WPkmin=(Fk+Gk)/A-Mk/Wb.宽度修正与深度修正:基础宽度大于3m或埋置深度大于0.5m。
从载荷试验或其他原位测试、经验值等方法确定的地基承载力特征值fak,还需修正,计算公式详见《地基基础设计规范》5.2.4;c.基础埋置深度:宜自室外地面标高算起,若有填方平整,则需从填土后标高算起;另外,独立基础和条形基础,应从室内地面标高算起。
除岩石地基外,基础埋深不宜小于0.5m;高层建筑基础的埋深:天然地基上的箱形和筏形基础的不宜小于建筑物高度的1/15,桩箱和桩筏基础埋深(不计桩长)不宜小于建筑物高度的1/15。
d.基地附加压力:上部结构和基础传到基底的地基反力{P=(F+G)/A}与基底处原先存在于土中的自重应力(γd)之差e.软弱下卧层验算:Pz(标准组合软弱层顶附加压力)+Pcz(软弱下卧层顶面处土的自重压力)≤faz(下卧层顶面处经深度修正后的地基承载力特征值);详见《地基》5.2.7a. 砌体结构由局部倾斜值控制;框架和单层排架结构由相邻基础的沉降差控制;多层或高层建筑和高耸结构由倾斜值控制;必要时应控制平均沉降量。
b.建筑物的地基变形允许值详《地基》表5.3.4,表中对各种结构对应不同压缩性土的变形允许值给出了要求。
4.2节a.最危险滑动面上诸力对滑动中心产生的抗滑力矩与滑动力矩应符合:MR/MS≥1.2b.边坡安全距离验算,详《地基》5.4.2。
即建筑物自重及压重之和与浮力作用值之比大于抗浮安全系数(一般可取1.05)。
抗浮计算不满足时,可采用增加压重和设置抗浮构件(抗拔桩、抗浮锚杆)等措施。
a.地基基础设计等级:甲级乙级丙级(详《地基》3.0.1)b. 承载力的计算:所有建筑都应满足承载力的计算要求;c.变形验算:地基基础设计等级为甲乙级的建筑以及丙级中满足《地基》3.0.2.3条要求的建筑应进行变形验算;可不验算变形的丙级建筑详表3.0.3d.稳定性:经常受水平荷载作用的高层建筑,高耸结构和挡土墙结构等,以及建造在斜坡或边坡附近的建筑物和构筑物,尚应验算其稳定性a.按地基承载力确定基础底面积及埋深、按单桩承载力确定桩数时,上部荷载应取正常使用极限状态作用下的标准组合,相应抗力应取地基承载力特征值(需修正)、单桩承载力特征值。
地基承载力特征值与地基承载力标准值关系这个问题具有普遍的意义,但不是一两句话可以说清楚的,这里涉及土力学的概念、统计的概念和设计方法的概念,而且相互交叉。
首先需要了解新、老规范术语的变化过程。
老规范:(1)由载荷试验求得的称为地基承载力标准值;(2)经过深宽修正以后称为地基承载力设计值;(3)将地基承载力公式计算的结果称为地基承载力设计值;新规范:(1)由载荷试验求得的称为地基承载力特征值;(2)经过深宽修正以后称为修正后的地基承载力特征值;(3)将地基承载力公式计算的结果称为地基承载力特征值。
有位网友做过一个概括,比较简明扼要,而且将地基承载力和设计时所用的载荷联系起来了,概念很清楚,特转引如下:“关于地基承载力的特征值与老规范标准值的关系,要弄清楚这个问题必须比较三本规范,即74规范、89规范和2002规范。
74规范是荷载标准值与容许承载力的比较;89规范是荷载设计值与承载力设计值的比较;2002规范是荷载标准值与承载力特征值的比较。
从74规范到89规范,荷载放大1.25~1.30倍,承载力只放大1.1~1.2倍,设计安全水平提高了约1.15倍。
从89规范到2002规范。
承载力表达式基本不变,去掉1.1的约束,荷载相当于74规范。
设计安全水平又回到74规范的水平。
实际上89规范是不正确的,2002规范的特征值物理意义就是74规范的容许值,表达式与89规范一样,但物理意义不一样。
”我国存在一个不是太好的倾向,就是技术术语的稳定性太差,不尊重约定俗成的习惯,随便下定义、改术语,给使用带来了许多的不方便,这样的例子太多了,标准值和特征值的关系之惑,也是必然的。
工程设计中所用的承载力、强度等性能值,都是属于抗力,其术语存在两种有密切关系但概念不同的体系。
从抗力的机理方面来划分,可分为极限值和容许值,如地基极限承载力和地基容许承载力之分,对材料则有极限强度和容许强度之分。
其概念非常清楚,一种是极限状态,一种是工作状态,极限状态验算需要用安全系数或者分项系数,而工作状态验算是不需要用安全系数的。
修正后地基承载力特征值地基承载力特征值是指地基能够承受的最大荷载能力。
为了确保建筑物的安全和稳定,地基承载力特征值的准确确定非常重要。
在进行修正之前,首先需要了解地基承载力特征值的定义、计算方法以及影响因素。
地基承载力是指地基土壤在建筑物所施加的荷载下所能承受的最大应力。
一般情况下,地基承载力特征值是按照土力学的原理计算得出的。
根据细粒土和粗粒土的不同,计算地基承载力特征值的方法也有所不同。
对于细粒土而言,可以使用排水条件下有效应力方法进行计算。
根据土壤的剪切强度参数和有效应力原理,可以得出地基承载力的特征值。
这些参数包括土壤的角内摩擦角,粘聚力以及有效应力系数等。
对于粗粒土而言,由于其颗粒之间的间隙较大,一般采用承载力正变换方法进行计算。
该方法主要通过研究土壤的压缩、剪切和变形特性,得出地基承载力的特征值。
地基承载力特征值的修正主要是基于以下几个方面的考虑。
首先,需要考虑土壤的含水量变化对地基承载力的影响。
土壤含水量的变化会导致土壤的孔隙水压力和有效应力的变化,进而影响地基承载力。
其次,需要考虑土层的厚度变化对地基承载力的影响。
土层的厚度会影响地基的支承面积,从而影响地基的承载能力。
一般情况下,较薄的土层会导致较高的地基承载力。
另外,地下水位的变化也会对地基承载力特征值的修正产生影响。
地下水位的升高会增加土壤的孔隙水压力,从而降低土壤的有效应力,进而降低地基承载力。
相反,地下水位的降低会增加土壤的有效应力,提高地基承载力。
最后,还需要考虑地震活动对地基承载力的影响。
地震会引起土壤的液化现象,进而降低地基的承载能力。
因此,在地震区域需要对地基承载力特征值进行修正。
综上所述,修正后的地基承载力特征值需要综合考虑土壤的含水量、土层厚度、地下水位和地震活动等因素的影响。
只有在考虑了这些因素后,才能得出更准确、可靠的地基承载力特征值,从而确保建筑物的安全和稳定。
地基承载力特征值公式地基承载力特征值是指地基承载力的重要指标之一,用于衡量地基对上部结构承载能力的影响。
地基承载力特征值的计算公式有多种,常见的有质量法、二阶弹性地基承载力公式和有限元法等。
下面将分别介绍这三种公式的计算原理及应用范围。
质量法是基于地基承载力与地基质量之间的关系,通过测定地基的山体结构质量,计算出地基承载力特征值的方法。
质量法的公式为:P=K×A×γ其中,P表示地基承载力特征值;K表示单位面积地基承载力系数;A表示地基面积;γ表示地基的单位体重。
质量法适用于地基质量较为均匀的情况,可以通过实地调查和室内试验确定地基的质量,然后带入上述公式计算出地基承载力特征值。
质量法的优点是计算简单、易于实施,但对地基质量的判断要求较高,不适用于地基质量不均匀或复杂地质情况。
二阶弹性地基承载力公式是基于土体的弹性性质,通过考虑土体应力、位移和刚度等参数,计算地基承载力特征值的方法。
二阶弹性地基承载力公式的计算公式为:P=q×A×γ×R其中,P表示地基承载力特征值;q表示单位面积载荷;A表示地基面积;γ表示地基的单位体重;R表示修正系数。
二阶弹性地基承载力公式适用于地基质量较均匀,土体具有线弹性特性的情况。
可以根据已知的土体参数、实际荷载情况和修正系数,使用上述公式计算出地基承载力特征值。
二阶弹性地基承载力公式的优点是计算结果较为准确,适用范围广。
有限元法是一种基于现代计算机技术的数值分析方法,通过将复杂的地基结构分割成网格单元,将地基承载问题转化为求解节点位移和应力的数学问题,从而计算地基承载力特征值。
有限元法适用于较为复杂的地基环境,可以考虑地基的非线性和非均匀性等因素,计算结果较为准确。
综上所述,地基承载力特征值的计算公式有质量法、二阶弹性地基承载力公式和有限元法等。
根据实际情况选择合适的计算方法,可以计算出准确的地基承载力特征值,为工程设计提供依据。
⼀、原因与钢、混凝⼟、砌体等材料相⽐,⼟属于⼤变形材料,当荷载增加时,随着地基变形的相应增长,地基承载⼒也在逐渐加在,很难界定出下⼀个真正的“极限值”,⽽根据现有的理论及经验的承载⼒计算公式,可以得出不同的值。
因此,地基极限承载⼒的确定,实际上没有⼀个通⽤的界定标准,也没有⼀个适⽤于⼀切⼟类的计算公式,主要依赖根据⼯程经验所定下的界限和相应的安全系数加以调整,考虑⼀个满⾜⼯程的要求的地基承载⼒值。
它不仅与⼟质、⼟层埋藏顺序有关,⽽且与基础底⾯的形状、⼤⼩、埋深、上部结构对变形的适应程度、地下⽔位的升降、地区经验的差别等等有关,不能作为⼟的⼯程特性指标。
另⼀⽅⾯,建筑物的正常使⽤应满⾜其功能要求,常常是承载⼒还有潜⼒可挖,⽽变形已达到可超过正常使⽤的限值,也就是变表控制了承载⼒。
因此,根据传统习惯,地基设计所⽤的承载⼒通常是在保证地基稳定的前提下,使建筑物的变形不超过其允许值的地基承载⼒,即允诺承载⼒,其安全系数已包括在内。
⽆论对于天然地基或桩基础的设计,原则均是如此。
随着《建筑结构设计统⼀标准》(GBJ68-84)施⾏,要求抗⼒计算按承载能⼒极限状态,采⽤相应于极限值的“标准值”,并将过去的总安全系数⼀分为⼆,由荷载分项系数和抗⼒分项系数分担,这给传统上根据经验积累、采⽤允许值的地基设计带来了困扰,《建筑地基基础设计规范》(GBJ7-89)以承⼒的允许值作为标准值,以深宽修正后的承载⼒值作为设计值,引起的问题是,抗⼒的设计值⼤于标准值,与《建筑可靠度设计统⼀标准》(GB50068-2001)规定不符,因此本次规范进⾏了修订。
⼆、对策《建筑结构可靠度设计统⼀标准》(GB50068-2001)鉴于地基设计的特殊性,将上⼀版“应遵守本标准的规定”修改为“宜遵守本标准规定的原则”,并加强了正常使⽤极限状态的研究。
⽽《建筑结构荷载规范》(GB50009-2001)也完善了正常使⽤极限状态的表达式,认可了地基设计中承载⼒计算可采⽤正常使⽤极限状态荷载效应标准组合。
地基容许承载力与承载力特征值所有建筑物和土工建筑物地基基础设计时,均应满足地基承载力和变形的要求,对经常受水平荷载作用的高层建筑高耸结构、高路堤和挡土墙以及建造在斜坡上或边坡附近的建筑物,尚应验算地基稳定性。
通常地基计算时,首先应限制基底压力小于等于地基容许承载力或地基承载力特征值(设计值),以便确定基础的埋置深度和底面尺寸,然后验算地基变形,必要时验算地基稳定性。
地基容许承载力是指地基稳定有足够安全度的承载能力,也即地基极限承载力除以一安全系数,此即定值法确定的地基承载力;同时必须验算地基变形不超过允许变形值。
地基承载力特征值是指地基稳定有保证可靠度的承载能力,它作为随机变量是以概率理论为基础的,分项系数表达的极限状态设计法确定的地基承载力;同时也要验算地基变形不超过允许变形值。
因此,地基容许承载力或地基承载力特征值的定义是在保证地基稳定的条件下,使建筑物基础沉降的计算值不超过允许值的地基承载力。
地基容许承载力:定值设计方法承载力特征值:极限状态设计法按定值设计方法计算时,基底压力p不得超过修正后的地基容许承载力.按极限状态设计法计算时,基底压力p不得超过修正后的承载力特征值。
理论公式确定地基承载力均为修正后的地基容许承载力和承载力特征值.原位法和规范法确认地基承载力未涵盖基础掩埋浅和宽度两个因素理论公式法确认地基承载力特征值在国标《建筑地基基础设计规范》(gb50007)中使用地基临塑荷载p1/4的修正公式:b:大于6m,按6m考量,对于砂土大于3m,按3m考量基本承载力与承载力特征值勤有什么关系.许多公式中出现承载力特征值而未出现基本承载力,基本承载力主要用以来衡量什么的?承载力基本值与承载力的标准值,是一对,属于89规范中的术语,指按土试指标或测试指标确定的承载力值,叫承载力基本值,经过统计修正以后就叫承载力标准值了。
不过这套名词对于岩土工程界来说,非常不适合,不象结构专业中研究的工程材料一样,可以确定其标准值,地质体的标准值是很难确定,或者说是根本就不存在了。
修正后的地基承载力特征值计算地基承载力特征值的计算是基于地基承载力设计的一个重要步骤。
在土木工程中,地基承载力特征值能够提供地基的强度特征,通过合理的计算和分析可以有效地预测地基的承载力,从而保证工程的稳定性和安全性。
地基承载力特征值的计算方法主要有静力触探法和动力触探法两种。
静力触探法是目前常用的地基承载力特征值计算方法之一,它通过对地基进行静力触探测试,得到地基的动力参数,再根据相关的计算公式进行计算。
静力触探法主要包括静力触探测试、各种试验的数据处理和计算等几个步骤。
在静力触探测试中,需要根据实际工程的情况选择合适的探头尺寸和试验参数,并对试验结果进行准确的记录。
试验数据的处理主要包括对试验曲线的绘制与分析,通过对试验过程中的振动响应进行分析,可以得到地基的动力特征参数。
静力触探法计算地基承载力特征值时,通常使用的计算公式有百顿公式、静力触探反推法等。
其中,百顿公式是根据大量的试验数据总结得出的一种计算公式,它通过分析试验数据得到的振动响应参数与地基承载力之间的关系,可以较为准确地计算地基承载力特征值。
动力触探法是另一种用于地基承载力特征值计算的方法,它通过观测地基在施工过程中的动力响应特性,来研究地基的力学性质。
动力触探法的基本原理是根据地基的动力特性,通过测试地基的振动响应和响应参数来计算地基承载力特征值。
动力触探法的具体步骤包括触探测试、数据处理和计算。
触探测试过程中,需要在地基中安装振动触探仪器,通过人工或机械驱动振动源产生一定频率和振幅的振动,然后使用触探仪器进行振动与响应参数的测量。
数据处理和计算的方法与静力触探法基本相同,但需要根据动力响应的特点进行相应的修正和公式计算。
综上所述,地基承载力特征值的计算是土木工程中重要的设计步骤之一、通过静力触探法和动力触探法等方法,可以准确地计算地基的承载力特征值,为工程的设计和施工提供有力的支持。
但需要注意的是,地基承载力特征值的计算过程中,需要考虑土壤的物理性质、工程条件和试验技术等因素,并进行合理的数据处理和公式修正,以得到准确可靠的结果。