行政法(1)
- 格式:doc
- 大小:135.46 KB
- 文档页数:16
第一讲行政法概述一、行政的概念(一)行政的概念1.扣除说2.目的说(活动的目的)国家具体的、积极地实现目的3.管理说4.特征描述说行政是指实现国家的目的,运用制定政策、法规、规章,组织实施管理、命令、监督制裁等方式执行国家法律和权力机关意志的活动。
首先,行政是实现国家目的的活动。
(不同于私行政)其次,行政是现代国家分工体制的产物。
(以职能分工为前提)再次,行政具有从属性的特点。
(从属于立法)最后,行政具有主动性的特点。
(司法具有被动性,不告不理)(二)行政的种类*两者有区别,但划分是相对的。
(具体问题具体分析)2.规制行政与给付行政(行政的性质不同)规制行政(也成干涉行政),是指通过限制行政相对人的权利和自由来进行行政管理的活动。
如行政许可制度、交通管理等。
给付行政,是指行政主体在特定情况下,依法向符合条件的申请人提供物质利益或赋予其与物质利益有关的权益的行为。
如社会福利、社会保障等。
3.权力行政与非权力行政(行政方式不同)权力行政:通过强制性的支配力量直接实现行政目的。
非权力行政:通过非强制性的手段实现行政目的。
4.负担行政与授益行政(权利义务关系不同)负担行政,是指对人民形成负担或不利益,即剥夺人民权利、利益者或限制其行动自由;课加义务、负担等。
如租税之赋课、停止营业之处分、人民接受传染病之强制治疗义务等。
授益行政,是指对人民为利益之给予,赋予人民某种权利利益或免除其义务之负担。
如租税之免除、执照之发给。
其中最为典型之型态即为「特许」、「许可」以及「认可」等制度。
二、行政法的概念1.根据行政法的宗旨定义行政法(控权论、管理论、平衡论)2.根据行政法的调整对象定义行政法(法律是社会关系的调整器)3.根据行政法包含的主要内容定义行政法根据行政法所包含的内容,可以将行政法定义为关于行政权力的授予,行使以及对行政权力进行监督和对其后果予以补救的法律规范的总称。
第一,行政法是设定行使权力的法。
第二,行政法是规范行政权力运行的法。
行政法 1 行政给付行政给付又称行政物质帮助,指行政机关对公民在年老、疾病或丧失劳动能力等情况或其他特殊情况下,依照有关法律、法规规定,赋予其一定的物质权益或与物质有关的权益的具体行政行为。
行政给付的内容主要有:物质上的权益、与物质有关的权益。
行政给付的形式:安置、补助、抚恤、优待、救灾扶贫、低保、社保。
2 行政行为的内容指在一个行政行为对相对方在权利、义务上产生的具体影响,亦即对相对方的权利、义务作出某种具体处理和决定。
根据各类行政行为对相对方的权利、义务产生的影响及其引起的法律效果的不同,将行政行为的内容概括为:赋予权益或科以义务、剥夺权益或免除义务、变更法律地位、确认法律事实与法律地位。
3抽象行政行为抽象行政行为以不特定的人和事为调整对象,能反复适用且对相对人权利产生间接性的影响。
抽象行政行为的产生接近于立法程序,一般要征求意见程序和公布程序。
具体行政行为以特定的人和事为调整对象,仅对本次事项的处理具有效力,不能反复适用且对相对人的权利和利益产生直接的影响,在程序上则强调调查程序和听证程序。
4 行政行为分类1.法律规定的行政主体的权限范围不同。
羁束行政行为和自由裁量行政行为。
羁束行政行为指法律明确规定了行政行为的范围、条件、形式、程序、方法等,行政机关没有自由选择的余地而作出的行政行为;自由裁量行政行为指法律仅仅规定行政行为的范围、条件、幅度和种类等,由行政机关根据实际情况决定如何适用法律而做出的行政行为。
2.行政主体行使职权是否需要相对人的申请,应申请的行政行为和依职权的行政行为。
应申请的行政行为指行政行为以相对人的申请为前提条件,行使行政权力而作出的行政行为;依职权作出的行政行为,指行政机关主动行使行政权力而作出的行政行为。
3.行政行为是否必须具备法定的形式,要式行政行为和不要式行政行为。
要式行政行为指法律、法规规定必须具备某种方式或形式才能产生法律效果的行政行为;不要式行政行为指法律没有明确行政行为的具体形式,行政机关根据实际需要可作出各种形式的行政行为。
行政法学试卷(一)(考试时间150分钟)一、单项选择题(本大题共30小题,每小题1分,共30分)。
1.根据我国宪法和组织法的规定,国务院制定的关于行政管理的规定性文件,总称为【】A.行政规章B.部门规章C.行政法规D.地方性法规2.划分实体行政法与程序行政法的标准是行政法规范的【】A.地位B.性质C.作用D.调整对象的范围3.海关总署属于国务院的【】A.直属机构B.职能部门C.办事机构D.归口管理机构4.根据我国的法律规定,下列各项中没有行政立法权的是【】A.国务院B.天津市人民政府C.北京市昌平区人民政府D.广州市人民政府5.以下不属于行政机关工作人员职务行为是【】A.扣留物品B.警察外出度假追捕犯罪分子C.乡镇府工作人员扣押人质解决纠纷D.某警察执完勤后去饭馆吃饭,与人发生争执,打伤他人6.某税务局的行为哪项行为属于行政行为【】A.征收税款的行为B.购买办公用品的行为C.租用办公用房的行为D.分配内部用车的行为7社会组织受行政机关的委托而行使行政权的行为,视为【】A.该社会组织行为B.该行政机关的行为C.该社会组织和行政机关的共同行为D.既是社会组织的行为,又是该行政机关的行为8.行政机关行使职权【】A.须征得相对方当事人的同意B.受国家强制力保障C.必须经过司法机关的确认D.只接受权力机关和司法机关的监督9.行政立法权来源于宪法和组织法的规定,是下列何项立法的一个特点?【】A.特别授权立法B.中央行政立法C.一般授权立法D.补充性立法10.下列各项中,不是抽象行政行为特征的是【】A.对象特定性B.不可诉性C.效力普遍性D.准立法性11.行政处罚只能【】A.对有行政隶属关系的人实施B.由公安机关执行C.处罚公务员或公民个人,而不能处罚单位或组织D.是国家特定行政机关对违反行政法的个人或组织依法采取的惩戒措施12. 工商行政管理机关向公民颁发营业执照的行为,属于【】A.行政确认B.行政许可C.行政特许D.行政奖励13.下列各项中,属于因行政法上的义务而引起的行政征收是【】A.税收B.排污费C.滞纳金D.资源费14.下列各项中,属于行政给付的是【】A.人民政府发给地震灾区帐篷和食品B.国务院拨专款给云南省西部山区兴办教育C.中央财政拨出部分收人作为社会后备基金D.政府对到经济特区投资的外商给予各种优惠政策15.行政处罚可以当场收缴的最高额为【】A.5元B.15元C.50元D.20元16.下列属于行政合同的是【】A.房屋买卖合同B.借贷合同C.购销合同D.国有企业承包合同17.根据行政法原理行政合同纠纷的解决方式是【】A.民事救济途径B.经济法救济途径C.行政法的救济途径D.社会法救济途径18.行政指导以其作用的性质为标准,可分为促进性指导和【】A.宏观性指导B.自觉性指导C.限制性指导D.微观性指导19. 1925年颁《联邦行政程序法》,揭开了各国行政程序法典化第一阶段的序幕的国家是【】。
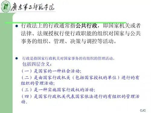
第一章行政法的基本概念第一节行政一、行政的涵义与特征在中外学术论著中,人们对行政现象及其定义问题,仁者见仁,智者见智。
从我国现实社会生活中去考查,主要从以下两种意义上使用行政:一是泛指各类社会组织对其所属机构、工作人员、财物以及其他各种内外部事务进行的组织、管理、处置等的活动。
这种广义上理解和使用的行政,既包括了公行政(以社会公共利益为基本价值取向的行政),也包括了私行政(以组织的本体利益或私益为基本价值取向的行政)。
二是特指国家行政主体(主要是指国家行政机关)及其工作人员行使国家权力或执行国家公务的活动。
人们常说的“行政机关”、“依法行政”等之中的“行政”即是从这种意义而言的。
这种特定意义的行政属于公行政,属于公行政中的国家行政。
行政法上所说的行政,应当是指第二种意义上的行政。
基于此认识,我们对行政法上所说的行政做如下定义:行政是指国家行政主体根据法律并为了执行法律而运用宪法、法律所赋予的国家行政权对国家事务与社会公共事务进行组织和管理的活动。
其具有以下几个基本特征:1、行政是国家行政主体的活动。
这即是说实施行政的主体只能是国家行政机关和法律、法规、规章等授权可以从事国家行政活动的组织,除此之外的其他任何国家机关、企事业单位、社会团体等虽然有可能成为广泛意义上的公行政主体,但非经法律、法规授权均不能成为实施国家行政活动的主体。
2、行政是行使国家行政权的活动。
这是行政有别于其他国家机关以及组织的活动的最重要特征。
所谓行政权,可以从以下两个层次来理解:其一,从宪法对国家权力分工的层面上而言,行政权是一种典型的国家权力,是与国家的立法权、司法权等相对的概念范畴,是国家政权的重要组成部分;其二,从具体化了的行政法律关系主体权利义务内容的层面而言,是指国家行政主体及其工作人员依法所拥有的行政职权。
3、行政是根据法律并为了执行法律而行使国家行政权的活动。
4、行政是运用国家行政权对国家与社会公共事务进行组织和管理的活动。
行政法学(1)练习题及答案一、单项选择题1.下列各项中,属于行政法特殊渊源的是( )A.宪法B.法律C.行政法规D.法律解释2.国务院根据宪法和法律制定的关于行政管理的规范性文件,总称为( )A.行政法律B.行政法规C.行政规章D.行政措施3.行政主体在行使国家赋予的行政职权,实施国家行政管理活动的过程中,所必须承担的法定义务,称为( )A.行政职权B.行政优益权C.行政职责D.行政权限4.行政行为合法要件缺损,该行政行为应属于( )A.有效行政行为B.无效行政行为C.可撤销行政行为D.应废止行政行为5.国务院总理的选举,需根据国家主席的提名,并经过全国人大以全体代表的过半数通过后,由( ) A.中央政治局任命 B.委员长任命 C.国家主席任命 D.党的总书记任命6.一个行政行为对相对方在权利、义务上产生的具体影响为( )A.行政行为的内容B.行政行为的效力C.行政行为的生效规则D.行政行为的构成要件7.国务院依全国人大常委会授权在经济体制改革和对外开放方面制定的暂行规定和条例属于( )A.一般授权立法B.特别授权立法C.自主性立法D.职权性立法8.行政主体向违反行政法规定的相对方收取排污费的行政行为,在性质上属于( )A.行政征收B.行政征用C.行政没收D.行政征购9.下列行政许可中,属于排他性行政许可的是( )A.开业经营许可B.生产许可C.专利许可D.持枪许可10.下列行政行为中,不属于...行政确认的形式的是( )A.检查B.认可C.证明D.登记11.下列行政处罚种类中,属于行为罚的是( )A.行政拘留B.没收财物C.吊销营业执照D.劳动教养12.在行政奖励中,属于精神方面权益内容的奖励是( )A.晋职B.晋级C.授予劳动模范D.奖金13.甲假冒乙的注册商标推销自己的同类商品,乙请求工商机关予以制止,工商机关依法作出责令甲停止侵犯乙注册的商标的裁决,该裁决是( )A.权属纠纷裁决B.损害赔偿裁决C.行政纠纷裁决D.侵权纠纷裁决14.根据《行政处罚法》的规定,当事人要求听证的,应当在行政机关告知后的( )A.三日内提出B.五日内提出C.七日内提出D.十日内提出15.下列国家行政机关中,属于专门行政监督机关的是( )A.工商机关B.税务机关C.审计机关D.公安机关16.下列各项中,属于行政合同的是( )A.国家订货合同B.供用电合同C.房屋租赁合同D.劳务合同17.下列各项中,不属于行政职权的是( )A.行政处罚权B.行政复议权C.行政指导权D.行政审判权18.行政法的基本原则是( )A.合法性原则B.行政法治原则C.合理性原则D.应急性原则19.行政立法行为属于( )A.抽象行政行为B.具体行政行为C.内部行政行为D.依申请的行政行为20.下列各项中,不具有行政主体资格的是( )A.乡、镇人民政府B.公安派出所C.街道办事处D.公安局法制科21.《中华人民共和国治安管理处罚条例》属于( )A.行政法律B.行政法规C.行政规章D.其他行政规范性文件22.行政主体受胁迫作出的行政行为属于( )A.无效的行政行为B.有效的行政行为C.可以撤销的行政行为D.需要重作的行政行为23.公安机关对在公共场所酗酒滋事的人进行人身拘束,该行政行为性质是( )A.行政处罚B.行政强制C.行政监督D.行政指导24.专利行政许可属于( )A.共存行政许可B.非排他性行政许可C.特殊行政许可D.排他性行政许可25.行政监督的对象是( )A.国家行政机关B.法律、法规授权的组织C.行政相对方D.行政受托人26.某单位逾期拒绝拆除其违章建筑,城建行政主管部门依法委托某工程队强行拆除违章建筑的行为,属于( )A.直接强制B.执行罚C.代履行D.行政罚27.国务院向获国家最高科学技术奖的科学家颁发500万元奖金,该行政行为是( )A.行政许可B.行政奖励C.行政补偿D.行政给付28.下列各项中,属于行政给付的是( )A.支付保险金B.支付行政赔偿金C.支付下岗职工最低生活保障费D.支付行政合同违约金29.行政裁决的对象是( )A.行政纠纷B.民事纠纷C.行政职务纠纷D.特定的民事纠纷30.行政合同的主要特征是( )A.当事人是双方或多方B.合同成立以意思表示一致为前提C.合同的目的是便于行政主体运用行政职权实现特定行政目标D.合同纠纷通过司法途径解决31.根据国务院《突发公共卫生事件应急条件》,在北京市以及河北省北京市的部分地区启动一国突发事件应急预案,应当由下列机关批准或者决定后实施?()A.国务院卫生部决定B.北京市卫生局和河北省卫生厅共同决定C.北京市人民政府和河北省人同政府共同决定D.国务院批准32.下列关于行政机构性质的判断哪一项是错误的?()A.某市卫生局医政处属于行政机关内设机构B.省清理整顿行政审批制度领导小组属于临时性机构C.市质量技术监督局稽查大队属于行政机关组建的机构D.市旅游局执法大队属于行政机关的派出机构33.以下关于我国立法文件的表述哪一项是错误的?()A.中国人民银行有权制定部门规章B.中央军事委员会根据宪法和法律,制定军事法规C.大同市人民政府可以制定地方规章D.中央军事委员会各总部、军兵种、军区、省军区可以制定军事规章34.行政监察机关在调查违反行政纪律时,对涉案的可以证明违反行政纪律行为的文件、资料、财务帐目及其他有关的材料有权暂予扣留、封存,该行为属于以下何种具体行政行为()A.行政处罚B.行政强制措施C.行政强制执行D.行政征收35.根据《烟草专卖法》规定,经营烟草制品零售业务的企业或个人,由县级政府工商行政管理部门根据上一级烟草专卖行政主管部门的委托,审查批准发给烟草专卖零售许可证。
行政法与行政诉讼法试题一.单选1.个体户华某在某市A区取得经营许可证,在B区违法经营。
下列哪一选项是正确的?A.B区行政机关应当在得到A区作出行政许可决定的行政机关委托后依法对华某的违法行为予以处理B.B区行政机关应当依法将案件移送A区作出行政许可决定的行政机关处理C.此案应由A、B区有关行政机关共同处理D.B区行政机关应当依法将华某的违法事实和处理结果抄告A区作出行政许可决定的机关2.关于行政机构编制的说法,下列哪一选项是正确的?A.地方政府行政机构原则上应使用行政编制,但必要时可以使用一定的事业编制B.地方各级政府的行政编制总额,应由国务院机构编制管理机关提出,报国务院批准C.地方各级政府根据职责调整的需要,可以在行政编制总额内调整本级政府有关部门的行政编制D.地方政府议事协调机构可以确定自己单独的编制3.某县人口与计划生育局认定段某非法为他人施行计划生育手术,以办"学习班"名义将段某关押5日。
之后,该局以涉嫌非法进行节育手术罪将段某移交某县公安局处理,段某被刑事拘留15日。
段某被释放后,请求国家赔偿。
下列哪一选项是正确的?A.某县人口与计划生育局和某县公安局为共同赔偿义务机关B.对段某关押5日的每日赔偿金应按照国家上年度职工日平均工资计算C.对段某刑事拘留属错误拘留,应为段某消除影响和给予精神损害抚慰金D.就段某对某县人口与计划生育局和某县公安局提出的赔偿请求,应适用行政赔偿程序立案受理4.某省甲市乙县工商局以某企业构成不正当竞争为由,决定予以罚款2万元。
某企业不服,申请行政复议。
有关本案复议机关,下列哪一选项是错误的?A.复议机关可以为乙县政府B.复议机关可以为甲市工商局C.若国家工商总局对工商部门作出的具体行政行为申请复议的复议机关作出了规定,则依此规定办理D.若某省政府对工商部门作出的具体行政行为申请复议的复议机关作出了规定,则依此规定办理5.孔某向某县政府提出书面申请,请求为其核发土地使用证,但某县政府以申请办证引起与张某发生土地权属纠纷为由立案,在组织孔某与张某多次协商未果的情况下对双方的土地权属争议作出决定,认定土地属于孔某。
2021案情::为落实生态环境保护,甲县政府发布《关于按批次关停水源地集中排污企业的批复》文件,文件中明确由甲县生态环境局负责组织实施对该水源保护区内多家企业排污口的关停工作,但未制定补偿计划.为保护水源地,A公司关停后向甲县政府投诉, 申请相关的补偿与税费减免等.A 公司于2020年7月20日向甲县政府提出《补偿申请书》,要求甲县政府履行职责,对A公司给予货币补偿,但甲县政府未予答复。
2020年12月20日, A公司向法院提起诉讼,要求判决甲县政府对其进行补偿.甲县政府辩称,原告的起诉已超过起诉期限,且关闭该企业受益地是乙县,与甲县没有关系,应找乙县请求补偿.材料一:《水污染防治法》第66条规定:"禁止在饮用水水源二级保护区内新建、改建、扩建排放污染物的建设项目;已建成的排放污染物的建设项目,由县级以上人民政府责令拆除或者关闭。
"材料二:《环境保护法》第31条规定:"国家建立、健全生态保护补偿制度。
国家加大对生态保护地区的财政转移支付力度。
有关地方人民政府应当落实生态保护补偿资金,确保其用于生态保护补偿. 国家指导受益地区和生态保护地区人民政府通过协商或者按照市场规则进行生态保护补偿。
"问题: 1.本案法院级别管辖如何确定?本案被告是甲县政府,应由中级法院管辖第十五条中级人民法院管辖下列第一审行政案件:(一)对国务院部门或者县级以上地方人民政府所作的行政行为提起诉讼的案件;2.A公司起诉关停行为的,被告如何确定?为什么?甲县生态环境局负责组织实施对该水源保护区内多家企业排污口的关停工作,被告应为甲县生态环境局。
甲县生态环境局。
当事人不服经上级行政机关批准的行政行为,提起行政诉讼的,应当以对外发生法律效力的文件上署名的机关为被告。
责令关停行为是县政府批复后县生态环境局以自己名义实施的,所以,应当以甲县生态环境局为被告。
3.A公司的起诉是否超过起诉期限?为什么?4.如何评价A公司的补偿请求?2020年7月20日向甲县政府提出《补偿申请书》,2020年12月20日, A公司向法院提起诉讼,未超过6个月,行政诉讼的起诉期限为6个月,所以未超过起诉期限。
一、行政法概述1、行政法的概念行政法是国家调整行政关系的、规范和控制行政权的各种法律规范总称。
行政法调整的关系主要包括四类:行政管理关系、行政法制监督关系、行政救济关系和内部行政关系。
2、行政法的渊源行政法的渊源,亦称行政法的法源,是指行政法来源于哪些法及其具体表现形式。
我国行政法的渊源主要有:宪法、狭义上的法律、行政法规、地方性法规、自治条例和单行条例、规章、条约与协定、法律解释。
3、行政法的基本原则(1)合法性原则合法性原则是法治原则的重要组成部分,指行政权力的设定、行使必须依据法律、符合法律,而不是与法律相抵触。
(2)合理性原则合理性原则指行政决定内容要正当、客观和适度。
合理性原则产生的主要原因是行政自由裁量权的存在与扩大。
4、行政法律关系的概念行政关系是指行政权在运转时所产生的社会关系,而由行政法规范调整的具有行政法上权利义务内容的行政关系,就是行政法律关系。
行政关系是行政法调整的对象,而行政法律关系是行政法调整的结果。
5、行政法律关系的构成要素行政法律关系由行政法律关系主体、客体和内容等要素构成。
(1)行政法律关系的主体行政法律关系的当事人,是指在行政法律关系中依法享有权利、承担义务的组织或个人。
行政法律关系主体包括行政主体和行政相对方。
①行政主体依法享有国家行政权,能以自己的名义作出行政行为,并且独立承担由此产生的法律责任的组织。
行政主体可能是国家依据宪法和组织法设立的行使国家行政权的国家行政机关,也可能是依据法律通过授权取得行政权的行政机构、公务组织、企事业单位和其他社会组织。
行政主体具体通过公务员行使行政职权。
根据我国有关法律的界定,在各级国家机关中依法行使国家行政权、执行国家公务的,除工勤人员以外的工作人员,就是公务员。
公务员有对外代表行政主体的权力,也必须为此承担相应的义务。
在外部行政管理关系中,公务员代表行政机关、以所在行政机关的名义行使国家行政职权。
公务员的公务行为的结果归属于相应的行政机关,而其非公务行为的结果应由自己承担责任。
行政法治的名词解释(一)行政法治的名词解释1. 行政•定义:行政是指国家机关或者社会组织依照法律、法规和政策规定,进行公务管理和执行职责的活动。
•例子:政府部门制定和执行环境保护政策、税收征收管理等都属于行政活动。
2. 法治•定义:法治是指一种国家或社会运行的基本原则,即以法律为基础,法律面前人人平等,公正、公平地实施法律,并维护法律权威。
•例子:法庭审判案件、警察执法遵循程序的要求等都是法治的体现。
3. 行政法•定义:行政法是规定国家行政机关如何依法行使权力和履行职责的法律规范的总称,也是管理行政行为和保障公民、法人合法权益的法律体系。
•例子:行政法包括《行政诉讼法》、《行政处罚法》等,用于监督和规范行政机关的行政行为。
4. 行政程序•定义:行政程序是指行政机关在行使职权时,按照法定程序进行的活动,包括立案、调查、听证、裁决等步骤。
•例子:在行政执法过程中,行政机关需遵循的证据收集和听证程序等,都属于行政程序的范畴。
5. 行政执法•定义:行政执法是指行政机关依法进行执法活动,包括对违法行为进行调查、取证、处罚,以及维护社会秩序和公共利益等。
•例子:警察对违反交通规则的车辆罚款、工商部门对违法商家处以行政处罚等都属于行政执法。
6. 行政责任•定义:行政责任是指行政机关及其工作人员在履行职责过程中应承担的法律和行政责任,包括法律责任和纪律责任。
•例子:行政机关因违法行为被撤销、行政人员因违纪受到警告或罚款等都是行政责任的表现。
7. 行政监督•定义:行政监督是指对行政机关和行政行为进行监督,以确保其依法行使权力和履行职责,维护公共利益和社会公正。
•例子:人大、政府内部审计机构等对行政机关进行监督,检查其行政行为是否合法、是否滥用权力等。
以上是关于行政法治的一些相关名词的解释和举例说明。
在行政法治的体系中,各个名词相互关联,共同构建了一个规范和平衡的行政管理系统,促进了社会稳定和公共利益的实现。
电大法学本科《行政法学(1)》期末考试题库单项选择1.下列有关行政法的说法错误的是()。
A.行政法具有极广泛的内容B.行政法在形式上没有完整、统一的法典C.行政法的实体性规范与程序性规范总是交织在一起,往往共存于一部法律文件之中D.与其他法律规范一样,行政法规范具有较强的稳定性2.行政法律关系中必有一方主体是()。
A.行政机关 B.行政组织C.行政主体 D.公务员3.国务院制定( )。
A.行政法规 B.地方性法规C.法律 D.地方政府规章4.下列哪一个不具有行政主体资格?() A.乡镇政府 B.公安局C.公安局法制科 D.自治州政府5.有关公民人身自由的处罚只能由( )设定。
A.法律 B.国务院C.公安部 D.省级以上政府6.取消公务员现任职务和责任关系,但仍保留其作为公务员最基本的权利和义务的法律关系的是( )。
A.退休、离休 B.开除公职C.撤职 D.辞职7.公务员一经任用,非经法定事由和非法定程序不得免职、降职、辞退或者行政处分。
这属于公务员的( )。
A.享受福利权 B.依法执行公务权C.身份保障权 D.享有保险权8.以下行为中,不属于行政行为的是( )。
A.吊销执照 B.征税C.制定规章D.发布天气预报9.国务院各职能部门制定的具有法律渊源效力的规范性文件的总称是( )。
A.行政法规 B.地方性法规C.部门规章 D.地方政府规章10.新录用的公务员的试用期为( )。
A.三个月 B.六个月C.-年 D.二年11.下列哪项内容不属于行政合法性原则的内容。
( )A.法律优先B.信赖保护C.越权无效 D.法律保留12.消防队为灭火,需要铁路部门运载消防器材,铁路部门免费优先为消防队运输的行为在行政法上属于( )。
A.行政特权 B.行政受益权C.获得社会协助权 D.先行处置权13.下列不属于正当法律程序要求的包括( )。
A.不做自己案件的法官B.自由裁量C.不单方接触 D.听取陈述和申辩14.下列行政处罚种类中,属于人身自由罚的是( )。
什么是行政法行政法是一门研究行政组织、行政行为和对行政行为实施监督的法律学科。
它主要关注政府及其机构在行使行政权力时的法律规范和程序,旨在维护公共利益、保障公平正义,以及保护公民的合法权益。
行政法作为一门独立的法学分支,是现代法治社会的重要组成部分。
一、行政法的概念和特点行政法作为一门独立的法学学科,主要研究政府及其机构的行政行为和行政权力的法律规范。
行政法的特点主要包括以下几个方面:1. 法治性:行政法强调在行政活动中必须依法行政,政府及其机构必须遵守宪法、法律以及其他法规的规定,以保障公民的合法权益和社会公共利益。
2. 行政性:行政法研究的对象是政府及其机构的行政行为和行政权力,涉及到行政机关如何制定、执行和监督行政决策的规范和程序。
3. 监督性:行政法强调对行政行为进行监督,保证政府及其机构依法行使职权,防止滥用权力和违法行为。
4. 公共性:行政法是针对公共利益和公民权利的法律规范,其目的是维护社会公共秩序和公共利益。
5. 强制性:行政法对政府及其机构的行政行为和行政决策有一定的规范和约束力,强调执行的强制性。
二、行政法的体系和内容行政法的体系主要包括宪法、行政法典、行政法规、行政程序法等不同层级的法律规范。
其内容涵盖行政组织、行政行为、行政程序、行政责任等多个方面。
1. 宪法:宪法是国家的根本法律,规定了政府组织和职能的基本原则,对行政法的制定和解释具有最高的法律效力。
2. 行政法典:行政法典是行政法的基本法律,它规范了政府机构的组织、职能、权力行使、行政行为等方面的问题。
3. 行政法规:行政法规是由政府主管部门制定的对行政行为进行规范的具体规则和办法,具有普遍适用性。
4. 行政程序法:行政程序法主要规定了政府机构在行使行政权力时的程序和程序规范,包括行政许可、行政复议、行政诉讼等程序。
5. 行政责任法:行政责任法主要规定了政府及其机构在行使行政权力过程中应承担的法律责任和追究机制。
三、行政法的作用与意义行政法作为一门独立的法学学科,在现代法治社会中具有重要的作用和意义。
行政法思考于课程前一、何谓行政?社会组织,在其活动过程中所进行的各种组织、控制、协调、监督等活动的总称中国古代有行政么?1、秦设三公九卿,细化了政治分工,并相互制约2、隋唐时期形成并完善的三省六部制之是古代最成功行政体制,三省,即中书、门下、尚书,中书起草政令,门下审核,尚书实施,尚书省统辖吏、户、礼、兵、刑、工六部,体制分工明确,工作效率高,又相互制约,防止专权administrationmin-man 手,能够掌控的~~新词用旧的同义词:minister管家,大臣;manage管理1、行政通说:《现代汉语词典》:行使国家权力的(活动);机关、企业、团体等内部的管理工作。
《元照英美法词典》:管理、经营、支配、实施、施行等。
台湾陈敏《行政法总论》:原具有执行管理之意义,无论国家、社会、私人企业或个人,皆有执行管理,亦即行政之问题。
2、界定行政法意义上“行政”之相关概念:私行政与公行政;国家行政与非国家行政;组织意义之行政、形式意义之行政和实质意义之行政国家意志执行说:政治是国家意志的表达,而行政则是国家意志的执行,两者构成一个国家的两种最基本功能。
除外说:行政是指除立法、司法以外的一类国家职能,或者说,除立法、司法之外的所有国家作用,就是国家的行政。
国家管理说:行政即管理,国家行政或公共行政则是对国家事务的管理。
马克思:“行政是国家的组织活动。
”新交规新增扣分规定扣6分变12分扣3分变6分扣2分变3分1.使用伪造和变造校车标牌的 -122.校车超员20%以上的 -123.校车超速20%以上的 -124.未取得校车驾驶资格驾驶校车-125.开车不按规定避让校车的 -66.低能见度条件,在高速上不按规定行驶的-67.在高速或者城市快速路上不按规定车道行驶的 -3 故意遮挡、污损车牌的机动车超速50%以上的疲劳驾驶客车、危险物品运输车辆的营运客车在高速公路车道内停车的违反交通信号灯通行的货车超载30%以上或者违规载客的驾驶营运客车以外的载客汽车超载20%以上机动车经过人行横道不避让行人的驾驶营运客车、载客汽车超载,但未达20%的货车超载,但未达30%的二、行政与公权力行政权是公权力的一部分,与立法权、司法权形成制衡关系。
行政权是人们建立国家共同体,获得公共物品的前提。
行政国家1.英国:无政府状态从摇篮到坟墓2.美国:守夜人全能政府3.全能政府的副作用(政府失灵)(1)对民主、自由、人权的威胁;(2)腐败和权力滥用;(3)官僚主义、效率低下;(4)人财物资源的浪费;(5)人的生存能力的退化案例:某学校是一所中等专业技术学校。
1995年5月,该校行政科发布了一个分房通知,将该校新购置的5套三居室住宅分给有关人员,并将分房的条件列出。
该校教师张某认为,他在该校已工作10年,对该校的教学改革做出了较大贡献,且他家一直住房紧张,急需改善住房条件,但分房名单中却没有他。
张某认为很不公平,便多次向校行政科、校长和学校主管部门申诉,但均未获得解决。
张某一怒之下,于1996年1月以该校行政科为被告向人民法院提起行政诉讼。
法院经审查认为,被告不合适,驳回了张某的起诉。
思考题:(1)本案例中学校行政科的“行政”是行政法学中所讲的“行政”吗?(2)法院为什么驳回了张某的起诉?国家行政与非国家行政:公行政不仅包括国家行政——国家行政机关从事的执行、管理活动,而且也包括非国家的公共团体、组织的行政(“社会公共行政”,法律法规授权的其他社会组织对公共事务的组织和管理活动)。
国家行政是行政法的基本调整对象。
【判例】王某是某省一所高校外语系二年级的本科生。
1996年10月下旬的一天傍晚,他在学校宿舍里私自用电炉煮饭时不慎失火,造成部分公私财物毁损,本人也被轻微烧伤。
因其行为严重违反学校《关于禁止在学生宿舍使用燃煤、燃油炉具和各种用于煮饭、烧水的电热器的规定》,故受到记大过的处分,同时学校总务处行政科依据学校有关规定给予其罚款100元的“行政处罚”。
王某不服,认为学校行政科不是行政机关,无权对其实施行政处罚,于是将此情况反映到省教育委员会,要求撤销学校作出的“行政处罚”,责令学校退还该项罚款。
主要争议:内部行政管理和特别权力关系参考判例:田永诉北京科技大学案、刘燕文诉北京大学案、黄渊虎诉武汉大学案。
上述三案分别涉及到学校在高等教育管理(系公共行政)中的三种高教行政执法:学籍管理、学位授予和招生录取。
前述案件,学校是作为事业单采用的是内部管理措施,属于“私人行政”的范畴。
但根据《教育法》第21条、第22条和《学位条例》第8条第1款的规定,高等学校具有对受教育者颁发学业证书和学位证书的权力。
这种权力具有特定性,是法律法规授予高等学校的行政权力,而不是高等学校作为事业法人所具有的民事权利。
高等学校在《教育法》和《学位条例》授权的情况下,运用这种行政权力作出的行为则属于可诉的行政行为,属于公共行政的范畴。
何谓行政权力、公民权利?行政权力:国家权力的外化,国家政权和社会治理权的组成公民权利:行政权力直接或者间接的来源,公民是服从者也是监督者中国的官本位vs西方的民本位官本位者的常态:自觉高人一等,占有更多社会资源,排斥他人监督民本位者的常态:习惯低人一等,没有所谓社会资源一说,不排斥他人监督规范和控制政府权力的法观点:“宪法消亡,行政法存续。
”——【德】奥托·迈耶如果说19世纪是“宪法时代”的话,那么20世纪及以后便是“行政法时代”。
——我国台湾省行政法学家80后破格提拔的干部——王然,刘婷婷引发的争论王然,23岁,担任科员公务员3年(有网友质疑实际是1年)连跳3级,成为山东新泰市国资局副局长。
王然本身农民出身,家庭普通,但坊间流传其男朋友的父亲是当地组织部某副部长,从而引发了更强烈的质疑。
不是网友们眼红,看不惯干部年轻化;也不是中国民众习惯了排资论辈,产生的抗拒思想,而是生活在这个满是论资格,讲背景,官场潜规则的环境下,对于年纪轻轻,没有斐然成绩的年轻人跃升成为副科级干部,而且担任要职,公众对其背景产生质疑也是非常正常的事。
王然、刘婷婷事件争议的焦点王然焦点1:过于年轻,在大学毕业和考上公务员担任3年科员时间难以对接;焦点2:疑似有官二代的男友焦点3:面对记者采访,公众的质疑显示出强烈的不满和情绪化刘婷婷法院担任助理审判员,提升为人民法院副院长焦点1:明目张胆的违反《法官法》,《法官法》第十一条规定:“地方各级人民法院院长由地方各级人民代表大会选举和罢免,副院长、审判委员会委员、庭长、副庭长和审判员由本院院长提请本级人民代表大会常务委员会任免”。
副院长是选任制,组织部最多有一个推荐的资格焦点2:刘婷婷的本科文凭系山东大学法学院函授,未经高考选拔,非正规全日制大学毕业,符合了现阶段提拔干部剑走偏锋的做法。
中国青年报记者采访片段记者:作为新提拔的23岁的国资局副局长,一些网民提出你是市委组织部某副部长的儿媳妇。
这是真的吗?王然:可笑!我还没有男朋友呢。
我的父母都是农民,我2003年考入山东工商学院,主修人力资源管理,辅修金融学。
2007年我就考上了公务员,至今工作3年,而网上有些人猜测我2008年考上的公务员,是错误的。
官二代的证据(有待查证)王然男友父亲新泰市委组织部王悦瑞。
吕玉婧,女,山东莱芜人,现任新泰市人民法院开发区法庭书记员,拟任新泰市司法局副局长。
其父亲是新泰市人民法院人事科长吕友谊。
她是新泰人大副主任陈方学之妻的侄女。
陈方学是山东省长韩寓群女儿韩小燕的山师大同学。
王鹏,安徽萧县人,现任新泰市财政局企业办事员,拟任新泰市审计局副局长。
是青岛市民政局局长王凯的子侄。
也是吕玉婧的前男友,提拔的时候正在和吕谈恋爱刘婷婷是新泰的常务副市长,岱岳区人大常委主任苗丰平妻子刘玉勤的娘家侄女。
刘婷婷的男友正是泰安市泰山区检察院检察长的儿子。
(据中华网报道)三、何谓行政法?(一)调整行政关系以及监督行政关系的规范和原则本质:行政职权的行使1.行政法律关系:行政主体和向对方在行政法调整后具备的权利义务行政管理的关系。
分类:内部vs外部实体vs程序2.监督行政法律关系:行政权力的适当执行,由法律事实引起,法律规定的相关组织或者自然人在监督过程中享有权利、承担义务的情况(二)行政法的研究对象1.行政在国家体制和法律制度中的地位2.行政的法律根据、任务和权限3.个人相对于国家和行政机关的地位4.行政的方法和活动方式5.行政程序、行政责任、行政组织6.公务员的地位7.行政的物质手段8.行政的形象9.对行政的监督第一编行政法及其基本原则行政法学内容框架基本范畴行政法法主体行政行为行政救济概念、特征、渊源行政主体抽象行政行为行政复议地位、作用、原则受委托的组织具体行政行为行政诉讼法律关系、基本原则公务员行政程序行政赔偿一、行政法(一)定义1.教科书:调整国家行政机关在行使职权过程中发生的各种社会关系法律规范的总称2.本书:行使职权调整行政关系,规范控制行政权接受监督(1)行政职权的行使行政法律关系:行政主体和向对方在行政法调整后具备的权利义务行政管理的关系。
1)构成要素主体:法律关系的当事人客体:物质财富、精神财富、行为内容:主体、相对方的权利义务分配2)特征:①当事人一方必是行政主体②法律关系主体双方权利义务不对等(常态下;责任上)③权利义务的法定性④行政主体实体上权利义务是重合的⑤先行执行与司法程序共同作用(2)监督行政法律关系行政权力的适当执行,由法律事实引起,法律规定的相关组织或者自然人在监督过程中享有权利、承担义务的情况1)实质:基于权力控制、权力限制的需要2)监督行政行为主体:监督主体、行政主体客体:行政行为3)特征(二)各国的研究1.[美]伯纳德·施瓦茨明确行政机关可以行使的权力,确定行使这些权力的原则,受到损害的人的法律救济2.[英]威廉·韦德目的功能和内容形式上的英国特色3.[德]哈特穆特·毛雷尔以特有的方式调整行政,为行政所特有的法4.[法]莫里斯·奥里乌从公法、私法划分开始,从行政组织法到行政行为法5.[日]美浓部达吉:行政的国内公法田中二郎:行政组织、作用及其统治的国内公法南博方:相对人是私权主体,行政是私法特别法二、行政法的渊源(一)一般渊源和特殊渊源一般渊源:权力机关、行政机关制定的规范性文件我国:1.宪法:立法依据2.法律:权力机关制定3.行政法规:国务院,根据宪法、法律制定部门规章:国务院各职能部门制定4.地方性法规:省、自治区、直辖市人民代表大会及常委会制定地方规章:人民政府所在地和较大市政府5.自治条例、单行条例:特殊渊源:行政法规范和原则、法律解释、国际条约和惯例全国首部小额贷款公司管理办法在浙发布《办法》明确规定,小额贷款公司是指在浙江省境内依法设立的不吸收公众存款、经营小额贷款业务的内资有限责任公司或内资股份有限公司。