ABB成套开关设备检验标准
- 格式:doc
- 大小:65.47 KB
- 文档页数:19
一、低压成套开关柜(GB7251.1-97)1、连接线、通电操作(1)检查铭牌和标志是否完整,与送试成套设备的样品是否相符。
(2)对机械操作元件、联锁、锁扣等部件的有颜色性进行检查。
(3)导线和电缆的布线是否正确。
(4)检查电器安装是否正确。
(5)检查连接,特别是螺钉连接是否接触良好。
(6)检查成套设备与制造厂提供的电气原理图、接线图和技术数据是否相符。
(7)通电操作试验,按设备的电气原理图要求进行模拟动作试验,试验结果应符合设计要求。
2、温升极限的验证试品按正常使用情况布置,所有覆板等都应就位。
成套设备中各部件的温升极限应满足下表要求。
测试点允许温升(K)连接外部绝缘导线的端子70母线间连接处,母线上插接式触点70电器元件接线端70绝缘操作手柄25金属表面外壳30(1) 试验时,应对继电器、接触器、脱扣器等的线圈施加额定电压,但控制电源线(二次回路)应与主电路(一次回路)脱离开。
(2) 断路器、继电器整定在对应的额定电流。
(3) 受电、配电、控制三柜并柜试验时,受电柜的输入电流应尽可能分配到配电柜、控制柜的各输出回路中。
若水平母线和垂直母线不能满足规定的试验电流时,采用在水平母线或垂直母线的末端外接模拟负载,平衡试验电流,因此制造企业应在送试的成套设备的母线或垂直母线的末端打孔,以便外接模拟负载。
(4) 试验连接的要求和试验导线的要求成套设备的外接导体的尺寸和布置方式最好能方便地和检验室的试验电源相连接。
温升试验的电源连接导线的尺寸,如图。
建议厂方做好如下工作:(a)成套设备的进线端和试验室电源端的过渡铜排的准备(尺寸)见下图。
单股软联接线,联接线长约2m,联接桩头为100×100的1块铜排,上面有4个孔,孔径为φ14,孔距为(40~60)×(40~60)mm。
(b)母排进线端和末端最好伸出柜体≥200mm,高度约在1m左右。
用于试验连接的电缆/铜母排的截面积、长度,依据不同的试验电流分别按GB7251.1中8.2.1.3.1、8.2.1.3.2、8.2.1.3.3、8.2.1.3.4要求选取。
成套产品一次检验标准1。
定义1.1)电气间隙:电器中具有电位差的相邻两导体部件间,通过空气的最短距离。
1.2)爬电距离:电器中具有电位差的相邻两导体部件间,沿绝缘体表面)的最短距离。
1.3)额定工作电压:在规定条件下,保证电器正常工作的电压值。
对于多相电路,系指相间电压。
1.4)额定绝缘电压:在规定条件下,用来度量电器及其部件的不同电位部分的绝缘强度、电气间隙和爬电距离的名义电压值。
任何一条电路的最大额定工作电压不允许超过其额定绝缘电压。
任一电路的工作电压,即使在暂时,也不得超过其额定绝缘电压的110%。
1.5)额定分散系数:是指成套设备中或成套设备一个部分中(例如一个柜架单元或框架单元)有若干主电路,在任一时刻所有主电路通过的电流最大值的总和与该成套设备的选定部分的所有主电路额定电流总和的比值2.电气间隙和爬电距2.1)主母线及配电母线的电气间隙和爬电距离应不小于20mm2.2)下述情况下允许降低电气间隙要求,但最低不能小于15mm:A)由于产品结构的限制不能达到20mm时;B)由于加工,装配或开关的自然误差使实际的电气间隙达不到20mm时2.3)当采用包扎绝缘时,电气间隙应不小于8mm。
2.4)当主电路电器(如万能式断路器)进出线端子之间的间距小于20mm时,连接到这些端子上的分支线的电气间隙和爬电距离可按端子间的间距确定;当母线连接件中某部分间距小于20mm时可采用包扎绝缘来减少间隙,但不得小于8mm;当采用绝缘母线时,电气间隙和爬电距离可适当减小,但不得小于8mm。
如果在不同极性的裸露带电部件之间或裸露带电部件与接地金属件之间加入了绝缘的金属,例如螺钉/垫圈等,均被看作是间隙的减少。
2.5)功能单元中带电部件的电气间隙和爬电距离应符合表4中的规。
表4:电气间隙与爬电距离2.6)装置内电器元件的电气间隙和爬电距离应符合该电器元件的相关规定,并在正常使用条件下也应保证其电气间隙和爬电距离。
2.7)MNS组合式配电箱的最小电气间隙与最小爬电距离要求:A)MNS组合式配电箱主母线的最小电气间隙2X20X10铜排系统为8.5mm2X12X10铜排系统为10mm1X30X10铜排系统为10mm1X40X10铜排系统为10mmB)MNS组合式配电箱主母线最小爬电距离要求:20mm3开关器件/元件及其安装3.1)电气元器件的型号、工作电压等级等参数符合设计图纸;元器件的安装应牢固/可靠,不得使元件受到额外应力作用,固定螺钉必须拧紧,无打滑和损坏镀层。
1.目的为规范、正确指导低压成套开关设备过程检验和出厂检验的完整性及准确性,特制订本标准。
2.范围本标准适用于户内正常使用的,额定电压为交流不超过1000V、频率不超过1000Hz和额定电压为直流不超过1500V的低压成套开关设备的过程检验及出厂检验。
3.定义A 电气间隙:不同电位的两个导电部件间最短的空间直线距离。
B 爬电距离:不同电位的两个导电部件之间沿绝缘材料表面的最短距离。
C 额定工作电压:在规定条件下,保证电器正常工作的电压值。
对于多相电路,系指相间电压。
D 额定绝缘电压:在规定条件下,用来度量电器及其部件的不同电位部分的绝缘强度、电气间隙和爬电距离的名义电压值。
任何一条电路的最大额定工作电压不允许超过其额定绝缘电压。
任一电路的工作电压,即使在暂时,也不得超过其额定绝缘电压的110%。
E 额定分散系数:是指成套设备中或成套设备一个部分中(例如一个柜架单元或框架单元)有若干主电路,在任一时刻所有主电路通过的电流最大值的总和与该成套设备的选定部分的所有主电路额定电流总和的比值。
F 额定短时耐受电流(Icw):成套设备中一条电路的额定短时耐受电流是指由制造商给出的,该电路在规定的试验条件下能安全承载的短时耐受电流方均根值。
除非制造商另外规定,该时间为1S。
G 额定峰值耐受电流(Ipk):成套设备中一条电路的额定峰值耐受电流是指在规定的试验条件下,制造商规定此电路能够圆满承受的峰值电流。
4.引用标准GB7251.1,3 《低压成套开关设备和控制设备》GB/T15576 《低压成套无功功率补偿装置》GB4208 《外壳防护等级》GB/T2681 《电工成套装置中的导线颜色》JB/T9661 《低压抽出式成套开关设备》GB191 《包装储运图示标识》5. 检验项目5.1 结构外观检查:5.1.1柜体外形尺寸应符合表1的规定,若三处超差或其中任一尺寸的偏差超迂允许偏差的1倍时,则判定为不合格,测量工具选用在检定有效期内的精密游标卡卷尺。
成套设备出厂检验细则一、一般检查1、柜体喷塑,表面颜色应一致,色泽均匀,无明显的刷痕及伤痕。
镀层牢固,无起皮、生霉、起泡锈蚀现象。
因为需要切割安装电气元件,损坏镀层后应采取防锈措施。
2、产品的所有用紧固件紧固的元件都必须牢固可靠,并有防松措施,所加弹垫必须压平,不得有松动现象。
同一台产品相同规格的螺栓,头部形状必须一致,紧固件紧固之后螺栓必须露出螺母,但露出高度不得超出6牙。
3、屏、箱、柜的门锁装配好锁门后,门的晃动量不得超过2mm,同批工程的门锁手柄装后开启方向应一致,且柜门钥匙在同一批次中应能通用。
4、柜内安装的一、二次元器件应为进厂合格品,且符合图纸设计要求。
5、在装配时不允许在箱台面放置元件,工具,零件, 紧固件等,以免划伤漆面。
6、元件的装配时应符合元件本身的的技术及安装要求,一般不得改变元件的完整性,不可在元件上自行钻孔,因特殊要求需改动,应凭有关部门的通知单或设计图纸。
并且装配时还应考虑元件布置的合理性,同时考虑同一工程的统一性。
7、电流互感器要固定在母排上合适的位置,应考虑到固定好之后能方便的观察到铭牌上的内容。
8、安装瓷质,胶木底座的元件时,应在元件底部垫软塑料垫片。
9、安装后的元件,应保证可活动部件之间不能相碰。
10、铭牌、符号牌、标志牌的使用必须符合图纸规定,无毛刺,脱漆,字样正确,端正,清晰,在规定的位置上端正地铆装或粘贴,同一工程产品铭牌铆装的高度必须一致.刀开关的拉杆机构应在安装后进行调整,调整时注意手柄的分合位置必须到位,在合闸时保证触头的超程, 调整好后反复分合几次,并锁紧各拉杆的锁紧螺母。
11、操作机构运动方向应在操作处有明显标志。
二、电气间隙和爬电距离1.主电路电气间隙和爬电距离应符合下表要求。
2.二次回路的电气间隙应≧4mm,爬电距离应≧6m m。
3导线束与带电体之间距离不得小于下表。
三、装置中所有手动操作部件操作5次,应操作灵活、无卡滞、操作力过大等现象。
低压成套开关设备工厂检查相关要求低压成套开关设备是电力系统中常见的设备之一,为了保证其正常运行及使用安全,工厂需要对每一台出厂的低压成套开关设备进行严格检查。
以下是关于低压成套开关设备工厂检查的相关要求。
首先,工厂需要对低压成套开关设备的各个部件进行外观检查。
包括检查设备外壳的表面是否有明显的损坏、变形、严重的腐蚀和漏底油等情况,检查开关设备的标识是否清晰、准确,以及各个连接部位是否紧固。
其次,工厂需要对低压成套开关设备的电气性能进行检查。
包括检查设备的额定电流、额定电压等参数是否符合要求,检查设备的主要回路和控制回路中的元器件是否齐全、正常。
同时,还需要检查设备的后备保护功能是否正常,如过流保护、短路保护等。
再次,工厂需要对低压成套开关设备的机械性能进行检查。
主要包括开关设备的机械传动部分的灵活性、工作稳定性等方面。
检查时可以进行开关动作试验,观察开关设备的动作是否准确、灵敏,以及开关设备的动作次数是否满足要求。
此外,工厂还需要对低压成套开关设备的绝缘性能进行检查。
主要是通过绝缘电阻测试来判断设备的绝缘状况。
检查时可以使用绝缘电阻测试仪来测量设备绝缘的电阻值,判断是否满足要求。
如果设备绝缘电阻值过低,则需要对其进行绝缘处理或更换。
最后,工厂还需要对低压成套开关设备的防护等级进行检查。
主要是检查设备的密封性能是否良好,以及设备的保护等级是否符合要求。
检查时可以使用适当的工具来进行检测,如用压力计检测设备的密封性能,用防护等级测试仪来测试设备的防护等级。
总之,对于低压成套开关设备工厂检查,不仅要对设备的外观、电气性能、机械性能、绝缘性能和防护等级等方面进行详细的检查,还需要检查的结果进行记录,并及时对检查出的问题进行处理,确保每一台出厂的低压成套开关设备都能够符合相关要求,保证使用的安全和可靠性。
同时,工厂还应根据实际情况制定相应的检查程序和检查标准,以确保每一台设备都能够通过严格的检查,保证出厂的低压成套开关设备品质优良。
一、低压成套开关柜(GB7251.1-97)1、连接线、通电操作(1)检查铭牌和标志是否完整,与送试成套设备的样品是否相符。
(2)对机械操作元件、联锁、锁扣等部件的有颜色性进行检查。
(3)导线和电缆的布线是否正确。
(4)检查电器安装是否正确。
(5)检查连接,特别是螺钉连接是否接触良好。
(6)检查成套设备与制造厂提供的电气原理图、接线图和技术数据是否相符。
(7)通电操作试验,按设备的电气原理图要求进行模拟动作试验,试验结果应符合设计要求。
2、温升极限的验证试品按正常使用情况布置,所有覆板等都应就位。
成套设备中各部件的温升极限应满足下表要求。
测试点允许温升(K)连接外部绝缘导线的端子70母线间连接处,母线上插接式触点70电器元件接线端70绝缘操作手柄25金属表面外壳30(1) 试验时,应对继电器、接触器、脱扣器等的线圈施加额定电压,但控制电源线(二次回路)应与主电路(一次回路)脱离开。
(2) 断路器、继电器整定在对应的额定电流。
(3) 受电、配电、控制三柜并柜试验时,受电柜的输入电流应尽可能分配到配电柜、控制柜的各输出回路中。
若水平母线和垂直母线不能满足规定的试验电流时,采用在水平母线或垂直母线的末端外接模拟负载,平衡试验电流,因此制造企业应在送试的成套设备的母线或垂直母线的末端打孔,以便外接模拟负载。
(4) 试验连接的要求和试验导线的要求成套设备的外接导体的尺寸和布置方式最好能方便地和检验室的试验电源相连接。
温升试验的电源连接导线的尺寸,如图。
建议厂方做好如下工作:(a)成套设备的进线端和试验室电源端的过渡铜排的准备(尺寸)见下图。
单股软联接线,联接线长约2m,联接桩头为100×100的1块铜排,上面有4个孔,孔径为φ14,孔距为(40~60)×(40~60)mm。
(b)母排进线端和末端最好伸出柜体≥200mm,高度约在1m左右。
用于试验连接的电缆/铜母排的截面积、长度,依据不同的试验电流分别按GB7251.1中8.2.1.3.1、8.2.1.3.2、8.2.1.3.3、8.2.1.3.4要求选取。
低压成套开关设备出厂检验细则1.设备外观检查:1.1确认设备外观无损坏、腐蚀等问题;1.2检查设备的铭牌、标志是否齐全、清晰;1.3检查设备的连接电缆是否正确、牢固。
2.电气装置检查:2.1检查设备的电气连接是否正确,包括电缆的连接、标号与设备接线柜的连接等;2.2检查设备的接地是否符合要求,接地电阻是否符合标准;2.3检查设备是否具有过流保护、短路保护等必要的电气保护装置;2.4检查设备的电气接口是否符合安全标准,如插座、插拔件等。
3.保护装置检查:3.1检查设备的过流保护装置是否可靠,测试保护装置的动作时间是否正确;3.2检查设备的短路保护装置是否可靠,测试保护装置的动作时间是否正确;3.3检查设备的过压保护装置是否可靠,测试保护装置的动作时间是否正确;3.4检查设备的欠压保护装置是否可靠,测试保护装置的动作时间是否正确。
4.功能检查:4.1检查设备的手动操作装置是否灵活、可靠;4.2检查设备的控制装置是否能够正常操作;4.3检查设备的防止误操作装置是否可靠,包括带锁装置、按钮保护盖等;4.4进行设备的负荷试验,检查设备在负荷下的运行情况是否正常。
5.绝缘测试:5.1进行设备的绝缘电阻测试,检查设备的绝缘性能是否符合要求;5.2进行设备的耐压试验,检查设备在正常使用环境下的耐压性能是否符合要求。
6.样品质量抽检:6.1从批量生产的设备中抽取样品进行抽检,检查样品的关键参数是否符合要求;6.2检查样品的外观质量是否符合要求;6.3检查样品的功能是否稳定,可靠;6.4检查样品的电气性能是否符合标准。
7.记录和报告:7.1对每个设备进行详细记录,包括设备编号、检验结果等;7.2对发现的问题进行张贴;7.3对检验结果进行统计分析,编写检验报告。
注意事项:1.检验过程中,应仔细查阅设备的相关资料,如说明书、技术标准等;2.检验过程中,应注意安全,遵守相关操作规程;3.检验过程中,如发现问题,应及时采取有效措施进行修复或替换。
成套开关柜壳体制造(检验)标准1.适用范围本标准适用于本厂制造的标准的电气柜柜体,图纸另有标注的除外。
2.引用标准《全国电工电子设备结构综合标准技术委员会1999年年鉴》一书中所载有关标准。
3.制造(检验)内容;3.1柜体结构3.1.1外观柜体产品的表面应平整光滑,无明显凹凸不平、焊接缺陷、裂纹和锈蚀,如作表面被覆处理,色泽应一致,无流痕、起泡、划伤缺陷等,各处间隙应一致。
3.1.2外形尺寸偏差3.1.3形位公差a.框架各主柱的外形表面对底座垂直度为2.5mm,检测时以底座上表面为基准,以主柱上端内沿面为测量点。
b.顶框与底座平行度不大于1.5mm,在高度方面四个面对角线长度之差不大于2.0mm。
c.框架的前后立柱之间和左右之间,其对应模数安装孔的间距公差:宽度为0~2mm,深度为±1mm,高度为±1mm。
3.1.4互换性a.框架应能满足—拆散—调换—再组装的重复检测,两次组装后的精度,应符合3.1.2和3.1.3的规定。
b. 框架组装定形后,框架外表面各构件连接面间的缝隙不大于0.6mm。
3.1.5面板、门板、隔板、侧板等板构件的平面度的一般公差为任意每平方米3mm。
所有门(或侧、隔板)装入机柜内,其外表面和它所在的机柜侧面平形度不得超过1.5mm,且与框架贴合良好,同一缝隙各处之差的绝对值≤1mm.有开启与闭合的门必须转动灵活,开启角度>900,转动过程中不得有任何能引起喷涂层损坏现象。
3.2抽屉结构3.2.1抽屉壁前后板所组成的底部平面度不大于1mm.3.2.2抽屉各零件应焊接劳固,各立面(包括小仪表板支架)对底部的垂直度尺寸不大于1mm,两支架安装孔高低之差不大于1mm.3.2.3抽屉装入托板后,四个滚轮应同时接触,抽屉推入、拉出应灵活,与托板导轨之间的间隙不大于1.5mm。
3.2.4相同规格的抽屉应具有良好的互换性。
3.3零部件3.3.1材质应符合图纸要求,除GGD横梁和型材用热轧板外,其余全部用冷轧板。
1 定义1.1) 电气间隙:电器中具有电位差的相邻两导体部件间,通过空气的最短距离。
B)爬电距离:电器中具有电位差的相邻两导体部件间,沿绝缘体表面的最短距离。
C)额定工作电压:在规定条件下,保证电器正常工作的电压值。
对于多相电路,系指相间电压。
D)额定绝缘电压:在规定条件下,用来度量电器及其部件的不同电位部分的绝缘强度、电气间隙和爬电距离的名义电压值。
任何一条电路的最大额定工作电压不允许超过其额定绝缘电压。
任一电路的工作电压,即使在暂时,也不得超过其额定绝缘电压的110%。
装置内功能单元中带电部件的电气间隙和爬电距离应符合表4中的规定。
表4:电气间隙与爬电距离装置内电器元件的电气间隙和爬电距离应符合该电器元件的相关规定,并在正常使用条件下也应保证其电气间隙和爬电距离辅助回路导线要求:a)辅助电路应采用绝缘铜质多股绞线,绝缘导线的额定绝缘电压不应低于电路的额定电压。
a)b)辅助电路应采用绝缘铜质多股绞线。
采用多股导线时导线的截面积不应小于1mm2。
抽出式抽屉最小为1.0mm2;ACB开关柜及固定式开关柜为1.5mm2;对于电流互感器二次回路,其截面还应校验不得使互感器负荷超过规定值,一般不得小于2.5mm2。
双输出电流互感器输出端0-5A选用2.5mm2电缆;输出端2-20mA选用1.0mm2电缆。
外引电源≤10A的采用1.5mm单绝缘电缆。
弱电回路可采用截面积不小于0.5mm2的绝缘导线。
在计费的电能计量装置中,所使用的导线种类,截面面积应符合国家现行标准的规定。
c)绝缘导线的颜色应符合下列规定:接地保护采用黄绿双色线,N线为淡蓝色,其他不需表明电路特征的辅助电路,宜采用黑色线。
d)两个连接器件之间的电线不应有中间接头或焊点,应尽可能在固定的端子上接线,只有在电气元件适用于用焊接接线时,才允许用焊接接线.e)一个端子只能接一根线,将两根或多根导线连接到一个端子上只有在端子是为此用途而设计的情况才允许。
产品质量监督抽查实施细则——低压成套开关设备和控制设备为了加强对低压成套开关设备和控制设备的质量监督抽查工作,提高产品质量,保障消费者权益,制定本实施细则。
一、抽查内容1.抽查对象:低压成套开关设备和控制设备,包括开关柜、开关插座、隔离开关、接触器、控制器等。
2.抽查内容:产品规格、技术参数与性能、安全可靠性等主要技术要求指标。
二、抽查方式1.随机抽查:通过电子抽签、随机数抽取等方式随机选择抽查对象。
2.目标抽查:针对市场流通的低压成套开关设备和控制设备进行有目的性的抽查。
三、抽查依据1.国家标准:依据国家相关标准对产品进行抽查,包括但不限于GB7251.1-2024《低压成套开关设备和控制设备第1部分:设备总则》、GB7251.2-2024《低压成套开关设备和控制设备第2部分:开关柜》等。
2.标准依据:依据产品相关标准规定的质量指标和技术要求进行抽查。
3.技术要求:依据产品性能、安全可靠性等技术要求进行抽查。
四、抽查频次1.市场检查:每年对市场上流通的低压成套开关设备和控制设备进行不少于3次的抽查,确保市场产品质量稳定。
2.企业自查:每年对生产企业进行不少于1次的抽查,检查企业是否按照相关标准生产产品,是否存在违规行为。
五、抽查方法1.产品抽样:通过随机抽样的方式,在市场或企业现场选择低压成套开关设备和控制设备样品,进行抽样检测。
3.生产现场检查:对生产企业的生产场所、设备、人员进行现场检查,核实产品的生产过程是否符合质量管理要求。
六、抽查结果处理1.合格产品:产品经抽查合格,则认为产品质量达到相关标准要求,可以正常投放市场销售。
2.不合格产品:产品经抽查不合格,则认为产品质量存在问题,需要责令企业停止生产、下架市场,并依法进行相应处罚。
同时,要求企业进行整改,并经过复查合格后方可重新投放市场销售。
3.异常情况:对于抽查过程中发现的重大质量问题、安全隐患等异常情况,要及时向相关部门报告,并配合开展调查和处理工作。
山东省低压成套开关设备产品质量监督抽查实施细则(2024年版)1抽样1.1抽样方法以随机抽样的方式在被抽样生产者、销售者的待销产品中抽取。
1.2抽样基数抽查样品基数满足抽样数量即可。
1.3抽样范围抽查产品种类包括低压配电柜、配电板。
1.4抽样数量每批次产品抽取样品1台。
2检验项目及检测方法表1低压成套开关设备产品检验项目序号产品检验项目检测方法1低压配电柜温升GB/T7251.1电击防护和保护电路完整性GB/T7251.1电气间隙和爬电距离GB/T7251.1成套设备的防护等级(IP代码)GB/T7251.22配电板温升验证GB/T7251.3电击防护和保护电路完整性GB/T7251.1电气间隙和爬电距离GB/T7251.1成套设备的防护等级GB/T7251.1绝缘材料耐受内部电效应引起的非正常发热和着火的验证GB/T7251.3注:上表所列检验项目是有关法律法规、标准等规定的,重点涉及健康、安全、节能、环保以及消费者、有关组织反映有质量问题的重要项目。
凡是注日期的文件,其随后所有的修改单(不包括勘误的内容)或修订版不适用于本细则。
凡是不注日期的文件,其最新版本适用于本细则。
3判定规则3.1标准依据GB/T7251.1低压成套开关设备和控制设备第1部分:总则GB/T7251.2低压成套开关设备和控制设备第2部分:成套电力开关和控制设备GB/T7251.3低压成套开关设备和控制设备第3部分:由一般人员操作的配电板(DBO)相关的法律、行政法规、部门规章、规范性文件现行有效的企业标准、团体标准、地方标准及产品明示质量要求3.2判定原则经检验,检验项目全部合格,判定为被抽查产品所检项目未发现不合格;检验项目中任一项或一项以上不合格,判定为被抽查产品不合格。
若被检产品明示的质量要求高于本细则中检验项目依据的标准要求时,应按被检产品明示的质量要求判定。
若被检产品明示的质量要求低于本细则中检验项目依据的强制性标准要求时,应按照强制性标准要求判定。
按钮、开关检验标准1. 引言按钮和开关是广泛应用于各种电子设备中的重要组件。
为确保其正常运行和安全性能,制定适当的检验标准是必要的。
本文档旨在提供按钮和开关的检验标准,以便进行相关产品的检验和认证。
2. 按钮检验标准2.1 外观检验- 检查按钮是否有明显的划痕、变形或损坏。
- 确保按钮的外观符合产品设计要求,颜色是否一致。
- 检查按钮的标识和标记是否清晰可见。
2.2 功能检验- 确保按钮能够正常启动和关闭相关设备。
- 测试按钮的按压力度是否适中,避免按下过于困难或过于松弛。
- 检查按钮的反馈是否明显,如声音或振动等。
2.3 安全性能检验- 确保按钮的绝缘性能符合相关安全标准。
- 测试按钮在极端温度、湿度和震动等条件下的性能。
- 检查按钮是否能够正常承受额定负荷和电流。
3. 开关检验标准3.1 外观检验- 检查开关是否有损坏、锈蚀或变形。
- 确保开关的外观与产品设计要求相符。
- 检查开关的标识和标记是否清晰可辨。
3.2 功能检验- 确保开关能够正常启动和关闭相关电路或设备。
- 测试开关的操作力度是否适中。
- 检查开关的开关速度和反馈是否正常。
3.3 安全性能检验- 确保开关的绝缘性能符合相关安全标准。
- 测试开关在额定负荷和电流下的稳定性。
- 检查开关的遮断性能是否符合要求。
4. 结论通过对按钮和开关进行外观、功能和安全性能的检验,可以确保它们在使用过程中的正常运行和安全性。
本文档提供的检验标准可作为相关生产企业和检测机构的参考,从而保障相关产品的质量和性能。
以上为按钮、开关检验标准,供参考使用。
参考文献- [相关安全标准名称/编号]- [相关产品设计要求]- [按钮和开关制造商提供的技术规格]。
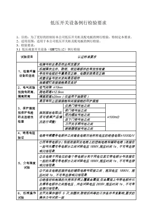
低压成套开关设备检验标准1.目的为规范、正确指导低压成套开关设备过程检验和出厂检验的完整性及准确性,特制订本标准。
2.范围本标准适用于户内正常使用的,额定电压为交流不超过1000V、频率不超过1000Hz和额定电压为直流不超过1500V的低压成套开关设备的过程检验及出厂检验。
3.定义A 电气间隙:不同电位的两个导电部件间最短的空间直线距离。
B 爬电距离:不同电位的两个导电部件之间沿绝缘材料表面的最短距离。
C 额定工作电压:在规定条件下,保证电器正常工作的电压值。
对于多相电路,系指相间电压。
D 额定绝缘电压:在规定条件下,用来度量电器及其部件的不同电位部分的绝缘强度、电气间隙和爬电距离的名义电压值。
任何一条电路的最大额定工作电压不允许超过其额定绝缘电压。
任一电路的工作电压,即使在暂时,也不得超过其额定绝缘电压的110%。
E 额定分散系数:是指成套设备中或成套设备一个部分中(例如一个柜架单元或框架单元)有若干主电路,在任一时刻所有主电路通过的电流最大值的总和与该成套设备的选定部分的所有主电路额定电流总和的比值。
F 额定短时耐受电流(Icw):成套设备中一条电路的额定短时耐受电流是指由制造商给出的,该电路在规定的试验条件下能安全承载的短时耐受电流方均根值。
除非制造商另外规定,该时间为1S。
G 额定峰值耐受电流(Ipk):成套设备中一条电路的额定峰值耐受电流是指在规定的试验条件下,制造商规定此电路能够圆满承受的峰值电流。
4.引用标准GB7251.1,3 《低压成套开关设备和控制设备》GB/T15576 《低压成套无功功率补偿装置》GB4208 《外壳防护等级》GB/T2681 《电工成套装置中的导线颜色》JB/T9661 《低压抽出式成套开关设备》GB191 《包装储运图示标识》5. 检验项目5.1 结构外观检查:5.1.1 柜体外形尺寸应符合表1的规定,若三处超差或其中任一尺寸的偏差超迂允许偏差的1倍时,则判定为不合格,测量工具选用在检定有效期内的精密游标卡卷尺。
(mm)表差偏寸尺形外:1表.低压成套开关设备检验标准5.1.2 装置的强度与钢度应符合正常吊装、运输及正常工作的操作与电器动作等的要求,且应在短路故障情况下满足动/热稳定性的要求。
5.1.3 组装结构应连接牢固,用以连接的紧固件应拧紧,无打滑现象,并有防松措施,紧固螺钉应露出螺母2-5螺距,最多不超过8螺距。
5.1.4 装置上的门应能灵活启闭,开启的角度不应小于90 0,但不宜过大,启闭过程不得损坏涂层,且不应有明显的抖动;门锁上后移动量不大于2mm,对并列使用的装置任一门的启闭亦应符合上述要求。
门的铰链应该是金属的,铰链的轴和套管应牢固地固定在门及外壳上,紧固点一般不少于2点,如有定位点则可采用一点紧固。
5.1.5 装置中的焊接应牢固,焊缝应光洁均匀/无焊穿/裂纹/咬边/溅渣/气孔等,焊药皮应除净,金属结构件的表面应有防锈涂层或镀层,紧固件应镀锌。
5.1.6 装置外表面的喷涂层应具有良好的附着力,不应有皱纹(皱纹漆除外)/针孔,气泡/杂质/透底色等缺陷,色泽应均匀,在阳光不直接照射下,距离l.Om处目测时,同批装置不应有明显的色差,电镀件的镀层不应有起皮/脱落/发黑/生锈等缺陷。
5.1.7 门与门及门与壳体之间允许偏差应符合表2的规定,表面不得有明显的痕迹/凹凸。
测量工具选用在检定有效期内塞规/钢卷尺/游标卡尺,当发现超过允许偏差,但不超过偏差的1倍时,且不影响外观时,判定装置为合格,当其中任一处的偏差超过允许偏差的1倍时,应为不合格。
表2:装置门缝允许偏差(mm)5.1.8 装置外壳的防护等级应符合技术协议的规定,且不得低于IP30。
对于无附加防护设施的户外成套设备,第二位特征数字应至少为3。
防护等级具体要求见表3规定。
表3:装置外壳的防护等级:低压成套开关设备检验标准每台装置均应有铭牌。
5.1.9装置铭牌内容为:5.1.9.1 制造厂厂名、商标AB 产品名称或型号C 生产日期D 出厂编号E 符合标准代号额定频率FG 额定工作电压H 水平母线额定电流(配电箱为额定电流)1sI 额定短时耐受电流(有效值)(配电箱不适用)额定峰值耐受电流(配电箱不适用)J低压成套开关设备检验标准5.2 电气间隙与爬电距离5.2.1 主母线及配电母线的电气间隙和爬电距离应不小于20mm。
A 下述情况下允许降低电气间隙要求,但最低不能小于15mm:A)由于产品结构的限制不能达到20mm时;b)由于加工、装配或开关的自然误差使实际的电气间隙达不到20mm时。
B 当采用包扎绝缘时,电气间隙应不小于8mm。
5.2.2 当主电路电器(如万能式断路器)进出线端子之间的间距小于20mm时,连接到这些端子上的分支线的电气间隙和爬电距离可按端子间的间距确定;当母线连接件中某部分间距小于20mm时可采用包扎绝缘来减少间隙,但不得小于8mm;当采用绝缘母线时,电气间隙和爬电距离可适当减小,但不得小于8mm。
如果在不同极性的裸露带电部件之间或裸露带电部件与接地金属件之间加入了绝缘的金属,例如螺钉/垫圈等,均被看作是间隙的减少。
5.2.3 功能单元中带电部件的电气间隙和爬电距离应符合表4中的规定。
表4:电气间隙与爬电距离电气间隙(mm) 爬电距离(mm) Ui(V)额定绝缘电压63A及以下大于63A及以下大于63A63A60 ≤Ui5 3 5 38 60<Ui5 6 ≤300 612690300< Ui≤101085.2.4装置内电器元件的电气间隙和爬电距离应符合该电器元件的相关规定,并在正常使用条件下也应保证其电气间隙和爬电距离。
5.3 绝缘电阻测量5.3.1 单台装置未对外接线或断开其对外接线的情况下,测试其绝缘电阻,作为介电强度试验前后的辅助判别。
绝缘电阻测试部位应符合下列规定:A 主电路带电部件与地(框架)之间。
B 主电路各相之间。
C 辅助电路与地(框架)、其他电路、主电路之间。
注:1)试验时,成套设备的所有电气器件都应连接起来,除非根据有关规定应施加较低试验电压的器件以及某些消耗电流的器件(如线圈、测量仪器),对这些电器施加试验电压后将会引起电流的流动,则应当断开。
此类电器应在其中一个接线端上断开,除非它被设计为不能耐受试验电压时,才能将所有接线端子都断开。
2) 安装在带电部件和裸露导电部件之间的抗干扰电容器不应断开,此电容器应能够耐受试验电压。
5.3.2 绝缘电阻测试所采用兆欧表或绝缘电阻测试仪的电压等级额定绝缘电压Ui兆欧表的电压等级250V 60V Ui≤500v 60V< Ui<690V1000V690V< Ui<lOOOV5.3.3 绝缘电阻测试应在产品正常贮存、无明显受潮、并清除杂物后的正常状态下进行。
VΩ/1000绝缘电阻不应小于5.3.4低压成套开关设备检验标准5.4 介电强度试验5.4.1 介电强度试猃在未对外接线的单台产品中进行,其试验部位与试验接线应符合本程序5.3.1的规定。
5.4.2 主回路及与主回路直接连接的辅助回路介电强度试验电压(工频交流有效值)按5.1-1所示,若为电容柜,则按表5.1-2所示的电压;不与主电路连接的辅助电路试验电压按表5.2规定。
如果安装在电路中的元件按照其标准用较低的试验电压进行了出厂试验,那么介电强度试验电压也应采用上述较低的电压值,但不得低于两倍的额定绝缘电压。
对于由额定值不超过16A短路保护器件保护的和预先已以辅助电路额定电压进行电气操作试验的辅助电路不需要进行该试验。
5.4.3 用绝缘材料制造的外壳,还应进行一次补充的介电试验。
在外壳的外面包复一层能覆盖所有的开孔和接缝的金属箔,试验电压则施加于这层金属箔和外壳内靠近开孔和接缝的相互连接的带电部件以及裸导电部件之间。
对于这种补充试验,其试验电压应等于表5.1-1中规定数的1.5倍。
5.4.4 用绝缘材料制造或覆盖的外部操作手柄,介电试验是在带电部件和用金属箔裹缠整个表面的手柄之间施加表5.1-1规定的1.5倍试验电压值。
进行该试验时,框架不应当接地,也不能同其他电路相连接。
表5.1-1额定绝缘电压Ui试验电压1000V ≤60V Ui 2000V 300V 60V< Ui≤2500V 300V< Ui≤690V 3000V 800V690V< Ui≤3500V≤lOOOV 800V< Ui表5.2试验电压额定绝缘电压Ui250V 12V Ui≤500V 12V< Ui60V≤2Ui+lOOOV Ui> 60V 1500V最低5.1-2(电容柜介电强度选择标准)表试验电压值(有效值)额定绝缘电压Ui1000V ≤60VUi2000V 60V<Ui≤300V2500V ≤660V 300V<Ui3000V 660V<Ui≤800V3500V1000V≤800V<Ui低压成套开关设备检验标准5.4.3 介电强度试验电压的施加时间为l.Os试验电压为正弦波,其频率在45Hz至62Hz之间,交流电源的容量应不小于500V A以使在出现各种漏电电流的情况下仍能维持试验电压。
试验时应无闪络或绝缘击穿。
5.4.4 如果被试设备是包括在已预先经受过介电试验的主电路或辅助电路之中,试验电压则可以减至表5.1-1、5.1-2和表5.2所给出值的85%。
5.4.5 对于交流标称对地电压不超过300V,输入总负载电流不超过250A,每个短路保护器件的额定电流不超过125A的配电箱,不要求在仅有母线或预制主回路接线上进行介电强度试验,也不要求在简单的结构上进行介电强度试验。
5.5 开关器件/元件及其安装5.5.1 开关器件和元件应符合有关国家或国际标准(强制认证的元器件应有认证标志)。
5.5.2 开关器件和元件的额定电压(额定绝缘电压、额走冲击耐受电压等)、额定电流、使用寿命、接通和分断能力、短路耐受强度等应适合于成套设备外形设计的特殊用途(如开启式和封闭式)。
5.5.3 开关电器和元件的协调,如,电机起动器和短路保护器件的协调,应符合有关国家标准。
5.5.4 装置中的指示灯与按钮的颜色及其含义应符合GB/T2682的规定,详见表6与表7。
5.5.5 测量互感器、测量表(计)、变送器的精度等级应符合图纸及客户的具体规定。
5.5.6 开关器件和元件(包括端子)的布置应同时兼顾到工艺上的整齐美观、便于客户接线、便于维修以及元器件本身的要求(使用条件、飞弧距离等)等;当元件之间留有规定的飞弧距离时,飞弧区内不同相或极的裸露带电导体之间应加隔弧板或在裸露带电导体上包扎阻燃绝缘材料,并应留有维修拆卸空间;对有防震要求者应采取减震措施。
安装应牢固,但不得使元件受到额外应力作用。