2017年深圳积分入户分值表
- 格式:doc
- 大小:269.16 KB
- 文档页数:10
深圳入户积分制度深圳入户积分制度积分入户是广东省委、省政府贯彻中央和省战略决策的重要举措,指外来务工人员积分入户核准分值到达一定值后即可申请落户,以下是为大家的深圳入户积分制度,仅供参考,欢迎大家阅读。
1、满18周岁—35周岁以内,加5分;2、满35周岁—40周岁以内,加1分;3、满40周岁—45周岁以内,每增长1岁,减2分;备注:一般如果年龄到达45周岁了,根本就很难调深户了。
除非是属于以下条件之一的人员,不适用年龄减分。
1、具有全日制本科以上学历和学士以上学位;2、具有大专以上学历并具有中级以上专业技术资格;3、具有高级技师职业资格;4、配偶为本市户籍。
1、养老保险每满一年(12个月)可积3分;2、工伤保险每满一年(12个月)可积1分;3、医疗保险每满一年(12个月)可积1分;4、失业保险每满一年(12个月)可积1分;5、生育保险每满一年(12个月)可积1分;备注1、实际缴纳的社保月份数,可以深圳人力资源和社会保障网,后可以查询自己的社保月份数,按上面的算法,根据自己的社保情况,逐条算出自己的社保积分。
2、社保是要交满1年(12个月)以上,才能算积分的。
3、如果社保是处于停交状态,网上查询是显示不出社保月份数字的,必须重新交上1个月的'社保后,才能查询到。
4、社保的月份数是累计的,按实际缴纳的月数,来计算!5、社保的最高积分,不超过30分。
1、非全日制本科可以加80分(非全日制学位证书不加分),包含成人高考,自学考试,网络教育,播送电视大学等学习形式的本科,都是属于非全日制本科。
2、全日制统招大专,可以加70分。
3、非全日制大专,可以加60分(包含成人高考,自学考试,网络教育,播送电视大学等学习形式的大专,都是属于非全日制大专)。
1、专本科学历需要做验证报告,通过前方可积分。
判断标准主要有,在全国高等教育学生信息网,做验证报告。
或者拿去深圳人才大市场做验证报告也可以。
2、如果是属于党校大专本科,或者民办学校大专本科,一般是不被成认的。
深圳本科生积分入户指标体系(最新版)目录1.深圳积分入户政策的背景和目的2.本科生积分入户的具体指标体系3.本科生积分入户的办理条件和流程4.本科生积分入户政策的优势和影响正文一、深圳积分入户政策的背景和目的为了提高人才引进效率和公平性,深圳市人力资源和社会保障局在2012 年取消了招工、调工,统一实行积分入户政策。
这一政策的目的是为了吸引更多的高素质人才投身于深圳的经济建设和社会发展,从而推动深圳的进一步繁荣。
二、本科生积分入户的具体指标体系在深圳的积分入户政策中,本科生的积分指标体系主要包括以下几个方面:1.学历积分:本科学历可获得 80 分。
2.年龄积分:35 岁以下的全日制大专人员可直接引进,45 岁以下的全日制本科人员可直接引进,45 周岁以下的中级专业技术人才可直接引进,35 岁以下、在深参保三年以上的高级工可以直接引进等。
3.职称积分:高级专业技术资格可获得 100 分,高级技师职业资格可获得 100 分,经深圳市认定的高层次专业人才可获得 100 分。
4.社保积分:依法参加深圳市社会养老保险年限已满 5 年的,每满 1 年积 3 分,最高积分 30 分。
5.房产积分:在深圳市拥有合法产权住房的,每满 1 年积 2 分,最高积分 10 分。
6.奖励和贡献积分:获得深圳市级以上奖励或荣誉称号的,国家级最高积 30 分,省级最高积 20 分,市级最高积 10 分;对深圳市作出突出贡献的,经深圳市委、市政府认定的,最高积 20 分。
三、本科生积分入户的办理条件和流程1.办理条件:持有有效的深圳经济特区居住证,拥有深圳市合法产权住房(或在深圳市租赁住房)年限及依法参加深圳市社会养老保险年限均已满 5 年,未参加过国家禁止的组织及活动,违反计划生育规定应当依法缴纳社会抚养费的,社会抚养费已缴纳完毕。
2.办理流程:首先,申请人需在深圳市人力资源和社会保障局官网上提交积分入户申请;然后,经过审核后,符合条件的申请人需携带相关证明材料到指定地点进行积分核算;最后,积分达到 100 分的申请人可获得入户资格。
怎样申请深圳户⼝?你可以先通过深圳积分⼊户测评系统,对你的条件进⾏全⾯的测评,当你的测评分数超过了100分,你的条件将可以办理深圳户⼝。
《2017年度个⼈申办⼊户条件》⼀、基本条件1、⾝体健康;2、已在本市依法缴纳(符合下款申办条件第1项条件的除外);3、符合本市计划⽣育相关规定;4、未参加国家禁⽌的组织及活动,⽆记录。
⼆、申办条件符合上述基本条件,并符合以下条件之⼀,可申请办理⼈才引进:1、经深圳市认定的⾼层次⼈才,且符合该类⼈才认定标准对应年龄条件的⼈员。
2、具有普通⾼等教育本科以上学历,且年龄在45周岁以下的⼈员;具有普通⾼等教育专科以上学历,且年龄在35周岁以下的⼈员。
3、具有⾼级专业技术资格,且年龄在50周岁以下的⼈员;具有中级专业技术资格,且年龄在45周岁以下的⼈员。
本项所述⼈员需同时具有中专以上学历。
⾮⼴东省评定颁发的专业技术资格(不含经全国统考取得),须经过本市(区)⼈⼒资源部门审核。
4、具有⾼级技师职业资格,且年龄在45周岁以下的⼈员;具有技师职业资格,且年龄在40周岁以下的⼈员;具有⾼级技能职业资格,且在深圳市参加社会保险满3年以上,年龄在35周岁以下的⼈员。
本项所述⼈员的职业资格证书需同时符合深圳市技能⼈才引进紧缺职业⽬录。
⾮在本市参加考试的技能职业资格证书(含全国、全省统考类),须通过本市⼈⼒资源保障部门组织的相应等级综合⽔平测试。
5、在世界技能⼤赛和国家级⼀、⼆类职业技能竞赛中获奖⼈员,或获得“中华技能⼤奖”、“全国技术能⼿”、“⼴东省技术能⼿”、“深圳市技术能⼿”称号⼈员,或受深圳市委、市政府表彰的⼈员。
本项所述⼈员年龄需在45周岁以下。
6、按照深圳市⼈才引进综合评价分值表测评达到100分,且年龄在45周岁以下的⼈员。
按照前款第1⾄5项条件申请办理⼈才引进的,由⼈⼒资源部门核准办理;按照第6项条件申请办理⼈才引进的,由⼈⼒资源部门在市发展改⾰部门下达的专项计划指标范围内审批办理。
深圳积分⼊户积分查询务⼯的外来⼈员达到⼴东省政府及各地级市制定的有关积分⼊户规定的要求和相应积分标准即可申请落户。
这样也能为引进更多的各类优秀⼈才。
那么深圳积分⼊户积分查询是怎么样的呢?下⾯,让店铺⼩编带⼤家⼀起来看看吧。
进度查询单位查询:代理机构登录⼈才引进业务申报系统,在“综合管理”栏⽬内点击“进度反馈”——选择“积分⼊户业务”——选择⼈员,查询已经提交的业务办理进度。
申请信息修改的可点击“信息变更进度”查询办理进度。
本⼈查询:登录深圳市⼈⼒资源和社会保障局⽹站——“办事⼤厅”——“⼈才引进业务进度查询”,输⼊姓名和⾝份证号码进⾏查询。
办理结果对于已经市⼈⼒资源和社会保障局审批通过的⼈员(农业户籍⼈员待市发改部门批准“农转⾮”后),系统显⽰状态为“待打印积分⼊户通知”代理机构⼈事经办⼈持本⼈社保卡到市⼈⼒资源和社会保障局业务受理窗⼝领取《积分⼊户通知》、《深圳市⼊户指标卡》、《“农转⾮”⼊户指标卡》(农业户籍⼈员)。
后续事项1、拟积分⼊户⼈员凭《积分⼊户通知》、《深圳市⼊户指标卡》(《深圳市“农转⾮”⼈⼝⼊户指标卡》)到我市拟⼊户地区公安分局领取《户籍准予迁⼊证明》。
2、拟积分⼊户⼈员凭《积分⼊户通知》、《深圳市⼊户指标卡》和《户籍准予迁⼊证明》到户籍地公安部门办理户⼝迁移⼿续,领取《户⼝迁移证》。
3、拟积分⼊户⼈员持户籍地公安部门出具的《户⼝迁移证》及《深圳市⼊户指标卡》、《深圳市“农转⾮”⼈⼝⼊户指标卡》等材料到我市拟⼊户地派出所办理⼊户⼿续。
⼊户须知详见本指南汇编第七部分:《招调⼈员办理⼊户⼿续告知书》。
《深圳市⼊户指标卡》⼀年内有效。
⽹上申报及办理⼊户详细操作流程1、登录深圳市⼈⼒资源和社会保障局⽹站。
2、进⼊“办事⼤厅”——“⽹上申办”——“深圳市⼈才引进(毕业⽣、调⼲、积分⼊户)测评与申报系统”3、选“个⼈⽤户登录”点击“注册”,填写申请⼈18位⾝份证号和社保电脑号等信息。
要切记“⽤户名”和“密码”,⽤户名建议使⽤申请⼈的社保电脑号。
深圳积分入户分数不够怎么办想要积分入户深圳,可是发现自己深圳积分入户分数不够怎么办?该如何为自己加分?这时候我们按照对应政策进行自我提升,看分值表那些项目自己可以再增加的。
购买社保,文化程度、技能水平的提升都是比较有效的方法。
深圳积分入户分数不够怎么办?
1.报考成人学校,完成学业并通过考试,以提高自己的文化程度。
2.通过技能学习与深造,通过对应技能等级评测。
3.缴纳社保。
4.参加相关技能竞赛,并在比赛中获奖。
5.按照规定依法纳税。
6.比较有创造力的可以发明专利,不过这个对于一般人来说都是比较难的。
深圳积分入户的标准深圳积分入户的标准积分入户是广东省委、省政府贯彻中央和省战略决策的重要举措,指外来务工人员积分入户核准分值到达一定值后即可申请落户。
接下来由为大家深圳积分入户标准的相关介绍,文章希望大家喜欢!(一)文化程度及技术技能水平1、第一类:100分(1)大专以上学历并具有中级以上全国统考专业技术人员职业(执业)资格;(2)专项职业能力一级(紧缺类)。
2、第二类:90分(1)非全日制的本科学历并具有初级专业技术资格;(2)技师(紧缺类);(3)专项职业能力二级(紧缺类)。
3、第三类:80分(1)非全日制的本科学历;(2)大专学历并具有初级专业技术资格或高级技能职业资格(紧缺类)。
4、第四类:70分(1)全日制大专学历;(2)高级技能(紧缺类);(3)专项职业能力三级(紧缺类)。
5、第五类:60分非全日制的大专学历。
6、第六类:40分(1)中级技能(紧缺类);(2)专项职业能力四级(紧缺类)。
7、实施说明:(1)由申请人提供学历和技术技能水平等证书,经验证后得分。
(2)本市高级技工学校或技师学院全日制毕业不超过4年并具有高级技能以上职业资格的,另加30分。
(3)非广东省评定颁发的专业技术资格(不含经全国统考取得),须经我市(区)人力资源部门审核前方可积分。
(4)非在我市参加考试的技能职业资格证书(含全国、全省统考类),必须通过我市人力资源保障部门组织的相应等级综合水平测试。
(5)以技能职业资格证书和专项职业能力证书积分的,需在取得证书(在我市参加考试取得的证书以发证时间为准,非在我市参加考试的证书以通过综合水平测试时间为准)后在我市依法参加社会保险一年以上方可积分。
(6)本项指标最高积分不超过100分,按就高不就低原那么计分,不累积。
(7)“以上”包括本数。
8、备注:(1)全日制本科学历指普通高等教育本科学历。
全日制大专学历指:普通高等教育大专学历、深圳市高级技工学校或技师学院全日制毕业并具有高级技能以上职业资格。
深圳积分入户积分算法深圳积分入户积分算法如下:从这个趋势分析,陶瓷卫浴市场颇为乐观,拥有大量刚性需求,可谓市场很好。
但因今年在房市调控、原材料价格上涨、人工成本攀升、水旱灾害不断等综合因素的影响下,国内陶瓷行业低迷,近期山东淄博产区、四川夹江和云南产区还相继出现大面积停产现象。
核准入户只要这些条件,就能够在2020年拿到深圳户口1.年龄35周岁以内+全日制大专+社保满=入户。
2.年龄35周岁以内+有深圳市紧缺工种证书(70分)+3年社保=直接入户。
3.全日制本科及以上+年龄45周岁以内+社保=入户。
4.年龄35岁以上40岁以下,初中高中,考技师(90分)+1年深圳社保,可以直接入户。
2020年入户深圳政策改变:1.社保积分由原来的高分60分为高30分。
2.房产和居住证不再算积分。
3.献血、捐款、做义工等通通取消。
4.单位申报加10分由之前社保连续工伤险1年更改为满2年。
5.积分入户年龄由高48岁降至45周岁6.个人所得税从万开始加30分,高达到24万以上的,可以积100分。
7. 企业法人纳税,从150万元开始加50分,每30万元,多加10分,高可积100分。
8.企业股东纳税达到30万元以上,加50分,每6万元,多加10分9.个体工商户经营者纳税,达到15万元以上,加50分。
每3万元,多加10分(高可积100分)。
积分入户只要这些条件,就能够在2020年拿到深圳户口1.积分入户:100:专项职业能力一级(紧缺)大专+中级职称90:专项职业能力二级技师(紧缺)非本科+初级职称80:大专+初级技术资格非本科70:技能(紧缺)专项职业能力(紧缺)全日制大专60:非全日制大专40:中级技能(紧缺)专项职业技能四级(紧缺)2.社保积分:一年7分30五险:养老3 1 失业1 工伤1(有限公司连续两年工伤10)生育1一金:住房公积金3.年龄积分:18-35 +535-40 不加不减40以上每年开始减分长1岁减2分45岁之后不可入户由于大部分人的积分无外乎就证书、社保、年龄所以一套简单的积分入户方案1、非全日制大专(60分)+社保5(30)+35岁以下(5分)+单位申报(10分)=入户2、非全日大专(60分)+社保满5(30分)+35到40岁以下(0分)+单位申报(10分)=入户3、非全日制本科(80分)+社保3年(21)+35岁以下(5分)=入户4、非全日制本科(80分)+社保满30分+45岁以下=入户。
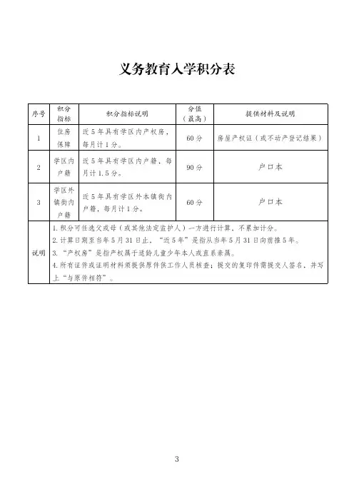
序
义务教育入学积分表
号
积分
指标
积分指标说明
分值
(最高)
提供材料及说明
1住房
保障
近5年具有学区内产权房,
每月计1分。
60分房屋产权证(或不动产登记结果)
2学区内
户籍
近5年具有学区内户籍,每
月计1.5分。
90分户口本
3学区外
镇街内
户籍
近5年具有学区外本镇街内
户籍,每月计1分。
60分户口本
说明1.积分可任选父或母(或其他法定监护人)一方进行计算,不累加计分。
2.计算日期至当年5月31日止,“近5年”是指从当年5月31日向前推5年。
3.“产权房”是指产权属于适龄儿童少年本人或直系亲属。
4.所有证件或证明材料须提供原件供工作人员核查;提交的复印件需提交人签名,并写上“与原件相符”。
3。
2017年深圳积分入户新政策哪些职业资格证书可以加分?紧缺工种有哪些?很多朋友想通过考职业资格证来积分入深圳户口,但是又不知道哪些工种可以加分。
下面小编为大家带来2017年深圳积分入户哪些职业资格证书可以加分?哪些工种是紧缺类?深圳市技能人才引进紧缺职业目录(2017年)序号工种代码工种名称等级要求1 03-048 制冷设备维修工中级以上2 03-126 服装设计定制工高级以上3 03-804 眼镜定配工高级以上4 03-805 中央空调系统操作员高级以上5 09-015 钳工中级以上6 09-018 车工中级以上7 09-019 铣工中级以上8 09-024 电切削工(电火花机操作工)高级以上9 09-024 电切削工(线切割机操作工) 高级以上10 09-030 电工中级以上11 09-033 电焊工中级以上12 09-037 无损检测员高级以上13 09-041 加工中心操作工高级以上14 09-801 数控铣床操作工高级以上15 09-802 数控车床工高级以上16 09-803 数控机床装调维修工(电气)中级以上17 11-004 燃料集控值班员(电力) 高级以上18 11-006 卸储煤设备检修工(电力) 高级以上19 11-007 输煤机械检修工(电力) 高级以上20 11-008 燃料化验员(电力) 高级以上21 11-011 电厂水处理值班员(电力) 高级以上22 11-016 锅炉运行值班员(电力) 高级以上23 11-017 锅炉本体检修工(电力) 高级以上24 11-018 锅炉辅机检修工(电力) 高级以上25 11-025 汽轮机运行值班员(电力) 高级以上26 11-026 汽轮机本体检修工(电力) 高级以上27 11-029 汽轮机辅机检修工(电力) 高级以上28 11-032 电气值班员(电力) 高级以上29 11-034 集控值班员(电力) 高级以上30 11-035 电机检修工(电力) 高级以上31 11-036 热工仪表检修工(电力) 高级以上32 11-037 热工自动装置检修工(电力) 高级以上33 11-038 热工程控保护工(电力) 高级以上34 11-055 变电检修工(电力) 高级以上35 11-057 电气试验工(电力) 高级以上36 11-059 继电保护工(电力) 高级以上37 13-015 测量放线工高级以上38 13-036 电梯安装维修工中级以上39 13-054 净水工高级以上40 13-055 水质检验工高级以上41 13-107 燃气具安装维修工高级以上42 13-108 管工(燃气管网工)高级以上43 13-213 精细木工高级以上44 13-214 家具手工木工高级以上45 17-381 服装裁剪工高级以上46 17-382 服装缝纫工高级以上47 18-379 贵金属首饰手工制作工高级以上48 18-400 塑料注塑工高级以上49 18-807 钟(表)成品装配工(手表装配工)高级以上50 20-001 汽车驾驶员(A牌)高级以上51 20-017 汽车维修工中级以上52 20-021 汽车维修电工中级以上53 20-022 汽车维修漆工高级以上54 20-024 汽车维修钣金工高级以上55 21-051 光通信机务员高级以上56 21-057 用户通信终端维修员高级以上57 29-007 电脑照排工高级以上58 30-029 化学检验工高级以上59 30-242 食品检验工(糖果糕点检验)高级以上60 30-243 食品检验工(乳及乳制品检验)高级以上61 30-245 食品检验工(啤酒检验)高级以上62 33-089 微生物检定工高级以上63 33-199 药物制剂工高级以上64 34-006 中药调剂员高级以上65 36-007 电子仪器仪表检定修理工高级以上66 36-018 家用电子产品维修工高级以上67 36-064 程控交换机调试工高级以上68 36-322 电子元器件检验员高级以上69 36-805 激光机装调工高级以上70 37-002 船体冷加工高级以上71 37-010 船舶电工高级以上72 37-051 船舶焊工高级以上73 37-052 船舶铆工高级以上74 37-053 船舶起重工高级以上75 40-036 输气工高级以上76 46-006 中式烹调师高级以上77 46-008 中式面点师高级以上78 46-101 出租汽车驾驶员高级以上79 46-204 可编程序控制系统设计师高级以上80 46-211 智能楼宇管理师(助理智能楼宇管理师)中级以上81 46-224 数控程序员高级以上82 46-227 口腔修复工高级以上83 46-242 安全防范系统安装维护员高级以上84 42-805 电机检修工(核电)高级以上85 42-806 变电检修工(核电)高级以上86 42-807 电气试验工(核电)高级以上87 42-808 继电保护工(核电)高级以上88 42-809 热工仪表检修工(核电)高级以上89 42-810 热工自动装置检修工(核电)高级以上90 42-811 热工程控保护工(核电)高级以上91 42-812 汽轮机本体检修工(核电)高级以上92 42-813 汽轮机调速系统检修工(核电)高级以上93 42-815 柴油机检修工(核电)高级以上94 90-034 三维CAD设计专项能力三级95 90-037 计算机直接制版专项能力三级96 90-049 运动控制系统设计与管理专项能力三级97 90-051 过程控制系统设计与管理专项能力三级98 90-052 气动与液压系统管理与设计专项能力三级99 90-054 工业以太网系统设计与管理专项能力三级100 90-055 工业控制网络集成设计与管理专项能力三级101 90-061 嵌入式系统设计与开发专项能力三级102 90-053 工业机器人设计与管理专项能力三、二级103 03-127 眼镜验光员技师以上104 13-084 绿化工技师以上105 22-801 美工师技师以上106 36-327 计算机网络管理员(路由与交换)技师以上107 46-010 美发师技师以上108 46-012 美容师技师以上109 46-013 按摩师技师以上110 46-100 保安员技师以上111 46-235 形象设计师技师以上112 46-544 宝玉石检验员技师以上113 51-000 物流师技师以上114 90-203 供应链管理专项能力二级以上这些就是2017年深圳积分入户能积分的职业资格证书了。
深圳入学积分怎么计算深圳入学积分怎么计算深圳的小初学位申请和插班都是实行积分入学,其中就有社保这么一个加分项,但各区的政策都不一样,以下是小编收集整理的深圳入学积分怎么计算,欢迎阅读与收藏。
福田区根据新的福田区义务教育阶段积分入学办法,福田区对独生子女加分进行了调整,加分提高,其中独生子女加分从3分提高到6分,政策内非独生子女加分也从1分提高到了4分,政策外且已完成社会抚养费也给了1分加分。
福田区内公办小学录取积分由分六类型60到80分不等的基础分,再加上购房或租房的时长积分,以及独生子女加分组成。
今年独生子女加分提高,但不少家长反映录取分数也同步提高。
根据新透露的区内小一录取情况,区内各学校低录取积分从60到86不等,大多数学校都有一定程度的分数上扬。
根据积分入学办法,类型父母在学校地段购房、儿童入户在该房产,可享80分基础分。
罗湖区罗湖区同样采取“类别、积分和加分”的积分入学办法,但在录取时按照“类别优先,后取积分”的招生办法,且只在同一类别申请人之间进行比较。
但与其他各区有所不同,罗湖区对于购房或租房的时长积分没有上限,自拿到房产证之后起每满一个月可积3分。
若父母为罗湖原住民,按照自拿到房产证之日起或特殊自有住房按父母(监护人)户籍迁入该房产地址时间起算,积分“上天”不是不可能。
此外,罗湖区积分入学办法把独生子女加分从10分提高到了60分,随着全面二胎开放,也给二孩加了40分,政策外出生但已接受处理加10分。
今年片区部分学校还实行学区住房学位申请限制,非深圳户籍租房户要求地段内合法租房居住至少一年以上作为基本申请条件。
学区内一套住房只提供一户住户(一对夫妇)的孩子申请学位;如果同一套房有多个孩子申请学位,必须是相同的父母或监护人。
南山区作为优质名校多的一个区域,南山区直接按终审积分从高到低依次录取,共设置户籍、住房、计生、缴纳社保情况4个积分项目,满分为100分。
其中深户也分学区内、南山区与深圳其他区户籍三类,非深户分了四类。
深圳房产积分入户规则随着深圳的快速发展,越来越多的人选择来深圳发展、定居。
然而,由于人口数量的增加,深圳的房产资源变得越来越紧张。
为了控制人口规模,深圳市政府于2018年1月1日实施了房产积分入户政策。
这一政策旨在通过引导人口分布,合理利用房产资源,实现城市可持续发展。
深圳房产积分入户政策的具体规定如下:一、申请条件1. 房产所有权:申请人或其配偶必须在深圳市范围内拥有住房产权,并且该住房已经取得不动产权证书。
2. 房产面积:申请人或其配偶在深圳市范围内拥有的住房面积必须符合规定的标准。
具体标准根据户籍所在地的不同而有所不同。
3. 缴纳个人所得税:申请人或其配偶必须在深圳市范围内连续缴纳个人所得税满5年。
二、积分计算1. 房产面积积分:根据申请人或其配偶在深圳市范围内拥有的住房面积,按照一定的比例进行积分。
住房面积越大,积分越高。
2. 缴纳个人所得税积分:根据申请人或其配偶在深圳市范围内连续缴纳个人所得税的年限进行积分。
缴纳年限越长,积分越高。
3. 教育、就业等其他积分:深圳市政府还规定了一些其他因素,如教育、就业等方面的积分。
具体的积分标准可根据政策调整而变化。
三、积分要求根据深圳市政府的规定,申请人或其配偶的总积分必须达到一定的要求才能申请深圳户口。
具体的积分要求可根据政策调整而变化。
积分要求的提高旨在吸引更多的高素质人才来深圳发展,促进城市的经济发展和社会进步。
四、申请流程1. 资格审核:申请人需要携带相关证明材料到当地的公安局进行资格审核。
审核通过后,将获得积分入户申请表。
2. 积分评定:申请人需要将积分入户申请表提交给深圳市政府相关部门进行积分评定。
评定结果将根据申请人的积分情况进行确认。
3. 入户申请:评定通过后,申请人将携带评定结果及相关证明材料到户籍所在地的公安局进行入户申请。
经过居住地公安局的审核后,申请人将正式获得深圳户口。
深圳房产积分入户政策的实施为深圳的人口管理提供了一种新的方法。
深圳积分入户流程图深圳积分入户流程图,下面就是深圳积分入户流程图,一图了然,习惯往下滑的朋友们,下面还有文字说明哦!欢迎阅读!深圳积分入户流程图步骤1:网上申请,申请人在深圳市人力资源和社会保障局网站注册登录“人才引进(毕业生、在职人才引进)测评与申报的系统”,网上填报申请表,申报自评分,上传相关的申请资料(务必是分辨度清晰的扫描件,或者清晰的图片),并分别确认提交,作为本人的提交正式申请依据。
步骤2:审核公布(积分入户公示),由深圳市人保局(原劳动局)组织审核申请,按照是否符合100分以上标准或者年度积分制入户指标对申请人进行排名(积分相同情况下,按办理深圳社保的时间长短确定入户排名)。
步骤3:受理纸质的入户申请材料,各区积分制入户受理窗口,按规定接收纸质的申请材料并出具收件回执。
只是做网上申请,未交纸质申请材料的,视作尚未正式申请积分制的入户。
步骤4:各区积分制入户受理窗口接收申请材料并出具收件回执步骤5:初步审核申请1.各区积分制入户受理窗口,对初审不符合申请条件的人员,自收到纸质申请材料七个工作日内通知申请者本人。
七个工作日不通知不符合申请条件的,视为受理申请2.对初审后符合申请条件人员的材料,在出具初审意见后报区人力资源和社会保障局。
区人力资源和社会保障局进行复审并报深圳市人保局(原劳动局)组织审核。
步骤6:公布入户人员名单深圳市人保局(原劳动局)根据入户排名和年度积分制入户指标,在深圳市政府门户网站和市人力资源和社会保障局网站公布入户人员名单。
步骤7:深圳市人力资源和社会保障局签发入户卡步骤8:申请人凭入户卡到公安部门办理相关落户手续深圳积分入户基本分值:为提高人才引进效率和公平深圳人力资源和社会保障局xx年深圳取消招工、调工和随迁统一实行积分入户,xx又将调干统一至积分,积分是对学历、职称、年龄、社保、房产、奖励和贡献等等进等积分,xx年和xx年最低为限定为60分,xx和xx年积分入户限制为100分。
深圳市积分⼊户如何算双⾼职业资格证书可以加70分、只能加40分。
可以加70分的有公共营养师、电⼦商务师等。
中级⼯40分,初级⼯30分,⾼中学历20分,双⾼证书70分,⼀⾼⼀中50分;中级⼯30分,...想要了解更多关于深圳市积分⼊户如何算的知识,跟着店铺⼩编⼀起看看吧。
⼀、职业资格类双⾼职业资格证书可以加70分、只能加40分。
可以加70分的有公共营养师、电⼦商务师等。
中级⼯40分,初级⼯30分,⾼中学历20分,双⾼证书70分,⼀⾼⼀中50分;中级⼯30分,初级⼯20分,⾼中学历0分,双⾼证书40分,⼀⾼⼀中20分。
⼆、专利得分变化外观设计专利每项10分,实⽤新型专利每项30分;取消外观设计专利得分,实⽤新型专利由30分变成10分。
三、社保积分及房产居住证积分没有变化1.依旧是养⽼1年3分,⼯伤、医疗、失业、⽣育每满1年各积:1分;如果全部保险都买了⼀般⼀年就会有7分,此项得分60分封顶;2.红本在⼿房产30分,按揭的房产20分,居住证⼀年1分。
四、奖励加分变化献⾎每次2分最⾼6分,义⼯每50⼩时2分,最⾼10分,慈善每2千元1分最⾼3分,三项合计得分封顶15分;献⾎每次2分最⾼5分,义⼯每50⼩时2分,最⾼5分,慈善每2千元1分最⾼3分,三项合计得分封顶10分。
五、夫妻分居得分变化夫妻分居可积分40分;夫妻分居取消积分,配偶是深户的将不享受积分优惠。
六、纳税得分变化个⼈所得税3年累计12万以上得100分,3年累计3万得30分;个⼈所得税3年累计13.4万以上得100分,3年累计3.5万得30分。
七、年龄得分变化35岁以下5分,35-40岁1分,这⼀条没变化;45岁以上多⼀岁扣2分;45岁以上多⼀岁扣5分。
请注意:全⽇制本科带学位不扣年龄分,配偶为深户的不扣年龄分。
⼋、扣分变化不⼤,多了⼀条,假设在⼈⼒资源系统有不良记录也要扣20分每条。
综上所述,深圳市政府全⾯收紧了⼊户要求,需申请⼊户的学员请根据详细的深圳积分⼊户分值表计算⾃⼰的得分,100分以上(含100分)即可提出⼊户申请。