广东诗莞市2020届高三历史下学期第二次统考试题含解析
- 格式:pdf
- 大小:1.13 MB
- 文档页数:12
2020届高三惠州二调历史试题(附答案解析)24.商朝统治者迷信鬼神,“率民以事神,先鬼而后礼”。
西周时期,统治者在“尊天”的同时,提出“以德配天”“敬德保民”等观念。
这表明西周比商代更加A.重视神权统治B.关注现实世界C.强调等级秩序D.注重血缘关系25.司马迁在《史记》中提出“祖黄帝说”,认为黄帝是华夏始祖,是颛顼、帝喾、尧、舜的祖先,也是夏朝人、商朝人、周朝人、秦朝人祖先,还是汉朝人和匈奴人共同始祖。
这种观念有利于A.消除民族矛盾 B.促进边疆开发C. 加强君主专制D. 强化民族认同26.宋代一些史家批评传统的重事轻义的史学风气,倡导作史“但欲通知古今之变,又以观其所处义理之得失耳。
”这种观点A.受到理学发展的影响B.有利于确立儒学正统地位C.开启通史编撰的潮流D.继承了儒家重义轻利思想27.下表为明末清初江南地区水稻与蚕桑生产投入与获利对比表,表中所反映的的现象可以用来印证当时江南地区A.自然经济开始解体B.农业结构发生变化C.农业生产逐渐衰退D.资本主义萌芽产生28.下表为晚清驻外公使知识结构统计表,据此可知晚清A.新式人才成为官吏主要来源B.半殖民地化进一步加深C.摆脱了天朝上国的思想观念D.外交官群体走向近代化29. 1919年3月,北京大学成立了平民教育讲演团。
成立之初,讲演团的演讲话题以生活常识和启蒙性的教育居多。
两个月后,其讲演的报告涉及到“国民”“国家”“青岛”“爱国”“强权”等话题显著增加。
这说明A.民众民主意识显著增强B.社会主要矛盾发生改变C.民族危机影响时代主题D.马克思主义已传入中国30.1948年1月,毛泽东致电叶剑英时提出:“对一切可以争取的中间派,不管他们言论行动中包含多少动摇性及错误成分,我们应采积极争取与合作态度。
”毛泽东的电报意在A.巩固抗日民族统一战线B.坚持新民主主义路线C.推动社会主义三大改造D.扩大中共的阶级基础31.1981年7月,在国务院和北京市政府的支持下,首钢实行承包制。
2020届高考高三历史第二次模拟考试(二)(附答案)第Ⅰ卷本卷共12个小题,每小题4分,共48分。
在每小题给出的四个选项中,只有一项是符合题目要求的。
24.春秋战国时期,各国遵循“均财节用”的理财原则和“量入为出”的财税法则,并对财税官员进行十分严格的监督和考核。
这些举措A.适应了社会形势的需要B.反映了财税制度的成熟C.说明了监督制度的改变D.体现了商品经济的繁荣25.图是关于秦汉时期铁制农具的统计情况。
该图客观上反映了该时期()A.农业生产的精耕细作B.官营手工冶铁业发达C.冶铁业以生产农具为主D.铁器已得到全面的推广26.下表为不同史籍中对康熙、雍正、乾隆三帝的历史叙述。
叙述出处今天下大小事务,皆朕一身亲理,无可旁贷。
若将要务分任《清圣祖实录》于人,则断不可行。
所以无论巨细,联必躬自断制。
《清世宗实录》联自朝至夕,凝坐殿室,披览各处章奏,目不停视,手不停批,训谕诸臣,日不下数千百言。
今联虽逾六袠,而精力强盛如常,不惮万几之劳勚。
尝欲俟《清高宗实录》八旬以后,春秋渐高……或可稍安颐养。
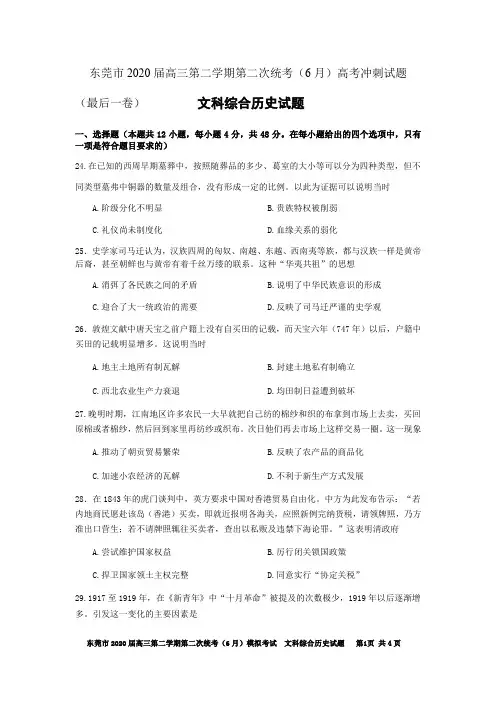
据此能够得出的历史结论是()A.勤于政事保证了三帝意志的完全贯彻B.勤政作风预示着封建王朝的衰落C.批阅奏章是三帝处理政务的主要方式D.乾纲独断是盛世三帝的政治传统27.下表反映的是明代内阁大臣在阁年限统计情况。
这种状况()年限1年以下1—2年2—5年5—10年10—15年15—20年20年以上阁臣数(人)30 37 42 2512114占比(%)18.63 22.98 26.09 15.53 7.45 6.83 2.49 A.促进了官吏队伍的年轻化B.反映了明朝官僚机构膨胀C.说明了内阁辅助作用不大D.削弱了国家政策的稳定性28.史景迁在《追寻现代中国》一书中曾写到:“在清朝面临的新技术中,铁路是最棘手的”,“很多中国人认为铁路会破坏人类与自然的和谐……还使道路和运河工人失业改变业已形成的市场模式”。
这说明()A.西学传入导致民族工业破产B.自然经济开始解体C.传统观念阻碍近代化的发展D.国内市场走向开放29.1922年,梁启超认为,楚国在春秋战国以前属于南方的蛮夷之邦,之后才逐渐融入华夏。
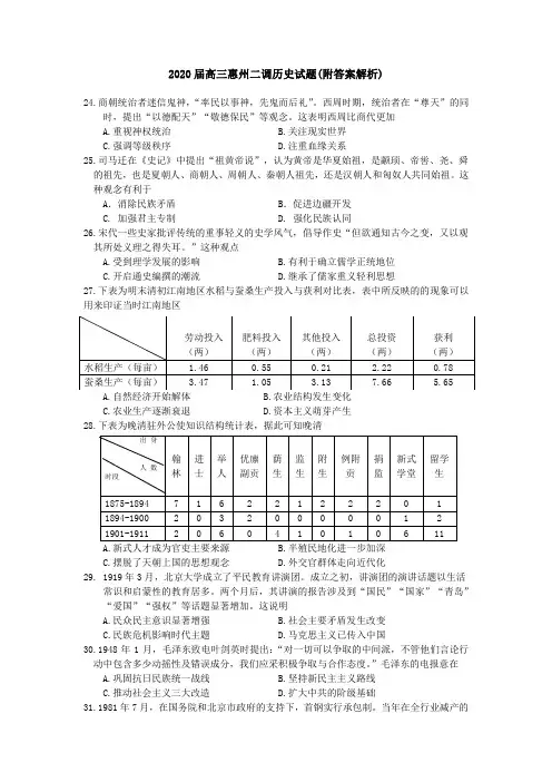
2019-2020 年高三第二次联合考试历史试题命题学校:惠州一中 六校分别为:广州二中、中山纪中、东莞中学、珠海一中、深圳实验、惠州一中 注意事项:1.本试题分选择题和非选择题两部分,满分为 100 分,考试用时 90 分钟。
2.答卷前,考生务必用黑色字迹的钢笔或签字笔将自己的姓名和考生号填写在答题卡 上,用 2B 铅笔把答题卡上对应考生号的标号涂黑;用黑色字迹的钢笔或签字笔将自己的姓名、考生号及学校名称填写在答题卷的密封线内。
3.选择题每小题选出答案后,用 2B 铅笔把答题卡上对应题目的答案标号涂黑;如需改动,用橡皮擦干净后,再选涂其它答案;不能答在试卷及答题卷上。
4.非选择题必须用黑色字迹钢笔或签字笔作答,答案必须写在答题卷各题目指定区域 内的相应位置上;如需改动,先划掉原来的答案, 然后再写上新的答案;不准使用铅笔和涂 改液。
不按以上要求作答的答案无效。
5.考生必须保持答题卡和答题卷的整洁,考试结束后,将答题卡和答题卷交回。
第一部分 选择题(共 48 分)一、选择题(每题 2 分,共 48 分。
在每小题列出的四个选项中,只有一项符合 题目要求,请将答案涂在答题卡相应的位置)1.历(歴) :“从止表示与脚、行走有关。
意为经过”;“史,记事者也;从又持中,中,正也。
”希腊语中“ historia ”,原义为“调查、探究”。
下列对材料的理解,正确的是A .历史是史学记录B .历史必得亲身经历C .历史可任意评说D .历史应“实事”而“求是”2.据魏国李悝《尽地力之教》载: “治田勤谨,则亩益(增产)三斗。
不勤,则损(减产)亦如之。
”又据《孟子·梁惠王上》载: “五亩之宅,树之以桑,五十者可以衣帛矣。
” 上述材料反映的历史现象是3.家中的老人时常教育后代说:“为人处世不可有贪心,衣能遮体,食能果腹,足矣”,“遇事要冷静,做到以静制动”。
显然,老人继承了传统文化中的A .道家思想B .儒家思想C .墨家思想D .法家思想 4.《百家讲坛》兴起明史热,有位学者把 17 世纪 40 年代明朝崇祯帝和英国查理一世两位君主的暴亡,视为两个民族历史的一个楔子 —— 世界的天平开始失衡,西方的崛起、东方的没落明显加快。
史实来论证)
论题二:中国古代是一个专制主义中央集权国家。
阐述:皇帝集最高立法权、最高行政权和最高司法权,不受任何约束与监督;不断加强皇权,削弱相权,直至废除丞相制度;废除分封制,实行郡县制,郡守县令由皇帝直接任免;实行科举制,把官吏选拔权从地方收归中央。
(说明:回答时须用具体史实来论证)
论题三:对中国古代的专制制度的评价,应在特定环境下辩证看待。
(论据充分、史论结合、逻辑严密可同等给分)
(“示例”只作阅卷参考,不作为唯一标准答案。
)
...............
点睛:比较类非选择题答题技巧:
1.比较需明确宗旨。
对历史事件的比较决不是随意的为比较而比较,而是有一定目的,通过比较异同,或阐明某一问题、观点,或揭示历史发展的某一规律。
2.比较需求同存异。
不同是绝对的,相同是相对的,绝对的相同是不存在的,相同只是从某种意义上说的。
因此,比较时应做到求大同存小异,即要适当放宽比较的要求与条件。
3.比较需分开层次。
要全面回忆要求比较的内容,从基本内容入手找异同。
(二)选考题:共25分。
请考生从2道地理选考题、3、道历史题中每科任选一题作答。
如果多做,则每科按所做的第一题计分。
2020届高三年级第二次教学质量检测文科综合卷历史部分1.春秋战国时期,各国遵循“均财节用”的理财原则和“量入为出”的财税法则,并对财税官员进行十分严格的监督和考核。
这些举措A. 适应了社会形势的需要B. 反映了财税制度的成熟C. 说明了监督制度的改变D. 体现了商品经济的繁荣【答案】A【解析】【详解】春秋战国时期,各国遵循“均财节用”“量入为出”的经济原则,其主要目的是富国强兵,满足争霸或统一战争的需要,故A项符合题意;春秋战国时期,中国古代赋税制度逐步形成,并不是成熟阶段,排除B项;监督制度并未全面反映材料的内容,排除C项;商品经济的繁荣与“均财节用”“量入为出”等信息不相符合,排除D项2.据史书记载:九品中正制下,选择中正的权力在中央,政府选择中正非常慎重,多数中正都符合“贤有识鉴”的标准;中正必须认真负责,不负责者都要受到弹劾。
这表明九品中正制A. 强化中正官的道德意识B. 方便中央自上而下地管理C. 安抚了世族的不满情绪D. 消除了士族对吏治的影响【答案】B【解析】【详解】由于选择中正官的权力在中央,中央对中正官有严格的要求,故方便了中央自上而下地控制官员的任选,B项正确;选择中正官的要求是“贤有识鉴”“认真负责”,强调除了道德,更重要的是“鉴人”能力,A项不全面,排除;材料没有反映“世族”的不满情绪,九品中正制并非意在“安抚”世族,排除C 项;魏晋南北朝时期,世家大族对官员的考核任用的影响贯穿始终,排除D项3.陆九渊指出:“天生民而立之君,使司牧之,张官置吏,所以为民也。
”“民为贵,社稷次之,君为轻”“民为邦本,得乎丘民为天子,此大义正理也。
”这些思想主张A. 是“心即理”主张的具体体现B. 是孟子“民贵君轻”的继承发展C. 使儒学开始适应政治统治需要D. 已有初步反封建民主思想取向【答案】B【解析】【详解】材料中陆九渊的思想,概括其大意是,君和吏都是为“民”服务的,民贵君轻,君主只有得到人民的拥戴,才能成为君主,因此,这些是孟子民本思想的继承和发展,故B 项正确;“心即理”与材料无关,排除A 项;儒学自产生之初,即为政治统治服务,西汉董仲舒的新儒学适应了政治需要,排除C 项;从材料看,陆九渊并不反对封建专制统治,排除D 项4.雍正帝刷新了古代历朝多项纪录,他建成完整的密折制度,促使内外大臣互相监视。
东莞市2020届高三第二学期第二次统考(6月)高考冲刺试题(最后一卷)文科综合历史试题一、选择题(本题共12小题,每小题4分,共48分。
在每小题给出的四个选项中,只有一项是符合题目要求的)24.在已知的西周早期墓葬中,按照随葬品的多少、葛室的大小等可以分为四种类型,但不同类型墓弗中铜器的数量及组合,没有形成一定的比例。
以此为证据可以说明当时A.阶级分化不明显B.贵族特权被削弱C.礼仪尚未制度化D.血缘关系的弱化25.史学家司马迁认为,汉族四周的匈奴、南越、东越、西南夷等族,都与汉族一样是黄帝后裔,甚至朝鲜也与黄帝有着千丝万缕的联系。
这种“华夷共祖”的思想A.消弭了各民族之间的矛盾B.说明了中华民族意识的形成C.迎合了大一统政治的需要D.反映了司马迁严谨的史学观26.敦煌文献中唐天宝之前户籍上没有自买田的记载,而天宝六年(747年)以后,户籍中买田的记载明显增多。
这说明当时A.地主土地所有制瓦解B.封建土地私有制确立C.西北农业生产力衰退D.均田制日益遭到破坏27.晚明时期,江南地区许多农民一大早就把自己纺的棉纱和织的布拿到市场上去卖,买回原棉或者棉纱,然后回到家里再纺纱或织布。
次日他们再去市场上这样交易一圈。
这一现象A.推动了朝贡贸易繁荣B.反映了农产品的商品化C.加速小农经济的瓦解D.不利于新生产方式发展28.在1843年的虎门谈判中,英方要求中国对香港贸易自由化。
中方为此发布告示:“若内地商民愿赴该岛(香港)买卖,即就近报明各海关,应照新例完纳货税,请领牌照,乃方准出口营生;若不请牌照辄往买卖者,查出以私贩及违禁下海论罪。
”这表明清政府A.尝试维护国家权益B.厉行闭关锁国政策C.捍卫国家领土主权完整D.同意实行“协定关税”29.1917至1919年,在《新青年》中“十月革命”被提及的次数极少,1919年以后逐渐增多。
引发这一变化的主要因素是A.民主共和观念深入人心B.国内主要矛盾发生转变C.新文化运动主流思想的变化D.俄国十月社会主义革命爆发30.1935-1936年间,共产国际莫斯科第七次代表大会决定建立国际反法西斯统一战线,中国共产党在瓦窑堡会议上决议建立抗日民族统一战线,随后决定逼蒋抗日,放弃苏维埃政权口号,将苏维埃人民共和国改为民主共和国。
广东省2020年(春秋版)高三历史3月第二次联考试卷(II)卷姓名:________ 班级:________ 成绩:________一、选择题(本大题共25小题,每小题2分,共50分。
在每小题给出 (共25题;共50分)1. (2分) (2017高二上·钦州开学考) 古代“领地国家”特征是:在封建制度下,国王税收有两个来源,一部分来自国王自己的领地,一部分来自诸侯的进贡,国王则无权直接对诸侯领地进行征税。
据此,对中国处于“领地国家”时期叙述正确的是()A . 构建以血缘关系为基础的文化心理认同B . 形成了地方绝对效忠中央的制度C . 确立了以土地国有为基础的社会公有制D . 实现以家天下为核心的集权机制2. (2分) (2019高二上·宾阳月考) “这一派别对宇宙论、认识论或者个人伦理道德不感兴趣,这些谋略家只专注于对无序的状态提出政治解决的办法,推荐积累权力的技巧。
”以下观点中与该派别的思想主张一致的是()A . 厉行赏罚崇尚法治B . 奖励耕战与民休息C . 仁者爱人尊君爱民D . 崇尚贤能厉行节俭3. (2分) (2019高二下·慈溪期末) 作为一个统一的多民族国家,我国历代政府对少数民族问题都十分重视。
下列有关表述错误的是()A . “道”是秦朝设于少数民族聚居地与“县”同级的行政机构B . “宣政院”是元代管理藏族军民政教事务的地方官署C . 从明代开始,已经出现废除土司以实行流官统治的做法D . “理藩院”是清朝主管边疆民族事务机构,地位同于六部4. (2分) (2017高一下·菏泽期中) 据《北京青年报》信息:中国古代的文献里从来没有“丝绸之路”这个名称,沿途客商皆是根据马粪和枯骨为路标进行探险式穿越。
当年唐僧在此进行生死穿越时不可能见到的文明现象是()A . 丝绸、青瓷B . 纸张、铁犁C . 青花瓷、活字印刷佛经D . 土耳其地毯、吐鲁番坎儿井5. (2分) (2020高一下·本溪开学考) 唐朝的欧阳询、虞世南、薛稷、张旭、怀素、颜真卿、柳公权等人的作品记录在《全唐诗》里流传于世。
2020届广东六校高三第二次联考试题文科综合(试卷满分300分;考试时间:150分钟)卷Ⅰ(选择题共140分)24.曾国是存在于西周至战国时期的一个诸侯国,位于今湖北随州。
近年来曾侯(曾国国君)墓地出土了编钟等青铜礼器,其中有一件青铜器上的铭文为“余[周]文王之孙(后代)......出邦(分封)于曾”;在曾侯宝和夫人芈(音mǐ)加合葬墓中出土了一件青铜缶,上刻铭文“楚王媵随仲芈加”,意为楚王嫁女入随国的嫁妆。
由此可以推断A.曾国与随国都是由楚国分封B.曾国与随国可能是同一个国家C.曾国通过争霸战争兼并随国D.周天子天下共主地位发生动摇25. 魏晋时期势力极盛的门阀士族在文化上崇尚玄学。
他们有的主张自然是本,名教(儒学)是末;有的更是猛烈地批判名教礼法。
出现这一社会现象的主要原因是A.商品经济繁荣促进思想解放B.集权政治的控制力减弱C.门阀士族腐朽丧失精神信仰D.三教合流改变思想格局26.据文献记载,西北的高昌国原本保持土地自由买卖的习惯。
唐初,灭高昌国,置高昌县,后设安西都护府统之。
此后在该地出土的唐时期吐鲁番文书中,就很少见到土地买卖文书了。
这一变化反映了当时A.唐朝重视保护自耕农经济B.西北与中原贸易往来频繁C.中央集权有利于经济发展D.农业生产重心的逐渐南移27.嘉靖元年,政府对王阳明的著作不满,世宗下诏:“不许妄为叛道之经私自传刻,以误正学(程朱理学)。
”当时政府批判王阳明,可能因为王阳明心学A.颠覆了程朱理学的正统地位B.离经叛道批判君主专制C.彻底地否定了封建纲常伦理D.主张提升人的主体地位28.洋务运动中,官办企业汉阳铁厂是清廷督抚的“政绩工程”,政府每年虽然投入大量资金,经营仍十分困难。
甲午战后,面临无力继续投资的窘境,洋务企业大多如此。
这种现象表明当时A.新式生产方式行不通 B.有必要探索新的近代化道路C.缺乏兴办洋务的环境 D.资金缺乏阻碍洋务企业发展29.1907年,清政府开始实施女子的初等教育和师范教育。
2020年广东省东莞市高考历史二模试卷一.本卷共T2小题,每小题4分,共48分.在每小题给出的四个选项中,只有一项是符合题目要求的.1.考古学家夏鼐指出:“有的学者认为,小屯殷墟文化,代表中国最早的文明,是中国文明的开始。
如果真是那样,中国文明简直就像传说中的老子,一生下来就长出白胡子了”。
作者意在说明()A.商代是中华文明的开端B.中华文明的起源模糊不清C.中华文明起源争论激烈D.中华文明的历史源远流长【答案】D【考点】中华文明的形成与发展【解析】本题考查中华文明的传承与发展,解题的关健是“如果真是那样,中国文明简直就像传说中的老子,一生下来就长出了白胡子了〃。
【解答】根据题意可知"如果真是那样,中国文明简直就像传说中的老子,一生下来就长出了白胡子了”表明作者意在强调中华文明的起源早于商代,故D项目符合题意;A、B、C选项不符合题意,排除。
2.商鞅变法时期推行家庭分异政策,规定“民有二男以上不分异者,倍其赋"。
汉代提倡家庭和睦,出现一些父子兄弟同产共居的大家庭。
自两汉以后,更是形成一些累世同居的义门大族,家庭人数达数百人。
这一变化反映出()A.儒学教化功能增强B.门阀士族力量壮大C.田庄经济得到发展D.小自耕农逐渐衰退【答案】A【考点】儒家思想的发展演变【解析】本题考查儒家思想的影响。
关键信息有:汉代提倡家庭和睦,出现一些父子兄弟同产共居的大家庭。
【解答】根据题意可知,从秦到汉再到两汉以后,血缘、亲情在维系家庭、家族关系中的作用越来越重要。
儒家思想的道德伦理观便是以血缘感情为心理基础,以宗法人伦为主要内容;自汉代儒学独尊以来,其在社会上的影响力逐渐增强,故A正确。
BCD材料均不能体现,排除。
3.史载,宋太祖时有群臣当迁官,太祖素恶其人,不与。
宰相赵普坚以为请。
太祖怒日:“朕固不为迁官,卿若之何?〃普曰:"刑以惩恶,赏以酬功,,占今通道也。
岂得以喜怒专之?〃太祖卒从之。
绝密★启用前广东省深圳市普通高中2020届高三毕业班下学期第二次调研考试(二模)文综-历史试题(解析版)2020年6月1. 周公平定三监之乱后,调整分封策略,并采取了新办法安置旧殷势力。
如卫康叔受封于殷都旧地,他领有的七个殷人氏族大多是原住民;魯侯伯禽领有的六个殷人氏族,则是随伯愈受封迁过去的。
这反映了分封制A. 结合地缘与血缘加强国家管理B. 巩固了贵族的世袭特权C. 实现了天子对地方的直接控制D. 重视对边远地区的开发【答案】A【解析】【详解】根据材料内容可知,周公采取新办法安置旧殷势力,分封同姓诸侯去管理殷人氏族,把一部分殷人迁出去以便控制,即结合地缘与血缘加强国家管理,A 项正确;材料强调采取新办法安置旧殷商势力,而不是巩固贵族的世袭特权,B项错误;分封制下天子对地方是间接控制,C项错误;材料不涉及对边远地区的开发,D项错误。
2. 东汉时,私人办学成为重要的人才培养模式。
东汉私学教授内容主要为儒家经典,教学模式上讲求“家法”,“传父业” “传家学”逐渐成为普遍现象。
以上现象A. 说明选官标准发生重大改变B. 促进豪强地主世族化C. 促使寒族士人崛起主导教育D. 推动儒家学说思辨化【答案】B【解析】【详解】根据题干“私人办学成为重要的人才培养模式“教学模式上讲求家法”,“传父业传家学逐渐成为普遍现象”并结合所学可知,东汉时期,豪强地主经济实力强大,他们重视私学教育对家族人才的培养,通过“传父业”“传家学”等方式,使儒学在其家族内部传承,从而促进了豪强地主的世族化,故B正确;题干信息没有涉及汉代的选官标准,故A错误;东汉时期寒族士人没有主导教育,故C错误;D项是理学的影响,排除。
3. 下图是汉代画像石中的“羽人”形象,蕴含着羽化升天的意思;右图是唐代莫高窟“散花飞天"形象。
隋唐时披着佛教飞天的大巾、穿上长裙的无羽而飞的“飞天”普遍存在。
这说明A. 宗教与宫廷画结合催生地域特色文化B. 三教合一促进文人画的形成发展C. 浪漫主义风格始终是古代艺术的主流D. 多种文化交流融合推动艺术创新【答案】D【解析】【详解】根据汉代“羽人”发展到唐代“散花飞天”形象结合所学可知“飞天”是印度佛教的天人和中国道教的“羽人”融合西域飞天,在长期交流融合为一形成的,说明多种文化交流融合推动艺术创新,故选D;材料没有体现宫廷画,A错误;文人画是集文学、书法、绘画及篆刻艺术为一体的,材料没有体现文人画特点,B错误;浪漫主义不可能始终是古代艺术的主流,C错误。
2020届高考高三历史第二次模拟考试(二)(附答案)第Ⅰ卷本卷共12个小题,每小题4分,共48分。
在每小题给出的四个选项中,只有一项是符合题目要求的。
24.春秋战国时期,各国遵循“均财节用”的理财原则和“量入为出”的财税法则,并对财税官员进行十分严格的监督和考核。
这些举措A .适应了社会形势的需要B .反映了财税制度的成熟C .说明了监督制度的改变D .体现了商品经济的繁荣25.图是关于秦汉时期铁制农具的统计情况。
该图客观上反映了该时期( )A .农业生产的精耕细作B .官营手工冶铁业发达C .冶铁业以生产农具为主D .铁器已得到全面的推广26.下表为不同史籍中对康熙、雍正、乾隆三帝的历史叙述。
叙述出处 今天下大小事务,皆朕一身亲理,无可旁贷。
若将要务分任于人,则断不可行。
所以无论巨细,联必躬自断制。
《清圣祖实录》联自朝至夕,凝坐殿室,披览各处章奏,目不停视,手不停批,训谕诸臣,日不下数千百言。
《清世宗实录》 今联虽逾六袠,而精力强盛如常,不惮万几之劳勚。
尝欲俟八旬以后,春秋渐高……或可稍安颐养。
《清高宗实录》 据此能够得出的历史结论是( )A .勤于政事保证了三帝意志的完全贯彻B .勤政作风预示着封建王朝的衰落C .批阅奏章是三帝处理政务的主要方式D .乾纲独断是盛世三帝的政治传统 27.下表反映的是明代内阁大臣在阁年限统计情况。
这种状况( ) 年限1年以下 1—2年 2—5年 5—10年 10— 15年 15— 20年 20年以上阁臣数(人)30 37 42 2512114占比(%)18.63 22.98 26.09 15.53 7.45 6.83 2.49 A.促进了官吏队伍的年轻化B.反映了明朝官僚机构膨胀C.说明了内阁辅助作用不大D.削弱了国家政策的稳定性28.史景迁在《追寻现代中国》一书中曾写到:“在清朝面临的新技术中,铁路是最棘手的”,“很多中国人认为铁路会破坏人类与自然的和谐……还使道路和运河工人失业改变业已形成的市场模式”。
广东省东莞市2020届高三历史下学期第二次统考试题(含解析)一、选择题1.在已知的西周早期墓葬中,按照随葬品的多少、葛室的大小等可以分为四种类型,但不同类型墓弗中铜器的数量及组合,没有形成一定的比例。
以此为证据,可以说明当时A. 阶级分化不明显B. 贵族特权被削弱C. 礼仪尚未制度化D. 血缘关系的弱化【答案】C【解析】 【详解】随葬品多少、墓室规模大小形成分类,但是不同类型墓葬中的铜器数量组合没有形成一定比例,说明当时同层级的礼仪尚未制度化,C 正确;随葬品多少、墓室规模大小可以划分为四种类型,说明阶级分化已经较为明显,排除A ;西周早起贵族特权较为强化,排除B ;题干与血缘关系无关,排除D 。
2.史学家司马迁认为,汉族四周的匈奴、南越、东越、西南夷等族,都与汉族一样是黄帝后裔,甚至朝鲜也与黄帝有着千丝万缕的联系。
这种“华夷共祖”的思想A. 消弭了各民族之间的矛盾B. 说明了中华民族意识的形成C. 迎合了大一统政治的需要D. 反映了司马迁严谨的史学观【答案】C【解析】 【详解】司马迁是汉武帝时期人物,其认为汉族四周的少数民族和汉族有共同的祖先,这种理念和汉武帝时期大一统的政治诉求相一致,C 正确;A 表述绝对,排除;中华民族意识是近代逐渐形成的,排除B ;司马迁的判断并没有史实依据,更多的是一种推断,因此不能体现出其严谨的史学观,排除D 。
3.敦煌文献中唐天宝之前户籍上没有自买田的记载,而天宝六年(747年)以后,户籍中买田的记载明显增多。
这说明当时A. 均田制日益遭到破坏B. 封建土地私有制确立C. 地主土地所有制瓦解D. 西北农业生产力衰退 【答案】A【解析】【详解】根据材料和所学知识可知,唐中叶以前实行均田制,永业田、口分田一般情况下不准买卖,而天宝六年后,买田记载增多,这反映出均田制日益遭到破坏,A 正确;春秋战国时期,通过变法活动确立了封建土地私有制,排除B ;封建社会地主土地所有制占据主导地位,均田制破坏说明大土地所有制在发展,排除C ;土地买卖情况增多不等于农业生产力衰退,排除D 。
2020届高三年级第二次教学质量检测文科综合卷历史部分1.春秋战国时期,各国遵循“均财节用”的理财原则和“量入为出”的财税法则,并对财税官员进行十分严格的监督和考核。
这些举措A. 适应了社会形势的需要B. 反映了财税制度的成熟C. 说明了监督制度的改变D. 体现了商品经济的繁荣 2.据史书记载:九品中正制下,选择中正的权力在中央,政府选择中正非常慎重,多数中正都符合“贤有识鉴”的标准;中正必须认真负责,不负责者都要受到弹劾。
这表明九品中正制A. 强化中正官的道德意识B. 方便中央自上而下地管理C. 安抚了世族的不满情绪D. 消除了士族对吏治的影响 3.陆九渊指出:“天生民而立之君,使司牧之,张官置吏,所以为民也。
”“民为贵,社稷次之,君为轻”“民为邦本,得乎丘民为天子,此大义正理也。
”这些思想主张A. 是“心即理”主张的具体体现B. 是孟子“民贵君轻”的继承发展C. 使儒学开始适应政治统治需要D. 已有初步反封建民主思想取向 4.雍正帝刷新了古代历朝多项纪录,他建成完整的密折制度,促使内外大臣互相监视。
他在位五千多天,仅批阅过的密折便超过十六万件,平均日批三十多件。
雍正帝的做法A. 使君主专制空前强化B. 意在加强中央集权C. 顺应了历史发展潮流D. 是勤政爱民的表现 5.从19世纪60—90年代末,以中国人为主创办的近代报刊迅速兴起,以1858年伍廷芳等创办的《中外新报》创刊于香港为开端,总数达到几百种之多。
这一现象A. 表明政论性的报刊已成为主流B. 体现清政府对报刊管理不力C. 反映近代化努力推动思想剧变D. 说明社会变局促进媒体发展6.2019年是五四运动100周年。
加强对五四运动史料和文物的收集、整理、保护,为后人继承和发扬五四精神留下历史记忆,加强对史料的分类整理和系统化研究,运用现代科技手段展示和保护五四运动史料迫在眉睫。
这可以说明A. 研究五四运动收集官方文件为当务之急B. 应把第一手史料的整理保护作为重中之重C. 史料是认识、解释和重构历史过程的痕迹D. 运用现代科技手段还原历史场景大有可能7.1937年8月,中共中央在《抗日救国十大纲领》中,提出了停止使用土地革命战争时期没收地主阶级土地之政策,而以减租减息作为抗日战争时期解决农村土地问题的方针。
东莞市2020届高三第二学期第二次统考(6月)高考冲刺试题(最后一卷)文科综合历史试题参考答案及阅卷评分细则题号242526272829303132333435答案C C D D A C B B A C B D41.(25分)(1)不同之处:①(产生条件不同)欧洲行会产生时城市自主性较强,市场狭小;中国行会产生于专制性较强、受儒家思想影响较深的社会。
②(成立条件不同)欧洲行会主要是民间自发产生;中国行会是奉政府之命成立。
③欧洲的商业行会与手工业行会存在较大矛盾,有着较为激烈的行业竞争;中国的商业行会与手工业行会关系相对融洽,共生性较强。
④欧洲行会的自主和自治明显,在城市管理中的地位较高或作用较大;中国行会的自主性和独立性较差,在城市管理中的作用有限。
⑤(影响不同)欧洲行会在一定程度上推动了资本主义经济的发展或推动了欧洲社会转型;中国行会对近代中国社会转型方面的推动作用有限。
(若使用对比式答题方式,答对一点3分,两点5分,三点8分,四点10分其他方面言之成理可酌情给分,不超过10分;若没有对比过程,每点2分,5点10分)(2)变化:在地方和城市中享有较大的自治权(或参与城市管理);以独立社会力量的身份积极参与社会政治活动。
(2分,任意一点即可)原因:民族资本主义的发展,民族产阶级力量壮大;民族危机的不断加深;清政府调整经济政策;实业救国思潮的推动;西方社会文化的影响;清末新政的推行。
(一点2分,两点3分,三点5分,四点7分;其他方面言之成理可酌情给分不超过7分)影响:推动民族资本主义经济发展,民资产阶级壮大;促进了中国社会的发展和近代化程;为新文化运动提供了一定的经经济基础;推动了一系列政治运动的发生(辛亥革命、五四运动等);为以后的城市管理、地方建设提供了一的借鉴和参考。
(补充不利影响2分:中国行会对近代中国社会转型方面的推动作用有限/没有过多的推进近代化历程;有利影响4分,不利影响2分;其中有利影响一点1分,两点3分,三点4分;只答有利影响最多4分)42.(12分)示例一:人与环境应和谐相处(论题2分)环境是人类发展的依托,人类不应为生存而破坏环境,更不能转嫁环境污染。
东莞市2020届高三第二学期第二次统考(6月)高考冲刺试题(最后一卷)语文注意事项:2020.61.答卷前,考生务必将自己的姓名、准考证号填写在答题卡上。
2.回答选择题时,选出每小题答案后,用铅笔把答题卡上对应题目的答案标号涂黑。
如需改动,用橡皮擦干净后,再选涂其它答案标号。
回答非选择题时,将答案写在答题卡上。
写在本试卷上无效。
3.考试结束后,将本试卷和答题卡一并交回。
一、现代文阅读(35分)(一)论述类文本阅读(9分,每小题3分)阅读下面的文字,完成1-3题。
经过近百年的发展,中国考古学已经建立了比较完善的学科体系,而通过与其他学科交叉形成的各种专门考古也有很大的进展。
儒学考古就是其中之一。
儒、佛、道是中国古代的三大思想文化体系,而其中占主导地位的无疑是儒学。
考古学界素有以石窟寺研究为主流的中国佛教考古,其集大成者为宿白先生的《中国石窟寺研究》;而道教考古则是自张勋燎/白彬先生写成《中国道教考古》后,初步建成了比较完整的考古体系。
在中国佛教考古、中国道教考古的映照之下,“中国儒学考古”的提法已呼之欲出。
近30年来中国儒学研究进展神速,《儒藏》和《中国儒学史》代表着儒学研究的最高成就。
不断出土的战国楚简为早期儒学研究提供了珍贵的第一手材料,也刺激了学界对儒学的关注。
目前,传统文化对当代中国的意义日渐受到全社会的重视,而作为传统文化主要组成部分的儒学,自然不应被忽略。
在中国儒学和中国考古均有很大发展的新形势下,很有必要提出“中国儒学考古”,以填补学科空白。
中国儒学考古是中国考古学的一个分支,是中国考古学与中国儒学的交叉学科,是对儒学研究的必要补充。
中国儒学考古的研究对象是与儒学相关的遗迹、遗物等,例如孔子肖像、孔子及其弟子的事迹图、曲阜鲁城及各种文化遗物、孔庙、书院等都是研究重点。
元代祭孔礼器的发现也对儒学考古颇有助益。
包头市曾出土一件西周风格的元代青铜豆,器内刻有“雪堂总统置古铜祭器,奉施古丰宣圣庙内,永远供养”字样。
广东省广州、___2020年高三第二次调研考试文综历史试题法之治”,并提出“三民主义”思想。
这表明___等人A.主张革命推翻清政府B.提出了民主宪政的理念C.反对西方文化的影响D.强调封建传统的重要性24.在战国时期,诸侯国君已经开始使用玺印来任免官吏和传达政令等,逐渐形成了玺印制度。
图7和图8展示了战国时期诸侯国的一些代表性官印。
这表明在战国时期,玺印具有统一的风格,而诸侯国之间的争霸战争也非常频繁。
25.表1列出了秦朝部分律法,这些法律选段的内容主要反映了秦朝的一些现象。
例如,《仓律》规定隶属于官员的妾每月只发放一石半的粮食,而隶属于小城旦或隶属于隶臣的劳动力每月发放一石半的粮食。
此外,《田律》还规定,如果禾稼遭受了旱灾、暴风雨、涝灾、蝗虫等灾害,农民需要报告受灾的情况。
这些选段内容反映了秦朝农业上的精耕细作,以及经济管理的军事化特点。
26.962年,___下诏令,禁止新中进士到主考官那里谢恩;又命令进士及第的人不得称呼主考官为“恩师”“师门”,也不能自称为“门生”。
从___后期开始,新中进士必须通过皇帝亲自主持的“殿试”才能算得上是合格,这样,被录取的人就成为了“天子门生”。
这项诏令的目的是推进科举公平公正,防止选官结党营私。
27.___和___相信人心是理的根源,也是道德法则的根源。
他们提出了“心即是理”的理念,认为自己内在的价值比外在的权威更为重要。
因此,___“心学”的主要目的是彰显人的自我意识,摆脱儒学思想的束缚。
28.在光绪年间,担任兵部尚书的___曾经说过:“我兵部只知道绿营兵的数量,如果是勇营练军,各督抚自己负责,我们兵部怎么能够掌控呢?每当国家遇到战争,就会调派地方军队,每个士兵都需要发放粮食和口粮,而朝廷则需要督抚这些事情。
”这表明晚清时期,传统的军队体制已经瓦解,地方督抚开始主导近代化进程。
29.在1906年,___等人在《同盟会宣言》中规定了三种治理方式,即“军法之治”、“约法之治”和“宪法之治”,并提出了“三民主义”的思想。