中考政治开卷考试中两种常见题型的解法
- 格式:docx
- 大小:11.16 KB
- 文档页数:2
中考政治开卷考试答题技巧中考政治开卷考试是一种考查学生政治理论知识和运用能力的方式,它不仅要求学生掌握基本的政治概念、原理和规律,还要求学生能够联系实际情况,分析解决问题,表达自己的观点和态度。
为了提高中考政治开卷考试的成绩,学生需要掌握一些答题技巧,下面就为大家介绍一些常见的题型和解题方法。
一、选择题选择题是考查学生对基础知识的掌握情况,答题要领如下:紧扣教材,运用所学教材知识回答回答要简略,分要点回答,思路清晰要审清题意,不能看到哪抄到哪儿语言文明,观点积极向上书写要认真选择题一般遵循的解题方法是坚持一个原则,做到四个审查、四个不选、五个排除。
一个原则:先审题干,后审题肢,肢干相连,以干求肢,是解答选择题的基本原则。
四个审查:①审查设问,看试题是正向还是逆向选择;②审查题干,全面理解题意,抓住题干材料的关键词或限制词,明确题干的规定性;③审查题肢,逐一分析、比较,把握它们之间的差异以及内在联系,以提高做题的准确率;④审查题干与题肢的关系,看二者是否相符。
四个不选:①题肢观点与教材内容不符的不选;②题肢观点片面化或绝对化的不选;③题肢观点与事实不符的不选;④题肢观点正确但与题干无关的不选。
五个排除:①排除观点本身错误的选项;②排除观点本身正确,但与题干无关的选项;③排除观点本身正确,与题干也有关系,但不符合题干规定性的选项;④排除与题干意思相近、变相重复的选项;⑤排除因果关系颠倒的选项。
做好单项选择题,最重要的是做到认真审题,包括审题目、审题干、审题肢。
在复习中对基础知识基本原理和一些易混淆的知识要掌握准确、扎实、到位。
二、简答题简答题是考查学生对基础知识和重要概念的理解和运用能力。
答题要领如下:紧扣教材,运用所学教材知识回答回答要简洁,分要点回答,思路清晰要审清题意,不能遗漏或赘述语言文明,观点积极向上书写要认真简答题的解题方法是:读题→审题→联想→撰写提纲→答案要点。
读题:仔细阅读题目,弄清题目的要求和范围。
初中政治开卷解题思路例谈政治实行开卷考试以后,试题的开放性特点越来越凸现出来,面对设计新颖、巧妙的各类开放性试题,解题思路、方法十分重要,下面谈谈多项选择、简答、判断说明、材料分析等题型的解法。
一、多项选择题的解题思路:选择题分为正向(题支观点正确)和逆向(题支观点错误)两种。
解题时,首先要弄清题目的规定性,特别要注意关键词,如:下列观点正确(错误)的有。
然后,可以用排除法进行解答:在题干为正向的情况下,先排除观点错误或不全面的题支,再排除与题干无关的题支,进一步排除与题干的共性或个性逻辑不符的题支,最后排除与题干因果关系不符或因果关系颠倒的题支。
题干为反向时,答案与此相反。
如:战后,资本主义国家出现了一个经济增长较快的“黄金时代”,对此我们认为:A、是新科技革命的结果B、资本主义的基本矛盾消除了C、资本主义生产关系的局部调整是一个重要原因D、资本主义的民主有虚伪性。
B答案是错误观点,D答案观点虽正确,但与题干无关,均应排除;应选A、C。
二、简答题的解题思路:简答题的一般形式为是什么,为什么和怎么样。
答题要点简明扼要,要注意紧扣题意,问什么答什么,不需要进行深入阐述,言多必失,答案越多,给人的感觉是没有重点,不理解题意,所以,答题时应单刀直入,开门见山切入正题,对范围较广的知识必须进行归纳整合,切忌长篇大论。
例如:我们党要始终代表中国先进生产力的发展要求,中国先进文化的前进方向,中国最广大人民的根本利益……推进党的思想、政治、组织、和作风建设,都应贯穿“三个代表”的要求。
问:我们可以联系初三《思想政治》课本哪些基本观点来深入学习“三个代表”重要思想?从材料中我们可以确定的中心内容有三方面:即生产力、文化、人民。
引入课本知识,我们就能找到与此关联的基本观点:生产力是社会发展的最终决定力量,社会主义的根本任务是解放和发展生产力;人民群众是历史的创造者;社会主义精神文明是社会主义的重要特征。
三、判断说明题的解题思路:判断说明题,顾名思义就是先判断然后说明理由,它与辨析题不同,辨析题需要对命题的合理成分进行肯定,不合理成分进行辩驳,判断题只对命题进行是非曲直的肯定或否定。
政治多种题型答题技巧大全政治是我们初中的一个重要学科,成绩也是和中考挂钩的,我们应该早些重视政治的重要性。
下面是小编给大家带来的政治多种题型答题技巧,欢迎大家阅读参考,我们一起来看看吧!中考政治:多种题型答题技巧一、“是什么”型题目。
这个只需要熟悉课本的知识点,按照题目答题就可以。
二、“认识”型简答题这类题目的设问方式通常是“如何认识”、“如何看待”、“谈谈你的看法”、“分析这一现象”等等。
这类题目的解题方法通常按照“是什么”、“为什么”、“怎么办”的思路去解答,即“对与错”、“重要性、必要性”、“具体措施”等。
三、“启示”型题目这类题目的设问方式是:这个事给我们有什么启示?回答时,要注意提炼材料中的观点,结合所学的知识点来分析,从中归纳出材料反映的道理。
四、“评析”型题目这类题目一般是“运用所学知识对这一观点进行评析”。
回答这类题目时,首页要判断是对还是错,或者是不全面,然后根据相应的依据如法律法规和教材的理论等,再联系材料中的观点进行分析。
五、“漫画”型题目漫画类的题目,要找准漫画与知识点的链接点,首先要看标题,看标题能否给出指引性的知识点或者观点;然后看文字,看看漫画中有哪些文字,通常漫画里的文字都是“意味深长”的;最后看画面,漫画夸张之处通常是其弦外之音,真正的寓意也就在这里。
六、“图表”型题目“图表”类型的,首先要看标题,标题比较直观的说明了图表的内容;然后要将图片数据做三个对比,“横向比”、“纵向比”和“综合比”,将三个对比的数据归纳整理,通常就会得出想要说明的问题;最后要看看图表下面的注释,看看有没有特别的注释。
七、“体现型”题目这类题目通常会问“体现了什么?、怎么体现”等等。
回答的时候,应该写上教材的知识点,再加上材料的关键词来体现这一知识点。
所以解题的思路就是:定知识点、联系知识点、梳理答题。
八、“反映”型题目这类题目通常会问“反映了某一问题发生了哪些变化”、“反映了什么现象或什么问题?”、“说明了什么?”等。
中考政治不同类型题目的答题方法是什么漫画题是运用漫画创设情景,引导学生揭寓意、析现象、谈启示、提建议,从而考查学生观察力、分析力、想象力和总结表达能力。
掌握不同类型的答题方法,能让你的政治成绩更上一层楼。
下面是小编给大家带来的中考政治不同类型题目的答题方法,欢迎大家阅读参考,我们一起来看看吧!中考政治漫画题的答题方法漫画题是运用漫画创设情景,引导学生揭寓意、析现象、谈启示、提建议,从而考查学生观察力、分析力、想象力和总结表达能力。
漫画入题,在很好地考查学生能力的同时,也使以往人们认为严肃有余的政治试题显得活泼而富有人情味,给学生以清新、愉悦的感觉。
方法点击我们应按照“读漫画—析漫画一议漫画”的步骤、采取“三阅二联一结合”的具体方法来解答漫画题。
第一步读漫画读漫画就是要认真地观察漫画,弄清漫画的深刻内涵。
为此,必须从几个方面入手:①阅读标题。
一般来说,漫画都有自己的标题,标题是画龙点睛之处,是题眼,透过这个“眼”可以洞察整幅漫画所要表达的内涵。
②阅读画面,即阅读漫画中的“人、物、言、行’人的神态形象和事物特征是漫画的主体,直接反映或传递了试题所要考查的知识、能力等信息。
③阅读文字。
很多漫画作者单靠漫画无法将自已的寓意淋漓尽致地表达出来,只能借助于辅助文字这些又字言简意赅、恰到好处,对我们领会漫画的寓意有很大帮助。
第二步析漫画析漫画就是以问题为中心,以教材重要概念、基本观点或原理为依托,多角度、多层面地分析漫画所反映的知识点。
为此,可采月两个基本方法,主要有:①联系教材。
漫画作品不论是歌颂真善美,还是鞭挞假恶,都以其直观生动的形象来启迪人们使人领悟到深刻的道理,而这些道理差不多都与我们教材中的基本概念、观点、原理相吻合。
命题人别具匠心地将漫画编成试题,正可谓,题在书外,理在书中”。
因此,熟练地掌握教材知识,找出与漫画意相吻合的概念、观点或原理,批准切合点,这是答题的关键。
②联系生活。
漫画是作者用夸张的艺术手法来再现社会生活,是现实生活直接或间接的反映。
中考道德与法治开卷考试易出现的问题和解决方法五大误区一、答案在书上中考道德与法治开卷,部分考生认为试题答案可直接在书上找到,故考试前没整理笔记。
其实,中考开卷,但许多试题答案并非能在书本上找到原题,仍需结合知识思考作答。
准备一些授课笔记,有助于帮助思考。
二、笔记只抄不整道德与法治考试只能带课本和指定资料及手写笔记进场,许多学生为充分利用开卷优势,将用的资料、做的练习等尽可能详尽地往笔记本上堆砌。
但因没整理,笔记杂乱无章,考试时查阅极不方便,收效甚微。
三、笔记家长代抄为让笔记“够多够全”,也为减轻考生抄写负担,许多家长都“操刀”代劳,事后学生也不看。
结果,学生对笔记非常陌生,查阅起来十分缓慢,影响答题。
四、开卷不用记忆开卷考试很容易让学生认为“基本知识点不需记忆”。
部分学生对考试不作记忆准备,对基础知识点完全寄希望于考试翻书。
结果答题时对知识点运用极不熟练,严重影响答题效率和准确性。
五、见题就翻书为确保答案正确,很多同学答题时先翻书找知识点和内容,后将查阅内容往题目上套。
这容易导致查阅内容与题目结合不紧,答非所问,既浪费时间又易出错。
考前复习怎样做一、展开针对性复习,熟悉教材众所周知,开卷考试与闭卷考试的复习既有区别又有联系。
从题型来讲,无论是开卷考试还是闭卷考试,选择题的复习基本一致。
开卷考试中列举题、填补缺项题、材料解析题、简答题的复习要求可以降低,即只要对教材熟悉,明确这些试题考查到的内容在教材的哪些章节就可以了,不必强化记忆。
在开卷考试中,问答题、分析说明题可以设计成半开放或开放性的试题,对这类题的复习则要从长计议,复习要求要提高,既要熟悉教材,又要结合时政热点以及身边的实际问题展开分析说明,还要训练对这类题的解题技巧和策略。
二、上课认真作好笔记,便于考试查阅既然开卷考试只能带教科书(粘在教科书上的小卡片也必须取消),那么为便于考试翻阅,就要在上课务必认真做好笔记。
三、搞好学科知识专题归类复习有些地区的开卷考试已经明显命制了跨章节的试题,这就要求我们在新课上完后必须留足时间进行学科知识的专题归类复习。
政治开卷考试答题技巧:一、选择题考查点判断法:此方法几乎适用所有的题目,因为每一道选择题都有自己的考查点,能准确判断出题者的出题意图和要考查什么,就很容易做对题目了。
直接(排除)法:直接法顾名思义就是在准确掌握知识的前提下直接选择,不需要拐弯抹角。
这类题目在考试中是属于送分的题目。
当然要求对基础知识有准确无误的掌握。
比较分析法:很多考生在做选择题的时候都会遇到这样的困惑,即排除两个选项后,在剩下的两个选项中犹豫不决,不知道究竟选哪个更合适。
实际上对这种那个题目我们可以结合题目要求和所学知识进行合理的分析比较,从而找出最符合题目要求的答案。
常识判断法:高考命题以能力立意,注重考查考生的综合素质,这就要求考生平时除了学好本学科的知识外,对本学科课本以外的知识以及相关学科,包括一些社会生活常识都要有积累。
求异思维法:所谓求异思维换言之就是发散思维。
即要学会从不同的角度、不同的侧面去思考问题。
二、概括题1、做题步骤:认真阅读材料、找出中心意思;回归所学知识,找材料与教材所学知识的结合点;简明扼要、灵活作答。
2、解题思路:归纳道理(是什么)、总结原因(为什么)、推出结果(怎么做)。
注意事项:1、语言简练,尽可能保持在15个字左右,尽可能不要出现逗号,更不要另起一行。
2、尽可能用政治术语,一般答案都与课本中的段落中心句、核心知识点或课题、大小标题有紧密联系。
3、漫画题,一定要认真观察漫画当中的每一个人物、语言、题目,以及所蕴含的道理。
概括出来的应该是一个语言通顺,表意明确,展现道理、原因、结果的陈述句,不要使用修辞手法。
4、尽量不要口语化和非陈述句式。
5、如果一个材料多个例子,找这些例子的内在联系或者共性,不能就其中的一部分进行概括,犯以偏概全的错误。
三、简答题注意事项:1、开门见山、直奔主题;直截了当,切忌拖泥带水。
2、紧扣中心,语言简练,点到为止,力求多方面、多角度(多个知识点),切忌就其一点或某一方面展开分析,阐述,没完没了。
一、材料说明、反映了什么?这类问题的解答策略是:先回答出材料本身讲述的是什么问题,在运用所学知识分析、回答这个问题的实质(一定要用政治语言表述)。
二、为什么类型的题目?基本思路:原因(有时要答现状)+意义或不这样做的危害三、启示、感悟、感想、体会基本思路:是什么、为什么(不答或略答)、怎么做(一定要多答,有时就答怎么做) 正常公式:道理加怎么做四、警示,理解、认识、看法等类型题目①是什么—材料反映了什么;②为什么—-原因意义或危害(①②两点正常要多答)③怎样做――分清角度;国家、社会、公民、经济活动参与者、青少年……(要点的组织视分值的多少而定。
)五、谈作用、影响、意义这类题目可以套用“有利于……”“体现了……”“是……的需要”“促进……”“推动……”“保护……” 等。
六、简要说明……这样做的道理?为什么要样做(说)?(理由)基本思路:①是什么——材料中的具体做法反映了什么。
②为什么——原因(有时要答现状)+意义或不这样做的危害七、、怎样解决……问题、避免……现象或提出……对策、为……提建议?基本思路:①分清对象(即给谁提合理化建议,由谁来解决这样的问题)——国家、政府(社会)、学校、企业、家庭、青少年(个人)等。
②怎样解决?——注意建议的角度(如:国家、政府、社会、公民个人,或政治、经济、文化,或教育、道德、法律等不同方面)和所提建议的可行性。
如:要消除我国目前制假售假现象,请你出出金点子……答案应从国家、企业、社会、消费者等几方面去回答。
八、行为评析基本思路:是什么、为什么、怎么样步骤:1、找准行为(如果有多种不同行为,则要把行为一一抄或总结写在答案上并进行分析)2、行为定性(是正确或错误。
一般从法和德的角度进行评价定性)3、寻找依据(不正确行为---违反了什么法律,原则,没有行使哪些权利,履行哪些义务。
;正确行为---符合哪些法律,原则,行使哪些权利,履行哪些义务。
;或法律,道德上有什么规定等。
政治开放性试题解题方法详解对于初中政治而言,有不少教师和学生有一种误解,就是只需要到时候背一背就能够考到高分,这是政治学科的错误理解。
现在的中考更侧重学生分析和理解能力的考核,学生必须进行认真的思考才能得出答案,这就要求我们的教师,不仅要教给学生一定的知识,而且要教会学生一定的能力。
如:针对开放性题目,把握所问最重要,可以先看问,再带着问去阅读所给的材料,这样可以节约时间,提高阅读材料的效率;考生应掌握各种活动题的题型,活动和建议要正面为主,适当扩展;结合实际,全面考虑,避免面窄语薄;检查答案,变换角度进行思考等等。
“政治考试就是比谁笔头快”,这是众多考生多年的心得。
这句话不能说完全没道理,但是在现在的考试中,如果还是用一味地拿到题目不假思索的整段抄书,显然是不聪明也不高明的。
去年的中考试题就强调了思维过程,要把对试题的理解和自己掌握的教材原理有机的结合,在语言的表达中显示自己的见解,如果自己的见解言之有理,也可酌情给分,况且评分标准中增加“加分”的要求,也是鼓励学生要注重在理解后表达自己的看法。
根据以往的经验,很多同学认为答题是“踩点得分”,但是近年来答题的要求更注重对试题本身的理解,答案是为问题服务的,简单地罗列知识点并不符合提问的目的。
因此,答题能力的训练中,必须注重在理解后多角度地分析,在分析中运用,在运用中渗入自己的理解,只有这样才能提高答题的准确率。
下面,我就安徽省中考政治试题两种题型的解法作一分析:近几年来,中考政治试卷中,选择题越来越活,且难度在逐年加大。
很多选择题都是用名人名言、寓言故事、历史事件、事实案例等文字材料作为知识载体,命题是以能力考查来立意,很少有直来直去的,这就给学生解答选择题带来了较大困难,失分也较多。
解答选择题的步骤为:(1)认真审题。
解题时应先注意阅读题干部分的内容,明确试题的选择要求,主要是要审清题干的指令要求,即题干要求回答什么问题,考查的具体知识内容是什么。
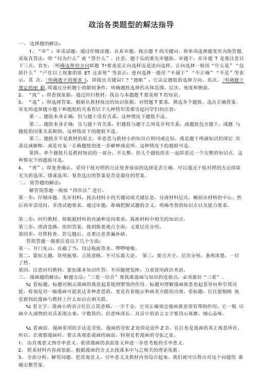
政治各类题型的解法指导一、选择题的解法:1、“审”:审读试题,通过仔细读题,认真审题,找出题T的关键词,将单项选择题变形为简答题, 采取直答法,即“问为什么”就“答什么”。
注意,题干长的要先审题肢。
审题干。
在审题T是要注意以下三点:首先,|明确选择的方向即题T•要求是正向选样还是逆向选样。
正向选择一般用“什么是”“包括什么”“产住以上现象的原ET这表明”等表示;逆向选择一般用“不属于”“不正确”“不是”等表示,其次,|明确题干的要求I,即找出关键词??“题眼”,它决定题肢的选择方向。
再次,|明确题干规定的丽辭,即通过分析题干的限制条件,明确题肢选择的具体范围、层次、角度和侧面。
2、“找”:即查找依据,通过回归教材,找出与本题题T要求相T的知识。
3、“选”:即选择答案,根据从教材找出的知识依据,对照题T要求,筛选各个题肢,选出正确答案。
常见的选择题小题干和题肢的关系有以下儿种情形需要引起同学们的注意:第一、题肢本身正确,但与题干没有关系,这种情况下题肢不选。
第二、题肢本身正确,且与题干有关系,但题肢与题干之间是并列关系,或题肢包含题干,或题与题肢的因果关系颠倒,这种情况下的题肢不选。
第三、题肢并不是教材的原文,单意思与教材小的知识点相同或近似,或是题干所涵知识的深层次表达或解释,或是对某一正确题肢的进一步解释或说明,这种情况下的题肢可选。
第四、单个题肢只是教材知识的一部分,不完整,但儿个题肢组在一起即表达一个完整的知识点, 这种情况下的题肢可选。
4、“查”:即复查确认,采用干肢对照的方法复杳前面的选择是否正确。
可以通过干肢对照的方法排除无关的选项、错谋选项,复查选出的答案是否是最佳的答案。
二、简答题的解法:解答简答题一般按“四步法”进行。
第一步:仔细审题。
先审材料,找出材料小的关键词或关键信息,分清材料层次,概括出材料的中心; 然后再审读设问,弄清试题要求。
通过审题,准确把握试题的含义,明确考查的知识点以及能力要求。
中考常见题型答题思路及技巧一单项选择;解题思路:四步:审题干(背景材料:文字、图表或漫画等)-审设问(问什么)-审题肢(备选答案)-选答案(选什么)。
根据设问,从备选答案中(体肢)选择一个与体干有关的最佳答案。
解题方法:1识记法:这种方法针对于时政题,一般都是选择的形式。
这种题型只有用记忆的方法来解决。
2排谬发:当“设问”求正向选择时,排除错误的选项。
3排异法:排除与体干无关的选项(有些单选题的备选答案没有错误的观点,但部分选项与体干无关)。
4排正法:当“设问”要求是反向时,正向的不选。
5最佳选项法:当几个体肢都符合体干时,选与题干最密切最符合题意的选项。
二漫画题:漫画是运用漫画创设情境,引导雪深揭示漫画寓意、分析漫画现象,要求学生归纳现象、谈自己的感受、分析原因或探讨解决问题方法的一种题型。
解题思路:第一步:看清漫画标题。
漫画标题往往具有揭示漫画寓意的作用,或正面宣扬,或反面讽刺,康动漫画标题是解读漫画题的第一步。
第二步:解读漫画含义。
全面分析漫画画面的各种信息,包括人物各方、画面语言文字等,要从整体上把握漫画的寓意。
第三步:申请题目设问要求。
漫画题的设问是解题的要求,是设问的要求基本上有问现象、问原因(意义)、问方法。
第四步:回归教材,组织答案。
联系教材,看此题与教材的那些知识点连接,然后从多角度来归纳此题的答案。
三图表题:图表题往往和材料题结合在一起,用直观的形式(扇形图、折线图、柱状图、统计表等)来考查学生的分析和理解能力,要求学生明理实践。
解题思路:第一步:看清图表标题。
图表题一般都有一个题目,有些在图表上方,有些在图表下方。
标题的作用是界定图标的内涵,看清图标的标题让我们一下子锁定了思考的方向和范围。
第二步:看懂图表上的各个信息,特别是比较复杂的图表题,不光是单一的数据,可能还有柱状图、曲线图等,我们要全面分析各种图表形式的信息,学会分析归纳。
第三步:看清题目的设问。
图表题一般考核学生的归纳、分析、解决问题的能力,设问形式基本上是“是什么,为什么(意义)和怎么样”。
浅谈中考中两种常见题型的解法
?
作为开卷考试,政治试题灵活性更强。
在中考中,考生要考出好成绩,除了要牢固掌握基础知识外,还必须能熟练运用一定的解题技巧,以便收到事半功倍之效。
现将中考两种常见题型的解法简述如下,望能对考生有所帮助。
一、组合选择题
组合选择题是近几年中考常见的题型。
这类题最好用排除法,即先选择好一个或几个最容易发现的完全正确或错误的序号作为解体的基础,然后再推出正确答案。
例1:面对台湾当局不断制造的“台独”分裂行径,我们青少年的正确态度是
①对此事表示强烈谴责与抗议②应当把国家大事当作自己的大事③与我们无关,听之任之④积极宣传“和平统一、一国两制”的基本政策
A②③④B①②③C①②④D①③④
经审题得知,③是明显错误的,那么含有③的选项都是错的,我们就可以排除A、B、D三个选项,剩下的C选项当然是唯一正确的选项。
例2:下列关于新民主主义革命的表述正确的是
①1921年中国共产党的诞生,拉开了新民主主义革命的序幕②新民主主义革命的对象包括帝国主义、封建主义和官僚资本主义③新民主主义革命的胜利标志着中国人民真正实现了民族独立④新民主主义革命是中国历史上最伟大、最深刻的社会变革⑤新民主主义革命的道路是农村包围城市、武装夺取政权
A①②③B③④⑤C②③⑤D①②④
经审题可知,①是错误的,我们可以初步排除含有①的A、D。
剩下B、C选项,进一步发现二者中都有③⑤,只需要比较②④。
通过比较得知④是错的,那么只能选C选项。
二、材料分析题
这类题是中考题中的重要题型,遇到此类题,有些考生要么是无从下手,要么是答非所问,往往失分较多。
材料题虽然多种多样,但还是有共同点的。
要答好这类题,基本都要做到三点:一是分析材料,找出关键信息;二是要明确答题的方向,看看是属于哪一类型、哪一部分内容的题目,与课本的那些基本道理、观点有关;三是整理答案,分清层次,找出这一类问题有关的知识点。
材料分析题又可分为如下几种题型:
(一)案例分析题
案例分析题可分如下三步:
1、搞清案情
虽然案例的具体情节多种多样,但弄清案情主要应抓住以下几点:案件的当事人是谁案件当事人的行为结果怎样案件发生的背景条件是什么等等。
2、明确设问要求
一是要求对案例进行分析。
在分析时通常要区分合法行为与违法行为,一般违法行为与犯罪行为,或者道德行为与不道德行为。
二是要求谈自己的体会、认识。
如:这个案例说明了什么(或给我们什么启示)他的行为的演变过程说明了什么道理,等等。
3、理清解题思路
从所学的知识中找出与题目相关的知识,理清思路,分清层次。
(二)维权类题
这类题通常会问:在某种情景下,当你的某种权益受到侵害时你应怎么办往往有的同学只是简单的答出:要拿起法律武器维护自己的合法权益。
有的过于简单,有的不合情理。
要答好这类题应注意以下几点:
1、说理,即讲清道理,协商解决。
如可指出对方行为的违法之处以及可能要承担的相应的
法律责任。
2、求助,即向有关部门和人员反映情况,求得他们的帮助。
3、起诉,即运用法律武器,依照法律程序,依法维护自己的合法权益。
(三)看法类题
这类题开放性比较强,要答好此类题也有三点:一是认真分析材料,抓住关键信息。
二是确定答题方向。
三是组织答案,分清层次。
例:小明放学回家的路上,好朋友大山要带他去买地下六合彩。
小明说:“这不是赌博吗”大山无所谓地说:“小赌怡情,只要不大赌就行。
”小明该不该去赌一把呢
分析材料我们得到的主要信息是,大山要带小明赌博,小明该不该去。
下一步就该确定答题的方向,审清设问,看看应从哪个角度回答问题。
结合该题,应答“如何认识和对待赌博这种现象”。
接下来就是寻找有关赌博的知识点,组织答案,应是认识赌博的危害,青少年怎样(宣传,劝阻,举报)做。
(四)建议类题
这类题考察的是考生的综合实践能力。
应注意如下几点:
1、明要求。
通过认真分析材料,了解题目要求,确定所提建议的方向,看看是属于哪一类的问题,切不可离题万里,泛泛而谈。
2、辨对象。
通过仔细审题,明确建议的对象是哪些人或部门。
3、求完整。
建议应多层次,多角度,力求完整,不能片面。
例:
材料一:社会上,缺斤短两,以假充真,以次充好的现象,随处可见;假冒伪劣商品到处可寻;骗人钱财的行为时有发生。
材料二:“共铸诚信”座谈会正在举行,大家围绕诚信建设进行了讨论。
(1)上述材料共同反映了什么问题
(2)请你就解决上述问题提一些建议(至少两条)。
该题第二问就是让学生提建议。
可结合第一问(反映的是人们诚信意识缺乏,社会出现诚信危机,亟待建设诚信社会),可确定答题的方向应为“如何提高人们的道德水平,建设诚信社会”。
根据设问要求可知设问的对象是政府、社会。
这样可提出合理建议,组织答案如下:建立个人诚信档案、企业信用评价体系和网上查询系统,依法严惩不诚信行为;树立诚信榜样,加强宣传教育;认真贯彻公民道德建设实施纲要,弘扬爱国主义精神,以为人民服务为核心、以集体主义为原则、以诚信为重点,加强社会公德、职业道德和家庭美德教育、开展群众性的精神文明创建活动,引导人们在遵守基本行为准则的基础上,追求更高的思想道德目标,等等。