汽车底盘测功机构、工作原理与使用维护
- 格式:doc
- 大小:334.50 KB
- 文档页数:14
底盘测功实验报告1.实验目的①了解底盘测功机的监测原理。
②熟悉汽车底盘测功机的检测功能。
③掌握底盘测功机的操作方法。
④利用底盘测功机进行加速、滑行、排放检测实验。
2.实验仪器和器材汽车底盘测功机(CDM-300), 汽车工况排放检测仪器(CDM-300ASM, 成都弥荣), 排气分析仪(南华NHA-503)。
3.实验原理3.1底盘测功机底盘测功机是一种不解体检验汽车性能的检测设备, 它是通过在室内台架上汽车模拟道路行驶工况的方法来检测汽车的动力性, 而且还可以测量多工况排放指标及油耗。
同时能方便地进行汽车的加载调试和诊断汽车在负载条件下出现的故障等。
由于汽车底盘测功机在试验时能通过控制试验条件, 使周围环境影响减至最小, 同时通过功率吸收加载装置来模拟道路行驶阻力, 控制行驶状况, 故能进行符合实际的复杂循环试验, 因而得到广泛应用。
3.11 底盘测功机的分类和结构①底盘测功机的基本结构底盘测功机一般由道路模拟系统、数据采集于控制系统、安全保障系统和引导与举升系统组成。
⑴道路模拟系统主要由滚筒、功率吸能装置(加载装置)和惯性模拟装置组成。
滚筒又分为主滚筒和从滚筒之分, 通过滚筒的连续转动来模拟连续移动的路面;功率吸能装置的主要作用是吸收并测量驱动轮上的功率。
常见的吸能装置有三类: 水力式、电涡流式和直流电力式;惯性模拟装置的主要功用是模拟汽车的减速工况和加速工况, 使底盘测功机能够测量汽车的加速、滑行性能。
⑵测量时需要采集汽车的行驶速度和驱动力矩, 数据采集系统囊括了车速信号传感器、测力传感器等相应的传感器;控制系统具有控制加载(电压、电流), 举升控制、滚筒锁定控制、车辆检测灯控制的功能。
⑶安全保障系统包括左右挡轮、车偃、系留装置、冷却装置等, 主要作用是保障实验过程中的设备与人员安全。
⑷引导与举升系统是系统的辅助部分, 引导装置(显示装置)能够引导实验人员更好的完成实验;举升装置举升汽车方便汽车进出底盘测功机, 安装在主副滚筒间, 常用有气动式、液压式、电动式。
底盘测功机操作规程
《底盘测功机操作规程》
一、使用前准备
1. 检查底盘测功机的各项部件是否完好无损,特别是刹车系统和电气系统。
2. 根据车辆类型和参数设置,调整底盘测功机的参数。
3. 确保底盘测功机周围没有任何障碍物或杂物,以确保安全使用。
二、操作步骤
1. 将车辆停放在底盘测功机的测试位置,并确保车辆停稳。
2. 启动底盘测功机并进行自检,确保底盘测功机正常工作。
3. 按照底盘测功机操作手册的要求,进行标定和校正,以确保测试结果的准确性。
4. 进行车辆的动力性能测试,包括加速、刹车和稳定性测试。
5. 根据测试结果进行数据分析和记录,以便进行后续的评估和改进。
三、安全注意事项
1. 在操作底盘测功机时,严禁将手、脚或其他物体伸入底盘测功机的测试范围。
2. 在进行测试时,确保车辆和底盘测功机周围没有任何人员或其他物体,以防意外发生。
3. 在操作过程中,严格按照底盘测功机操作手册的要求进行操作,不得擅自更改参数或调整设备。
4. 在测试过程中,如发现异常情况,应及时停止测试并进行检
修,确保设备和人员的安全。
通过遵守《底盘测功机操作规程》,能够保证底盘测功机的正常运行并得到准确的测试结果,确保测试的安全性和可靠性。
汽车底盘测功机检测设备的结构原理汽车底盘测功机是针对汽车动力性、底盘输出功率、油耗以及排放指标进行检测的专用机械,通过飞轮惯性相应的转动惯量模拟汽车运行过程中的转动惯量以及质量惯量;通过加载装置模拟汽车运行过程中受到的空气阻力;通过滚筒运动模拟路面等,从而对汽车运行状况形成全面的动态检测。
1 汽车底盘测功机整体结构构成汽车底盘测功机(以下简称为测功机),是针对汽车处于使用状态下的应用性能以及相关技术状况加以检验的一种的重要汽车工程设备。
在实践操作中,不仅可以将其用作与汽车性能相关的各项科学试验,还可以用于对汽车设备的维修与生产,其机械结构如图1所示。
1.1 功率吸收装置利用测功机开展汽车试验的过程当中,主要通过对加载装置的应用实现对汽车行驶过程所受阻力的模拟,其受力情况与正常道路行驶过程相似,能够吸收和测量汽车发动机传动系统向驱动策略传送的功率。
测功机的加载装置主要包括:水力测功机、电涡流测功机以及电力测功机。
其中,水力测功机整体可控性较差,电力测功机综合使用性能较强,但相比之下所需成本投入较高,而电涡流机兼具精度高、设备结构简单、便于技术人员调控与测量、机械振动较小、功率范围较大等特征。
电涡流机在工作过程中所产出热量较多,一般通利用空气或水作为介质以导出多余热量。
1.2 滚筒滚筒装置属于测功机内部最为主要的结构构件之一,其整体结构性质及使用性能的好坏关乎设备测量的精准程度。
通常情况下,针对滚筒主要采取钢制空心结构形式,其直径、表面状况以及两筒中心轴距都是对其形成直接影响的结构参数。
1.3 测量部分①测力部分。
目前在汽车检修与制造领域应用最为普遍的是电测式装置,同时配置测力传感器,使力的大小被转换成相应的电信号,随后向系统中枢传送,最终通过指示部分对其相应数据信息进行显示。
②测速部分可以主要分成分为光电式、磁电式以及测速发电机等,其中光电式应用最为广泛,将其配置在副滚筒一端,继而实现跟滚筒之间的同步转动,将转速被转换成为相应的脉动信号,其实际测量误差一般不会超过千分之五。
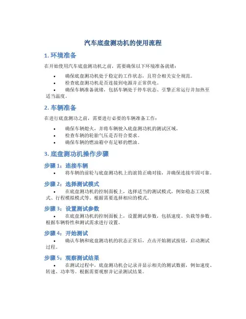
汽车底盘测功机的使用流程1. 环境准备在开始使用汽车底盘测功机之前,需要确保以下环境准备就绪:•确保底盘测功机处于稳定的工作状态,且符合相关安全规范。
•检查底盘测功机是否连接到电源并正常供电。
•确保车辆准备就绪,包括车辆处于停车状态、引擎正常运行并加热至适当温度。
2. 车辆准备在进行底盘测功之前,需要进行必要的车辆准备工作:•确保车辆熄火,并将车辆驶入底盘测功机的测试区域。
•检查车辆的轮胎气压是否符合要求。
•确保车辆的燃油箱中有足够的燃油。
3. 底盘测功机操作步骤步骤1:连接车辆•将车辆的前轮与底盘测功机上的滚筒正确对接,并确保连接牢固可靠。
步骤2:选择测试模式•在底盘测功机的控制面板上,选择适当的测试模式,例如稳态工况模式、行程模拟模式等。
根据需要选择相应的模式。
步骤3:设置测试参数•在底盘测功机的控制面板上,设置测试参数,包括速度、负载等参数。
根据车辆特性和测试需求进行设置。
步骤4:开始测试•确认车辆和底盘测功机的状态正常后,点击开始测试按钮,启动测试过程。
步骤5:观察测试结果•在测试过程中,底盘测功机会记录并显示相关的测试数据,例如速度、转速、功率等。
根据需要观察并记录测试结果。
步骤6:结束测试•在完成测试后,点击停止按钮,结束测试过程。
•将车辆驶离底盘测功机的测试区域,并断开车辆与底盘测功机的连接。
4. 注意事项在使用底盘测功机过程中,需要注意以下事项:•确保底盘测功机处于稳定的工作状态,避免操作不当引发意外。
•注意保持测试区域的干净和整洁,避免杂物干扰测试。
•在操作底盘测功机时,遵循相关的安全规范和操作手册。
•如有疑问或故障,请及时联系相关人员进行处理。
5. 总结使用汽车底盘测功机的流程包括环境准备、车辆准备、底盘测功机操作步骤等。
在操作过程中需要注意环境和车辆的状态,以及遵循相关的安全规范和操作手册。
通过正确使用底盘测功机,可以获取到车辆性能的相关数据,帮助进行性能评估和优化。
底盘测功机原理及在汽车修理中的应用实例汽车底盘测功机原理底盘测功机(Dynamometer)是一种用来模拟汽车在道路上行驶时受到的阻力,测量其驱动轮输出功率、扭矩(或驱动力)以及车辆速度、加速度、滑行等性能的设备。
本文将简要介绍底盘测功机的原理、构造及其在汽车修理中的应用。
一、底盘测功机的原理和构造底盘测功机是一种不解体检验汽车性能的检测设备,它不但可以通过在室内台架上模拟道路行驶工况的方法来检测汽车的动力性、燃油经济性以及排放性能,同时还能便利地对汽车进展加载从而再现汽车在不同负荷条件下的故障,便于进展诊断。
由于汽车在底盘测功机上进展试验时能通过调整不同负荷转变试验条件,使四周环境影响减至最小,同时通过功率吸取加载装置来模拟道路行驶阻力,掌握行驶状况,故能进展符合实际的简单循环试验,同时在全部试验中,车辆又相对于地面保持静止,可连接多种仪器,因而得到广泛应用。
如图1 所示。
通常见到轻型车所用的底盘测功机主要有以下几种分类方法:(1)依据滚筒数量可分为单滚筒和双滚筒,其中单滚筒底盘测功机,其滚筒直径较大,大约在 1000-2500mm 左右,制造和安装费用大,但其测试精度高,一般用于制造厂和科研单位;双滚筒式底盘测功机的滚筒直径小,或许为 180-500mm,设备本钱低,使用便利,但测试精度较差,一般用于汽车使用、修理行业及汽车检测线、站。
(2)依据驱动方式可分为两驱式转鼓和四驱式转鼓,两驱式转鼓价格廉价,可以测量前驱或后驱车辆;四驱式转鼓则价格较贵,不但可测试两驱车辆还可测试全时四驱车辆。
(3)依据用途可分为综合性能转鼓和专用转鼓,其中专用转鼓主要针对某些专用功能而设计制造的,例如专用于进展排放测量的排放转鼓,目前很多城市进展简易工况排放测试的转鼓就属于这类转鼓,其可达最高车速通常在120km/h 以下,最大吸取功率在160kW 左右,而性能转鼓则可用来对车辆动力性、燃油经济性及排放特性等综合性能进展测试,最高车速通常可达 200km/h,最大吸取功率在 250kW 以上。
底盘测功机的工作原理
底盘测功机是一种用于测试汽车底盘性能的设备,它的工作原理可以简单描述如下:
1. 固定底盘:将汽车轮胎放置在底盘测功机的滚筒上,并将汽车的底盘固定在测功机的支撑架上。
2. 施加负载:通过液压、电力或其它机械装置,底盘测功机会施加额外的负载到汽车轮胎上,模拟真实道路上的阻力和负载。
3. 速度和扭矩测量:底盘测功机会测量滚筒上的转速以及施加的扭矩,并计算出发动机的输出功率。
4. 控制和数据记录:底盘测功机通过计算机系统来控制负载和记录测试数据。
计算机系统可以根据设定的测试条件自动调整负载,并记录下不同速度和扭矩下的数据。
5. 分析和评估:底盘测功机的软件可以分析测试结果,并提供相关的性能参数,如发动机功率、最大扭矩、加速度等。
通过这些步骤,底盘测功机可以评估汽车底盘在不同负载和速度条件下的性能,帮助汽车制造商或维修机构进行性能测试和故障排查。
在汽车底盘测功机上进行滑行试验的原理与方法
滑行试验是指将汽车行驶在底盘测功机上,通过测量汽车滑行阻力和滑行距离等参数,来评估汽车的动力性能,包括发动机输出功率、扭矩、压缩比等指标。
汽车底盘测功机是测量车辆动态性能的专用设备,它能够模拟车辆在实际行驶中的各种情况,从而对车辆性能进行详细测试和分析。
在进行滑行试验之前,需要对底盘测功机进行正确的校准和调整,以保证测试数据的准确性和可靠性。
测试时,首先需要将汽车置于测功机的滑行台上,然后加上适量的负载和制动力,使汽车在特定的档位和转速下进行滑行。
此时,底盘测功机会通过测量传动轴的转速和扭力,自动计算出汽车的输出功率和扭矩等参数。
在滑行试验中,需要注意以下几点:首先,测试车辆应该处于正常工作条件下,以确保测试结果的准确性。
其次,测试中应该保持连续性和稳定性,避免出现干扰因素影响测试结果。
最后,需要注意保护测试车辆的安全,避免因测试操作不当
而导致车辆受损或发生事故。
总之,滑行试验是汽车测试中一个非常重要的部分,通过对汽车行驶阻力和动力性能等参数的测量,可以评估车辆的整体性能水平,从而为后续的优化设计和
改进提供可靠的数据基础。
汽车底盘测功机结构、工作原理与使用维护作者:暂无来源:《汽车维修与保养》 2015年第6期文/广东蔡元兵王井新版《营运车辆综台性能要求和检验方法》(GB18565)即将发布,很多用户在汽车底盘测功机的选购上还在观望,—方面担心采购的汽车底盘测功机不符合新版GB18565的要求,另—方面顾虑采购的汽车底盘测功机能力过剩,增加不必要的投入。
下面笔者对汽车底盘测功机的结构、工作原理与使用维护进行说明,希望能对大家有所帮助。
一、汽车底盘测功机的基本结构及工作原理汽车底盘测功机是一种不解体检测汽车性能的检测设备,它通过在室内台架上汽车模拟道路行驶工况的方法来检测汽车的动力性,而且还可以测量多工况排放指标及油耗。
同时能方便地进行汽车的加载调试和诊断汽车负载条件下出现的故障。
1.基本结构汽车底盘测功机主要由道路模拟系统、数据采集与控制系统、安全保障系统及引导系统等构成。
如图1所示为道路模拟系统。
2.工作原理汽车在道路上运行过程中存在着运动惯性、行驶阻力,要在试验台上模拟汽车道路运行工况,首先要解决模拟汽车整车的运动惯性和行驶阻力问题,这样才能用台架测试汽车运行状况的动态性能。
为此,在该试验台上利用惯性飞轮的转动惯量来模拟汽车旋转体的转动惯量及汽车直线运动惯量,采用电磁离台器自动或手动切换飞轮的组合,在允许的误差范围内满足汽车惯量模拟。
至于汽车在运行中所受的空气阻力、非驱动轮的滚动阻力及爬坡阻力等,则采用功率吸收加载装置来模拟。
路面模拟是通过滚筒来实现的,即以滚筒表面取代路面,滚筒的表面相对于汽车做旋转运动。
二、汽车底盘测功机各系统介绍1.道路模拟系统(1)滚筒①滚筒壹径:汽车底盘测功机所采用的路面模拟系统的滚筒一般是直径为180—400mm的钢滚筒,按其结构性可分为两滚筒和四滚筒。
所谓两滚筒路面模拟系统由两根长滚筒组成,其特点是支撑轴承,台架的机械损失少;所谓四滚筒路面模拟系统由四根短滚筒组成,它较两滚筒多了四个支撑轴承和一个联轴器,在检测过程中,其损失较大。
一、前言随着我国汽车工业的快速发展,汽车底盘测功试验在汽车研发、生产、检测和维修等领域发挥着越来越重要的作用。
为了提高学生的实践能力,培养具备汽车底盘检测技能的复合型人才,我校汽车工程系特组织学生进行汽车底盘测功实训。
本次实训旨在让学生了解汽车底盘测功试验的基本原理、操作方法及注意事项,提高学生对汽车底盘检测技术的掌握程度。
二、实训目的1. 熟悉汽车底盘测功试验台的结构、工作原理及操作流程;2. 掌握汽车底盘测功试验的基本方法、数据采集及分析;3. 了解汽车底盘测功试验在汽车研发、生产、检测和维修中的应用;4. 培养学生的团队协作精神和动手能力。
三、实训内容1. 汽车底盘测功试验台简介汽车底盘测功试验台是一种用于测量汽车动力性能的设备,主要由驱动系统、测功系统、测量系统、控制系统等组成。
其工作原理是通过驱动系统带动汽车底盘旋转,模拟汽车行驶过程中的动力输出,进而测量汽车的动力性能。
2. 汽车底盘测功试验操作流程(1)试验准备:检查试验台各部件是否正常,调整试验台至水平状态,连接测试电缆,预热试验台等。
(2)车辆准备:将车辆驶入试验台,调整车辆位置,确保车辆与试验台接触良好。
(3)试验开始:启动试验台,按照测试程序进行测试,包括加速、匀速、减速等阶段。
(4)数据采集:试验过程中,采集发动机转速、扭矩、车速等数据。
(5)数据分析:对采集到的数据进行处理、分析,得出汽车的动力性能指标。
3. 汽车底盘测功试验数据采集及分析方法(1)数据采集:使用测功试验台配套的数据采集系统,实时采集发动机转速、扭矩、车速等数据。
(2)数据分析:将采集到的数据进行整理、处理,通过软件分析得出汽车的动力性能指标,如最大功率、最大扭矩、最高车速等。
四、实训总结1. 通过本次实训,学生对汽车底盘测功试验的基本原理、操作方法及注意事项有了深入了解。
2. 学生掌握了汽车底盘测功试验的操作技能,能够独立完成试验任务。
3. 学生提高了团队协作精神和动手能力,为今后从事汽车底盘检测工作奠定了基础。
汽车动力性检测项目及检测方法一、汽车动力性评价指标汽车动力性是汽车在行驶中能达到的最高车速、最大加速能力和最大爬坡能力,是汽车的基本使用性能。
汽车属高效率的运输工具,运输效率的高低在很大程度上取决于汽车的动力性。
这是因为汽车行驶的平均技术速度越高,汽车的运输生产率就越高。
而影响平均技术速度的最主要因素就是汽车动力性。
随着我国高等级公路里程的增长,公路路况与汽车性能的改善,汽车行驶车速愈来愈高,但在用汽车随使用时间的延续其动力性将逐渐下降,不能达到高速行驶的要求,这样不仅降低了汽车应有的运输效率及公路应有的通行能力,而且成为交通事故、交通阻滞的潜在因素。
因此,在交通部1990年发布的13号令中,特别要求对汽车动力性进行定期检测。
动力性检测合格是营运汽车上路运行的一项重要技术条件。
1995年交通部为了提高在用汽车的技术性能,发布了JT/T198-95《汽车技术等级评定标准》,将动力性作为第一项主要性能进行评定。
另外早在1983年国家颁布的GB3798 《汽车大修竣工出厂技术条件》第2.6项中对汽车大修后的加速性能规定了最低要求,这都说明了国家对在用汽车动力性的重视。
汽车检测部门一般常用汽车的最高车速、加速能力、最大爬坡度、发动机最大输出功率、底盘输出最大驱动功率作为动力性评价指标。
TOP1.最咼车速U ama:(km/h)最高车速是指汽车以厂定最大总质量状态在风速w 3m/s的条件下,在干燥、清洁、平坦的混凝土或沥青路面上,能够达到的最高稳定行驶速度。
TOP2.加速能力t (s)汽车加速能力是指汽车在行驶中迅速增加行驶速度的能力。
通常用汽车加速时间来评价。
加速时间是指汽车以厂定最大总质量状态在风速w 3m/s的条件下,在干燥、清洁、平坦的混凝土或沥青路面上,由某一低速加速到某一高速所需的时间。
(1)原地起步加速时间,亦称起步换档加速时间,系指用规定的低档起步,以最大的加速度(包括选择适当的换档时机)逐步换到最高档后,加速到某一规定的车速所需的时间,其规定车速各国不同,如0-50 km/h,对轿车常用0-80 km/h,0-100 km/h,或用规定的低档起步,以最大加速度逐步换到最高档后,达到一定距离所需的时间,其规定距离一般为0-400m, 0-800m, 0-1000m起步加速时间越短,动力性越好;(2)超车加速时间亦称直接档加速时间,指用最高档或次高档,由某一预定车速开始,全力加速到某一高速所需的时间,超车加速时间越短,其高档加速性能越好。
汽车底盘测功机构、工作原理与使用维护————————————————————————————————作者:————————————————————————————————日期:汽车底盘测功机结构、工作原理与使用维护-汽车汽车底盘测功机结构、工作原理与使用维护文/广东蔡元兵王井新版《营运车辆综台性能要求和检验方法》(GB18565)即将发布,很多用户在汽车底盘测功机的选购上还在观望,—方面担心采购的汽车底盘测功机不符合新版GB18565的要求,另—方面顾虑采购的汽车底盘测功机能力过剩,增加不必要的投入。
下面笔者对汽车底盘测功机的结构、工作原理与使用维护进行说明,希望能对大家有所帮助。
一、汽车底盘测功机的基本结构及工作原理汽车底盘测功机是一种不解体检测汽车性能的检测设备,它通过在室内台架上汽车模拟道路行驶工况的方法来检测汽车的动力性,而且还可以测量多工况排放指标及油耗。
同时能方便地进行汽车的加载调试和诊断汽车负载条件下出现的故障。
1.基本结构汽车底盘测功机主要由道路模拟系统、数据采集与控制系统、安全保障系统及引导系统等构成。
如图1所示为道路模拟系统。
2.工作原理汽车在道路上运行过程中存在着运动惯性、行驶阻力,要在试验台上模拟汽车道路运行工况,首先要解决模拟汽车整车的运动惯性和行驶阻力问题,这样才能用台架测试汽车运行状况的动态性能。
为此,在该试验台上利用惯性飞轮的转动惯量来模拟汽车旋转体的转动惯量及汽车直线运动惯量,采用电磁离台器自动或手动切换飞轮的组合,在允许的误差范围内满足汽车惯量模拟。
至于汽车在运行中所受的空气阻力、非驱动轮的滚动阻力及爬坡阻力等,则采用功率吸收加载装置来模拟。
路面模拟是通过滚筒来实现的,即以滚筒表面取代路面,滚筒的表面相对于汽车做旋转运动。
二、汽车底盘测功机各系统介绍1.道路模拟系统(1)滚筒①滚筒壹径:汽车底盘测功机所采用的路面模拟系统的滚筒一般是直径为180—400mm的钢滚筒,按其结构性可分为两滚筒和四滚筒。
所谓两滚筒路面模拟系统由两根长滚筒组成,其特点是支撑轴承,台架的机械损失少;所谓四滚筒路面模拟系统由四根短滚筒组成,它较两滚筒多了四个支撑轴承和一个联轴器,在检测过程中,其损失较大。
②滚筒的表面状况:滚筒的表面状况是指滚筒表面的加工方法和清洁程度(水、油和橡胶粉末的污染等)。
汽车在干燥滚筒上的驱动过程是一个摩擦过程,总摩擦力有若干分力组成,如:F总=F附着+F阻滞,其中F附着是指接触面间的附着力;F阻滞是轮胎在滚筒上滚动变形时,由于伸张作用能量的差别而消耗的能量,进而转化为阻止车轮滚动的作用力;该两项分力取决于轮胎材料、结构和温度。
附着系数随速度增加而下降的原因较为复杂,一方面由于滚筒圆周速度提高,橡胶块与滚简之间的嵌台程度越来越差,在未达到平衡状态之前便产生了华东和振动;另一方面随着速度的提高,接触面的温度上升加快,很快茌滚筒表面形成了一层橡胶膜,降低了附着系数。
③安置角:所谓汽车车轮茌滚筒上的安置角是指车轮与滚筒接触点的切线方向与水平方向的夹角。
安置角对滚动阻力的影响,根据车轮在滚筒上匀速旋转时的受力分析,由力偶平衡定理得知,台架的滚动阻力系数随着安置角增大而增大。
试验过程对安置角的要求如下:车轮带动装有惯性飞轮的滚筒以最大加速度加速时,不得驶出滚筒,以确定最小安置角;当台架滚筒制动后,保证车辆仍可驶出滚筒,以确定最大安置角。
在装有惯性飞轮及吸收装置加载的条件下,汽车以最大加速度加速时,确保车轮不驶出滚筒,以确定其最小安置角。
由于安置角与滚筒直径、中心距以及轮胎尺寸有关,所以不同吨位级的汽车底盘测功机适应不同范围的轮胎尺寸。
(2)功率吸收装置(加载装置)在汽车检测线所用的底盘测功机功率吸收装置的类型有:电涡流式、水力式和电力式。
水力式功率吸收装置的可控性较电涡流式差,电力测功机的成本比较高,故一般采用电涡流式功率吸收装置。
电涡流式功率吸收装置的基本结构分为水冷式和风冷式两种。
水冷式电涡流功率吸收装置的基本结构,如图2所示。
其主要由转子(包括带齿状凹凸的感应子17、轴7)和定子(包括作为磁轭的铁芯1、涡流环2、励磁绕组18、端盖3)组成。
其特点是:结构复杂、安装不便;较风冷式测量精度高;冷却效率高,适合持续运行工况使用;冷却水温度一般不超过60C,以防结垢、冷却水PH值按说明书规定执行。
风冷式电涡流功率吸收装置的基本结构,如图3所示,其主要由转子、定子、励磁线圈、支撑轴承、冷却风扇叶片、力传感器等组成,其特点是:结构简单,安装方便;冷却效率低,不宜长时间运行,一般在高转速、大负荷下工作时间不宜超过既定时间;冷却风扇在工作时消耗一定的功率,故应将此消耗的功率计入汽车底盘输出功率。
(3)惯性模拟装置汽车在道路上行驶时汽车本身具有一定的惯性,即汽车的动能:而汽车在底盘测功机上运行时车身静止不动,是车轮带动滚筒旋转,在汽车减速工况时,由于系统的惯量比较小,汽车很快停止运行,所以检测汽车的减速工况和加速工况时,汽车底盘测功机必须配备惯性模拟系统。
汽车底盘测功机台架转动惯量是通过飞轮来实现的,目前由于对汽车台架的惯置没有制定相应的标准,因而国产底盘测功机所装配的惯性飞轮的个数不同,且飞轮惯量的大小也不同,飞轮的个数越多,则检测精度愈高。
下面简单介绍一种带有反拖装置的底盘测功机。
所谓反拖系统是采用反拖电机带动功率吸收装置、滚筒及车轮以及汽车传动系的一种装置,如图4所示,其基本结构由反拖电机、滚筒、车轮、扭矩仪(或电机悬浮测力装置)等组成。
它的特点是:可以方便检测汽车底盘测功机台架的机械损失;可以检测汽车传动系、主减速器、车轮与滚筒以及台架机械系统的阻力损失,但值得注意的是在检测过程中,主减速器、车轮与滚筒的正向拖动与反向拖动阻力与差异,目前尚未得到广泛应用。
2.采集与控制系统(1)车速信号采粜目前国内检测线用的汽车底盘测功机所采用的车速信号传感器可以分为以下几个类型。
①光电式车速信号传感器图5为直射式光电车速传感器的工作示意图,它由光源、带孔圆盘(光栅)和光敏管组成。
汽车车轮在光滚筒上滚动时,带动光栅以一定的转速旋转,光源连续发光,当光束通过光栅上的小孔时,光束照到光敏管上,使它产生相应的电脉冲信号。
此信号送入计数器即可得到被测轴的转速。
车速信号有两种,其一是单位时间计数(频率),其二是测脉宽(周期),两者均可得到滚筒的转速信号,根据滚筒的半径及光栅盘上小孔的个数可得到车速信号。
②磁电式车速传感器图6为磁电式车速传感器工作示意图。
它由旋转齿轮和永久磁铁及感应线圈等组成。
汽车车轮在光滚筒上滚动时,带动齿轮以一定速度旋转,当磁电传感器对准齿顶时,磁电传感器感生电动势增强,同理,当磁电传感器对准齿槽时,磁电传感器感生电动势减弱,由于磁阻的变化,磁电传感器输出的电压信号为交变信号。
因信号较弱(一般在3mV左右),所以必须经过信号放大整形电路,将交变信号变为脉冲信号,送入CPU高速输入口(HSl).以获取车速信号。
③霍尔车速传感器图7为霍尔车速传感器工作示意图。
汽车在滚筒上滚动时,带动转盘旋转,当霍尔传感器(霍尔元件)对准永久磁铁时,磁场强度增强,产生霍尔效应,输出电压可达1OmV,当霍尔传感器远离磁场时,输出电压降至0,这样可得到脉冲信号,送入CPU高速输入口(HSI),通过检测脉冲频率或周期,便可得到车速信号。
④测速电机汽车车轮在滚筒上滚动时,带动测速电机旋转,测速电机产生的电压正比于滚筒转速,通过A/D采集可得到车速信号。
(2)驱动力信号汽车底盘测功机驱动力传感器可分为两种:拉压传感器和位移传感器,它们一边连接功率吸收装置的外壳,另一边连接机体。
功率吸收装置在工作过程中,无论是水力式、电涡流式,还是电力式功率吸收装置,其外壳都是浮动的。
以电涡流式为例,当线圈通过一定的电流时,就产生一定的涡流强度。
对转子来说,电磁感应产生的力,其作用方向与其转动的方向相反。
当传动器固定后,外壳上的力臂对传感器就有一定的拉力或压力(与安装的位置有关),拉压传感器在工作时,传感器受力产生应变,通过应变放大器可得到一定的输出电压,这样将力信号转变成电信号来处理,通过标定,可以得到传感器的受力数值。
(3)汽车底盘测功机控制系统点涡流式加载装置可控性好、结构简单、质量轻、便于安装,在底盘测功机中得到广泛的应用。
众所周知,汽车在行驶过程中存在滚动阻力、加速阻力和坡道阻力,其中加速阻力是通过惯性飞轮来模拟;通过台架模拟道路必须选用加载装置,要想控制它,就必须知道控制电压及电流。
汽车底盘测功机常见的位控信号有举升机升降控制或滚筒锁定控制、电磁阀控制、飞轮控制、车辆检测灯控制、手动或自动控制等信号,它们常常通过计算机或单片机I/O输出板(8155或8255等),再经过信号放大、驱动来实现。
3.安全保障系统安全保障系统包括左右挡轮。
系留装置、车偃、发动机与车轮冷风机,其作用如下:①左右挡轮的目的是防止汽车车轮在旋转过程中,在侧向风的作用力的作用下驶出滚筒,对前驱动车辆更应注意;②系留装置是指地面上的固定盘与车辆相连,以防车辆高速行驶时,由于滚筒的卡死飞出滚筒;③车偃的作用之一是防止车辆在运行过程中,车体前后移动,同时也达到与系留作用相同的功能;④发动机与车轮冷却风机是防止车辆在运行过程中发动机和车轮过热。
4.引导与举升及滚筒锁定系统(1)引导系统引导系统也称司机助手,其作用是引导驾驶员按提示进行操作。
提示的方法有两种,一种是显示牌,另一种是大屏幕显示装置。
①显示牌一般是与计算机的串行通讯口相连,当计算机对显示牌初始化后,便可对显示牌发送ASCII码与汉字,以提示驾驶员如何操作车辆及显示检测结果。
②大屏幕显示器通过AV转换盒与计算机相连,AV转换盒的目的是将计算机的数字信号转换成视频信号供电视机用。
(2)举升装置升降系统的类型较多,常用类型包括气压式和液压式两种。
气压式升降机由电磁阀、气动控制阀及双向汽缸或橡胶气囊组成,在气压力的作用下,汽缸中的活塞便可上下运动以实现升降目的。
液压式举升装置通常由磁阀、分配阀、液压举升缸等组成。
在液压作用下,举升缸活塞向上穆动,实现举升目的。
(3)滚筒锁止系统棘轮棘爪式锁止系统装置如图8所示,它由双向汽缸、棘轮、棘爪、回位弹簧、杠杆及控制器组成,通过控制器控制压缩空气的通断,当某—方向通气后,空气推动汽缸活塞运动控制棘爪与棘轮离台以达到锁止或放松的目的。
{{6}}三、影响底盘测功机测试精度的因素为了确定底盘测功机的试验精度,必须分析在汽车检测过程中影响汽车底盘输出功率测定值的因素。
1.机械阻力对汽车底盘输出功率测定值的影响汽车底盘测功机的台架机械损失主要包括支撑轴承、连轴器、升速器等,在车轮带动滚筒旋转过程中,由于摩擦力的存在竟消耗一定的功率,用倒拖方法可以测出不同车速下底盘测功机台架的机械阻力所消耗的功率(不含升速器的机械损耗)。