采购__风险分析记录
- 格式:doc
- 大小:126.00 KB
- 文档页数:5
采购管理过程风险分析表1. 引言采购管理是组织对外界供应商进行交流、协商、合作和管理的过程。
它涉及到资源的采购、供应商的选择、合同管理以及绩效评估等方面。
然而,在进行采购管理过程中,必然会面临一定的风险。
本文对采购管理过程中的常见风险进行了分析,并给出了相应的风险应对措施。
2. 采购管理过程中的风险分析2.1 供应商风险2.1.1 供应商财务风险供应商财务状况不佳可能导致供应商无法按时交付货物或提供服务。
为了降低这一风险,采购部门可以要求供应商提供财务报表并进行审查,以确保供应商具备足够的财务实力。
2.1.2 供应商业务风险供应商可能存在经营不善、管理混乱、技术能力不足等问题,导致他们无法满足采购方的需求。
为了降低这一风险,采购部门应进行供应商评估,以选择具备良好业务实力和管理能力的供应商。
2.2 合同风险2.2.1 合同条款不明确合同条款不明确可能导致双方在合作过程中产生争议。
为了降低这一风险,采购部门在签订合同前应仔细审查合同内容,并与供应商进行充分的沟通和协商,确保合同条款清晰明确。
2.2.2 合同履约风险供应商可能无法按合同要求履约,如延迟交货、提供次品等。
为了降低这一风险,采购部门应在合同中约定明确的交货时间和品质标准,并与供应商进行绩效评估,及时发现问题并采取相应的措施。
2.3 采购过程风险2.3.1 采购流程管理风险采购流程可能存在流程不清晰、信息传递不畅等问题,导致采购过程中出现错误和延误。
为了降低这一风险,采购部门应建立健全的采购流程,明确流程步骤和责任分工,并加强与相关部门的沟通与协作。
2.3.2 采购数据风险采购数据的准确性和可靠性对采购管理至关重要。
不准确的采购数据可能导致错误的决策和重复的采购行为。
为了降低这一风险,采购部门应建立有效的数据管理系统,并定期对数据进行核对和审核。
3. 风险应对措施3.1 供应商风险应对措施•加强供应商评估,选择具备良好财务状况和业务实力的供应商;•建立供应商绩效评估机制,及时发现和解决供应商问题;•备选供应商策略,保证供应链的可靠性和稳定性。
采购合同风险分析表格采购合同风险分析表格一、双方基本信息:甲方:_________________(公司名称)法定代表人:_______________地址:_________________电话:_________________传真:_________________乙方:_________________(公司名称)法定代表人:_______________地址:_________________电话:_________________传真:_________________二、各方身份甲方为采购方,乙方为供应方。
三、权利与义务甲方的权利和义务:1.委托乙方提供货物或服务。
2.支付货款或服务费用。
3.按约定验收合格产品或完成服务。
4.对乙方提供的货物或服务,有权提出质量异议并要求赔偿。
5.在约定的时间内付款。
乙方的权利和义务:1.按约定向甲方提供符合合同要求的货物或服务。
2.按约定接受甲方的验收并交付货款或服务费用。
3.对甲方支付的货款或服务费用,提供合法发票。
4.对提供的货物或服务一定期限内负责维护和保修。
5.协助甲方进行商品或服务的售后服务和技术支持。
四、履行方式1.商品或服务的交付:(1)货物交付:乙方将按照甲方的订单,按照约定时间和地点交付合格的商品。
(2)服务交付:乙方将按照甲方的订单,按照约定时间和地点提供合格的服务。
2.验收:(1)甲方有权按照合同约定进行货物或服务的验收并申请质量检测,并对检测不合格的货物或服务提出异议。
(2)乙方有义务配合甲方的验收,并处理验收过程中出现的问题。
五、期限合同的期限为_________年____月____日至_________年____月____日。
六、违约责任1.甲方违约责任:(1)未按照合同约定时间和地点支付服务费或货款的,应支付滞纳金和逾期利息。
(2)未按照合同约定验收合格货物或完成服务的,应承担由此产生的一切责任。
(3)未按照合同约定时间和地点接收货物或服务,涉及安排运输和保管的,应承担由此产生的一切费用及责任。
国企采购供应环节的廉洁风险防控分析一、国企采购供应环节的廉洁风险国企采购供应环节是企业经营活动中不可或缺的一个环节,直接关系到企业的生产经营效益和经济效益。
在采购供应环节中,存在着一定的廉洁风险。
主要体现在以下几个方面:1. 信息不对称造成的廉洁风险在国企采购供应环节中,采购方和供应方之间存在着信息不对称的问题。
采购方通常掌握着更多的信息,而供应方通常处于信息不对称的劣势地位。
这种信息不对称可能导致供应商通过不正当手段获取采购方的商业机密信息,从而形成廉洁风险。
2. 采购人员行为不端造成的廉洁风险在国企采购供应环节中,采购人员作为中间人,往往面临着各种廉洁风险。
一方面,采购人员可能利用自己的职权和地位为私,收受供应商的回扣、红包等利益。
采购人员也可能通过操纵采购程序和信息泄露等手段,寻求不正当利益,导致采购环节的廉洁风险。
3. 供应商违规行为造成的廉洁风险在国企采购供应环节中,供应商的违规行为也是一个严重的廉洁风险。
供应商可能利用行贿、虚假宣传、价格垄断等手段,获得不正当利益,从而危害采购环节的廉洁性。
供应商违反合同约定、提供不合格产品等行为也可能对采购环节的廉洁性造成危害。
二、廉洁风险防控措施为了防范和控制国企采购供应环节的廉洁风险,企业需要采取一系列的防控措施,以保障采购活动的廉洁性和合规性。
1. 完善制度建设企业应当建立和完善采购供应环节的廉洁风险防控制度,明确相关行为规范和责任追究机制。
制定《采购管理办法》、《供应商管理条例》等规章制度,明确采购程序和流程,规范采购人员的行为,加强对供应商的管理,从制度上杜绝廉洁风险的发生。
2. 强化内部控制企业应加强对采购供应环节的内部控制和监督,建立健全的内部审计机制和风险防控体系。
通过内部审计、风险评估、监督检查等手段,及时发现并纠正采购环节的廉洁风险,防止廉洁风险的扩大和蔓延。
3. 完善诚信体系企业应当树立诚信意识,推动采购供应环节的诚信建设。
建立供应商评价机制,加强对供应商的信用评估和监管,建立“信用黑名单”制度,对违规行为进行处罚和惩戒,倡导供应商守法合规经营,提高供应商的诚信意识。
采购风险分析在企业日常运营中,采购是一个极为重要的环节。
采购活动涉及到企业的资金流、物流以及供应链的稳定性,因此采购风险分析显得尤为重要。
本文将对采购风险进行分析,并提供一些应对风险的建议。
一、采购风险的概念与分类采购风险是指企业在采购过程中可能面临的各种不确定性因素,这些因素可能会威胁到企业的采购计划、成本控制、供应链的稳定性以及形象声誉等方面。
根据风险的性质和影响程度,可以将采购风险分为以下几类:1. 市场风险:包括市场价格波动、市场供需不平衡等因素。
市场价格波动可能导致采购成本的剧烈波动,而市场供需不平衡可能导致供应商的变更或供货延迟等问题。
2. 质量风险:指采购的产品或服务不符合预期质量标准或存在质量缺陷的风险。
质量问题可能导致企业生产线的停工或者产品召回等严重后果。
3. 供应商风险:包括供应商破产、供货延迟、供应商依赖度过高等因素。
供应商破产可能导致企业无法继续供货,供货延迟可能影响到企业的生产计划,供应商依赖度过高可能导致企业对供应商的过度依赖。
4. 法律合规风险:指企业在采购过程中未能遵守相关法律法规造成的风险。
这可能包括合同违约、贿赂行为、侵犯知识产权等问题。
二、采购风险的分析方法为了识别和评估采购风险,企业可以采用以下分析方法:1. SWOT分析:通过评估企业的优势、劣势、机会和威胁,确定采购环节存在的风险因素。
例如,企业采购能力的薄弱可能导致供货延迟的风险。
2. PESTEL分析:通过分析政治、经济、社会、技术、环境和法律等方面的因素,确定采购环节存在的不确定性。
例如,政治环境的动荡可能导致市场价格波动的风险。
3. 风险评估矩阵:将风险的概率和影响程度绘制在矩阵中,确定采购风险的优先级。
优先级高的风险需要采取相应的风险应对措施。
三、采购风险的应对策略针对不同的采购风险,企业可以采取以下策略来降低风险的发生概率和影响程度:1. 多元化供应商:建立多个供应商的合作关系,降低对单一供应商的依赖。
采购流程中的风险点分析及管控措施采购流程是指企业根据自身需求,通过与供应商之间的交流与协商,最终采购到所需的产品或服务的整个过程。
在采购流程中,存在一些风险点,可能会对企业的采购工作产生一定的影响。
下面,我将分析几个典型的采购流程中的风险点,并提出相应的管控措施。
一、供应商资质审核风险在采购流程中,供应商的资质审核是非常重要的一个环节。
如果没有进行有效的审核,可能会导致合作的供应商无法提供满足要求的产品或服务,从而影响到企业的正常运营。
同时,供应商资质审核不严格也可能引发一些不可预知的风险,如合作伙伴实力不足、信誉不佳等问题。
针对这一风险点,企业应建立起完善的供应商资质审核机制,包括但不限于以下几个方面:1.建立供应商信息数据库,对供应商的基本信息进行搜集和存储;2.规定采购人员审核供应商的标准和流程,确保审核的公正性和一致性;3.对供应商进行实地考察,核实其生产能力、质量管理体系、知识产权保护等情况;4.与供应商签订合作协议或框架协议,明确双方的权责和服务水平;5.建立供应商绩效评估体系,对供应商进行定期评估和监督。
二、合同履行风险合同履行风险是指合作双方在采购合同执行过程中出现的问题,如供应商延迟交货、无法按合同要求提供产品或服务等。
如果不能及时解决这些问题,可能导致企业的生产和经营受到严重影响。
针对合同履行风险,企业应采取以下措施进行管控:1.合同条款的明确性和合理性,确保合同内容符合法律法规和实际经营的需要;2.在合同中明确双方的权责和责任承担方式;3.建立供应商绩效考核机制,及时监测供应商的合同履行情况;4.建立紧急情况处理机制,及时应对供应商可能出现的风险和问题;5.在合同中明确风险分担的原则和方式,确保双方能够共同承担风险。
三、市场变化风险市场变化风险是指市场环境的变化对企业采购行为产生的风险。
市场的供求关系、价格波动、技术创新等因素都会对采购行为产生一定的影响。
例如,一些采购品种的供应量突然减少,价格上涨,企业将面临无法及时获得所需物资的风险。
企业物资采购风险分析及防范措施摘要:企业物资采购过程中,一些风险问题的存在不可避免,企业采购工作也会受到这些风险的直接影响。
对此,企业在实施物资采购工作时,要注重科学化和合理化采购方式的运用,以此实现对物资采购的创新与协调,并以先进的物资采购方式为支撑,制定出完善的采购计划方案,从而保证物资采购能够合理、规范进行,为企业后续工作开展奠定良好的基础。
关键词:企业物资供应;采购管理;措施企业物资采购涉及的物资主要有原材料、设备备品备件、工器具和辅助材料等,物资采购中一旦某个环节出现问题就可能给企业带来严重的经济损失。
为促进企业物资采购工作有效开展,需要企业对这些不确定因素进行有效的管控,通过采取风险衡量、风险管理决策、风险识别、风险评估等措施来提升物资采购水平,保证企业持续稳定健康发展。
1物资采购可能出现的问题和风险分析1.1计划风险计划风险是企业物资采购期间由于没有完善的采购计划为指导或者受到采购应用技术和体系方面限制以此引发的原产品使用量减少或消耗的现象。
例如如果企业没有立足自身实际而盲目制定采购计划,那么无论是物资采购数量还是质量也将受到连带影响,后续工作完成也就缺乏全面性和科学性,物资采购整体效率也会降低。
1.2合同风险合同风险顾名思义就是由合同问题而引发的风险。
例如有的企业在没有考虑自身实际情况和采购企业实际情况下,盲目签订合同,对合同内容缺乏充分了解,合同中也未对责任予以明确等,都会对企业采购工作产生制约。
同时,合同管理期间也极易出现合同风险问题,如卖方为了实现自身利益最大化,在不合理手段下获得虚假优惠、套取采购标等,这些都会制约企业正常运行。
另外,合同管理混乱以及合同欺诈等也都属于合同风险范畴。
1.3价格风险企业物资采购过程中,因为价格因素导致的价格风险也是较为常见的风险类型。
以采购招标过程为例,供应商间恶意串通,有意抬高价格行为以致企业面临着巨大损失的行为等都是价格风险的具体表现。
此外,企业招标过程中,部分供应商还会借助贿赂等手段来从采购业务人员处获取标底等。
采购管理岗位风险点分析及措施1. 引言本文旨在分析采购管理岗位存在的风险点,并提出相应的措施,以帮助采购管理人员降低风险并有效管理采购过程。
2. 风险点分析以下是采购管理岗位可能存在的风险点:2.1 供应商风险- 供应商倒闭或产能不足,导致无法按时供货。
- 供应商提供的产品或服务不符合质量要求,影响供应链的顺畅运作。
2.2 合同管理风险- 合同条款不清晰或不完整,容易导致合同纠纷。
- 合同违约或未能按时履约,影响项目进展或造成经济损失。
2.3 采购流程风险- 采购流程不规范或流程控制不严格,易产生操作风险或违规行为。
- 采购文件管理不及时或不完整,造成信息不准确或遗漏。
3. 风险控制措施为降低采购管理岗位的风险,可以采取以下措施:3.1 供应商风险控制- 建立供应商评估体系,审查供应商的财务状况、生产能力和产品质量等重要指标。
- 建立多元化供应商合作模式,避免过度依赖单一供应商。
3.2 合同管理措施- 定期评估合同条款的有效性和完整性,并与供应商进行沟通和协商。
- 建立合同履行跟踪机制,确保供应商按时履约,并及时采取补救措施。
3.3 采购流程控制措施- 设立严格的采购流程和标准操作规程,确保流程规范和操作准确。
- 加强采购人员的培训和意识教育,提高其对法律法规和内部规定的理解和遵守。
4. 总结采购管理岗位存在一定的风险,但通过采取相应的风险控制措施,可以有效降低这些风险。
提高供应商管理水平、加强合同管理以及规范采购流程都是关键的控制点。
采购管理人员应不断学习和完善自身知识,以提升风险识别和应对能力,确保采购工作的顺利进行。
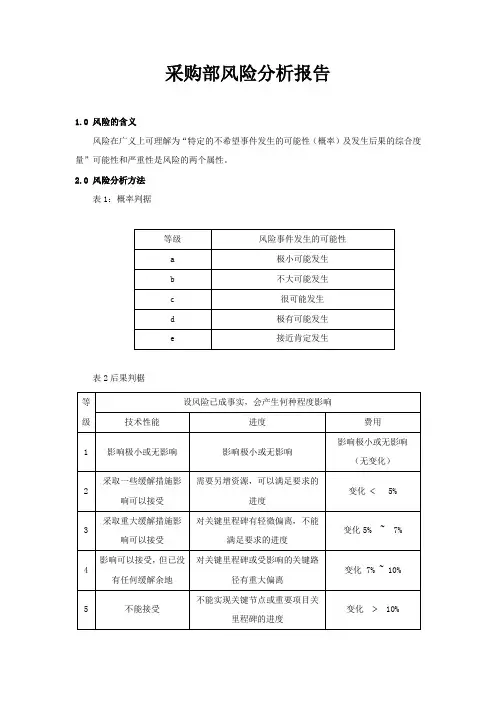
采购部风险分析报告
1.0风险的含义
风险在广义上可理解为“特定的不希望事件发生的可能性(概率)及发生后果的综合度量”可能性和严重性是风险的两个属性。
2.0风险分析方法
表1:概率判据
表2后果判椐
表3:风险等级综合判椐
表4:考虑风险发生概率及其后果识别总体风险等级
3.0风险的识别:
4.0结论:
■经分析,均为低风险事件,不存在高、中级风险事件。
以下事件为低风险事件,采取的对应措施如下:
采购物资不能按时到货
采购部在定制采购计划时,对于采购周期较长的物料,跟供货商沟通后,预留足够的采购时间,针对使用较多的物料,让供货商进行备货,确保物资采购周期满足进度要求。
供应商选择不合适
对供货商进行选定时,开始进行供货商调查、评定,确保供货商能满足要求,在每年年末,对供货商进行业绩复评,针对供货商一年的供货情况进行打分评定,不合格的
供货商,由质量检验部发出“纠正和预防措施表”,限期整改,整改后试用三个月,并由质量检验部加强对其供应物资的跟踪验证,连续二次评分仍不及格且无纠正措施的供方,则取消其供货资格。
因特殊情况留用时,应报总经理批准。
我部门在2017年12月29日,对供货商进行也业绩复评,经评审打分,所有供货商均合格。
采购风险分析公司现有供应部、技改处、基建处、瑞高设备处、水针事业部、粉针事业部、质检处、信息系统部、公司办总务处、计量节能处、制剂安环处、瑞高安全处、司法保卫处,共13个采购部门。
分别负责采购公司的原材料、半成品、非生产性物料、工程材料、设备及配件、办公耗材及用品、劳动安全保护品、消防计量器材等。
下面主要从价格、质量、数量分析可能存在的采购风险:一、各部门可能存在的风险及控制1、供应处和基建处采购土建工程材料可能存在价格波动风险。
土建工程主材钢筋、木材、水泥等使用量较大,总造价较高。
价格波动是施工期内市场发生突变时造成,比如价格突然上涨采购成本增加或是认为价格合理情况下,批量采购,但该种物资可能出现跌价风险。
控制:可由施工单位和建设方共同分担主要材料价格波动造成的风险,减少公司的损失。
合同最好按照“主要材料价格发生波动时,其幅度在±5%以内(含5%)的,其价差由承包人承担或受益;幅度在±5%以外的,其价差中超过5%的部分由发包人承担或受益”规定,进行协商调整、并补充合同。
2、供应部采购非生产性物料,可能存在供应商不履约的风险,少许材料有招标价格,供应商无货或不送,影响进货效率。
执行低价的,质量可能存在问题,换货可能会慢。
控制:尽量按照当时合理的合同价格执行,合同价格与目前市场偏离较大的,可以考擦市场了解情况,得到最新消息,核实后提出申请变更。
3、技改处、瑞高设备处、水针事业部、粉针事业部采购公司相应部门使用的生产设备及配件,可能存在价格垄断、合谋报价的风险。
有些专用设备的生产供应商较少,一些大企业在地区设置总代理,采购询价时代理供应商基本是从总代理申请价格,可能导致价格垄断。
也可能有些专用设备的供应商合谋报价,导致所获取的价格不是最优价格。
控制:通过调查市场及实地考察,多渠道得到较合理的价格。
尽量保证质量的前提下,压到最低价格,降低采购成本。
4、质检处、计量节能处、制剂安环处、瑞高安全处、保卫处采购的少许物料由相应行政单位指定供应商采购。
采购管理的合规风险分析1. 引言采购管理是一个组织中非常重要的环节,它涉及到企业的采购和供应链管理。
在采购过程中,合规风险是一个不容忽视的问题。
合规风险是指在采购过程中可能违反法律法规、政策规定或企业内部规定的风险。
本文将对采购管理的合规风险进行分析,并提出相关的解决方案。
2. 合规风险的分类采购管理的合规风险可以分为法律法规合规风险和内部规定合规风险两大类。
2.1 法律法规合规风险在采购过程中,如果未能遵守相关的法律法规,可能会导致法律责任和行政处罚。
法律法规合规风险主要包括以下几个方面:•采购合同违规:在采购过程中,如果违反相关法律法规,比如没有按照招标采购的规定进行采购,可能会导致合同的无效,进而引发法律纠纷。
•供应商合规风险:在选择供应商时,如果未能对供应商的合规情况进行认真评估,可能会与存在合规问题的供应商合作,进而引发合规风险。
•知识产权侵权:在采购过程中,如果未能尊重他人的知识产权,比如使用未经授权的软件或产品,可能会涉及知识产权侵权问题,进而引起法律风险。
2.2 内部规定合规风险除了法律法规合规风险外,企业内部规定的合规要求也非常重要。
内部规定合规风险主要包括以下几个方面:•采购流程违规:在采购过程中,如果未能按照企业内部的采购流程进行操作,比如未经审批直接与供应商签订合同,可能会引发内部违规风险。
•供应商准入风险:在选择供应商时,如果未能按照企业内部的供应商准入规定进行审核,可能会与不具备足够实力和信誉的供应商合作,进而引发合规风险。
•采购报销违规:在采购后,如果未能按照企业内部的采购报销规定进行报销,可能会引发内部违规风险。
3. 合规风险的影响合规风险的存在会对企业产生一系列的影响:•法律责任与罚款:如果违反法律法规,企业可能面临法律责任和行政处罚,包括支付罚款、承担赔偿责任等。
•声誉损害:合规风险的存在会给企业的声誉带来负面影响,失去客户信任,甚至导致合作伙伴的流失。
•资金浪费:如果采购违规导致合同无效,企业可能需要重新采购,进而浪费大量的时间和资金。
采购管控风险分析报告根据要求进行风险分析,以下为采购管控风险分析报告内容:1. 引言在进行采购过程中,风险是难以避免的。
为了确保采购活动的顺利进行并降低潜在的负面影响,进行细致的风险分析是至关重要的。
本报告将对采购管控的风险进行分析,并提出相应的风险应对措施。
2. 风险识别与评估针对采购管控过程,我们首先进行了风险识别与评估。
通过审查之前进行的采购记录和相关数据,我们确定了以下主要风险:2.1 供应商可靠性风险:供应商可能无法按时交付所需的产品或服务,导致生产延误或项目受阻。
2.2 市场价格波动风险:市场价格的波动可能导致采购成本超出预算或交易无法达成。
2.3 采购合同风险:未能在合同中明确规定各方责任、交付时间、质量标准等细节,可能导致争议或法律纠纷。
2.4 质量控制风险:采购的产品或服务质量不达标,可能导致产品故障或影响终端用户满意度。
2.5 配送和物流风险:物流环节出现问题,导致产品无法按时送达,影响供应链的正常运作。
3. 风险影响评估针对上述风险,我们进行了风险影响的评估,主要包括以下几个方面:3.1 成本影响:风险事件发生的成本影响,包括采购成本的增加、延误造成的额外费用等。
3.2 生产影响:采购延误或质量问题可能导致生产计划受阻,进而影响项目或客户订单的交付。
3.3 品牌声誉影响:供应商不可靠或质量问题可能对企业品牌声誉造成负面影响。
3.4 法律风险:合同纠纷或法律纠纷可能导致额外的法律费用以及公司信誉受损。
3.5 客户满意度影响:质量问题可能导致顾客投诉或退货,影响客户满意度和重复购买率。
4. 风险应对措施针对上述风险,我们提出以下风险应对措施:4.1 供应商风险应对:建立供应商评估机制,对供应商的信用、业绩和稳定性进行评估,选择可靠的供应商并建立长期合作关系。
4.2 市场价格风险应对:建立灵活的采购计划,密切关注市场价格波动,与供应商进行谈判以确保合理的采购成本。
4.3 采购合同风险应对:明确规定合同条款,确保清晰的责任分工、交付时间、质量标准等,以减少潜在的纠纷。
采购项目风险分析在商业领域中,采购项目是企业运作中不可或缺的一环。
然而,采购项目也伴随着一定的风险。
为了确保项目的成功和可持续发展,有必要对采购项目的风险进行全面分析。
本文将对采购项目风险进行分析,并提供相应的解决方案。
一、供应商可靠性风险供应商的可靠性是采购项目中重要的一环。
如果供应商无法按时交付所需的产品或材料,将严重影响项目进展和业务运作。
为了降低供应商可靠性风险,我们可以采取以下措施:1. 寻找多个供应商,并与他们建立长期合作关系。
这样可以确保在一个供应商无法履行合同时,有备选供应商可以及时提供所需物品。
2. 定期进行供应商评估,评估他们的交货记录、质量管理体系以及可靠性等方面的表现。
只选择那些经过充分认证且有良好信誉的供应商进行合作。
二、成本波动风险采购项目的成本波动可能会导致预算超支或利润下降。
为了降低成本波动风险,我们可以采取以下措施:1. 建立灵活的预算,并根据市场变化及时调整预算。
这样可以保证项目在不同情况下都能够按计划进行。
2. 关注原材料价格的变动情况,并与供应商进行积极沟通和协商。
通过与供应商建立长期合作关系,可以获得更多的优惠及灵活的价格调整。
三、技术可行性风险在采购项目中,技术可行性是保证项目成功的基础。
如果所采购的产品或设备在技术上存在问题,可能导致项目无法实施或者无法达到期望的效果。
为了降低技术可行性风险,我们可以采取以下措施:1. 在选择产品或设备时,要对其进行严格的技术评估。
了解产品或设备的性能、稳定性以及适应性等方面的情况,确保其能够满足项目需求。
2. 与供应商进行技术沟通,确保其可以提供及时的技术支持和维修服务。
这样可以在项目实施过程中及时解决可能出现的技术问题。
四、法律合规风险在采购项目中,法律合规是必须遵守的一项要求。
如果忽视了法律合规风险,可能导致项目被违规处罚或面临法律纠纷。
为了降低法律合规风险,我们可以采取以下措施:1. 明确采购项目的法律法规要求,并确保所有操作都符合相关规定。
军队物资集中采购风险管理分析一、引言军队物资集中采购是指军队通过集中采购机制,以确保军队所需物资的供应,以提高物资采购效率、降低采购成本和保证物资质量。
由于采购过程中存在的各种风险,军队物资集中采购的管理非常重要。
本文将分析军队物资集中采购的风险,并提出相应的风险管理措施。
二、风险分析1.市场风险市场风险是指军队物资集中采购过程中,市场供求变化、物价波动等因素对采购的影响。
市场风险可能导致物资供应不足、物资价格波动等问题。
2.供应商风险供应商风险是指供应商出现延迟交货、质量不达标等问题。
由于军队物资具有特殊性,而供应商通常会面临技术、规模、信誉等多方面的挑战,因此供应商风险是一个需要重视的问题。
3.质量风险质量风险是指军队物资集中采购过程中,物资质量不达标问题。
军队所需物资的质量直接关系到士兵的生命安全和任务执行能力,质量风险是一个非常重要的风险。
4.技术风险技术风险是指军队物资集中采购过程中,所采购的物资技术不成熟、难以实施等问题。
技术风险可能导致采购的物资无法满足军队的需求,从而影响军队的战斗力。
三、风险管理措施1.建立风险管理体系建立风险管理体系是保证军队物资集中采购风险管理的基础。
风险管理体系应包括风险管理目标、风险管理策略、风险评估方法、风险控制措施等内容。
2.加强市场监测加强市场监测可以及时了解市场供求状况和物价波动情况,从而降低市场风险。
军队应建立健全的市场监测机制,及时掌握市场信息,并根据市场变化调整采购计划。
3.多元化供应商为应对供应商风险,军队应多元化供应商。
通过与多家供应商建立良好的合作关系,可以降低对单一供应商的依赖,从而降低供应商风险。
4.建立质量监控体系建立质量监控体系是保证物资质量的关键。
军队应建立一套完整的质量监控体系,包括从供应商评估到物资验收的各个环节,确保所采购的物资符合质量要求。
5.技术研究与评估在物资集中采购前,军队应对所采购物资的技术进行充分的研究与评估。
采购项目风险分析报告一、项目背景采购项目是指组织或企业为满足自身经营或发展需要,通过向市场购买产品、工程或服务的活动。
采购项目存在一定的风险,包括但不限于市场风险、质量风险、供应链风险等。
为了更好地管理采购项目的风险,本报告对项目进行了全面的风险分析。
二、市场风险分析市场风险是指由于市场需求、竞争状况、政策法规等因素带来的采购项目风险。
在市场风险分析中,我们主要需要考虑以下几个方面:1.市场需求变化风险:采购项目受到市场需求的影响,需求变化可能导致采购计划无法执行,进而带来一定的风险;2.竞争状况风险:市场竞争激烈可能导致供应商之间的恶性竞争,进而影响供货能力和产品质量;3.政策法规风险:政策法规的变化可能导致采购项目无法顺利进行,特别是涉及特定行业或特定产品的采购项目。
三、质量风险分析质量风险是指因为供应商或产品质量问题而导致的采购项目风险。
在质量风险分析中,我们需要考虑以下几个方面:1.供应商选择风险:选择不合适的供应商可能导致产品质量问题,因此在采购过程中需对供应商进行充分的评估和筛选;2.产品质量风险:产品质量问题可能对采购项目的实施产生严重影响,如交付延误、产品无法使用等;3.质量监管风险:监管不力或缺乏有效的质量监管机制可能导致产品质量难以保证。
四、供应链风险分析供应链风险是指采购项目在物流、供货链条等环节中面临的风险。
供应链风险主要包括以下几个方面:1.物流风险:物流环节中的问题可能导致采购项目延误,如交通拥堵、仓储管理不善等;2.供货链条风险:供货链条中的环节出现问题可能导致采购项目无法顺利进行,如供应商倒闭、原材料供应中断等;3.信息传递风险:供应链中信息传递不畅可能导致采购过程中的误解和错误判断。
五、风险应对策略针对以上分析得出的采购项目风险,我们制定了相应的风险应对策略,包括但不限于以下几种:1.市场风险应对策略:建立灵活的采购计划,及时关注市场动态,根据需求变化做出相应调整;2.质量风险应对策略:严格的供应商管理,制定合理的质量标准和验收流程,确保产品质量;3.供应链风险应对策略:建立稳定的供应链合作伙伴,加强信息共享和协同管理,规避供应链风险。