数字图形设计习题1
- 格式:doc
- 大小:92.50 KB
- 文档页数:6
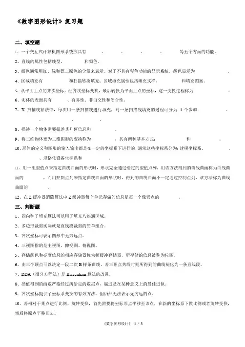
《数字图形设计》复习题二、填空题1、一个交互式计算机图形系统应具有_______、_______、_______、_______、_______等五个方面的功能。
2、直线的属性包括线型、_________和颜色。
3、颜色通常用红、绿和蓝三原色的含量来表示。
对于不具有彩色功能的显示系统,颜色显示为_______________。
4、区域填充有____________和扫描转换填充;区域填充属性包括填充式样、__________和填充图案。
5、从平面上点的齐次坐标,经齐次坐标变换,最后转换为平面上点的坐标,这一变换过程称为________________。
6、实体的表面具有_______、有界性、非自交性和闭合性。
7、X扫描线算法中,每次用一条扫描线进行填充,对一条扫描线填充的过程可分为4个步骤:___________、___________、_____________、___________。
8、描述一个物体需要描述其几何信息和___________。
9、将三维物体变为二维图形的变换称为___________,其有两种基本方式:_____________和_____________。
10、形体的定义和图形的输入输出都是在一定的坐标系下进行的,通常这些坐标系分为:建模坐标系、___________、___________、规格化设备坐标系和___________。
11、用一组型值点来指定曲线曲面的形状时,形状完全通过给定的型值点列,用该方法得到的曲线曲面称为曲线曲面的_________,而用控制点列来指定曲线曲面的形状时,得到的曲线曲面不一定通过控制点列,该方法称为曲线曲面的_________。
12、在Z缓冲器消隐算法中Z缓冲器每个单元存储的信息是每一个像素点的_________。
三、判断题1、四向种子填充算法可以用于填充八连通区域。
2、多边形裁剪实际就是直线段裁剪的简单组合。
3、齐次坐标可表示图形中无穷远点。
201303学期数字图形设计作业1单项选择题第1题下列关于B样条的叙述正确的是()A、B样条曲线不具有凸包性;B、给定n个型值点的三次B样条曲线可由n-2段三次B样条曲线段组成;C、B样条曲线通过每一个给定的型值点;D、二次B样条曲线的起点落在其B特征多边形的第一条边的中点。
答案:D第2题在透视投影中,主灭点的最多个数是()A、1B、2C、3D、4答案:C第3题电子束轰击荧光屏产生的亮点只能持续极短的时间,为了产生静态的不闪烁的图像,电子束必须周期性地反复扫描所要绘制的图形,这个过程称为()。
A、启动B、驱动C、刷新D、更新答案:C第4题阴极射线管(CRT)的电子枪发射电子束,经过聚焦系统、加速电极、偏转系统,轰击到荧光屏的不同部位,被其内表面的荧光物质吸收,发光产生可见的()。
A、电子B、物质C、光线D、图形答案:D第5题点是图形中不可再分的最小组成单位,它可以用平面直角坐标系中唯一的一对坐标值(X, Y)表示,也可以用一个()[X Y] 来表示。
A、点B、列表C、矩阵D、平面答案:C第6题如果将空间点用一个四维坐标的矩阵[X Y Z H]表示时,则称为()坐标表示法。
A、二维B、三维D、偶次答案:C第7题下列有关二维几何变换的叙述语句中,正确的论述为()A、几何变换就是把一个图形从一个位置移到别的位置;B、几何变换后图形连线次序发生改变;C、一个正方体经几何变换后可能会变成长方体;D、几何变换使图形都产生了变形。
答案:C第8题下列叙述正确的是()A、点是最基本的图形;B、Bresenham画线法不适用于光栅图形显示器;C、正负法是利用平面曲线划分正负区域来直接生成圆弧的方法;D、数值微分法不适合画圆弧。
答案:C第9题如果一幅512×512像素的图像,每一像素用4位表示,那么存储此图像至少需要的容量为()A、512KBB、1MBC、2MBD、3MB答案:B第10题下列有关Bezier曲线性质的叙述语句中,错误的结论为()A、Bezier曲线可用其特征多边形来定义;B、Bezier曲线必须通过其特征多边形的各个顶点;C、Bezier曲线两端点处的切线方向必须与其特征多边形的相应两端线段走向一致;D、Bezier曲线具有凸包性。
《Illustrator数字图形创意设计》理论题库一、填空题1.Illustrator最主要的功能是___________。
2.组成位图的基本元素是___________。
3.如果位图图像的分辨率比显示介质的分辨率___________,图像则会有锯齿状边缘,且会失真。
4.按键盘中的___________键可以显示/隐藏工具栏和面板。
5.Illustrator CS4提供了正常屏幕模式、带有菜单栏的全屏模式和__________3种屏幕显示模式。
6.把页面中绘制的图形切换到轮廓状态时,画面中只显示出对象的轮廓线,而不显示__________。
7.网格对于图像的放置和排版来说非常重要,网格的颜色和间距可在__________对话框中进行设置。
8.在任何工具状态下(文字工具除外),直接按住__________不放,就能快速切换到“抓手工具”状态。
9.当要还原标尺原点时,可__________标尺左上角的小方框。
10.Illustrator中的所有矢量图都是由__________构成。
11.路径可分为__________路径和封闭路径。
12.在拖拽鼠标绘制螺旋线的过程中按住键盘上的__________键可以改变螺旋线的旋转方向。
13.创建锚点时,如果按住鼠标左键拖拽,该锚点就会产生两个长度一样且呈180度的控制句柄,这种锚点被称为__________。
14.Illustrator提供了两种擦除路径工具,一个是__________工具,一个是“橡皮擦工具”。
15.当要选择多个图形对象时,可以在选中第一个图形后按__________键加选。
16.在旋转过程中,若按__________键,便可旋转并复制图形对象。
17.“再次变换”命令的快捷键是__________。
18.当画面中多个图形对象具有相同的或近似的属性时,使用__________单击其中任一对象,则其他具有共同属性的对象一同被选择。
19.在使用分布命令时,需要选择__________以上的图形。
数字图形创意设计第一次作业(第一二章)一. 单选. (共 9 小题,63 分)1. 下列文件类型中,不属于点阵图格式的是()。
A .*. JpgB .*. bmpC .*.aiD .*. tif学生答案: C正确答案: C分数:7 得分:72. 查看绘图时,显示全部对象的快捷键是()。
A .F2B .F9C .F3D .F4学生答案: D正确答案: D分数:7 得分:73. 点阵图的分辩率常用单位为ppi,它是指每个()长度单位内所包含的像素数值。
A .毫米B .英寸C .厘米D .米学生答案: B正确答案: B分数:7 得分:74. 如果您打开的文件中正缺少某几种字体,CorelDRAW会()。
A .自动替换B .出现对话框让您选择C .空出字体D .临时替换学生答案: B正确答案: B分数:7 得分:75. 属性栏、泊坞窗、工具栏和工具箱在屏幕上可以随时打开、关闭、移动吗()。
A .可以B .不可以C .属性栏可以D .工具栏可以学生答案: A正确答案: A分数:7 得分:76. 以下关于页面背景说法正确的是()。
A .只能是位图B .只能是纯色C .可以嵌入文档D .不能被打印学生答案: C正确答案: C分数:7 得分:77. 将矢量图转换为位图后,其文件可能会()。
A .体积变大B .体积变小C .体积不变D .可以再原样转为矢量图学生答案: A正确答案: A分数:7 得分:78. 位图的最小单位是()。
A .1/2个像素B .1/4个像素C .1 个像素D .1/8个像素学生答案: C正确答案: C分数:7 得分:79. CorelDRAW可以生成的图像类型是()。
A .位图B .矢量图C .位图和矢量图D .栅格图学生答案: B正确答案: B分数:7 得分:7二. 多选. (共 1 小题,7 分)10. 根据计算机对图形的处理原理及应用的软件和使用的环境的不同,静态数字图形大致可以分为()。
《Illustrator数字图形创意设计》参考答案一、填空题1.绘制矢量图形2.像素3.低4.TAB5.全屏模式6.颜色7.首选项8.空格键9.双击 10.路径11.开放 12.R 13.对称曲线锚点 14.路径橡皮擦 15.Shift 16.Alt 17.Ctrl+D 18.“魔棒工具” 19.三个或三个 20.旋转扭曲工具21.联集 22.轮廓化描边 23.色板 24.网格线 25.Ctrl键26.剪切蒙版 27.不透明蒙版 28.灰度 29.边缘 30.“画笔”面板31.“符号着色器工具” 32.混合模式 33.100% 34.基本单元图形 35.混合命令36.“锚点转换工具” 37.“链接” 38.路径文本 39.直排文字工具 40.串接41.溢流文本 42.“图表工具” 43.饼图 44.动作45.“编组选择工具”“直接选择工具”46.“外观” 47.栅格效果 48.72ppi 49.“栅格化” 50.三维立体51.“更多选项” 52.“旋转” 53.实时描摹 54.嵌入 55.“扩展”56.高 57.分色预览 58.Alt键 59.位图 60.V二、单项选择题1.C2.C3.B4.D5.D6.D7.D8.B9.A 10.B11.B 12.B 13.D 14.C 15.D16.A 17.A 18.C 19.C 20.C21.B 22.B 23.A 24.D 25.B26.A 27.C 28.A 29.D 30.D31.C 32.D 33.C 34.B 35.A36.A 37.B 38.D 39.C 40.C41.D 42.D 43.C 44.D 45.C46.A 47.C 48.B 49.A 50.C51.D 52.A 53.B 54.B 55.A56.C 57.C 58.A 59.B 60.B61.D 62.B 63.B 64.D 65.B66.D 67.A 68.B 69.B 70.B71.A 72.D 73.A 74.A 75.D76.B 77.C 78.A 79.A 80.A81.A 82.C 83.C 84.A 85.B86.C 87.C 88.C 89.C 90.D91.B 92.C 93.D 94.B三、判断题1.×2.√3.√4.×5.√6.√7.×8.√9.× 10.√11.√ 12.√ 13.√ 14.× 15.√16.× 17.× 18.√ 19.√ 20.×21.√ 22.√ 23.√ 24.√ 25.×26.√ 27.√ 28.× 29.× 30.√31.√ 32.× 33.× 34.√ 35.√36.× 37.√ 38.√ 39.× 40.√41.√ 42.× 43.√ 44.× 45.√46.× 47.√ 48.√ 49.× 50.√51.√ 52.× 53.√ 54.√ 55.×56.√ 57.√ 58.× 59.× 60.√61.√。
10数字媒体1-数字图形设计中段考一、单项选择题(每题3分,共24分)1、位图的最小单位是( B )A.1/2个像素B.1个像素C.1/4个像素D.1/8个像素2、双击“挑选”工具将会选择( A )A.绘图页内的所有对象B.当前图层中的所有对象C.文档中的所有对象D.绘图窗口内的所有对象3、手形工具的功能是( A )A.移动图形在文档中的位置B.移动窗口的位置C.平移页面在窗口中的显示区域D.改变显示区域的大小4、在贝塞尔工具绘制曲线过程中得到一个尖突的方法有:( C )A.绘制时按S键B.绘制时按“MakeNodeaCusp”按键C.绘制时按C键D.改变显示区域的大小5、下面哪种文件的格式不能在CorelDraw12中使用:( D )A..cdr B..swf C..tif D..bmp6、CorelDraw填充属性包括有( C )种。
A.5种B.6种C.7种D.8种7、在菜单命令后跟着一个黑色的小三角符号,表示这个命令( B )A.有快捷键B.有级联菜单C.有帮助菜单D.处于被选中状态8、在合并对象的操作中,若原始对象有重叠部分,则重叠部分会( C )A.将被忽略B.合并为一个整体,看不出重叠效果C.重叠区会被清除,并自动创建剪贴孔效果D.重叠区将以相应颜色显示二、多项选择题(每题3分,共12分)1、下面哪一项是软件文本工具的类型:( C )A.单个文字B.导入的文本C.段落文本D.美术字2、只显示对象的轮廓线框的是( A )A.简单线框B.线框C.正常D.草稿3、下面属于编加菜单中的命令( A )A.再制B.插入页面C.插入条形码D.插入新对象4、删除页面辅助线的方法有(AC )A.双击辅助线,在辅助设置面板中选项删除命令B.在所要删除的辅助线上单击右键,选择删除命令C.左键选中所要删除的辅助线并按Del键D.右键选中所要删除的辅助线并按Del键三、上机操作题(64分)制作如“卡通图案.jpg”文件所示图形,并保存为“卡通图案.cdr”文件。
201309学期数字图形设计作业1单项选择题第1题下列关于B样条的叙述正确的是()A、B样条曲线不具有凸包性;B、给定n个型值点的三次B样条曲线可由n-2段三次B样条曲线段组成;C、B样条曲线通过每一个给定的型值点;D、二次B样条曲线的起点落在其B特征多边形的第一条边的中点。
答案:D第2题在空间直角坐标系中,任意一点可用一个()坐标的矩阵[X Y Z]表示。
A、二维B、三维C、平面D、球面答案:B第3题计算机辅助设计、科学计算可视化、计算机艺术、地理信息系统、计算机动画及广告影视创作、电脑游戏、多媒体系统、虚拟现实系统等,都是计算机()学的实际应用。
A、图像B、图形C、地理D、技术答案:B第4题计算机显示设备一般使用的颜色模型是()。
A、RGBB、HSVC、CMYKD、都不是答案:A第5题假定屏幕尺寸一定,常用整个屏幕所能容纳的像素个数描述屏幕的(),如640*480,800*600,1024*768,1280*1024等等。
A、饱和度B、色阶C、分辨率D、亮度答案:C第6题在齐次坐标中,最后一维坐标H称为()因子。
A、比例B、旋转C、反射答案:A第7题所谓动画技术,就是把一系列具有微小差别的画面,连续地在屏幕上显示出来,由于视觉()现象,给人造成一个动态的感觉。
A、暂留B、动态C、静态D、间歇答案:A第8题对图像的灰度()、几何变换等操作属于图像变换。
A、调节B、利用C、检测D、降噪答案:A第9题在下列叙述语句中,正确的论述为()A、一个计算机图形系统至少应具有计算、存储、输入、输出四个方面的基本功能;B、在图形系统中,图形处理速度取决于CPU的性能;C、在图形系统中,存储容量指的是计算机的内存;D、在图形系统中,图形处理精度主要是指图形采集输入质量和显示输出质量。
答案:D第10题一般正平行投影又分为()视图和轴测图。
A、轴测B、等侧C、透视D、三面答案:D第11题以计算机中所记录的形状参数与属性参数来表示图形的一种方法叫做(),一般把它描述的图形叫做();而用具有灰度或颜色信息的点阵来表示图形的一种方法是(),它强调图形由哪些点组成,并具有什么灰度或色彩,一般把它描述的图形叫做()。
(单选题) 1: 如果在图层上增加一个蒙版,当要单独移动蒙版时下面那种操作是正确的?A: 首先单击图层上面的蒙版,然后选择移动工具就可移动了B: 首先单击图层上面的蒙版,然后执行“选择>全选”命令,用选择工具拖拉C: 首先要解掉图层与蒙版之间的锁,然后选择移动工具即可移动D: 首先要解掉图层与蒙版之间的锁,再选择蒙版,然后选择移动工具即可移动正确答案:(单选题) 2: Photoshop快速蒙版模式默认使用的红色上衬的透明度是:A: 20%B: 50%C: 70%D: 100%正确答案:(单选题) 3: Photoshop中移动图层中的图像时,如果每次要移动10个像素的距离,应该按住以下哪个键:A: 按住Alt键的同时连续点按键盘上的方向键B: 按住Alt键的同时连续点按键盘上的方向键C: 按住Shift键的同时连续点按键盘上的方向键D: 按住Tab键的同时连续点按键盘上的方向键正确答案:(单选题) 4: Photoshop的批处理命令中使用到下列哪种集合:A: 样式B: 动作C: 图层样式D: 滤镜正确答案:(单选题) 5: Photoshop中的“风”滤镜属于下列哪一类:A: 模糊B: 扭曲C: 风格化D: 渲染正确答案:(单选题) 6: Alpha通道最主要的用途是什么:A: 保存图象色彩信息B: 创建新通道C: 存储和建立选择范围D: 是为路径提供的通道正确答案:(单选题) 7: Photoshop的眼睛图标的作用是:A: 图层删除和恢复B: 图层显示和隐藏C: 图层锁定和解锁D: 添加和删除图层样式正确答案:(单选题) 8: 当编辑图象时,使用减淡工具可以达到何种目的:A: 使图象中某些区域变暗B: 删除图象中的某些象素C: 使图象中某些区域变亮D: 使图象中某些区域的饱和度增加正确答案:(单选题) 9: CMYK模式的图象有多少个颜色通道:A: 1B: 2C: 3D: 4正确答案:(单选题) 10: Photoshop中“新建”命令对话框中不可设定的是:A: 宽度和高度B: 分辨率C: 色彩模式D: 文件格式正确答案:(多选题) 1: 下列关于通道调板的说法哪些是正确的?A: 通道调板中可创建Alpha通道B: 通道调板可用来存储选区C: 通道调板可用来创建路径D: 通道调板中只有alpha通道是灰度的,复合通道和颜色通道都不是正确答案:(多选题) 2: Photoshop的路径可以是:A: 一个点B: 一条线段C: 一条曲线D: 一个多边形正确答案:(多选题) 3: 下列选项中的()是Photoshop中放大镜工具要实现的正确操作。
数字图形设计作业1单项选择题第1题在下列叙述语句中,正确的论述为()A、一个计算机图形系统至少应具有计算、存储、输入、输出四个方面的基本功能;B、在图形系统中,图形处理速度取决于CPU的性能;C、在图形系统中,存储容量指的是计算机的内存;D、在图形系统中,图形处理精度主要是指图形采集输入质量和显示输出质量。
答案:D第2题电子束轰击荧光屏产生的亮点只能持续极短的时间,为了产生静态的不闪烁的图像,电子束必须周期性地反复扫描所要绘制的图形,这个过程称为()。
A、启动B、驱动C、刷新D、更新答案:C第3题点是图形中不可再分的最小组成单位,它可以用平面直角坐标系中唯一的一对坐标值(X, Y)表示,也可以用一个()[X Y] 来表示。
A、点B、列表C、矩阵D、平面答案:C第4题分辨率为800×600,能显示65536种颜色的显示器,至少需要选用帧缓存的容量为()。
A、512KBB、1MBC、2MBD、3MB答案:B第5题参数表示法包括了形状参数和属性参数等,简称为()。
A、图形B、图元C、像素D、图像答案:A第6题能在人的视觉系统中产生视觉印象的客观对象,包括自然景物、拍摄到的图片、用数学方法描述的图形等等,都是计算机()学的研究对象。
A、图形B、语言C、技术D、地理答案:A第7题阴极射线管(CRT)的电子枪发射电子束,经过聚焦系统、加速电极、偏转系统,轰击到荧光屏的不同部位,被其内表面的荧光物质吸收,发光产生可见的()。
A、电子B、物质C、光线D、图形答案:D第8题数字图像处理主要是为了修改图形,改善图像(),或是从图像中提取有效信息。
A、数量B、质量C、大小D、亮度答案:B第9题下列设备中属于图形输出设备的是()。
A、鼠标、键盘、扫描仪、触摸屏B、LCD、LED、打印机、绘图仪C、LCD、打印机、扫描仪、绘图仪D、LED、扫描仪、绘图仪、触摸屏答案:B第10题在计算机控制下,对多种媒体信息进行生成、操作、表现、存储、通信、或集成的处理,总要包括文本、()、图像、语音、音频、视频、动画等。
东师15春《平面数字图像设计》在线作业1一、单选题:1.Alpha通道最主要的用途是什么:(满分:3)A. 保存图象色彩信息B. 创建新通道C. 存储和建立选择范围D. 是为路径提供的通道2.Photoshop中利用仿制图章工具操作时,首先要按什么键进行取样:(满分:3)A. CtrB. AltC. ShiftD. Tab3.在按住alt键的同时,使用什么工具将路径选择后,拖拉该路径将会将该路径复制:(满分:3)A. 钢笔工具B. 自由钢笔工具C. 直接选择工具D. 移动工具4.移动图层中的图象时如果每次需要移动10个象素的距离,应按下列哪组功能键:(满分:3)A. 按住Alt键的同时按键盘上的箭头键B. 按住Tab键同时按键盘上的箭头键C. 按住Ctrl键同时按键盘上的箭头键D. 按住Shift键同时按键盘上的箭头键5.裁切工具可以将图像中( )裁切掉:(满分:3)A. 没被遮住的部份B. 被遮住的部份C. 被选中的部份D. 没被选中的部份6.CMYK模式的图象有多少个颜色通道:(满分:3)A. 1B. 2C. 3D. 47.在路径曲线线段上,方向线和方向点的位置决定了曲线段的什么:(满分:3)A. 角度B. 形状C. 方向D. 象素8.Photoshop快速蒙版模式默认使用的红色上衬的透明度是:(满分:3)A. 20%B. 50%C. 70%D. 100%9.下列哪个是photoshop图象最基本的组成单元:(满分:3)A. 节点B. 色彩空间C. 象素D. 路径10.Photoshop不能存储的文件类型是:(满分:3)A. PSDB. SWFC. JPGD. GIF二、多选题:1.在“新画笔”对话框中可以设定画笔的:(满分:3)A. 直径B. 硬度C. 颜色D. 间距2.下列关于“图像大小”对话框的描述正确的是:(满分:3)A. 当选择“约束比例”选项时,图像的高度和宽度被锁定,不能被修改B. 当选择“重定图像像素”选项,但不选择“约束比例”选项时,图像的宽度、高度和分辨率可以任意修改C. 在“图像大小”对话框中可修改图像的高度、宽度和分辨率D. “重定图像像素”选项后面的弹出项中有三种插值运算的方式可供选择,其中“两次立方”是最好的运算方式,但运算速度最慢3.下面对图层上的蒙板的描述哪些是正确的:(满分:3)A. 图层上的蒙板相当于一个8位灰阶的Alpha通道B. 当按住Alt键的同时单击图层调板中的蒙板,图像就会显示蒙板C. 在图层调板的某个图层中设定了蒙板后,会发现在通道调板中有一个临时的Alpha通道D. 在图层上建立蒙板只能是白色的4.路径是由什么组成的:(满分:3)A. 直线B. 曲线C. 锚点D. 像素5.下列选项中是图层样式菜单中正确的命令的有:(满分:3)A. 投影B. 修整C. 内发光D. 斜面和浮雕6.关于文字图层执行滤镜效果的操作,下列哪些描述是正确的?(满分:3)A. 首先选择“图层”→“栅格化”→“文字”命令,然后选择任何一个滤镜命令B. 直接选择一个滤镜命令,在弹出的栅格化提示框中单击“是”按钮C. 必须确认文字图层和其它图层没有链接,然后才可以选择滤镜命令D. 必须使得这些文字变成选择状态,然后选择一个滤镜命令7.Photoshop中下面对通道的描述哪些是正确的:(满分:3)A. 图像的通道数量是由图像的存储格式而决定的B. 图像的通道数量是由图像的色彩模式而决定的C. 同一图像的所有通道都有相同数目的像素点和分辨率D. 在图像中可增加无限多个Alpha通道8.下列关于矢量信息和像素信息的描述,哪个是正确的:(满分:3)A. Photoshop只能存储像素信息,而不能存储矢量数据B. 矢量图和像素图之间可以任意转化C. 像素图可以用钢笔工具描边,产生矢量的轮廓;其他图形软件产生的矢量图形可以通过Photoshop打开,打开以后不再是矢量数据,而转化为像素信息D. 矢量图是由路径组成的,像素图是由像素组成的9.文字图层中的文字信息哪些可以进行修改和编辑:(满分:3)A. 文字颜色B. 文字内容,如加字或减字C. 文字大小D. 将文字图层转换为像素图层后可以改变文字的排列方式10.Photoshop中下面有关修复画笔工具的使用描述正确的是:(满分:3)A. 修复画笔工具可以修复图像中的缺陷,并能使修复的结果自然溶入原图象B. 在使用修复画笔工具的时候,要先按住Ctrl键来确定取样点C. 如果是在两个图像之间进行修复,那么要求两幅图像具有相同的色彩模式D. 在使用修复画笔工具的时候,可以改变画笔的大小三、判断题:1.在Photoshop中,一个图层可以同时设置两种效果。
CorelDRAWX3数字图形设计复习练习题CorelDRAW X3数字图形设计复习练习题1、Corel公司成立于哪年?A、1980B、1983C、1989D、19852、CorelDRAW X3软件包都包括哪些主要程序?A、CorelDRAW、Photo-Paint、Corel RAVEB、CorelDRAW、Photo-Paint、Corel CaptureC、CorelDRAW、Photo-Paint、 Corel TextureD、CorelDRAW、Photo-Paint3、CorelDRAW软件包中的Corel Capture是一个什么类型的处理程序?A、绘图B、条型码C、字体D、图像捕捉4、当阴影与对象分离后,使用交互式透明工具点击阴影时,并单击属性栏的清除透明度后,我们将得到一个:A、具有羽化边缘的对象B、一个半透明的对象C、一个标准填充的对象D、一个位图填充对象5、当使用智能填充工具在一个对象上单击时,我们将得到什么结果,下面描述正确的是:A、这个对象被填充为默认的颜色B、这个对象被填充为填充工具属性栏指定的颜色C、这个对象填充为背景色D、产生一个新的对象,并填充为填充工具属性栏指定的颜色6、在CorelDRAW X3中双击一个位图后,将产生什么结果?A、启动画图程序B、启动photo-paint程序C、启动PowerTraceD、没有以上效果7、在CorelDRAW X3中导入一个图片后,如何启动Photo-Paint?A、双击这个图像B、单击属性栏中的“描摹位图”命令C、选择位图后单击属性栏中的或位图菜单中的“编辑位图”命令D、单击开始菜单中的Corel Capture8、在Photo-Paint当中默认的撤消级别是:A、10步B、20步C、15步D、5步9、在Photo-Paint中定义克隆源的方法是:A、按住Alt单击鼠标左键进行定义克隆源B、按住Ctrl单击鼠标左键进行定义克隆源C、按住Shift单击鼠标左键进行定义克隆源D、使用鼠标右键单击可获得克隆源10、在Photo-Paint中重叠遮罩的快捷键是:A、ShiftB、AltC、CtrlD、Shift+Alt11、矢量图形和位图图形在进行缩放时,图形的显示与分辨率的关系是:A、矢量图形的显示与分辨率有关,位图图形的显示与分辨率无关B、矢量图形的显示与分辨率无关,位图图形的显示与分辨率有关C、两者的显示都与分辨率无关D、两者的显示都与分辨率有关12、安装CorelDRAW软件时,什么安装方式所占的硬盘空间最小?A、Typical方式B、Custom方式C、Compact方式D、以上都不是13、CorelDRAW可以导入的位图类型很多,下列哪组的文件类型都为位图且全部可以被导入CorelDRAW?A、BMP/PSD/TIFB、PSD/PDF/JPEGC、JPG/WSD/TGAD、CPT/TGA/SVG14、关于图像的色相、彩度,浓度,下列叙述顺序正确的是:A、色度、饱和度、光度B、饱和度、色度、光度C、光度、饱和度、色度D、色度、光度、饱和度15、什么模式是一位元的颜色模式,可以将图像保存为黑、白两种纯色?A、黑白B、灰度C、双色D、Lab颜色16、CorelDRAW中窗口刷新的快捷键是哪个?A、Ctrl+AB、Ctrl+GC、Ctrl+WD、Ctrl+K17、在CorelDRAW中重复操作的快捷键是哪个?A、Ctrl+RB、Ctrl+GC、Ctrl+WD、Ctrl+K18、下列哪种渐变填充类型不是CorelDRAW X3中的具备的?A、线性B、射线C、椭圆D、方角E、圆锥19、下列哪种交互式透明类型不是CorelDRAW X3中的具备的?A、线性B、射线C、椭圆D、方角E、圆锥20、下列哪一个类型不是CorelDRAW X3中的曲线节点?A、尖突节点B、不对称平滑节点C、对称平滑节点D、角点21、交互式变形工具包含几种变形方式?A、2B、3C、4D、522、CorelDRAW不能打开的矢量文件是?A、dxfB、dwgC、maxD、ai23、当你用鼠标点击一个物体时,它的周围出现几个控制方块?A、4B、6C、8D、924、下列关于在CorelDRAW中旋转对象的操作错误的是:A、双击对象物体产生旋转边框,沿顺时针或逆时针拖动旋转手柄,可以旋转对象B、旋转图形时,旋转基准点就是图形的中心点,是不可以改变的C、旋转图形时,旋转基准点的位置是可以改变的D、在旋转图形的过程中,单击鼠标右键可以同时进行图形的复制25、在CorelDRAW中使用矩形工具时,如果按住Ctrl与Shift 键,将可以绘制出的图形是:A、平行四边形B、以起始点为中心的正方形C、普通矩形26、在CorelDRAW中使用椭圆工具进行绘制操作时,如果按住Shift+Ctrl 键,那么将可以绘制出?A、以起始点为圆心的椭圆图形B、以工作区中心为圆心的椭圆图形C、以起始点为圆心的圆形D、以工作区中心为圆心的圆形27、在CorelDRAW中,选定对象后创建其副本的方法有:A、复制、再制、剪切B、再制、仿制、敲击键盘上的+键C、敲击键盘上的+键、剪切、仿制D、再制、敲击键盘上的+键、剪切28、使用【贝塞尔工具】创建一条平滑的曲线的后,再使用【交互式轮廓图工具】对其进行拖拉,将会生成什么样的图形?A、以曲线为中心向外的多条开放曲线B、以曲线为中心向外的1个或多个封闭图形C、开放路径不能使用轮廓图工具,必需要转换为封闭图形D、开放的曲线只能生成一个轮廓29、对选定的对象的轮廓进行填充,下列正确的是:A、按鼠标右键选中调色板中的颜色B、按鼠标左键选中调色板中的颜色C、双击鼠标右键选中调色板中的颜色D、双击鼠标左键选中调色板中的颜色30、将任意两个对象进行一系列过渡应选用哪个工具?A、交互式调和工具B、交互式变形工具C、交互式立体化工具D、交互式轮廓图工具31、下列关于【交互式调和工具】的描述正确的是:A、交互式调和工具不能对开放路径进行调和B、交互式调和工具可以对开放的路径进行调合C、使用交互式调和工具对开放路径进行调合时,必须先将路径闭合D、交互式调和工具不能对两个以上的开放路径进行连续调和32、【交互式填充工具】的作用?A、填充渐变颜色B、填充纹理C、填充单色D、填充各种颜色方式和图案33、在CorelDRAW中可以使用不同的名称保存绘制的文件,如果要保存绘图图形的副本应选用什么命令?A、保存B、另存为C、导出D、打开34、要将一个“符号字符”保存下来在其它软件中使用,选中“符号字符”后可使用哪个步骤来完成?A、“文件/保存”存储文档B、“文件/关闭”关闭文档C、“文件/打印”打印文档D、“文件/导出”导出文档或选择只导出选定的“符号字符”35、当选择一个或多个对象后,如果用户想取消之前所选对象的选取状态,下列所使用的操作方法错误的是:A、单击工作区中的任意空白区域B、选择选择对象之外的新对象C、按“Esc”键D、按“Enter”键36、下列选项中哪个是含有绘制不规则图形的绘图工具?A、螺旋形工具、矩形工具、椭圆工具B、贝塞尔工具、多边形工具、3点曲线工具C、椭圆工具、基本形状工具、多边形工具D、椭圆工具、多边形工具、螺旋形工具37、在使用【刻刀工具】时,如果在属性栏选择了“剪切时自动闭合”选项,则得到什么结果?A、闭合曲线切成开放的两段B、闭合曲线切成闭合的两段C、开放曲线切成开放的两段D、开放曲线切成闭合的两段38、使用哪种填充方法不但可以改变对象的填充效果,还可以改变对象的外形?A、渐变填充B、交互式网格填充C、图案填充D、PostScript纹理填充39、使用【形状工具】在曲线上如何操作,即可增加曲线上的节点?A、单击B、双击C、右击D、拖动40、如果一个对象经过旋转、缩放、位置移动、拉斜变形操作,则选择【排列】/【清除变换】命令后,无法恢复的是对象的哪种操作?A、旋转属性B、位置属性C、缩放属性D、拉斜变形属性41、撤销对象的阴影效果时,应用什么操作?A、用“挑选工具”双击添加阴影效果的对象,然后单击属性栏上的“清除阴影”按钮B、用“挑选工具”单击添加阴影效果对象的阴影区,然后选择“排列”/“拆分阴影组群”命令C、用“挑选工具”单击添加阴影效果的对象,然后选择“排列”/“拆分阴影组群”命令D、用“形状工具”单击添加阴影效果对象的阴影区,然后单击属性栏上的“清除阴影”按钮按钮42、如果想要创建的图形对象表现自然界石头的效果,可以使用什么填充方式?A、位图填充B、底纹填充C、双色图样D、PostScript纹理填充43、CorelDRAW X3默认的视图查看模式是:A、线框B、草稿C、正常D、使用叠印增强44、运行速度比较快,且又能显示图形交互式效果的预览方式是:A、草稿B、正常C、线框D、增强45、CorelDRAW中,一般的曲线节点有几个控制柄?A、1个或2个B、2个或3个C、3个或4个D、1个46、在CorelDRAW默认状态下,对象的填充色均预设为什么颜色?A、白色B、黑色C、蓝色D、无色47、下列选项中不可应用【交互式变形工具】制作变形效果的对象是:A、位图图像对象B、图形对象C、美术字文本D、段落文本48、下面对关于辅助线的操作,叙述错误的是:A、辅助线可以被旋转B、可以通过将色块拖至辅助线上的方法改变辅助线的颜色C、辅助线的粗细程度可以通过设置进行调整D、在锁定状态下的辅助线无法被删除49、关于网格、标尺和辅助线的说法错误的是:A、都是用来帮助准确地绘图和排列的对象B、网格可以帮助准确地绘制和对齐对象C、标尺可帮助用户在绘图窗口中确定对象的位置和大小D、辅助线在打印时会出现50、下列关于标尺和辅助线描述正确的是:A、将光标放到水平或垂直标尺上,按下鼠标,从标尺上拖出辅助线到页面上,一旦将辅助线放到某个位置,就再也不能移动B、辅助线的颜色可以任意更改C、路径和辅助线之间可以任意转化D、在缺省状态下,辅助线是被锁定的,可以通过菜单命令解除辅助线的锁定状态,解除锁定后的辅助线可以通过释放辅助线命令将辅助线转化为路径51、将颜色板上的颜色与当前对象填充色按接近10%的比例进行混合,应该按住什么键的情况下用左键单击颜色板中的颜色?A、Alt键B、Ctrl键C、Shift键D、Tab键52、使用螺旋形工具绘制螺纹形状时,每圈螺纹间距固定不变的是:A、对称式B、对数式53、使用【交互式阴影工具】绘制的阴影可以改变颜色吗?A、可以B、不可以54、利用【交互式立体化工具】制作的立体对象可以旋转吗?A、可以B、不可以55、在CorelDRAW中,可以方便快速地给菜单指定快捷键,如果在指定快捷键时,在下面的“当前指定至”栏目中出现了文字,代表的意思是:A、当前指定的快捷键已经存在,需要另外指定B、表示快捷键已经被使用,确定后该快捷键将被应用在新的菜单上,原来的菜单将取消快捷键C、表示前当的快捷键可以同时指定给两个菜单56、集锦薄是:A、过滤器B、文档C、FTPD、泊坞窗57、使用什么工具可以获取任意目标的颜色?A、手绘工具B、涂抹笔刷C、橡皮擦工具D、滴管工具58、形状工具属性栏中的分割曲线按钮可以:A、从选定节点处断开曲线B、删除两节点间的线段C、删除闭合的曲线段D、将曲线分割为平均的两段59、创建边界命令,可以在选定对象周围创建什么样的边界?A、创建立体边界B、创建渐变边界C、创建彩色边界D、创建新边界60、使用CorelDRAW X3的复杂星形工具绘制星形,其边数最多可设置为?最少可设置为?A、500、5B、600、10C、700、15D、800、2061、关于步长和重复命令,下列说法正确的是:A、步长和重复命令用来设置对象的长度值B、步长和重复命令用来删除重复的对象C、步长和重复命令通过设置水平、垂直偏移和份数来复制原对象D、步长和重复命令通过设置对象的长度和宽度来复制对象62、图纸工具可绘制的最大网格数为:A、30*30B、50*50C、99*99D、999*99963、若想使用形状工具随意调整选定对象的外轮廓,必须先:A、为对象填充颜色B、去除对象的外轮廓C、去除对象的填充色D、将对象转换为曲线64、选定对象后,敲击小键盘上的“+”键可以:A、对对象进行变换操作B、对对象进行填充操作C、对对象进行原地复制D、将对象边框去除65、使用小键盘上的“+”键复制对象,下列说法错误的是:A、每单击一次就将选定的对象复制一次B、必须用挑选工具选定当前对象C、可以复制文字对象D、只是将选定对象复制入剪贴板中,要粘贴才能显示66、用户通过CorelDRAW所绘制出的图形属于哪种类型?A、标量图B、矢量图形C、文本对象D、位图图像67、对于在CorelDRAW中的矢量图像和位图图像,如果执行放大操作,下面哪种表述正确?A、矢量图形和位图图像放大后质量没有变化B、矢量图形放大后质量没有变化,位图图像放大后出现马赛克C、矢量图形放大后出现马赛克,位图图像放大后质量没有变化D、矢量图形和位图图像放大后都出现马赛克68、用户可以使用【橡皮擦工具】,对一条闭合曲线进行分割擦除,在操作中所分割的曲线部分将:A、弯曲变形B、变为开放曲线C、转变为曲线D、自动闭合69、将封闭的路径断开成为开放的曲线,下面哪种方法正确?A、使用“形状工具”选中封闭路径单个锚点后,将其删除即可B、使用“刻刀工具”在路径上任意一点单击C、使用“形状工具”选择路径单个锚点后使用右键菜单“拆分”指令将其分离D、使用“橡皮擦工具”沿路径拖拉涂抹70、想将另一种颜色以递增的方式混合填充,可以使用【挑选工具】选择要混合颜色的对象,然后按住【Ctrl】键单击调色板中要混合的颜色,所选择对象的颜色将按接近单击颜色的多少比例混合?A、10%B、20%C、40%D、80%71、在使用【交互式透明工具】的时候,可以选择使用渐变的透明类型,在编辑透明度时,白、黑、灰按顺序代表下列哪几种透明效果?A、完全透明、完全不透明、半透明B、完全不透明、完全透明、半透明C、半透明、完全不透明、完全透明72、如果用户是使用框选法选择想要合并的对象,那么结合对象后所创建的对象的填充和轮廓属性,将会由哪个对象的轮廓和填充属性所决定?A、最底层B、最上部C、最顶层D、中间层73、单击选取多个对象,执行【结合】命令,所得到的对象的属性是:A、同最下面的对象B、同最上面的对象C、同最后选取的对象D、同最先选取的对象74、使用哪个命令整形对象,可以将工作区中相互重叠的两个对象的公共区域创建成新的图形对象?A、焊接B、修剪C、相交D、简化75、对一个原始对象执行【再制】命令后,改变原始对象的填充颜色,则再制得到的副本的填充颜色有什么变化?A、独立于原始对象,没有任何变化B、随原始对象的改变而改变C、变成没有填充的效果D、变化效果随机76、复制与剪切命令,哪个命令不仅能保持物体在剪贴板上又能同时保留在屏幕上?A、两者都可以B、复制命令C、剪切命令D、两者都不可以77、若想任意调整绘制图形的外轮廓,必须先作哪一步操作?A、调整轮廓的颜色B、调整对象的大小C、将轮廓转为曲线D、去除轮廓78、下列关于“效果→图框精确剪裁→放置在容器中”命令,说法正确的是:A、将要置入的对象放置在要置入的容器中间,再执行该命令B、调整好要置入的对象位置和容器大小后才能执行该命令C、选择要置入的对象后执行该命令再单击要置入的容器D、选择要置入的容器后执行该命令再单击要置入的对象79、造形泊坞窗中的焊接选项设置面板中“目标对象”是指哪个对象?A、所有焊接对象B、首先选择的对象C、焊接箭头指向的对象D、焊接后产生的对象80、CorelDRAW中能进行调和的对象有?A、群组对象B、艺术笔对象C、交互式网格填充对象D、位图81、HSB色彩模式中,H代表的是什么?A、色度B、饱和度C、亮度82、现在有一个圆形,我们将它填充为辐射渐变,红色(m100)黑色(k100)从美观的角度来讲,我们应该把渐变色的黑色值设为:A、M100、K100B、M100、M100K100C、M100、M50K100D、M100K50、K10083、利用RGB模式,显示器可以产生多少种颜色?A、16MB、32MC、1600多万D、无限多84、以下色彩模式中,显色范围(色域)最宽的是:A、RGB模式B、灰度模式C、CMYK模式D、LAB模式85、哪种文件格式不可以包含真彩色信息?A、GIFB、JPGC、PSDD、BMP86、分辨率是计算机显示技术中常用到的术语,指的是:A、图像在屏幕上显示的大小B、图像或屏幕显示的清晰程度C、在单位长度内所包含的像素点的数目D、屏幕的显示速度87、如果要创建用于因特网的图像应选用的标尺单位是:A、像素B、毫米88、以下哪种文件格式是无损压缩格式?A、GIF格式B、JPEG格式C、PNG格式D、都是89、下面哪一个描述是正确的?A、CorelDRAW X3中的段落文本即能进行水平镜像,又能进行垂直镜像B、CorelDRAW X3中的段落文本即不能进行水平镜像,又不能进行垂直镜像C、CorelDRAW X3中的段落文本只能进行水平镜像,不能进行垂直镜像D、CorelDRAW X3中的段落文本只能进行垂直镜像,不能进行水平镜像90、下列叙述哪一个是正确的?A.CorelDRAW X3中的美术文本即能进行水平镜像,又能进行垂直镜像B.CorelDRAW X3中的美术文本即不能进行水平镜像,又不能进行垂直镜像C.CorelDRAW X3中的美术文本即只能进行水平镜像,不能进行垂直镜像D.CorelDRAW X3中的美术文本只能进行垂直镜像,不能进行水平镜像91、在CorelDRAW中一个美术文本经过大小比例的形状变换后,如果想恢复原来的正常比例,可使用哪个命令?A、校正文本B、清除变换C、拆分文本D、手动校正92、在CorelDRAW中如果一个美术文本适应了路径,那么使用拆分命令后,文本同路径分离,这时如何使文本恢复原来的水平状态?A、校正文本B、清除变换C、拆分文本D、手动校正93、要快速以递增的方式增大字体大小,可以利用【文本工具】选择特定的字符后哪个键?A、按【Ctrl】+【+】键B、双击【缩放工具】C、按【Ctrl】+数字小键盘上的【8】D、按【Ctrl】+数字小键盘上的【2】94、使用文本工具属性栏对齐段落文本时,使用水平对齐下拉列表中的哪个按钮,可以将所选择的段落文本,以文本框两端边界分散对齐文本对象,并且末行文本对象也进行强制分散对齐?A、强制全部按钮B、右按钮C、两端按钮D、居中按钮95、对文本应用对齐效果时,在文本工具属性栏的【水平对齐】下拉菜单中单击【两端】按钮,将会出现:A、段落文本将会以文本框两端边界分散对齐文本对象B、段落文本将会以文本框左边界分散对齐文本对象C、是段落文本将会以文本框右边界对齐文本对象D、段落文本将会以文本框中心点对齐文本对象96、选择改变大小写对话框中的哪个单选按钮可将所有字母都转换为大写?A、【句首字母大写】单选按钮B、【大小写转换】单选按钮C、【大写】单选按钮D、【首字母大写】单选按钮97、关于文本的排列方式说法错误的是:A、文本可以沿着路径排列B、文本可以沿着图形排列或绕图排列C、文本可以在图形框架内排列D、文本可以沿着页面排列E、文本框之间或文本框与封闭图形之间不能进行文本链接98、若要解除段落文本和图形对象之间的链接,可以使用【排列】菜单中的哪个命令?A、【拆分段落文本】命令B、【拆分段落文本框】命令C、【拆分图形对象】命令D、【拆分文本】命令99、有一段文字,其中中文用黑体,英文用其他英文字体,那么这段文字的行距、字距的效果?A、按英文字体变B、按中文字体变C、一行中有英文的行距按英文,无英文的行距按中文D、中英文的字距相同100、将美术字文本字母“O”,转为曲线后再拆分曲线,会得到什么效果?A、转为曲线后无法打散,所以此操作不可行B、会得到一个实心的“0”C、会得到两个大小不等的实心“0”D、会得到一个曲线化的“0”单选题参考答案:1、D2、B3、D4、C5、D6、D7、C8、A9、D 10、D11、B 12、C 13、A 14、A 15、A 16、C 17、A 18、C 19、C20、D 21、B 22、C 23、C 24、B 25、B 26、C 27、B 28、B 29、A 30、A31、B 32、D 33、B 34、D 35、D 36、B 37、B 38、B 39、B40、B 41、B 42、B 43、D 44、B 45、A 46、D 47、A 48、C 49、D 50、B51、D 52、B 53、A 54、A 55、A 56、D 57、C 58、A 59、D60、D 61、B 62、C 63、A 64、A 65、A 66、C 67、A 68、C 69、C 70、D 71、B 72、C 73、C 74、B 75、B 76、C 77、B 78、B 79、A 80、A 81、B 82、D 83、B 84、D 85、D 86、B 87、B 88、B 89、B 90、B 91、B 92、B 93、D 94、B 95、A 96、D 97、A 98、C 99、D 100、B。
平面数字图像设计练习题1 答案一、填空1.像素的多少;2.描边,填充;3.选框工具,套索工具,魔棒工具;4.青、洋红、黄、黑(或者品蓝,品红,品黄,黑);5.灰度图;6.扭曲;7.斜面与浮雕;8.PSD;9.黑色。
10.红、绿、蓝;11.72、300;12.矩形、椭圆、多边形;13.Shift、Alt;14.相等,绿色;15.魔棒,裁切;16.栅格化。
17.矩形选框,椭圆选框,单行选框;18.最底层;19.矢量,选区;20.点阵图,矢量图;21.画布大小;二、单项选择1.A;2.C;3.D;4.B;5.D;6.C;7.C;8.C;9.C;10.C;11.A;12.C;13.C;14.C;15.D;16.C;17.B;18.A;19.A;20.D。
21.D;22.B;23.B;24.C;25.A;26.B;27.C;28.B;29.D;30.B;31.D;32.C;33.D;34.C;35.B;36.D;37.A;38.B;39.B;40.D。
41.D;42.A;43.C;44.D;45.C;46.B;47.A;48.D;49.A;50.A;三、多项选择1.A,C,D;2.A,B,C;3.A,D;4.A,C;5.B,D;6.A,B,C,D;7.A,B,D;8.A,B,C,D;9.A,C,D;10.A,D;11.A,B,C;12.A,B,C;13.A,B,C,D;14.B,C,D;15.A,B,C。
16.A,B;17.A,B,D;18.A,B,D;19.A,B,C;20.C,D;21.A,B,C;22.B,C,D;23.A,B,C;24.A,D;25.A,B;26.A,C;27.A,B,D;28.A,B,C;29.A,B,C;30.A,B,C。
31.A,C,D;32.B,C,D;33.B,C,D;34.A,B,D;35.B,D;36.A,B,C,D;37.A,B,D;38.A,B,C,D;四、简答1.答:在图像处理过程中选择区域起到控制操作范围的作用,利用选择区域可以按照不同的形式来选定图像的局部区域进行调整或效果处理,同时还可以保证选择区域以外的部分不会受到影响。
《数字图形》习题与答案(解答仅供参考)一、名词解释:1. 矢量图形:矢量图形是通过数学公式和算法描述的图像,其特点是无论放大多少倍都能保持清晰度,由点、线、面等基本元素构成,常见的矢量图形格式有SVG、EPS、AI等。
2. 位图(Bitmap):位图又称栅格图像,是由像素点阵组成,每个像素对应一个颜色值。
当位图被放大时,由于像素数量不变,会导致图像质量下降、出现锯齿。
常见的位图格式有JPEG、PNG、BMP等。
3. 色彩模式:色彩模式是指在数字图形中表示颜色的方法,如RGB色彩模式、CMYK色彩模式、HSB色彩模式以及灰度模式等,不同色彩模式适用于不同的输出媒介和应用场景。
4. 图层:在数字图形编辑软件中,图层是一种非破坏性的编辑技术,可以将设计元素分层放置,每一层都可以独立编辑而不影响其他层,便于设计师对图像进行组织和修改。
5. 变形工具:变形工具是一种在数字图形处理软件中用于改变图形形状或位置的功能,包括缩放、旋转、倾斜、扭曲等操作,允许用户以非破坏性的方式自由调整图形的形态。
二、填空题:1. 数字图形中的______色模型是最常用的颜色显示模式,它基于红绿蓝三种基色混合产生各种颜色。
答案:RGB2. 在Adobe Photoshop中,可以通过______工具来创建并编辑路径,实现精确的矢量图形绘制。
答案:钢笔工具3. 位图图像的质量主要取决于其分辨率和______,分辨率越高,图像越清晰。
答案:每英寸像素数(DPI)4. 在矢量图形编辑软件Illustrator中,使用______功能可以将复杂的图形对象分解为可单独编辑的基本形状。
答案:路径展开/解组5. 对于需要印刷输出的设计作品,通常需要将色彩模式从RGB转换为______。
答案:CMYK三、单项选择题:1. 下列哪种文件格式属于矢量图形格式?A. JPEGB. PNGC. SVGD. BMP答案:C. SVG2. 当我们需要制作透明背景的图片时,以下哪种位图格式最合适?A. JPEGB. PNGC. GIFD. TIFF答案:B. PNG3. 哪种色彩模式适合于网页设计和屏幕显示?A. RGBB. CMYKC. HSBD. LAB答案:A. RGB4. 在Photoshop中,如果要移动选区内的图像内容而不会留下空白区域,应该使用什么工具?A. 移动工具B. 选框工具C. 魔术棒工具D. 套索工具答案:A. 移动工具5. 下列哪个选项不是矢量图形的优点?A. 放大不失真B. 文件大小相对较小C. 不利于细节描绘D. 方便进行大规模修改答案:C. 不利于细节描绘四、多项选择题:1. 下列哪些是数字图形处理软件常见的功能?A. 图层管理B. 色彩调整C. 矢量绘图D. 位图编辑E. 文字排版答案:ABCDE2. 关于色彩模式,以下描述正确的有:A. RGB色彩模式适用于电子屏幕显示B. CMYK色彩模式适用于印刷输出C. HSB色彩模式表示色相、饱和度和亮度D. Lab色彩模式是一种与设备无关的颜色模式E. 灰度模式只包含从黑到白的灰阶色调答案:ABCDE3. 在矢量图形编辑中,下列工具或操作可以用来创建和修改路径的是:A. 钢笔工具B. 自由钢笔工具C. 路径选择工具D. 转换锚点工具E. 橡皮擦工具答案:ABCD4. 对于位图图像的优化,以下哪些方法可以提高图像质量或减小文件大小?A. 调整分辨率以适应不同用途B. 使用有损压缩(如JPEG)降低文件大小C. 使用无损压缩(如PNG-8/24)保持图像质量D. 删除不必要的颜色信息,使用索引颜色模式E. 对图像进行裁剪并去除多余空白区域答案:ABCDE5. 在数字图形设计中,关于透明度和混合模式的应用,以下说法正确的有:A. 通过调整图层透明度可以使上下图层相互融合B. 不同的混合模式可以实现不同的叠加效果C. 混合模式可以在不影响原图层内容的情况下改变其与下层图像的交互方式D. 在矢量图形中也可以设置填充和描边的透明度E. 使用“正片叠底”混合模式可以模拟多重曝光的效果答案:ABCDE五、判断题:1. 矢量图形不能直接保存为JPG格式。
平面数字图像设计23秋在线作业1-0005
试卷总分:100 得分:100
一、单选题 (共 10 道试题,共 30 分)
第一题,当编辑图象时,使用减淡工具可以达到何种目的:
[A]选项.使图象中某些区域变暗
[B]选项.删除图象中的某些象素
[C]选项.使图象中某些区域变亮
[D]选项.使图象中某些区域的饱和度增加
[本题选择]:C
第二题,下面哪些选框工具形成的选区可以定义图案:
[A]选项.椭圆选框工具
[B]选项.套锁工具
[C]选项.魔棒工具
[D]选项.矩形选框工具
[本题选择]:D
第三题,下列Photoshop的工具中哪一个边缘最明显:
[A]选项.橡皮图章
[B]选项.铅笔
[C]选项.画笔
[D]选项.橡皮擦
[本题选择]:B
第四题,当将浮动的选择范围转换为路径时,所创建的路径的状态是:
[A]选项.工作路径
[B]选项.开发的子路径
[C]选项.剪贴路径
[D]选项.填充的子路径
[本题选择]:A
第五题,图象必须是何种模式,才可以转换为位图模式:
[A]选项.RGB
[B]选项.灰度
[C]选项.多通道
[D]选项.索引颜色
[本题选择]:B
第六题,在Photoshop中渐变工具有几种渐变形式?
[A]选项.3种
[B]选项.4种
[C]选项.5种。
数字图形界面艺术设计》试题2018年4月高等教育自学考试《数字图形界面艺术设计》试题课程代码:11933一、单项选择题1.当使用者在使用你的产品时,随时让使用者知道产品现在所处的状态,这个原则是A.用户控制 B.回馈与沟通 C.容错性 D.一致性2.下列选项中不属于隐喻类型的是A.事物隐喻 B.事情隐喻 C.事能隐喻 D.事理隐喻。
3.“从一定的距离来看,有符号的交通牌比只有文字描述的交通标识牌更易识别”这运用的隐喻特性是A.易记忆 B.跨文化 C.占用更少的空间 D.易识别4.下列选项中不属于皮尔士对符号分类的是A.文字符号 B.图像符号 C.指索符号 D.象征符号5.在印刷领域中利用电脑技术减少图片层次指的是A.退底图式 B.化网图式 C.出血图式 D.方形图式6.下列选项中不属于基本图形的是A.三角形 B.矩形 C.方形 D.圆形7.人类获取信息的主要途径是A.听觉 B.味觉 C.视觉 D.触觉8.一般来说,一个标准的网页应不大于A.60K B.80K C.100K D.120K9.“内容提要和正文使用不同颜色的字体”运用了网页设计的A.简洁原则 B.对比原则 C.一致原则 D.不同原则10.GIF图像最多可包含的颜色种类是A.256 B.260 C.356 D.36011.网页中标准横幅广告尺寸是A.243~120px B.468~120px C.243~60px D.468~60px 12.包含音频视频信息的数字视频文件格式是A.MOV B.AVI C.RM D.ASF13.微软在MacOS的GUI基础上模仿了第一个版本的Windows是在A.2000年 B.1988年 C.1986年 D.1985年14.网页用户界面是信息呈现的一种重要方式,类似于A.移动设备用户界面 B.图形软件用户界面C.多媒体用户界面 D.手机用户界面15.主界面设计中为了达到一目了然的效果,各种主要功能图标的排列形式是A.十二宫格 B.九宫格 C.六宫格 D.十五宫格二、多项选择题16.通常人们把图形用户界面分为A.图形化软件用户界面 B.网页用户界面 C.移动设备用户界面 D.多媒体用户界面 E.手机用户界面17.图形软件用户界面有时被称为WIMP,它们具体是指A.导航 B.窗121 C.菜单D.图标 E.鼠标指针18.在网页中,经常要面对的视觉元素有A.文字 B.图形 C.图像D.视频 E.色彩19.WindowsXP用户常见的图标有4种尺寸,即A.64×64 B.48×48 C.32×32D.24×24 E.16×1620.网页中常用的图形格式包括A.jpg B.gif C. pngD·psd E.SWf三、填空题21.计算机屏幕显示界面通常又称为,是人与机器进行交互的操作方式。
平面数字图像设计试题1一、填空题1.分辨率即单位尺寸内__像素的多少________。
2.在Photoshop中把选择区域的边缘加上线条用的是___描边,____命令;在选择区域内部加上颜色或图案用的是__填充_____命令。
3.Photoshop基本的选取工具有_____选框工具,套索工具,魔棒工具___。
4.在CMYK颜色模式中, C是____青_色、M是_洋红____色、Y是_黄____色、K是__黑___色。
5.在Photoshop中,用户是不能将彩色图像直接转换成位图模式的,如果要想转换必须先将此彩色图转换成______灰度图_______,而后才可将其转换成位图。
6.球面化滤镜在Photoshop的___扭曲______类中。
7.在Photoshop的图层菜单中,图层样式的子菜单中的_____斜面与浮雕________命令可以使一个非背景图层有浮雕效果。
8.Photoshop编辑的源图片文件格式为______PSD_。
9.RGB色彩模式下的图像,一个颜色分量的RGB值如果是(0,0,0),该分量表示的颜色是____黑色______。
10.在RGB颜色模式中R是__红__颜色、G是___绿_色、B是_蓝___色。
11.在Photoshop系统中,新建文件默认分辨率值为__72__像素点/英寸,如果进行精美彩印刷图片的分辨率最少应不低于300____像素点/英寸。
12.形状工具主要包括____矩形、___工具、圆角矩形工具、____椭圆、__工具、____多边形_工具、直线工具和自定形状工具。
13.在利用选择区域进行图像选取时,按住键盘中的____Shift__键,可以在现有的选择区域内增加选区。
按住键盘中的____Alt____键,可以在现有的选择区域内减少选区。
14.RGB的三个分量值_____相等___的颜色是灰色,黑色或白色,RGB值为(0,255,0)的颜色为___绿色______。
《数字图形设计》习题1
一、单选题
1、计算机辅助设计、科学计算可视化、计算机艺术、地理信息系统、计算机动
画及广告影视创作、电脑游戏、多媒体系统、虚拟现实系统等,都是计算机()学的实际应用。
A.图像
B.图形
C.地理
D.技术
2、图形几何变换的基本方法是利用变换矩阵作用于()矢量,得到点的几何
变换。
A.几何
B.物理
C.点
D.线
3、灰度等级为256,分辨率为1024×768的显示器,至少需要选用帧缓存的容
量为()。
A.256KB
B.512KB
C.1MB
D.2MB
4、科学计算可视化(Scientific Visualization)在直接分析大量的测量数据
或统计数据有困难时可以实现用()表现抽象的数据。
A.技术
B.几何
C. 像素
D. 图形
5、下列有关二维几何变换的叙述语句中,正确的论述为()。
A.几何变换就是把一个图形从一个位臵移到别的位臵
B.几何变换后图形连线次序发生改变
C.一个正方体经几何变换后可能会变成长方体
D.几何变换使图形都产生了变形
6、二维图形变换除了恒等、比例、旋转变换,还有()、剪切和奇次坐标变
换。
A.奇次
B. 平移
C. 反射
D. 剪切
7、下列有关Bezier曲线性质的叙述语句中,错误的结论为()。
A.Bezier曲线可用其特征多边形来定义
B.Bezier曲线必须通过其特征多边形的各个顶点
C. Bezier曲线两端点处的切线方向必须与其特征多边形的相应两端线段走
向一致
D. Bezier曲线具有凸包性
8、下列关于计算机图形系统的说法中,正确的论述为()。
A.一个计算机图形系统至少应具有计算、存储、输入、输出四个方面的基本功能
B.在图形系统中,图形处理速度取决于CPU的性能
C.在图形系统中,存储容量指的是计算机的内存
D.在图形系统中,图形处理精度主要是指图形采集输入质量和显示输出质量
9、下列数字图形设计的说法中,正确的是()。
A.点是最基本的图形
B.Bresenham画线法不适用于光栅图形显示器
C.正负法是利用平面曲线划分正负区域来直接生成圆弧的方法
D.数值微分法不适合画圆弧
10、以计算机中所记录的形状参数与属性参数来表示图形的一种方法叫做
______,一般把它描述的图形叫做______;而用具有灰度或颜色信息的点阵来表示图形的一种方法是______,它强调图形由哪些点组成,并具有什么灰度或色彩,一般把它描述的图形叫做______。
以上4处应依次填入()。
A.参数法、图形、点阵法、图像
B. 点阵法、图像、参数法、图形
C. 参数法、图像、点阵法、图形
D. 点阵法、图形、参数法、图像
二、填空题
1、直线的属性包括线型、_____和颜色。
2、图形变换是指将图形的几何信息经过_____后产生新的图形。
3、区域填充有_____和扫描转换填充。
4、空间一点的任意邻域内既有集合中的点,又有集合外的点,则称该点为集合
的_____。
5、图形软件的建立方法包括提供图形程序包、_____和采用专用高级语言。
6、平面图形在内存中有两种表示方法,即_____和矢量表示法。
三、判断题
1、光的三基色为红、绿、蓝。
()
2、齐次坐标可表示图形中无穷远点。
()
3、凡满足参数连续的曲线同时满足几何连续条件,反之则不成立。
()
4、点阵字符用一个位图来表示,位图中的0对应点亮的像素,用前景色绘制;
位图中的1对应未点亮的像素,用背景色绘制。
()
5、使用齐次坐标可以将n维空间的一个点向量唯一的映射到n+1维空间中。
()6、将矢量字符旋转或放大时,显示的结果通常会变得粗糙难看,同样的变换不
会改变点阵字符的显示效果。
()
7、若两个图形是拓扑等价的,则一个图形可通过做弹性运动与另一个图形相重
合。
()
8、自由曲线可以用一条标准代数方程来描述。
()
9、齐次坐标可表示图形中无穷远点。
()
10、多边形裁剪实际就是直线段裁剪的简单组合。
()
11、三视图指的是主视图、仰视图、俯视图。
()
12、矢量字符表示法用(曲)线段记录字形的边缘轮廓线。
()
四、简答题
1、名词解释:扫描转换。
2、计算机图形学中什么叫刷新?为什么要进行刷新?
3、为什么需要隐藏面消影法?
4、名词解释:曲线插值。
5、有效可见面的判定算法(或叫隐藏面消除算法)和判定技术有哪些?
五、计算题
1、写出二、三次均匀B样条曲线方程。
2如图所示,物体ABCDEFGH进行如下变换,写出其变换矩阵并求出复合变换后顶点的齐次坐标。
(1)平移使点C与点P(1,-1,0)重合;
(2)绕z轴旋转60°。
X
《数字图形设计》习题1答案
一、单选题
二、填空题
1、线宽
2、几何变换
3、种子填充
4、边界点
5、修改高级语言
6、栅格表示法
三、判断题
四、简答题
1、答:在矢量图形中,多边形用顶点序列来表示,为了在光栅显示器或打印机等设备上显示多边形,必须把它转换为点阵表示。
这种转换称为扫描转换。
2、答:要保持屏幕上有稳定的图像就必须不断地发射电子束。
刷新一次指电子束从上到下将荧光屏扫描一次。
CRT内侧的荧光粉在接受电子束的轰击时,只能维持短暂的发光,根据人眼视觉暂留的特性,需要不断地进行刷新才能有稳定的视觉效果。
3、答:需要用隐藏面消影法来判断哪些物体和表面遮挡了放在它们后面的物体和表面,从而产生更逼真的图像。
4、答:已知曲线上的一个点列,求曲线上的其他点的方法称为曲线插值。
5、答:技术:边界盒、后向面消除、投影规范化
算法:①区域细分算法(基于窗口和多边形的细分算法)②八叉树算法 ③Z 缓冲器算法和扫描线算法④深度排序算法⑥光线投射算法
五、计算题
1、解答:二次均匀B 样条曲线的方程是
22
1212
(1)(2)(1)()[](1)
222n
i i i i i i i i i i t t t t t t P t P P P i t i
+--=-+--=++?åp
三次均匀B 样条曲线的方程是
222
2132
3
223
111(1)(2)(1)(2)(1)()[66(1)(2)(3)](1)
66
n
i i i i i i i i i i i i i i i i i i i i i t t t t t t t t P t P P t t t t t t t t P P i t i
++--=++--+--+--=+-+-+-++?åp
2、解答:平移点C 与点P 重合的平移矩阵为
⎥⎥
⎥⎥⎦
⎤
⎢
⎢⎢
⎢⎣⎡-=102001000010000
11T
绕z 轴旋转60°矩阵为
⎥⎥⎥
⎥⎥⎦⎤
⎢⎢⎢⎢⎢⎣⎡-=100
00100000022
12
323
21
T
所以,复合变换后的矩阵为T1*T2,有:
⎥
⎥⎥⎥
⎥
⎥⎥⎥⎥⎥⎦⎤
⎢⎢⎢⎢⎢⎢⎢⎢⎢⎢⎣⎡=⎥⎥⎥⎥⎥⎥⎥⎥⎥⎥⎥⎦⎤⎢⎢⎢⎢⎢⎢⎢⎢⎢⎢⎢⎣⎡+--+-=⎥⎥
⎥⎥
⎥
⎥
⎥
⎥
⎥
⎥⎦⎤
⎢⎢⎢⎢⎢⎢⎢⎢⎢⎢⎣⎡=*⎥⎥⎥⎥⎥⎥⎥⎥⎥⎥⎦⎤⎢⎢⎢⎢⎢⎢⎢⎢⎢⎢⎣⎡--+--+''''''''12121213
121310*********
32*1*1210
1211120112001010101110011000
2*11
32
1
3231212
1
2
32
1
323123
21
H G F E D C B A T T T T H G F E D C B A 其中A ’B ’C ’D ’E ’F ’G ’H ’为变换后对应的齐次坐标。