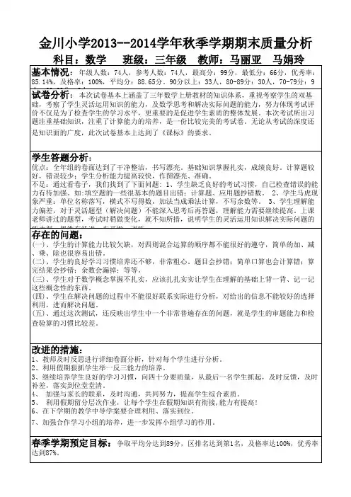
小学三年级数学期末考试成绩分析表
- 格式:doc
- 大小:17.00 KB
- 文档页数:1
三年级数学期末考试试卷分析本次期末考试,我们三年级有名学生参加考试。
数学科全级平均分为分,合格率为,优秀率为 %,不及格的有人。
总体来说,我们三年级的成绩达到了学校的要求。
今次试题考察知识面比较全面,比较广,难度也比较适中,符合三年级学生的知识水平。
现在我具体分析一下今次期末考试试题,失分情况以及今后补救措施:本次试卷涉及填空,选择,空间与图形,计算,解决问题,数据整理,六个大题。
一、基础知识部分第一题填空题共有7个小题21个空,涉及了面积与时间单位,两三位数除以一位数,周长,面积,分数五部分内容。
出错率较高的是第4,第7题。
其中第4小题是有关周长的题目,出错的主要原因是很多孩子对于题目中“边界线”的不理解。
第7小题是有关面积的题,出错的主要原因在于对面积其实就是单位面积的个数的理解不够透彻。
所以我们老师在以后的教学中要注意孩子们对知识的理解。
第二题选择题中共有4个小题,出错率高的为第2小题,有关于时分秒的表象。
从这个题可以看出孩子们的生活体验还是很少,也许对于真正的把握时间单位的表象对于这个年龄段的孩子来说有点难,随着年龄的增长应该会慢慢要好一些。
当然想更快的掌握好需要家长在家多让孩子去感受。
二、动手操作题涉及到方向,平移与旋转,分数三部分内容。
第3小题涂阴影表示四分之一,六分之二出错率较高。
有一部分原因在于给出的长方形中标出了点,有些孩子被误导,其实还是掌握得不够牢固。
还是有一小部分对于平移、旋转的区别与联系搞不清楚。
三、计算部分分为口算,竖式计算,脱式计算三种类型。
相比较来说计算题做的比较好,出错率较低,书写也整齐。
这部分应该给予表扬,说明平时老师要求的比较严格,孩子们掌握得也很好。
同时可以说明孩子越来越细心,好习惯的养成在于平时的训练。
四、解决问题包含六个小题,这些题都很基础,没有难题,偏题。
出错最高的是第4小题,在表格中列举题目中的条件和问题。
其实这个题并不难,但是很细致。
孩子们能不能真正理解条件和问题,混淆在一起。
期末数学考试质量分析表
1. 考试概况
本次期末数学考试于XX年XX月XX日举行,共有XX名学生参加考试。
2. 题目分析
考试试卷共包括XX道题目,分为选择题、填空题和解答题。
各类型题目分值比例如下:
- 选择题:占总分的XX%
- 填空题:占总分的XX%
- 解答题:占总分的XX%
3. 全班平均分与分数分布
全班学生本次考试的平均分为XX分。
分数的分布情况如下:
4. 难易程度分析
根据学生的得分情况,本次考试的难易程度分析如下:
- 难题:有XX道题目的平均得分低于60分
- 中等题:有XX道题目的平均得分在60分~80分之间
- 容易题:有XX道题目的平均得分高于80分
5. 知识点掌握情况
根据学生的得分情况,总结了各个知识点的掌握情况如下:
6. 个人分析
根据每位学生的得分情况,对个人的数学水平进行分析和评估。
小学三年级下学期数学期末试卷质量分析报告表小学三年级下学期数学期末试卷质量分析报告表三年级数学期末试卷分析一、试卷分析本次试卷的试题题量适中,学生在规定时间内不但能保证答完试题,而且有比较充分的时间进行检查,试题难易程度适中,重点突出,知识考查全面,题型灵活,训练了学生思维的灵活性,注重对学生基础知识和基本技能的双重考察,加强了数学与生活实际的联系。
二、错题情况分析1、填空第2小题“填上适当的单位名称”部分学生填错,如:我国领土面积960万(平方千米),有学生填“公顷”或“平方米”,再如“数学课本封面的面积是320(平方厘米)”有学生填“平方分米”,还有学生填长度单位“厘米”。
2、填空第9小题填“>”“<”“=”部分学生填错主要原因是比较时不仔细,缺少认真态度,还有个别学生不太会比较小数的大小。
3、填空第10小题填错的有一小部分学生,主要原因是用平均数除以3来求和了。
4、选择题错的比较多主要错在3、4、5这三道题,主要原因是考虑问题不全面。
5、计算题部分学生出错,主要原因是计算能力不强,计算时不仔细,做完不会检查。
6、解决问题部分学生不会分析题意,理解能力差,还有学生读题不仔细,不认真检查,还有的同学得数算错。
7、操作题有的学生画图不规范,还有的学生方向弄混,还有的学生看统计图不准确。
三、改进措施1、从教师自身找原因,平时教师还应多研究教材,多研究题型,对所教知识教师要做到思路开阔,教学灵活,举一返三,让学生灵活掌握。
2、以问题为中心,培养学生的独立思考能力及合作研究的能力,向课堂40分钟要质量,精心设计练习题。
做到精讲多练。
3、对学生严格要求,培养学生良好的审题,书写及认真检查的良好习惯,端正学生的学习态度。
4、多关注差等生,对差生要有耐心,对症下药,并且要少批评,多鼓励,要从基础抓起。
5、注重教学与学生生活实际的密切联系,注重应用及发展。
6、平时注重教研,互相探究,开阔思路,取长补短。
小学期末考试结果分析表
结果分析
根据小学期末考试的结果,我们可以得出以下几点分析:
1. 语文科目的平均分为X,最高分为X,最低分为X。
我们可以看到这是学生整体表现较好的科目。
2. 数学科目的平均分为X,最高分为X,最低分为X。
分数波动较大,需要重点关注学生对于一些难点知识的掌握程度。
3. 英语科目的平均分为X,最高分为X,最低分为X。
分数整体表现较为平均,但仍有部分学生需要提高。
4. 科学科目的平均分为X,最高分为X,最低分为X。
与数学科目类似,分数波动较大,需要加强学生对于实验和观察的训练。
5. 社会科目的平均分为X,最高分为X,最低分为X。
学生整体表现较好,但仍需关注一些重要历史事件和地理知识的巩固。
请根据以上分析结果制定相应的教学计划,重点帮助学生提高他们在数学和科学科目上的成绩,并继续加强语文、英语和社会科目的研究。
同时要注重学生的个体差异,根据不同学生的研究情况进行有针对性的辅导和指导。
以上是对小学期末考试结果的分析和建议,请参考并根据实际情况进行调整。
学校三年级数学试卷分析表
说明:
1、对试卷的分析和评价应考虑以下一些因素:⑴、试题类型、整体结构、题量、难易程度,各题型覆盖基本知识、基本技能和考查综合应用能力、素质情况及比例;⑵、试题是否规范,是否符合课标要求,命题与课标、教材的联系程度;⑶、试卷是否清楚、准确,有无错误;⑷、题型和题数,难度和区分度,覆盖面和重点、难点的体现;⑸、评分标准是否科学、合理、规范,阅卷评分是否严格、公正、无误;⑹、分析教学中的经验和好的做法、存在的问题和改进措施,本次考试对今后教学的借鉴意义等内容。
2、“学生对知识点掌握情况分析”:对失分较多的题目,分析失分的原因;对失分较少的题目,分析得分的原因。
(班级)表1:小学数学试卷分析表
(年级)
说明:对试卷的分析和评价应考虑以下一些因素:⑴试题类型、整体结构、题量、难易程度,各题型覆盖基本知识、基本技能和考查综合应用能力、素质情况及比例;⑵试题是否规范,是否符合大纲(课标)要求,命题与大纲(课标)、教材的联系程度;⑶试卷是否清楚、准确,有无错误;⑷题型和题数,难度和区分度,覆盖面和重点、难点的体现;⑸评分标准是否科学、合理、规范,阅卷评分是否严格、公正、无误;⑹分析教学中的经验和好的做法、存在的问题和改进措施,本次考试对今后教学的借鉴意义等内容。
(班级)表2:小学数学试卷定量分析表
(年级)
单位:学生人数:
此表各年级通用,需自己重新列举各题序号。
(学校)表三:小学数学试卷分析表
三四年级90及以上为优秀,85——89为良好,60以上为及格;
五六年级85及以上为优秀,80——84为良好,60以上为及格。
(中心校)表四:小学数学试卷分析表
三四年级90及以上为优秀,85——89为良好,60以上为及格;
五六年级85及以上为优秀,80——84为良好,60以上为及格。
安民学校期末考试数学试卷质量分析表一(2020—2021学年度第一学期)班级:三年级任课教师罗亚茹应考人数实考人数10099—9089—8584—8079—7574—7069—6059以下优秀率合格率平均分39 38 0 16 55 9 1 1 1 55.3% 97.4%84.58大题号小题号错题举例原因分析(从教师和学生两方面分析)一1.2.3. 直接写出得数500-30=3700 73+29=112部分学生对进位加法和退位减法掌握的不是很好,还有计算过程的粗心大意。
教师应该对学生基础知识再加强指导。
学生对于单位之间的换算掌握不牢固。
教师对于学生指导不够到位。
在以后教学中,多关注学困生。
此题考查学生的审题能力,个别学生没有认真审清题意题,导致此题出错。
今后多做一些类似的练习,加强巩固。
此题考查学生的审题能力和观能力。
个别学生没有仔细看题意题,没有读懂题意,教学中对学困生的关注还不够。
以后多加强这方面的练习。
班级:三年级任课教师罗亚茹此题考查学生对长度单位和重量单位的认识。
孩子对其掌握的比较模糊。
所以,运用起来容易出。
教师应该在课余时间,对于认识单位,再加钱指导,让学生多练习此类题。
个别学生不理解题意,倍的认识学习不扎实。
还有个别学生的做题习惯不好,平时没有养成认真读题和做题的好习惯。
教师在平时教学中,针对学生指导不够。
此题大部分学生都是犯这种错误,计算的不细心和对退位减法掌握的不牢固。
教师在教学中对学生指导较少。
在以后教学中,基础知识必须让学生牢固掌握。
个别学生对于有余数的除法,掌握不是很牢固。
这是二年级学的知识,有的学生掌握不牢固,会简单的计算,对于解决问题,就难以解决。
这是一道综合性的练习,应该培养学生的观察的能力、分析问题和解决问题的能力,是学生的思维从多个方面得以提升。