员工手册制作步骤
- 格式:doc
- 大小:38.00 KB
- 文档页数:7
制作员工手册的流程
嘿,朋友们!今天咱就来讲讲制作员工手册的流程。
你想想,要是没有一本清楚明白的员工手册,那岂不是像航海没有指南针一样迷茫?
首先,咱得明确手册要涵盖哪些内容吧。
这就好比建房子得先设计好蓝图一样重要!比如说公司的规章制度啦,考勤要求啦,福利待遇啦,这些都得一条一条列清楚。
就像王总说的:“咱得让员工们清楚知道他们能享受啥,该遵守啥!”
然后呢,就得组织大家一起讨论。
这可不能是一个人说了算呀,得听听各个部门的意见和建议。
这就如同一场头脑风暴,大家七嘴八舌的,说不定就能冒出特别棒的点子呢!人力资源的小李就提过不少好主意呢!
接下来,就是要把讨论出来的内容整理好。
这可不是个简单事儿,得仔细斟酌每一个字。
可不能随随便便写,要像厨师精心烹饪一道大餐一样,得让大家都爱吃。
再之后,还得设计手册的排版。
这就像是给一个人打扮一样,得整得好看、清晰,让人一眼就能找到自己想看的。
不能乱糟糟的,那多闹心呀!
等排版设计好了,别忘了审核校对。
这可不能马虎,要是有错别字啥的,那可太丢人了!就像张姐说的:“这可不能出错,不然咱们脸往哪放呀!”
最后,大功告成啦,把精美的员工手册发到员工们手中。
哇,那感觉,
就像给他们送上一份珍贵的礼物一样。
我觉得呀,制作员工手册这事儿真的太重要了!它能让员工们清楚了解
公司的一切,能让大家干活更有方向,更有动力!大家说是不是这个理儿呀!。
员工手册实施方案引言员工手册是一本为员工提供公司政策和规章制度的重要文件。
它旨在为雇员提供有关工作职责、期望、福利和其他重要信息的指南。
本文档将详细介绍员工手册实施方案,旨在帮助公司有效地制作和实施员工手册。
第一部分:制作员工手册1.明确目标和内容在制作员工手册时,首先需要明确目标和内容。
员工手册应涵盖公司的政策、规章制度、行为准则、培训计划、福利待遇等方面。
目标应包括提供所有员工使用的一致性信息,帮助员工了解公司的期望和规定,并提供必要的资源。
2.收集信息和资源制作员工手册需要收集各个部门的信息和资源。
与各个相关部门协调合作,收集公司政策、规章制度和其他重要信息。
确保手册内容准确、全面且易于理解。
3.明确格式和结构确定员工手册的格式和结构是制作过程中的重要步骤。
确保手册易于阅读和参考。
可以使用标题、子标题、列表和图表等方式,以便员工能够快速找到所需信息。
4.语言简明扼要在编写员工手册的内容时,应使用清晰、简明扼要的语言。
避免使用过于专业或复杂的术语。
确保内容易于理解,这样员工可以快速找到所需信息。
第二部分:员工手册实施方案1.宣传和推广完成员工手册的制作后,需要制定宣传和推广计划。
通过公司内部通讯、员工培训、企业社交媒体平台等途径,将员工手册的存在和重要性传达给员工。
提醒员工查阅手册以获取信息。
2.培训和解释为了确保员工能够正确理解和遵守员工手册的内容,需要提供必要的培训和解释。
可以组织针对员工手册的培训课程或研讨会,以解释其中的政策和规定。
此外,可以通过电话、电子邮件或内部网站回答员工对手册内容的疑问。
3.更新和改进员工手册应该是一个动态的文件,随公司政策和规定的变化而更新。
为保持手册的准确性和可靠性,需要制定更新和改进计划。
定期审查员工手册,并将新的政策和规定纳入其中,同时删除过时或不再适用的内容。
4.监督和执行为确保员工遵守员工手册中的政策和规定,需要建立有效的监督和执行体系。
培训主管、人力资源团队和其他相关人员,确保他们能够全面理解员工手册的内容,并负责监督员工的遵守情况。
新员工的员工手册新员工的员工手册是公司为新员工准备的重要资料,它是新员工了解公司文化、员工权益、规则、制度等的必备指南。
本文将详细阐述新员工手册的重要性、内容和编制方法,帮助读者更好地了解员工手册。
一、新员工手册的重要性新员工手册对于公司和员工来说都非常重要,它有以下几个方面的作用:1. 帮助新员工了解公司文化:员工手册通常包含公司的历史、愿景、价值观和企业文化等内容,这些信息对于帮助新员工更好地融入公司非常重要。
2. 相关法规和规章制度:员工手册通常会介绍公司的相关法规和规章制度,例如安全规定、福利制度、经济纪律、考核制度等,让新员工明确职责和禁止行为,避免犯错。
3.解决疑问:员工手册通常都会解答新员工的常见问题,如工资、福利、休假等,让新员工能够更好地了解公司的各项政策和制度。
4. 帮助员工了解自己的职业生涯:员工手册通常会介绍公司的职业发展政策和前景,帮助新员工制定个人职业规划并为未来的职业规划和发展做好准备。
二、新员工手册的内容员工手册的内容根据不同公司和行业而定,但通常会涵盖以下内容:1. 公司组织架构:介绍公司的组织架构、管理层次和各部门职责等信息。
2. 公司文化:介绍公司的愿景、使命、价值观等等信息。
3. 岗位职责:描述员工需承担哪些职责、任务,说明具体的工作流程和标准等。
4. 工作时间和假期制度:说明公司的工作安排和假期制度,包括法定假日、带薪年假、病假和调休等。
5. 员工待遇制度:福利、福利保险和企业年金制度、享受职工活动和其他福利制度等。
6. 行为准则:规定员工在工作中需要遵守的行为准则和职业规范,严禁出现任何行为不端的情况。
7. 员工安全保障:涵盖员工的劳动保护、生活安全、工伤保险、医保等信息。
8. 紧急情况处理流程:规定不同紧急情况的处理方式,如火灾、气体泄漏、水灾等情况的处理方法。
9. 员工的权利和义务、道德素质、操作技能等方面的培训。
三、新员工手册的编制方法员工手册的编制标准对于新员工的工作有着重要的意义,因此制作员工手册应该循序渐进,规范制作流程。
员工手册范本(工厂类)公司简介欢迎加入我们的团队!我们是一家专注于生产优质产品的工厂,始终致力于提供最好的服务,创造出最好的产品。
我们的成功来自于每一位员工的努力和奉献,而员工手册则是指导我们共同前行的重要工具。
入职流程第一步:报到流程•新员工报到时需携带个人有效证件及入职所需材料,在前台接待处完成入职登记。
•前台工作人员将为新员工领取工牌及相关办公用品,并指引其前往人力资源部进行入职手续办理。
第二步:入职手续•人力资源部将协助新员工完成入职手续,包括签订劳动合同、办理社会保险及公积金等相关事宜。
•新员工须在规定时间内参加公司组织的新员工培训,了解公司文化、制度及工作流程。
公司文化我们倡导团结、合作、奉献的企业文化,希望每一位员工都能融入团队,共同发展。
在公司内部,我们注重互相尊重、互帮互助,创造和谐的工作氛围。
同时,我们鼓励员工持续学习、成长,不断提升自身能力。
工作时间•办公时间:周一至周五,上午8:00-12:00,下午1:00-5:00。
•作息制度:遵循国家法定工作时间,安排合理的休息时间,严格执行加班补助制度。
岗位职责1. 生产岗位•负责生产过程中的操作工作,确保产品质量及生产进度。
•严格遵守生产操作流程及安全操作规范,保障生产安全。
2. 品质检验岗位•负责对生产出的产品进行品质检验和把关,及时发现并解决问题。
•提出改进建议,持续提高产品质量。
福利待遇1. 薪酬福利•公司将按照员工实际工作表现进行薪酬调整,并提供年度奖金、绩效奖金等福利。
•享受国家规定的社会保险、公积金等权益。
2. 培训发展•为员工提供多样化的培训机会,不断提升员工的技能和综合素质。
•鼓励员工参与职业规划,并提供晋升机会。
3. 假期休假•按照国家法定节假日安排放假,同时根据员工具体情况合理安排带薪年假。
•公司将根据员工的个人情况,提供病、事假等相关假期。
离职流程感谢您与公司共同成长,如果您需要离职,请提前向直接上级汇报,并提交书面离职申请。
测量师员工手册测量师是一个重要的职位,负责进行各类测量工作,确保数据的准确性和可靠性。
为了帮助新入职的测量师顺利适应工作环境,我们制作了这份测量师员工手册,旨在提供必要的指导和信息。
一、入职准备1.了解公司:在入职前,建议新员工仔细研究公司的背景、业务和核心价值观。
了解公司的发展方向和目标将有助于员工更好地融入团队,并理解自己在其中的角色和职责。
2.熟悉测量设备:作为测量师,熟悉并掌握各类测量设备的操作是至关重要的。
在入职前,员工可以主动了解公司常用的测量设备,并通过培训和实践提高自己的技术水平。
3.了解工作流程:在入职前,了解公司的工作流程和标准操作程序是必要的。
员工可以与领导或前辈进行沟通,了解相关工作流程,为自己的工作做好准备。
二、岗位职责1.测量任务执行:根据工作安排,按照规定的测量方法和标准,执行各类测量任务,并确保数据的准确性和可靠性。
2.数据处理和分析:将收集到的测量数据进行处理和分析,生成相应的测量报告,并向相关部门汇报相关结果。
3.工作记录和报告编写:及时记录工作进展和相关数据,并编写工作报告,保留相关的工作记录以备查阅和审查。
4.团队合作:积极配合团队成员,参与团队会议和讨论,并与其他部门保持良好的沟通和合作关系。
三、工作技巧1.专业知识:不断积累学习,增强专业知识和技能。
了解测量行业的最新发展动态,随时跟进相关技术和工具的更新。
2.准确性和细致性:测量工作要求准确无误,并注重细节。
在工作中要保持专注和耐心,确保数据的准确性和可信度。
3.沟通和协调能力:良好的沟通和协调能力对于团队合作非常重要。
与项目组员、领导和其他部门保持良好的沟通,及时反馈和解决问题。
4.问题解决能力:面对工作中的问题和挑战,要具备解决问题的能力。
学会分析问题、找到解决办法,并及时与相关人员沟通。
四、职业道德和行为准则1.保密:尊重客户和公司的商业机密,严守工作中获取的信息和数据的保密协议。
2.诚信和责任:恪守职业道德,对工作负责。
员工手册设计排版员工手册设计排版一、全面设计1、版面布局(1)确定版面结构,编排内容,结构要清晰,顺序清晰;(2)版面布局视觉效果要清晰,层次分明;(3)重点突出,重点文字要加大,增加字号,字体标记,颜色标注;(4)版面设计要完整,有序,多样,合理的排版结构,每一页都有美感;(5)加强版面对比度,使版面更加清晰,对比度高的元素可以使用大小、颜色、形状等来增加;(6)保持版面间距均匀,列表、文字、图片等要有一定的间距;(7)版面上各元素要有一定的比例,即这些元素的大小要相对统一,使版面显得有序、调整。
2、图标设计(1)要有合理的图标组合搭配,图标的大小要相对统一,并且有一定的规律;(2)要求图标色彩相似,图标简洁明了,便于识别;(3)色彩和质感要协调,有助于制作一份高质量的手册;(4)要求图片与文字的搭配要协调,使整份手册更加美观大方。
二、排版要求1、文字字体和字号(1)主题文字要突出,16号或18号字体,并使用比较正式的字体,使整份文档显得精致大气;(2)正文文字要合理,字体以宋体或楷体为主,字号以14号或15号为主,易于阅读;(3)表格文字以宋体或楷体为主,字号以12号或13号为主,字体明了;(4)注释文字以宋体或楷体为主,字号以12号或13号为主,字体较小,易于理解。
2、文字行距和字间距(1)文章行距以1.5倍为主,让文字易于阅读;(2)字间距以1.5倍为主,让文字更加整齐美观;(3)表格文字行距以1.25倍为主,表格中的文字要紧凑;(4)注释文字字间距以1.5倍为主,注释文字要易于理解。
3、文字对齐(1)段落文字以左对齐和右对齐为主,让文字排版整齐;(2)表格文字以居中对齐为主,使表格更加美观;(3)注释文字以右对齐为主,使注释易于理解。
4、图片大小和位置(1)图片的大小要合理,且大小要相对统一;(2)图片的位置要合适,不要超出版面范围;(3)保持图片与文字的间距均匀,使整份手册更加美观大方。
员工手册打印成小册子
为了将员工手册打印成小册子,可以按照以下步骤进行操作:
1. 整理内容:首先,需要整理员工手册的内容,确保所有信息都是准确和完整的。
将内容按照一定的逻辑顺序进行排版,以便于阅读和理解。
2. 选择纸张和打印机:选择合适的纸张和打印机,确保打印出来的内容清晰、整洁,易于阅读。
一般来说,A4纸张大小比较适合制作小册子。
3. 打印和装订:将整理好的内容打印出来,然后进行装订。
可以选择胶装、线装等不同的装订方式,根据个人喜好和需求选择。
4. 校对和审查:在完成打印和装订后,需要对小册子进行校对和审查,确保没有错别字、语法错误等问题。
如果有需要,可以进行修改和完善。
5. 发放给员工:最后,将小册子发放给员工,确保每个员工都收到一份。
可以在发放时进行简单的介绍和说明,以便员工更好地理解手册内容。
需要注意的是,在制作小册子时,可以考虑采用简洁明了的语言和排版方式,以便于员工阅读和理解。
同时,也可以根据实际需要,制作不同版本的员工手册,以满足不同员工的需求。
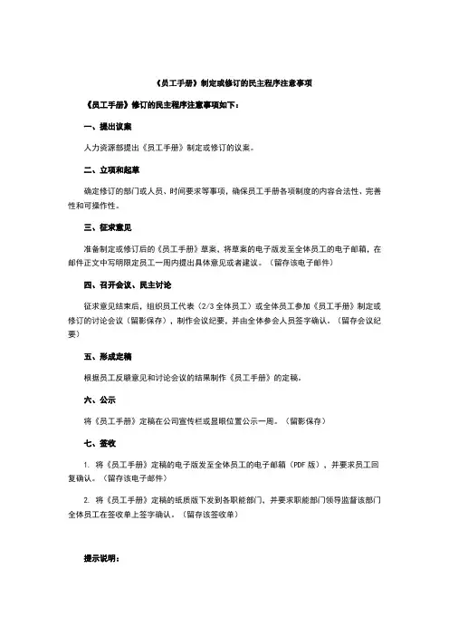
《员工手册》制定或修订的民主程序注意事项《员工手册》修订的民主程序注意事项如下:一、提出议案人力资源部提出《员工手册》制定或修订的议案。
二、立项和起草确定修订的部门或人员、时间要求等事项,确保员工手册各项制度的内容合法性、完善性和可操作性。
三、征求意见准备制定或修订后的《员工手册》草案,将草案的电子版发至全体员工的电子邮箱,在邮件正文中写明限定员工一周内提出具体意见或者建议。
(留存该电子邮件)四、召开会议、民主讨论征求意见结束后,组织员工代表(2/3全体员工)或全体员工参加《员工手册》制定或修订的讨论会议(留影保存),制作会议纪要,并由全体参会人员签字确认。
(留存会议纪要)五、形成定稿根据员工反聩意见和讨论会议的结果制作《员工手册》的定稿。
六、公示将《员工手册》定稿在公司宣传栏或显眼位置公示一周。
(留影保存)七、签收1. 将《员工手册》定稿的电子版发至全体员工的电子邮箱(PDF版),并要求员工回复确认。
(留存该电子邮件)2. 将《员工手册》定稿的纸质版下发到各职能部门,并要求职能部门领导监督该部门全体员工在签收单上签字确认。
(留存该签收单)提示说明:一、民主程序的重要性:鉴于《员工手册》作为公司管理员工、处理劳动争议的重要依据,属于涉及员工利益的重大规章制度。
劳动法明确规定该类制度在制订过程中,需要走过民主制订程序,否则即视为无效。
据此请公司重视《员工手册》制定或修订的民主程序,切勿因改程序复杂、冗长而草草了事。
二、注意在修订的民主程序中保存相关证据,特别是对会议纪要、签字(收)文件、影像文件和电子邮件的留存和保管。
动画制作师员工手册欢迎加入我们的动画制作团队!作为一名动画制作师,你将参与到精彩动画的创作中,为观众带来无尽的想象空间。
本手册将向你介绍我们的工作环境、工作流程以及你作为员工应该具备的基本技能和职责。
请你仔细阅读并按照手册中的要求履行你的职责。
一、工作环境及准则1. 办公环境为了提供一个良好的创作环境,我们的办公室遵循以下准则:- 保持工作区整洁有序。
- 禁止在工作区吃东西,以免弄脏设备。
- 保持安静,尊重他人的工作。
- 遵守办公室的作息时间,不擅自加班或早退。
2. 社交准则作为团队的一员,我们注重和谐的工作关系:- 尊重每个团队成员,不接受任何形式的歧视和欺凌。
- 积极分享你的想法和经验,与团队共同进步。
- 充分沟通和协调,确保项目顺利进行。
二、工作流程1. 项目规划在每个项目开始之前,团队将进行详细的项目规划,包括:- 确定项目目标和时间表。
- 制定项目进度计划和任务分配。
- 确定每个阶段的交付物和质量标准。
2. 创意发展动画制作的核心是创意,我们鼓励每个员工积极参与创意发展的过程:- 提供你的创意想法,并进行讨论和改进。
- 遵循项目要求和客户需求,确保创意符合主题和目标。
3. 动画制作流程动画制作过程中,我们遵循以下步骤:- 制作故事板和分镜脚本,确认动画内容。
- 进行动画原画的绘制和设计。
- 完成原画动画的颜色设计和上色。
- 进行动画的特效设计和添加。
- 完善动画细节,进行渲染和后期处理。
4. 项目验收与交付完成动画制作后,我们将进行项目验收和交付:- 根据项目要求和质量标准进行自检和修正。
- 与团队成员和客户进行反复沟通和确认。
- 确保交付的动画符合客户的需求和期望。
三、基本技能要求1. 专业知识作为动画制作师,你应该具备以下专业知识:- 掌握2D或3D动画制作的基本原理和技巧。
- 了解故事情节的构建和角色塑造。
- 熟悉常用的动画软件和工具的操作和运用。
2. 团队合作良好的团队合作是项目成功的关键:- 积极沟通和分享,与团队成员合作完成任务。
制作工作手册一、引言工作手册是组织内部传达工作细节和规章制度的重要工具,它包含了员工需要了解的相关信息和操作步骤。
本手册将介绍如何制作一份全面有效的工作手册,帮助组织管理者更好地传达信息,提升员工工作效率。
二、确定内容1. 目录:工作手册应具备清晰明了的目录,方便员工查阅相关内容。
可根据具体内容分配章节,包括人员管理规定、工作流程、安全制度等。
2. 公司概况:介绍公司的发展历程、组织架构、企业文化等,让新员工了解企业背景,有助于更快融入团队。
3. 员工手册:包括员工行为规范、薪酬福利制度、加班调休规定等,明确员工应遵守的规定,促进良好的工作秩序。
4. 工作流程:列举各项工作的具体操作步骤、责任人及时间节点,帮助员工理清工作流程,提高工作效率。
5. 安全制度:包括生产安全、办公安全、信息安全等方面的规定,确保员工工作环境的安全与稳定。
三、编写原则1. 明确简洁:工作手册内容要言简意赅,避免使用复杂难懂的文言文,用通俗易懂的语言准确传达信息。
2. 结构合理:内容分门别类,采用标题、段落、列表等形式,让员工易于查阅和理解。
3. 图文并茂:适当插入相关图片、图表,有助于更直观地理解工作流程和操作步骤。
4. 及时更新:随着企业发展和制度调整,工作手册需要及时更新,确保员工获取的信息是最新的。
四、排版与设计1. 字体选择:选用清晰易读的字体,如宋体、微软雅黑等,避免使用花哨的字体,以免影响阅读体验。
2. 图表设计:图表应简洁明了,突出重点,配合文字解说,帮助员工更好地理解内容。
3. 色彩搭配:使用企业标准的色彩搭配,让工作手册整体风格与企业形象保持一致。
五、印刷与发布1. 印刷规格:根据需要选择合适的印刷规格,一般选用A4或B5,便于携带和存储。
2. 电子版发布:除纸质版外,还可以制作电子版工作手册,方便员工在电脑或手机上查阅。
3. 定期宣传:新员工入职时,及时向员工介绍工作手册,让他们了解手册的重要性和使用方法。
怎么编写员工手册本文是关于怎么编写员工手册,仅供参考,希望对您有所帮助,感谢阅读。
最新的员工手册(一)第一部分公司的经营理念客户客户的满意与成功是度量我们工作成绩最重要的标尺。
员工是公司最重要的财富,员工素质及专业知识水平的提高就是公司财富的增长,员工的福利待遇及生活水平是公司经营业绩的具体体现。
产品不断创新的产品是公司发展的轨迹。
质量产品及服务质量是公司发展的生命线。
品牌是公司产品及服务的一面明镜。
市场寻找、开拓最适合我们的市场并力争取得最高占有率。
管理一切经营活动的基本方针,高科技、专业化、集团化、国际化。
第二部分人事政策2-1员工招聘和录用2-1-1招聘和录用条件根据本公司特点,按工作能力、业务水平、敬业精神择优。
所招员工须通过专业知识及技能的测试(根据需要选择口头或书面两种方式)。
2-1-2招聘程序根据公司发展需要,由部门经理提交用人方案由人事部转总经理批复决定。
人事部通过各大院校及人才中心或其他渠道为部门经理提供初步人选的各类人才资料。
部门经理参考人才资料确定面试人员。
人事部通知面试并将面试意见呈报总经理。
总经理汇总各方面意见确定试用人员。
人事部下发录用通知并办理试用手续。
2-1-3招聘人员要求技术人员高级技术人员:博士或高级职称,对电子信息工程或软件专业有丰富科研、开发经验中级技术人员;具有电子信息、软件开发三年以上专业开发经验,硕士中级职称以上技术人员;具有电子信息、计算机专业本科以上学历。
管理类人员经理:管理或电子类专业院校本科以上,在大型算机专业公司从事经营管理工作三年以上,有强烈的责任心和事业心。
35岁以下。
市场人员:电子类专业院校本科以上,1-3年工作经验,具有市场开拓能力。
财务人员:财经类大学本科,熟悉会计电算化。
文秘人员:文科类大学本科,办公管理经验三年以上,协调能力强。
质管人员:熟悉IS09000,至少有三年电子类质量管理工作经验。
2-1-4报到手续经核定录用人员于报到日携带:一寸免冠照两张,学历证书及身份证复印件到人事部报到办理就职手续。
公司实用模板如何制作专业的公司员工手册模板引言:公司员工手册是一份重要的文件,它为公司的雇员提供了必要的信息和准则。
而一个专业的员工手册模板能够提供一致的格式和设计,使得手册易于阅读和理解。
本文将探讨如何制作一份专业的公司员工手册模板。
一、确定手册的结构和内容一份专业的员工手册模板应包含以下内容:1. 公司简介:提供公司的背景信息和核心价值观。
2. 雇佣政策:包括招聘、录用、晋升和解雇等方面的政策准则。
3. 工作职责和期望:明确员工在公司中的角色和职责,并阐述期望。
4. 员工福利和福利计划:介绍公司提供的福利和员工奖励计划。
5. 工作时间和休假政策:规定员工的工作时间和休假政策。
6. 员工行为准则和道德要求:明确公司对员工的行为要求和道德标准。
7. 健康和安全指南:提供员工工作环境的健康和安全指南。
8. 培训和发展机会:介绍公司提供的培训和发展机会。
二、选择合适的样式和设计1. 使用清晰的字体和合适的字号:选择易于阅读的字体,并确保字号适中。
2. 添加公司标志和颜色:在手册的页眉或页脚添加公司的标志和代表性颜色,以保持一致性。
3. 使用分段和列表:使用分段和列表来组织内容,使之更易读和理解。
4. 插入图片和图表:使用相关图片和图表来支持和解释文本内容。
5. 使用合适的页眉和页脚:在手册的每一页上使用统一的页眉和页脚,以提供辅助信息和导航。
三、使用现有模板或在线工具为了制作一个专业的员工手册模板,可以考虑使用现有的模板或在线工具。
以下是一些常见的选择:1. Microsoft Word:提供了多种模板可以根据需要进行修改和定制。
2. Adobe InDesign:适合制作精美的手册,具有丰富的排版和设计功能。
3. Canva:在线平台,提供免费的员工手册模板,并支持自定义编辑和设计。
四、定期更新和审查手册内容员工手册是一个活动的文档,应该定期进行更新和审查。
公司的政策和规定会随着时间的推移而变化,所以确保手册中的信息是最新和准确的非常重要。
员工手册发布流程及表格员工手册是一份非常重要的文件,其发布流程和表格应该注重全面的考虑和仔细的规划。
以下是一份关于员工手册发布流程和表格的详细说明。
一、发布流程:1.编写员工手册:首先,需要确定员工手册的内容,包括公司介绍、员工权利与义务、职业道德和行为规范、工作安全和健康、福利待遇、培训发展等方面的内容。
编写员工手册时应注重简明扼要、语言通俗易懂,同时也要遵循相关的政策法规和公司制度。
2.审核和修改:编写完成后,员工手册需要经过相关部门和管理层的审核和修改。
他们将对手册的内容、用语和排版进行审核和修改,以确保内容的准确性和完整性。
3.印刷和制作:修改完成后,员工手册需要进行印刷和制作。
印刷时要注意纸张的质量和印刷的质量,还可以选择加入公司的logo和图片进行装饰,以提高手册的质感和专业性。
4.分发和传递:印刷完成后,员工手册需要按照一定的分发和传递方式进行发放。
可以将员工手册在入职时一并发放给新员工,也可以将其通过邮箱、内部网站或公司APP等方式传递给员工。
5.培训和讨论:当员工手册发放后,可以组织一次员工培训和讨论会议,对员工手册中的内容进行详细介绍和讨论。
通过培训和讨论,可以让员工更好地理解和掌握手册中的内容,提高员工的参与度和遵守度。
二、发布表格:1.员工手册编写进度表:这是一份用于记录员工手册编写进度的表格,可以记录每个部门的编写进度以及完成日期,用来及时跟进和督促。
2.员工手册审核修改记录表:这是一份用于记录员工手册审核和修改过程的表格,包括审核人、审核意见、修改内容等,用来保证员工手册的准确性和完整性。
3.员工手册印刷制作表:这是一份用于记录员工手册印刷和制作过程的表格,包括印刷数量、印刷质量、制作进度等,用来跟踪印刷和制作的进度。
4.员工手册分发和传递记录表:这是一份用于记录员工手册分发和传递过程的表格,包括分发人、分发方式、传递日期等,用来跟踪手册的传递进度和方式。
5.员工手册培训和讨论记录表:这是一份用于记录员工手册培训和讨论过程的表格,包括培训内容、参与人员、培训日期等,用于回顾和总结培训和讨论的效果。
员工手册总经理致辞序言企业概况一,企业发展简述二,企业宗旨三,企业理念第一章总则第二章人事制度一,招聘二,职司(职位管理)第三章薪酬福利一工资构成二福利第四章职业培训一,技能培训二,职业规划三,企业文化培训第五章礼仪规范一,仪容仪表二,日常行为规范第六章岗位职责简述及技能晋级标准纲要一,服务员二,吧员收银员三,营销员四,传菜员五,迎领第七章安全卫生条令第八章申诉与监察制度一,申诉原则二,申诉途径三,监察权四,总经理信箱五,总经理或区域副总接待日附录一修订条款二封狼居胥——记和家和集团总经理马宏亮总经理致辞亲爱的同事们:欢迎诸位加盟和家和公司。
感谢诸位愿意将青春与激情投放在和家和。
“与你同行,真诚相伴”,是我们的宗旨当诸位踏入公司的那一刻,公司团队已经准备了温暖和热忱,用诚挚的敬意为诸位搭建起释放才华与抱负的舞台。
在这里,诸位可以骋志抒怀,一展胸中丘壑,彰显本位价值;在这里,诸位可以激昂青云,用勤奋和智慧诠释人生!放眼当今,餐饮业正以蓬勃的姿态在华丽的趋势下呈现繁荣的璀璨,但行业的竞争更是日高一浪,所以,亲爱的同事们,我辈于此,当同心同德,发扬艰苦奋斗的拼搏精神,开拓进取,勇往直前,共创来日之辉煌。
序言在企业法的论述中,员工手册具备与劳动合同相等的法力效应;于企业的发展,员工手册是企业行销的纲领性文件。
所以,亲爱的同事们,为了更加明晰工作中的权力与责任,为了我们共同的事业目标,还请仔细阅读本册。
作为新同事,入职伊始,万象疏然,本册会指引诸位在便捷中融入工作本位,在快捷中了解和家和的发展旅程,以及企业文化。
欢迎诸位的加盟,愿诸位工作愉快,事业有成。
企业概况一,企业发展简述二,企业宗旨1,诚实守信,用真诚维系客户;诚信,乃立业之本;公司开业至今,煌煌十载,隆隆乎十数家门店,一直将“诚信”二字奉为企业发展之圭臬。
随应市场的繁荣发展,餐饮行业更是在火爆的势头下,升级行业水准,丰富行业形式!产品一元化,已是行业的淘汰端口;而产品环境服务的三元体系,成为行业走势的中流砥柱。
员工手册制作范本概述员工手册是公司的重要文件之一,它是对公司内部事务的规范和说明,包括公司的政策、流程、福利、安全等等。
员工手册的编写是为了保证公司内部一致性并督促成员遵守规则,同时也是新员工的入职指南。
本范本将介绍制作员工手册的基本要素和流程。
员工手册要素制作员工手册需要考虑如下的要素:公司介绍员工手册必须包括公司的简介,包括公司的背景、使命、愿景和价值观等,以提醒员工对公司的重大任务以及公司的重要目标方向有充分的了解。
雇佣政策与制度这一部分主要介绍公司的雇佣政策和制度,包括招聘流程、劳动合同、薪资福利、加班政策、绩效考核、休假制度等。
员工关系和文化这一部分把着眼于公司的人事关系,包括职位晋升方式、员工关系处理、激励政策、公司文化、员工反馈机制等。
安全政策和流程这一部分主要介绍公司安全政策与流程,包括办公安全、防盗防火、应急处理等。
IT政策这一部分主要介绍公司IT政策,包括办公设备使用、IT系统访问、信息安全、网络安全等。
惩戒措施这一部分包括违纪情况及处理程序以及法律责任等。
附录这一部分包含任何有趣的资料或附加信息,如公司历史、组织架构图、企业愿景、公司logo等。
制作流程制作员工手册通常涉及到以下几个步骤:明确目标群体首先,需要明确这本手册的目标群体是谁,例如新员工、售前支持人员或者全体员工。
搜集信息识别需要出现在员工手册中的内部政策和流程的信息。
如果公司之前未曾编写过员工手册,就可以开始从头编写。
但如果公司已经有了一份指南,可能需要在此基础上进行更新。
编写内容根据收集的信息编写内容,明确表述,简洁明了,构思合理,重点突出,以确保所描述的制度准确无误。
样式设计样式设计是制作员工手册过程中一个非常重要的环节。
一份清晰、易于阅读的员工手册可以提高员工的阅读参与率和掌握程度。
审核和发布最后,必须进一步审核和审视所编写的内容,确保它们没有任何模糊、错误或者遗漏。
审核通过之后,就可以发布员工手册,并告知所有员工。
第一部分公司的经营理念客户客户的满意是度量我们工作成绩最重要的标尺员工是公司最重要的财富,员工素质的提高就是公司财富的增长,员工的福利待遇及生活水平是公司经营业绩的具体体现服务没有最好只有更好理念友爱团结热情认真管理人性加原则第二部分人事政策2-1 员工招聘和录用2-1-1 招聘和录用条件根据本公司特点,按工作能力、业务水平、敬业精神择优所招员工须通过专业知识及技能的测试(根据需要选择口头或书面两种方式)2-1-2 招聘程序根据公司发展需要,由部门经理提交用人方案由人事部转总经理批复决定人事部通过各大院校及人才中心或其他渠道为部门经理提供初步人选的各类人才资料部门经理参考人才资料确定面试人员人事部通知面试并将面试意见呈报总经理总经理汇总各方面意见确定试用人员人事部下发录用通知并办理试用手续2-1-3 报到手续经核定录用人员于报到日携带:一寸免冠照两张,身份证及复印件到人事部报到办理就职手续2-2 试用新进员工试用期不超过十天,试用期满由部门经理依据个人表现,提交是否转正、延期或辞退报告,由人事部报总经理审核批复2-3 转正及合同签订转正员工须与公司签订聘任合同。
聘任合同一经签订、鉴证,双方必须严格执行。
2-4 离职员工离职分为"辞职、解雇、开除、自动离职"四等(试用期内员工及公司双方均有权提出辞职或解雇,而不负担任何补偿。
离职前须与公司结清各项手续)辞职:试用期过之后,职员辞职需提前一个月通知公司,到职日期结算工资,但不结算任何福利自动离职:凡无故擅自旷工三天以上者,均作自动离职论,不予结算任何工资、福利解雇:工作期内,员工因工作表现、工作能力等因互不符合本公司要求,无法胜作本职,公司有权解雇,届时结算工资及福利开除:员工因触犯法律,严重违犯公司规章制度或犯严重过失者,即予革职开除,不予结算任何工资、福利2-5 内部调动2-5-1 原则公司根据工作需要,本着人尽其才发挥潜力的原则,鼓励合理的人才内部流动2-5-2 程序员工填写《员工内部调动申请》本部门及用人部门经理审批人事部报总经理批准2-6 晋升2-6-1 依据业绩突出,并具有进一步发展潜力及献身精神2-6-2 程序由上一级主管提名管理层审核总经理批准发文任命由人事部备案通知各部门2-7 培训2-7-1培训政策:培训是一种人力资源的投资,公司将培训机会更多地给予工作表现出色,具有较大潜力职员2-7-2公司将不断培训职员,每一位职员上岗前都必须经过培训2-7-3参加培训前提:工作表现出色,有进一步发展潜力,忠诚献身公司2-7-4培训协议:若参加投资大的培训,应与公司签订培训协议,包括服务年限和服务期未满需补偿条款等(具体参考聘任合同中的《培训协议》)第三部分员工十不准十必须3-1 - 员工十不准3-1 -1 不准迟到早退旷工3-1 -2 不准擅自脱岗空岗3-1 - 3 上班时间不准闲聊说脏话吃东西做与工作无关的事3-1 - 4 上班时间不准抽烟喝酒不准坐靠着待客3-1 - 5 上班时间不准使用手机3-1 -6 服从管理,不准顶撞领导不准与同事争吵打架3-1 - 7 注重个人形象,不准不按公司要求着装3-1 - 8 不准泄露公司机密和资料3-1 - 9 不准与客人发生争执3-1 -10 公司内部不准谈恋爱3-2- 员工十必须3-2-1 对待工作必须认真3-2- 2 对待客人必须热情3-2- 3 对待同事必须友爱3-2- 4 对待领导必须尊敬3-2- 5 对待公司财物必须爱护3-2- 6 对待有埙公司利益的必须举报3-2- 7 对待自己工作中的错误必须面对3-2- 8 对待别人工作中的错误必须指出3-2- 9 公司规章制度必须遵守3-2- 10 合理化建议必须提出第四部分薪资及福利4-1-1 原则岗位职责劳动力市场价格教育背景工作经验业绩4-1-2 结构月收入:基本工资+全勤奖+效益奖金(效益奖金:公司综合各部门月效益以各部门为单位提取比例) 4-1-3 公司新聘人员,试用期满后,原则上从各岗位起始档开始支付基本工资。
4-1-4支付方式每月11日现金支付4-1-5正式职员申请可享受公司每年提供的常规体检一次4-1-6员工每日有夜餐一份4-1-7 员工生日公司将为其订做贺卡一张,生日蛋糕一个以示祝福。
第五部分岗位职责经理岗位职责1.遵守公司规章制度。
2.认真做好部门员工的培训工作,重抓纪律,严格要求下属员工。
努力提高部门员工的个人素质和服务质量。
3.主持部门日常工作,合理安排分配下属员工的工作岗位和工作任务,以楼层为中心,积极配合楼层做好经营管理工作。
4.奖罚分明,公平、公正,及时处理部门发生的各种问题,做到发现问题解决问题、没有问题找问题。
对下属犯的错误不隐瞒、不包庇,勇于承担管理责任。
5.做好下属员工日常工作的监督工作,对部门当日工作及时总结并汇报。
6.遵守公司保密制度,认真完成公司安排的工作和任务。
7.保安部认真做好每日消防检查工作和消防检查记录、监控室记录、值班室记录和当日工作总结汇报。
8.PA部认真做好物品消毒纪录。
9.部门、同事之间团结协助,积极配合,不得无事生非拉帮结伙,影响公司团结。
10 认真学习岗位业务知识,虚心接受上级批评、监督。
服从公司安排,主动完成公司交予的任务,积极提供合理建议,发挥管理骨干作用。
11 热爱本职工作,对本职工作认真、负责领班岗位职责1.按时上下班,不迟到早退旷工,注重自身形象,按公司要求着装,佩带工号牌,遵守公司规章制度,做好带头模范。
2 提前做好岗位准备工作,准时开立会,安排好当天的工作任务。
3 以礼待客,做到微笑、热情、周到、耐心、细致、快捷、准确、大方,不得以任何理由与客人发生争吵。
4.工作时间不得擅离岗位,聚众聊天、打闹、开玩笑、抽烟、喝酒、唱歌做私事,公话私用。
5.时刻观察了解,掌握自己责任区域内包房的消费情况和客人的动态,及时发现问题,解决问题。
6.做好部门间的配合工作,业务繁忙时及时合理安排调配下属员工,做到以身作责。
7 严格管理下属员工,实事求是,不包庇、隐瞒,及时制止和汇报违反公司制度和违法的行为和事。
8.严格遵守公司汇报制度,认真做好每天工作记录,职权范围的问题及时解决处理并汇报。
9.服从上级管理,同事之间团结协作,相互关心,不得拉帮结伙,无事生非,打架闹事。
10.爱护公司财物,勤俭节约,合理利用公司水、电、纸营业物品等资源,严禁浪费,积极提供合理建议。
11.按公司要求,认真做好卫生工作,随时保持自己负责区域内的整洁,抓好下属员工的纪律,努力提升服务质量。
12.严格遵守公司的保密制度。
13.努力学习岗位业务知识,认真做好管理工作,随时保证负责区域的正常工作。
14.营业结束,认真做好区域卫生检查,消防安全检查,设备设施检查,并做好记录。
15.积极协作楼层经理,做好楼层经营管理工作,发生问题带头配合保安部处理、解决,制止事端。
16.对自己负责区域和职权范围内的任何事,承担一切责任。
少爷部岗位职责[/M] 1.按时上下班,不迟到早退旷工;注重个人形象,时刻保持个人卫生,按公司规定着装,佩带工号牌;上下班走员工通道。
2.认真做好营业前准备工作如:包房设施、设备是否一切正常并开启;所需物品是否齐全,环境卫生是否整洁。
3.勤用礼貌用语并养成良好习惯,对待客人做到:微笑、热情、周到、细致、耐心、安全、大方,骂不还口。
不得以任何理由与客人发生争吵。
4.对自己工作岗位,做到认真负责,随时了解包房动态,有情况及时汇报制止;严格防范:吸毒、赌博、卖淫、打架等违法犯罪活动发生。
避免逃单等情况发生,否则承担后果。
5.工作时间不得擅离岗位,聚众聊天、打闹、说脏话、吃零食、做私事、打私人电话、私自休息会客;不在得在营业区内抽烟、喝酒,在包房里唱歌。
6.不得与CAT发生冲突或发生不正常关系,不得向CAT索取包房内客人香烟或点食品酒水出包房。
7.服从管理,积极参加公司组织的各种活动;同事之间团结协作,积极配合,不得无事生非,打架闹事。
8.客人结束买单,及时进房检查设备设施是否一切正常,客人是否有物品遗留,发现问题马上汇报处理,否则一切后果自负。
9.爱护公司财物,勤俭节约,拾到物品及时上交或归还失主。
10.做好每天的工作记录,不得泄露公司机密和资料。
如公司的营业情况、工资待遇、操作制度等。
11.及时举报各种违反公司制度和违法的事,积极提供合理建议。
12 积极配合保安部,严厉防范和制止各种对公司不利的事的发生。
13.营业结束,认真检查包房、消防安全,及时关闭各种设施设备和电源。
14.努力学习岗位业务知识,熟练操作岗位设备,设施。
PA部岗位职责1.按时上下班,不迟到早退旷工,按公司要求着装,配带工号牌2.自已工作区域范围时刻保持整洁,杯具,器皿严格按照卫生制度操作,清洗消毒,已消毒物品存放保洁柜3.消毒间不得摆放任何与工作无关的物品,洗手间随时保持清洁,专人负责4.工作时间不得在非自已的工作区域聊天闲逛吃东西,不得擅离岗位,私自会客做私事。
5.勤用礼貌用语,并养成良好习惯,同事之间团结协作,积极配合,不得无是生非6.爱护公司财物,损坏照价赔偿,勤偷节约,合理利用公司水,电,纸,营业物品,严禁浪费7.积极主动完成公司安排的工作任务8.严格遵守公司保秘制度,严禁泄露公司机密和资料9.服众管理,认真做好本质工作,上司询问如实回答10.努力学习岗位业务知识,熟练操作岗位设施设备和物品消毒程序11 工作认真细致,有责任心,实施岗位责任制第六部分奖惩条例1.迟到早退:每次10元〈迟到早退1小时以上视旷工,迟到3次为一次旷工〉。
2.旷工:扣50元〈旷工2次开除,扣除当月工资和奖金〉。
3.病假:视情况而定,〈县级以上医院开具的证明〉。
4.事假:扣除当日的工资。
5.岗位卫生不合格扣10元。
6.不使用礼貌用语每次扣10元。
7.与客人发生争吵扣100元,严重者立即开除并扣除当前工资及奖金。
8.擅自脱岗、聚众聊天、打闹、说脏话、吃零食、做私活、看电视扣10元。
9.在营业区内吸烟、饮酒扣10元。
10.不服从管理,顶撞领导扣50元〈严重者立即除名,并扣除当前工资及奖金〉。
11.与员工之间发生争吵打架造摇生事扣100元〈严重者立即除名并扣除当前工资及奖金〉。
12.不得擅离岗位,如因空岗造成跑单或其它损失,照价赔偿。
13.客人结束买单,必须立即进房检查设备是否一切正常,客人是否有物品遗留,发现问题及时汇报处理,否则一切后果承担责任。
14.顾客投诉,扣10—100元,严重者开除并扣除当前工资及奖金。
15.员工用餐时严禁浪费,违者扣10元。
16.爱护公司财物,损坏照价赔偿。
17.因值班人员工作疏忽而造成损失,由值班人员负全部责任,严惩者负法律责任。
18.做好消防检查记录,营业日志,卫生消毒记录,因疏忽记录,发生问题承担一切后果。