酒店收银岗位操作流程
- 格式:doc
- 大小:39.50 KB
- 文档页数:5
酒店收银员的基本工作流程
在酒店行业中,收银员是至关重要的一环。
他们负责处理客人的结账事务,保
证收款工作的准确性和高效性。
以下是酒店收银员的基本工作流程:
1. 接待客人
当客人走向前台结账时,酒店收银员需要用友好的态度和微笑迎接客人,提供
良好的服务体验。
2. 客人结账
收银员需要核对客人的账单,确认消费项目和金额。
在确认无误后,开始为客
人办理结账手续。
3. 收款
收银员根据客人的支付方式(现金、信用卡、支付宝等),进行相应的收款操作。
在收款过程中,需仔细核对金额,确保兑现正确无误。
4. 发票开具
在客人完成支付后,收银员需要开具发票。
发票应包括消费明细、客人信息等
内容,并保证发票的准确性。
5. 结账记录
收银员需要将客人的结账信息记录在系统中,确保结账记录的完整性和准确性,方便后续对账和统计。
6. 交接班
在收银员的工作结束时,需要进行班次交接。
将收银台清理整理好,将工作记
录和交班情况交接给接班的同事,确保工作的连续性和准确性。
通过以上基本工作流程,酒店收银员可以有效地处理客人的结账事务,保证结
账工作的准确性和高效性,提升客人对酒店的满意度和忠诚度。
酒店收银主管工作流程1. 介绍酒店收银主管是酒店前台部门中负责日常收银工作的管理人员。
他们负责管理收银员的日常工作,并确保顾客的账单准确无误。
本文将详细介绍酒店收银主管的工作流程,以帮助读者更好地了解和掌握这一职位的要求和工作内容。
2. 岗位职责酒店收银主管的主要职责包括但不限于:•管理收银员的日常工作安排,包括班次安排和轮岗计划;•监督和指导收银员的操作,确保他们正确地处理客人的账单;•审核和核对客人账单,确保价格、数量和折扣等信息准确无误;•处理客人的退款和投诉,确保问题的及时解决;•协调与财务部门的工作,确保收银流程与财务流程的衔接;•制定和维护酒店收银流程和标准操作规范。
3. 工作流程详解步骤一:了解酒店收银流程酒店收银主管首先需要了解酒店的收银流程,包括各个部门的收银方式、账单结算方式以及相关的财务政策和规定。
只有对酒店收银流程有深入了解,才能更好地管理和指导收银员的工作。
步骤二:制定和更新标准操作规范为了保证酒店收银工作的准确性和效率,酒店收银主管需要制定和更新标准操作规范。
这些规范包括对收银机操作的要求、账单核对的流程、退款和投诉处理的规定等。
标准操作规范要尽可能详细和易于理解,以便收银员能够准确地操作和处理各种情况。
步骤三:培训和指导收银员酒店收银主管需要负责培训和指导新入职的收银员。
培训内容包括收银机的操作、账单核对的流程、客人退款和投诉处理等。
通过培训和指导,收银主管要确保收银员能够熟练掌握相关工作的技能和知识。
步骤四:日常工作安排和监督酒店收银主管要负责日常工作的安排和监督。
他们需要制定班次安排和轮岗计划,确保每个时间段都有足够的收银员工作。
同时,收银主管还要监督收银员的操作,定期进行巡检和抽查,确保其按照标准操作规范进行工作。
步骤五:账单审核和核对账单的准确性对于酒店收银工作来说是至关重要的。
酒店收银主管需要定期对收银员的账单进行审核和核对,确保价格、数量和折扣等信息的正确性。
酒店收银员工作流程及注意事项
1、收银员到岗后首先阅读交接班本,口头、书面交接。
2、检查电脑、打印机和POS机、电话是否正常工作。
3、打印每日财务报表,投财务审计。
4、清点保险柜备用金,并与上个班次交接备用金及交接记
录情况,零钱是否够用。
5、查看账单、发票、收据是否够用,酒水是否够用,填开
发票、收据一定要按照具体的操作流程做。
6、查看预定客人情况。
对预收、应收的客人要在开餐前跟
会计室或者相关领导核实,该预定客人(大型包桌)是否在酒店有预存款。
7、将一天的现金收入放入投款袋,并在投款袋上注明所属
营业点、投款日期、投款金额,投入保险箱。
8、将一天的定金、支票、代金券等结账相关的非现金票据
交于财务出纳并登记。
写好交接,尤其注明与财务人员相关待办未完成事项。
31。
酒店收银岗位流程:卡操作流程收银岗位是酒店运营中不可或缺的一环,负责处理顾客的付款事宜。
本文将详细介绍酒店收银岗位中的卡操作流程,包括信用卡支付、借记卡支付和礼品卡支付的具体步骤和注意事项。
1. 信用卡支付1.1 验证信用卡信息首先,收银员需要验证顾客提供的信用卡信息是否有效。
具体步骤如下:•收银员先确认信用卡是否在有效期内,查看卡片背面的有效期限;•收银员核对卡号是否正确,确保与顾客提供的信息一致;•收银员检查信用卡前面的姓名与持卡人一致性。
1.2 结算金额确认在验证信用卡信息无误后,收银员需确认结算金额是否正确。
操作流程如下:•收银员联络酒店管理系统,输入结算金额,并确认无误;•系统核对金额并验证授权限额是否足够支付。
1.3 进行信用卡支付在确认结算金额正确后,即可进行信用卡支付。
以下是具体步骤:•收银员将信用卡插入POS机中,或者通过无线方式与POS机连接;•POS机将向银行发送支付请求,并等待银行返回支付结果;•收银员确认支付结果,并输出支付凭证。
1.4 支付成功处理如果支付成功,收银员需要进行一些必要的处理。
以下是常见的操作步骤:•收银员将支付凭证交给顾客,并与顾客核对支付金额和凭证内容;•收银员登记支付记录,并将支付金额与凭证号码记录在日结表格中;•收银员感谢顾客,并为顾客提供必要的发票或小票。
1.5 支付失败处理如果支付失败,收银员需要按照一定的流程进行处理。
下面是一些常见的处理方式:•若信用卡被拒绝,收银员要友好地通知顾客,并建议其与银行联系;•若余额不足,收银员建议顾客选择其他支付方式,如借记卡或现金;•若支付信息错误,收银员重新进行支付操作或更换信用卡进行支付。
2. 借记卡支付2.1 验证借记卡信息与信用卡支付类似,收银员需要验证借记卡信息的有效性。
以下是常见的验证步骤:•确认借记卡是否在有效期内;•核对借记卡卡号是否正确;•确认卡片上的姓名与持卡人一致。
2.2 结算金额确认收银员需要确认结算金额是否正确,以便进行借记卡支付。
酒店管理公司收银员岗位操作流程为规范集团酒店业收银员岗位操作流程,提高收银人员工作效率,从而更大程度地满足酒店业日常经营需要,树立集团酒店业品牌形象,制订本操作流程。
第一部分前台收银操作规范一、班前准备:A.收银员上班必须提前15分钟到岗,检查工衣是否整洁,着装是否规范,工作环境是否清洁;如有不整洁、不清洁、不规范的,应及时进行整洁和规范;B.检查工作所需设备是否工作正常,如有问题及时报修C.检查工作必需品是否充足,如发票、收据、打印纸等是否需要及时补充。
二、接班:A.首先阅读记事交班本,掌握所记载各项事宜,便于工作中及时处理。
B.将《电脑交班报表》与现金交班本上交班款项核对,查看是否一致,清点现金是否与《电脑交班报表》相符。
C.检查现金结构是否合理,零钱是否充足。
D.清点发票、收据及其它各种票据及有价证券实际数量与记事交班本上记载是否一致。
E.将客房帐夹单据与电脑数据进行核对,查看是否一致,是否存在漏单或单据不全及单据放错帐夹的现象。
有问题应向上班询问清楚后及时补救,如不能解决,应立即向上级汇报。
查看使用信用卡付款的客人消费是否超过授权额度,是否需要追加授权。
F.检查电脑程序中所录“班次”栏是否正确,避免班次重复造成收银报表混乱。
三、为客人办理入住手续:A.如客人选择现金付款,应根据客人选择的房类、房数、住宿时间长短、客人是否需签客单及签客单的大致金额来收取客人的住店押金,但一定要保证余额充足,一般住店押金金额不少于一天房租+300元。
在收取押金时,要实行唱收唱付制(即在收到押金时要对客人说“收了您おお元的押金”,将收据递给客人时要说“这是您おお元的押金条,请收好”),收据条上大小写要一致,并将客人姓名、房号、日期等资料填写清楚,日期要具体注明到“おお月おお日おお时”。
B.如客人使用信用卡付款,国内卡则要尽量使用在线交易(即用POS刷卡),而不使用手工刷卡国外卡目前只能用手工刷卡。
国内/外卡刷卡时要求客人出示身份证/护照,并在购货单上填上身份证/护照号码。
酒店前台收银工作流程1.客户注册/登记2.房间分配在客人完成登记程序后,前台工作人员将根据客人的要求和酒店的可用房间情况为客人分配房间。
前台工作人员会向客人提供房间的详细信息,如房间号码、楼层和其他附加设施。
3.确认入住时长和价格4.确认付款方式客人可以选择用现金或信用卡来支付入住费用。
前台工作人员会与客人确认他们的付款方式,并根据客人的选择提供相应的支付方式。
5.收款和发票一旦客人决定使用特定付款方式支付费用,前台工作人员将计算费用并收款。
如果客人选择使用现金支付,前台工作人员会将现金收取并进行找零。
如果客人选择使用信用卡支付,前台工作人员会进行信用卡刷卡操作。
收款完成后,前台工作人员会为客人提供正式发票。
6.登记入住在客人支付费用并获得发票后,前台工作人员会登记客人的入住信息,包括入住日期、退房日期、房间类型、费用等。
这些信息将被记录在酒店的信息系统中。
7.生成钥匙卡前台工作人员在客人入住期间会向他们提供一个钥匙卡,该卡可以用来进入房间。
前台工作人员会将客人的房间信息编程钥匙卡,通常通过一个自动发卡机来完成。
8.提供客房清单和其他信息在客人成功入住后,前台工作人员会给客人提供一份客房清单,上面列出了客人可以使用或需要注意的设施和服务。
此外,前台工作人员还会提供其他有关酒店设施和规定的信息,如早餐时间、退房时间等。
9.结束收银在客人成功入住后,前台工作人员会结束收银过程,将收款和相关信息记录到酒店的财务记录中,并将钥匙卡交给客人。
以上是一个典型的酒店前台收银工作流程的详细描述。
不同的酒店可能会有一些不同的工作细节和程序,但总体来说,这个流程反映了在许多酒店中通用的收银过程。
前台工作人员在执行这些步骤时需要保持高效,精确和友好的态度,以确保客人在入住期间得到良好的服务体验。
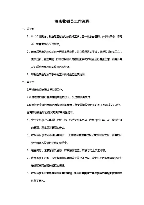
酒店收银员工作流程一、营业前1.8:20前到店,到店后至指定地点换好工装,至一楼总台签到,并参加早会,早班员工都需参加不允许缺席。
2.散会后至出纳室交纳前一天晚上营业款,并兑换所需的零钱,做好收银台的卫生,更换日戳,整理票据,打开收银机及电脑检查系统和机器运行是否正常,如有异常及时联系收银班长或值班店长处理。
3.听到迎宾曲时放下手中的工作做好定位迎宾站岗。
二、营业中1.严格按收银流程进行收银工作。
2.及时准确的进行客户建档单据的录入,发送前认真核对.3.如需关闭收银台需电话通知相邻的楼层,就餐关闭收银台的时间不能超过25分钟。
在离开收银台时必须认真填好离岗登记本。
4.中午交接班时认真做好交接工作,包括交接备用金、收银台的工具、及一些待处理的事项、需注意的事项的传达。
5.收银员当班时间不得随意离开,工作时间要注意收银公章及现金安全,所有的大钞全部锁入收银台下面的铁箱中。
6.在空闲时,注意站姿及坐姿,严禁东倒西歪,严禁与柜上员工闲聊。
7.收银员在下班前一定要整理好所有的营业款及备用金,避免出现因备用金留错或打错缴款单而出现长短款的情况。
8.收银员在下班前要清理好所有的票据,确保所有需建立客户档案的票据都在电脑中进行了录入。
9.收银员要妥善保管好收银票据,所有的冲红票据统一放置指定地点,个人当班的销售票据写好日期及名字统一放至指定地点备查。
三、营业后1.上午班的员工交接备用金后,将所有的营业款输入缴款单,放入钱箱中,在保安员的陪同下至出纳室交款。
(严禁在无保安员的情况下私自去出纳室交款)2.晚班员工在听到送宾曲时,如果没有接待顾客,停下手中的一切工作,按标准站姿站好,直到送宾曲结束。
如仍有顾客在选购商品,一定要接待好最后一位顾客后才能下班。
3.清点营业款,并相对应的打好缴款单4.清理收银台,将营业款、公章等锁入钱箱中,其它结算工具锁入抽屉中,桌面上不留杂物。
5.按关机程序关机,关闭总电源,并在保安员的陪同下将钱箱交至出纳室。
酒店前台收银工作流程示意图1、餐厅收银工作规范(1)上岗后签到查阅交接本,处理好上班未完成事项,备足账单发票、零钱、整理岗位卫生,检查电脑情况,签到、制卡机调到当天日期。
(2)给服务员送来的点酒水单签字,其二联给服务员去取来酒水,另一联夹入有桌号的帐卡中。
(3)客人消费结束后,根据客人所点菜、酒水单,用收银机打出客人消费账单,并认真核对后,让服务员送给客人并收款。
A、收现金时,应向服务员唱票、注意验钞。
B、若住店客人签字的,应立即核对房卡和电脑,并输入帐中。
C、如是店外客人要求签单的是签字有效人或酒店主持工作的部门经理,请客人在帐单上写请单位、联系人电话,必要时请客人出示有关证券,同时注明通过什么方式或何时来付清账单,送财务部挂帐。
D、客人用信用卡1、餐厅收银工作规范(1)上岗后签到查阅交接本,处理好上班未完成事项,备足账单发票、零钱、整理岗位卫生,检查电脑情况,签到、制卡机调到当天日期。
(2)给服务员送来的点酒水单签字,其二联给服务员去取来酒水,另一联夹入有桌号的帐卡中。
(3)客人消费结束后,根据客人所点菜、酒水单,用收银机打出客人消费账单,并认真核对后,让服务员送给客人并收款。
A、收现金时,应向服务员唱票、注意验钞。
B、若住店客人签字的,应立即核对房卡和电脑,并输入帐中。
C、如是店外客人要求签单的是签字有效人或酒店主持工作的部门经理,请客人在帐单上写请单位、联系人电话,必要时请客人出示有关证券,同时注明通过什么方式或何时来付清账单,送财务部挂帐。
D、客人用信用卡付帐时必须识别真伪,核对是否被止付,并查看有效期、身份证及签名是否符实,超银行规定限额的必须要取得授权后方可接纳,并将授权号码注明。
E、客人用支票付款的先识别真伪,需请客人出示身份证并将证号等记录在支票背面。
(4)下班前,必须做好当班的餐厅营业时间及成本统计。
(5)将现金支票、信用卡送至收款处,在两个人在场情况下投币签字证明,并将完成的营业报表连同账单交夜审档案柜,发至账单一定要连号,作废单退菜单必须经餐厅经理签字。
酒店前台收银工作流程酒店前台收银工作是酒店前台服务中的重要一环,它直接关系到客人结账的效率和准确性,也是酒店形象的一部分。
因此,酒店前台收银工作流程的规范性和高效性显得尤为重要。
下面将详细介绍酒店前台收银工作的流程及注意事项。
1. 客人结账流程。
当客人来到前台结账时,收银员首先应微笑迎接客人,并主动询问客人是否需要开具发票。
随后,收银员应主动询问客人的房间号或姓名,并在系统中查询客人的消费情况。
确认无误后,收银员应将消费清单逐一核对,确保无误后开始结账。
结账时,收银员应主动告知客人所需支付的费用,并接受客人的支付方式。
在收银过程中,收银员应注意细节,如找零、对账、开具发票等,确保结账过程准确、流畅。
2. 收银员技能要求。
酒店前台收银工作需要收银员具备一定的技能要求。
首先,收银员需要具备良好的沟通能力和服务意识,能够耐心细致地为客人解答问题,并主动为客人提供帮助。
其次,收银员需要具备一定的计算能力和快速反应能力,能够迅速准确地完成结账过程。
此外,收银员需要具备团队合作精神,能够与其他部门密切配合,确保客人的结账需求得到及时满足。
3. 结账注意事项。
在进行结账过程中,收银员需要注意一些细节问题。
首先,收银员需要仔细核对客人的消费清单,确保无误后再进行结账。
其次,收银员需要注意客人的支付方式,如现金、信用卡、支付宝等,确保能够熟练操作各种支付方式。
此外,收银员需要注意找零的准确性,避免出现找错、找少的情况。
最后,收银员需要及时开具发票,并妥善保管好客人的消费凭证,以备客人需要查询或退款。
4. 结账流程规范化。
为了提高酒店前台收银工作的效率和准确性,酒店需要规范化结账流程。
首先,酒店需要建立完善的结账流程标准,明确各个环节的操作规范和要求。
其次,酒店需要定期对收银员进行结账流程培训,提高他们的操作技能和服务意识。
此外,酒店还需要配备先进的收银系统和设备,提高结账的自动化程度,减少人为错误的发生。
最后,酒店需要建立健全的结账流程监督和考核机制,及时发现问题并加以解决,确保结账流程的规范化和高效化。
酒店收银员工作流程酒店收银员工作流程可以分为以下几个主要步骤:1. 准备工作首先,收银员需要到工作岗位上,整理并准备好工作所需的所有资料和工具。
这些包括收款机、找零钱的钱箱、POS机、信用卡刷卡器等等。
2. 接待客人当客人来到前台结账时,收银员需要亲切地迎接并致以微笑,并确认客人的身份和房间号码。
如果是通过预定或团队的方式,需要核对客人的预定信息。
在这个过程中,收银员还应该向客人提供关于付款方式、账单明细等信息。
3. 结账操作收银员通常使用收款机或POS机进行结账操作。
首先,他们需要通过输入客人要支付的金额,并选择相应的支付方式(现金、信用卡、借记卡等)来生成账单。
然后,他们通过扫描或手动输入货币面额来记录客人支付的现金金额。
如果客人选择刷卡付款,收银员需要使用信用卡刷卡器并输入相关信息。
4. 找零和总结账单在客人支付现金之后,收银员需要计算所需找回的零钱。
他们可以通过收银机自动计算找零金额,或者使用手动计算的方法。
然后,他们会将收到的现金和找零的金额放入钱箱。
最后,收银员会检查账单上的所有项目和金额,确保没有错误,并向客人提供发票和交易记录。
5. 记录和报告在完成结账操作后,收银员需要将所有的交易记录和账单进行记录。
这些记录通常包括客人的姓名、房间号码、支付方式、金额、消费项目等。
同时,他们还要填写日报表或交接班表,将当天的所有收入、收银机的初始金额、结余金额等进行记录。
这些记录和报告对于酒店后台的财务管理和对账工作非常重要。
6. 问题处理和客户服务在结账过程中,如果客人对账单上的某些项目有疑问或异议,收银员需要及时地向他们解释并提供详细的解决方案。
同时,收银员需要保持耐心和礼貌,并提供良好的客户服务体验。
如果客人对服务不满意,收银员需要积极地寻找问题的原因,并协助客人解决。
总结:酒店收银员的工作流程包括准备工作、接待客人、结账操作、找零和总结账单、记录和报告以及问题处理和客户服务。
收银员需要掌握熟练的计算和操作收款机的技巧,并具备良好的服务态度和沟通能力。
酒店收银员的基本常识的工作流程
1. 工作前准备
在酒店收银员开始工作之前,需要进行一系列的准备工作: - 检查收银机和相关设备是否正常工作 - 确保收银员工作区域整洁有序 - 核对零钱和现金储备是否充足
2. 迎接客人
当客人前来结账时,酒店收银员应该: - 用礼貌的语言问候客人 - 询问客人是否需要发票或者其他相关文件 - 注意客人的需求并尽可能提供帮助和解答疑问
3. 结账流程
在进行结账时,酒店收银员需要按照以下步骤进行: - 输入客人消费金额或扫描商品条形码 - 核对商品和数量是否准确 - 接受客人付款并找零 - 提供发票或小票给客人 - 感谢客人光临并祝其愉快的下一段旅程
4. 处理异常情况
有时候会出现客人付款问题或其他异常情况,酒店收银员需要做出处理: - 若客人支付不足,礼貌地提醒并给予合理解释 - 接受不同支付方式,如信用卡或支付宝等 - 若出现纠纷或投诉,及时汇报给主管或相关部门处理
5. 结束工作
当酒店收银员工作结束时,需要完成以下工作: - 结算收银机并核对账目 - 清点收银台现金及零钱并储存 - 将工作区域恢复整洁有序 - 与其他同事协作并汇报当天的工作情况
结语
酒店收银员是酒店服务中不可或缺的一环,他们的专业知识和高效工作对顾客体验和酒店运营至关重要。
通过遵循以上工作流程,酒店收银员可以更好地完成工作任务,并为客人提供更贴心的服务体验。
酒店业收银岗位操作流程为规范集团酒店业收银员岗位操作流程,提高收银人员工作效率,从而更大程度地满足酒店业日常经营需要,树立集团酒店业品牌形象,制订本操作流程。
第一部分前台收银操作规范一、班前准备:A、收银员上班必须提前15分钟到岗,检查工衣是否整洁,着装是否规范,工作环境是否清洁;如有不整洁、不清洁、不规范的,应及时进行整洁和规范;B、检查工作所需设备是否工作正常,如有问题及时报修;C、检查工作必需品是否充足,如发票、收据、打印纸等是否需要及时补充。
二、接班:A、首先阅读记事交班本,掌握所记载各项事宜,便于工作中及时处理。
B、将《电脑交班报表》与现交班本上交班款项核对,查看是否一致,清点现是否与《电脑交班报表》相符。
C、检查现结构是否合理,零钱是否充足。
D、清点发票、收据及其它各种票据及有价证券实际数量与记事交班本上记载是否一致。
E、将客房帐夹单据与电脑数据进行核对,查看是否一致,是否存在漏单或单据不全及单据放错帐夹的现象。
有问题应向上班询问清楚后及时补救,如不能解决,应立即向上级汇报。
查看使用信用卡付款的客人消费是否超过授权额度,是否需要追加授权。
F、检查电脑程序中所录“班次”栏是否正确,避免班次重复造成收银报表混乱。
三、为客人办理入住手续:A、如客人选择现付款,应根据客人选择的房类、房数、住宿时间长短、客人是否需签客单及签客单的大致额来收取客人的住店押,但一定要保证余额充足,一般住店押额不少于一天房租+300元。
在收取押时,要实行唱收唱付制(即在收到押时要对客人说“收了您**元的押”,将收据递给客人时要说“这是您**元的押条,请收好”),收据条上大小写要一致,并将客人姓名、房号、日期等资料填写清楚,日期要具体注明到“**月**日**时”。
B、如客人使用信用卡付款,国内卡则要尽量使用在线交易(即用POS刷卡),而不使用手工刷卡;国外卡目前只能用手工刷卡。
国内/外卡刷卡时要求客人出示身份证/护照,并在购货单上填上身份证/护照号码。
前台收银员岗位职责及操作流程收银工作是记录各营业点营业收入的第一步,也是财务管理的重要环节之一。
要求每一名收银员熟练地掌握自己的工作内容及工作程序,并运用于工作中,真正起到监督,把关的职能作用。
各班次班前准备工作:1、前台收银员提前10分钟到岗,在办公室签到,由收银主管监督执行;2、检查仪容仪表是否符合规定,整理好服装,保持愉快的心情开始工作;3、清点上一班转下来的备用金,查看交接班记录,对上班遗留问题进行跟踪处理;4、查看本班是否需要兑换零钱,领用帐单、发票等各种单据,及时填写领料单交主管领用;5、查看审核日志本,注意审核提的问题及错误,及时在本班中予以纠正。
前台收银员岗位职责1、做好每日前台收银工作,包括客房租金、客房小酒吧、洗衣费等收入的及时入帐,保证正确无误的完成收银工作任务;2、管理好收银备用金、发票、账单及各种有效单据,做好收银设备日常维护保养,保证设备良好运行;3、遵守酒店纪律、各项制度,遵守电脑硬件、软件操作规程以及打印机、POS机、验钞机、税控机、计算器等操作规程;4、热情接待好每个团队、每位宾客,及时认真准确办理每笔收银业务,保证每日帐、款、表相符。
5、熟悉酒店及各部门的营业时间和活动信息,遇到客人询问要耐心作答,亲切的向客人解释和指引;6、绝对保守酒店财务秘密,不得私自向外界或其他人员提供或泄露酒店的财务信息、营业报表、价格等商业机密;7、浏览系统,对团队、散客的预付金与入离日期及时核对,并及时提示客人补交预付金;8、办理团队、散客入店手续开收据收取预付金,对客人的预付金及各项签单消费或现收消费及时录入;9、对收取客人的预付金消费款项:如现钞要及时辨别真假;信用卡要验卡,辨别真伪性、正确性、时效性以及授权密码限额等以免误收;10、要熟知酒店的协议客户和签单客户,知道其单位名称、签单人姓名、签名字样、协议号及折扣权限,结帐时要仔细核对,杜绝工作失误;11、团队客人在店期间所发生的个人自付账现金结付账款,属于协议单位签单挂账消费则按协议规定要求请客人签字认可并结付挂账,属于散客签单消费则浏览系统核对预付金、房卡、姓名无误后结付账款;12、帐、款、表相符后编制收银交班报表,整理当日帐务,填制交款表,如实上交营业款、作废帐单,遵守“长缴短补”的原则;13、不得利用工作之便挪用公款、贪污、非法侵占等,一经发现作开除处理,并报送公安机关处理;14、服从上级领导安排,微笑服务,礼貌待客,热情周到,做到当班时间无投诉。
大酒店收银系统操作流程一、入住收银操作。
1.1 迎接客人。
当客人前来办理入住手续时,要热情洋溢地迎接。
脸上挂着灿烂的笑容,就像迎接许久未见的老友一样。
这时候可不能摆着一张扑克脸,所谓“伸手不打笑脸人”,热情的态度能让客人感到宾至如归。
1.2 确认预订信息。
快速查看系统中是否有客人的预订记录。
如果有,那就像找到宝藏一样,直接核对客人的姓名、入住日期、房型等信息。
要是没有预订,也别慌,就像平常处理小事一样淡定,询问客人想要的房型、入住天数等,然后查看客房的可售情况。
1.3 收取押金。
告知客人需要收取押金。
这押金就像是一种保障,就像我们出门在外带把伞以防下雨一样。
可以接受现金、银行卡或者移动支付等多种方式。
收取押金的时候一定要仔细,不能马马虎虎,不然出了差错可就像捅了马蜂窝一样麻烦。
二、在住期间收银操作。
2.1 杂费入账。
如果客人在酒店内有其他消费,比如在餐厅用餐、使用迷你吧等,相关部门会把消费信息传过来。
这时候就要像拼图一样,把这些杂费准确无误地录入收银系统。
每一笔都要清清楚楚,可不能“眉毛胡子一把抓”,混在一起。
2.2 押金不足处理。
如果客人的押金快不够支付可能产生的费用了,要及时通知客人。
礼貌地告知客人就像轻轻敲响的警钟,提醒客人补充押金。
可以打电话到房间,说话要客气,客客气气地把事情说清楚,不要引起客人的反感。
三、退房收银操作。
3.1 结算账单。
客人退房的时候,要迅速调出客人的账单。
仔细核对各项费用,从房费到杂费,一项一项地查,就像检查一件精美的工艺品一样细致。
确保没有多收或者少收客人一分钱,这是基本的诚信原则,所谓“君子爱财,取之有道”。
3.2 退还押金。
在确认账单无误后,按照客人支付押金的方式退还押金。
如果是现金,要当面点清;如果是银行卡或者移动支付,要确保退款流程顺利完成。
退还押金的时候,客人就像收获了意外之喜一样高兴,我们也能给客人留下一个好印象,这对酒店的声誉可是非常重要的,就像鸟儿珍惜自己的羽毛一样。
酒店收银管理制度及流程一、酒店收银管理制度1.收银岗位职责明确:酒店应设立专门的收银岗位,负责酒店所有经济往来款项的收付工作,并明确该岗位的职责和权限,保证收银工作的规范和高效。
2.现金管理制度:酒店应建立严格的现金管理制度,确保现金的安全和准确性。
包括现金收付的程序、授权等。
同时,制定现金盘点、清点、存取款等制度,加强对现金流动的监控和管理。
3.银行存款制度:酒店应及时将收取到的现金存入指定的银行账户,减少现金的流动性和风险。
设立专门的银行存款岗位,负责办理存款手续、填写存款凭证等。
4.收款凭证管理:酒店应建立统一的收款凭证管理制度,对所有收款凭证进行编码和登记,确保凭证的真实性和完整性。
凭证的填写应当规范,包括日期、金额、付款人信息等,便于后期核对和查找。
5.收银备用金制度:酒店应设立一定金额的备用金,用于日常收付款项的小额处理,以及突发情况的应对。
备用金应存放在安全的地方,由专人保管,并定期进行盘点与核对。
二、酒店收银流程1.收款确认:当客人结账离店时,前台收银员应对客人的账单进行确认,包括住房费、餐饮费、服务费等项目。
确认无误后,由客人支付相应款项。
2.发票开具:根据客人的要求,前台收银员需要开具相应的发票。
发票上应包括酒店名称、纳税人识别号、开票日期、项目明细、金额等信息。
3.收款登记:前台收银员在收到款项后,应及时将收款明细登记在收款凭证上,并核对无误。
同时,应将收款凭证存放在指定的地方,以备后期核对和查找。
4.银行存款:每日结束时,前台收银员应将所收取的现金存入指定的银行账户。
同时,填写存款凭证,包括存款金额、日期、存款人等信息,存入银行后,留存存款回单。
5.现金盘点与清点:酒店应设立专门的现金盘点岗位,定期进行现金盘点和清点,确保现金的安全和正确性。
盘点应由不同人员分别进行,相互核对,减少差错。
6.报表制作:酒店应根据收银明细,制作每日、每周或每月的收银报表,包括收入、支出、存款、备用金余额等项目,以便于财务部门的核算和管理。
酒店收银员的收银操作技巧步骤
在酒店从事收银员工作是一项需要高效、准确和细致的工作,良好的收银操作技巧不仅可以提高工作效率,也可以确保客户满意度。
下面将介绍酒店收银员的收银操作技巧步骤,希望对从事这个工作的人员有所帮助。
步骤一:准备收银台
在开始工作之前,首先要确保收银台的工作环境整洁有序。
清理收银台周围的杂物,摆放好必要的收银工具和资料,如收银机、账单和找零钱等。
步骤二:接待客人
当客人来到收银台结账时,要面带微笑,礼貌地问候客人,并确认客人购买的物品和数量,以便后续的结账流程。
步骤三:扫描商品并输入价格
将客人购买的物品逐一扫描或手动输入到收银机中,并确保输入正确的价格和数量,避免出现错误。
步骤四:计算价格和优惠
根据客人购买的物品计算总价格,并对优惠或折扣进行处理。
如果客人拥有会员卡或优惠券,要及时使用以提高客户体验。
步骤五:收取款项
待价格计算完成后,告知客人需要支付的金额,并接收客人的付款。
要仔细核对收到的款项,确保准确无误。
步骤六:找零和打印发票
根据客人支付的金额进行找零,并打印购物小票。
确保找零的准确性,避免出现找错或找漏的情况。
步骤七:交接班和清点收银
工作结束时,要与下班收银员进行交接班,并清点收银机中的现金和收据,确保账目无误。
将工作记录准确交接,以便下一个班次的收银员顺利进行工作。
以上就是酒店收银员的收银操作技巧步骤,希望能帮助到大家提高工作效率和准确性,同时提升客户服务质量。
希朮我们的工作中都能专注细致,让客户在结账过程中感受到愉快和便捷。
酒店收银员工作内容流程酒店收银员工作内容流程收银员是酒店不可或缺的职位,那么酒店收银员工作流程是什么?今天店铺为你整理了酒店收银员工作内容,希望对你有用。
酒店收银员工作流程篇11.餐厅结账单一式二联:第一联为财务联、第二联为客人联。
2.客人要求结账时,收银员根据厅面人员报结的台号打印出暂结单,厅面人员应先将账单核对后签上姓名,然后凭账单与客人结账。
如果厅面人员没签名,收银员应提醒其签名。
3.客人结账现付的,厅面人员应将两联账单拿回交收银员总结后,将第二联结账单交回客人,第一联结账单则留存收银员。
4.客人结账是挂账的,则由厅面人员将客人挂账凭据交收银员办理挂账手续后,两联账单都交收银员处理。
5.结账时客人出示优惠卡(或者厅面管理人员给予客人打折)要求打折时,厅面人员应将优惠卡(或者管理人员签名)和两联账单交收银员按程序办理打折,如果厅面人员只将一联账单交收银员,收银员可以不给予办理。
6.作废或修改账单时应由相关人员说明作废或调整原因,并签上姓名,再由厅面管理人员证实后,将修改单和作废单(两联)交收银员送财务部审计审核。
7.由于种种原因,客人需要滞后结账的,须先请厅面管理人员认可担保,然后将其转入财务部应收账款。
8.宾馆总经理、副总经理招待客人或销售部人员,经领导批准招待客户时须使用内部账单,账单请领导签字后转入财务部审计审核。
9.收银员在本班次营业结束,后应做单班结账;在本日营业工作结束后,应做总班结账。
仔细核对当日的用餐情况及收入情况,并填写“某厅核对表”。
10.在每班结束后,要做单班总结;在当日业务结束后,要做总班结账。
直接点击“单、总班结账”按钮,电脑会自动总结营业收入并产生若干报表,根据所需,打印出报表。
酒店收银员工作流程篇21.服从总台领班的工作安排,按规定的程序与标准向宾客提供一流的接待服务。
2.认真地进行交接班工作,不清楚的地方要及时提出,备用金班班交接,前帐不清后账不接。
3.作好班前准备,认真检查电脑、打印机、计算器、验钞机、信用卡POS机、制卡机、扫描仪等设备工作是否正常,并作好清洁保养工作。
收银岗位操作流程为规范集团酒店业收银员岗位操作流程,提高收银人员工作效率,从而更大程度地满足酒店业日常经营需要,树立集团酒店业品牌形象,制订本操作流程。
第一部分前台收银操作规范一、班前准备:A、收银员上班必须提前15分钟到岗,检查工衣是否整洁,着装是否规范,工作环境是否清洁;如有不整洁、不清洁、不规范的,应及时进行整洁和规范;B、检查工作所需设备是否工作正常,如有问题及时报修;C、检查工作必需品是否充足,如发票、收据、打印纸等是否需要及时补充。
二、接班:A、首先阅读记事交班本,掌握所记载各项事宜,便于工作中及时处理。
B、将《电脑交班报表》与现金交班本上交班款项核对,查看是否一致,清点现金是否与《电脑交班报表》相符。
C、检查现金结构是否合理,零钱是否充足。
D、清点发票、收据及其它各种票据及有价证券实际数量与记事交班本上记载是否一致。
E、将客房帐夹单据与电脑数据进行核对,查看是否一致,是否存在漏单或单据不全及单据放错帐夹的现象。
有问题应向上班询问清楚后及时补救,如不能解决,应立即向上级汇报。
查看使用信用卡付款的客人消费是否超过授权额度,是否需要追加授权。
F、检查电脑程序中所录“班次”栏是否正确,避免班次重复造成收银报表混乱。
三、为客人办理入住手续:A、如客人选择现金付款,应根据客人选择的房类、房数、住宿时间长短、客人是否需签客单及签客单的大致金额来收取客人的住店押金,但一定要保证余额充足,一般住店押金金额不少于一天房租+300元。
在收取押金时,要实行唱收唱付制(即在收到押金时要对客人说“收了您**元的押金”,将收据递给客人时要说“这是您**元的押金条,请收好”),收据条上大小写要一致,并将客人姓名、房号、日期等资料填写清楚,日期要具体注明到“**月**日**时”。
B、如客人使用信用卡付款,国内卡则要尽量使用在线交易(即用POS刷卡),而不使用手工刷卡;国外卡目前只能用手工刷卡。
国内/外卡刷卡时要求客人出示身份证/护照,并在购货单上填上身份证/护照号码。
并将身份证/护照与执卡人相核对并检查其证件的真伪,将客人姓名与信用卡上的姓名拼音核对,并要求客人在购货单上签名处签名(注:外卡客人入住时一般不会在购货单上签名处签名,只会在购货单封面的反面签名)。
签名笔迹与信用卡反面笔迹核对,并要查看住宿登记表上客人签名处是否签名,签名笔迹是否与客人在信用卡反面笔迹一致,如果该客人承诺为其他同伴付款,还需要客人在其同伴住宿登记表签名处签名。
C、如客人属协议挂帐单位签单,在客人签字后要查看客人是否为有效签单人或是否有效授权,要核对客人笔迹是否与预先所留笔迹一致。
如客人不属于对方协议中规定的名单,应向客人解释“对不起,您单位与酒店协议中没有您的名字。
”如果客人坚持要签单,由收银员直接与酒店财务部信贷员联系。
并向客人解释“请稍等,我们马上与酒店财务部联系后给您回复”。
必要的时候请大堂经理到场处理。
D、支票、汇票等付款方式在我店一般不能接受,只能是业务单位且经财务部同意并核对无误后方能受理。
E、要求整个入住手续的时间跨度一般不能超过3分钟。
四、电脑录单:A、及时将收取的住店押金输入电脑中客人帐户,入单时注意一定要输入收据号码,以便核对查找,并将单据夹入客人帐夹内。
B、商务吧的各种费用、咖啡吧、商品部等区域的消费,如为客帐应及时输入客人帐户内,并核对签名是否完整,是否与客人资料、笔迹一致。
五、结帐:A、收到客人房卡并确认房号及是否退房后,通知房务中心查房,同时清理客人帐夹,核对消费是否存在漏单、错单现象,如有应及时补救,核对是否存在为其他房间代付款。
待服务员报吧后,便可结帐打印帐单,交给客人核对并签名。
整个结帐过程要求一般不超过3分钟,如房务中心查房不及时,则以客人自报吧为主(注意:如为团体房或长住房则在结帐打印帐单前应先打印一份汇总帐单便于核对,特别强调挂AR账的团体房或长住房应将汇总帐单和明细帐单一起上交财务,便于信贷员与挂账单位进行核对)。
B、客人持押金条退房时,仔细核对押金条的号码、金额与电脑中是否一致,如客人押金条遗失,应要求客人出示身份证,证明客人身份与登记表上完全一致,并要求客人在帐单上注明…押金条作废‟字样,然后结帐,退款时也应遵守唱收唱付制的原则(即在退款时一定要说“这是给您的**元退款,请收好”)。
C、客人为信用卡付款且为手工刷卡时,在客人确认消费金额无误后才能填写信用卡,如为外卡还须要求客人在购货单上签名处签名,然后将客人联给客人即可。
D、挂帐结算也应要客人签名,确认金额及退房时间。
六、为客人办理续住手续:根据房间余额及是否续住,编制催款报表,并提醒客人及时到总台补款,并重新为客人制房卡,如在8:00PM仍未补款,应报告大堂经理处理。
七、交班:A、将本班未能解决的各项事宜交班,如须向上级汇报,则及时汇报。
B、将《电脑交班报表》与现金交班上交班款项核对,查看是否一致,清点现金是否与《电脑交班报表》相符。
C、将客户帐夹资料与电脑数据进行核对,查看是否一致,是否存在漏单或单据不全及资料放错帐夹的现象,有问题应向上班询问清楚后及时补救,如不能解决,应立即向上级汇报,查看使用信用卡付款的客人消费是否超过授权额度、是否需要追加授权。
第二部分餐娱收银操作规范一、班前准备(同前台收银,略):二、接班:A、首先阅读记事交班本,掌握所记载各项事宜,便于工作中及时处理。
B、查看电脑交班表,是否有上班未结帐单传下来,并与交班本核对,如上班有帐单传下班应询问清楚有关事项,便于及时处理,如有问题应及时向上级汇报。
C、检查电脑程序中所录“班次”是否正确,避免班次重复造成收银报表混乱。
三、输单:A、开台:根据服务员开据的酒水单或食品单,在电脑中开立台号、输入进餐人数,并存盘。
因电脑是以台号区分餐厅,开台时要注意不要输错台号、人数,如开错台号,就可能入错餐厅造成收入帐目混乱,并因不同餐厅价格不同,同时会造成多收或少收的现象。
B、输单:根据服务员开据的单据,正确无误地输入电脑。
四、结帐:A、根据服务员所报台号,打印消费帐单,交于服务员结帐,如客人以现金支付,直接开据发票,并在电脑中结帐收款即可。
B、客人要求签客房帐时,由服务员确认客人身份并请客人签字认可,收银员根据房号转入相对应房间帐,并核对客人签名与房间资料是否相符。
C、当客人是协议挂帐单位签单时,在客人签字后要查看客人是否为有效签单人或是否有效授权,要核对客人笔迹是否与预先所留笔迹一致。
并在电脑中收款转入应收帐系统中对应的挂帐单位有。
如有争执,参考前台收银部分,必要时交餐饮部经理处理。
D、如为酒店招待,核对签单人是否为酒店有效签字人员,如为非有效人签字应要求出示有效的招待单,否则,只能作个人消费挂帐处理。
五、交班/收档:A、本班所有帐单结清后,应打印当班交班报表,并与本班所收款项核对是否一致。
B、将客帐、招待、挂帐帐单金额、帐单号登记在相关日汇总报表上,以便夜审核查。
C、缴款:将当日所收营业款在至少有一名证人在场的情况下投入指定的投币箱内,并登记签字确认,同时将当班报表及所有帐单按帐单号由小到大的顺序整理好上交指定地点,以便夜审核查。
D、交班:如本班还有其它未尽事宜,应及时在交班本上注明,以便下班处理。
第三部分夜审稽核操作规范一、接替前台收银工作,为客人办理入住、退房手续(具体业务流程参考前台收银部分,略)。
二、夜审前准备工作。
A、检查已收档收银点帐单、报表是否全部上交,是否存在少交账单的现象;查看电脑中是否存在未结帐帐单,如有以上现象,则将其收银员记录下来,上交收银主管待处理。
B、检查前台有无各个部门送来的尚未入帐的单据,如有,将其输入电脑,并放入各自房间的帐夹里。
C、与接待、楼层核对房态、房价,查看是否存在房态、房价不符现象,是否存在已入住未开房,客人已退电脑未退等现象,如有应及时查明原因。
三、电脑夜间稽核。
A、执行房租预审及入帐,选择“否”查看房租预审报表中入帐情况是否存在房租不正常现象,核对完后,再执行房租预审及入帐,过房租,生成房租入帐报表后打印。
B、执行夜间稽核及其他处理,查看电脑是否执行了客人续住,正确无误后,电脑自动稽核,稽核完毕后,查看系统是否自动更改营业日期。
C、在执行夜间稽核转日期之后,早上6:00以前有客人到酒店入住,在早上6:00整再次执行房租预审及入帐,让电脑自动过房租。
四、审核A、*打印当日IC卡系统报表,并入千里马IC卡系统打印当日IC卡减值报表,两表相核对,查看其差额是否与收据金额是否一致,发现错误及时补救,并记录下操作收银。
B、*打印IC卡消费报表,餐厅收入及财务记录日报表、娱乐收入及财务记录日报表、客房收入及财务记录日报表,客房、餐厅、娱乐转AR帐报表,核对IC卡消费数是否一致。
C、核对餐厅收入及财务记录日报表、娱乐收入及财务记录日报表与客房收入及财务记录日报表上前台客帐数是否一致。
D、打印前台、综合收银招待明细表,与实际帐单核对,查看招待是否符合手续。
E、打印餐饮打折、服务费变动表,赠送免单、单品折扣报表、免零报表、冲减报表、异常帐单报表,审查餐娱帐单,审核其是否符合规定手续。
F、打印上日(如还没有执行电脑中“夜间稽核”则为本日)菜单统计报表与每张账单核对,查看账单金额与报表上对应统计数是否一致(如有不一致的现象应立即上报),是否有账单未上交,并审核每一个账单,是否存在少收、多收的现象, 审核各种优惠券、免费券及有价证券的使用是否符合有关规定。
G、打印前台实际结账退房报表审核前台入住、退房、结账的时间,房租是否全部计入,应加收半天房租或全天房租是否加收,免收或少收是否有规定的批准手续。
H、审核每日客房迷你吧报表、杂项租金报表、商务吧消费报表、赔偿报表,并与客房营业日报中数字相核对;I、核查在住客人在宾馆的消费是否全部计入房间帐,有无漏入或错入的数额,帐单的计算是否正确,帐款是否全部结清。
J、检查退房帐单上款项是否正确,是否符合规定手续,是否有客人签名,现金结帐要与电脑报表核对其金额与电脑是否吻合。
K、进入帐务查询,查前台收银帐务打印调整帐、对冲帐,优惠帐等与前台帐单相核对,核查前台打折、冲减是否正常,是否符合手续。
五、报表A、查看夜审工作底表是否平帐,如不平,则应在夜间稽核中执行重新统计报表,如仍不平,则上报财务部。
B、登记挂帐,并核查挂帐结算的款项是否正确、单位是否正确、是否符合规定手续,并与客房、餐厅、娱乐转AR帐报表相核对。
C、打印当日现金收入简表。
六、稽核报告将当日夜审过程中所发现的问题一一记录下来,待收银主管核实处理,整理当日单据,做好交接班。
第四部分IC卡操作流程一、发卡/换卡1、发卡:A、客人如要求购买IC卡,则请客人到总台收银处办理,办理IC卡起点为5000元,即首次购卡存入卡上金额不得少于5000元且需另付20元工本费。