反渗透处理装置
- 格式:doc
- 大小:36.00 KB
- 文档页数:6
反渗透装置的安装及调试注意事项摘要伴随着反渗透技术在各行各业的应用,反渗透装置的安装及调试对于各工程技术人员,尤其是现场运行、设备管理人员而言,是一项必备的技能,本文结合现场八英寸卷式膜元件的安装、调试情况,总结了相应的注意事项,希望对大家能有所帮助。
关键词反渗透装置的安装及调试;注意事项1概述虽然膜元件平均使用寿命长达数年之久,但是作为水处理的耗材之一,都有需要进行更换的一天。
各个项目现场的安装条件、需求不同,本次更换膜元件为36根,4:2排列。
2 准备工作2.1 人员及时间的准备具体人员、时间的安排需要根据工业膜系统更换规模的大小来确定,即使是小规模的系统,建议人员至少安排4人(3人拆卸及安装,1人记录),时间上至少预留3天的时间。
2.2 工具的准备为了确保工作的顺利开展,建议准备如下的工具:2.2 化学品的准备主要准备食品级甘油,用于膜元件安装时密封圈的润滑。
2.3 装膜前的准备(1)对管道、设备进行充分的冲洗。
焊接管道残留的焊渣、切割PVC管道产生的碎屑、周边环境产生的灰土等,都是在工程施工过程中不可避免的,这些杂质一旦进入膜元件内,极易划伤膜面,对膜元件造成不可逆的伤害,导致透盐率的升高,所以有必要对新系统进行全面的冲洗。
(2)对于涂抹防腐涂料的水箱进行24小时的酸浸泡,并冲洗干净。
由于市面上水箱涂料的特性,在使用时会有有机物的释放,特别是初次使用时,会有大量的有机物产生,直接污染膜元件,此时可采用PH在2-3的盐酸溶液对水箱浸泡24小时,排放后冲洗干净。
(3)对前端设备填料的处理。
由于石英砂、活性炭等填料在生产制造过程中,难免会有一些杂质及粉末的产生,对于石英砂,建议进行至少12小时的酸浸泡、12小时碱浸泡,然后冲洗至进出水浊度相同;对于活性炭,由于其孔隙小而多,应先进行24小时的水浸泡,保证充分浸润,然后再进行多次的正洗、反洗,至出水与进水浊度相同,并且没有活性炭粉末出现;对于其他的填料也应按照厂家要求进行相应处理。
火电厂反渗透水处理装置验收导则1 范围本标准规定了火力发电厂反渗透水处理装置验收的技术条件和方法。
本标准适用于火力发电厂用反渗透水处理装置的验收。
其他用途的反渗透水处理装置可以参照本标准进行验收。
2 规范性引用文件下列文件中的条款通过本标准的引用而成为本标准的条款。
凡是注日期的引用文件,仅注日期的版本适用于本文件。
凡是不注日期的引用文件,其最新版本(包括所有的修改单)适用于本文件。
GB 191 包装储运图示标志GB/T 5656 离心泵技术条件(Ⅱ类)GB 6388 运输包装收发货标志GB 12348 工业企业厂界环境噪声排放标准GB/T 13306 标牌GB/T 20103 膜分离技术 术语GB 50171 电气装置安装工程 盘、柜及二次回路结线施工及验收规范GB 50235 工业金属管道工程施工规范DL/T 543 电厂用水处理设备质量验收导则DL 5068 发电厂化学设计规范3 术语GB/T20103界定的以及下列术语和定义适用于本标准。
3.1卷式反渗透膜组件 spiral wound reverse osmosis membrane module将一只或数只卷式反渗透膜元件,按照一定的技术要求串接且与单只反渗透膜壳组装而成的组合构件。
3.2碟管式反渗透膜组件 disk tube reverse osmosis membrane module由碟管式膜片、水力导流盘、O型橡胶圈、唇形密封圈、中心拉杆和耐压套筒所组成,用来处理高含盐水的膜组件。
3.3保安过滤器 cartridge filter安装在反渗透本体之前的精密过滤设备,用来滤除预处理系统泄漏的固体颗粒物,以保证反渗透膜的安全。
3.4常规反渗透水处理装置 the common practice reverse osmosis equipment使用低压反渗透膜、苦咸水反渗透膜(包括抗污染膜)等膜元件的反渗透水处理装置。
3.5高压反渗透水处理装置 the high pressure reverse osmosis equipment使用海水反渗透膜、碟管式反渗透膜等膜元件的反渗透水处理装置。
反渗透装置(简称RO装置)在除盐系统中属关键设备,装置利用膜分离技术除去水中大部份离子、SiO2等,大幅降低TDS、减轻后续除盐设备的运行负荷。
RO是将原水中的一部分沿与膜垂直的方向通过膜,水中的盐类和胶体物质将在膜表面浓缩,剩余一部分原水沿与膜平行的方向将浓缩的物质带走,在运行过程中自清洗。
膜元件的水通量越大,回收率越高则其膜表面浓缩的程度越高,由于浓缩作用,膜表面处的物质溶度与主体水流中物质浓度不同,产生浓差极化现象。
浓差极化会使膜表面盐的浓度高,增大膜的渗透压,引起盐透过率增大,和为提高给水的压力而需要多消耗能量,此时应采用清洗的方法进行恢复。
二、结构形式:反渗透装置由复合膜元件、玻璃钢压力容器、碳钢滑架和仪表控制柜组成。
仪表控制柜装备电导、流量、压力等各种仪表,便于用户随时检测和实现装置运行自动化。
三、性能参数表:1、性能参数表注:实际脱盐率视原水含盐量大小及具体水质而有所变化。
2、进水水质指标:为了保证反渗透装置安全正常的运行,进装置的原水进行适当处理和调整以达到下列指示:四、装置安装:反渗透装置的安装必须按下列条件执行:1.装置运到现场后,应放置于室内,周围环境温度最低不得低于5℃,最高不得高于38℃。
当温度高于35℃时,应加强通风措施。
2.装置到达后,应在一个月内安装完毕,并应立即进行通水试车运行。
3.装置在未进行通水试车之前,任何阀门均不得开启,以免保护溶液流出,致使元件损坏。
4.装置就位后,应调整装置支承点,使组件处于基本水平的位置,且与基础接触可靠。
5.装置与供水泵相接的管路及阀门在连接之前应进行脱脂处理,供水泵过流部份也应进行脱脂处理。
6.装置的产水输出管最大输出高度应小于8米。
注:2、3点仅针对RO装置内已安装膜元件的装置。
五、调试步骤:1.对装置的进水进行分析、测试,结果表明符合进水要求,方可进行装置通水调试。
2.对供水泵的压力控制,水质自动监测系统进行调整。
3.检查装置所有管道之间连接是否完善、压力表是否齐全、低压管道连接处是否紧密,有否短缺。
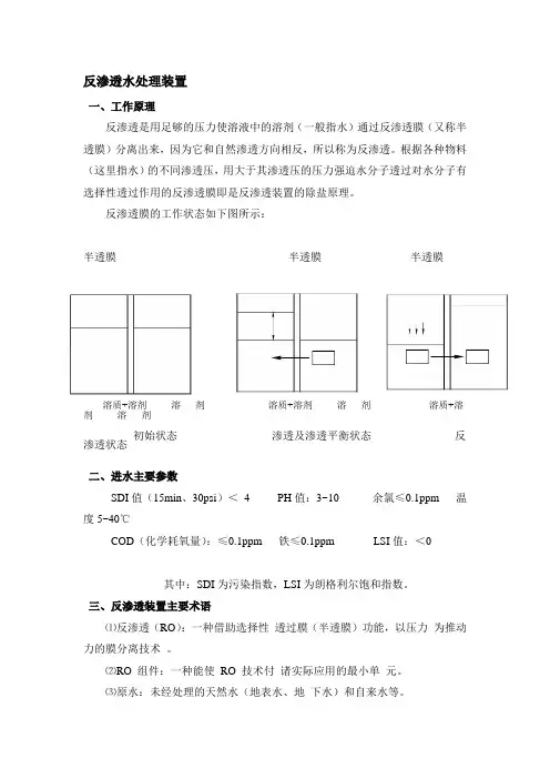
反渗透水处理装置一、工作原理反渗透是用足够的压力使溶液中的溶剂(一般指水)通过反渗透膜(又称半透膜)分离出来,因为它和自然渗透方向相反,所以称为反渗透。
根据各种物料(这里指水)的不同渗透压,用大于其渗透压的压力强迫水分子透过对水分子有选择性透过作用的反渗透膜即是反渗透装置的除盐原理。
反渗透膜的工作状态如下图所示:半透膜半透膜半透膜溶质+溶剂溶剂溶质+溶剂溶剂溶质+溶剂溶剂初始状态渗透及渗透平衡状态反渗透状态二、进水主要参数SDI值(15min、30psi)<4 PH值:3~10 余氯≤0.1ppm 温度5~40℃COD(化学耗氧量):≤0.1ppm 铁≤0.1ppm LSI值:<0其中:SDI为污染指数,LSI为朗格利尔饱和指数。
三、反渗透装置主要术语⑴反渗透(RO):一种借助选择性透过膜(半透膜)功能,以压力为推动力的膜分离技术。
⑵RO 组件:一种能使RO 技术付诸实际应用的最小单元。
⑶原水:未经处理的天然水(地表水、地下水)和自来水等。
⑷预处理:用投加化学药剂、过滤、活性碳吸附、软化、精密过滤等方法对原水进行处理,使水质符合RO 膜的进水水质要求。
⑸进水:经预处理后进入RO 系统的水。
⑹产水:RO 系统中透过RO 膜的那一部分水。
⑺浓水:RO 系统中未透过RO膜的那一部分水,一般排放或回用。
⑻压力及压差:压力是指RO系统的进水压力、纯水压力、浓水压力。
压差为进水压力和浓水压力的差值,通常指每段压差,每段压差的和即是装置总压差。
⑼渗透压:当渗透达到平衡时,浓溶液侧的液面会比稀溶液侧的液面高出一定的高度,这个高度相对应的压力就是渗透压。
⑽电导率:在一定温度下,面积为1cm 且相距1cm的电极,带电荷的离子在水中迁移的电阻率的倒数,单位为μs/ cm。
⑾胶体:粒径小于1μm 的悬浮在液体(水)中的分散物质。
⑿污染指数(FI):一种表示溶液中胶体含量对RO 膜污染堵塞程度的指数,亦以SDI 表示。
⒀朗格利尔饱和指数(LSI):由钙浓度、总碱度、PH 值、溶解总固体和溶液的温度等计算而得到的表示碳酸钙在水溶液中沉淀或溶解的一种指数。
生活饮用水水质处理器卫生安全与功能评价规范——反渗透处理装置(2001)Sanitary Standard for Hygienic Safety and Function Evaluation on Treatment Devices of Drinking Water ——Reverse Osmosis Device1.范围本规范规定了生活饮用水反渗透处理装置的定义,与水接触材料的卫生要求,卫生安全性与功能性试验,净化处理效率和出水水质要求。
本规范适用于以市政自来水或其他集中式供水为水源的家庭和集团反渗透饮水处理装置。
其它各类生产纯水饮用水水质处理器参照本规范执行。
2.引用资料生活饮用水水质卫生规范(2001)生活饮用水检验方法规范(2001)瓶装饮用纯净水(GB 17323-1998)瓶装饮用纯净水卫生标准(GB 17324-1998)反渗透饮水处理装置(ANSI/NSF 58 1996)美国国家标准/全国卫生基金委员会国际标准3.定义3.1反渗透处理装置:以市政自来水或其他集中式供水为原水,采用反渗透技术净水,旨在去除水中有害物质,获得作为饮水的纯水处理装置。
4.反渗透处理装置与水接触材料卫生要求4.1 反渗透处理装置所用材料必须按照本规范要求进行检验和鉴定,符合要求的产品方可使用。
4.2用于组装反渗透处理装置的材料和直接与饮水接触的成型部件及过滤材料,按照卫生部《水质处理器中与水接触的材料卫生安全证明文件的规定》提供卫生安全证明文件,否则必须进行浸泡试验。
4.2.1反渗透处理装置所用材料浸泡试验步骤、浸泡水配制方法和检验结果的评价方法参照《生活饮用水输配水设备及防护材料卫生安全评价规范》(2001)进行。
5反渗透处理装置的卫生安全试验反渗透处理装置卫生安全性试验采用整机浸泡试验方法。
先用纯水注入反渗透处理装置中冲洗,然后用纯水于室温浸泡24小时,测定浸泡水。
浸泡后水与原纯水比较,增加量不得超过表1至表5中所列限值。
反渗透水处理装置标准反渗透水处理装置是一种利用反渗透膜进行水处理的设备,广泛应用于海水淡化、工业废水处理、饮用水净化等领域。
为了确保反渗透水处理装置的性能和安全,制定了一系列的标准,以规范其设计、制造、安装和运行。
首先,反渗透水处理装置的设计应符合国家相关标准和规定,包括但不限于设备结构、材料选用、工艺流程等方面。
设计应考虑到处理水的水质特点,确保能够达到预期的处理效果。
同时,设计应考虑设备的可维护性和安全性,便于设备的维护和日常管理。
其次,反渗透水处理装置的制造应符合相关的工艺标准,确保设备的质量和性能稳定。
制造过程中应严格执行工艺流程,材料选用应符合规定,对设备的关键部件应进行严格的质量控制。
在制造过程中应注意对设备的防腐防锈处理,确保设备的使用寿命。
安装和调试是反渗透水处理装置投入运行前的重要环节。
安装过程中应严格按照设计要求进行,确保设备的稳定性和安全性。
在设备安装完成后,需要进行系统的调试和试运行,以确保设备的性能达到设计要求,并对设备进行必要的调整和优化。
运行管理是反渗透水处理装置使用过程中的关键环节。
运行管理应严格按照设备的操作规程进行,对设备的运行参数、水质指标等进行监测和记录。
定期对设备进行检查和维护,及时发现并解决设备运行中的问题,确保设备的长期稳定运行。
总之,反渗透水处理装置标准的制定和执行,对于保障设备的性能和安全具有重要意义。
只有严格执行相关标准和规定,才能够确保设备的质量和性能稳定,为人们提供更加清洁、健康的水资源。
希望通过不断完善和执行标准,能够推动反渗透水处理装置行业的健康发展,为社会和环境做出更大的贡献。
反渗透水处理设备组成原理及技术详解一、反渗透水处理装置概述随着工业上对用水的要求越来越高,加上膜材料、制膜方法的不断发展,膜分离技术也得到了很大的扩展。
其中,反渗透设备处理水也得到了很好的发展。
反渗透水处理装置原理半透膜将溶液与纯溶剂分开,因为存在着浓度差,纯溶剂会向溶液一侧扩散,这就叫渗透。
若在溶液一侧加压,使压力超过渗透压,则溶液一侧的溶剂会向着纯溶剂一侧流动,从而实现溶质与溶剂的分离,这就叫反渗透。
二、反渗透水处理装置-反渗透膜分离技术的特点1、在常温不发生相变的情况下,可以对溶质和水进行分离,适用于对热敏感物质的分离和浓缩; 与有相变的分离方法相比,能耗较低。
2、杂质去除范围广,可以去除无机盐类、有机物杂质、细菌、病毒等。
3、脱盐率高,可实现大于99%。
4、分离装置简单,易操作、控制和维护。
5、对进水水质有一定要求,如污染密度指数(SDI15≤5、浊度<1.0NTU、保证没有余氯或类似氧化物等。
1. 预处理预处理主要目的是去除原水中的悬浮物、胶体、硬度、有机物和余氯等妨碍后续反渗透运行的杂质。
处理设施包括原水箱、原水泵、反洗水泵、板式换热器、双介质过滤器、活性炭过滤器、絮凝剂加药系统。
2. 双介质过滤器双介质过滤器主要去除水中的悬浮物和胶体。
通过在其进水管道投加PAC 絮凝剂,采用微絮凝过滤方式,使水中大部分悬浮物和胶体变成微絮体在双介质滤层中截留而去除,双介质过滤器共采用1台.双介质过滤器的反洗可根据运行时间来决定反洗。
3. 活性炭过滤器活性炭过滤器主要去除水中的有机物和余氯,系统采用1台活性炭过滤器.4. 板式换热器板式换热器利用蒸汽加热,使反渗透进水温度保持在25℃以上,防止因水温过低造成反渗透膜产水量不足。
5 .超纯水的制备超纯水的制备包括加阻垢剂装置、二级反渗透装置、EDI 装置、脱氧膜组、去TOC 紫外灯、抛光混床、超纯水箱。
6 .加阻垢剂装置由于反渗透膜脱盐装置为溶解固形物浓缩排放和淡水的利用,根据原水水质分析报告, 为了防止浓水端,特别是RO 压力容器中最后一根膜元件的浓水侧出现诸如CaCO3、CaSO4浓度积大于其平衡溶解度指数而结晶析出,从而损坏膜元件的应用特性,因此在进入膜元件之前设置了阻垢剂投加装置。
反渗透水处理设备工作原理以及制作原理反渗透水处理设备,选择国外著名厂商的配件,采用多级预过滤、反渗透、核子级混床树脂纯化、双波长紫外线消解等国外先进处理技术和本公司独特的工艺设计,确保产品卓越的性能及其稳定性。
实验室超纯水机整机一体化设计,集预处理系统、RO系统、超纯水系统、后处理系统于一体,易于操作、维护。
还可以根据用户需要轻松实现功能升级。
中文名反渗透水处理设备外文名Reverse Osmosis 简称RO 类型高效节能技术制备原理反渗透水处理设备通常由原水预处理系统、反渗透纯化系统、超纯化后处理系统三部分组成。
预处理的目的主要是使原水达到反渗透膜分离组件的进水要求,保证反渗透纯化系统的稳定运行。
反渗透膜系统是一次性去除原水中98%以上离子、有机物及100%微生物(理论上)最经济高效的纯化方法。
超纯化后处理系统通过多种集成技术进一步去除反渗透纯水存的微量离子、有机物等杂质,以满足不同用途的最终水质指标要求。
工作原理编辑反渗透是最精密的膜法液体分离技术,在进水(浓溶液)侧施加操作压力以克服自然渗透压,当高于自然渗透压的操作压力加于浓溶液侧时水分子自然渗透的流动方向就会逆转,进水(浓溶液)中的水分子部份通过反渗透膜成为稀溶液侧的净化产水;反渗透设备能阻挡所有溶解性盐及分子量大于100的有机物,但允许水分子透过,反渗透复合膜脱盐率一般大于98%,它们广泛用于工业纯水及电子超纯水制备,饮用纯净水生产,锅炉给水等过程,在离子交换前使用反渗透设备可大幅度降底操作用水和废水的排放量。
预处理编辑反渗透水处理设备的预处理系统通常由聚丙烯纤维(PP)过滤器和活性炭(AC)过滤器组成。
对硬度较高的原水还需加装软化树脂过滤器。
PP滤芯可高效去除原水中5μm以上的机械颗粒杂质、铁锈及大的胶状物等污染物,保护后续过滤器,其特点是纳污量大, 价格低廉。
AC活性炭滤芯可高效吸附原水中余氯和部分有机物、胶体,保护聚酰胺反渗透复合膜免遭余氯氧化。
反渗透水处理设备制作原理以及工作原理集团标准化工作小组 [Q8QX9QT-X8QQB8Q8-NQ8QJ8-M8QMN]反渗透水处理设备工作原理以及制作原理反渗透水处理设备,选择国外着名厂商的配件,采用多级预过滤、反渗透、核子级混床树脂纯化、双波长紫外线消解等国外先进处理技术和本公司独特的工艺设计,确保产品卓越的性能及其稳定性。
实验室超纯水机整机一体化设计,集预处理系统、RO系统、超纯水系统、后处理系统于一体,易于操作、维护。
还可以根据用户需要轻松实现功能升级。
中文名反渗透水处理设备外文名 Reverse Osmosis 简称 RO 类型高效节能技术制备原理反渗透水处理设备通常由原水预处理系统、反渗透纯化系统、超纯化后处理系统三部分组成。
预处理的目的主要是使原水达到反渗透膜分离组件的进水要求,保证反渗透纯化系统的稳定运行。
反渗透膜系统是一次性去除原水中98%以上离子、有机物及100%微生物(理论上)最经济高效的纯化方法。
超纯化后处理系统通过多种集成技术进一步去除反渗透纯水中尚存的微量离子、有机物等杂质,以满足不同用途的最终水质指标要求。
工作原理编辑反渗透是最精密的膜法液体分离技术,在进水(浓溶液)侧施加操作压力以克服自然渗透压,当高于自然渗透压的操作压力加于浓溶液侧时水分子自然渗透的流动方向就会逆转,进水(浓溶液)中的水分子部份通过反渗透膜成为稀溶液侧的净化产水;反渗透设备能阻挡所有溶解性盐及分子量大于100的有机物,但允许水分子透过,反渗透复合膜脱盐率一般大于98%,它们广泛用于工业纯水及电子超纯水制备,饮用纯净水生产,锅炉给水等过程,在离子交换前使用反渗透设备可大幅度降底操作用水和废水的排放量。
预处理编辑反渗透水处理设备的预处理系统通常由聚丙烯纤维(PP)过滤器和活性炭(AC)过滤器组成。
对硬度较高的原水还需加装软化树脂过滤器。
PP滤芯可高效去除原水中5μm以上的机械颗粒杂质、铁锈及大的胶状物等污染物,保护后续过滤器,其特点是纳污量大, 价格低廉。
HJ/T 270-2006《反渗透水处理装置》目次前言 (Ⅱ)1 适用范围 (1)2 规范性引用文件 (1)3 术语和定义 (1)4 分类命名 (2)5 要求 (2)6 检验项目和试验方法 (4)7 检验规则 (5)8 标志,包装,运输和贮存 (6)前言为贯彻《中华人民共和国水污染防治法》,保障污染治理设施质量,制定本标准。
本标准规定了反渗透水处理装置的技术要求,试验方法和检验规则等。
本标准由国家环境保护总局科技标准司提出.本标准起草单位:中国环境保护产业协会(水污染治理委员会),西安美星环保产品有限公司。
本标准国家环境保护总局2006年7月28日批准。
本标准自2006年9月15日起实施,自实施之日起代替《反渗透装置》(HCRJ 065-1999)。
本标准由国家环境保护总局解释.反渗透水处理装置1 适用范围本标准规定了反渗透水处理装置的定义,规格与型号,要求,试验方法,检验规则,标志,包装,运输和贮存。
本标准适用于处理工业废水和城市污水净化再利用的反渗透水处理装置,也适用于一般天然水的净化,除盐的反渗透水处理装置。
2 规范性引用文件下列文件中的条款通过标准的引用而成为本标准的条款。
凡是注日期的引用文件,其随后所有的修改单(不包括勘误的内容)或修订版均不适用于本标准。
然而,鼓励根据本标准达成协议的各方研究是否可使用这些文件的最新版本。
凡是不注日期的引用文件其最新版本适用于本标准。
GB/T 191 包装储运图示标志GB 8978 污水综合排放标准GB 9969.1 工业产品使用说明书总则GB/T 13384 机电产品包装通用技术条件DL/T 5588 水质污染指数测定方法JB/T 2932 水处理设备技术条件JB/T 5995 机电产品使用说明书编写规定3 术语和定义下列术语和定义适用于本标准3.1 反渗透膜反渗透膜是一种用特殊材料和加工方法制成的,具有半透性能的薄膜。
它能够在外加压力作用下,使水溶液中的水分子和某些组分选择性透过,从而达到淡化,净化或浓缩分离的目的。
引言:随着科技的进步和全球化的趋势,水资源的保护越来越受到广泛的关注。
反渗透(RO)装置作为一种水处理技术,具有高效、节能、环保等优势,被广泛应用于水处理和海水淡化等领域。
RO装置的安全性问题也引起了人们的关注。
本文将深入探讨RO装置的安全技术要求,以期提供有力指导和保障。
概述:RO装置是一种通过半透膜进行物质分离的水处理技术,其主要原理是在一定压力下将水通过选择性透过性膜材料进行滤净。
RO装置存在一定的安全隐患,例如污染风险、运行异常、设备故障等。
为确保RO装置的安全运行,需要制定相关的安全技术要求。
正文:一、RO装置的建设和设计安全技术要求1.环境评估:在建设和设计RO装置时,应对其周围环境进行全面的评估。
包括地质、气象、生态环境等方面,以确保RO装置的安全性。
2.设计合理性:RO装置的设计应满足相关标准和规范要求,确保其结构稳定、强度合理,且能够适应不同的工作环境。
3.安全防护措施:在设计RO装置时,应加强对设备的安全防护,包括设置防火、防爆、防雷击等装置,以及建立完善的安全管理制度。
4.紧急应急措施:RO装置建设和设计中,应制定相应的紧急应急预案,明确各种事故的处理流程和应急措施,以应对可能发生的意外情况。
5.自动监控系统:RO装置应配备自动监控系统,能够实时监测设备的运行状态和水质情况,及时发现并处理问题,确保RO装置的安全运行。
二、RO装置的运维和维护安全技术要求1.合格操作员:RO装置的运维和维护需要经过专业培训的合格操作员进行操作和管理。
他们应熟悉RO装置的结构和工作原理,并能熟练掌握操作技能。
2.定期维护检查:RO装置运行一段时间后,应进行定期的维护检查,包括清洗滤膜、更换滤芯等工作,以确保RO装置的性能和安全。
3.物资管理:RO装置的运维和维护中,应有健全的物资管理制度,及时采购和更换所需的消耗品和备件,保证设备正常运行。
4.安全操作规范:RO装置的运维和维护操作应依据相关的安全操作规范,包括佩戴个人防护装备、正确使用工具、注意设备运行状况等,确保人员的安全。
5T/h双机水处理设备纯净水设备使用说明书一、工艺流程原水→砂滤器→炭滤器→阻垢剂投放装置→精密过滤器→高压泵→反渗透装置→纯水箱二、系统说明1. 砂滤器:不锈钢容器。
内填精致石英砂,主要去除水中的悬浮物、胶体等,使污染指数≦2.2. 碳滤器:不锈钢容器、内填果壳活性炭,主要去除水中的悬浮物、胶体、色度、余氯及异味等。
3. 阻垢剂投放装置:塑料容器、加药泵等组成,内填阻垢剂。
主要除解水中的钙镁及金属离子,防止结垢。
4. 精密过滤器:在反渗透主机前设置精密过滤器是为了防止预处理设备所未能去除的杂质进入反渗透。
5. 高压泵:选择立式不锈钢多级离心泵。
用于对水加压送至反渗透膜。
6.反渗透膜:反渗透膜的作用是去除水中的盐类、细菌等,该系统中反渗透膜除具有极高的除盐率之外,其最大的特点是具有较高的耐污染性和耐化学清洗性。
7. 高压容器:高压容器采用玻璃钢制品,规格为8040.8. 纯水箱:不锈钢容器,缓存纯水。
9. 控制系统:主机具有以下功能:A、可手动操作。
B、膜每次开机冲洗一次。
C、纯水、浓水流量显示。
D、膜前、膜后压力显示。
E、纯水回收率调节。
三、安装A、预处理安装1.组装中心管及布水器,组装后的中中心管高度应高出交换柱上口3cm(下布水器垂直插到底时)。
2.按规定装填好石英砂、活性炭(装填时应将中心管上临时封闭,并且注意将中心管垂直插到底,填料从中心管和交换柱上口的环形间隔装入)。
3.安装好手动阀、控制器,连接好进水、出水和浓水管道。
B、主机安装1.连接好进入RO纯水和浓水管路。
2.根据端子接线图所示,接好高压泵电源接线。
3.反渗透膜按流向装进膜壳,并将滤芯装进保安过滤器。
四、运行1.运行前准备:本系统安装完毕,在开机前,应先检查设备是否接地良好。
再检查高压泵转向是否正确。
B、调试:开机前,打开总阀门,使原水直接进入罐体。
1.预处理冲洗:因为新安装设备所用的石英砂、活性炭中含有部分粉末及微量杂质,故使用前应将它们尽量除去,以免给设备造成损坏和影响出水水质。
反渗透装置的工作原理
反渗透装置(Reverse Osmosis System)是一种通过膜分离技
术实现水质净化和去除杂质的设备。
其工作原理如下:
1. 压力泵:反渗透装置通常配备有一台压力泵,通过增加水的压力,使得水能够通过半透膜。
2. 前处理:水经过前处理过程,包括预过滤、活性炭过滤等步骤,以去除大颗粒的杂质、氯气、异味、有机物等。
3. 半透膜:反渗透装置核心是半透膜,它是由多层薄膜组成的,能够让水分子通过,而阻止溶解在水中的溶质如盐、重金属、细菌等通过。
半透膜的孔径非常小,一般为0.0001微米,能
够过滤掉绝大部分的微小颗粒和溶质。
4. 分离与收集:当水通过半透膜时,溶质被截留下来,而水则能够通过半透膜。
截留的溶质通常会以废水的形式排出反渗透装置,而通过半透膜的纯净水则会被收集和储存。
5. 后处理:为了进一步提高水质,一些反渗透装置会配备后处理步骤,如再次过滤、加碳、杀菌等,以确保最终产生的水达到预期的纯净程度。
总体来说,反渗透装置通过利用半透膜的过滤特性,使得水分子能够通过,而截留溶质,从而实现了水质的净化和去除杂质的目的。
DLT951-2005火电厂反渗透水处理装置验收导则目次前言 (Ⅱ)1 范围 (1)2 规范性引用文件 (1)3 术语 (1)4 配置要求 (2)5 管道材料 (3)6 焊接 (3)7 装配 (3)8 检验和验收方式 (4)9 出厂检验 (4)10 交货验收 (5)11 性能试验 (5)12 性能指标 (5)13 随机技术文件 (5)14 保管、标示、包装 (6)附录A(资料性附录)脱盐率和回收率的计算 (7)I前言本标准是根据原国家经济贸易委员会《关于下达2002年度电力行业标准制、修订计划项目的通知》(电力[2002]973号文)的要求制定的。
为了规范生产厂家提供的反渗透产品质量,提供统一的验收标准,特制订本验收导则。
本标准在起草的过程中,查阅了国内外相关的技术资料,并参考了国内已有的相关标准和一些电厂的反渗透系统的运行数据。
本标准的附录A为资料性附录。
本标准由中国电力企业联合会提出。
本标准由电力行业电厂化学标准化技术委员会归口并解释。
本标准起草单位:西安热工研究院有限公司、河北省电力研究院。
本标准主要起草人:杨宝红、马东伟、王正江、王璟、曹培刚。
II火电厂反渗透水处理装置验收导则1范围本标准规定了火力发电厂反渗透水处理装置验收的技术条件。
本标准适用于火力发电厂采用卷式反渗透膜的反渗透水处理装置的验收。
其他用途的反渗透水处理装置可以参照本标准进行验收。
2规范性引用文件下列文件中的条款通过本标准的引用而成为本标准的条款。
凡是注日期的引用文件,其随后所有的修改单(不包括勘误的内容)或修订版均不适用于本标准,然而,鼓励根据本标准达成协议的各方研究是否可使用这些文件的最新版本。
凡是不注日期的引用文件,其最新版本适用于本标准。
GB/T 5656离心泵技术条件(Ⅱ类)GB 6388运输包装收发货标志GB 50171电气装置安装工程盘、柜及二次回路结线施工及验收规范DL/T 543电厂用水处理设备质量验收标准DL/T 588水质污染指数测定方法13术语下列术语和定义适用于本标准。
反渗透的调试运行、膜的检测1.反渗透系统的调试运行反渗透处理系统图见P&ID图。
1.1初次起动的设备(1)在反渗透装置初次起动之前,预处理系统必须经过调试和试验,给水水质和给水的流量应能满足反渗透装置运行的要求。
(2)在将反渗透过滤器连接到管路上之前,应吹扫冲洗管路(包括反渗透给水的母管和支管)。
(3)检查各管路,应按工艺要求连接,各阀门开关状态良好。
(4)检查全部仪表应按安装正确并已经过校准。
(5)确认高压泵、电动慢开门处于可以立即运行状态,泵进水门处于打开状态。
(6)核对联锁]、报警、控制参数和节点已经过正确的设置和整定。
(7)各加药储罐应保证2/3以上的液位,并经搅拌均匀,加药的计量和加药系统均处于正常备用状态。
(8)运行检测用的各种试剂和仪器、仪表已准备好。
(9)核对产品水不合格排放门(产品水出口阀门)是打开的。
(10)浓水控制阀应处于适当的开启位置。
1.2反渗透装置初次起动(1)反渗透装置的操作方式选择开关“手动---停止---自动”应位于手动的位置。
(2)将各种仪表按需要投入运行。
(3)各加药单元计量泵投入运行(初始以手动方式调节)。
(4)打开冲洗排放门,打开高压泵出口手动调节阀(开度1/3)。
现场起动电动开门,在CIP池内灌满UF的出水,启动CIP冲洗泵使水小流量进入反渗透装置,以便将系统中的空气排出(排气约5min,冲洗约30min以上),此时新膜中的保护液也一并冲出。
(5)检查系统应无渗漏。
至此,排气和低压冲洗结束。
(6)关闭电动开门、出水手动阀门,关闭冲洗排放门,打开浓水排放阀(浓水排放阀可全开,微开冲洗排放门1/3)。
(7)启动高压给水泵,启动电动开门,手动调节高压泵出口手动调节阀,膜的进水压力升高率每秒须小于10psi,使给水在低于50%给水压力下冲洗反渗透装置,直至排水不含保护液为止(冲洗时间至少30min)。
(8)检查各调节加药单元计量泵工作应正常。
(9)慢慢开大高压泵出口手动调节阀,同时调整浓水排放调节阀的开度,直至满足设计的进水流量和回收率,同时调节各种药剂加药量至稳定。
ro反渗透装置流程RO反渗透装置是一种高效的水处理设备,主要用于去除水中的溶解性盐类、有机物和微生物等杂质,以提供高质量的纯净水。
它的流程包括预处理、过滤、反渗透、再处理和消毒等环节。
首先是预处理阶段。
在RO反渗透装置进水之前,通常需要进行预处理,以去除水中的悬浮颗粒、胶体物质和大部分有机物。
这一阶段包括物理处理和化学处理两种方式。
物理处理通常采用过滤器、沉淀池和混凝沉淀等设备,将水中的杂质分离出来。
而化学处理主要是通过添加化学药剂来溶解水中的有机物和胶体物质,使其变成可沉淀的固体颗粒,从而方便后续的处理。
接下来是过滤阶段。
在预处理之后,水进入过滤器,通过过滤器中的滤芯,去除水中的更小颗粒和溶解性物质。
过滤器通常采用不同精度的滤材,如石英砂、活性炭和聚合物等,可以根据需要选择不同的过滤器。
然后是反渗透阶段。
在过滤之后,水进入RO反渗透膜组件。
反渗透膜是一种半透膜,具有非常小的孔隙,只能让水分子通过,而将溶解性盐类、有机物和微生物等杂质截留在膜外。
通过向膜表面施加一定的压力,水分子被迫通过膜孔,从而实现对杂质的分离。
这个阶段的关键是控制膜表面的压力和流量,以保证膜的正常工作和寿命。
接下来是再处理阶段。
RO反渗透膜的过滤效果很好,可以去除大部分溶解性盐类和有机物,但仍可能残留少量杂质。
因此,再处理阶段是为了进一步提高水的纯度。
常见的再处理方法包括电离子交换树脂、活性炭吸附和臭氧消毒等。
电离子交换树脂可以去除水中的离子,活性炭吸附可以去除水中的有机物,臭氧消毒可以杀灭水中的微生物。
最后是消毒阶段。
在再处理之后,为了确保水的安全性,需要对水进行消毒。
常见的消毒方法有紫外线消毒、臭氧消毒和氯消毒等。
紫外线消毒利用紫外线的辐射杀灭水中的微生物,臭氧消毒和氯消毒则通过添加臭氧或氯化物来杀灭水中的微生物。
消毒后的水可以安全使用或储存。
RO反渗透装置的流程包括预处理、过滤、反渗透、再处理和消毒等环节。
通过这一流程,可以有效去除水中的溶解性盐类、有机物和微生物等杂质,提供高质量的纯净水。
反渗透处理装置
反渗透装置概述
循环水经过弱酸与超滤处理后,进入超滤水箱,用超滤给水泵打至保安过滤器后,通过反渗透高压泵进入反渗透装置,出水进入淡水箱。
反渗透装置共设有两套,由两套保安过滤器与高压泵分别成套运行,两套设备可以同时运行,也可单独运行,产水量为:反渗透装置2×100m3/h。
反渗透原理
渗透:把相同体积的稀溶液(如淡水)和浓溶液(如海水或盐水)分别置于一容器的两侧,中间用半透膜阻隔,稀溶液中的溶剂将自然的穿过半透膜向浓溶液侧流动,浓溶液侧的液面会比稀溶液的液面高出一定高度,形成一个压力差,达到渗透平衡状态,此种压力差即为渗透压。
渗透压的大小决定于浓度的种类、浓度和温度,与半透膜的性质无关。
反渗透:若在浓溶液侧施加一个大于渗透压的压力时,浓溶液中的溶剂会向稀溶液流动,此种溶剂的流动方向与原来渗透的方向相反,这一过程称为反渗透。
反渗透是一种在压力驱动下,借助半渗透的选择作用,将溶液中的溶质与溶液与溶剂分开的分离方法。
R/O膜技术为现有科技中最为有效的水处理方式之一,它几乎可去除所有杂质,能有效去除水中盐类(如钙、镁等硬度杂质)、重金属,化学残留物质去除率达95%—99%以上。
除了水分子及少量溶于水中之微量对人体有益的离子能渗透,其余物质均被拦截去除。
●保安过滤器、反渗透装置的运行
●投运前的检查
●1、确认反渗透装置处于备用状态;
●2、确认高压泵处于备用状态;
●3、保安过滤器、超滤装置运行正常,超滤水箱高液位;
●4、来水水质合格后,污染指数SDI≤5;
●5、确认阻垢剂计量泵正常备用,药品充足,管路正常;
●6、各在线仪表良好备用;
●7、各阀门开关灵活,产品不合格排放水门,浓水流量控制门处于
开启状态;
●8、压缩空气压力>0.4Mpa.
●投运
●将各仪表按要求投入运行;将超滤装置投入运行;启动阻垢剂计
量泵进行加药;打开冲洗排放门、浓水排放门和高压泵出口门,让前级来水进入反渗透装置,将反渗透组件中的空气排出,浓水排放门出水;首次启动高压泵时,稍开出口门,启动高压泵,运转正常后,打开出口门,手动调节是进水流量为100m3/h,同时关小浓水排放门,观察反渗透组件进水(一段)压力表,使其压力逐渐升高(在反渗透装置升压时观察一段进、二段进及末端三个压力表之间的压力差,每段压差不应大于0.25Mpa,观察淡水和浓水流量计的流量,淡水:浓水=3:1);继续调整入口门和浓水排放门,使进水压力达到规定值(调试时确定);直至淡水流量
75m3/h和75%的回收率;当系统稳定后,记录所有运行参数,关闭产品不合格排放门,反渗透开始正常运行。
●停运
●1、当遇到下列情况之一时,反渗透应停止运行:
RO进水水质不合格;保安过滤器、超滤装置不能正常运行;反渗透发生在短时间内不能排除的故障;除盐设备不能正常运行或需要停运时。
●2、停运步骤:
●首先关闭高压泵出口门,打开浓水排放门,逐渐降低运行压力,
待压力降至0.5Mpa时,停止高压泵运行;打开冲洗水排放门,启动冲洗水泵,打开出口门,低压冲洗反渗透装置约30min;关闭出口门,停冲洗水泵,关闭冲洗水排放门,冲洗水进水门,反渗透备用。
●3、停运保护:
●反渗透装置停运少于三天时,不用保护液保护,每天进行一次冲
洗工作就可以。
●反渗透装置长期停运的保护:
●反渗透装置在正常情况下运行48小时以上时,可采用本方法:●(1) 反渗透装置停止运行后,使用0.5-1.0%的亚硫酸氢钠溶液清
洗膜组件,连续冲洗直至排放水中含有0.5%的亚硫酸氢钠为止。
冲洗时按照规定的冲洗流量、时间可在30分钟左右。
●(2) 系统中充满了冲洗溶液后,关闭所有的进、出水门。
●(3) 在反渗透装置长期停运时,冬季每30天重复1、2操作一次,
夏季每15天重复1、2操作一次。
●注意事项:
●(1) 配置溶液的水必须用不含有微量的Cl2或者类似的氧化剂。
●(2) 在反渗透装置长期停运一段时间须重新启动时,必须至少将
产品水排放1小时,以便冲走微量的保护液。
●(3) 重新启动时,可能发生临时性的水通量的损失,但这种情况
不会持续两天以上。
●12.5.3.4 清洗
●当反渗透装置出现下列情况之一时,需对反渗透装置进行清洗,
以恢复正常工作能力:
● 1.淡水产量下降了10—15%;脱盐率下降了10—15%;为维持正常
产水量,进水压力增加了10—15;2.已证实装置内部有严重污染物或结垢物;反渗透装置长期停用前;反渗透装置的例行维护。
●清洗步骤:
●停止反渗透装置运行;根据需要配置好清洗液,使其浓度、PH值、
温度在要求范围内;清洗一段:打开一段清洗液入口门,一段清洗液出口门,启动清洗泵进行循环清洗至清洗液浓度不发生变化;
清洗二段,打开二段清洗液入口门,二段清洗液出口门,启动清洗泵进行循环清洗至清洗液浓度不发生变化;冲洗,用清洗泵进行冲洗至出水与进水水质相同;串联清洗,打开一段清洗液入口门,二段清洗液出口门,启动清洗泵进行循环清洗;冲洗,用清
洗泵进行冲洗至出水与进水水质相同。
●反渗透装置的异常处理
●
序号异常原因产生原因处理措施
1 膜产水量下降
压差上升膜表面被悬浮物或沉
积无机盐所污染
及时对膜进行清洗(水冲洗
或化学清洗),还应检查进
水SDI及水中重金属离子
2 膜产水量下降
产品水电导上
升浓差极化,由于浓水浓
度太大,造成膜的两侧
浓度太大,透水的反向
力加强
加大浓水流量降低浓水浓
度
3 膜产水量上
升,产品水电
导上升①膜损坏②进水压力
大
①更换膜②降低进水压力
4 计量泵不打药①泵入口门未开②入
口管道堵塞③计量箱
内液位低①打开入口门②清理入口管③向计量箱内加药
5 喷射器不上药①再生液流量低②吸
酸碱管道连接出漏气
③喷射器堵塞④有关
阀门损坏⑤有关阀门
未开或开度小①提高再生水流量②紧固法兰螺栓③反冲洗,无效时检修④联系检修⑤打开阀门或增大开度
6 弱阳床周期制
水量减少①进水水质变差②配
水装置损坏③再生效
果差④树脂减少⑤树
脂被污染
①改善水质②联系检修③
重新再生④补充树脂⑤清
洗树脂或进行复苏
7 压缩空气压力
低停气源或气源压力低①检查系统是否有大量漏
气若有大量漏气应停再生
设备关闭各阀门,联系检修
②立即检查运行设备及备
用设备各气动阀门是否在
正常状态,否则应恢复到正
常状态③气源压力低无漏
点时,应尽快启动空压机,
保证正常供气④启动正常
后各设备及阀门及时恢复
正常状态。