商务星球版第五章 中国四大地理区域划分概论
- 格式:ppt
- 大小:3.74 MB
- 文档页数:44
商务星球版地理八年级下册第五章《中国四大地理区域划分》说课稿一. 教材分析《商务星球版地理八年级下册》第五章《中国四大地理区域划分》的内容,主要介绍了我国北方地区、南方地区、西北地区和青藏地区的地理特征。
这一章内容是学生对我国地理知识的深入和拓展,通过对四大地理区域的划分,使学生更好地了解我国的地理环境、自然资源和人文特点。
教材以图文并茂的形式,生动展示了我国各地区的特色,为学生提供了丰富的学习材料。
二. 学情分析八年级的学生已经对我国地理有一定的了解,他们生活在本地区,对当地的地理环境有直观的感受。
但学生对其他地区的认识可能局限于课本和媒体,缺乏深入的了解。
因此,在教学过程中,我将以启发式教学为主,引导学生运用已有的地理知识,分析四大地理区域的特征,提高他们的地理素养。
三. 说教学目标1.知识与技能:通过学习,使学生掌握我国四大地理区域的划分及各自的地理特征。
2.过程与方法:培养学生运用地理知识分析问题的能力,提高学生的地理素养。
3.情感态度与价值观:培养学生热爱祖国、关注家乡的情感,增强学生的地理意识。
四. 说教学重难点1.重点:我国四大地理区域的划分及各自的地理特征。
2.难点:引导学生运用地理知识分析四大地理区域的特点,提高学生的地理素养。
五. 说教学方法与手段1.教学方法:采用启发式教学法、讨论法、案例分析法等,引导学生主动探究、积极思考。
2.教学手段:利用多媒体课件、地图、图片等,直观展示我国四大地理区域的特征。
六. 说教学过程1.导入新课:以我国地图为背景,引导学生关注四大地理区域的位置和范围。
2.自主学习:让学生阅读教材,了解四大地理区域的划分及各自的地理特征。
3.合作探究:分组讨论,引导学生运用地理知识分析四大地理区域的特点。
4.成果展示:各小组代表汇报讨论成果,其他同学补充完善。
5.教师讲解:总结四大地理区域的特征,强调重点知识点。
6.实践环节:让学生结合自己的生活实际,举例说明所在地区的地理特征。
商务星球版地理八年级下册:5《中国四大地理区域划分》说课稿一. 教材分析《商务星球版地理八年级下册》是我国初中地理教材的一本,主要向学生介绍中国的地理、人文、经济等方面的知识。
在本册第5课《中国四大地理区域划分》中,学生将学习我国四大地理区域的划分及其特点。
这一课是学生在学习了地理基础知识后,进一步了解我国地理特点的重要一课。
教材通过图文并茂的方式,使学生更加直观地了解我国的地域划分和地理特点。
二. 学情分析在八年级的学生中,他们已经具备了一定的地理基础知识,对于地理学科有一定的认识。
但是,由于年龄和认知水平的限制,他们在地理知识的深度和广度上还有待提高。
因此,在教学过程中,我将以引导为主,让学生通过观察、思考、讨论等方式,深入理解我国的地理特点和地域划分。
三. 说教学目标1.知识与技能:学生能够理解我国四大地理区域的划分及其特点,掌握各区域的地理、人文、经济等方面的知识。
2.过程与方法:通过观察、讨论、分析等方法,学生能够提高自己的地理观察能力和思考能力。
3.情感态度价值观:学生能够增强对我国地理环境的认识,培养爱国情怀,提高环保意识。
四. 说教学重难点1.重点:学生能够理解并掌握我国四大地理区域的划分及其特点。
2.难点:学生能够深入理解各区域的地域特点,以及这些特点背后的原因。
五. 说教学方法与手段在教学过程中,我将采用多种教学方法与手段,如引导法、讨论法、案例分析法等,引导学生主动参与课堂,提高他们的地理观察能力和思考能力。
同时,利用多媒体教学手段,如地图、图片、视频等,使学生更加直观地了解我国的地理特点。
六. 说教学过程1.导入:通过展示我国地图,引导学生观察我国的地域划分,引发学生对四大地理区域的好奇心。
2.讲解:详细讲解四大地理区域的划分及其特点,让学生深入了解我国的地域分布。
3.案例分析:选取具有代表性的地区,让学生分析其地理特点,加深学生对各区域的认识。
4.讨论:引导学生分组讨论,探讨各区域的地域特点及其形成原因,提高学生的思考能力。
《中国四大地理区域划分》知识点梳理一、四大地理区域的划分1、四大区域划分:地理位置和自然人文地理特点。
2、界线:(1)北方地区和西北地区:季风区和非季风区的分界线(400mm的等降水量线):大兴安岭-阴山-贺兰山-巴颜喀拉山-冈底斯山(2)北方地区和南方地区:秦岭-淮河一线(3)青藏地区:第一阶梯和第二阶梯的分界线:昆仑山-祁连山-横断山3、秦岭—淮河一线的地理意义:①它是我国南方地区和北方地区的分界线;②大致相当于我国1月0℃等温线;③是我国年降水量800毫米等降水量线大致通过的地方;④是我国半湿润地区和湿润地区的分界线;⑤是我国暖温带和亚热带的分界线。
⑥它是水田旱地的分界线。
二、北方地区和南方地区北方地区:1、位置范围:大兴安岭、青藏高原以东,内蒙古高原以南,秦岭、淮河以北,,东临渤海、黄海划分依据:季风区北部,1月0℃等温线和年降水量800毫米等降水量线以北2、气候类型:温带季风气候;判别:湿润、半湿润。
3、农业主要农产品粮食作物:小麦;油料作物:花生;糖料作物:甜菜;东北平原主要油料作物是(大豆),华北平原主要油料作物是(花生)经济作物:棉花、谷子、大豆等;植被和果树:东北天然森林、温带水果;矿产资源:铁矿(鞍山、迁安);主要能源:煤炭(大同、神府)、石油(大庆油田、胜利油田);主要水果:苹果、葡萄、梨、桃、杏、柿。
4、风俗习惯人民主食:面食(东北,华北:盛产小麦,以面食为主;黄土高原:则以小米为主);传统民居特点:注意防寒保温(东北,华北:土坯垒墙,砖瓦房(火炕);黄土高原:窑洞);交通工具:传统:骡马作役蓄马车;现代:铁路、公路运动项目:溜冰、抽冰尜、冬泳、冰爬犁5、生态环境及治理:水土流失和土地沙漠化。
6、主要城市(共16个)北京、天津、哈尔滨、长春、沈阳、石家庄、太原、西安、济南、郑州兰州、银川、南京、合肥、呼和浩特、大连南方地区:1、位置范围秦岭、淮河以南,青藏高原、横断山以东,东临黄海、东海、南海划分依据:季风区南部,1月0℃等温线和年降水量800毫米等降水量线以南2、气候类型:亚热带、热带季风气候;判别:最高气温28℃~30℃,最低0℃以上;夏季高温多雨,冬季温暖湿润;3、农业发展及问题主要农产品粮食作物:水稻;油料作物:油菜;糖料作物:甘蔗;经济作物:棉花;植被和果树:亚热带、热带经济作物和林果主要水果:甘蔗;香蕉、荔枝、龙眼、菠萝、柑橘、桂圆、椰子;菠萝蜜,番石榴矿产资源:有色金属;主要能源:核能和水能丰富;4、风俗习惯人民主食:大米传统民居特点:注意通风散热,以南北朝向为主,瓦房屋面较陡交通工具:传统:船舶;现代:船舶运动项目:游泳、龙舟竞赛5、生态环境及治理:红壤和水土流失。
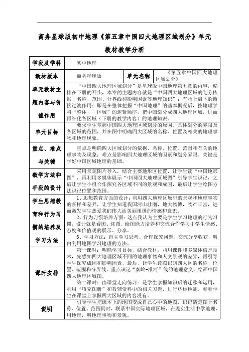
商务星球版地理八年级下册第五章《中国四大地理区域划分》教学设计一. 教材分析《商务星球版地理八年级下册》第五章主要介绍了中国四大地理区域的划分。
本章内容通过对中国地理环境的描述,让学生了解和掌握中国四大地理区域的划分及其特点。
教材内容丰富,插图清晰,便于学生理解和记忆。
二. 学情分析学生在学习本章内容前,已经掌握了中国的地理位置、地形地貌等基本知识。
但对于中国四大地理区域的划分及其特点,学生可能还存在一定的困惑。
因此,在教学过程中,需要注重引导学生理解和掌握四大地理区域的划分依据及其特点。
三. 教学目标1.让学生了解中国四大地理区域的划分及其依据。
2.使学生掌握四大地理区域的特点,提高学生的地理素养。
3.培养学生的合作探究能力和地理思维。
四. 教学重难点1.中国四大地理区域的划分及其依据。
2.四大地理区域的特点及其差异。
五. 教学方法1.案例分析法:通过分析具体案例,让学生理解和掌握四大地理区域的划分及其特点。
2.讨论法:引导学生进行小组讨论,培养学生的合作探究能力和地理思维。
3.比较法:让学生通过比较四大地理区域的特点,加深对四大地理区域的认识。
六. 教学准备1.准备相关案例资料,如图片、视频等。
2.设计好讨论问题和拓展任务。
3.准备板书提纲,以便于课堂讲解和总结。
七. 教学过程1.导入(5分钟)利用图片或视频展示中国地理环境的特点,引出本章内容——中国四大地理区域的划分。
2.呈现(10分钟)介绍中国四大地理区域的划分及其依据,如秦岭-淮河线、400毫米年等降水量线和青藏高原边缘线等。
同时,展示四大地理区域的地图,让学生初步了解四大地理区域的分布。
3.操练(10分钟)让学生分组讨论,每组选择一个地理区域,分析其特点,并简要说明其划分依据。
讨论结束后,各组汇报讨论成果,其他组进行评价和补充。
4.巩固(5分钟)针对讨论和评价过程中出现的问题,进行讲解和解答,帮助学生巩固四大地理区域的划分及其特点。