CMM3标准体系项目管理人员
- 格式:ppt
- 大小:4.05 MB
- 文档页数:63
文章标题:深度解析CMMI Level 3目标概述:在软件工程和项目管理领域中,CMMI(Capability Maturity Model Integration)是一个被广泛接受和应用的标准,用于评估和提高组织的软件和系统工程能力。
CMMI Level 3是CMMI的一个重要水平,它涵盖了一系列目标和实践,旨在帮助组织改进其软件过程能力,提高过程的预测性和可管理性。
本文将深入解析CMMI Level 3目标,帮助读者全面理解其意义和实践价值。
一、目标1:过程改进在CMMI Level 3中,过程改进是一个关键目标。
通过系统地管理和改进软件开发过程,组织能够提高生产力、质量和成本效益。
在实践中,组织应该建立并维护一个有效的软件过程改进计划,并通过实施和监控不断改进。
过程改进不仅包括技术方面的优化,还包括组织文化和人员素质的提升。
二、目标2:工程过程定义工程过程定义是CMMI Level 3的另一个重要目标。
通过明确定义软件工程过程,组织能够确保项目成员对过程的理解和遵循。
工程过程定义涉及到过程文档的编制和维护,以及工程实践的规范化和标准化。
只有当工程过程被准确定义和实施,才能有效管理和改进软件项目的开发过程。
三、目标3:工程过程的管理工程过程的管理是CMMI Level 3的一项重要任务。
通过建立有效的工程过程管理机制,组织能够实现对软件开发过程的有效监控和控制。
工程过程的管理涉及到定量管理、过程绩效度量和过程控制。
通过科学的数据分析和过程监控,组织能够及时发现和解决软件开发过程中的问题,确保项目按时、按质高效交付。
四、目标4:产品集成在CMMI Level 3中,产品集成是一个关键目标。
通过有效地管理和实施产品集成过程,组织能够确保软件产品的质量和稳定性。
产品集成包括需求管理、配置管理、界面管理和过程协同等方面。
只有当软件产品的各个部分能够有效集成和配合,才能确保整体的功能和性能达到预期的要求。
需求管理(Requirements Management )是属于CMM2中的过程域,简称为REQM ,需求开发(Requirements Development )是CMM3中的过程域,简称RD 。
这两个过程域是CMMI 体系中关于需求的全部内容,下面分别对这两部分进行介绍。
本文对CMM 的一些基础知识、基础术语不再介绍。
需求管理与需求开发的分界线:市场营销用户需求管理层需求开发需求管理市场营销管理层项目环境项目变更 大家可以这样理解,需求管理是指对需求变更的管理、对需求的跟踪,而获取需求、定义需求则属于需求开发部分。
需求管理在CMMI 中,需求管理的目标定义为:a. 把软件需求建立一个基线供软件工程和管理使用。
b. 软件计划、活动和工作产品同软件需求保持一致。
更高的目标:软件需求的复用需求管理的原则和方法a. 必须与需求工程的其他活动紧密整合b. 需求必须是文档化的、正确的、最新的、可管理的、可理解的c. 只要需求变化了,需求变更的影响就必须被评估d. 需求必须分优先级e. 需求一定要分类管理需求管理的主要工作:特定目标和特定实践特定目标●管理需求管理需求并识别需求与项目计划和工作产品之间的差异。
●SP 1.1 取得需求理解●SP 1.2 取得需求承诺●SP 1.3 管理需求变更●SP 1.4 维护需求的双向追溯性●SP 1.5 识别项目工作与需求间的差异REQM特定目标的关系SP 1.1 取得需求理解SP 1.1 和需求提出者一同来了解需求。
l 识别出谁是需求的提供者l 识别出需求的接受标准:a. Clearly and properly stated得到清晰和恰当的定义b. Complete完整的c. Consistent with each other相互一致的d. Uniquely identified得到唯一标识的e. Appropriate to implement适宜实现f. Verifiable (testable)可以验证(测试)g. Traceable可追溯l 分析需求,确保符合已建立的准则。
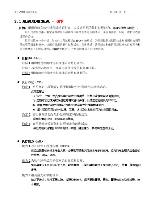
3.1组织过程焦点 - OPF目的:组织应确立软件过程活动的职责,以改进组织的软件过程能力。
(SEPG担负该职责。
)组织过程焦点指:制定并维护组织级和项目级的软件过程的共识,并协调评估、制定、维护和改进过程的活动。
组织以设立一个小组(如软件工程过程组(SEPG))的形式,为组织提供长期的约定和资源以协调软件过程的制定和维护。
该组负责组织软件过程活动,具体地说,就是制定和维护组织标准软件过程和相关过程财富(在组织过程定义KPA中描述),并协调软件项目的过程活动。
●目标(GOALS):目标1.组织的过程的制定和改进活动是协调的。
目标2.与过程标准相比,可确定软件过程的长处和不足。
目标3.组织级的过程制定和改进活动是有计划的。
●执行约定(CO)约定1. 组织制定书面规定,用于协调软件过程制定与改进活动。
此规定指出:1)设立一个组,负责组织层的软件过程活动,并就这些活动与项目相协调。
2)定期对项目使用软件过程的情况进行评估,以确定过程的长处和不足。
3)项目使用的软件过程是由组织的标准软件过程剪裁得来的。
4)每个项目可用的软件过程、工具、方法及其改进均可为其他项目共享。
约定2. 高层管理者领导软件过程制定和改进活动。
向组织宣布决定,制定规划和策略。
约定3. 高层管理者监督软件过程制定和改进活动。
保证与组织经营目标和战略的一致性,提出建议,参与制定活动计划。
●执行能力(AB)能力1.存在软件工程过程组(SEPG)。
该组应配备软件技术专业人员,必要时可得到其他技术专家的支持。
组内的专业知识应涵盖软件开发、SQA、SCM。
能力2.为软件过程活动提供充足的资源和经费。
组内具有以下专业知识的人员:软件重用、计算机辅助软件工程技术(CASE)、度量、编制培训课程。
能力3.组员接受必须的培训。
如以下培训:软件工程实践、过程控制技术、组织更改管理、策划、管理和监控软件过程、技术转换。
能力4.项目开发人员和有关人员接受软件过程活动方面的定向培训。
第17章配置管理配置管理(Configuration Management,CM)的目的是通过执行版本控制、变更控制等规程,以及使用配置管理软件,来保证所有配置项的完整性和可跟踪性,配置管理是对工作成果的一种有效保护。
☆制定配置管理计划[SPP-PROC-CM-PLANNING]。
☆配置库管理[SPP-PROC-CM-LIB]。
☆配置项版本控制[SPP-PROC-CM-VERSION]。
☆配置项变更控制[SPP-PROC-CM-CHANGE]。
上述每个规程的“目标”、“角色与职责”、“启动准则”、“输入”、“主要步骤”、“输出”、“完成准则”和“度量”均已定义。
本规范适用于国内IT企业的软件研发项目。
建议用户根据自身情况(如商业目标、研发实力等)适当地修改规范,然后推广使用。
17.1 介绍项目研发和管理过程中会产生许许多多地工作成果。
例如文档、程序和数据等,它们都应当背保存起来,以便查阅和修改。
如果把所有文件一股脑地塞进计算机里,那么使用起来肯定很麻烦。
毫无疑问,人们应当将文件分类、有条理地保存起来。
凡是纳入配置管理范畴的工作成果统称为配置项(Configuration Item,CI),配置项主要有两大类:●属于产品组成部分的工作成果,例如需求文档、设计文档、源代码、测试用例等。
●项目管理和机构支撑过程域产生的文档。
这些文档虽然不是产品的组成部分,但是是值得保存。
每个配置项的主要属性有:名称、标识符、文件状态、版本、作者、日期等。
所有配置项都被保存再配置库里,确保不会混淆、丢失。
配置项及其历史记录反映了软件的演化过程。
基线(BaseLine)由一组配置组成,这些配置项构成了一个相对稳定的逻辑实体。
基线中的配置项被“冻结”了,不能再被任何人随意修改(见变更控制规程)。
基线通常对应开发过程中的里程碑(Milestone),一个产品可以有多个基线,也可以只有一个基线。
基线的主要属性有:名称、标识符、版本、日期等。
CMMI3过程基础考试试题一、填空(每空1分,共13题,50分)1、CMM是Capability Maturity Model 的缩写,用于衡量软件过程能力的事实上的标准,共分为五级,有:初始级、可重复级、已定义级、已管理级、优化级别。
2、我公司目前通过CMM的级别是:CMM3 ,我公司的过程体系文件有哪四部分?方针、过程、记录、指南。
3、配置管理属于CMM 2 级的KPA,同行评审属于CMM 3 级的KPA。
4、需求管理过程包括需求的开发和需求的管理,需求开发包括:需求获取、需求分析和需求定义;需求管理又包括:需求确认、需求跟踪和需求变更及控制。
5、SCM是什么的缩写软件配置管理;项目组SCM由项目经理指定,负责完成的计划是配置管理计划。
6、SCCB是什么的缩写?配置管理委员会;人员组成中,必须具备的人员有:PM(项目经理)、、SQA(质量保证工程师)、SCM(配置管理员)。
7、我们公司的项目库又分为开发库和配置库,其中基线库中的内容必须经评审通过后才可纳入,在内容变更时,需依据变更流程提交变更申请审批。
8、请根据评审过程中不同角色的职责,描述下列任务应该由什么角色完成:正确地记录评审会议中发现的所有缺陷-- 评审记录员;及时提交待评审的工作产品–作者;检查评审对象,不漏掉细-- 评审专家;负责引导评审会议,确认评审专家的准备-- 评审组织者。
9、依据评审的作用和侧重点不同评审的类型有:同行评审和管理者评审;评审的组织方式又有:会议评审、会签评审、单人评审、走查四种;例:需求评审属于同行评审,建议采用会议的方式进行评审。
10、项目通常排出的进度计划含有下述内容:任务名称、完成百分比、工期、开始时间、结束时间、前置任务和资源名称;其中前置任务一列表明了工作的逻辑关系及时间关系;项目进度完全与计划一致是最理想的状况,实际每个阶段都允许一定的进度偏差,我们公司CMM过程规定时间进度的阈值为15% ,当实际进度超出阈值范围时,项目经理需进行计划调整。
CMMI3级18个过程域CMMI(Capability Maturity Model Integration)是一种用于评价和改进组织的软件工程能力的模型。
CMMI模型将软件工程能力分为不同的级别,目前最高级别是CMMI级别5、在CMMI模型中,共有18个过程域,每个过程域都包含一组过程目标和过程实践。
下面将介绍CMMI级别3中的18个过程域,并对每个过程域进行详细解析。
1. 要求开发(Requirements Development):该过程域涉及确定、分析和记录系统和软件需求的活动。
它包括需求的获取、管理、分析和验证。
2. 要求管理(Requirements Management):该过程域涉及组织和控制项目的需求。
它包括需求的识别、跟踪、控制和变更管理。
3. 项目计划和监控(Project Planning and Monitoring):该过程域涉及制定和维护项目计划,并监控项目活动的执行。
它包括识别和规划项目活动、建立项目计划、监控项目进展和基于此进行调整。
4. 项目监控和控制(Project Monitoring and Control):该过程域涉及监控和控制项目执行过程中的工作和活动。
它包括收集和分析项目绩效数据、对比实际和计划绩效,对项目进展进行控制。
5. 供应商协议管理(Supplier Agreement Management):该过程域涉及与供应商达成协议,并管理和监控供应商的活动。
它包括选择供应商、与供应商协商、管理和控制供应商的交付和绩效。
6. 产品集成(Product Integration):该过程域涉及对各个组成部分进行整合,形成最终产品。
它包括定义和实施产品集成策略、执行产品集成和验证集成后的产品。
7. 风险管理(Risk Management):该过程域涉及识别、评估和控制项目和产品的风险。
它包括制定风险管理计划、识别和评估风险、并采取相应的风险缓解措施。
8. 决策分析和解决方案评估(Decision Analysis and Resolution):该过程域涉及通过分析和评估不同的解决方案,制定决策。
CMMI3级过程域CMMI (Capability Maturity Model Integration) 是由美国国防部发起的一种软件过程成熟度模型,它对软件和系统开发过程进行了评估和改进,旨在提高组织的软件开发能力。
CMMI 将过程分为若干级别,从初始级别到最高级别,即 CMMI5 级,每个级别由一些过程域 (Process Area, PA) 组成。
CMMI3 级是一个中间级别,对于组织来说已经达到了一定的成熟度,具备一定的过程能力。
1. 需求管理 (Requirements Management):确保需求的准确和及时管理,包括需求的收集、分析、追踪和验证。
2. 项目计划与监控 (Project Planning and Monitoring):制定和管理项目计划,确保项目按照计划进展,并对项目的进度、资源和风险进行监控和控制。
3. 项目质量管理 (Project Quality Management):制定和实施项目质量计划,监控和改进项目的质量,确保交付的产品和服务符合质量要求。
4. 项目配置管理 (Project Configuration Management):管理项目的配置项,包括版本控制、变更控制和配置项的状态管理。
5. 项目度量与分析 (Project Measurement and Analysis):收集和分析项目数据,评估项目绩效,并通过度量和分析驱动项目改进。
6. 项目风险管理 (Project Risk Management):在项目各个阶段识别和评估风险,制定和实施风险应对措施,以降低项目风险。
7. 项目决策与问题解决 (Project Decision and Problem Solving):制定和实施适当的决策和问题解决方法,以支持项目的成功实施。
8. 技术解决方案 (Technical Solution):开发和维护具有高质量且满足需求的技术解决方案,包括架构设计、系统开发和集成。
论依照CMM3级要求的软件过程裁剪摘要:讨论了依照cmm3级要求对软件过程进行裁剪的方法。
裁剪后的软件过程包括:选择迭代增量型与瀑布模型结合软件周期模型、项目总体计划包含的内容与制定方法、过程数据的采集方式、scm、sqa活动方式等。
讨论了执行该软件过程时的效果与不足。
关键词:cmm3;软件过程裁剪;数字化资源库中图分类号:tp301文献标识码:a文章编号:1672-7800(2012)012-0024-020引言近期,笔者所在的软件工程实验室进行了“某数字化教学资源平台”的开发,该系统以学校生物技术及应用专业主干课程《食品检测技术》和生物制药技术、药物制剂技术专业主干课程《药物检测技术》为对象进行教学资源内容开发研究。
实验室要求该项目探索cmm3规范,遵守cmm项目管理体系要求。
cmm对这一级标准过程规定了5个方面的内容,如图1所示。
图1公司cmm3级标准软件过程结合cmm对项目的要求,制定了本项目的裁剪方法,即:首先根据需求产生分配给项目的软件需求,然后根据标准软件过程要求中的第三方面和第四方面确定软件的生命周期模型,接下来结合第二方面和第五方面为本项目过程裁剪,定义本项目的软件过程,编制本项目软件过程说明,如图2所示。
图2项目过程裁剪方法下面从软件生命周期的选择、项目组的组成、项目总体计划的内容与制定方法、过程数据的采集方式、scm与sqa活动方式等5个方面论述对本项目的过程裁剪。
1软件生命周期的选择系统的功能需求分为三部分,第一部分:专业开发部分,该部分综合考虑多专业问题,方便后续专业规模的扩充与修改;第二部分:课程开发部分,该部分主要是在教学资源开发规范下根据课程开发的流程开发各个功能模块;第三部分:资源开发部分,该部分难点是虚拟场景的开发,要求高,工作量大。
根据需求分析后项目可能遇到的变更情况,结合以往的开发经验,确定了迭代增量型与瀑布模型结合的软件开发周期模型。
软件开发周期共包含三次迭代过程,每次迭代过程中又遵循瀑布周期模型的原则,分别定义需求、设计、编码、测试里程碑,以文档作为驱动,每个里程碑都需要进行严格的正式评审。
论依照CMM3级要求的软件过程裁剪作者:张正风来源:《软件导刊》2012年第12期摘要:讨论了依照CMM3级要求对软件过程进行裁剪的方法。
裁剪后的软件过程包括:选择迭代增量型与瀑布模型结合软件周期模型、项目总体计划包含的内容与制定方法、过程数据的采集方式、SCM、SQA活动方式等。
讨论了执行该软件过程时的效果与不足。
关键词:CMM3;软件过程裁剪;数字化资源库中图分类号:TP301文献标识码:A文章编号:1672-7800(2012)012-0024-020引言近期,笔者所在的软件工程实验室进行了“某数字化教学资源平台”的开发,该系统以学校生物技术及应用专业主干课程《食品检测技术》和生物制药技术、药物制剂技术专业主干课程《药物检测技术》为对象进行教学资源内容开发研究。
实验室要求该项目探索CMM3规范,遵守CMM项目管理体系要求。
CMM对这一级标准过程规定了5个方面的内容,如图1所示。
图1公司CMM3级标准软件过程结合CMM对项目的要求,制定了本项目的裁剪方法,即:首先根据需求产生分配给项目的软件需求,然后根据标准软件过程要求中的第三方面和第四方面确定软件的生命周期模型,接下来结合第二方面和第五方面为本项目过程裁剪,定义本项目的软件过程,编制本项目软件过程说明,如图2所示。
图2项目过程裁剪方法下面从软件生命周期的选择、项目组的组成、项目总体计划的内容与制定方法、过程数据的采集方式、SCM与SQA活动方式等5个方面论述对本项目的过程裁剪。
1软件生命周期的选择系统的功能需求分为三部分,第一部分:专业开发部分,该部分综合考虑多专业问题,方便后续专业规模的扩充与修改;第二部分:课程开发部分,该部分主要是在教学资源开发规范下根据课程开发的流程开发各个功能模块;第三部分:资源开发部分,该部分难点是虚拟场景的开发,要求高,工作量大。
根据需求分析后项目可能遇到的变更情况,结合以往的开发经验,确定了迭代增量型与瀑布模型结合的软件开发周期模型。
∙CMMI3级简述2级其实有很多问题还没有解决的,细心的人会发现,2级对软件工程活动的指导很弱,如:需求开发、设计、编码、测试等。
在3级,你会发现:1)有指导需求开发的需求开发(Requirements Development)这个PA;2)有指导设计、编码工作的技术解决方案(Technical Solution)这个PA;3)有指导如何保证工作产品满足要求的验证(Verification);4)有指导如何保证软件产品满足真实使用环境要求的(Validation);5)还有指导如何把软件产品各组件集成在一起并保证能在相应的硬件载体运行正常的产品集成(Product Integration);2级的PP与PMC是直接与项目管理有关的两个PA,在3级,对项目管理的要求进一步提高:6)集成项目管理(Integrated Project Management):3级的项目管理,要求利用组织级的财富库进行项目估算,并且利用财富库裁剪出项目自己的过程,并用这个过程来管理项目。
7)风险管理(Risk Management):2级只有PP的SP2.2中提到要识别风险,而在3级专门有一个PA对风险管理提出更高的要求。
大家不知道有没有发现,2级的PA都是直接针对项目提出要求的。
3级的IPM和RSKM,除了对项目级提出要求,另外也对组织级提出了要求,IPM要求有组织级的资产库,RSKM要求要有组织级的风险管理策略等。
另外,3级有几个“O”开头的PA,这几个PA都是直接对组织级的提出要求。
8)组织过程焦点(Organizational Process Focus):这个PA要求组织成立SEPG来推动过程改进的工作,要求识别、计划、实施改进过程,保证组织过程能持续改进。
9)组织过程定义(Organizational Training):这个PA要求组织级建立财富库,财富库内容要包括标准的过程、裁剪库、度量库、生命周期模型等。
CMMI3简介CMMI三级,称为定义级。
在定义级水平上,企业不仅能够对项目的实施有一整套的管理措施,并保障项目的完成;而且,企业能够根据自身的特殊情况以及自己的标准流程,将这套管理体系与流程予以制度化,这样企业不仅能够在同类的项目上生到成功的实施,在不同类的项目上一样能够得到成功的实施。
科学的管理成为企业的一种文化,企业的组织财富。
在CMMI3级,你会发现:PA过程域1)有指导需求开发的需求开发(Requirements Development)这个PA;2)有指导设计、编码工作的技术解决方案(Technical Solution)这个PA;3)有指导如何保证工作产品满足要求的验证(Verification);4)有指导如何保证软件产品满足真实使用环境要求的(Validation);5)有指导如何把软件产品各组件集成在一起并保证能在相应的硬件载体运行正常的产品集成(Product Integration);CMMI2级的PP与PMC是直接与项目管理有关的两个PA,在CMMI3级,对项目管理的要求进一步提高:6)集成项目管理(Integrated Project Management):3级的项目管理,要求利用组织级的财富库进行项目估算,并且利用财富库裁剪出项目自己的过程,并用这个过程来管理项目。
7)风险管理(Risk Management):2级只有PP的SP2.2中提到要识别风险,而在3级专门有一个PA对风险管理提出更高的要求。
大家不知道有没有发现,2级的PA都是直接针对项目提出要求的。
3级的IPM和RSKM,除了对项目级提出要求,另外也对组织级提出了要求,IPM要求有组织级的资产库RSKM要求要有组织级的风险管理策略等。
另外,3级有几个“O”开头的PA,这几个PA都是直接对组织级的提出要求。
8)组织过程焦点(Organizational Process Focus):这个PA要求组织成立SEPG来推动过程改进的工作,要求识别、计划、实施改进过程,保证组织过程能持续改进。
个人简介姓名:周琦✧美国项目管理协会(PMI)认证的项目管理专业人士(PMP)✧高级咨询师、高级项目管理培训顾问、软件工程学首席讲师✧CMM/CMMI高级咨询顾问、评估师✧中国北京奥组委指定项目管理咨询顾问(全国只有3人)✧摩托罗拉大学、摩托罗拉工程学院特聘专业讲师,从事“中国1000家国企学习摩托罗拉管理模式”的培训实施✧和微软中国研究院联合举办多期项目管理专题演讲并担任“微软大课堂”首席讲师。
✧香港生产力促进局-CEPA推进实施高级培训顾问✧UML软件工程组织高级咨询顾问✧信息产业部系统集成行业“项目经理资质认证项目管理实践”培训和“高级项目经理资质认证项目管理实践”培训指定资深培训顾问,共提供培训30余期,行业内培训项目经理和高级项目经理在3000人左右✧特长:在通讯、IT、软件领域采用实践解决办法为公司、组织的项目管理的战略、规划、实施与优化提供解决方案✧曾出版书籍:《现代卓越PMP考试模拟题集》;《IT项目管理》第三版✧曾就任于某大型电信跨国公司/跨国网络技术公司任多项目经理(Program Manager)、项目经理✧具有多年项目管理、质量管理实践经验,具有多年培训和咨询经验。
曾先后为Motorola中国电子有限公司、西门子(中国)有限公司、上海贝尔-阿尔卡特中国有限公司、索尼-爱立信、北电网络工程有限公司、法国斯伦贝谢、法国源讯、日本NEC、日本-福建富士通通信软件有限公司、东软软件集团(沈阳和大连)、首都机场、宇梦通信(松下-NEC-华为)中国有限公司、中国首信集团股份有限公司、深圳盐田国际有限公司(李嘉诚股份)、用友软件集团、UT 斯达康通讯有限公司、中兴通讯集团公司、北大方正、南天信息产业股份、北京国家地税局、信息产业部系统集成项目经理资格认证/高级项目经理资格认证委员会、中国网通集团研究院、中科软件、方正奥德、联想集团、神州数码(中国)有限公司、卫士通龙马网络安全有限公司、南京金脉博通资讯有限责任公司等多家国内外知名企业进行项目管理培训和咨询。
cmmi3技术要求摘要:一、CMMI3技术简介1.CMMI3的定义与背景2.CMMI3的发展历程3.CMMI3的目标和价值二、CMMI3的等级划分1.等级划分的依据2.各个等级的特点3.等级划分的意义三、CMMI3技术要求1.过程域的划分2.各个过程域的要求3.过程改进的方法四、CMMI3在我国的应用1.我国CMMI3的发展现状2.我国CMMI3的优势和挑战3.我国CMMI3的未来展望正文:CMMI3(Capability Maturity Model Integration,能力成熟度模型集成)是一种针对软件开发和维护过程的成熟度模型,旨在帮助组织提高其软件过程的质量和效率。
CMMI3技术起源于美国,经过多年的发展,已成为全球范围内广泛认可的软件过程改进方法。
CMMI3技术的核心思想是基于能力等级对软件过程进行评估和改进。
等级划分为五个级别,从初始级(Level 1)到优化级(Level 5)。
每个级别都有一组明确的过程域(Process Area)和相应的目标,以帮助组织逐步提高其软件过程的能力。
CMMI3技术要求包括22个过程域,这些过程域被划分为五大类:项目管理(Project Management)、过程管理(Process Management)、软件工程(Software Engineering)、支持(Support)和硬件工程(Hardware Engineering)。
每个过程域都有具体的要求,以指导组织如何实施和改进相应的过程。
在我国,CMMI3技术得到了政府部门和企业的高度重视和广泛应用。
我国已经制定了一系列相关政策,以推动CMMI3技术在我国的推广和应用。
目前,我国CMMI3的实施水平不断提高,许多企业在软件过程改进方面取得了显著成果。
然而,我国在CMMI3技术应用方面还存在一些挑战,如过程改进的深度和广度有待提高,以及人才短缺等问题。
总之,CMMI3技术对于提高我国软件过程的质量和效率具有重要意义。
中高层领导访谈问题高层领导:1、自我介绍,职务(xxx为研发中心副经理,主管xxxxx项目;xxx为软件中心副经理,主管xxxxx项目、xxxxxxx项目)。
2、公司组织架构照实说3、公司的业务目标面向xx、xx、xx等行业领域,聚焦客户信息化服务,成为本地领先、全国优秀的软件开发和应用集成服务商,为政企客户提供全方位、一体化、专业化的服务,成就客户价值,实现客户价值与企业价值的共同成长。
4、过程需求和目标软件开发过程要能够实现软件开发活动可控、可预见,并以提高产品质量为核心,逐步提高用户满意度。
通过过程的逐步实施,整理和吸收经验教训,提高企业软件开发活动的一致性程度,增加客户对企业的信任感和认可度。
5、公司目标、方针在哪里有描述《年度过程改进计划》和《过程策略与方针》6、组织级的过程方针包括哪些容?公司的质量方针是:积极控制项目进度,逐步改善项目进度可控性。
提高生产率,减少返工时间,降低人力成本。
主动提高产品质量,交付用户满意的产品。
以及公司已定义的14个过程域的过程方针,相应的过程文件、指导书、模版。
7、项目资源和人员职责是怎样分配的?项目开始时,软件部经理筹建项目组,指定项目经理和项目成员。
项目经理参考组织过程管理中的标准工作环境指导书计划项目软硬件资源,根据角色与术语指导书分配人员职责,每个过程中也有对本过程相关角色与职责的描述。
8、公司如何监控项目项目经理每周向部门经理交周报,汇报本周工作进展情况。
每个阶段结束时召开里程碑会议,向软件部经理汇报本阶段的工作,度量数据的分析,发现的风险和存在的问题等。
软件部经理在公司定期会议上向总经理汇报各项目的情况。
9、你参与了项目的那些监控活动?部分项目周会、每周PM报给我周报、项目各阶段的里程碑会、重要工作产品的评审会、决策会议等10、项目计划阶段你参与了那些活动?项目计划的评审和审批11、你参与了那些决策评审活动?负责项目的决策分析、需求、设计评审都参加了12、你怎样确定项目目标已经达成?通过项目度量表中收集到的数据:进度偏移率、工作量偏差率、缺陷密度、成本偏差率等。