头孢曲松 头孢噻肟 头孢他啶 头孢哌酮比较及临床应用(抗菌效力 排泄途径、血脑屏障 蛋白结合率 半衰期)
- 格式:docx
- 大小:15.91 KB
- 文档页数:4
头孢曲松、头孢噻肟、头孢他啶、头孢哌酮,四种头孢类抗生素之间的区别!第三代头孢菌素药物众多,包括注射制剂与口服制剂,但临床上最被大家所熟悉的还是头孢曲松、头孢噻肟、头孢他啶、头孢哌酮。
这四种头孢类抗生素之间有什么区别?头孢菌素分类及特点一、抗菌谱的区别1.对于敏感金黄色葡萄球菌:头孢噻肟>头孢曲松>头孢哌酮>头孢他啶。
2.对于肠杆菌:头孢曲松>头孢噻肟>头孢他啶>头孢哌酮。
3.对于铜绿假单胞菌:头孢他啶>头孢哌酮>头孢曲松>头孢噻肟。
头孢他啶对铜绿假单胞菌的作用强,超过氨基糖苷类。
4.头孢哌酮对β-内酰胺酶稳定性较差,现更多的是在使用注射用头孢哌酮钠/舒巴坦钠。
5.头孢曲松与头孢噻肟的抗菌谱相似率很高。
二、药动学的区别头孢曲松半衰期较长,一天只需给药一次。
头孢曲松易透过血脑屏障,常用于细菌性脑膜炎的经验治疗;头头孢哌酮较难透过血脑屏障,一般不用于细菌性脑膜炎的治疗。
三、临床评价1、妊娠分级头孢曲松、头孢噻肟、头孢他啶、头孢哌酮均属于B级,妊娠期内使用较为安全。
2.哺乳分级头孢曲松、头孢他啶的哺乳分级为L1级(最安全),头孢噻肟、头孢哌酮的哺乳分级为L2级(比较安全)。
三、不良反应的区别1.双硫仑反应头孢哌酮含有甲基硫代四唑基,容易导致双硫仑反应。
头孢曲松因含有甲基硫代三嗪侧链也会发生双硫仑反应。
2. 出血风险关注头孢哌酮的出血风险,其机制可能与抑制合成维生素K的肠道菌群有关。
危险人群为营养不良、吸收障碍、酗酒、长期静脉或经鼻饲管高营养患者;对危险人群宜同时给予维生素K,每日10 mg,同时监测凝血酶原时间。
参考文献:[1] 朱依谆等.药理学[M].北京:人民卫生出版社,2016:421-423[2] 抗菌药物药代动力学/药效学理论临床应用专家共识[J].中华结核和呼吸杂志,2018,41(6):409-446[3] 抗菌药物临床应用指导原则(2015年版).2015:22-23[4] 贾辅忠、李兰娟.感抗病学[M].江苏科学技术出版社.2010,978 - 7 - 5345 - 7232 - 6[5] 范宏伟等译.抗微生物治疗指南[M].第48版.中国协和医科大学出版社.2019.978-7-5679-1259-5.[6] 马小军等译.ABX指南:感染性疾病的诊断与治疗[M].第2版.科学技术文献出版社.2012.[7] 汪复,张婴元.实用抗感染治疗学[M].第2版.人民卫生出版社.2011,301-303.[8] β-内酰胺类抗生素/β-内酰胺酶抑制剂复方制剂临床应用专家共识(2020年版)[J].中华医学杂志,2020(10):738-739-740-741-742-743-744-745-746-747.[9] 林志强,陈婷婷,傅新阳.头孢菌素所致双硫仑样反应的研究进展[J].海峡药学,2020,32(05):83-85.[10] 张艳红.静脉滴注头孢他啶后饮酒致双硫仑样反应伴心肌缺血1例[J].临床医药实践杂志,2007(06):471-472.。
三代头孢头孢曲松头孢噻肟头孢他啶头孢哌酮相同点及不同点比较及临床应用(抗菌效力排泄途径、血脑屏障蛋白结合率半衰期)1 抗菌效力对铜绿假单胞菌抗菌效力,依次为头孢他啶>头孢哌酮>头孢曲松(CLSI M 100中天然耐药)>头孢噻肟(CLSI M 100中天然耐药);对肠杆菌科抗菌效力,依次为头孢曲松>头孢噻肟>头孢他啶>头孢哌酮;三代头孢菌素兼具抗厌氧菌的作用,相比较而言头孢他啶抗厌氧菌作用更弱(CLSI中无折点)。
2关于耐酶除头孢哌酮外,余均对β-内酰胺酶稳定性好。
3主要排泄途径头孢哌酮和头孢曲松主要通过肝胆排泄,而头孢他啶与头孢噻肟主要通过肾排泄。
因此建议,头孢噻肟和头孢他啶在轻、中、重度肾功能减退时需减量应用,而头孢哌酮和头孢曲松建议只有在重度肾功能减退时需减量应用。
对此,也有不同说法,《抗菌药物临床应用指导原则(2015版)》指出头孢曲松在肾功能减退时按原剂量应用。
4血脑屏障透过率头孢曲松易透过血脑屏障,不管脑膜是否有炎症;而头孢噻肟与头孢他啶在脑膜有炎症时更易透过血脑屏障,头孢哌酮对血脑屏障的渗透性是这“四兄弟”中最差的。
5蛋白结合率头孢曲松与头孢哌酮蛋白结合率最高,可达到90-95%。
因此头孢曲松或头孢哌酮不用于高胆红素血症的新生儿和早产儿的治疗。
体外实验证明其可从血清蛋白结合部位取代胆红素,从而引起患者的胆红素脑病。
6半衰期头孢曲松半衰期最长可以达到8个小时,其余3个头孢菌素类药物半衰期大概为1~2小时。
7主要的不良反应(1)双硫仑反应含甲基硫代四唑基团的药物或能代谢为甲基硫代四唑基团的药物均可致双硫仑不良反应,“四兄弟”中头孢哌酮含甲基硫代四唑基团,故较其他头孢菌素更易发生双硫仑反应,而头孢曲松虽不具有甲硫四氮唑侧链,但含甲硫三嗪侧链,也可引起此类反应发生。
(2)凝血酶原时间延长或导致出血三代头孢菌素类可致凝血酶原时间延长或导致出血可能。
究其原因:一方面广谱第三代头孢菌素可抑制肠内的正常菌群使肠内菌群紊乱,从而影响维生素K的吸收;另外如结构中具有甲基硫代四唑基团,甲基硫代四唑基团在体内代谢会消耗维生素K。
第3代头抱菌素类药物的药理作用及临床应用【摘要】目的:分析第三代头孢抗菌素类药物的药理作用以及临床应用。
方法:随机选取临床上常用的第三代头孢菌素类抗菌药物,将其用药频度(DDDs)和药剂类型与前两代予以比较,同时对头孢他啶、头孢曲松、头孢哌酮。
成人给药方式及用药剂量进行比较。
结果:第三代头孢菌素抗菌药物的用药频度为11.23,高于第一代头孢菌素类药物且低于第二代药物。
第三代头孢菌素抗菌类药物中的常用药物为头孢他啶、头孢曲松、头孢哌酮。
成人用药主要肌内注射或静脉注射给药方式,且具有明显的药理学特征。
结论:第三代头孢菌素抗菌药物临床应用较为合理,熟练掌握第三代头孢菌素的药理学特征才能更好地为头孢菌素的合理使用创造有利条件。
【关键词】第三代;头孢菌素;抗菌药物;药理作用;临床应用R96A1007-8231(2018)26-0067-01头孢菌素类抗生素地一种半合成抗生素,主要是由头孢菌素C经过改造侧链后而成,一般在繁殖期具有良好的抗菌效果,该药物具有广谱抗菌的特点,对细菌有非常强的选择作用。
该类抗生素是当前开发非常快,应用非常广的一类抗菌类药物。
其中第三代临床上应用最为广泛[1]。
1.资料与方法1.1一般资料随机选择我院2015年10月—2016年10月收治的使用第三代头孢菌素的处方,对药物的名称、用药剂量和用药方式等进行客观统计。
1.2一般方法按照专业标准中的有关内容对第三代头孢菌素类药物中常见药物的类型的药理作用进行分析,后按照日剂量分析法计算药物的用药频度(DDDs)。
DDDs计算方法为:药物总用药剂量/药物规定的日剂量,DDDs的结果与药物使用频率呈正相关关系,也就是DDDs数值越大,使用频率就越高[2]。
1.3统计学方法收集第三代头孢菌素类抗菌药物的相关数据,同时将其录入Excel电子表格当中,采用SPSS18.0对数据进行分析和处理,计数资料采用率表示,组间数据比较采用χ2检验。
2.结果三代头孢菌素DDDs比较:第一代3.96,第二代17.52.第三代11.23,第三代DDDs高于第一代,低于第二代。
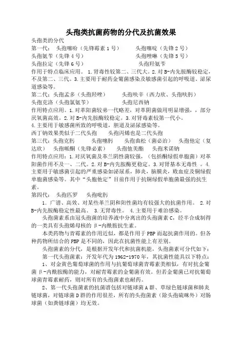
头孢类抗菌药物的分代及抗菌效果头孢类的分代第一代:头孢噻吩(先锋霉素1号)头孢噻啶(先锋2号)头孢氨苄(先锋4号)头孢唑啉(先锋5号)头孢拉定(先锋6号)头孢羟氨苄作用于特点临床应用。
1.肾毒性较第二、三代大。
2.对B-内先胺酶较稳定,不及第二、三代。
3.主要用于耐药金葡菌感染及敏感菌引起的呼吸道、泌尿道感染等。
第二代:头孢孟多(头孢羟唑)头孢呋辛(西力欣、头孢呋肟)头孢克洛(头孢氯氨苄)头孢尼西钠作用特点应用。
1.对革阳菌较弟一代略差,对革阴菌做用明显增强,,部分厌氧菌高效。
2.对B-内先胺酶较稳定。
3.对肾毒素较第一代小。
4.主要用于敏感菌所致的呼吸道,胆道及泌尿感染等。
西丁钠效果类似于二代头孢头孢丙烯也是二代头孢第三代:头孢克肟头孢噻肟头孢曲松(菌必治)头孢他定(复达欣)头孢哌酮(先锋必素)头孢他美酯头孢米诺钠作用特点应用:1.对厌氧菌及革兰阴性菌较强,(包括酮绿假单胞菌)对革阳菌作用不及一、二代。
2.对B-内先胺酶更稳定。
3.对肾基本无毒性。
4.主要用于敏感菌引起的严重感染如泌尿系,肺炎,脑膜炎,败血症及铜绿假单胞菌感染等。
其中“头胞他定”目前作用于抗铜绿假单胞菌最强的抗生素。
第四代:头孢匹罗头孢吡肟1.广谱、高效、对某些革兰阴和阳性菌均有较强大的抗菌作用。
2.对B-内先胺酶稳定性最高。
3.无肾毒性。
4.主要用于难治感染。
头孢菌素系由冠头孢菌的培养液中分离出的头孢菌素C,经半合成制得的一类具有头孢烯母核的β-内酰胺抗生素。
本类药物与青霉素的作用近似,都是作用于PBP而起抗菌作用的。
但各种药物所结合的PBP是不同的,因此在抗菌性能上有差别。
头孢菌素的分代,是根据开发年代和抗菌机能,头孢菌素可分代如下:第一代头孢菌素:开发年代为1962-1970年,其抗菌性能具以下特点:1、对金黄色葡萄球菌的作用与抗葡萄球菌青霉素类相似,有对抗金葡菌β-内酰胺酶的能力,对耐青霉素的金葡菌有效。
但若金葡菌已对抗葡萄球菌青霉素耐药,则对所有的头孢菌素也耐药。
第1-4代头孢类抗生素值之间的区别头孢类抗生素是临床应用十分广泛的抗菌药物。
根据抗菌谱、抗菌活性、对β-内酰胺酶的稳定性、肾毒性的不同,头孢菌素类抗生素可分为五代。
国内已上市的有第1-4代头孢类抗生素。
一、第1-4代头孢常用品种一吩唑脒拉氨苄,二孟夫替尼克夫丙,三肟他曲哌匹胺克地酯,四吡肟匹罗附:头孢美唑、头孢西丁、头孢米诺属于头霉素类;拉氧头孢、氟氧头孢属于氧头孢烯类。
二、第1-4代头孢的抗菌附:①头孢美唑、头孢西丁、头孢米诺的抗菌谱和抗菌作用与第2代头孢菌素相近,而且具有一定的抗厌氧菌活性,对β-内酰胺酶稳定;②肾毒性:第1代>第2代>第3代>第4代。
第1代头孢菌素:肾毒性较大,利尿药、氨基糖苷类合用可加重其肾毒性,需注意监测肾功能。
第3代头孢菌素:头孢哌酮、头孢曲松,经肝肾双途径排泄,肾功能减退时可按原治疗剂量应用。
注意:头孢哌酮/舒巴坦,中度以上肾功能不全患者应根据肾功能减退程度调整剂量。
三、第1-4代头孢的肝毒性(一过性转氨酶升高)头孢类抗生素可引起一过性转氨酶升高。
头孢唑林、头孢他啶:主要由肾脏排泄,肝功能减退时的,可按原治疗量应用。
五、第1-4代头孢的过敏反应(皮疹、荨麻疹、药疹,嗜酸性粒细胞↑,过敏性休克;皮试)所有头孢类抗生素,都可引起过敏性休克。
药品说明书明确要求皮试的品种:头孢替安、头孢甲肟、头孢米诺钠、头孢替唑钠、头孢噻肟钠舒巴坦钠、头孢噻吩钠等。
部分厂家生产的头孢曲松也要求皮试。
使用阿莫西林过敏反应的患者:慎用具有相似侧链的头孢氨苄、头孢拉定、头孢羟氨苄、头孢克洛、头孢丙烯等。
六、第1-4代头孢的双硫仑样反应所有头孢类抗生素都有发生双硫仑样反应的报道。
药品说明书明确要求避免饮酒的头孢类抗生素见下表(具体以厂家的说明书为准)。
注意:上述品种,更容易引起低凝血酶原血症,注意补充维生素K。
七、第1-4代头孢的脑组织分布脑膜有炎症时,可透过血脑屏障的常用头孢类抗生素:头孢呋辛(第2代);头孢噻肟、头孢唑肟、头孢他啶(第3代);头孢吡肟(第4代)。
临床头孢他啶、头孢曲松和头孢哌酮等药物作用及抗菌活性、药代动力学、临床用药选择、不良反应及注意事项等要点区别头孢哌酮、头孢他啶、头孢曲松是临床上常用的三代头孢菌素,均为半合成的广谱β-内酰胺类抗菌药物,主要通过抑制粘肽转肽酶,使其催化的反应不能进行,从而阻碍细胞壁的形成,导致细菌死亡而发挥抗菌作用。
第三代头孢菌素对革兰阴性杆菌作用较第一二代强,对革兰阳性菌较第一二代弱,无肾毒性,酶稳定性较第一、二代强,对铜绿假单胞菌和厌氧菌有不同程度的抗菌作用。
抗菌活性区别头孢他啶是头孢菌素中对铜绿假单胞菌、沙雷菌属作用最强的药物;头孢哌酮对β-内酰胺酶不稳定,多与酶抑制剂组合使用;头孢曲松是头孢菌素类中半衰期最长药物。
头孢他啶和头孢哌酮对包括铜绿假单胞菌在内的革兰阴性杆菌有较强的抗菌活性,而对革兰阳性菌的作用比较差。
而头孢曲松对链球菌属尤其是肺炎链球菌具有较强的抗菌活性,而对铜绿假单胞菌无效。
具体抗菌谱区别如下:头孢哌酮、头孢他啶和头孢曲松的抗菌谱注:+:表示敏感菌超过60%;±:表示敏感率30%-60%;0:敏感菌少于30%;空白为无资料。
药代动力学区别表2 头孢哌酮、头孢他啶和头孢曲松的药动学特点上述表可以看出头孢哌酮和头孢曲松主要通过胆汁和肾双通道代谢,因此肾功能不全患者不需要调整剂量,胆道感染首选此两种药物;头孢他啶主要通过肾脏代谢,肾功能不全患者需减量应用,对于泌尿系感染三种药物首选头孢他啶、临床用药选择区别三种药物均属于 B 级,妊娠期内使用较为安全。
头孢曲松和头孢他啶的哺乳分级为L1 级(最安全),头孢哌酮的哺乳分级为L2 级(比较安全)。
三种药物临床选择推荐如下:头孢哌酮、头孢他啶和头孢曲松的临床选择推荐不良反应与注意事项区别三种头孢菌素的不良反应有相似之处,常见皮疹、瘙痒、药物热等过敏反应,腹泻、恶心、呕吐消化系统症状等。
三代头孢菌素由于抗菌谱广,可致二重感染,如假膜性肠炎、念珠菌感染等。
五代头孢傻傻分不清?教你速记方法!
目前,第一、二、三、四代头孢菌素类抗生素已相继应用于临床,为控制细菌感染提供了众多的药物选择。
但这也给广大医护人员们带来了困扰,那就是——
这么多头孢怎么记啊?!
表1 各类头孢代表药物[2-3]
而且,不同种类头孢之间的对比和区分也是让人伤透脑筋......
譬如,光是头孢噻肟、头孢曲松、头孢他啶和头孢哌酮这4种常用头孢菌素,就有诸多需要记忆的知识点[4]:
参考文献:
[1] 尤启东、彭司勋.药物化学[M].北京:化学工业出版社,2004,1:455-477.[2] 五代头孢菌素的区别汇总[J].健康管理,2017(12):93-95.[3] 抗菌药物临床应用指导原则[M]. 2015:22-24[4]药物比较与临床合理选择(呼吸科疾病分册),人民卫生出版社,2014.。
头孢他啶、头孢曲松及头孢噻肟在泌尿系感染治疗中应用比较摘要:目的:分析头孢他啶、头孢曲松以及头孢噻肟在泌尿系统感染治疗中的应用效果。
方法:选取2018年4月~2019年5月90例泌尿系统感染患者,随机分为A、B、C三组,每组30例。
A组患者采用头孢他啶治疗,B组患者采用头孢曲松治疗,C组患者采用头孢噻肟治疗。
观察三组患者的临床疗效。
结果:A、B两组的治疗有效率均低于C组(P<0.05)。
结论:头孢他啶与头孢曲松在泌尿系统感染中的疗效低于头孢噻肟。
关键词:头孢他啶;头孢曲松;头孢噻肟;泌尿系统感染泌尿系统感染是糖尿病患者常见并发症,发病率较高,患者出现尿频、尿急、尿痛等症状。
由于不合理的抗生素使用,近年来病原菌对抗生素的耐药性逐渐增强,给临床抗感染治疗方案选择造成困难。
目前,第三代头孢菌素类药物是泌尿系统感染的首选药物,但产超广谱β-内酰胺酶的菌株也呈增加的趋势,影响临床治疗效果[1]。
本研究对3种常用的第三代头孢菌素类抗生素治疗老年糖尿病合并泌尿系统感染患者的临床疗效、细菌学清除率进行观察,为目前该病治疗用药选择提供参考。
1资料与方法1.1 一般资料选取2018年4月~2019年5月90例泌尿系统感染患者,随机分为A、B、C三组,每组30例。
90例患者中男性46例,女性44例;年龄为32~78岁,平均为(52.6±3.4)岁。
入选标准:所有患者经体征检查与实验室检查确诊为泌尿系统感染。
排除标准:合并泌尿系统恶性肿瘤、免疫疾病以及对本次研究药物过敏的患者。
三组患者在一般资料方面的差异无统计学意义(P>0.05),具有可比性。
1.2 方法A 组患者采用头孢他啶治疗,将 2 g 头孢他啶加入450m L 0.9%氯化钠注射液静脉滴注,1天2次。
B组患者采用头孢曲松治疗,将2 g头孢曲松加入450mL 0.9%氯化钠注射液静脉滴注,1天1次。
C组患者采用头孢噻肟治疗,将2 g头孢噻肟加入450 m L0.9%氯化钠注射液静脉滴注,1天2次。
各代头孢区别与用药方法在临床上最常用到的抗菌药就是头孢了,但是令人最头疼最难记得也是它,因为有太多代头孢了,从第一代到至今已经有五代。
头孢菌素类药物属于β-内酰胺类抗微生物药,它的特点就是抗菌谱广、抗菌作用强、耐青霉素酶、过敏反应较青霉素少见等优点,是一种高效低毒临床应用非常广泛的药物,当前的头孢菌素类药物上市品种已高达60余种,根据抗菌谱、抗菌活性、肾毒性等不同分为了五代。
今天我们就跟着文章来详细对各代头孢菌素类的特点、用法和区别进行详细说明,帮助大家对头孢有一个全面了解。
第一代头孢菌素在第一代头孢菌素中,主要代表药物有头孢唑林、头孢拉定、头孢氨苄、头孢羟氨苄和头孢硫脒。
它们主要是对革兰氏阳性菌感染,包括耐药金黄葡萄球菌感染以及耐青霉素的淋病奈瑟菌有抗菌作用,主要治疗因为敏感菌引发的上下呼吸道感染、泌尿道感染、心内膜感染、骨、关节组织和皮肤软组织感染等情况。
主要用法是对于头孢唑林,每次0.5g左右,通过静脉输液为主,头孢拉定每次1g左右,通过静脉输液为主,头孢氨苄每次0.5g左右口服,普通的片剂或胶囊,需要空腹服药,这样才能够减少药物对胃部的刺激,缓释片剂也可以在饭后服药。
第二代头孢菌素代表药物有头孢呋辛、头孢替安、头孢克洛、头孢丙烯、头孢夫辛酯,它的主要作用是能够对革兰氏阴性菌、阳性球菌等具有较强的抗菌作用,所以被称之为是广谱抗生素,常用来治疗消化道、胆道、肠道尿道和软组织、骨关节、盆腔腹部感染。
也被用作围手术期的预防用药,以头孢呋辛为例。
头孢呋辛主要是1g左右,通过静脉输液应用,头孢呋辛酯口服0.3g左右,进食服用或者和牛奶同时服用即可,头孢克洛也是口服,用量在0.3g左右,一般建议在餐前一小时或餐后两小时服用,普通片剂胶囊可以空腹服用或者服用前进食少量食物,这样是为了减少肠道反应。
如果是缓释片,则需要在进食或餐后一小时内服用,每天服用两次就可以。
第三代头孢菌素第三代头孢菌素主要的药物有头孢曲松、头孢噻肟、头孢他啶、头孢哌酮、头孢克肟、头孢地尼和头孢泊肟酯。
九、头孢噻肟、头孢哌酮、头孢曲松、头孢他啶等第三代头孢菌素在抗菌谱、药动学和适应证上有哪些不同?答:头孢噻肟、头孢哌酮、头孢曲松、头孢他啶是临床上最为常用的三代头孢菌素,抗菌谱均较广,对G 菌和耐酶的葡萄球菌均有较好的抗菌活性。
但各自的侧重点不同,对G 菌中的肠杆菌科而言,头孢噻肟作用最强,其次为头孢他啶,头孢哌酮最差。
对于铜绿假单胞菌、沙雷菌、不动杆菌等不发酵杆菌来说,头孢他啶、头孢哌酮作用较强,而头孢噻肟最差。
在药代动力学上,头孢他啶和头孢噻肟主要经肾排泄,对复杂的肾盂肾炎、肾脓肿、肾周围炎的疗效优良。
而70%的头孢哌酮,30%-40% 的头孢曲松经肝胆系排泄,因此,这两药在肝胆中的浓度较高,适用于肝胆系感染。
对肾功能不全的病人,这两药在剂量调整上不很严格,但由于经胆道进入肠腔中药物多,易发生消化系统的不良反应、菌群失调及二重感染。
除了头孢哌酮外,其余药物对β-内酰胺酶较稳定,头孢噻肟经肝脏代谢后活性下降,在处理严重G—菌感染时需用较大剂量。
头孢哌酮分子结构中存在一个四氮唑基团,可抑制肠道细菌合成维生素K ,长期应用可因凝血酶原合成不足,有出血倾向。
头孢哌酮难以透过血脑屏障。
三代头孢菌素中以头孢曲松半衰期最长(7-8h),全日剂量可单次或分两次给药,脑脊液中的浓度较高,特别适用于G—菌引起的中枢神经系统感染,对淋球菌也有良好的抗菌活性,是治疗淋病的良好药物。
头孢噻肟临床用于肠杆菌科细菌感染的治疗。
头孢哌酮适用于不发酵杆菌引起的肝胆系感染。
头孢曲松适用于各种G—菌引起的感染,尤其适用于肝胆系感染或合并有肾功能不全或肝功能不全的病人。
头孢他啶临床可用于不发酵杆菌引起的感染,包括免疫缺陷者的感染。
六、头孢拉定注射剂是不是一代头孢菌素注射剂中的最好品种?答:供注射用的一代头孢菌素主要有 4 个品种:头孢噻吩、头孢噻啶、头孢唑林和头孢拉定。
总体上看,头孢拉定并不是最好的品种。
对G+菌,如耐青霉素的葡萄球菌和某些G—菌来说,作用最强的是头孢唑林和头孢噻啶,其次为头孢噻吩,头孢拉定最差。
临床上常用的三代头孢,你分得清吗?展开全文第三代头孢菌素是临床上较为常用的一类抗菌药物,常用的品种有头孢曲松、头孢哌酮、头孢噻肟以及头孢他啶等,它们之间有什么区别,临床上应该怎么选用呢?抗菌活性1. 革兰阳性球菌(1)头孢噻肟对革兰阳性球菌的抗菌活性要优于其他注射用三代头孢菌素,但不及第二代头孢菌素中的头孢呋辛及第一代头孢菌素的头孢唑林,所以并不作为阳性球菌感染的首选;(2)甲氧西林敏感的金黄色葡萄球菌:头孢哌酮及头孢噻肟对金黄色葡萄球菌的作用与某些第二代头孢菌素相似,优于头孢他啶;(3)肺炎链球菌与化脓性链球菌:头孢曲松与头孢噻肟是公认用来作为青霉素耐药肺炎链球菌感染的有效治疗药物。
2. β-内酰胺酶的稳定性:(1)头孢他啶在三代头孢菌素中对酶的稳定性较好,优于其他品种;(2)头孢哌酮稳定性不及其他第三代头孢菌素;(3)头孢曲松与头孢噻肟相似。
3. 革兰阴性杆菌:(1)头孢哌酮在三代头孢菌素中相对较弱;(2)头孢曲松对大肠埃希菌与肺炎克雷伯菌的抗菌活性低于头孢他啶。
4. 铜绿假单胞菌:(1)头孢他啶的体外作用稍弱于某些氟喹诺酮类药物,但强于其他β-内酰胺类和氨基糖苷类;(2)头孢哌酮对铜绿假单胞菌的作用在三代头孢菌素中仅次于头孢他啶。
感染治疗1. 给药方便:头孢曲松半衰期为头孢菌素当中最长的,可以一日一次给药;2. 血脑屏障:头孢哌酮难以透过血脑屏障,不适用于中枢神经系统感染;’3. 胆道感染:头孢曲松与头孢哌酮主要经过胆汁排泄,可以用于胆道感染。
特殊疾病状态典型不良反应1. 凝血功能障碍及出血头孢菌素类抗菌药物具有巯甲基四氮唑侧链,在体内可干扰维生素K循环,阻碍凝血酶原的合成,扰乱凝血机制,而导致比较显著的出血倾向;头孢菌素的7位C原子的取代基中有-COOH基团可阻抑血小板凝集功能,而使出血倾向更加严重;凝血功能障碍的发生与药物用量大小、疗程长短直接相关;三代头孢菌素中头孢哌酮应用时比较常出现,其他药物也有相关报道;2. 双硫仑反应几种药物均有报道,但头孢哌酮较为常见;3. 精神异常头孢他啶,尤其是在患者肾功能减退的情况下更易出现;血脑屏障通透性改变、药物排泄率降低、游离药物浓度增高,三者共同构成了头孢菌素对老年肾功能不全患者中枢神经系统的损害机制;且头孢他啶尚可拮抗中枢神经系统中抑制性介质γ一氨基丁酸,可加重神经系统的不良反应;4. 溶血头孢曲松引起的溶血性贫血属于免疫复合物型,其机制为反复注射药物刺激机体产生药物依赖性抗体,该抗体与头孢曲松或其代谢产物形成免疫复合物,并与红细胞膜上的特异性靶蛋白结合,激活补体,导致红细胞破裂,引起溶血反应。
第三代头孢菌素有:头孢噻肟、头孢曲松、头孢他啶、头孢哌酮,共同特点有:1.对G+菌抗菌活性弱于一、二代,对G-杆菌、绿脓杆菌及厌氧菌作用强。
2.对β-内酰胺酶高度稳定。
3.对肾脏基本无毒性。
4.半衰期长,分布广。
5.用于治疗尿路感染及危及生命的败血症、脑膜炎、肺炎、骨髓炎等,对大肠杆菌、克雷伯氏肺炎为首选。
头孢噻肟:为第三代半合成头孢菌素,抗菌谱比头孢呋肟更广,对革兰阴性菌的作用更强,但对阳性球菌不如第一代与第二代头孢菌素。
对绿脓杆菌与厌氧菌仅有低度抗菌作用.抗菌谱包括嗜血性流感杆菌、大肠杆菌、沙门杆菌克雷白产气杆菌属及奇异变形杆菌、奈瑟菌属、葡萄球菌、肺炎球菌、链球菌等。
临床上主要用于各种敏感菌的感染,如呼吸道、五官、腹腔、胆道、脑膜炎、淋病、泌尿系统感染、皮肤软组织感染、创伤及术后感染、败血症等。
婴幼儿不能肌内注射。
对青霉素过敏及严重肾功能不全者慎用。
长期用药可致二重感染,如念珠菌病、伪膜性肠炎等,应予以警惕。
头孢曲松:该药品为半合成的第三代头孢菌素,对大多数革兰阳性菌和阴性菌都有强大抗菌活性,抗菌谱包括绿脓杆菌、大肠杆菌、肺炎杆菌、流感嗜血杆菌、产气肠细菌、变形杆菌属、双球菌属及金葡菌等。
该药品对β内酰胺酶稳定。
临床主要用于敏感菌感染的脑膜炎、肺炎、皮肤软组织感染、腹膜炎、泌尿系统感染、淋病、肝胆感染、外科创伤,败血症及生殖器感染等。
已作为治疗淋病的第一线药物。
头孢曲松不得用于高胆红素血的新生儿和早产儿的治疗。
如新生儿(≤28天)需要(或预期需要)使用含钙的静脉输液营养液治疗,则禁止使用头孢曲松,因为有产生头孢曲松-钙沉淀的危险。
头孢他啶:为半合成的第三代头孢菌素。
制品为游离酸(五水化合物),并加有一定量的无水碳酸钠,制成注射剂供用。
适用于敏感革兰氏阴性杆菌所至的败血症、下呼吸系感染、腹腔胆系感染、复杂性尿路感染和严重皮肤软组织感染。
头孢哌酮:本品为白色或类白色结晶性粉末;无臭,有引湿性。
五代头孢,代表药物临床应用一文说清!头孢,可以说是药店里最常见的抗菌药。
自20世纪60年代以来,已经发展到第五代。
头孢氨苄、头孢拉定、头孢克洛、头孢替安、头孢噻啶、头孢硫脒、头孢噻肟钠、头孢特伦、头孢匹罗、头孢吡肟、头孢地尼、头孢洛林....作为专业的药店人,你能分清它们之间的异同吗?第一代头孢第一代头孢以广谱抗生素居多,对革兰氏阳性菌的作用较强,对格兰仕阴性菌的作用较弱。
代表药物:头孢噻吩、头孢唑林、头孢拉定、头孢氨苄等。
临床应用:适用于轻中度的呼吸道感染、尿路感染、妇科炎症、关节炎、皮肤、软组织感染。
注意事项:第一代头孢的肾毒性是五代头孢里面最大的。
第二代头孢第二代头孢基本属于广谱抗生素,相较而言,第二代头孢对革兰氏阴性菌和厌氧菌的抗菌性都比较强,但对革兰氏阳性菌的抗菌性反而比第一代要弱。
肾毒性较弱。
代表药物:头孢克洛、头孢呋辛、头孢尼西、头孢雷特等。
临床应用:适用于敏感菌群,如大肠杆菌,沙门菌属等所致的胆道、肠道以及尿路感染,妇科感染等。
第三代头孢第三代头孢属于广谱抗菌药,对革兰氏阴性菌的抗菌性更强,对革兰氏阳性菌的抗菌性比第一、二代头孢都低。
肾毒性非常低,接近无。
代表药物:头孢曲松、头孢他啶、头孢匹胺、头孢唑肟等。
临床应用:适用于重症耐药或敏感菌群引起的严重感染,如肺炎、盆腔炎、脑膜炎、败血症等。
第四代头孢第四代头孢的抗菌谱与第三代头孢相似,但第四代头孢更广。
无论是革兰氏阳性菌还是阴性菌,第四代头孢都有较强的抗菌作用,对葡萄球菌也有抗菌作用。
无肾毒性。
代表药物:头孢匹罗、头孢吡肟、头孢唑喃等。
临床应用:适用于各种严重感染以及对第三代头孢菌素耐药的细菌感染疾病。
第五代头孢迄今为止,第五代头孢是最新一代头孢。
与第四代相比,第五代头孢的革兰氏阴性菌抗菌谱相似,但革兰氏阳性菌的抗菌谱更广。
代表药物:头孢吡普、头孢托罗、头孢洛林等临床应用:适用于社区获得性肺炎、敏感菌群所致的皮肤感染、软组织感染等疾病。
头孢类抗菌药物的分代及抗菌效果公司标准化编码 [QQX96QT-XQQB89Q8-NQQJ6Q8-MQM9N]头孢类的分代第一代:头孢噻吩(先锋霉素1号)头孢噻啶(先锋2号)头孢氨苄(先锋4号)头孢唑啉(先锋5号)头孢拉定(先锋6号)头孢羟氨苄?作用于特点临床应用。
1.肾毒性较第二、三代大。
2.对B-内先胺酶较稳定,不及第二、三代。
3.主要用于耐药金葡菌感染及敏感菌引起的呼吸道、泌尿道感染等。
第二代:头孢孟多(头孢羟唑)头孢呋辛(西力欣、头孢呋肟)头孢克洛(头孢氯氨苄)。
头孢尼西钠?作用特点应用。
1.对革阳菌较弟一代略差,对革阴菌做用明显增强,,部分厌氧菌高效。
2.对B-内先胺酶较稳定。
3.对肾毒素较第一代小。
4.主要用于敏感菌所致的呼吸道,胆道及泌尿感染等。
西丁钠效果类似于二代头孢?头孢丙烯也是二代头孢?第三代:头孢克肟?头孢噻肟?头孢曲松(菌必治)头孢他定(复达欣)头孢哌酮(先锋必素)头孢他美酯?头孢米诺钠?作用特点应用、1.对厌氧菌及革兰阴性菌较强,(包括酮绿假单胞菌)对革阳菌作用不及一、二代。
2.对B-内先胺酶更稳定。
3.对肾基本无毒性?4.主要用于敏感菌引起的严重感染如泌尿系,肺炎,脑膜炎,败血症及铜绿假单胞菌感染等。
其中“头胞他定”目前作用于抗铜绿假单胞菌最强的抗生素。
第四代:头孢匹罗?头孢吡肟?1.广谱、高效、对某些革兰阴和阳性菌均有较强大的抗菌作用。
2.对B-内先胺酶稳定性最高。
3.无肾毒性。
4.主要用于难治感染。
*****************************************************************头孢菌素系由冠头孢菌的培养液中分离出的头孢菌素C,经半合成制得的一类具有头孢烯母核的β-内酰胺抗生素。
本类药物与青霉素的作用近似,都是作用于PBP而起抗菌作用的。
但各种药物所结合的PBP是不同的,因此在抗菌性能上有差别。
头孢菌素的分代,是根据开发年代和抗菌机能,头孢菌素可分代如下:第一代头孢菌素:开发年代为1962-1970年,其抗菌性能具以下特点:1、对金黄色葡萄球菌的作用与抗葡萄球菌青霉素类相似,有对抗金葡菌β-内酰胺酶的能力,对耐青霉素的金葡菌有效。
【临床上常用的几种三代头孢菌素药理作用汇...第三代头孢菌素类抗菌药物种类众多,不同种类的药物抗菌谱存在显著差异,分清常用药物的药理作用以便临床合理诊疗方案的制定尤为重要。
临床上常用的三代头孢菌素有头孢他啶、头孢曲松、头孢哌酮、头孢克肟,它们主要的给药途径为静脉注射、静脉滴注、肌内注射、口服。
这几种头孢在不同年龄人群药物用药存在差异,提示临床在实际使用时,应当根据患者的用药指征决定药物种类与药量,以避免抗生素滥用。
1. 头孢他啶属于抗菌谱相对较广的药物种类,其对革兰阳性菌及阴性菌均有极强的抗菌活性,除此之外,还对变形杆菌、肺炎球菌、大肠杆菌等病原菌存在杀菌作用,该药物进入人体后,可在短时间内发挥药效,且不易与机体血浆蛋白结合,用药更为安全。
2. 头孢曲松头孢曲松抗菌作用主要通过抑制细胞壁合成而实现,其可以降解多种β-内酰胺酶,对流感杆菌、沙雷杆菌、淋球菌、吲哚阳性变形杆菌等尤为敏感,是败血病、呼吸道感染、皮肤感染的首选药物,但应当注意的是,该药物对于不动杆菌属、阴沟肠杆菌、铜绿假单胞菌等病原菌敏感性较弱,对多种脆弱拟杆菌的抑制作用同样不明显,提示临床应当谨慎用药。
3. 头孢哌酮头孢哌酮是可与氨基糖苷类药物同时使用的抗生素,其主要作用于枸橼酸杆菌、伤寒沙门菌、铜绿假单胞菌等,对于鼠伤寒杆菌、肠球菌、脆弱拟杆菌等效果较差,有报道提示该药物可能引发过敏反应,患者会出现恶心、呕吐、腹泻、发热、瘙痒等诸多不良反应,同时该药物还会干扰维生素 K 在人体内的正常代谢,使得患者出现出血倾向,因此,临床在使用头孢哌酮时应当关注患者是否存在过敏史,在长期或大剂量用药时需密切关注患者的各项体征。
4. 头孢克肟头孢克肟是对β 内酰胺酶稳定的半合成型的抗生素药物,其进入人体后,于蛋白3、1a、1b 等均具有较高的亲和作用,阻碍病原菌生物学行为,并促使其在短时间内溶解死亡,该药物对于化脓性链球菌、淋球菌、肺炎球菌、流感杆菌等绝大部分肠杆菌科细菌灭菌作用良好,常用于治疗胆道、泌尿系统、呼吸系统的感染。
三代头孢头孢曲松头孢噻肟头孢他啶头孢哌酮相同点及不同点比较及临床应用(抗菌效力排泄途径、血脑屏障蛋白结合率半衰期)
1 抗菌效力
对铜绿假单胞菌抗菌效力,依次为头孢他啶>头孢哌酮>头孢曲松(CLSI M 100中天然耐药)>头孢噻肟(CLSI M 100中天然耐药);
对肠杆菌科抗菌效力,依次为头孢曲松>头孢噻肟>头孢他啶>头孢哌酮;
三代头孢菌素兼具抗厌氧菌的作用,相比较而言头孢他啶抗厌氧菌作用更弱(CLSI中无折点)。
2关于耐酶
除头孢哌酮外,余均对β-内酰胺酶稳定性好。
3主要排泄途径
头孢哌酮和头孢曲松主要通过肝胆排泄,而头孢他啶与头孢噻肟主要通过肾排泄。
因此建议,头孢噻肟和头孢他啶在轻、中、重度肾功能减退时需减量应用,而头孢哌酮和头孢曲松建议只有在重度肾功能减退时需减量应用。
对此,也有不同说法,《抗菌药物临床应用指导原则(2015版)》指出头孢曲松在肾功能减退时按原剂量应用。
4血脑屏障透过率
头孢曲松易透过血脑屏障,不管脑膜是否有炎症;而头孢噻肟与头孢他啶在脑膜有炎症时更易透过血脑屏障,头孢哌酮对血脑屏障的渗透性是这“四兄弟”中最差的。
5蛋白结合率
头孢曲松与头孢哌酮蛋白结合率最高,可达到90-95%。
因此头孢曲松或头孢哌酮不用于高胆红素血症的新生儿和早产儿的治疗。
体外实验证明其可从血清蛋白结合部位取代胆红素,从而引起患者的胆红素脑病。
6半衰期
头孢曲松半衰期最长可以达到8个小时,其余3个头孢菌素类药物半衰期大概为1~2小时。
7主要的不良反应
(1)双硫仑反应
含甲基硫代四唑基团的药物或能代谢为甲基硫代四唑基团的药物均可致双硫仑不良反应,“四兄弟”中头孢哌酮含甲基硫代四唑基团,故较其他头孢菌素更易发生双硫仑反应,而头孢曲松虽不具有甲硫四氮唑侧链,但含甲硫三嗪侧链,也可引起此类反应发生。
(2)凝血酶原时间延长或导致出血
三代头孢菌素类可致凝血酶原时间延长或导致出血可能。
究其原因:一方面广谱第三代头孢菌素可抑制肠内的正常菌群使肠内菌群紊乱,从而影响维生素K的吸收;另外如结构中具有甲基硫代四唑基团,甲基硫代四唑基团在体内代谢会消耗维生素K。
这就是为什么四兄弟中头孢哌酮更易导致致凝血酶原时间延长或出血。
(3)过敏反应
过敏反应同样是第三代头孢菌素的常见不良反应,主要表现为皮疹、药物热、哮喘等,严重者可致过敏性休克,甚至死亡。
1老大头孢噻肟
(1)对肠杆菌科细菌的作用较强,但对铜绿假单胞菌等的作用较差。
(2)β-内酰胺酶稳定性好。
(3)能透过血脑屏障。
(4)组织浓度高部位主要是骨和脑脊液(CSF)。
因此临床上常用于肺炎及其他下呼吸道感染、尿路感染、脑膜炎、败血症、腹腔感染、盆腔感染、皮肤软组织感染、生殖道感染、骨和关节的感染等。
另外,头孢噻肟可以作为小儿脑膜炎的选用药物。
2老二头孢曲松
与老大很相似,抗肠杆菌科细菌作用强,对铜绿假单胞作用不如头孢他啶和头孢哌酮。
但其透过血脑屏障的浓度居头孢菌素首位,且其半衰期长达8h,故每日只需给药1~2次;40%的药物自胆汁排泄,因此尤其适用于肝胆系统与中枢神经系统(CNS)细菌感染,肝、肾功能不全者使用也较为安全。
头孢曲松除了警惕双硫仑不良反应,应特别注意禁止与含钙注射剂共同使用,原因在于头孢曲松钠与含钙溶媒相溶之后,其阴离子会游离出来余钙结合形成难溶性沉淀,为此在头孢曲松钠说明书上特别标注了“本品不能加入乳酸钠林格注射液以及复方氯化钠注射液等含钙的溶液中使用”。
还有一个特点就是本品单剂可治疗单纯性淋病。
3老三头孢他啶
主要是对铜绿假单胞菌、沙雷菌属等抗菌作用作用较强,对不动杆菌属具有一定的抗菌活性,用于某些免疫缺陷者的感染治疗有一定疗效。
其组织浓度分布较高部位主要在骨、腹腔、皮肤、脑脊液等。
由多种耐药革兰阴性杆菌引起的免疫缺陷者感染、医院感染以及革兰阴性杆菌或铜绿假单胞菌所致中枢神经系感染尤为适用。
4老幺头孢哌酮
对铜绿假单胞菌、沙雷菌属的作用仅次于头孢他啶,对其他革兰阴性杆菌的作用不如其他第三代头孢菌素品种,是“四兄弟”中是唯一对β-内酰胺酶不稳定的药物,故临床常用其与酶抑制剂联合的复方制剂。
头孢哌酮排泄途径主要经肝胆排泄,故更适用于肝胆系统感染及肾功能不全者感染。
该药也是“四兄弟”中唯一难以透入脑脊液的一种,通常不用于中枢神经系统(CNS)感染。
由于本品含甲基硫代四唑基团,与其它头孢菌素相比,更易出现双硫仑样反应,同时大剂量长期使用可造成凝血功能障碍,易引起各种出血反应,必要时可补充维生素K。