法医毒理学
- 格式:ppt
- 大小:2.83 MB
- 文档页数:55
法医毒理学:是一门主要应用毒理学及有关学科的理论和技术,研究与法律有关的自杀、他杀和意外或灾害事故引起中毒的学科。
毒物:在日常接触条件下,以较小剂量进入机体后,能与生物体之间发生化学或物理化学作用,导致机体组织细胞代谢、功能和(或)形态结构损害的化学物质。
中毒:机体由于毒物的作用,器官、组织、细胞代谢、功能和(或)形态结构遭受损害而出现的疾病状态称为中毒。
我国毒物种类的特点:农药最为多见,其次为一氧化碳、催眠镇定剂、杀鼠剂、氰化物、有毒动植物、金属毒物等。
毒物毒性反应类型:1、局部和全身毒性效应2、速发性和迟发性毒性效应3、致敏和自体免疫反应4、特异质反应5、可逆性和不可逆性毒性效应6、致癌、致畸、致突变作用。
毒物相互作用:联合作用:独立作用、相加作用、协同作用、增毒作用;拮抗作用。
协同作用:当同时接触两种有类似毒性效应的毒物时,其毒作用超过两者分别作用之和。
根据毒物进入机体后毒物作用的快慢,将中毒分为:急性中毒:24小时内,生物机体一次或多次摄入或接触毒物导致的中毒。
慢性中毒:少量多次接触或摄入毒物在3个月以上而导致的中毒。
亚急性中毒:介于急性与慢性中毒之间的中毒恶心、呕吐、腹痛、腹泻:重金属盐、腐蚀性酸和碱、酒精、卤素、烟碱、乌头碱、甲醛、安替比林、苦味毒、绿黎芦碱、水杨酸盐、硼酸盐、氟化物、磷、酚、甲醇、毒茸、二甲苯、洋地黄。
阿司匹林、草酸、松节油、吗啡、滴滴涕、苯、有机磷剂、许多有毒植物(如雷公藤、发芽马铃薯、白果、苍耳子、桐油)及有毒动物(河豚、斑蝥等)。
抽搐:士的宁、马钱子碱、铰盐、苯丙胺(安非他明)、咖啡因、氨茶碱、有机氯剂、有机磷剂、局部麻醉剂(普鲁卡因、布比卡因、利多卡因)、樟脑、可卡因、阿托品、烟碱、乌头碱、苦味酸、氰化物、氟化物、酚、安替比林,钡、山道年、鱼藤、发芽马铃薯、马桑、苍耳子。
昏迷:乙醇、巴比妥类、氯丙嗓类、阿片、吗啡、水合氯醛、氯仿、乙醚、氰化物、一氧化碳、水杨酸盐、烟碱、苯、阿托品、酚、蓖若碱、钩吻碱、硫化氢、有机磷及有机氯剂、煤油、苍耳子、白果、马桑、蛇毒。
简述法医学的分支学科及其主要研究内容
法医学是研究应用自然科学原理和方法,解决法律实际问题的一门交叉学科。
它的分支学科涉及多个领域,每个分支学科都有其独特的研究内容和方法。
1. 法医病理学:研究疾病和死亡原因,特别是通过解剖尸体来确定死因。
法医病理学通过对尸体进行病理解剖、组织学检查和药物分析等手段,可以确定死因,鉴定病变特征,并提供法庭所需的证据。
2. 法医毒理学:研究毒物对人体的影响以及毒物致死的机制。
法医毒理学通过对尸体、组织、体液和物证样本的化学分析,鉴定和测定毒物的种类、浓度和毒性,以确定是否存在毒物中毒事件,并在刑侦和法庭上提供相关证据。
3. 法医物证学:研究物证的鉴定和分析,包括血迹、体液、指纹、纤维、土壤、工具痕迹等。
法医物证学通过对物证的形态、组成和特征等进行科学分析与比对,可以为刑侦和法庭提供犯罪嫌疑人的识别和辨认。
4. 法医临床学:研究刑事案件中的伤害和伤害的鉴定。
法医临床学通过对受害人和嫌疑人的身体检查、病史调查和实验室检测,确定
伤害的类型、性质和程度,并提供证据与专业意见。
5. 法医人类学:研究骨骼和遗传信息的鉴定和分析,用于解决人的身份问题。
法医人类学通过对人骨和DNA等的形态、组织学、遗传学分析,可以确定人的年龄、性别、身份,甚至是解决未解之谜的身份问题。
除了以上几个主要的分支学科外,法医学还涉及其他领域,如法医心理学、法医精神病学、法医工程学等。
这些分支学科的研究内容和方法,共同为刑事司法提供科学依据,保护公民的权益,维护社会的公正与公平。
法医学的分支学科法医学是一门综合性的学科,而在法医学中又存在着多个分支学科,这些分支学科各自有着不同的研究对象和方法,对于犯罪侦查、法律裁判、公共安全等方面都有着重要的作用。
本文将介绍几个常见的法医学分支学科,以帮助读者更好地了解法医学的广泛应用范围。
第一、法医病理学法医病理学是法医学的一个重要分支学科,主要研究尸体的变化规律及其他病变情况。
法医病理学在司法实践中的应用非常广泛,通过对尸体的解剖检查可以确定死因、估算死亡时间、找出犯罪证据等。
法医病理学的研究成果对于犯罪侦查和司法裁判起着至关重要的作用。
第二、法医毒理学法医毒理学是研究毒物的特性、作用机制、检测方法等的学科。
毒物可以在犯罪案件中被用来实施毒害、麻醉等行为,而法医毒理学可以通过对尸体、血液等样本的检测,来确定死者是否受到毒物侵害以及毒物种类和使用方法等信息,从而为案件侦破和证据分析提供依据。
第三、法医心理学法医心理学是研究犯罪行为背后的心理动机、行为模式、犯罪者心理特征等的学科。
通过对犯罪现场、犯罪者的心理测试、心理分析等手段,法医心理学可以帮助破译犯罪背后的心理密码,为犯罪侦查提供重要线索,帮助司法部门揭开案件的真相。
第四、法医人类学法医人类学是研究人类骨骼特征、地质特征、遗传特征等的学科,通常用于对尸体的鉴定和骨骼的性别、年龄、身高等特征的判定。
在无名尸体确认、失踪人员寻找以及刑事案件中遗体识别等方面,法医人类学都发挥着重要的作用,为司法部门提供科学依据。
总结起来,法医学的分支学科在犯罪侦查、司法裁判、公共安全等方面都有着重要的应用,通过各自的研究和实践,这些分支学科共同构成了一个完整的法医学体系,在维护社会治安、保障人民生命财产安全等方面发挥着不可替代的作用。
希望通过本文的介绍,读者能对法医学的分支学科有更深入的了解,并认识到其在社会发展中的重要性。
法医学的法医毒理学法医学是一门应用科学,旨在通过对尸体的解剖和病理分析,来确定死因和犯罪行为的证据。
而在法医学中,法医毒理学则是其中的重要分支,专门研究毒物对人体的影响以及相关的法医调查工作。
毒物是指能够对生物体产生有害作用的物质。
毒物可以来自于自然界,如某些植物或动物产生的毒液;也可以来自于人工合成,如医药品、化学品等。
无论毒物的来源如何,法医毒理学致力于通过分析毒物与人体的相互作用,来确定死亡原因或者疑似中毒的证据。
首先,法医毒理学研究毒物的吸收、分布、代谢和排泄等过程。
毒物可以通过各种途径进入人体,包括消化道、呼吸道、皮肤和黏膜等。
毒物的吸收和分布的方式会对中毒的表现和结果产生重要影响。
比如,摄入毒物可能导致胃肠道症状,而吸入毒物可能导致呼吸系统症状。
了解毒物在人体内的代谢和排泄过程,可以帮助法医学家确定毒物的作用时间和持续时间。
其次,法医毒理学研究毒物的毒性和剂量效应。
毒物的毒性取决于毒物本身的性质以及人体的特定情况。
然而,毒物的剂量效应则是指毒物的效应与剂量之间的关系。
通常来说,剂量越高,毒物的效应越严重。
通过研究毒物的毒性和剂量效应,可以帮助法医学家确定中毒的程度和可能的致命性。
另外,法医毒理学还涉及到毒物的检测和分析。
毒物的检测主要通过对生物样本(如尿液、血液、组织等)的分析,来确定毒物的存在和浓度。
常用的方法包括气相色谱-质谱联用技术、高效液相色谱技术等。
通过对毒物的检测和分析,可以提供有力的证据,支持法医学家对死因和犯罪行为的判断。
最后,法医毒理学还涉及到对毒物性格的研究。
毒物性格是指毒物的特征和行为规律。
例如,某些毒物可能具有潜伏期,即中毒症状可能在一段时间后才出现。
了解毒物性格可以帮助法医学家预测和解释中毒的过程,进而提供更准确的法医诊断。
综上所述,法医毒理学是法医学领域中重要的研究分支,它通过对毒物与人体相互作用的研究,来确定死亡原因或者疑似中毒的证据。
它包括毒物的吸收、分布、代谢和排泄等过程的研究,毒物的毒性和剂量效应的研究,毒物的检测和分析,以及毒物性格的研究。
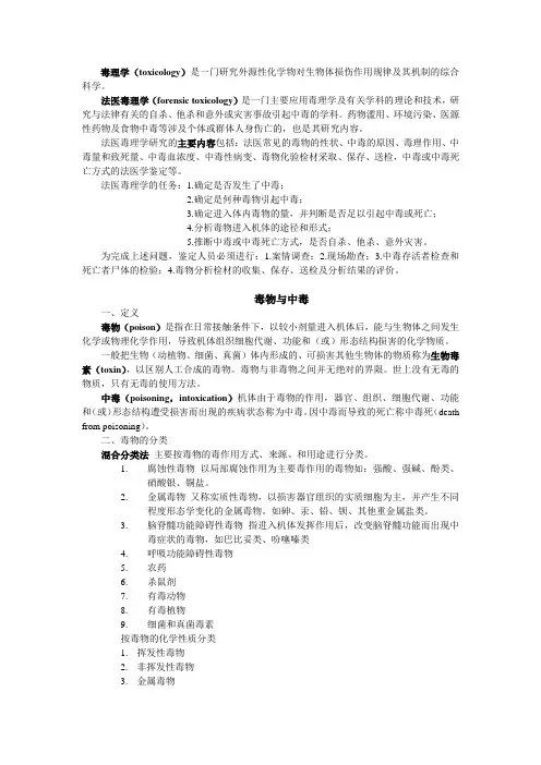
法医毒理学复习资料№名词解释★毒理学:是一门研究外源化学物对生物体损伤作用规律及其机制的综合性学科★法医毒理学:是主要应用毒理学及有关学科的理论和技术,研究与法律有关的自杀、他杀和意外或灾难事故引起中毒的一门学科。
是毒理学的分支学科。
★毒物:是指在日常接触条件下,以较小剂量进入机体后,能在生物体之间发生化学或物理化学作用,导致机体组织细胞代谢、功能和(或)形态结构损害的化学物质。
★中毒:机体由于毒物的作用,器官、组织、细胞代谢、功能和(或)形态结构遭受损害而出现的疾病状态称为中毒。
★迟发性毒性效应:指在接触毒物后经过一段时间才出现的毒性作用。
★速发性毒性效应:指单次接触毒物后随即发生或出现的毒性作用。
多为刺激性或腐蚀性毒物。
★靶器官或靶组织:毒物可以直接发挥毒作用的器官或组织★终毒物:是指毒物可直接与内源性靶分子反应,并造成机体损害时的化学形态。
★中毒量或中毒浓度:凡能使机体发生中毒症状的毒物的最小剂量或浓度★致死量或致死浓度:凡能致机体中毒死亡的毒物的最小剂量或对低浓度。
★半数致死量(LD50):能引起一组受试实验动物半数中毒死亡的剂量。
★绝对致死量(LD100):能引起一组受试实验动物全部中毒死亡的最低剂量。
★最小致死量(MLD):能引起一组受试实验动物个别中毒死亡的最小剂量。
★最大耐受量(MTD):一组受试实验动物中,不引起动物死亡的最大剂量。
★中毒血浓度:引起中毒反应的血中最低浓度。
★致死血浓度:引起中毒死亡的血中最低浓度。
★死后毒物再分布:指毒物在尸体内浓度的改变过程,特别是指心血中毒物浓度的变化。
★医源性药物中毒:医疗工作中因为各种原因而错用药物、用药过量、用药途径错误或药物被毒物污染等引起的中毒,称为医源性药物中毒。
一般来说也多属于意外中毒,并常因此而引起医疗纠纷。
★中毒性肝病:肝是体内最主要的解毒器官,多种药物或毒物可直接损害肝细胞,使之发生肝细胞水变性、脂肪变性、甚至中毒性肝坏死导致中毒性肝病★中毒性肾病:肾是排泄毒物的主要器官,多种药物和毒物可致肾脏损害引起中毒性肾病。
基本概念:1.法医毒理学:是毒理学的一个分支学科,主要应用毒理学、法医病理学、毒物分析及相关学科的理论和技术,研究与法律有关的中毒死亡案件的发生发展规律。
2.毒物:a.广义上的毒物:指进入体内后,通过物理学、化学或生物学的作用,使机体的器官组织形态结构发生异常变化和/或功能发生障碍的任何物质。
b.狭义上的毒物:即法医学上通常所说的毒物,指以较小剂量进入体内后,通过化学或物理化学作用,导致机体器官组织形态结构和/或功能发生异常变化的物质。
3.中毒:指由于毒物对机体器官、组织、细胞代谢、功能和/或形态结构产生损害而呈现的疾病状态。
根据接触毒物的量和时间上的差异,中毒可分为急性、亚急性和慢性中毒三种。
4.毒物毒作用的靶器官、靶组织:指毒物选择性损害的生物体器官、组织和效应器。
5.毒物蓄积库:将毒物浓度或含量最高的器官或组织叫做该毒物的蓄积库或储存库。
6.毒物死后再分布:指毒物在尸体内浓度的改变过程。
特别是指在心血中毒物浓度的变化。
由于死亡与尸检的时间间隔,所测得的毒物浓度往往不能真实地反映死亡当时血液或器官内毒物的浓度。
7. 急性中毒:指在短时间内(通常在24小时内),大量毒物进入体内后,引起生物体出现中毒症状或导致中毒死亡。
亚急性中毒:通常指生物体因摄入较大剂量或多次摄入小剂量毒物,在相对较长的时间(一般在2~30天)内,引起生物体中毒、蓄积中毒或中毒死亡。
慢性中毒:通常指微量毒物或少量相对毒性较低的毒物进入生物体后,经过一个月以上的潜伏期,才引起生物体中毒、蓄积中毒或中毒死亡。
8.毒物的中毒血浓度:能引起中毒反应的毒物在血中的最低浓度,称为该毒物的中毒血浓度。
毒物的致死血浓度:引起中毒死亡时毒物在血中的最低浓度,称为该毒物的致死血浓度(通常用mg/L来表示)。
9.毒物的相加作用:指两种或两种以上毒物的联合作用等于各自单独作用之和,呈现1+1=2或1+1+1=3的叠加毒性。
毒物的协同作用:指两种或两种以上毒物的联合作用大于各自单独作用之和,呈现1+1>2或1+1+1>3的毒性。
法医学的法医法医临床毒理学法医学是一门应用法律、医学和科学知识的学科,用以解决与法律和法规相关的医学问题。
而在法医学中,法医法医临床毒理学是其中的一个重要分支。
一、法医法医临床毒理学的基本概念法医法医临床毒理学,是法医学和临床毒理学的结合。
法医学主要研究法律鉴定的相关问题,而临床毒理学则关注化学物质对人体的毒性和影响。
法医法医临床毒理学的目标是通过科学手段和技术手段来解决与毒物相关的法律问题。
二、法医法医临床毒理学的研究内容1. 毒物的检测和分析在法医法医临床毒理学中,毒物的检测和分析是其中的一个重要环节。
通过对尸体、组织和生物样本等的检测和分析,可以确定毒物的种类和浓度,从而帮助进行法律鉴定和判定。
2. 毒物的作用机制和毒理学效应法医法医临床毒理学还研究毒物的作用机制和在人体内的毒理学效应。
通过了解毒物的作用机制,可以更好地理解毒物对人体的危害,为法医鉴定提供科学依据。
3. 时间判定时间判定是法医法医临床毒理学的另一个重要研究内容。
通过对尸体或者生物样本中毒物的浓度和分布情况的分析,可以判断死亡时间和暴露时间等重要信息。
4. 鉴定和评估在法医法医临床毒理学中,鉴定和评估是其中的核心任务之一。
通过对相关证据和数据的分析和评估,可以确定毒物对人体产生的损害和影响。
三、法医法医临床毒理学的应用领域1. 刑事司法在刑事司法中,法医法医临床毒理学可以帮助确定死因,鉴定有毒物质的使用和暴露等问题,为刑事案件的破案和司法决策提供重要依据。
2. 事故鉴定法医法医临床毒理学还可以应用于事故鉴定领域。
通过对事件现场和受害者的检测和分析,可以判断出是否存在毒物的使用或者暴露,为事故的原因和责任的判定提供科学依据。
3. 药物毒理学研究法医法医临床毒理学也与药物毒理学的研究密切相关。
通过研究药物对人体的毒性和影响,可以提供医药领域的科学依据,确保药物的安全使用。
四、法医法医临床毒理学的挑战和发展方向在现代社会中,法医法医临床毒理学面临着一些挑战。
法医毒理学学科法医毒理学是一门研究在刑事司法领域中发生的毒物和毒物的效应的学科。
它涉及到一系列的法医学、医学、化学、生物学等相关学科。
法医毒理学的研究内容包括以下几个方面:(1)毒物与毒性效应的关系;(2)特定毒物的鉴定和检测方法;(3)毒物的解毒、治疗和抗毒救治;(4)毒物的来源、转化和运输途径;(5)毒物在人体内代谢和排泄的过程;(6)毒物对生命体的影响和危害;(7)毒物的毒理学机制和毒性变化规律等。
毒物与毒性效应的关系是研究毒物与毒性的基础。
毒物通常指有害物质,例如:重金属、农药和药物等。
毒性效应指毒物在人体内所产生的危害作用,如:中毒、药物过敏、慢性中毒等。
毒物的性质和人体的生理状态是毒性效应的决定性因素。
不同的毒物有着不同的性质和作用机制,反应在人体内的效应也会不尽相同。
人体的生理状态也会影响毒素对身体的影响,比如年龄、性别、健康状况、孕期等都会对毒素的效应产生影响。
研究毒物与毒性效应的关系是法医毒理学的核心内容。
特定毒物的鉴定和检测方法是研究毒物与毒性效应的重要手段。
鉴定和检测方法的主要目的是确定和检测毒物及其代谢产物在人体中的存在,确定中毒的成因以及制定有效的抢救措施。
针对不同毒物,有着不同的鉴定和检测方法。
法医毒理学的痕量检测、毒物鉴定和毒物溯源等技术,对于破案和司法公正有着重要的作用。
毒物的解毒、治疗和抗毒救治是法医毒理学的重要研究内容之一。
在中毒事件发生后,及时进行解毒、治疗和抗毒救治可以最大限度地减轻中毒者的伤害,并及时救治重症患者。
针对不同毒物和中毒情况,有着不同的应对策略和药物选择。
法医毒理学的研究结果不仅可以指导中毒者的救治,也可以促进毒物治疗的进步。
毒物的来源、转化和运输途径,是研究毒物对人体危害的重要研究内容之一。
毒物来源的多样性和毒物的运输途径的众多性,会对毒物在不同环境中的分布和浓度产生影响,人们应针对不同情况,采取合适的防护措施。
毒物在人体内代谢和排泄的过程,是研究毒性效应的重要研究内容。
法医毒理学基本概念:法医毒理学:是毒理学的一个分支学科,主要应用毒理学、法医病理学、毒物分析及相关学科的理论和技术,研究与法律有关的中毒死亡案件的发生发展规律。
毒物:a.广义上的毒物:指进入体内后,通过物理学、化学或生物学的作用,使机体的器官组织形态结构发生异常变化和/或功能发生障碍的任何物质。
b.狭义上的毒物:即法医学上通常所说的毒物,指以较小剂量进入体内后,通过化学或物理化学作用,导致机体器官组织形态结构和/或功能发生异常变化的物质。
3.中毒:指由于毒物对机体器官、组织、细胞代谢、功能和/或形态结构产生损害而呈现的疾病状态。
根据接触毒物的量和时间上的差异,中毒可分为急性、亚急性和慢性中毒三种。
4.毒物毒作用的靶器官、靶组织:指毒物选择性损害的生物体器官、组织和效应器。
5.毒物蓄积库:将毒物浓度或含量最高的器官或组织叫做该毒物的蓄积库或储存库。
6.毒物死后再分布:指毒物在尸体内浓度的改变过程。
特别是指在心血中毒物浓度的变化。
由于死亡与尸检的时间间隔,所测得的毒物浓度往往不能真实地反映死亡当时血液或器官内毒物的浓度。
7.急性中毒:指在短时间内(通常在24小时内),大量毒物进入体内后,引起生物体出现中毒症状或导致中毒死亡。
亚急性中毒:通常指生物体因摄入较大剂量或多次摄入小剂量毒物,在相对较长的时间(一般在2~30天)内,引起生物体中毒、蓄积中毒或中毒死亡。
慢性中毒:通常指微量毒物或少量相对毒性较低的毒物进入生物体后,经过一个月以上的潜伏期,才引起生物体中毒、蓄积中毒或中毒死亡。
8.毒物的中毒血浓度:能引起中毒反应的毒物在血中的最低浓度,称为该毒物的中毒血浓度。
毒物的致死血浓度:引起中毒死亡时毒物在血中的最低浓度,称为该毒物的致死血浓度(通常用mg/L来表示)。
9.毒物的相加作用:指两种或两种以上毒物的联合作用等于各自单独作用之和,呈现1+1=2或1+1+1=3的叠加毒性。
毒物的协同作用:指两种或两种以上毒物的联合作用大于各自单独作用之和,呈现1+1>2或1+1+1>3的毒性。