食堂每日巡查记录表
- 格式:xls
- 大小:14.50 KB
- 文档页数:1
食堂卫生巡查记录
日期:[日期]
巡查人员:[巡查人员姓名]
巡查概况
本次巡查旨在评估食堂卫生情况,确保食品安全,提供健康的用餐环境。
巡查细则
1. 食物存放和处理
- 食品储存室内整洁有序,无异味或污渍。
- 食品存放区域温度适宜,确保食品的新鲜度和质量。
- 处理食品的工作人员使用手套、口罩和头套等防护设备。
- 食品的加工区和存放区域明确标示分开,避免交叉污染。
2. 餐具和餐桌清洁
- 餐具消毒设备正常工作。
- 餐具清洁干净,无油渍或明显污垢。
- 餐桌表面干净整洁,无残留食物。
3. 食堂环境卫生
- 食堂地面干净,无积水和污垢。
- 食堂通风良好,无异味或烟雾。
- 垃圾桶及时清理,避免产生异味和病菌滋生。
4. 厨房卫生和工作人员卫生情况
- 厨房设备干净整洁,无油垢和污渍。
- 厨房工作人员穿着清洁的工作服。
- 厨房工作人员保持良好的个人卫生惯。
巡查结果
根据本次巡查,食堂卫生状况良好,各项细则均符合卫生标准,符合食品安全要求。
建议
为了保持食堂的良好卫生状况,建议继续严格执行卫生要求,
加强食品安全意识培训,并定期进行卫生巡查。
签字
巡查人员签字:___________________
食堂负责人签字:___________________。
食堂巡查记录表的范本
摘要:
一、食堂巡查记录表的作用
二、食堂巡查记录表的范本内容
1.基本信息
2.巡查日期
3.巡查员签名
4.被巡查食堂信息
5.巡查结果
6.整改措施
7.复查日期
三、食堂巡查记录表的使用建议
正文:
食堂巡查记录表是用于记录食堂巡查过程和结果的重要工具,对于保障食堂食品安全和提高服务质量具有重要作用。
以下是一个食堂巡查记录表的范本:
一、食堂巡查记录表的作用
食堂巡查记录表是食品安全管理部门对食堂进行日常巡查、评估和监督的依据,有利于及时发现和解决问题,保证食堂食品安全。
二、食堂巡查记录表的范本内容
1.基本信息:包括记录表的编号、制定单位、制定日期等基本信息。
2.巡查日期:记录巡查的具体日期,方便查阅和统计。
3.巡查员签名:巡查员对巡查结果的真实性和准确性负责,需要在记录表上签名。
4.被巡查食堂信息:包括被巡查食堂的名称、地址、负责人等详细信息。
5.巡查结果:详细记录巡查过程中发现的问题,如卫生状况、操作规范、食材质量等。
6.整改措施:针对巡查结果中存在的问题,提出具体的整改措施和建议。
7.复查日期:记录整改措施实施后的复查日期,以及复查结果。
三、食堂巡查记录表的使用建议
1.巡查员应认真履行巡查职责,如实记录巡查过程和结果。
2.被巡查食堂应积极配合巡查工作,对巡查中发现的问题及时整改。
3.食品安全管理部门应定期对巡查记录表进行汇总分析,针对共性问题提出改进措施。
4.巡查记录表应妥善保存,以备查阅和审计。
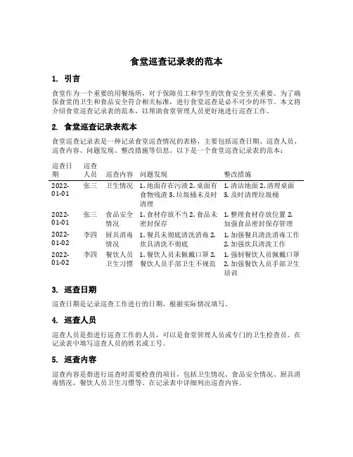
食堂巡查记录表的范本1. 引言食堂作为一个重要的用餐场所,对于保障员工和学生的饮食安全至关重要。
为了确保食堂的卫生和食品安全符合相关标准,进行食堂巡查是必不可少的环节。
本文将介绍食堂巡查记录表的范本,以帮助食堂管理人员更好地进行巡查工作。
2. 食堂巡查记录表范本食堂巡查记录表是一种记录食堂巡查情况的表格,主要包括巡查日期、巡查人员、巡查内容、问题发现、整改措施等信息。
以下是一个食堂巡查记录表的范本:巡查日期巡查人员巡查内容问题发现整改措施2022-01-01 张三卫生情况 1. 地面存在污渍2. 桌面有食物残渣3. 垃圾桶未及时清理1. 清洁地面2. 清理桌面3. 及时清理垃圾桶2022-01-01 张三食品安全情况1. 食材存放不当2. 食品未密封保存1. 整理食材存放位置2.加强食品密封保存管理2022-01-02 李四厨具消毒情况1. 餐具未彻底清洗消毒2.炊具清洗不彻底1. 加强餐具清洗消毒工作2. 加强炊具清洗工作2022-01-02 李四餐饮人员卫生习惯1. 餐饮人员未佩戴口罩2.餐饮人员手部卫生不规范1. 强制餐饮人员佩戴口罩2. 加强餐饮人员手部卫生培训3. 巡查日期巡查日期是记录巡查工作进行的日期,根据实际情况填写。
4. 巡查人员巡查人员是指进行巡查工作的人员,可以是食堂管理人员或专门的卫生检查员。
在记录表中填写巡查人员的姓名或工号。
5. 巡查内容巡查内容是指进行巡查时需要检查的项目,包括卫生情况、食品安全情况、厨具消毒情况、餐饮人员卫生习惯等。
在记录表中详细列出巡查内容。
6. 问题发现问题发现是指在巡查过程中发现的问题或存在的不合规情况。
在记录表中,可以使用有序列表的形式列出发现的问题,每个问题占一行。
7. 整改措施整改措施是指针对发现的问题采取的纠正措施。
在记录表中,可以使用有序列表的形式列出相应的整改措施,每个措施占一行。
8. 结论食堂巡查记录表的范本可以帮助食堂管理人员更系统地进行巡查工作。
食堂巡查记录表的范本
以下是一个食堂巡查记录表的范本。
这个表格可以用于记录食堂的日常巡查情况,包括卫生状况、食品安全、人员规范等方面的检查。
请注意,这只是一个基本的范本,实际使用时可能需要根据具体需求进行调整。
在检查结果一栏,可以使用符号表示情况,例如:√ 表示符合要求,×表示不符合要求,○ 表示需改进。
在备注一栏,可以填写具体的问题描述、整改要求等信息。
这个表格可以打印出来,用于现场记录。
也可以电子化,方便汇总和分析数据。
食堂安全巡查记录表模板
一、基本信息
•巡查单位:XXXXX食堂
•巡查时间:XXXX年XX月XX日
•巡查人员:XXX(巡查员姓名)
二、安全巡查情况记录
1. 食堂入口
•检查入口处安全标识是否完整清晰
•检查入口处有无障碍物影响安全通行
2. 厨房区域
•检查厨房内燃气管道是否疏通,有无泄漏情况•检查油烟排放管道是否畅通,有无堵塞情况
•检查厨房用具是否摆放整齐、无损坏
3. 食材存放区
•检查食材存放区温度是否符合要求
•检查食材存放区有无过期食材
4. 就餐区域
•检查就餐区域卫生情况,有无脏乱现象
•检查餐桌餐椅是否稳固、无损坏
5. 餐具清洁区
•检查餐具清洁区域卫生情况
•检查餐具清洁设备是否正常运转
6. 食堂消防设备
•检查灭火器是否在有效期内
•检查消防通道是否畅通
三、问题汇总及处理意见
1.XXX处存在XXX问题,建议XXX处理。
2.XXX处存在XXX问题,建议XXX处理。
3.XXX处存在XXX问题,建议XXX处理。
以上为本次食堂安全巡查记录表,经过巡查人员认真检查,如上述问题需进一步处理,请相关责任人及时处理并改进,确保食堂安全卫生,提供安全可靠的餐饮环境。