薪资管理方案计划办法及其设计提成办法(最终版)
- 格式:doc
- 大小:422.44 KB
- 文档页数:25
薪酬及业务提成管理方案一、综述薪酬及业务提成管理是企业对员工薪资、激励机制的管理,对于提高员工的积极性、激发员工的工作热情有着重要的意义。
本方案旨在建立一套规范的薪酬及业务提成管理机制,从而确保员工的薪酬合理、公正、透明,并通过激励机制激发员工的工作动力,提高业绩和效益。
二、薪酬管理1.薪资结构设计根据岗位的不同性质和重要程度,制定合理的薪资结构,包括基本工资、绩效奖励、津贴、福利等各项薪酬组成部分。
在设计薪资结构时,应考虑公司的经济实力、市场竞争力以及员工的工作表现和贡献等因素。
2.薪资测算与调整定期对各岗位的薪资进行测算和调整,根据市场行情、公司财务状况和员工绩效等因素,进行公正合理的薪资调整,确保员工获得公平的薪酬待遇。
3.薪资福利管理建立完善的薪资福利管理体系,包括员工薪资记录、社会保险、公积金、个人所得税等各项福利待遇的管理,确保员工的薪资福利权益得到保障。
三、业务提成管理1.提成计算公式根据不同岗位的业绩指标和考核标准,制定清晰、可量化的提成计算公式,确保员工能够明确自己的工作目标和奖励机制。
2.提成政策宣讲对员工进行提成政策的宣讲和培训,确保员工对提成政策的了解和理解,避免因信息不对称而导致的不满和纠纷。
3.提成考核与发放设立科学合理的考核周期和频次,建立完善的绩效考核体系,根据员工的工作成绩和贡献,及时发放相应的提成奖励。
四、监督与改进1.监督机制建立薪酬及业务提成管理的监督机制,包括领导组织定期对薪酬及提成政策进行评估和调整,建立员工投诉和申诉渠道,加强对员工意见和建议的反馈。
2.绩效评估与改进定期对薪酬及业务提成管理方案进行评估,对绩效评估的准确性和公正性进行审查,及时调整和改进方案,以提高员工满意度和绩效管理的有效性。
3.公平公正原则在薪酬及业务提成管理中,始终坚持公平公正原则,确保员工的权益得到保护,避免激励机制的不公导致员工的不满和流失。
总结:薪酬及业务提成管理是一个具有复杂性和灵活性的过程,需要综合考虑多种因素,包括企业的经济实力、员工的绩效表现、市场竞争力等。
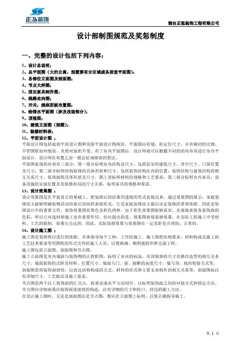
设计部制图规范及奖惩制度一、完整的设计包括下列内容:1、设计总说明;2、总平面图(大的公寓、别墅要有分区域或各居室平面图);3、各部位立面图及剖面图;4、节点大样图;5、固定家具制作图;6、线路走向图;7、开关,插座面板布置图;8、给排水平面图(涉及改造部分);9、顶视图;10、建筑立面图(别墅);11、装修材料表;12、平面设计图;平面设计图包括底部平面设计图和顶部平面设计图两份。
平面图应有墙、柱定位尺寸,并有确切的比例。
不管图纸如何缩放,其绝对面积不变。
有了室内平面图后,设计师就可以根椐不同的房间布局进行室内平面设计。
设计师在布置之前一般会征询顾客的想法。
平面图表现的内容有三部分,第一部分标明室内结构及尺寸,包括居室的建筑尺寸、净空尺寸、门窗位置及尺寸;第二部分标明结构装修的具体形状和尺寸,包括装饰结构在内的位置,装饰结构与建筑结构的相互关系尺寸,装饰面的具体形状及尺寸,图上需标明材料的规格和工艺要求;第三部分标明室内家具,设备设施的安放位置及其装修布局的尺寸关系,标明家具的规格和要求。
13、设计效果图;设计效果图是在平面设计的基础上,把装修后的结果用透视的形式表现出来。
通过效果图的展示,家庭装修房主能够明确装修活动结束后房间的表现形式。
它是家庭装修房主最后决定装修的重要依据。
因此是装修设计中的重要文件。
装饰效果图有黑色及彩色两种,由于彩色效果图能够真实,直观地表现各装饰面的色彩,所以它对选材和施工也有重要作用。
但应指出的是,效果图表现装修效果,在实际工程施工中受材料、工艺的限制,很难完全达到。
因此,实际装修效果与效果图有一定差距是合理的,正常的。
14、设计施工图;施工图是装修得以进行的依据,具体指导每个工种,工序的施工。
施工图把结构要求、材料构成及施工的工艺技术要求等用图纸的形式交待给施工人员,以便准确、顺利地组织和完成工程。
施工图包括立面图、剖面图和节点图。
施工立面图是室内墙面与装饰物的正投影图,标明了室内的标高,吊顶装修的尺寸及梯次造型的相互关系尺寸,墙面装饰的式样及材料、位置尺寸,墙面与门、窗、隔断的高度尺寸,墙与顶,地的衔接方式等。
销售部提成分配方案安排7篇销售部提成分配方案(篇1)一、工资待遇执行办法(一)业务人员执行工资及业务提成制度,月结月清;(二)基本工资部分按公司已经公布及执行的标准执行;(三)业务提成办法:01,办公人员、业务销售、业务管理两部分工作均可享受业务提成;02,百分比提成的原则:(01)办公人员提成办法:A、独立完成谈判的;独立找到客户、由公司协助其谈判及完成的;受公司委托独立完成的;以上三种情况下,业务经办人可享受所办业务的纯利润(扣除电话本成本和税费用)的30%提成;B、由公司安排或受公司委托完成业务的经办人享受所办业务的纯利润(扣除电话本成本和税费用)的30%提成;C、在公司内接单,完成业务的,经办人享受业务金额的10%;(02)业务销售的30%提成办法:A、业务员经办业务时可享受业务提成,其余人员不享受;B、根据广告单或合同的签字情况,由业务经理统计相关业务量及,相关业务经办人可享受30%的销售毛利(扣除电话本成本和税费用)提成;(03)业务管理的10%提成办法:A、业务部经理每月按其部门的整体利润享受10%的利润提成;B、部门利润指当月部门实现的纯利润,纯利润等于部门毛利润减去部门费用成本;(04)提成与每月基本工资同时汇总、发放。
03,每月基本信息采编量600条,超出部分按照每条0.2元核发;二、人员分工及其职责描述:(一)部门分工:01,业务部:负责业务人员的选拔与培养,市场开拓,巩固;02,办公室:负责建立与巩固各类客户及总部的关系;负责公司资金的运作;负责公司业务工作宏观管理;负责对公司各部门下达业务指标、资源分配、资金分配等工作;(二)岗位职责描述:01,副总经理兼业务经理:具体负责公司业务的开拓、扩展及管理工作,协助总经理完成各项业务管理工作,同时负责业务一部的管理工作,对本部门的周度任务指标负责。
负责月度业务任务指标完成情况检查与考核;02,总经理助理兼培训部经理:除负责完成公司分配的总经办工作外,同时负责公司业务部协助管理工作,公司业务队伍素质培训工作,负责统筹总经理安排的各项工作内容,负责业务管理工作精神的上传下达,协助总经理完成各部门的工作协调与工作分配;03,业务员:负责完成公司下达的各项业务任务和利润指标,建立客户档案及客户关系维护和产品销售服务工作;三、绩效考核内容及办法:01,每周办公室对各部门业务工作信息进行管理,统计。
(完整版)薪酬制度设计方案薪酬制度是组织内部的一种重要管理工具,它直接影响员工的积极性、工作表现和组织的绩效。
设计一个科学合理的薪酬制度方案,可以激发员工的工作热情,促进员工个人发展和组织的长期稳定发展。
下面是一个完整的薪酬制度设计方案:1.薪酬体系架构:-基础工资:作为员工的基本报酬,根据员工岗位的职责和能力需求确定。
-绩效奖金:根据员工完成的工作目标和绩效评估结果进行评定,作为员工绩效表现的奖励。
-职务津贴:针对某些特殊岗位和职责的员工,提供相应的津贴作为额外的报酬。
-福利待遇:提供员工福利待遇,如医疗保险、养老保险、住房补贴等,满足员工基本的生活需求。
-股权激励计划:为员工持续的贡献提供一定比例的公司股权激励,以实现员工和公司的长期利益共享。
2.薪酬差异化管理:-岗位薪酬差异化:根据岗位的责任、工作难度、对组织价值贡献等因素,给予不同岗位不同的薪酬待遇。
-绩效薪酬差异化:根据员工的工作表现和绩效评定结果,给予不同能力和绩效水平的员工不同的薪酬奖励。
3.绩效考核与奖励机制:-确定目标:为员工设定明确的工作目标和绩效指标,与员工达成共识,确保目标具有挑战性和可衡量性。
-定期评估:定期对员工的工作绩效进行评估,采取多种方式,如KPI评估、360度评估等,确保评估结果客观公正。
-绩效奖金:根据评估结果,按照一定比例向员工发放绩效奖金,提供激励和回报。
4.薪酬调整与晋升机制:-薪资调整:根据市场行情和员工的工龄、能力等因素进行薪资调整,保持员工的薪酬水平与市场竞争力相符。
-晋升机制:设立明确的晋升渠道和条件,根据员工的工作能力和绩效,提供晋升机会和薪酬提升。
5.透明公开与沟通:-建立公开透明的薪酬制度,让员工了解薪酬体系和奖励机制,增强组织公平性和员工的信任感。
-加强沟通和解释,定期向员工解释薪酬制度和奖励机制的具体运作方式,回答员工的疑问和建议。
总结:一个合理的薪酬制度设计方案应该考虑到员工的工作表现和能力,激发员工的积极性和创造力,提供合理的报酬和激励。
业务员工资待遇及销售提成管理制度方案一、引言业务员是公司的销售团队中最重要的一环,其工资待遇和销售提成管理制度的设计对于激励业务员的工作积极性、提高销售绩效非常关键。
本方案旨在设计一套合理的业务员工资待遇和销售提成管理制度,以提高业务员的工作积极性和绩效水平。
二、工资待遇设计1.基本工资:根据业务员的岗位要求和个人能力,确定一个基本工资水平作为固定工资的基础,以保证业务员的基本生活和工作需求。
2.绩效奖金:设立绩效奖金,根据业务员的销售绩效和工作贡献进行评定和发放。
绩效奖金应根据个人销售成绩、客户满意度、市场份额等指标进行综合评估,定期进行评定和发放,以激励业务员提高工作绩效。
3.销售提成:设立销售提成,按照业务员完成的销售额和销售利润进行计算和发放。
销售提成可分为两个维度,一个是销售额提成,即根据业务员完成的销售额比例进行计算和发放;另一个是销售利润提成,即根据业务员完成的销售利润比例进行计算和发放。
销售提成可以根据公司的经营策略和市场竞争状况进行调整,以保证公司利益和业务员的激励。
4.职称晋升:设立职称晋升,根据业务员的工作表现和资质进行评定和晋升。
职称晋升可以作为一种额外的奖励,以鼓励业务员不断提升自己的专业能力和工作水平。
三、销售提成管理制度设计1.销售提成计算:销售提成应按照销售额和销售利润的比例进行计算和发放。
具体计算方式可以根据公司的销售政策和市场竞争状况进行调整,以保证公司利益和业务员的激励。
2.销售目标设定:根据公司的市场定位和战略目标,设定合理的销售目标,包括销售额目标和销售利润目标。
销售目标应具体、可量化、可达成,以激励业务员努力工作和实现目标。
3.绩效评估和考核:定期进行绩效评估和考核,评估业务员的销售成绩、客户满意度和工作贡献。
评估和考核结果可以作为发放绩效奖金和调整销售提成比例的依据,以激励业务员提高工作绩效。
4.销售培训和拓展:提供销售培训和拓展机会,帮助业务员提升销售技巧和专业能力。
销售人员工资待遇及销售提成管理制度方案一、目的:强调以业绩为导向,按劳分配为原则,以销售业绩和能力拉升收入水平,充分调动销售积极性,创造更大的业绩。
二、适用范围:本制度适用于所有列入计算提成产品,不属提成范围的产品公司另外制定奖励制度。
三、销售人员薪资构成:1、销售人员的薪资由底薪、提成构成;2、发放月薪=底薪+提成四、销售人员底薪设定:销售人员试用期工资统一为2000元,进过试用期考核进入正式工作期限,正式期限将以签订劳动合同之日的时间为准,试用期时间不将累计到正式入职时间,销售人员签订劳动用工合同后享受绩效工资考核:五、销售任务提成比例:销售人员的销售任务额为每月月初由销售管理人员公布,试用期业务员第一个月不设定销售任务,签订劳动合同后的正式期员工按50%计算任务额,每月完成销售指50%标销售人员,可在月底报销售部门申请绩效工资,完成当月业绩指标考核,绩效工资将按实际在发放工资是一同发放。
六、提成制度:1、提成结算方式:隔月结算,货款未收回部分暂不结算,直至货款全部回收;2、提成考核:本销售提成制度以完成销售任务的比例设定销售提成百分比;3、提成计算办法:销售提成=净销售额×销售提成千分比+高价销售提成4、销售提成比率:(一)销售人员:(二)副总监销售提成:(三)销售总监提成:以上制定为按照多劳多得原则,所提成比例按照税前净利润的20‰比例制作。
(四)销售招待费报销制度:销售人员招待费用报销考核比例,原则上是只有销售总监与销售副总监才可以报销招待费,销售人员如遇特殊情况需要招待,可以向销售部总监申请,批复后才可招待。
5、销售提成比率会根据本公司不同产品制定相应的提成政策。
6、低价销售:业务员必须按公司规定产品的最低价范围销售产品,特殊情况需低价销售的必须向销售总监以上领导申请,公司根据实际情况重新制定销售提成百分比;7、高价销售提成:为规范价格体系,维持销售秩序,避免业务员之间出现恶性竞争,如果业务员高于公司规定最低价范围销售产品的,高出部分的30%将做为高价销售提成如下:(一)高价产品提成按照以下计算办法实行:高价产品 -(代理产品价格+税点+公司运行操作费用)=净利润业务人员提成比例:净利润*30﹪=销售人员实际提成8、对于销售助理及前台等其它不能直接产生业绩的岗位,公司将会在年终总体考核后给予一定的年终奖励。
第1篇一、引言薪酬管理是企业人力资源管理的重要组成部分,它关系到员工的积极性和企业的竞争力。
一个合理的薪酬管理方案能够激发员工的潜能,提高工作效率,同时也能吸引和留住优秀人才。
本方案旨在为企业提供一套科学、合理、有效的薪酬管理设计方案。
二、薪酬管理体系概述1. 薪酬体系构成薪酬体系由基本工资、岗位工资、绩效工资、奖金、福利等部分构成。
(1)基本工资:根据员工的工作岗位、职责、工作年限等因素确定,保障员工的基本生活需求。
(2)岗位工资:根据岗位的职责、要求、风险等因素确定,体现岗位价值。
(3)绩效工资:根据员工的绩效表现确定,激励员工提高工作效率。
(4)奖金:根据员工的年度绩效、突出贡献等因素确定,奖励优秀员工。
(5)福利:包括社会保险、住房公积金、带薪年假、员工培训等,保障员工的基本权益。
2. 薪酬体系原则(1)公平原则:确保薪酬体系对所有员工公平、公正。
(2)激励原则:通过薪酬体系激发员工的积极性和创造力。
(3)竞争原则:使企业的薪酬水平在市场上具有竞争力。
(4)合法原则:遵守国家相关法律法规,确保薪酬体系的合法性。
三、薪酬管理设计方案1. 基本工资(1)确定基本工资水平:参考行业薪酬水平、地区消费水平、企业财务状况等因素,确定基本工资水平。
(2)调整基本工资:根据物价上涨、企业经济效益等因素,定期调整基本工资。
2. 岗位工资(1)岗位评价:采用岗位评价方法,对各个岗位进行价值评估。
(2)岗位等级划分:根据岗位价值评估结果,将岗位划分为不同等级。
(3)岗位工资标准:根据岗位等级,制定相应的岗位工资标准。
3. 绩效工资(1)绩效指标设定:根据企业发展战略和部门目标,设定绩效指标。
(2)绩效评价方法:采用360度评价、关键绩效指标(KPI)等方法,对员工绩效进行评价。
(3)绩效工资计算:根据绩效评价结果,计算绩效工资。
4. 奖金(1)奖金种类:设立年终奖、项目奖、突出贡献奖等。
(2)奖金发放标准:根据企业经济效益、员工贡献等因素,制定奖金发放标准。
公司薪酬管理制度一、说明销售量作为考核指标,建立明确、量化、简洁的薪酬制度,体现公平,合理的原则。
在保证员工正常生活保障的同时,达到激励工作热情和促进销售的作用,以期最终实现公司总体营销目标!二、公司人员组成A、高管人员:总经理、销售主管,技术总监,行政主管B、销售人员:销售经理C、非销售类人员:除以上A、B两类人员三、薪酬基本构成1、薪酬构成:工资+销售提成(业绩奖金)四、销售人员的薪酬基本思路:以季度销售额作为定级标准,确定其工资及提成比例。
薪酬标准:标准如下(税后)发放形式:1、所有营业经理基本工资每月预发2000元,每季度末根据具体业绩完成情况核准等级,结算发放;销售提成和溢价提成按季结算,提成实际发放应发总额的80%,剩余20%半年结算一次(20%按照当时的银行利息计算给员工);新客户开发奖:500元,20000元以上的交易额2、定义:销售量=实际完成的销售金额销售额=销售量(不含税)*产品系数(区域经理适用)*重要项目系数不含税金额=含税金额/1.07五、非销售人员的薪酬1、基本工资:如下(税后)方式:基本工资+点名提成技术人员职责:1、无条件的配合销售做方案,当销售人员请技术做方案时,技术必须充分的跟销售人员沟通,提供尽可能满意的技术方案;2、配合销售出差或者拜访客户;3、调试安装。
由销售点名,主管批复,调试安装按照销售标的来,每次调试安装的提成为销售标的额的0.5%(50万一下)----1%(50万以上)发放形式:所有技术的提成,每季度末根据其参与配合的销售额结算发放;提成实际发放应发总额的80%,剩余20%半年结算一次(20%按照当时的银行利息计算给员工);(伯通人资,中小企业HR好帮手,欢迎搜索,或加微信hr59110)。
薪酬管理方案完整版薪酬管理是企业人力资源管理的重要组成部分,对于激励员工、增强员工的工作动力和满意度至关重要。
本文将提出一份完整的薪酬管理方案,确保企业的薪酬体系公正、合理,并合理分配和管理薪资。
一、薪酬管理目标1. 激励与奖励薪酬管理的首要目标是通过激励和奖励机制,激发员工的积极性,提高绩效和工作质量。
2. 内部公平薪酬管理方案要确保内部公平,即不同岗位、不同能力的员工能够获得相对应的薪资待遇。
3. 外部竞争力考虑到外部市场的竞争情况,薪酬管理方案也需要具备一定的外部竞争力,以吸引和留住优秀的人才。
二、薪酬管理策略1. 工资水平制定根据不同职位的市场薪资水平、员工的能力和绩效,制定具体的工资水平。
薪资水平可以根据市场调研、行业标准和企业财务状况等因素进行确定。
2. 绩效评估与奖励建立有效的绩效评估体系,根据员工的工作表现和绩效,给予相应的奖励。
奖励方式可以包括年终奖金、季度奖金、股权激励等,以激励员工为企业创造更大的价值。
3. 薪酬福利制度除了基本薪资外,还可以开展一系列的薪酬福利制度,包括带薪年假、节假日福利、各类补贴等。
这些福利制度既可以提高员工的生活品质,也可以增加员工的工作满意度。
4. 岗位评价通过岗位评价,确立不同岗位的工作价值和相应的薪资水平,以保证薪酬体系的合理性和公平性。
5. 薪酬调整机制建立薪酬调整机制,定期对薪资水平进行评估和调整。
薪酬调整需要综合考虑企业财务状况、市场薪资水平、员工绩效等因素,保证合理性和可持续性。
三、薪酬管理实施步骤1. 设立薪酬管理团队组建由人力资源管理人员和财务管理人员组成的薪酬管理团队,负责制定和实施薪酬管理方案。
2. 薪酬调查与分析进行薪酬调查,了解市场薪资水平、行业薪酬趋势等信息,并在此基础上进行薪资分析和比较,制定适用于企业的薪酬管理方案。
3. 工资水平制定根据市场调查结果和员工绩效评估,确定不同职位的工资水平,并制定相应的薪酬等级和职务级别。
薪酬管理提成制度方案为了公司稳步发展,强调以业绩为导向,按劳分配为原则,以销售业绩和能力拉升收入水平,充分调动销售积极性,创造更大的业绩。
现薪资及提成办法方案修改如下:一、各部门薪资及待遇构成明细:(采用全民营销制)1、各部门工资标准根据会计工资附表为准,工资发放时间为每月的18号(遇节假日提前或推后)2、业务部:底薪+业务提成+执行奖金(包中餐)3、策划设计部:底薪+项目策划设计提成+执行奖金(包中餐)4、行政财务部:底薪+提成+执行奖金(包中餐)注明:(公司内勤人员业务提成按照二等业务提成标准)5、公司采取全民营销,多劳多得,各部门根据每月业务绩效标准完成,如每月未完成,扣除工资所得10%(见工资结构明细表)二、薪资标准及提成计算办法:1、业务部:(1)业务部薪资分为三个等级:二等:底薪1000元/月+提成合同总金额8%;一等:底薪1200元/月+提成合同总金额10%,每月杂项加电话补贴(2)业务人员每月绩效目标考核,考核未通过发放基本保障800元2、策划设计部:(!)项目由部门共同完成,部门提成合同总金额1%三、活动执行费:合同总金额小于5000-10000元1-3万3-5万5万-10万以上执行费50 100 150 200四、奖励制度公司每年年终都会评选出各部门的先进个人,并颁发奖金。
做满一年者可考虑购买五险一金五、提成结算方式及具体实施时间提成结算方式:隔月结算,余款未收回暂不结算,直至全部回款;未做满三个月不予发放提成。
本制度自2011年9月开始实施。
未尽事宜以补充制度完善,及时告知。
六、解释权本制度最终解释权归公司所有。
设计部薪资方案及管理制度为实现公司的快速发展,对部门员工实行激励机制,特制订《设计部薪资方案及管理制度》。
本办法主要以高业绩高提成为基础,提倡多劳多得,优者奖励的方式,在提高员工业务积极性的前提下,还注重整体部门的团结性,加强团队素质,进行争当先进的目标引导。
设计部薪资构成:底薪+绩效+提成一、家装部家装部设计师1、设计师助理(绘图员)1500元底薪(无提成)+奖金2、设计师1500元底薪+提成3、主案设计师2000元底薪+提成4、首席设计师(总监)2500元底薪+提成注:如果当月没有业绩,底薪减少300元,第二个月仍无业绩,再减少300,底薪最低不低于1200元/月。
家装部设计师具体提成办法:提成发放办法:每个月按提成比例发放70%,季度末进行绩效考核,根据绩效考核分计算剩余提成的20%进行发放,年底根据年度绩效考核计算剩余提成的10%进行发放。
备注:1、以上设计师提成办法只适用于公司的业务或业务部开拓出来的业务,如设计师开拓的业务则在提成点上再加3—5%;如设计师独立完成,则提点给设计师;如设计团队共同完成,则提点给设计团队。
2、设计师或设计团队份内工作:客户沟通、现场测量、出平面布置图、工程预算、效果图、施工图、整个工程施工跟进至完工。
3、公司在社会活动交往中涉及的绘制平面布置图、工程预算、效果图、施工图等及公司内部协作,不参与提成。
4、业务过程中差旅费、餐费等实报实销;5、以上装饰部设计师提成办法,在实际运用过程中,对提成范围的确定以及提成点数如有异议可提出与公司商讨,公司保留对提成办法的修改;6、以上装饰部设计师提成以实际工程造价(不含税)为准;7、设计师提成结算时间,以收到的工程进度款按比例给付8、若有未定事项,则按实际发生情况进行商议!二、工装部1、设计师助理(绘图员)1500元底薪(无提成)+奖金2、工装部设计师底薪:设计师提成:注:1、.当月业绩提成核算以上月签单的尾款(限在本月8号之前到帐)加当月实际到款的总额进行计算。
XXX工程技术有限公司设计院薪酬方案及设计提成管理办法编制:综合部审批:时间: 2017年9月1 日目录第一章总则第一条目的 (3)第二条适用范围 (3)第三条原则 (3)第四条各部门职责 (3)第二章薪酬结构第五条薪酬分类 (3)第六条各类岗位薪酬结构 (4)一、设计人员薪酬结构 (4)二、管理人员薪酬结构 (4)第三章岗位工资第七条各岗位工资表 (5)第四章管理岗位薪酬系数第八条管理岗位薪酬系数 (6)第五章各类岗位津贴第九条交通补贴 (6)第十条通讯费 (6)第十一条社保 (6)第六章设计提成工资第十二条设计提成工资的比例及额度 (7)第七章年终奖第十三条年终奖总额确定 (7)第十四条年终奖分配系数 (7)第八章各类休假工资第十五条全勤天数的确定 (7)第十六条各种休假工资处理 (7)第九章薪酬调整第十七条岗位基本工资的调整 (8)第十八条设计提成工资的调整 (8)第十章薪酬的绩效考核第十九条薪酬绩效考核分类 (8)第二十条薪酬考核办法 (8)第十一章薪酬发放第二十一条发放基本原则 (8)第十二章其他第二十二条试用期员工薪酬 (9)附件:设计项目提成管理办法 (10)第一章总则第一条目的为规范部门工资管理,奖勤罚懒,激励员工,配合公司经营管理和发展。
第二条适用范围适应设计院员工第三条原则遵循按劳分配、效率优先、兼顾公平及可持续发展的原则。
公平性原则:薪酬以体现工资的外部公平、内部公平和个人公平为导向。
竞争性原则:薪酬以提高市场竞争力和对人才的吸引力为导向。
激励性原则:薪酬以绩效工资激发员工工作积极性。
经济性原则:薪酬水平须与公司的经济效益和承受能力保持一致。
第四条各部门职责综合部:负责考勤工资的核算,总经理批准后报财部务下发。
项目管理部:负责设计院全部员工的绩效考核,指“项目设计提成”。
经院长审核和总经理批准后发放。
财务部:负责员工月工资的发放和季度与年度的设计提成工资的发放。
第二章薪酬结构第五条薪酬分类类别岗位一管理岗位公司领导总经理、副总经理、副总经理兼设计院院长设计院领导总工程师、综合部部长(列入设计院)、项目管理部部长、项目管理部副部长。
可编辑修改精选全文完整版薪酬方案管理制度•相关推荐薪酬方案管理制度(精选7篇)为保障事情或工作顺利开展,时常需要预先制定方案,方案是在案前得出的方法计划。
优秀的方案都具备一些什么特点呢?以下是小编整理的薪酬方案管理制度,仅供参考,欢迎大家阅读。
薪酬方案管理制度篇1一、组织结构:电子商务部设部门主管一名,下设网络推广组员和销售客服组,各设组员若干。
二、目前人员配置:部门主管一名,网络推广员一名,建站、招商、销售、优化推广客服由主管与推广员兼任。
三、薪资方案:电商部薪资主要由固定底薪和绩效奖金、提成三部分组成。
(一) 固定工资参照公司薪酬体系来,主管级别固定底薪,为3500元/月,网络推广员等组员级别固定底薪,为2000元/月;主管按公司薪酬体系享受应有的津贴。
(二)浮动工资由绩效工资+奖金构成。
1、绩效工资为500元,部门同事同等待遇。
2、全勤奖以及超额完成奖。
绩效工资计算形式:A、网络推广员:a、推广考核:每月必须独立完成由部门主管结合该推广员月计划任务进行考核;完成计划不到30%,不算绩效工资,30%以上根据比例领取相应百分百乘以500元的绩效工资。
b、超额完成计划推广量,并有效促进销售,则加以奖励,奖金50-100元。
B、部门主管:a、有效考核:部门推广员未能有效推广完成30%以上,则扣50元惩罚金。
整个部门必须完成公司结合部门月计划规定的推广量、反馈量、招商加盟量30%以上,低于30%则无绩效工资,30%以上则根据比例领取相应百分比之绩效工资。
b、完成月计划量并超过,则应给予100-150元奖金以奖励。
C、客服人员,与推广员一样D、电商部由于网站电子商务平台在完善中,网站顺利运营之前,应根据该员工的工作表现与付出给予全额绩效工资。
(三)电商部门提成分配方案提成说明:以当月销售总金额计算提成,以部门同事平均提成为参照,提成分配根据完成目标程度,职位不同享受不同分配比率。
销售与招商加盟额以所有店铺下单金额减去退货金额为准。
销售部人员薪酬及绩效考核设计方案一、薪资方案基本薪资+绩效工资+销售提成+出差补贴+排名奖1、基本薪资与绩效工资2、销售提成注意:A、销售目标、提成点都是假设,这个根据市场状况、行业利润及工资测算来设定。
B、主管、经理既有个人提成,亦有其管理的团队提成。
C、销售目标不仅是业务员主管经理提成的核算依据。
也是他们晋升、降级的依据之一。
3、排名奖:A、业务员排名一、二、三名的获得奖金400元、600元、1000元。
4、出差补贴:出差补贴主要包括交通费、伙食纲、住宿费。
具体的数目略。
二、绩效考核方案销售经理(主管)绩效考核表销售员绩效考核表注意:考核的结果分5个级别,对应不同的考核系数:A级:95(含)分以上考核系数1.2B级:90(含)分以上考核系数1.0C级:80(含)分以上考核系数0.8D级:70(含)分以上考核系数0.6E级:60(含)分以上考核系数0.4绩效工资计算方法:绩效工资基数*考核系数销售人员薪酬激励方案为实现公司销售人员薪酬激励方案为实现公司销战略目标,本着“以人为本”原则,建立公平、公正、合理的、销售人员薪资管理,充分发挥销售人员的积极性,特制定本规定。
一、激励原则1.综合绩效原则:各区域的综合绩效来自区域内销量、销价、市场占有率、终端建点、渠道维护及雷区激励等内容的综合考评。
2.公平公开原则:所有执行人员和标准制定、审核人员必须公平、公正、公开。
3.长短相结合的激励原则:每月进行各区域绩效综合考评,即时激励,同时进行年度综合测评,长期激励。
薪酬模式4.总体收入=基本工资(按公司规定)+绩效奖金+津贴补助。
5.实际收入=总收入—扣除项目。
6.绩效奖金=销售奖金+渠道奖金。
7.津贴补助:话费补助、差旅补助等。
8.扣除项目:个人所得税、社保个人支付部分、雷区激励部分及其他应扣款项等。
二、薪酬模式说明1.绩效奖金:公司销售业绩达到一定标准,为奖励员工辛勤工作而设立的薪资项目,绩效奖金分为月度奖金和管理奖。
薪资与提成管理办法
•分店经理
•底薪:2000元/月(公司福利除外)
•分店经理提成:根据分公司业绩分段提成,提成以当月纯利润来结算(除去所有开支后净收益)
•纯利润:10000元以下(含10000元)按12%提成+底薪
•1万—2万(含2万)按17%提成+底薪
•2万—3万(含3万)按22%提成+底薪
•3万—4万(含4万)按27%提成+底薪
•40000元以上按37%提成(无底薪)
置业顾问薪资与提成管理办法和晋级方法
•底薪:置业顾问1200元/月、资深置业顾问基本底薪为1500元/月、见习经理基本底薪为1800元/月
•晋级办法:置业顾问在完成6000元的业绩则晋级为资深置业顾问,则底薪为1500元/月,如连续3个月为达到6000元业绩,则底薪回归为1200元/月。
资深置业顾问在月度业绩达到10000元次月则晋升见习经理基本底薪为1500元/月,退级办法如上。
•业绩提成办法:
•根据个人月度分段分层次级提取业务提成:
•当月完成0-6000元(含6000元),佣金提成15%
•6001—10000元(含10000元),佣金提成20% •10001—25000元(含25000元),佣金提成25% •25001—36000元(含36000元),佣金提成30% •36001—50000元(含50000元),佣金提成35% •50000元以上,佣金提成40%。
(完整版)薪酬制度设计方案引言薪酬制度是企业管理中关键的一部分,它直接关系到企业员工的薪资待遇,对于员工的激励和企业的绩效有着重要的影响。
本文旨在设计一套完整的薪酬制度方案,以激励员工的工作积极性、稳定工作团队、提高企业绩效。
薪酬制度设计目标本薪酬制度设计方案的目标如下:1.激励员工:通过合理的薪资设置和激励机制,激励员工更好地完成工作任务,提高工作积极性。
2.公平公正:确保薪酬制度公平公正,避免员工间的薪资差距过大,减少内部矛盾。
3.稳定团队:设计长期性激励机制,稳定优秀人才团队,提高员工的忠诚度和长期合作意愿。
4.与绩效挂钩:将薪酬与员工绩效挂钩,鼓励员工提升自己的工作能力和绩效水平。
薪酬组成薪酬由以下几个方面组成:1.基本工资:根据员工岗位和工作经验确定一定的基本工资水平。
基本工资是员工薪酬中最基础的一部分,与员工的岗位级别和市场平均工资水平有关。
2.绩效奖金:根据员工绩效评估结果给予相应的绩效奖金。
绩效奖金是激励员工的重要手段,通过评估员工的工作表现,给予相应的奖金激励。
3.年终奖金:根据员工的全年表现和企业绩效情况给予的年度奖励。
年终奖金是对员工全年工作的综合评估,并根据企业实际情况进行合理的奖励。
绩效评估为了公平公正地评估员工的绩效,建议采用以下方法进行绩效评估:1.目标管理:设定明确的工作目标和标准,通过定期的目标考核和评估与实际完成情况进行对比。
2.360度评估:不仅上级对员工进行评估,还可以由同事和下属对员工进行评估,全面了解员工在团队中的表现和影响力。
3.定期反馈:及时对员工的工作情况进行反馈,指出问题并给予鼓励和建议,帮助员工改进工作。
4.考核记录:建立详细的绩效考核记录,存档并作为评估员工绩效的依据。
激励机制为了激励员工更好地完成工作任务,并提高整体绩效,设计以下激励机制:1.工作表现奖励:根据员工的工作表现,设立不同的奖励等级,并给予相应的奖励,鼓励员工充分发挥自己的能力。
业务员工资待遇及销售提成管理制度方案一、业务员工资待遇方案:1.基本工资设置:根据业务员的工作经验和职位不同,制定相应的基本工资标准,确保其在基本生活需求的基础上能够有适当的收入。
2.绩效工资设置:针对业务员的销售成绩进行评估,并制定绩效工资的计算规则。
绩效工资的方式可以是按照销售额、销售数量、销售利润等标准进行评估,激励业务员积极开展销售工作。
3.年度调薪机制:根据业务员的工作表现和公司业绩的发展情况,每年进行一次薪资调整,以保持业务员在薪资水平和市场水平的相对稳定性。
4.福利待遇:除了基本工资和绩效工资外,为业务员提供一系列的福利待遇,例如带薪年假、带薪病假、员工旅游、节日福利等,以提高他们的工作满意度和归属感。
二、销售提成管理制度方案:1.提成比例制度:制定不同产品或服务的销售提成比例,根据销售额或利润来计算提成金额。
提成比例可以根据产品或服务的不同情况进行调整,以激励销售人员更好地推动销售业绩。
2.销售目标设定:根据公司的销售目标和市场环境等因素,为业务员制定个人销售目标,并将其与提成绩效挂钩。
只有在达到或超过销售目标时,才能获得提成奖励,以保证业务员的销售行为与公司整体利益一致。
3.提成计算周期:确定提成的计算周期,例如每月、每季度或每年。
在每个计算周期结束时,根据业务员的销售表现计算提成金额,并与其薪资结合发放。
4.透明公正原则:建立透明公正的提成管理制度,确保提成计算过程的公开性和准确性。
定期向业务员公布销售数据和提成计算方法,以增强员工对提成制度的信任和满意度。
5.绩效考核和奖惩机制:根据销售人员的绩效指标进行定期考核,对表现优秀的人员进行奖励,对表现不佳的人员进行相应的处罚或培训。
通过奖惩机制,激励业务员不断提高销售能力和业绩水平。
以上是业务员工资待遇及销售提成管理制度方案的提议,通过合理的薪酬待遇和激励机制,可以有效地激励业务员的积极性,提高业务员的工作表现和销售业绩,对于公司的长远发展具有重要意义。
XXX工程技术有限公司设计院薪酬方案及设计提成管理办法编制:综合部审批:时间: 2017年9月1 日目录第一章总则第一条目的 (3)第二条适用范围 (3)第三条原则 (3)第四条各部门职责 (3)第二章薪酬结构第五条薪酬分类 (3)第六条各类岗位薪酬结构 (4)一、设计人员薪酬结构 (4)二、管理人员薪酬结构 (4)第三章岗位工资第七条各岗位工资表 (5)第四章管理岗位薪酬系数第八条管理岗位薪酬系数 (6)第五章各类岗位津贴第九条交通补贴 (6)第十条通讯费 (6)第十一条社保 (6)第六章设计提成工资第十二条设计提成工资的比例及额度 (7)第七章年终奖第十三条年终奖总额确定 (7)第十四条年终奖分配系数 (7)第八章各类休假工资第十五条全勤天数的确定 (7)第十六条各种休假工资处理 (7)第九章薪酬调整第十七条岗位基本工资的调整 (8)第十八条设计提成工资的调整 (8)第十章薪酬的绩效考核第十九条薪酬绩效考核分类 (8)第二十条薪酬考核办法 (8)第十一章薪酬发放第二十一条发放基本原则 (8)第十二章其他第二十二条试用期员工薪酬 (9)附件:设计项目提成管理办法 (10)第一章总则第一条目的为规范部门工资管理,奖勤罚懒,激励员工,配合公司经营管理和发展。
第二条适用范围适应设计院员工第三条原则遵循按劳分配、效率优先、兼顾公平及可持续发展的原则。
公平性原则:薪酬以体现工资的外部公平、内部公平和个人公平为导向。
竞争性原则:薪酬以提高市场竞争力和对人才的吸引力为导向。
激励性原则:薪酬以绩效工资激发员工工作积极性。
经济性原则:薪酬水平须与公司的经济效益和承受能力保持一致。
第四条各部门职责综合部:负责考勤工资的核算,总经理批准后报财部务下发。
项目管理部:负责设计院全部员工的绩效考核,指“项目设计提成”。
经院长审核和总经理批准后发放。
财务部:负责员工月工资的发放和季度与年度的设计提成工资的发放。
第二章薪酬结构第五条薪酬分类类别岗位一管理岗位公司领导总经理、副总经理、副总经理兼设计院院长设计院领导总工程师、综合部部长(列入设计院)、项目管理部部长、项目管理部副部长。
二设计岗位设计人员工艺设计室副主任、土建设计室主任、公用工程设计室副主任及各室设计人员三设计+管理总工程师助理兼工艺设计室主任:设计岗位工资+岗位系数补助仪表设计岗位:设计岗位工资+岗位系数补助第六条各类岗位薪酬结构一、设计人员薪酬结构二、管理人员薪酬结构第三章岗位工资第七条设计院各岗位工资表第四章管理岗位薪酬系数第八条管理岗位薪酬系数第五章 各类岗位津贴第九条 交通补贴1、滨海片员工,每月补贴交通费200元/月.人,每月随工资发放(周一上午9:00前到岗,周六上午11:00后离岗)。
2、公差司机驾车补贴(离开潍坊市区),25元/小时。
综合驾车速度高速取100KM/h ,其他取70KM/h 。
3、私车公用油补(油耗及车辆磨损、保养补助):1.20元/km. 第十条 通讯费第十一条 社保社保缴费基数为岗位工资,若岗位工资低于政府公布的当年社保最低缴费基数,则执行政府公布的当年社保最低缴费基数。
第六章设计提成工资第十二条设计提成工资的比例及额度项目管理部将根据设计合同额以及项目个体情况,依据项目提成比例核算出项目组总收入,项目设计经理根据公司批准的各专业成员提成权重核算每个项目组成员的分配额。
详见附件《设计项目提成管理办法》第七章年终奖第十三条年终奖总额确定年终奖总额=(实际完成设计产值-计划完成设计产值)×12%。
第十四条年终奖分配系数第八章各类休假工资第十五条全勤天数的确定每月全勤天数=当月日历天数-当月每周放假天数日工资=岗位工资÷(当月日历天数-当月每周放假天数。
)第十六条各种休假工资处理按照公司《考勤与劳动纪律管理规定》中对病事假、探亲假、年假、婚丧假、产假、公假等规定进行考勤,并以此折算岗位工资发放。
缺勤工资=岗位工资×(实际出勤天数÷全勤天数)。
第九章薪酬调整第十七条岗位基本工资的调整根据公司发展状况,参考周边相同企业及政府每年发布的工资指导线进行调整。
原则每年的年底进行调整,次年元月份执行。
第十八条设计提成工资的调整根据市场变化和公司经营状况,进行调整,原则上保持稳定。
第十章薪酬的绩效考核第十九条薪酬绩效考核分类薪酬考核包括出勤考核、设计提成考核、年终奖的考核第二十条薪酬考核办法第十一章薪酬发放第二十一条发放基本原则一、岗位基本工资:每月24日前后发放上月的岗位工资。
二、提成工资:按回款率发放提成,每半年发放一次,次年上半年发放提成时一并发放上年度的未发提成工资。
详见《设计项目提成与考核方案》)。
三、承揽费:详见《设计项目提成管理办法》。
分两类,一是需要开源公司进行设计的,该费用签订合同,收到预付款后一个月内以收款数额为基数,按承揽比例发给承揽人,剩余承揽费收待合同款全部回款后一个月内发放(当合同因发包方终止时,剩余承揽费不再发放);二是审核盖章项目,签订协议后,收到款后方可审核、盖章发放,因盖章取费低于市场,承揽人无承揽费,但有优先审核审定权(审核人员必须是《审核盖章项目管理细则中》设计校审人员清单中的人员)。
第十二章其他第二十二条试用期员工薪酬一、试用期及实习期薪酬:执行“第四章”岗位工资中试用期工资标准。
其中:新员工在试用期间所完成的任务提成全归辅导老师,在实习培训期间所完成的项目提成,原则上由辅导老师和新员工各得50%。
二、设计承揽费用:详见附件《设计项目提成管理办法》,该项费用不例入薪酬。
三、职称及证书挂靠费各类证书挂靠费参照市场行情,由总经理与持证人面谈,费用不列入薪酬。
第二十三条设计项目提成与考核办法见附件附件设计项目提成与考核办法一、目的依据《设计院设计管理制度》,对设计项目的提成予以规范,同时配套设计提成的考核办法,二、适应范围公司完成的所有设计类项目,包括内部职工和外部人员承揽的全部设计或审核盖章的项目。
考核适于设计院员工。
三、考核小组组长:副组长:成员:考核员:四、职责1、项目经理负责编写《设计项目完工报告表》(附表1)。
2、项目经理负责根据已审核的《设计项目完工报告表》的实际标准工作日,测算出每个项目所有参入设计人员的设计提成额,编入《项目设计提成分配表》(附表2)。
3、项目管理部以批准的《项目设计提成分配表》为依据,编制《设计项目设计人员提成明细表》(附件3),逐个项目分配到个人。
3、项目管理部负责编写《设计项目个人设计提成发放审批表》(附件4-1),报总经理审批。
并编制《年度项目设计提成发放汇总表》(附件4-2)4、项目管理部负责建立《员工个人薪酬账户》(附表5)5、财务部负责设计提成的发放。
五、项目设计提成细则(一)设计项目的提成综述设计项目分成两类,一是:设计出图的项目(包括含有设计专篇的综合项目)或单独的设计专篇类项目,该类项目提成包括承揽费和设计人员提成两部分;二是:审核盖章类项目,该类项目无承揽费(为统一管理,类似业务直接与项目管理部对接),仅有设计校审人员的提成。
(二)承揽人承揽费确定2、设计项目承揽费(三)、项目设计提成1、设计项目提成基数为简化考核,项目设计过程产生的差旅、车辆、招待、礼品、纸墨等成本暂时采取审批制,不再从成本中扣除。
2、设计提成的核算2.1首先核算每个项目的设计提成总额:项目提成总额=项目设计提成基数×设计提成比例其中:设计提成基数=合同额-特费(指承揽费及其它应扣费用)设计提成比例:见表1项目经理提成=项目设计提成基数×设计提成比例×7%。
设计校审人员提成=项目设计提成基数×设计提成比例×(100%-7%)×各自权重设计项目提成比例及设计校审人员的权重:见表1设计项目各专业提成分配权重见表2校审盖章类项目的取费标准: 见表3 表12表2表3审核盖章取费标准2.2每个项目标准工作日工资额的核算每个项目标准工作日提成额=项目提成总额÷该项目总的标准工作日其中,各专业每张A1标准工作日依照表4《工业类设计工时定额表》确定的。
各专业A1张数取自《设计项目完工报告表》(附表1)为简化考核,定额制定时,将方案设计、初步设计和施工设计各阶段的工日(折A1图)进行综合核算。
同时为更公平合理,将设计工时定额分成两大类。
一类是工业类项目;二是单体建筑类项目(该类项目不采取标准日工资核算法,直接以各专业占所有专业的比例核算各专业应分配提成额,见2.1条款表2)。
工业类设计工时定额表表4:工业类项目2.3项目设计人员个人提成核算2.3.1设计出图项目:设计人员提成: 某专业设计人员个人提成额=该项目提成总额× (某设计个人标准工作日÷该项目所有专业设计总标准工作日) ×该专业设计人员提成权重校核、审核人员的提成:某校审人员提成=某专业设计人员个人提成额÷该专业设计人员的提成权重×该校审人员权重2.3.2审核盖章类项目某项目设计、校核、审核、审定人员提成=某项目收费额×各自提成比例2.4其他2.4.1为确保设计文件、图纸质量,公司将采取校审人员相对固定的政策,其校审人员名单如下:表5:设计出图项目质量控制人员清单表6:审核盖章项目质量控制人员名单说明上表可根据实际情况及时调整,调整由总工程师助理负责,院长审批,报项目管理部备案。
2.4.2设计提成政策:兼职人员设计人员政策同公司设计人员一致。
3、设计成果的打印、折叠、发放、邮寄设计成果的出图、折叠、装订、发放由项目经理组织小组成员完成,填写项目设计成果打印申请单,项目管理部批准后专管员负责开机、并监督打印全过程。
之后专管员负责将设计成果扫描,交综合部存档,同时负责设计文件发放登记管理(原则必须设计费到位后发放,特事特批)。
4、设计项目提成的管理程序(1)项目经理负责编写《设计项目完工报告表》(附表1),经项目经理、总工助理、项目管理部部长审核签字。
(2)项目经理根据(附表1)的实际标准工作日,测算出每个项目所有参入设计人员的设计提成额,编入《项目设计提成分配表》(附表2),项目管理部审核无误后,以此为准编制《设计项目设计人员提成考核明细表》(附件3),再汇编《设计项目个人设计提成发放审批表》(附件4-1)和《项目设计提成发放汇总表》(附件4-2),经院长审核、总经理批准后交财务发放。
5、设计提成的基数确定及发放次数与时间(1)设计提成的基数:为简化考核,设计提成基数=合同额-特费(承揽费等)。
不考虑差旅、车辆、招待、纸墨等成本。
其中海化集团的项目由于回款期长,且不会形成坏账,因而每年上下半年各按照50%设计费进行提取。
(2)发放设计提成次数与时间:下半年各发放一次,第一次为三季度的首月;第二次为次年的首月。