超声波传感器选型
- 格式:pdf
- 大小:1.75 MB
- 文档页数:28
电应普超声波传感器规格书全文共四篇示例,供读者参考第一篇示例:电应普超声波传感器规格书一、产品概述电应普超声波传感器是一种先进的传感器,通过发射和接收超声波来测量物体与传感器之间的距离。
它具有高精度、高稳定性和高可靠性的特点,广泛应用于工业自动化、智能家居、智能车载等领域。
二、技术参数1. 工作频率:40kHz2. 测量范围:0.2m-5m3. 分辨率:1mm4. 工作温度:-20℃~70℃5. 输出方式:模拟电压信号/数字信号6. 工作电压:5V7. 防护等级:IP678. 重复性误差:±1mm9. 防干扰能力:工业级10. 尺寸:Φ16mm*75mm三、产品特点1. 高精度:采用先进的超声波技术,测量精度高达1mm,满足各种精密测量需求。
2. 高稳定性:具有优异的稳定性,工作过程中不受外界干扰影响,保证测量结果准确可靠。
3. 高可靠性:采用优质材料和先进工艺制造,具有长期稳定的性能和使用寿命。
4. 多种输出方式:可选模拟电压信号输出或数字信号输出,适用于不同的应用场景。
5. 强大的防干扰能力:具有工业级防干扰能力,可在复杂的电磁环境下稳定工作。
6. 小巧的尺寸:体积小巧,安装方便,适用于各种空间有限的场合。
四、应用领域电应普超声波传感器广泛应用于以下领域:1. 工业自动化:用于机器人、流水线等设备的距离测量和障碍检测。
2. 智能家居:用于智能门锁、智能照明等设备的距离控制和智能化操作。
3. 智能车载:用于车载倒车雷达、车位检测等系统的距离测量和安全预警。
4. 仓储物流:用于货架高度检测、自动导航车的导航等应用。
第二篇示例:电应普超声波传感器规格书一、产品概述电应普超声波传感器是一种广泛应用于测距、检测和定位的传感器,它利用声音的反射原理来实现测距和探测物体的目的。
本传感器具有高精度、快速响应、稳定性好等特点,能够适用于各种工业自动化领域。
二、产品特点1. 采用电应普最新一代超声波传感技术,性能稳定可靠。
基于stm32单片机的超声波测距仪设计报告【文章标题】基于STM32单片机的超声波测距仪设计报告【引言】超声波测距是一种常见且有效的测量方法,被广泛应用于工业控制、自动化、智能家居等领域。
本文将深入讨论基于STM32单片机的超声波测距仪的设计原理、硬件搭建和软件编程,并分享对该设计的观点和理解。
【简介】1. 超声波测距原理简介(可使用子标题,如1.1)- 超声波的特性与应用- 超声波传感器原理及工作方式2. 设计方案(可使用子标题,如2.1)- 系统框图:硬件模块与连接方式- 所需材料清单及器件参数选择【正文】1. 超声波传感器的选型与特性比较(可使用子标题,如1.1)1.1 超声波传感器的种类与特点1.2 STM32单片机与超声波传感器的配合选择理由与原则2. 硬件电路设计与搭建(可使用子标题,如2.1)2.1 超声波发射电路设计与实现2.2 超声波接收电路设计与实现2.3 STM32单片机与超声波传感器的连接方法及引脚映射3. 软件编程实现(可使用子标题,如3.1)3.1 STM32单片机开发环境配置与准备3.2 程序框架和流程设计3.3 超声波信号处理与距离计算算法【总结】1. 设计成果总结与优缺点评价- 设计成果与功能实现总结- 设计过程中的挑战与解决方案- 设计的优点与改进空间2. 对基于STM32单片机的超声波测距仪设计的观点和理解- 本设计在硬件搭建和软件编程方面充分利用了STM32单片机的性能与功能- 超声波测距仪在工业自动化和智能家居等领域具有广阔应用前景 - 未来可以进一步提升设计的灵活性和可扩展性【参考资料】- 张三: 《超声波测距原理与应用技术》,出版社,2018年- 李四: 《STM32单片机与嵌入式系统设计》,出版社,2019年以上是本文基于STM32单片机的超声波测距仪设计报告,对这个主题的观点和理解。
希望这篇文章内容全面、深入,并能帮助您对超声波测距仪设计有更深刻的理解。
NU23A25T/R-1(分体)NU25A25T/R-1(分体)防水型 50°±15° (-6dB)NU40A14T/R-1(分体)防水型 80° ±15°(-6dB)NU40A18T/R-1(分体)防水型70°±15° (-6dB)NU40A18T/R-2(分体)防水型40°±15°(-6dB)NU40A25T/R-1(分体)防水型30°±15° (-6dB)NU40A14TR-1(一体)防水型 80° ±15°(-6dB)NU40A16TR-1(一体)防水型 80°±15° (-6dB)NU40A18TR-1(一体)防水型 70°±15° (-6dB)NU40A18TR-2(一体)防水型 50°±15° (-6dB)NU40A25TR-1(一体)防水型 30° ±15° dB)NU40B14TR-1(一体)防水型 120° (Horizontal)-60° (Vertical) NU40B14TR-2(一体)防水型 120° (Horizontal)-60° (Vertical) NU40B14TR-3(一体)防水型 120° (Horizontal)-60° (Vertical) NU40B15TR-1(一体)防水型 120° (Horizontal)-60° (Vertical) NU40B15TR-2(一体)防水型 120° (Horizontal)-60° (Vertical) NU40B15TR-3(一体)防水型 120° (Horizontal)-60° (Vertical) NU40B16TR-1(一体)防水型 120° (Horizontal)-60° (Vertical) NU40B16TR-2(一体)防水型 120° (Horizontal)-60° (Vertical) NU40B16TR-3(一体)防水型 120° (Horizontal)-60° (Vertical) NU40B18TR-1(一体)防水型 120° (Horizontal)-60° (Vertical) NU40B18TR-2(一体)防水型 120° (Horizontal)-60° (Vertical) NU40B18TR-3(一体)防水型 120° (Horizontal)-60° (Vertical) NU48B14TR-1(一体)防水型 120° (Horizontal)-60° (Vertical) NU48B14TR-2(一体)防水型 120° (Horizontal)-60° (Vertical) NU48B14TR-3(一体)防水型 120° (Horizontal)-60° (Vertical) NU58B14TR-1(一体)防水型 75° (Horizontal)-30° (Vertical) NU58B14TR-2(一体)防水型 75° (Horizontal)-30° (Vertical) NU58B14TR-3(一体)防水型 75° (Horizontal)-30° (Vertical) NU23C16T/R-1(分体)开放型60°±15° (-6dB)NU25C16T/R-1(分体)开放型60°±15° (-6dB)NU25C23T/R-1(分体)开放型60°±15° (-6dB)NU25C25T/R-1(分体)开放型60°±15° (-6dB)NU32C16T/R-1(分体)开放型60°±15° (-6dB)NU40C10T/R-1(分体)开放型 80°±15° (-6dB)NU40C10T/R-2(分体)开放型 80°±15° (-6dB)NU40C12T/R-1(分体)开放型 80°±15° (-6dB)NU40C16T/R-1(分体)开放型 60°±15°(-6dB)NU40C16T/R-2(分体)开放型60°±15°(-6dB)NU40C25T/R-1(分体)开放型NU40C10TR-1(一体)开放型 80°±15° (-6dB)NU40C12TR-1(一体)开放型NU40C16TR-1(一体)开放型 60° ±15°(-6dB)NU40C16TR-2(一体)开放型 60° ±15°(-6dB)NU40C25TR-1(一体)开放型 50°±15°(-6dB)NU100E36TR-2(一体)高频型 9°±2°NU100E42TR-1(一体)高频型 30°±2°NU110E20TR-1(一体)高频型 30°±2°NU112E25TR-1(一体)高频型 12°±2°NU125E25TR-1(一体)高频型 14°±2°NU125E25TR-2(一体)高频型 14°±2°NU150E25TR-1(一体)高频型 14°±2°NU165E20TR-2(一体)高频型 14°±2°NU175E25TR-1(一体)高频型 7°±2°NU175E27TR-1(一体)高频型 7°±2°NU200E12TR-1(一体)高频型 30°±2°NU200E12TR-2(一体)高频型 30°±3°NU200E12TR-3(一体)高频型 30°±4°NU200E18TR-1(一体)高频型7°±2°NU200E18TR-2(一体)高频型7°±2°NU200E22TR-1(一体)高频型 14°±2°NU200E28TR-1(一体)高频型 14°±2°NU200E40TR-1(一体)高频型NU300E10TR-1(一体)高频型14°±2°NU300E13TR-1(一体)高频型NU300E13TR-1(一体)高频型 7°±2°NU400E10TR-1(一体)高频型7°±2°NU960E30TR-1(一体)高频型 4°±1°NU1ME15TR-1(一体)高频型8°±2°NU1ME15TR-2(一体)高频型8°±2°NU1ME20TR-1P(一体)高频型8°±2°NU1ME20TR-1S(一体)高频型 8°±2°NU1ME21TR-1(一体)高频型 7°±2°NU1ME30TR-1(一体)高频型 5°±1°NU14E140TR-1(一体)大量程15°±2°NU22E100TR-1(一体)大量程 14°±2°NU30E90TR-1(一体)大量程 14°±2°NU40E50TR-1(一体)大量程 15°±2°NU40E60TR-1(一体)大量程 15°±2°NU40E60TR-2(一体)大量程 15°±2°NU40E60TR-3(一体)大量程 15°±3°NU40E60TR-4(一体)大量程 15°±2°NU40E60TR-5(一体)大量程 15°±3°NU50E57TR-1(一体)大量程15°±2°NU75E38TR-2(一体)大量程14°±2°NU80E40TR-1(一体)大量程 40°±2°NU80E60TR-1(一体)大量程 7°±2°NU40D18TR-1(一体)倒车雷达 80°±15° (-6dB)NU40D19TR-1(一体)倒车雷达 120° (Horizontal)-60° (Vertical) NU40D20TR-1(一体)倒车雷达80°±15° (-6dB)NU40D21TR-1(一体)倒车雷达 80°±15° (-6dB)NU40D22TR-1(一体)倒车雷达 80°±15° (-6dB)NU40D22TR-2(一体)倒车雷达 80°±15° (-6dB)NU40D22TR-3(一体)倒车雷达 80°±15° (-6dB)NU40D22TR-4(一体)倒车雷达 120° (Horizontal)-60° (Vertical)NU40D22TR-5(一体)倒车雷达 80°±15° (-6dB)NU40D24TR-1(一体)倒车雷达 80°±15° (-6dB)NU40D25TR-1(一体)倒车雷达80°±15° (-6dB)电话:0755-******** 传真:0755-2检测范围频率输出电压分辨率外壳材料02~5M反射23 khz18010mm铝壳02~5M反射25 khz18010mm铝壳0.2~2M40.0±1.0KHz12010mm铝壳0.2~3M40.0±1.0KHz15010mm铝壳0.2~3M40.0±1.0KHz15010mm铝壳0.2~5M40.0±1.0KHz18010mm铝壳0.2~2M40.0±1.0KHz12010mm铝壳0.2~3M40.0±1.0KHz12010mm铝壳0.2~2M40.0±1.0KHz12010mm铝壳0.2~3M40.0±1.0KHz12010mm铝壳0.2~8M40.0±1.0KHz16010mm铝壳0.2~3M40.0±1.0KHz12010mm铝壳0.2~3M40.0±1.0KHz12010mm铝壳0.2~3M40.0±1.0KHz12010mm铝壳0.2~3M40.0±1.0KHz12010mm铝壳0.2~3M40.0±1.0KHz12010mm铝壳0.2~3M40.0±1.0KHz12010mm铝壳0.2~3M40.0±1.0KHz12010mm铝壳0.2~3M40.0±1.0KHz12010mm铝壳0.2~3M40.0±1.0KHz12010mm铝壳0.2~3M40.0±1.0KHz12010mm铝壳0.2~3M40.0±1.0KHz12010mm铝壳0.2~3M40.0±1.0KHz12010mm铝壳0.2~3M48.0±1.0KHz12010mm铝壳0.2~3M48.0±1.0KHz12010mm铝壳0.2~3M48.0±1.0KHz12010mm铝壳0.2~3M58.0±1.0KHz15010mm铝壳0.2~3M58.0±1.0KHz15010mm铝壳0.2~3M58.0±1.0KHz15010mm铝壳0.2~15M23.0±1.0KHz8010mm铝壳0.5~15M25.0±1.0KHz8010mm铝壳0.5~15M25.0±1.0KHz10mm铝壳0.5~15M25.0±1.0KHz8010mm铝壳0.5~15M32.8±1.0KHz8010mm铝壳0.2~3M40.0±1.0KHz4010mm铝壳0.2~3M40.0±1.0KHz4010mm塑壳0.2~4M40.0±1.0KHz4010mm铝壳0.2~15M40.0±1.0KHz8010mm铝壳0.2~15M40.0±1.0KHz8010mm铝壳40.0±1.0KHz10mm铝壳0.3-10M40.0±1.0KHz6010mm铝壳40.0±1.0KHz10mm铝壳0.2-18M40.0±1.0KHz8010mm铝壳0.2-18M40.0±1.0KHz8010mm塑壳40.0±1.0KHz4010mm铝壳0.2~4M100.0±8.0KHz600铝壳0.2~4.5M100.0±5.0KHz500铝壳0.4~2.5M110.0±5.0KHz500铝壳0.2~3m112.0±5.0KHz500铝壳0.2~4m125.0±5.0KHz500铝壳0.2~4m125.0±5.0KHz500铝壳0.1~2m150.0±8.0KHz500塑壳0.1~2.5M165.0±15.0KHz300塑壳0.1~2M175.0±7.0KHz400铝壳0.1~2m175.0±5.0KHz500铝壳0.1~1m200.0±8.0KHz500不锈钢0.1~1m200.0±8.0KHz500铝壳0.1~1m200.0±8.0KHz500铝壳0.1~2M200.0±8.0KHz500铝壳0.1~2M200.0±8.0KHz500铝壳0.1~2M200.0±8.0KHz500铝壳0.1~1.5M200.0±8.0KHz500塑壳1~50M80~300MM300.0±15.0KHz300塑壳0.1~2.5m300.0±5.0KHz300铝壳50~300mm400.0±16.0KHz300铝壳0.2~4m(液体中反960.0±8.0KHz200铝壳射)0.1~5m(液体中反射)1.0MHz±5%150铝壳0.1~5m(液体中反射)1.0MHz±5%150铝壳0.1~5m(液体中反射)1.0MHz±5%300塑壳0.1~5m(液体中反射)1.0MHz±5%300不锈钢0.1~5m(液体中反射)1.0MHz±10%300塑壳0.2~4m(液体中反射)1.0MHz±8%400铝壳1.0~45m (Reflect)14.0±2.0KHz4000塑壳0.8~30m22.0±2.0KHz2800塑壳0.6~20m30.0±2.0KHz1800塑壳0.5~12m40.0±2.0KHz塑壳0.4~12m (Reflect)40.0±3.0KHz1800塑壳0.4~12m (Reflect)40.0±3.0KHz1800塑壳0.4~12m (Reflect)40.0±3.0KHz1800塑壳0.4~12m (Reflect)40.0±3.0KHz1800塑壳0.4~12m (Reflect)40.0±3.0KHz1800塑壳0.4~10m (Reflect)50.0±5.0KHz1000塑壳0.3~7M75.0±3.0KHz8000塑壳0.3~5M80.0±2.0KHz8000铝壳0.25~6M80.0±3.0KHz500铝壳0.4~2m40.0±1.0KHz120塑壳0.4~2m40.0±1.0KHz120塑壳0.4~2m40.0±1.0KHz120塑壳0.2~3M40.0±1.0KHz0.4~2m40.0±1.0KHz120塑壳0.4~2m40.0±1.0KHz150塑壳0.4~2m40.0±1.0KHz120塑壳0.4~2m40.0±1.0KHz120塑壳0.2-3M40.0±1.0KHz150塑壳0.4~2m40.0±1.0KHz150塑壳0.4~2m40.0±1.0KHz150塑壳755-27593563 手机:133******** 联系人:罗小亮。
MaxBotix Choose the Proper Ultrasonic Sensor for your ApplicationThis guide will help you select the correct MaxSonar ®sensor for your use. We believe that the MaxSonar ®sensors are among the easiest to use ultrasonic rangefinders available.Outdoor Use (or rugged environments)IP67 RatedIndoor Use (or protected environments)Easy to use ultrasonic rangefinderStart HereHigh accuracy pulse width output (and others)Compensates for user mountingReal-time analogenvelope output (and others)High accuracy pulse width output (and others)Real-time analogenvelope output (and others)•Power-up calibration •Very low cost •Very small size •Real-time auto calibration •Low cost•Very small size •Real-time auto calibration •Low cost •Compact sizeLV-MaxSonar-EZ XL-MaxSonar-EZ XL-MaxSonar-AE XL-MaxSonar-WR XL-MaxSonar-WRAContinued on page 2Continued on page 2Continued on page 2Continued on page 2Continued on page 2Page 1Note 1:Objects closer than the minimum-distance-reported*, range as this value*.Note 2:Available by requestNote 3: Contact MaxBotix Inc., to have your sensor solution evaluated.Continued on page 3MaxBotix Product LineF e a t u r e sPage 2Continued on page 3Continued on page 3Continued on page 3Continued on page 3LV-MaxSonar-EZXL-MaxSonar-EZXL-MaxSonar-AEXL-MaxSonar-WRXL-MaxSonar-WRAEasy to use interface Yes Yes Yes Yes Yes Trigger or Free-run Operation Yes Yes Yes Yes Yes Stable Range Data Yes Yes Yes Yes Yes Serial OutputYes Yes Yes Yes Yes Analog Voltage Range OutputYes Yes Yes Yes Yes Pulse Width OutputYes Yes No Yes No Real-time Analog Envelope Output of the Acoustic WaveformNo No Yes NoYesOutdoor Use (IP67 Rated)No(can be mounted in a way that protects the sensor from exposure to the elements.)No(can be mounted in a way that protects the sensor from exposure to the elements.)No(can be mounted in a way that protects the sensor from exposure to the elements.)Yes Yes Recommended for Industrial UseSome Yes Yes Yes Yes Recommended for Hobby UseYes Yes Yes Yes Yes Automatic Calibration to Compensate for Changes in Temperature, Voltage, Humidity and Noise.On power uponly Yes Yes YesYes Has noise canceling Some Yes Yes Yes Yes Resolution1 inch1 cm 1 cm 1 cm 1 cm Maximum Rate Readings are taken20Hz 10Hz 10Hz 10Hz 10Hz 3.3V Operation, Average Current Draw2mA 2.1mA 2.1mA 2.1mA 2.1mA 5V Operation, Average Current Draw3mA 3.4mA 3.4mA 3.4mA 3.4mA Acoustic Frequency42kHz 42kHz 42kHz 42kHz 42kHz Minimum Object Detection Distance (1)0"0 cm0 cm0 cm0 cm Minimum Reported Distance (1)6 inches 20 cm 20 cm 25 cm 25 cm Maximum Range254 inches (6.45 meters)765 cm (2) 1068cm (25.1 feet)765 cm (2) 1068cm (25.1 feet)765 cm (2) 1068cm (25.1 feet)765 cm (2) 1068cm (25.1 feet)Semi-custom solution available to meet almost any needYes (3)Yes (3)Yes (3)Yes (3)Yes (3)LV-MaxSonar-EZSome Features:•Easy to use interface •1 inch resolution •Various calibrated beam widths•Size is less than 1 cubic inchPart Numbers:•MB1000•MB1010•MB1020•MB1030•MB1040(Please see page 4 for additional information) Possible Applications:•Robots •Distance measuring •UAV•Some industrial uses •Autonomous navigationComments:•Power up calibration compensates for various mounting arrangements and environments. •NOTE: requires user to cycle the power to recalibrate sensor if the voltage, temperature or humidity change during operation.XL-MaxSonar-EZSome Features:•Easy to use interface•1 cm resolution•Various calibratedbeam widths•Size is less than 1cubic inch•Real-time autocalibration•Real-time noiserejection•High acoustic powerPart Numbers:•MB1200•MB1210•MB1220•MB1230•MB1240(Please see page 4 foradditionalinformation)Possible Applications:•Robots•Distance measuring•UAV•Industrial uses•Autonomousnavigation•Bin levels•ChangingenvironmentconditionsComments:•Automaticallycompensates for noisyand changingenvironmentalconditions(temperature, voltageor humidity).XL-MaxSonar-AESome Features:•Easy to use interface•1 cm resolution•Various calibratedbeam widths•Size is less than 1cubic inch•Real-time autocalibration•Real-time noiserejection•High acoustic power•Real-time analogenvelopePart Numbers:•MB1300•MB1310•MB1320•MB1330•MB1340(Please see page 4 foradditionalinformation)Possible Applications:•Troubleshooting andsensor integration•User signalprocessing•Robots•Distance measuring•UAV•Industrial uses•Autonomousnavigation•Bin levels•ChangingenvironmentconditionsComments:•Same as the XL-MaxSonar-EZ butallows easyidentification oftroubleshooting issuesusing the real-timeanalog envelope.XL-MaxSonar-WRSome Features:•Easy to use interface•IP67 rated•1 cm resolution•Calibrated beamwidth•Super compact size•Real-time autocalibration•Real-time noiserejection•High acoustic powerPart Numbers:•MB7060•MB7066: longerrange(Please see page 4 foradditionalinformation)Possible Applications:•Robots•Distance measuring•Industrial uses•UAV•Autonomousnavigation•Bin levels•Changingenvironmentconditions•Tank levels•Proximity zonedetectionComments:•Automaticallycompensates for noisyand changingenvironmentalconditions(temperature, voltageor humidity).XL-MaxSonar-WRASome Features:•Easy to use interface•IP67 rated•1 cm resolution•Calibrated beamwidth•Super compact size•Real-time autocalibration•Real-time noiserejection•High acoustic power•Real-time analogenvelope outputPart Numbers:•MB7070•MB7076: Longerrange(Please see page 4 foradditionalinformation)Possible Applications:•Troubleshooting andsensor integration•User signalprocessing•Robots•Distance measuring•Industrial uses•UAV•Autonomousnavigation•Bin levels•Changingenvironmentconditions•Tank levels•Proximity zonedetectionComments:•Same as the XL-MaxSonar-WR butallows easyidentification oftroubleshooting issuesusing the real-timeanalog envelope.Page 3Continued on page 4Continued on page 4Continued on page 4Continued on page 4Continued on page 4MaxBotixXL-MaxSonar-EZ (4)MB1200MB1210MB1220MB1230MB1240XL-MaxSonar-AE (4)MB1300MB1310MB1320MB1330MB1340MaxBotix LV-MaxSonar-EZ MB1000MB1010MB1020MB1030MB1040Page 4Please download the datasheet(s) from for complete informationXL-MaxSonar-WR (5)MB7060XL-MaxSonar-WRA (5)MB7070TargetsStandard AE output (7)Clutter Present (8)TargetsStandard AE output (7)TargetClutterClutter Present (8)Note 7: Standard AE Output Targets are from left to right 0.6cm dia. at 66cm, 2.5cm dia. at 111cm, & 8.9cm dia. at 189cm. Notice the change in amplitude of the signals to compare the various parts.TargetsStandard AE output (7)Note 8: Clutter Present Target is 30cm sq. at 2 meters Conditions are1.5 meter wide hallway with cluttered sides.Clutter Present (8)Standard AE output (7)TargetsClutter Present (8)Beam Width (6,9)Beam Width (6,9)Beam Width (6,9)Beam Width (6,9)Beam Width (6,9)TargetClutterTargetClutterTargetClutterBeam Width (6,9)Beam Width (6,9)Beam Width (6,9)Beam Width (6,9)Beam Width (6,9)TargetsStandard AE output (7)TargetClutterClutter Present (8)Beam Width (6,9)Note 6: Beam Width Targets are from left to right 0.6cm dia., 2.5cm dia.,&8.9cm dia. Part to part beam widths scale is approximately equal. Black line is 5V, red dot is 3.3V.Note 4: Part Similarities The MB12XX and MB13XX parts have the same operational characteristics except the MB12XX parts have pulse width output and the MB13XX have the real-time analog envelope of the wave form. Part Number SelectionThis section is designed to help users select the right part number for their application. Use the beam width andanalog envelope output to compare the products and select the best sensor for your application.Note 5: Part Similarities The MB706X and MB707X part(s) have the same operational characteristics except the MB706X parts have pulse width output and theMB707X have the real-time analog envelope of the wave form.Clutter Present (8)TargetClutterTargetsStandard AE output (7)More sensors in WR product line coming soonNote 9: Custom beam patterns available.。
如何选择适用于接近或距离测量的超声波传感器超声波传感器是使用换能器发送和接收超声波脉冲,该超声波脉冲中继有关物体接近度的信息,经反射返回传感器,系统通过测量回波返回传感器的时间,并利用声波在介质中的传播速度计算超声波测量到物体距离的仪器。
因其特性超声波传感器被广泛用于各种非接触场景如接近或距离测量中,然而目前市场上的各种超声波传感器在安装配置、环境密封、电子特征等方面各不相同。
特别是在声学上,根据操作频率和辐射模式不同,不难选择最符合特定应用环境和机械要求的传感器,也不难评估不同型号产品电子性能。
声学对超声波传感器操作和测量产生了深远影响。
本文工采网小编通过介绍超声波传感器的特性和影响因素来解答如何选择适用于接近或距离测量的超声波传感器。
影响超声波传感器操作的一些基本声学参数1、声速随温度和传输介质(通常是空气) 的组成变化而变化,测量的精度和分辨率有何影响?重点:抓住空气中,声速与温度的关系在回波测距系统中, 测量了超声脉冲发射与返回接收机之间的运行时间。
然后使用传输介质(通常是空气) 中的声速计算到目标的距离。
测得的目标距离的精度与计算中使用的声速精度成正比。
声波的实际速度是声音传播的介质组成和温度的函数,如图1。
空气中的声速随温度的变化由关系[5]:c(T):空气中声速与温度函数,单位:英寸/秒;T:大气温度,单位:℃。
不同气体介质中的声速与空气组成的关系,同时受化学成分和温度的影响。
下表是10°C 的各种气体的声速。
2、声波波长随声速和频率而变化,分辨率、精度、最小目标尺寸以及最小和最大目标距离的影响规律。
重点:声波波长与声速和频率的关系声波波长随声速和频率的变化而变化,λ= c/f。
λ:波长;c:声速;f:频率3、声波衰减随着频率和湿度而改变,对超声波传感器在空气中的最大目标距离的影响。
重点:声波衰减与频率和湿度的关系随着声波的传播,由于传输介质中的摩擦损失,声压的振幅降低。
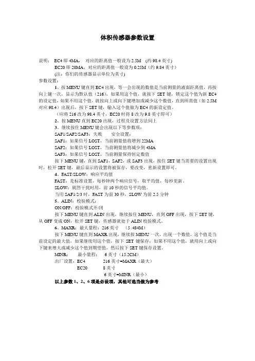
体积传感器参数设置说明:EC4即4MA,对应的距离值一般设为2.5M (约98.4英寸)EC20即20MA,对应的距离值一般设为0.25M(约9.84英寸)(注:你们的传感器显示单位为英寸)参数设置:1、按MENU键直到EC4出现,等一会出现的数值是当前测量的液面距离值,再按向上键一次,显示为默认值(216),如果用这个值,就按下SET键,锁定这个值为新EC4的设定值,如果不用这个值,就按向上或向下键增加或减少这个数值,直到所需值(如2.5M 对应98.4)出现后,按下SET键,输入这个值做为EC4的新设定值。
(应将216改为98.4英寸,EC20时将8改为9.8英寸即可)2、按MENU直到EC20出现,过程及设置方法同上3、继续按住MENU键会出现以下等参数项:SAF1/SAF2/SAF3:失败------安全设置:SAF1:如果信号LOST,当前测量值将增到22MASAF2:如果信号LOST,当前测量值将减少到4MASAF3:如果信号LOST,当前测量保持恒定数值按下MENU键,直到SAF1,SAF2,或SAF3出现,按住SET键当需要的设置出现时,松开SET键,最后显示的设置将被保存,要改变,重新设置即可。
4、FAST/SLOW:响应平均值FAST:是标准设置,每秒钟两个响应信号,取平均值,每秒更新。
SLOW:剧烈干扰时用,前10秒的信号平均值。
当用SAF1/2/3时,FAST为前30秒,SLOW为前2.5分钟5、ALIN:校验模式:ON/OFF:校验模式开/闭按下MENU键直到ALIN出现,继续按住MENU,直到OFF出现,按下SET键,从OFF变成ON,松开SET键,传感器就处于ALIN校验模式。
6、MAXR:最大量程:216英寸(5 .484M)按下MENU键直到MAXR出现,继续按MENU一次,出现一个数值,这个值是当前设定的最大值,如果继续用这个值,按下SET键保存,如果不用这个值,就用向上或向下键来增大或减少这个值到期望值,然后按下SET键保存设置。
超声波检测常用传感器举例检测原理:将局部放电产生的超声波信号通过AE传感器转换为电信号传输给测量主机,通过定量和定位测量,对电气设备内的局部放电水平进行表征。
基本结构:超声波传感器+信号放大器+滤波器+数据采集器+信号处理+显示存储一、推荐超声波传感器型号:差分传感器AE503D关键词:差分输出、日本原装、噪音低、一致性好、适合高端应用。
谐振频率:50kHz±20%接口:差分输出BNC接口尺寸:Φ20*28H=================================================二、推荐超声波传感器型号:谐振传感器PXR03/PXR07/PXR15/AE303S/AE503S/AE104S/AE144S关键词:单端输出、频段齐全。
∴针对不同主设备超声波信号频段的差异,可配置对应型号的超声波传感器。
∴国产PXR系列产品价格实惠、适合批量使用。
频率范围:10kHz~500kHz,接口:单端输出M5接口尺寸:Φ22*24H、Φ20*20H、Φ20*30H等=================================================三、推荐超声波传感器型号:内置前放传感器PXR04I/PXR15I/AE144SA40-BNC关键词:内置前放,适合手持式设备或者数据采集设备离传感器较远的系统。
谐振频率:30kHz、150kHz接口:单端BNC接口尺寸:Φ30*55H、Φ30*35H、Φ23.5*40H=================================================四、推荐超声波传感器型号:宽带传感器AE1045S关键词:宽带型声发射传感器、可用于测不同设备局放超声波信号频段。
频率带宽:50-1200kHz接口:单端输出M5接口尺寸:Φ20*20H=================================================五、推荐超声波传感器型号:空气耦合传感器PXR04A/PXR04AM关键词:空气耦合谐振频率:37-45kHz接口:单端BNC接口尺寸:Φ30*32H(不含接头)=================================================六、推荐超声波传感器型号:校准用传感器REF-VL关键词:校准用传感器、宽带传感器频率带宽:30-600kHz接口:单端M5接口尺寸:Φ40*52.5H。