公司差旅补贴标准
- 格式:doc
- 大小:15.50 KB
- 文档页数:2
差旅补贴标准差旅补贴是指企业为员工出差期间发放的补贴,是一种激励员工出差工作的福利政策。
差旅补贴的标准直接关系到员工的出差补贴待遇,也是企业管理和员工福利的重要内容之一。
下面将就差旅补贴标准的相关内容进行详细介绍。
一、差旅补贴的范围。
差旅补贴的范围一般包括交通、食宿和其他必要费用。
具体包括,交通费、住宿费、餐饮费、通讯费和其他必要费用。
二、差旅补贴的标准。
1. 交通费。
交通费是指员工在出差期间所产生的交通费用,一般包括往返交通费和出差地交通费。
往返交通费一般按照实际发生的交通费用进行报销,出差地交通费一般按照当地交通标准进行报销。
2. 住宿费。
住宿费是指员工在出差期间所产生的住宿费用,一般按照当地的住宿标准进行报销,也可以根据企业的相关规定进行报销。
3. 餐饮费。
餐饮费是指员工在出差期间所产生的餐饮费用,一般按照当地的餐饮标准进行报销,也可以根据企业的相关规定进行报销。
4. 通讯费和其他必要费用。
通讯费和其他必要费用是指员工在出差期间所产生的通讯费用和其他必要费用,一般按照实际发生的费用进行报销,也可以根据企业的相关规定进行报销。
三、差旅补贴的发放方式。
差旅补贴的发放方式一般有两种,一种是员工在出差期间先行垫付费用,然后在出差结束后提交相关费用报销单,由企业进行报销;另一种是企业直接发放统一的差旅补贴费用给员工,员工无需垫付费用。
四、差旅补贴的管理。
企业在制定差旅补贴标准时,需要考虑到员工的实际情况和当地的实际情况,合理确定差旅补贴标准,并建立健全的差旅补贴管理制度,保证差旅补贴的合理性和公正性。
五、差旅补贴的税收政策。
差旅补贴属于企业给予员工的福利待遇,根据国家相关税收政策,差旅补贴是免税的,不需要纳税。
六、差旅补贴的注意事项。
1. 员工在出差期间需要妥善保管好相关费用票据,以便于后期的报销;2. 员工在出差期间需要遵守企业的相关差旅政策和规定,合理使用差旅补贴;3. 企业在发放差旅补贴时需要及时、准确地发放,保证员工的权益。
公司差旅费补助标准及报销规定结合本公司的实际,对公司差旅费发放标准进行规范。
特制定本规定。
一、司乘人员差旅费补助1.在油区范围内固定值班,或在XX市区、XX、XX等县境内出车为短途行车;在以上县、市区域以外出车为长途行车。
2.短途行车补助标准(1)各型小车每人X元/台班;(2)双排车、面包车每人X元/台班;(3)客车司机每人X元/台班;(4)XX、XX往返交通班车客车司机XX元/台班,乘务员补助12元/台班。
凤凰园交通车补助X元/台班。
3.长途行车补助标准(1)长途行车补助,各车型均按每车公里X元计发。
(2)长途期间发生滞留,滞留补助以路单和GPS记录为依据,每滞留一天,补助50元。
(3)长途期间发生的住宿费和停车费以路单为依据,凭票据报销,住宿费每晚限额X00元,超支自理。
二、工作人员差旅费报销规定公司员工外埠出差、参加会议、培训等发生的差旅费报销标准执行XX号文件规定。
三、票据报销规定1.行车路单必须填写规范清楚,包括起止日期、行驶里程、滞留天数,不允许在路单上进行改动、变通,否则视为无效路单,不能作为报销差旅费的依据。
2.票据要与路单发生时间相符,且不允许有任何改动,机打发票不允许有手写内容。
否则视为无效票据不予报销。
3.住宿票据内容填写要规范齐全,客户名称要填写住宿者姓名,要有起止日期、单价、天数、金额,金额的大小写必须相符。
司机出车期间的住宿票据要有用户签字盖章。
否则不予报销。
4.长途期间发生的油料、修理费票据随司机差旅费同时上报,报技术机动科审核签字。
修理费要开增值税发票,同时要有两份修理单明细并加盖修理厂发票专用章。
5.财务科以路单为依据审核差费和票据并负责发放。
6.财务科在路单和票据的审核过程中发现的假票、涂改票不予报销,并且按《公司关于油材料、物品及票据管理的处罚规定》对当事人进行处罚,同时追究审核票据的相关人员的责任。
四、本规定适用于公司所属各单位。
五、本规定由财务科负责解释。
出差补助标准2024经常出差有人觉得不太开心,与家人聚少离多。
有人觉得是一件好事,可以公费旅行,去见识世界各个地方。
但是出差补助费用也是有一个标准的,并且是去完成工作,并不是像大家说的一样免费旅游,也没有大家想的那样轻松。
接下来就跟着小编一起来了解一下工作人员出差补助标准有哪些?一、一般公司出差补助标准一般公司出差补助标准出差补助指的是单位员工因公出差享有的住宿费标准、市内交通费标准、伙食补贴(或误餐补贴)、以及因出差而享有的其他补助(如远离家人,公司给予一定补贴等)。
企事业单位出差补助没有明文规定,一般视企业规模大小及公司意愿而定,补助金额参差不齐。
一般分为两种情况,即分项目如住宿标准是多少钱一天,市内交通是多少钱一天等,也有的单位实行包干制,即一天多少钱,不再承担住宿、市内交通费及餐饮费。
但国家公务员出差补助一般都有明确标准,但各地视经济条件也不尽相同。
以下是引用某集团公司出差费用管理规定以作参考一、总则一条:为了进一步加强对出差费用的管理,严格控制费用支出,达到节约高效的目的,结合本公司实际情况,特制定本规定。
第二条:报销原则1、公私分明原则:出差人员在出差期间因私发生的费用严禁报销。
2、高效间从原则:原则上要一人多差,减少随从。
第三条:适用范围:公司各部门、各分公司参照执行。
二、出差实施细则第四条:员工出差依下列程序办理:1、出差前3日应填写“出差申请单”。
出差期限由派遣负责人视情况,事前予以核定,并依照程序审核。
2、出差人依实际情况凭核准的“出差申请单”向财务部门暂借一定数额的备用金,返回后7日内填具“费用报销单”,并结清备用金。
未于7日内报销者,财务部门应于当月工资中先予扣回,等报销时再行核付。
第五条:出差期间,因工作及其他原因需要延时的应及时请示,不得借故延长出差时间,否则延时期间费用不予报销。
第六条:出差返回后,3日内向派遣负责人汇报情况,以书面形式做出出差报告。
第七条:出差费用分为住宿费、伙食费、交通费、补助费。
员工出差补助标准员工出差是工作中常见的情况,公司需要为员工出差提供合理的补助标准,以保障员工的权益,同时也能激励员工更好地完成出差任务。
针对员工出差补助标准,公司制定了以下规定:一、交通补助。
1. 飞机,员工乘坐飞机出差,公司将按实际机票金额给予补助,不设上限。
但需提供有效的行程单据和发票。
2. 火车/汽车,员工乘坐火车或自驾汽车出差,公司将按实际车票或油费金额给予补助,不设上限。
同样需要提供有效的行程单据和发票。
二、住宿补助。
1. 酒店住宿,员工出差期间的酒店住宿费用,公司将按照实际发生的费用给予补助,不设上限。
但需提供有效的住宿发票。
2. 加班餐补,员工出差期间因加班而产生的餐费,公司将按照实际发生的费用给予补助,不设上限。
同样需要提供有效的餐饮发票。
三、出差补贴。
1. 国内出差,员工在国内出差,公司将按照每日出差天数给予固定的出差补贴,标准为每天200元。
2. 国际出差,员工在国际出差,公司将按照每日出差天数给予固定的出差补贴,标准为每天500元。
四、其他补助。
1. 通讯补助,员工因出差需要额外支出通讯费用,公司将按照实际发生的费用给予补助,不设上限。
需提供有效的通讯费用发票。
2. 其他费用,员工因出差需要支付其他合理费用,公司将按照实际发生的费用给予补助,需提供有效的费用发票。
以上为公司员工出差补助标准的具体规定,希望员工在出差期间能够严格按照规定执行,如有任何疑问或特殊情况,请提前向人力资源部门进行申报和沟通,谢谢配合。
出差差旅费标准在公司日常运营中,出差是一种常见的工作方式。
为了规范出差差旅费的报销标准,公司特制定了以下的出差差旅费标准,以便员工在出差过程中能够明确了解相关规定,合理合法地进行费用报销。
一、交通费用。
1. 飞机票,根据出差地点的不同,飞机票的标准报销额度有所不同。
国内经济舱的飞机票标准为不超过1000元;国际经济舱的飞机票标准为不超过3000元。
2. 火车票,根据出差地点的不同,火车票的标准报销额度有所不同。
硬座的火车票标准为不超过500元;软卧的火车票标准为不超过1000元。
3. 出租车费,出差期间的出租车费用报销标准为实报实销,需提供有效的发票和行程报告。
4. 租车费,出差期间的租车费用报销标准为不超过每天500元,需提供有效的发票和行程报告。
二、住宿费用。
1. 酒店住宿费,出差期间的酒店住宿费用报销标准为不超过每晚800元,需提供有效的发票和入住登记。
2. 住宿补贴,如果出差地点没有酒店住宿条件,员工可按照公司规定自行选择住宿,报销标准为不超过每晚300元,需提供有效的发票和入住登记。
三、餐饮费用。
1. 差旅餐费,出差期间的差旅餐费用报销标准为不超过每天150元,需提供有效的发票和就餐记录。
2. 长途车费,如果出差地点距离较远,需乘坐长途汽车,长途车费用报销标准为不超过每天100元,需提供有效的发票和行程报告。
四、其他费用。
1. 通讯费,出差期间的通讯费用报销标准为不超过每天50元,需提供有效的发票和通讯记录。
2. 杂费,出差期间的其他杂费用报销标准为不超过每天100元,需提供有效的发票和费用明细。
以上为公司出差差旅费标准的具体内容,希望各位员工在出差过程中能够严格按照规定进行费用报销,同时也要合理控制费用,做到节约开支,以更好地为公司的发展贡献自己的力量。
同时也希望各位员工在出差期间能够注意安全,做好行程安排,确保工作顺利完成。
祝愿大家在出差工作中一切顺利!。
XX公司员工出差补贴管理规定第一章总则一、为规范员工出差补贴发放工作,确保出差员工的合法权益,特制定本规定。
二、适用于XX公司、分公司、子公司全体员工的出差补贴管理。
第二章补贴标准及计算方式一、出差补贴包括以下几类:1. 交通补贴:飞机:提供机票行程单和正规发票;火车:提供火车票和正规发票;汽车:提供长途汽车票或租车合同及发票;市内交通:每日固定补贴150元,按实际出差天数计算;实报实销。
2. 住宿补贴:提供酒店住宿正规发票,金额不超过规定上限;实报实销。
3. 伙食补贴:按出差天数计算,每日150元(早餐30元、午餐50元、晚餐50元),夜宵不包含在内。
4. 通讯补贴:每日固定补贴50元,按实际出差天数计算。
5. 其他补贴:紧急交通:特殊情况下,经审批可按实际发生费用报销。
第三章申请与审批流程一、申请流程:1. 员工填写《出差申请表》,包括出差时间、地点、目的、预计费用等。
2. 直接上级审批《出差申请表》。
二、报销流程:1. 员工在出差结束后5个工作日内填写《出差费用报销单》。
2. 粘贴有效的票据;直接上级审核《出差费用报销单》及票据后提交至财务部门,财务部门复核并在5个工作日内完成报销。
第四章补贴发放流程一、发放流程:交通补贴:员工提供原始交通票据;财务部门核实票据真实性及金额;按实际发生费用报销。
住宿补贴:提供酒店住宿正规发票;财务部门核实发票真实性及金额是否符合标准;按实际发生费用报销,超出部分由员工自理。
伙食补贴:员工在《出差费用报销单》中列明出差天数;财务部门根据出差天数计算伙食补贴;通过员工工资账户发放。
通讯补贴:员工在《出差费用报销单》中列明出差天数;财务部门根据出差天数计算通讯补贴;通过员工工资账户发放。
其他补贴:员工提供相关费用的正规发票或证明材料;财务部门核实材料真实性及金额;对于超出标准的紧急交通费用,需事先获得行政部审批。
第五章异议与投诉处理一、第七条补贴发放异议处理:异议申请:工如对补贴发放金额或事项有异议,可在收到补贴后的五个工作日内提出书面异议;人力资源部门负责接收员工的书面异议,并在接到异议的两个工作日内给予确认回复。
差旅补助标准差旅补助是指企业为员工出差期间的食宿、交通等费用提供一定的补贴,以保障员工在出差期间的基本生活和工作需求。
差旅补助标准的制定对于企业管理和员工福利都具有重要意义。
下面将就差旅补助标准的相关内容进行详细介绍。
一、差旅补助范围。
差旅补助范围包括交通费、食宿费等。
其中,交通费包括往返交通费用和出差地交通费用;食宿费包括住宿费用和出差期间的餐饮费用。
企业在制定差旅补助标准时,应该明确规定补助范围,以避免出现歧义和纠纷。
二、差旅补助标准的确定。
差旅补助标准的确定应当根据不同的出差地点和出差时长进行合理的制定。
一般来说,企业可以根据当地的物价水平和生活水平来确定差旅补助标准,以保证员工在出差期间的基本生活水平。
另外,对于长期出差的员工,企业还可以根据实际情况给予额外的补助。
三、差旅补助标准的执行。
企业在执行差旅补助标准时,应当建立完善的管理制度,确保补助的公平和合理。
同时,员工在申请差旅补助时,也应当提供真实有效的相关费用票据和报销单据,以便企业进行审核和核算。
四、差旅补助标准的调整。
随着物价水平和生活水平的变化,差旅补助标准也需要进行相应的调整。
企业在进行调整时,应当充分考虑员工的实际需求和企业的经济承受能力,以保证补助标准的合理性和可持续性。
五、差旅补助标准的意义。
差旅补助标准的制定和执行,不仅可以保障员工在出差期间的基本生活需求,还可以提高员工的工作积极性和工作效率。
同时,合理的差旅补助标准也可以提升企业的形象和吸引力,有利于企业的人才引进和留住。
六、差旅补助标准的建议。
在制定差旅补助标准时,企业可以根据不同岗位和级别的员工,制定相应的差旅补助标准,以更好地满足员工的实际需求。
同时,企业还可以根据不同地区的物价水平和生活水平,制定相应的差旅补助标准,以保证补助的合理性和公平性。
总之,差旅补助标准的制定和执行,对于企业和员工都具有重要的意义。
企业应当根据实际情况,合理制定差旅补助标准,并建立完善的管理制度,以保证补助的合理性和公平性,为员工出差提供保障和支持。
差旅补贴标准差旅补贴是指企事业单位为了补偿员工在出差期间因工作需要产生的交通、食宿、通讯等费用而支付的一种费用补贴。
差旅补贴的标准是企业管理中一个重要的制度,合理的差旅补贴标准能够激励员工的积极性,提高工作效率,同时也能够保障员工的合法权益。
本文将对差旅补贴标准进行详细介绍,以便企业能够根据实际情况合理制定差旅补贴政策。
一、差旅补贴的范围。
差旅补贴的范围一般包括交通、食宿、通讯等费用。
其中,交通费用包括往返交通费、市内交通费等;食宿费用包括住宿费、餐费等;通讯费用包括电话费、上网费等。
企业在制定差旅补贴标准时,应该根据不同地区的物价水平和交通状况来确定具体的标准,以保证员工在出差期间的基本生活需求。
二、差旅补贴标准的确定。
1. 交通费用,对于往返交通费,一般可以根据实际情况报销或者直接支付车费、机票费用。
市内交通费一般按照每天多少元来确定标准,具体金额可以根据当地的交通状况来确定。
2. 食宿费用,住宿费一般根据当地的住宿标准来确定,可以选择合适的星级酒店或者宾馆进行安排。
餐费一般根据每天的标准来确定,可以根据当地的饮食消费水平来合理确定。
3. 通讯费用,通讯费用一般是员工在出差期间所产生的电话费、上网费等,可以根据实际情况报销或者直接支付。
三、差旅补贴标准的执行。
企业在执行差旅补贴标准时,应该建立健全的报销制度,明确员工在出差期间的费用报销流程和标准。
同时,企业还应该建立相应的监督机制,确保员工在报销费用时不会出现违规行为,保障企业的财务安全。
四、差旅补贴标准的调整。
随着物价水平和交通状况的变化,企业在制定差旅补贴标准时应该考虑到这些因素,及时进行调整。
同时,企业还可以根据员工的实际需求和工作情况,适当调整差旅补贴标准,以保证员工在出差期间的基本生活需求。
五、差旅补贴标准的意义。
合理的差旅补贴标准能够激励员工的积极性,提高工作效率,同时也能够保障员工的合法权益。
差旅补贴制度的建立不仅有利于企业的发展,也有利于员工的工作积极性和生活质量。
差旅费补贴标准一、交通费用1.飞机:员工乘坐经济舱或商务舱的,可按照公司规定的标准进行补贴。
具体补贴标准根据机票价格、舱位等级等因素确定。
2.火车:员工乘坐火车的,可按照公司规定的标准进行补贴。
具体补贴标准根据火车票价、车厢等级等因素确定。
3.汽车:员工乘坐汽车的,可按照公司规定的标准进行补贴。
具体补贴标准根据汽车票价、车型等因素确定。
二、住宿费用1.酒店:员工在出差期间入住酒店(含星级酒店)的,可按照公司规定的标准进行补贴。
具体补贴标准根据酒店档次、房间类型等因素确定。
2.民宿:员工在出差期间入住民宿的,可按照公司规定的标准进行补贴。
具体补贴标准根据民宿档次、房间类型等因素确定。
三、餐饮费用1.餐饮补贴:员工在出差期间产生的餐饮费用,可按照公司规定的标准进行补贴。
具体补贴标准根据餐饮档次、用餐地点等因素确定。
2.自带餐食:员工在出差期间自带餐食的,可按照公司规定的标准进行补贴。
具体补贴标准根据自带餐食种类、数量等因素确定。
四、通讯费用1.手机通讯费:员工在出差期间产生的手机通讯费用,可按照公司规定的标准进行补贴。
具体补贴标准根据手机套餐费用等因素确定。
2.固定电话费:员工在出差期间产生的固定电话费用,可按照公司规定的标准进行补贴。
具体补贴标准根据固定电话套餐费用等因素确定。
五、其他费用1.交通意外险:员工在出差期间购买的交通意外险,可按照公司规定的标准进行补贴。
具体补贴标准根据保险费用等因素确定。
2.其他个人开支:员工在出差期间产生的其他个人开支,如行李托运费、停车费等,可按照公司规定的标准进行补贴。
具体补贴标准根据个人开支情况等因素确定。
以上差旅费补贴标准为公司内部规定,如有调整或补充,将及时通知员工并执行新的标准。
同时,员工应遵守公司的财务管理规定,确保差旅费报销的合规性和真实性。
2023年出差补助及费用标准2023年出差补助及费用标准范例11、员工参加项目组业务的工作出差食宿交通等费用,纳入相对应的项目组业务成本,由项目组长审核报销。
2、属于公司委派员工外出办理不属于参加项目组业务的,如临时调配支援去办理不能享受到业务提成的事项、协调办理各类手续、对外交流合作、学习参观考察等。
可以享受出差补助。
公司委派出差费用由公司管理费开支报销。
3、公司各级别员工因公出差一天以上需在当地食宿及短途交通的补助包干报销标准规定为:省会城市及其他地州:总经理住宿补助350元/天+伙食补助60元/天+往返车费副总经理住宿补助320元/天+伙食补助60元/天+往返车费部门经理住宿补助280元/天+伙食补助60元/天+往返车费部门副经理住宿补助250元/天+伙食补助60元/天+往返车费部门经理助理住宿补助220元/天+伙食补助60元/天+往返车费普通员工住宿补助200元/天+伙食补助60元/天+往返车费大理州内除大理市范围外各县:总经理住宿补助270元/天+伙食补助60元/天+往返车费副总经理住宿补助240元/天+伙食补助60元/天+往返车费部门经理住宿补助210元/天+伙食补助60元/天+往返车费部门副经理住宿补助180元/天+伙食补助60元/天+往返车费部门经理助理住宿补助150元/天+伙食补助60元/天+往返车费普通员工住宿补助120元/天+伙食补助60元/天+往返车费4、属于在大理州内,大理市范围外各县出差,当天往返没有发生住宿的一律补助误餐费每餐20元,每天60元。
有公司派车的报销车辆油费、过路费、自己乘车往返的报销往返车费,回公司后凭正式发票报销,不再另外享受出差住宿补助。
属于出差并且公司派车往返的,按上述标准给予住宿、伙食补助,报销相应的车辆油费及过路(桥)费,不再报销车费。
5、大理市范围内加班误餐标准:凡在大理市范围内,公司员工加班误餐及出差误餐补助标准为16.00元/餐。
考虑到工作时间和地点特殊性,凡因工作需要早7:30分前就必须到现场工作的,加报早点费一餐。
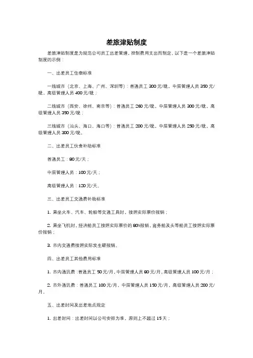
差旅津贴制度差旅津贴制度是为规范公司员工出差管理,控制费用支出而制定。
以下是一个差旅津贴制度的示例:一、出差员工住宿标准一线城市(北京、上海、广州、深圳等):普通员工300元/晚,中层管理人员350元/晚,高级管理人员400元/晚;二线城市(西安、徐州、南京等):普通员工260元/晚,中层管理人员300元/晚,高级管理人员350元/晚;三线城市(汕头、海口、海口等):普通员工200元/晚,中层管理人员250元/晚,高级管理人员300元/晚。
二、出差员工伙食补助标准普通员工:80元/天;中层管理人员:100元/天;高级管理人员:120元/天。
三、出差员工交通费补助标准1. 乘坐火车、汽车、轮船等交通工具时,按照实际票价报销;2. 乘坐飞机时,经济舱员工按照实际票价的80%报销,商务舱及头等舱员工按照实际票价报销;3. 市内交通费按照实际发生额报销。
四、出差员工其他费用标准1. 市内通讯费:普通员工50元/月,中层管理人员80元/月,高级管理人员100元/月;2. 市外通讯费:普通员工100元/月,中层管理人员150元/月,高级管理人员200元/月。
五、出差时间及出差地点规定1. 出差时间:出差时间以公司安排为准,原则上不超过15天;2. 出差地点:仅限于公司规定的区域范围内;3. 住宿标准:不得高于公司规定的住宿标准。
六、其他规定1. 出差期间因业务工作需要使用招待费应先征得分管领导同意,报销时需经分管副总经理核准后,依照财务管理制度中费用开支的有关规定办理报销;2. 驾驶员外出(目的地为石家庄地区以外的地区)当日往返,餐补按每天25元执行,不享受住宿补贴;司机单独外出一天以上并需要住宿的,按每日55元(餐补25元,住宿30元)补贴标准执行;有同车随行人员且职务在市场经理以上岗位的,不再享受住宿补贴;同车随行人员在市场经理以下岗位按照本人出差补贴标准的80%给予报销(原则上由一人集中报销);司机出差话费补贴按照每月30元执行。
差旅报销标准差旅报销是公司对员工差旅费用的一种补贴和管理制度,合理的差旅报销标准不仅可以激励员工的积极性,也能有效控制企业的费用支出。
为了规范差旅报销行为,制定了以下差旅报销标准,以供大家参考和遵循。
一、交通费用。
1.1 飞机票。
员工因公出差需要乘坐飞机时,公司将按照经济舱标准报销机票费用。
超出经济舱标准的部分由员工自行承担。
1.2 火车票/汽车票。
员工因公出差需要乘坐火车或汽车时,公司将按照二等座标准报销火车票或汽车票费用。
如有特殊情况需要乘坐高级车厢,需提前向主管领导请示,并提供充分的理由和解释。
1.3 出租车费。
员工因公出差需要乘坐出租车时,公司将按照合理路程和费用范围内的标准报销出租车费用。
超出合理范围的部分由员工自行承担。
二、住宿费用。
2.1 酒店住宿。
员工因公出差需要住宿时,公司将按照当地合理的经济标准报销酒店住宿费用。
超出合理范围的部分由员工自行承担。
2.2 住宿标准。
公司规定不同城市的住宿标准不同,具体执行标准由财务部门根据当地物价水平和市场行情进行调整。
员工出差前需提前向财务部门核实当地住宿标准,并严格执行公司规定的标准。
三、餐饮费用。
3.1 伙食补贴。
员工因公出差需要在外就餐时,公司将按照当地合理的伙食补贴标准进行报销。
超出合理范围的部分由员工自行承担。
3.2 就餐标准。
公司规定不同城市的就餐标准不同,具体执行标准由财务部门根据当地物价水平和市场行情进行调整。
员工出差前需提前向财务部门核实当地就餐标准,并严格执行公司规定的标准。
四、其他费用。
4.1 通讯费。
员工因公出差需要发生通讯费用时,公司将按照合理范围内的标准进行报销。
超出合理范围的部分由员工自行承担。
4.2 其他费用。
员工因公出差需要发生其他费用时,需提前向主管领导请示,并提供充分的理由和解释。
公司将根据实际情况进行合理报销。
五、报销流程。
5.1 报销凭证。
员工需妥善保管出差期间的所有费用票据和发票,并按照公司规定的报销流程进行报销申请。
公司员工出差补助标准是多少(公司差旅及出差补贴规定)外出/出差补助费标准1、飞机:出差距离800公里以上,按票价实际报销;2、火车:主管级别以上硬卧,其他员工单程10小时以上硬卧,单程10小时以下硬座,按票价实际报销;3、轮船:主管级别以上4等座,其他员工单程10小时以上4等座,单程10小时以下经济舱,按票价实际报销;4、公交车:凡是出差范围在同一市内的,不分级别统一坐公交车或者地铁,按票价实际报销;5、动车:主管级别以上一等座,其他员工二等座,如陪同重要客户则可买商务座,按票价实际报销;6、出租车:出差人员原则上不得乘坐出租车,以下几种例外(出差目的地偏远、携有巨款或重要文件须确保安全、收、发货物笨重,搬运困难或时间紧迫、陪同重要客人外出、执行特殊业务或夜间办事不方便),但必须经部门主管同意后方可报销。
7、住宿费:经理级以上120元/晚、主管级别100元/晚、其他员工80元/晚,有接待单位或住在亲友家,不予报销,若为同性二人同时出差,按一个房间标准报销,经理级以上人员出差,可单独住宿,凭发票报销;8、午餐费:早餐10元/餐、中晚餐20元/餐;公司员工出差补助标准是多少(公司差旅及出差补贴规定)公司员工出差补助标准是多少(公司差旅及出差补贴规定)10、油费:开私家车的按每公里1元报销油费,但必须附有效派车单、行程记录表和油表图片;11、过路费:按票价实际报销,票面日期必须与出差日期相符,有ETC卡的走ETC通道,凭发票报销。
12、业务招待费:主管级别以上方可申请报销不超过500元/次,其他人员不予报销任何业务招待费用,超出500元以上需先向总经理或销售总监报批,所有业务招待费报销单需总经理审批财务方可打款。
13、车辆维修费:500元以上需总经理批准,500元以下行政经理批准。
14、备注:以上各项费用的报销单后面必须附有效《外出/出差申请单》,否则财务不收单;出差人员应保留完整的飞机票、车(船)票、餐费发票、住宿费发票、油费发票、过路费票等作为财务计算费用的原始依据;如实际业务发生了没有正规发票收据或手填车票等也需保留,报销时跟发票一起附上;同一次出差所发生的多项费用(比如餐费、住宿费、车费、油费、过路费等)最好一起填在同一批报销单上,不要分开,方便核查;如事前已借款则报销单备注栏需注明“冲账”字样;如冲账金额少于借款金额则需交回未用完的部分报销时需附上财务有效收据。
出差补贴财务制度规定文件一、为规范企业出差补贴的发放管理,维护企业的财务利益,特制定本制度。
二、适用范围本制度适用于公司内所有员工出差期间的补贴发放,凡出差期间需要公司报销的费用均需符合本制度规定。
三、出差补贴标准1. 交通费:出差期间员工的往返交通费用由公司报销,具体标准为经济舱机票或火车票价格。
2. 住宿费:公司根据出差地点的不同,对员工的住宿费用进行补贴。
具体补贴标准为三星级酒店标间价格的80%。
3. 餐饮费:员工在出差期间的餐饮费用由公司报销,标准为每餐不超过50元。
4. 其他费用:如出差期间需要支付的电话费、上网费等零碎费用,员工可在出差报销单上进行标注,由公司进行报销。
四、报销流程1. 出差前,员工需提前向公司提交出差申请,并在申请中注明出差期间的具体时间及地点。
2. 出差结束后,员工须按照公司规定的报销流程,填写完整的报销单,并同时提交相关的发票、凭证等资料。
3. 公司财务部门对员工的报销单进行审核,如符合规定则予以批准,否则需通知员工进行修改。
4. 经过审核批准后,公司财务部门将在规定的时间内将补贴费用打到员工指定的账户中。
五、业务出差管理1. 出差审批:员工需向所在部门负责人提出出差申请,经部门领导审批通过后方可进行出差行程安排。
2. 出差规划:员工在出差前需制定详细的出差计划,包括出发时间、交通方式、酒店住宿等,确保出差顺利进行。
3. 出差安全:出差期间员工需注意个人安全,避免前往危险地区,确保人身安全。
4. 出差总结:出差结束后,员工需向领导提交出差总结报告,总结出差期间的收获及经验,为今后工作提供参考。
六、出差补贴管理规范1. 出差补贴需真实合理,不得存在虚假报销现象。
2. 出差费用应当与实际出差情况相符,不得存在超支现象。
3. 出差补贴的发放应当及时,不得存在拖欠或延迟发放情况。
4. 出差报销单及相关凭证应当保存完好,以备查验。
七、处罚措施对于违反本制度规定的员工,公司将按照公司的相关规定进行处理,包括扣减补贴金额、暂停出差资格等处罚措施。
差旅费津贴标准在公司或组织中,差旅费津贴是指员工在出差期间因公出行所产生的交通、食宿、通讯等费用的补贴标准。
差旅费津贴的制定是为了保障员工在出差期间的基本生活需求,同时也是对员工劳动的一种经济性激励。
在制定差旅费津贴标准时,需要考虑到不同地区的物价水平、交通费用、住宿标准等因素,以确保员工在出差期间能够得到合理的补贴,同时也需要注意控制费用,避免造成不必要的浪费。
下面将介绍一些关于差旅费津贴标准的相关内容。
一、差旅费津贴的范围。
差旅费津贴的范围包括交通费、食宿费、通讯费等。
其中,交通费包括往返车票、出租车费用、公交车费用等;食宿费包括住宿费用、餐饮费用;通讯费包括电话费、上网费用等。
在制定差旅费津贴标准时,需要综合考虑上述费用,并根据实际情况进行合理的补贴。
二、差旅费津贴标准的制定。
制定差旅费津贴标准需要根据公司或组织的实际情况进行调研和分析。
首先需要了解员工出差的频率和地域分布情况,不同地区的物价水平和交通费用可能存在较大差异,因此需要根据不同地区的实际情况进行差旅费津贴标准的制定。
其次,需要考虑员工的职级和职务,不同职级的员工在出差期间可能会有不同的生活消费水平,因此需要根据职级差异进行差旅费津贴标准的区分。
最后,需要考虑公司或组织的财务状况和经营需求,避免因差旅费津贴标准过高而造成不必要的财务压力。
三、差旅费津贴标准的执行。
在执行差旅费津贴标准时,需要建立严格的审批制度和报销流程,确保员工的差旅费用能够得到合理的补贴。
同时,需要建立差旅费津贴的核算和监督机制,对员工的差旅费用进行合理核算和监督,避免因个人行为而造成不必要的费用支出。
此外,还需要建立完善的差旅费用报销政策和流程,为员工提供便利的报销服务,确保员工的合法权益得到保障。
四、差旅费津贴标准的调整。
随着物价水平和生活成本的变化,差旅费津贴标准也需要进行相应的调整。
在调整差旅费津贴标准时,需要充分考虑各方面的因素,确保调整后的标准能够满足员工的实际需求,同时也需要注意控制费用,避免造成不必要的支出。
差旅补贴标准差旅补贴是公司对员工出差期间的交通、食宿等费用给予一定补贴的制度,合理的差旅补贴标准不仅可以激励员工,提高工作积极性,也可以保障员工的合法权益。
因此,制定合理的差旅补贴标准对于公司和员工来说都是十分重要的。
下面将就差旅补贴标准的制定进行详细介绍。
一、交通补贴。
对于员工出差期间的交通费用,公司可以根据出差地点的远近和交通工具的选择给予不同的补贴标准。
一般来说,可以按照公共交通工具的车票价格或者私家车的里程补贴来确定交通补贴标准。
同时,对于飞机、火车等长途交通工具,公司也可以根据不同的舱位给予相应的补贴标准,以满足员工在出差期间的舒适需求。
二、食宿补贴。
在员工出差期间,食宿是必不可少的费用。
公司可以根据出差地点的消费水平和员工的职务等级来确定食宿补贴标准。
一般来说,可以根据当地的酒店、餐饮行业的平均消费水平来确定食宿补贴的标准,同时也可以根据员工的职务等级给予不同的补贴标准,以保障员工在出差期间的基本生活需求。
三、其他补贴。
除了交通和食宿补贴外,员工在出差期间可能还会产生其他一些费用,比如会议费、通讯费等。
对于这些费用,公司也可以根据实际情况给予一定的补贴,以保障员工在出差期间的工作需要。
四、制定原则。
在制定差旅补贴标准时,公司可以参考当地的消费水平、行业的标准、员工的职务等级等因素,同时也可以结合公司的实际情况来确定具体的补贴标准。
在制定过程中,应该充分考虑员工的实际需求,尽量做到合理、公正、透明,以保障员工的合法权益。
五、执行与管理。
制定完差旅补贴标准后,公司还需要建立健全的执行与管理机制。
在执行过程中,应该建立清晰的报销流程和标准,加强对员工出差行为的监督和管理,及时解决出现的问题,确保补贴的合理有效发放。
总之,合理的差旅补贴标准对于公司和员工来说都是非常重要的。
公司应该根据员工的实际需求和公司的实际情况来制定合理的补贴标准,并建立健全的执行与管理机制,以保障员工在出差期间的合法权益,提高员工的工作积极性,促进公司的发展。
差旅、误餐、补贴报销标准暂行规定
(讨论稿)
为给公司员工提供一个良好的工作环境和条件,也为规范和明确员工出差、误餐、补贴等报销标准,特制订《公司差旅、误餐、补贴报销标准》(以下简称标准)。
具体如下:
一、公司本部:员工享受公司提供免费午、晚工作餐。
二、差旅标准
员工因公出差,乘坐车、船、出租车旅费按实报销,乘坐飞机、列车软卧、轮船二等舱以上需总经理批准。
住宿费每人每日包干按180元标准报销,生活补贴按每人50元/天标准包干报销;部门经理以上级别按实报销(不另报出差补贴)。
凡合同约定甲方提供住宿的不报住宿费,只报销生活补贴。
出差人员回公司后必须在五日内报清其各种帐目,还清其借款。
三、误餐补贴
员工外勤误餐每日补贴餐费标准,午餐、晚餐每人各按20元补贴,早餐每人每餐按10元补贴。
四、加班补贴
国家法定节假日,加班补贴标准按日工资的300%发放; 公司规定休假日,加班补贴标准按日工资的200%发放。
五、高温补贴
每年7.8.9三个月根据《平凉市高温情况公告》情况适当发放降温用品。
六、附则
(1)公司人员报销差旅费,原则上按照出差补助包干标准核报。
出差补助包干范围为伙食补贴、住宿费。
(2)外出要求有相应反映日期的车票。
特别是从驻地出发和返回驻地的车票必须有日期,否则按前一张有日期的计算补助。
中途出现无日期、无出发地及到达地的票,必需在票上写明出发地及到达地,否则不予报销。
住宿必须有住宿发票,发票金额多少不影响补助标准。
(3)夜间乘车不住宿,且不坐卧铺的。
按住宿标准60%补贴。
乘卧铺的无住宿补贴。
(4)飞机、火车软卧、动车一等软座车票不予报销,特殊情况经请示批准后,才能报销。
(5)到有住宿条件的分公司、办事处所在地出差,无住宿费补助。
只发放伙食补助费。
(6)该标准从8月1日起执行。
此前的出差按公司有关规定执行给予补助。