新一代天气雷达业务质量考核办法
- 格式:doc
- 大小:117.00 KB
- 文档页数:27
密封第1页共9页第一届陕西省新一代天气雷达上岗证考试理论试题姓名:单位:考号:考试时间120分钟,总分100分一、单选题(共30题,每题1.0分,共计30分)1.雷达建站时应绘制距测站1千米高度和海拔3千米、6千米高度的等射束高度图,以及。
A.等高度射束图B. 等射束高度图C.遮挡角分布图2.陕西省新一代天气雷达的型号是。
A.C波段双偏振B.C波段单偏振C.S波段单偏振3.雷达观测用时钟应当对时一次。
A.1天B.1周C.1月4.雷达选址规定,在雷达主要探测方向上(天气系统的主要来向)的遮挡物对天线的遮挡仰角不应大于A. 0.5︒B.1.0︒C.1.5︒5.雷达机房内环境温、湿度一般保持。
A.18︒以下和不超过60%B.22︒以下和不超过80%C.25︒以下和不超过90%6.机房地线要符合要求,接地电阻一般应小于欧姆,地线布线安全有效。
A.1B.2C.47.降水观测模式VCP21主要采用,对降水结构作详细分析时主要采用该模式。
A.9个仰角11层PPI观测模式B. 14个仰角16层PPI观测模式C. 5个仰角观测模式8.当系统设备出现故障时,雷达站工作人员必须及时处理并向本单位主管领导报告;故障在小时内未能排除,应当向上级业务保障和业务主管部门报告。
A.3 B.6 C.129.整编后的典型个例资料按规定归档到省级气象档案部门,雷达站同时要进行备份保存,并于下一年度月份前上报中国气象局业务主管部门。
A.1B.2C.310.新一代天气雷达设备出现故障时,雷达站工作人员必须及时处理并报告。
故障在天内未能排除,由省局业务主管部门上报省局领导和中国气象局业务保障和业务主管部门。
A.1B.2C.311.雷达站承担本站设备的维护工作。
A.日、周季B.日、周、月C.日、周、月、年12.新一代天气雷达的最小距离库是。
A 150mB 200mC 250mD 1000m13.业务观测主要以为主。
A.立体扫描模式B.圆锥扫描模式C.垂直扫描模式14.雷达非汛期工作时段为。
附件天气雷达定标业务规范(试行)第一章总则第一条为规范天气雷达定标业务,确保天气雷达探测数据的准确性和可靠性,制定本规范。
第二条天气雷达定标业务是指使用机内和机外仪表,米用统一的方法和流程,对天气雷达进行检测和标校,使之达到技术指标要求。
机外仪表应按计量检验规定定期检定。
第三条天气雷达定标工作以定期和不定期的方式开展,应选择在本站监测范围内无重要天气过程时段内停机进行。
第四条天气雷达定标业务包括定标开展、技术审查、报表编制、报表报送、资料保管和归档、评估等内容。
第五条本规范适用于投入业务组网运行的新一代天气雷达。
其他天气雷达可参照执行。
第二章业务内容第六条定标开展天气雷达定标项目分为发射系统、接收系统、天伺系统和系统指标共19项,各定标项目须满足《新一代天气雷达系统现场验收测试大纲》规定的技术指标要求(具体定标项目及指标要求见附录1、附录2)。
根据天气雷达运行保障的特点,天气雷达定标分为维护定标、维修定标、调整定标和专项定标四类。
(一)维护定标定标项目包含在天气雷达的周、月、年维护和巡检工作内容中,定标随各类维护工作开展(各类维护工作对应的定标项目见附录1)。
1.周维护定标项目(5项):机内接收系统噪声系数测量、机内接收系统动态范围测量、系统相位噪声测量、机内回波强度定标检验、机内径向速度测量检验。
2.月维护定标项目(9项):发射脉冲宽度定标、发射脉冲峰值功率定标、机内接收系统噪声系数测量、机内接收系统动态范围测量、天线波束指向定标检查、天线控制精度检查、系统相位噪声测量、机内回波强度定标检验、机内径向速度测量检验。
3•年维护和巡检定标项目(17项):发射脉冲宽度定标、发射脉冲峰值功率定标、发射机输出/输入极限改善因子测量、机内/机外接收系统噪声系数测量和定标、机内/机外接收系统动态范围测量、天线波束指向定标检查、天线控制精度检查、天线座水平度定标检查、系统相位噪声测量、机内/机外回波强度定标检验、机内/机外径向速度测量检验、实际地物对消能力检查。
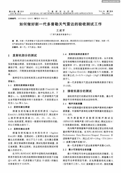
新一代天气雷达(CINRAD-SA/SB)测试规范1、范围1.1本规范涵盖了新一代天气雷达测试内容、指标要求、测试方法、测试仪表的设置以及测试程序的使用。
1.2本规范适用新一代天气雷达的SA/SB型号。
2、本规范引用文件新一代天气雷达出厂、现场测试大纲3、测试内容以及指标3.1 发射机功率测试要求发射机输出的峰值功率在650kW―750kW范围内。
3.2 发射机输出脉冲包络测试发射机输出脉冲包络,窄脉冲脉冲宽度(50%处):1.57±0.1µs ,宽脉冲脉冲宽度(50%处):4.5―5.0µs;上升沿(10%―90%)、下降沿(90%―10%)大于120ns、小于200ns;纹波顶降小于5%。
3.3 发射机极限改善因子测试用频谱仪测得发射信号的S/N,根据计算公式:I=S/N+10lgB-10lgF式中:I为极限改善因子(dB)S/N为信号噪声比(dB)B为频谱分析带宽(Hz)F为发射脉冲重复频率(Hz)SA/SB雷达发射机极限改善因子I≥52dB3.4 发射机输出频谱宽度测试-40dB处谱宽不大于±7.26MHZ;-50dB处谱宽不大于±12.92MHZ;-60dB处谱宽不大于±22.94MHZ3.5 接收机噪声系数测试包含保护器,接收机模拟噪声系数≤3.0dB,数字端噪声系数≤4.0dB3.6 接收机机内动态范围测试采用机内信号源接收系统动态范围≥85dB3.7 接收机机外信号源动态范围测试采用外部仪表信号源 接收系统动态范围≥85dB 3.8 接收机机内发射率测试用机内信号源注入功率为-95dBm 至-35dBm 间各档的信号,在距离5km 至200km 范围内检验其回波强度的测量值,回波强度测量值与注入信号计算回波强度测量值的最大差值应在±1dB 范围内。
3.9 接收机机外信号源发射率动态范围测试用仪表信号源注入功率为-90dBm 至-35dBm 各档的信号,在距离5km 至200km 范围内检验其回波强度的测量值,回波强度测量值与注入信号计算回波强度测量值的最大差值应在±1dB 范围内。
摘要:新一代天气雷达对中小尺度风暴、冰雹、暴雨、强对流天气等灾害性天气具有实时监测能力,随着对新一代天气雷达资料业务应用需求的日益增长及产品的日趋完善,对新一代天气雷达业务运行质量的要求越来越高。
本文通过分析新一代天气雷达业务运行质量的几项评价指标,通过加强日常维护与保养,提高数据传输时效和质量,及时修复减少故障持续时间等方式,切实有效提高新一代天气雷达业务的可用性。
关键词:雷达;业务可用性;平均故障持续时间中图分类号:P412.25文献标识码:ADOI 编号:10.14025/ki.jlny.2017.19.047沈秋宇,关惠戈(辽宁省气象局,辽宁沈阳110000)新一代天气雷达对中小尺度风暴、冰雹、暴雨、强对流天气等灾害性天气具有实时监测能力,生成的各种气象产品数据可通过网络实现数据传输,雷达系统具有高性能的探测、信号处理、图像显示及传输能力。
随着对新一代天气雷达资料业务应用需求的日益增长及新一代天气雷达所提供产品的日趋完善,对新一代天气雷达业务运行质量的要求越来越高。
为此,本文以辽宁省的4部新一代天气雷达为例,分析了评价新一代天气雷达业务运行质量的几项指标,并提出有效提高新一代天气雷达业务运行质量的对策。
1评价指标分析1.1业务可用性(A 0)业务可用性(A 0)是衡量新一代天气雷达整体运行状况的综合指标。
A 0指在选取的评估时段内,新一代天气雷达无故障工作时间与规定应工作时间的百分比。
其中:总时间(T t ):《新一代天气雷达观测规定》规定的观测时间(6月1日~8月31日:观测时间为全天24小时连续观测;其他观测时段:观测时间为每天10~15时连续观测);雷达运行时间(Ton ):雷达系统正常、系统报警两种状态时间的代数和;雷达维护时间(Tpm ):雷达维护性停机、维修性停机、专项活动停机维护等非故障性停机的总时间;雷达特殊情况停机时间(Ts ):系统正常,观测时段内的特殊情况停机时间。
新一代天气雷达观测规定(第二版)综合观测司二○一八年十二月第一章总则第一条本规定是在《新一代天气雷达观测规定》(见气测函〔2005〕81号)基础上,为适应新一代天气雷达业务发展,进一步加强对新一代天气雷达业务的管理,依据《中华人民共和国气象法》和《气象设施和气象探测环境保护条例》修订而成。
第二条新一代天气雷达是指中国气象局布网的S波段、C波段多普勒天气雷达,其主要观测目的是监测和预警灾害性天气,特别是热带气旋、暴雨、冰雹、雷雨大风、龙卷、雪暴以及其它天气系统中的中小尺度结构等。
第三条新一代天气雷达观测业务是气象观测业务的重要组成部分,主要包括数据采集、处理、存储、传输、质控、整编、归档和雷达系统的维护维修、定标及气象探测环境保护等内容。
第二章岗位要求与职责第四条新一代天气雷达观测人员应具备相关专业大专及以上学历或中级及以上技术职称,了解雷达基本结构和原理,掌握雷达维护维修、定标及回波分析等技能。
第五条新一代天气雷达观测人员主要职责:(一)按照本规定开展观测工作,确保重大灾害性天气观测无遗漏和资料的可靠性、完整性、及时性及真实性。
(二)填写、保管各种电子和纸质记录、表簿及技术档案。
(三)执行雷达运行、监控和其他有关规章制度。
(四)负责雷达系统运行保障、工作模式选择、雷达系统适配参数和元数据参数管理、软件维护。
(五)负责雷达系统定标,以及雷达系统和附属设备的维护、保养与检修,保证雷达系统和附属设备稳定运行。
(六)负责雷达观测资料的整编、刻录(拷贝)、归档、存贮、可靠性检查。
第三章探测环境与保护第六条雷达站址环境及相关要求如下:(一)在雷达主要探测方向,包括重点服务地区和重要天气过程的主要来向,其遮挡物对雷达电磁波的遮挡仰角不应大于0.5︒,其他方向的遮挡仰角不应大于1︒,孤立遮挡方位角不应大于1︒,且总的遮挡方位角不应大于5︒,邻近雷达能覆盖该遮挡区域的则可适当降低要求。
(二)雷达站周边不能有影响雷达工作的电磁干扰,一旦出现干扰,相关管理部门应及时向当地无线电管理委员会提出申请,协调解决。
新一代天气雷达观测规定(第二版)新一代天气雷达观测规定(第二版)综合观测司二○一八年十二月第一章总则第一条本规定是在《新一代天气雷达观测规定》(见气测函〔2005〕81号)基础上,为适应新一代天气雷达业务发展,进一步加强对新一代天气雷达业务的管理,依据《中华人民共和国气象法》和《气象设施和气象探测环境保护条例》修订而成。
第二条新一代天气雷达是指中国气象局布网的S波段、C波段多普勒天气雷达,其主要观测目的是监测和预警灾害性天气,特别是热带气旋、暴雨、冰雹、雷雨大风、龙卷、雪暴以及其它天气系统中的中小尺度结构等。
第三条新一代天气雷达观测业务是气象观测业务的重要组成部分,主要包括数据采集、处理、存储、传输、质控、整编、归档和雷达系统的维护维修、定标及气象探测环境保护等内容。
第二章岗位要求与职责第四条新一代天气雷达观测人员应具备相关专业大专及以上学历或中级及以上技术职称,了解雷达基本结构和原理,掌握雷达维护维修、定标及回波分析等技能。
第五条新一代天气雷达观测人员主要职责:(一)按照本规定开展观测工作,确保重大灾害性天气观测无遗漏和资料的可靠性、完整性、及时性及真实性。
(二)填写、保管各种电子和纸质记录、表簿及技术档案。
(三)执行雷达运行、监控和其他有关规章制度。
(四)负责雷达系统运行保障、工作模式选择、雷达系统适配参数和元数据参数管理、软件维护。
(五)负责雷达系统定标,以及雷达系统和附属设备的维护、保养与检修,保证雷达系统和附属设备稳定运行。
(六)负责雷达观测资料的整编、刻录(拷贝)、归档、存贮、可靠性检查。
第三章探测环境与保护第六条雷达站址环境及相关要求如下:(一)在雷达主要探测方向,包括重点服务地区和重要天气过程的主要来向,其遮挡物对雷达电磁波的遮挡仰角不应大于0.5?,其他方向的遮挡仰角不应大于1?,孤立遮挡方位角不应大于1?,且总的遮挡方位角不应大于5?,邻近雷达能覆盖该遮挡区域的则可适当降低要求。
新一代天气雷达系统业务验收规定(试行)中国气象局监测网络司第一章总则第一条新一代天气雷达系统业务验收是新一代天气雷达系统正式投入业务运行前的重要环节。
本规定是新一代天气雷达系统业务验收的基本准则,在验收工作中必须严格遵守。
第二条本规定适用于新一代天气雷达系统建设的业务验收。
第三条新一代天气雷达系统必须通过业务验收合格,经中国气象局业务主管部门批准,方可正式投入业务运行。
第四条新一代天气雷达系统业务验收工作由中国气象局业务主管部门主持,由雷达站所在省(区、市)气象局组织。
第五条新一代天气雷达系统验收由雷达站所在省(区、市)气象局向中国气象局业务主管部门提出申请,经同意后方可组织业务验收。
第六条雷达站所在省(区、市)气象局和中国气象局业务主管部门协商产生验收委员会。
验收委员会主任委员由中国气象局业务主管部门和省(区、市)气象局协商确定,委员会一般由5人左右组成。
第七条验收委员会委派技术组对验收材料进行审查和对雷达系统进行检查、测试。
技术组由3-5名专家组成。
第二章业务验收的基本条件第八条雷达系统安装验收后试运行一年或一个汛期以上。
第九条雷达系统无故障运行连续累计300小时以上(有关故障的说明见附件一),重大灾害性天气过程无漏测。
第十条雷达在汛期处于全天候观测状态,对汛期天气过程和非汛期灾害性天气过程进行了完整的观测。
第十一条雷达站所在省(区、市)气象局应准备好《新一代天气雷达系统项目建设工作报告》、《新一代天气雷达系统设备运行情况报告》、《新一代天气雷达系统业务应用报告》、《新一代天气雷达系统项目建设财务收支报告》。
第十二条雷达生产单位应配合雷达站对系统设备进行全面的检查、测试、维护。
第三章项目建设情况审查第十三条验收委员会应审查项目建设单位提供的项目立项、雷达选址、项目可行性研究报告审批材料。
第十四条验收委员会应审查项目建设单位提供的雷达观测环境(净空条件、电磁环境等)保护审批材料。
第十五条验收委员会应审查项目建设单位提供的雷达系统相关的土建工程建设审批材料。
新一代天气雷达系统现场验收测试大纲中国气象局气象探测中心二○一一年八月1 总则1.1 依据和目的1.1.1大纲以《新一代天气雷达系统功能规格需求书》(气办发〔2010〕43号)为依据,对2004年下发的《新一代天气雷达现场验收测试大纲(试行)》(气测函〔2004〕7号)进行修订而成。
1.1.2大纲规定了新一代天气雷达现场验收时的测试项目和内容。
现场验收测试工作完成后,由该雷达的测试组编制形成现场验收测试报告。
1.2验收测试条件和主要任务及要求1.2.1现场验收测试应具备的条件雷达系统出厂验收测试合格,承制方现场安装架设、调试、定标正常,且系统已在现场正常运行至少3个月(用户提供雷达运行报告),承制方可向中国气象局相关业务单位提出现场验收测试申请。
申请报告应附有承制方测试报告,测试报告应包含符合本大纲规定要求的系统性能参数测试记录、系统定标检验记录及系统48小时连续运行考机检验记录。
申请获得同意后,可进行现场验收测试。
1.2.2 现场验收测试的主要任务1.2.2.1 对雷达天线座水平度调整、雷达波束指向定标进行检查测试。
1.2.2.2 对回波强度定标及速度测量进行检查测试。
1.2.2.3 以随机仪表(或同等精度仪表)和机内测试装置为主对雷达系统的主要技术参数进行检查测试。
1.2.2.4 对雷达系统的相干性能进行检查,并对系统的实际地物对消能力进行检验。
1.2.2.5 利用本站实测回波资料对雷达的基本产品及应用产品的图形、图像表现方式的合理性,坐标与背景配置的准确性及产品生成功能等进行检验。
1.2.2.6 对雷达系统的外观结构、文档资料进行检查。
1.2.2.7 现场验收测试为现场验收提供主要依据。
1.2.3如果被测参数或定标不符合规定和要求,应暂停测试工作。
承制方应对出现的问题进行分析,查明原因,并采取相应的解决措施。
在12小时内恢复正常,承制方需向测试组提交故障分析报告,经测试组审核同意后,可继续进行验收测试工作。
新一代天气雷达业务质量考核办法(征求意见稿)一、目的和要求新一代天气雷达业务质量考核是通过对全国新一代天气雷达各项业务工作的考核,进一步规范新一代天气雷达业务工作,促进全国新一代天气雷达整体业务质量水平的提高。
本办法根据《新一代天气雷达观测规定》、《新一代天气雷达业务管理和运行保障职责》等现行的业务规定制订,适用于中国气象局布网的CINRAD系列新一代天气雷达各项业务工作。
质量考核应坚持实事求是的科学态度,严格按本办法进行定量考核,严禁弄虚作假。
二、考核内容本办法对雷达开机,数据采集、存储、整编、归档,雷达产品生成,雷达数据产品传输,雷达观测分析联防及雷达系统维护和维修等内容进行质量考核。
为了反映雷达业务人员个人与雷达站整体的工作质量,对雷达站和个人分别进行考核;为了反映雷达业务各项工作情况,对考核分项目进行统计。
三、统计方法新一代天气雷达站雷达业务基数及错情由雷达业务运行和雷达维护保障基数及错情组成。
各新一代天气雷达站应建立雷达业务交接班制度,雷达业务交班人员要统计好每日工作基数和错情,接班人员要对上一班的工作基数和错情进行校对,并及时纠正,接班人员未校对出而被第三人校出的错情,出错人按实际错情计算,接班人员按实际错情的一半计算。
(一)雷达业务人员基数统计方法⒈雷达业务运行人员基数统计方法(1)数据与产品:①数据采集基数:雷达业务运行人员值班期间,应确保雷达基数据正常采集和存储。
雷达正常采集存储基数据每小时1个基数,非汛期按规定或业务需要加密开机采集存储基数据的每小时1个基数。
因停机维护、雷暴关机或故障停机等,基数据采集存储不满1小时的,该小时内基数据采集存储时间大于30分钟按1个基数计,小于30分钟计0.5个基数,未采集存储的不算基数。
采集的基数据应及时存储,未存储则不算基数。
②产品生成基数:雷达业务运行人员值班期间,应确保雷达产品正常生成,雷达正常生成所有产品的每小时1个基数,非汛期按规定或业务需要加密开机正常生成所有产品的每小时按1个基数计。
新一代天气雷达观测规定中国气象局二○○五年五月第一章总则第一条为加强对新一代天气雷达观测业务的管理,根据《气象法》及《全国气象事业发展规划》(2001-2015)、《全国新一代天气雷达发展规划》(1994-2010),并考虑到新一代天气雷达功能及特点,制定本规定。
第二条新一代天气雷达是指中国气象局布网的CINRAD雷达系列的多普勒天气雷达,S波段多普勒天气雷达有CINRAD/SA、CINRAD/SB、CINRAD/SC等;C波段多普勒天气雷达有CINRAD/CB、CINRAD/CC、CINRAD/CD和CINRAD/CCJ 等。
第三条新一代天气雷达观测是气象业务观测的重要组成部分,新一代天气雷达观测业务包括雷达开机、数据采集、处理、存储、传输、整编、归档,编制各种雷达观测报表,观测环境的保护,雷达参数测量和标校,雷达系统的维护和检修等内容,本规定是新一代天气雷达观测业务的基本准则,适用于新一代天气雷达气象业务观测。
第四条新一代天气雷达观测的主要目的是监测和预警灾害性天气。
探测重点是热带气旋、暴雨、冰雹、雷雨大风、龙卷、雪暴、沙尘暴以及其它天气系统中的中小尺度结构等。
第五条从事新一代天气雷达业务工作的人员应具备相关专业大专及以上学历或中级及以上技术职称。
第六条从事新一代天气雷达业务工作人员的主要职责包括:(一)严守工作岗位,严格按照本规定开展观测工作,认真分析雷达回波及其演变,做好重要天气的监测和预警,确保重大灾害性天气观测无遗漏和资料的可靠性、完整性及真实性;(二) 认真填写、妥善保管各种观测记录、统计表簿和各类技术档案;(三) 严格执行值班制度、交接班制度、雷达标校制度和其他有关规章制度,检查各种安全设施;(四)负责系统运行管理、工作模式选择、雷达系统适配参数设置、系统软件维护;(五)负责雷达系统和网络设备的维护、保养与检修,监视雷达工作状态,发现异常及时处理、报告。
第二章观测环境第七条雷达站址环境应当符合下列要求:(一)雷达站址周围无高大建筑物、高大树木、山脉等遮挡。
探讨提高新一代天气雷达运行质量的措施摘要:新一代天气雷达系统是综合气象观测业务系统的重要组成部分,它是局地突发性、灾害性强对流天气进行监测的重要设备,在短时临近危险天气监测与预警中发挥着不可替代的重要作用。
随着社会各行各业对新一代天气雷达产品应用需求的不断增长及其雷达产品的不断完善,对新一代天气雷达运行质量的要求也愈来愈高。
基于此,本文主要对提高新一代天气雷达运行质量的措施进行分析探讨,以供相关人士参考。
关键词:新一代天气雷达;运行质量;提高措施1.雷达系统日常维护管理为了更好地发挥新一代天气雷达的性能,延长使用寿命,在业务使用过程中,除按天气雷达操作步骤正常操作外,还必须对雷达进行良好的维护。
经验表明,经常地、细致地对雷达各部分进行电气和机械的检查维护,可以有效地预防和减少故障的发生,将故障排除在萌发阶段,避免出现大的或损坏性的故障,对保证雷达连续、正常的工作有重要意义。
(1)日维护重点查看雷达监控状况的参数,检查计算机操作系统及应用软件的运行状况,并保持设备、机房、工作环境的清洁卫生。
在雨、雪天,尤其南方雨季时,必须经常注意室外装置是否漏水,电缆是否受潮等。
在雷雨大风的情况下,要做好防风和防雷设施的检查工作。
(2)周维护每周值班人员在对新一代天气雷达系统进行维护,重点检查电源状况,设备内部除尘,排除报警提示中的维护内容。
仔细检查并清洁俯仰箱、汇流环受潮积水、碳屑等;值班人员对系统计算机对计算机内冗余的垃圾文件进行处理,防止因为内部存储的数据太多而导致计算机死机或者系统瘫痪,进而影响雷达系统的正常运行。
此外,应认真标定好雷达天伺系统、发射系统、接收系统以及其他系统的指标。
(3)月维护在每月在探测区内无天气过程情况下,对新一代天气雷达系统进行停机检查。
维护时应重点检查和维护天线伺服系统、发射机高压系统状态为主,备份雷达日志文件和探测资料。
还要注意对柴油发电机做一次全方位的检查,检查内容涵盖发电机的冷却液、机油以及油箱油量的状况,假如不充足则需要适时添加,并且需要对发电机进行人工启动,保持运行状态10~15分钟左右,应保证发电机始终保持自动发电的态势;每3个月工作人员需要对配电房蓄电池UPS做一次放电以及充电工作,要始终确保蓄电池UPS性能的完好性,一旦出现突然停电,可以及时为新一代天气雷达的正常运行提供用电服务。
新一代天气雷达年维护和重要性能参数测试方法作者:邹红雍新芳张潇予来源:《科技资讯》 2014年第27期邹红雍新芳张潇予(四川省南充市气象局四川南充 637000)摘要:为更好地发挥CINRAD/SC型新一代天气雷达的性能,延长使用寿命,在业务使用中必须定期做好维护工作,而年维护是雷达维护工作的关键。
文章根据雷达的结构组成和工作原理,结合多年维护保养工作的经验,总结出一套行之有效的CINRAD/SC型雷达年维护方法,重点介绍了雷达重要性能参数测试的方法。
以期为从事新一代天气雷达工作的技术人员提供参考。
关键词:新一代天气雷达年维护参数测试方法中图分类号:TN95 文献标识码:A 文章编号:1672-3791(2014)09(c)-0023-02新一代天气雷达是气象部门用来分析中小尺度天气系统,预警强对流灾害性天气,制作短时临近预报以及指挥人工增雨作业强有力的工具。
雷达维护保养工作可以有效地预防和减少故障的发生,将故障排除在萌芽阶段,对保证设备连续正常工作具有重要意义。
按维护要求不同,分为日维护、周维护、月维护、年维护和不定期维护。
其中年维护工作直接关系到雷达在汛期的运行质量,且年维护工作纷繁复杂,建立行之有效的年维护流程就至关重要。
我国新一代天气雷达投入业务运行以来,在雷达的维护和维修方面,已积累了一些实践经验[1-2]。
柴秀梅等[3]提出了新一代天气雷达分类维护和分级维护方法,梁金元等[4]总结了雷达维护保养的技术方法,梁华等[5]总结了CINRAD/CC雷达相关技术指标测试方法,但是具体针对CINRAD/SC型雷达年维护方法的研究不多。
本文根据雷达的结构组成和工作原理,总结出一套行之有效的年维护方法,重点介绍了CINRAD/SC型雷达重要性能参数测试的步骤。
1 CINRAD/SC型雷达的结构和工作原理CINRAD/SC型天气雷达由天线馈线系统、发射系统、接收系统、信号处理系统、数据处理和终端显示系统、伺服系统、监控系统、配电系统等8个部分组成,其简易图见图1[6]。
新一代天气雷达观测数据质量的影响因素与提高方法作者:邓志强吴萍朱虹来源:《现代农业科技》2015年第17期摘要随着现代气象业务的发展,我国新一代天气雷达站网已全面建成,新一代天气雷达观测资料的应用,对不断提高天气预报服务能力和提高灾害性气象服务水平都具有十分重要的意义。
根据综合气象观测系统运行监控平台(ASOM)的业务应用,分析了影响新一代天气雷达探测数据质量的因素,结合阿克苏新一代多普勒天气雷达观测工作的实践经验,总结得出技术方法,可有效提高新一代天气雷达观测的数据质量。
关键词新一代天气雷达;数据质量;影响因素;监控技术;提高方法中图分类号 P415.2 文献标识码 B 文章编号 1007-5739(2015)17-0278-02新一代天气雷达探测业务是现代气象业务中重要的基础业务,天气雷达数据产品的高效利用是国家建设新一代天气雷达网的根本目的,随着对ASOM综合气象观测运行监控系统能力的开发、提高和完善,借助ASOM平台会了解和掌握到更多的科学方法和技术支持,对提高台站雷达探测业务的质量和监测服务能力会有很大帮助。
1 综合气象观测系统运行监控平台(ASOM)简介和业务应用综合气象观测系统运行监控平台是集气象探测设备运行状态监控、观测数据质量监控、技术保障信息管理为一体的业务监控和分析平台。
阿克苏新一代天气雷达自并入全国数字化雷达网以来,通过ASOM平台的业务应用(监控雷达运行状态、监控雷达探测数据和雷达常规维护、故障维修及相关信息的发布,获取远程技术支持等),在雷达系统维护、故障分析和实时监控观测方面,已积累了一定的经验技术,确保了台站天气雷达设备的正常运行,使雷达产品资料得到高效利用,充分体现了新一代天气雷达组网建设的意义。
2 影响新一代天气雷达探测数据质量的因素影响新一代天气雷达数据质量的因素主要有雷达设备故障(造成雷达故障关机、参数异常等情况),计算机系统和网络传输故障(造成雷达探测数据错误和缺失,是数据文件缺报、逾限报的主要原因),外部电路、UPS、环境温度等工作辅助设施故障(造成雷达运行性能不稳定或无法正常开机),工作人员业务素质(保障雷达探测数据质量的关键因素)。
新一代天气雷达观测数据质量影响因素及质量控制措施发布时间:2021-11-06T01:51:58.384Z 来源:《探索科学》2021年9月下18期作者:韦凯陈世坤[导读] 天气雷达是监测、预警突发灾害性天气最有效的手段,我国新一代天气雷达虽然已经发挥了20余年作用,但在气象观测过程中,对数据处理和数据质量控制还存在着各种问题,本文结合北海市气象局使用新一代天气雷达实际,分析、总结了影响新一代天气雷达观测数据质量的主要因素,并从雷达维护维修方面给出了几点质量控制措施,供关注者参考。
北海市气象局韦凯陈世坤 536000摘要:天气雷达是监测、预警突发灾害性天气最有效的手段,我国新一代天气雷达虽然已经发挥了20余年作用,但在气象观测过程中,对数据处理和数据质量控制还存在着各种问题,本文结合北海市气象局使用新一代天气雷达实际,分析、总结了影响新一代天气雷达观测数据质量的主要因素,并从雷达维护维修方面给出了几点质量控制措施,供关注者参考。
关键词:新一代天气雷达;观测数据质量;影响因素;控制措施引言党的十八大以来,我国已建成233部新一代天气雷达,基本建成全国新一代天气雷达网,随着新一代天气雷达在监测突发灾害性天气和极端气候事件、生态保护、交保障通安全以及云水资源开发利用等方面越来越发挥着重要作用,气象部门对对新一代天气雷达运行质量的要求越来越高,加强新一代天气雷达的日常维护、保养,提高数据传输时效和质量,及时修复、减少故障持续时间,进一步提高新一代天气雷达对中小尺度风暴、冰雹、暴雨、强对流天气等灾害性天气的实时监测能力,是气象部门必须重视的环节。
1影响新一代天气雷达观测数据质量的因素 1.1主要的影响因素对新一代天气雷达观测数据质量产生影响的因素主要包括雷达设备故障、计算机系统和网络传输故障、出现电磁干扰回波或者超折射回波、地物回波和回波遮挡问题、径向掉线和固定方向电磁干扰、以及人为原因等。
1.2常见的影响因素1.2.1雷达设备故障雷达设备一旦出现故障,会造成雷达出现自动关机、参数异常等问题出现,会降低雷达观测数据质量。
气象观测业务质量综合考核办法(征求意见稿)第一条为适应气象观测业务改革发展,推进气象观测质量管理体系建设,全面、客观、准确考核观测业务质量,强化各级气象部门业务质量管理,制定本办法。
第二条本办法依据现行业务规范、行业标准和技术规定,根据当前气象观测业务工作实际,面向未来业务发展需求,对现行质量考核办法进行梳理、补充和完善而形成。
第三条气象观测业务质量综合考核对象为全国各观测业务台站、各省(区、市)气象局。
第四条气象观测业务质量综合考核业务种类包括新一代天气雷达观测业务、国家地面气象观测站观测业务、高空气象观测业务、区域气象观测站观测业务、风廓线雷达观测业务、雷电观测业务、自动土壤水分观测业务、GNSS/MET 观测业务、大气成分观测业务和气象卫星观测业务,共计10类。
具体指标及解释见附件1-11。
第五条新一代天气雷达观测业务、国家地面气象观测站观测业务和高空气象观测业务考核数据质量、数据传输及时率、设备运行可用性、保障可靠性和探测环境保护五个方面;区域气象观测站观测业务、自动土壤水分观测业务和大气成分观测业务考核数据质量、数据传输及时率、设备运行可用性、保障可靠性四个方面;风廓线雷达观测业务和GNSS/MET观测业务考核数据质量、数据传输及时率、保障可靠性三个方面;雷电观测业务考核数据质量、设备运行可用性和保障可靠性三个方面;气象卫星观测业务考核数据质量、数据传输及时率、保障可靠性和探测环境保护四个方面。
其中,数据质量、数据传输及时率和设备运行可用性通过考核相关业务上传的数据和状态文件实现,考核文件种类详见附件12;保障可靠性和探测环境保护通过考核相关业务的填报表单和上报文件实现。
第六条每项业务的考核总分为100分。
各考核内容包含若干单项考核指标并分配相应的分值,各单项考核指标得分之和为综合考核得分。
考核以月度、年度为周期。
第七条气象观测业务质量综合考核工作由综合观测司、预报与网络司共同组织,中国气象局气象探测中心、国家气象信息中心和国家卫星气象中心具体实施。
提升新一代天气雷达运行质量的措施r——以辽宁省4部新一代天气雷达为例沈秋宇;关惠戈【摘要】新一代天气雷达对中小尺度风暴、冰雹、暴雨、强对流天气等灾害性天气具有实时监测能力,随着对新一代天气雷达资料业务应用需求的日益增长及产品的日趋完善,对新一代天气雷达业务运行质量的要求越来越高.本文通过分析新一代天气雷达业务运行质量的几项评价指标,通过加强日常维护与保养,提高数据传输时效和质量,及时修复减少故障持续时间等方式,切实有效提高新一代天气雷达业务的可用性.【期刊名称】《吉林农业》【年(卷),期】2017(000)019【总页数】2页(P100-101)【关键词】雷达;业务可用性;平均故障持续时间【作者】沈秋宇;关惠戈【作者单位】辽宁省气象局,辽宁沈阳 110000;辽宁省气象局,辽宁沈阳 110000【正文语种】中文【中图分类】P412.25新一代天气雷达对中小尺度风暴、冰雹、暴雨、强对流天气等灾害性天气具有实时监测能力,生成的各种气象产品数据可通过网络实现数据传输,雷达系统具有高性能的探测、信号处理、图像显示及传输能力。
随着对新一代天气雷达资料业务应用需求的日益增长及新一代天气雷达所提供产品的日趋完善,对新一代天气雷达业务运行质量的要求越来越高。
为此,本文以辽宁省的4部新一代天气雷达为例,分析了评价新一代天气雷达业务运行质量的几项指标,并提出有效提高新一代天气雷达业务运行质量的对策。
1.1 业务可用性(A0)业务可用性(A0)是衡量新一代天气雷达整体运行状况的综合指标。
A0指在选取的评估时段内,新一代天气雷达无故障工作时间与规定应工作时间的百分比。
其中:总时间(Tt):《新一代天气雷达观测规定》规定的观测时间(6月1日~8月31日:观测时间为全天24小时连续观测;其他观测时段:观测时间为每天10~15时连续观测);雷达运行时间(T on):雷达系统正常、系统报警两种状态时间的代数和;雷达维护时间(Tp m):雷达维护性停机、维修性停机、专项活动停机维护等非故障性停机的总时间;雷达特殊情况停机时间(T s):系统正常,观测时段内的特殊情况停机时间。
word关于印发新一代天气雷达业务质量 考核办法(试行)的通知各省、自治区、直辖市气象局:《新一代天气雷达业务质量考核办法(试行)》已经中国气象局审定通过,现印发给你们,自2012年1月1日起实施,请遵照执行。
二○一一年九月二十八日中国气象局综合观测司 气测函〔2011〕202号word新一代天气雷达业务质量考核办法(试行)一、目的和要求开展新一代天气雷达业务质量考核工作的目的:通过对新一代天气雷达台站各项业务工作的考核,进一步规范全国新一代天气雷达基本业务,促进雷达整体业务质量水平的提高。
本办法依据《新一代天气雷达观测规定》、《新一代天气雷达业务管理和运行保障职责》、《综合气象观测系统运行监控业务职责流程(试行)》等规定制定,用于对中国气象局布局的新一代天气雷达台站各项业务工作的考核。
业务质量考核工作坚持实事求是的科学态度,考核工作严禁弄虚作假。
二、考核内容本办法考核的雷达业务是指以单部新一代天气雷达为单位开展的台站级雷达观测业务和雷达保障业务。
其中,台站级雷达观测业务包括:数据采集,产品生成,数据产品传输,观测分析联防,数据产品存储、整编、归档和质量报表编制等内容;台站级雷达保障业务包括:日、周、月维护以及参与年维护、巡检工作情况,故障维修,维护维修信息在综合气象观测系统运行监控平台(以下简称“ASOM”)中的填报,防雷检查,消防检查,雷达备件、仪器、仪表保管及保养等内容。
为反映雷达业务人员个人和雷达台站整体的工作情况,本办word法对雷达业务人员个人和雷达台站业务分别进行考核;为反映雷达业务各项工作情况,本办法对考核内容实行分项统计。
三、基数与错情统计新一代天气雷达业务基数及错情由雷达观测业务和雷达保障业务基数及错情组成。
各新一代天气雷达台站应建立雷达业务交接班制度,雷达业务交班人员应统计每日工作基数和错情,接班人员要对上一班的工作基数和错情进行校对,并及时纠正,接班人员未校对出错误,后期审核发现后出错人按实际错情计算,接班人员按实际错情的一半计算。
(一)雷达业务基数统计⒈雷达观测业务个人基数统计(1)数据与产品雷达观测业务人员值班期间应确保雷达基数据正常采集和存储,确保雷达产品正常生成。
①数据采集基数按规定要求,雷达正常采集存储基数据的每小时计0.5个基数;基数据采集存储不满1小时的,该小时内基数据正常采集存储时间大于30分钟的计0.3个基数,小于30分钟的计0.2个基数;未采集存储的不计基数。
采集的基数据应及时存储,未存储则不计基数。
②产品生成基数按规定要求,雷达正常生成业务要求所有产品的每小时计word0.5个基数;正常生成产品时间不足1小时的,当该小时内正常生成全部产品时间大于30分钟的计0.3个基数,小于30分钟的计0.2个基数;未正常生成全部产品的不计基数。
(2)数据与产品传输雷达观测业务人员值班期间应确保雷达数据和产品正常传输。
①雷达基数据传输按规定要求,向国家气象信息中心及时传输雷达基数据每小时计0.5个基数;1小时内及时传输一半以上基数据的计0.3个基数,传输一半以下基数据的计0.2个基数;未及时传输的不计基数。
②雷达产品传输按规定要求,向国家气象信息中心及时传输规定要求的全部雷达产品每小时计0.5个基数;1小时内及时传输一半以上产品的计0.3个基数,传输一半以下产品的计0.2个基数;未及时传输的不计基数。
(3)雷达状态信息采集和传输雷达观测业务人员值班期间应确保雷达状态信息正常采集和传输。
按规定要求,雷达正常采集和传输状态信息的每小时计0.5个基数;1小时内正常采集和传输一半以上状态信息的计0.3个基数,正常采集和传输一半以下状态信息的计0.2个基数;未正word常采集和传输的不计基数。
(4)观测与联防①观测分析基数雷达观测业务人员应随时关注雷达回波情况,并按下面要求记录观测、分析情况。
汛期每日08、11、14、17、20、23时为定时记录观测、分析情况时间,非汛期每日11、14时为定时记录观测、分析情况时间。
按要求完成观测、分析记录的,每次计2个基数。
预测、发现天气系统或业务需要连续观测时,除按上述要求定时记录观测、分析情况外,还应连续每3小时填写一次观测、分析记录,直至系统过程或观测任务结束。
按要求完成观测、分析记录的,每次计2个基数。
当雷达维护、故障维修期间不能进行观测时,不计基数也不计错情,但应在《新一代天气雷达观测记录薄》中注明。
②联防基数雷达观测业务人员应连续监视重要天气过程,及时向有关单位发送观测和预警信息,开展联防工作,按要求完成上述工作的,每日计10个基数。
(5)报表基数雷达月质量报表(附表1、2、3)编制共计60个基数,校对计30个基数。
(6)资料整编word①基数据整编月基数据整编:雷达采集的基数据每月应在雷达系统机外妥善保存,完整整理、保存当月基数据的计70个基数。
年基数据整编:按规定每年进行基数据整编的,共计140个基数,计入整编完成当月内,其中按规定进行整编的计80个基数,整编资料在雷达台站妥善保存的计30个基数,整编资料按规定归档到省气象数据管理部门计30个基数。
②个例资料整编按规定每年对灾害性天气过程或具有科学价值的个例进行整编,每完成一例个例整编,计20个基数,其中天气过程雷达基数据、产品数据资料按规范整编的计8个基数,天气过程描述按规范整编的计4个基数,灾情实况材料按规范整编的计4个基数,雷达运行情况及说明按规范整编的计4个基数,每年个例资料整编200个基数,计满为止,计入整编完成当月内。
按规定将整编的资料汇交省级气象数据管理部门并同时备份保存在雷达站的另计20个基数。
以上项目由多人完成的(如雷达报表、基数据文件整编、个例资料整编等),按实际个人工作量分配基数。
⒉雷达保障业务个人基数统计(1)设备维护①日维护:每日按照日维护记录表内容进行日维护,并于当日在ASOM系统中填写日巡查记录的计20个基数,未进行word日维护的不计基数。
②周维护:每周按照周维护记录表内容进行周维护,并于完成后48小时内在ASOM系统中填写周维护记录的计40个基数,未进行周维护的不计基数。
③月维护:每月按照月维护记录表内容进行月维护,并于完成后48小时内在ASOM系统中填写月维护记录的计50个基数,未进行月维护的不计基数。
④年维护及巡检:参与本站雷达年维护和巡检工作,并于年维护和巡检工作结束后72小时内在ASOM系统中填写年维护和巡检记录的分别计50个基数,年维护和巡检基数计入工作完成当月的保障业务人员工作基数。
巡检、年、月、周、日维护可按相应内容同时进行,并分别在ASOM系统中填报,分别计算基数。
因持续跟踪天气过程或业务特殊需要,不能停机进行雷达周维护、月维护的,不计维护基数也不计错情,但应在周维护、月维护记录表注明原因。
(2)故障维修当班的雷达保障业务人员要实时监控台站的雷达、通信、供电等设备运行状况。
台站的雷达、通信、供电等设备正常运行的每日计10个基数。
设备出现故障时,按以下项目计算基数:①每次故障按要求及时在ASOM系统中上报故障和填报故障维修记录的计2个基数。
②台站能够解决的故障,6小时内及时排除word的计8个基数;6-12小时内排除的计6个基数;12-24小时内排除的计4个基数;24-48小时内排除的计2个基数;48小时以后排除的计1个基数。
③台站无法解决的故障,12小时内将故障情况及时通知省级保障部门或设备厂家并要求给予技术支持的计2个基数。
本条所称的雷达、通信、供电等设备故障是指影响雷达正常业务运行,需要中断设备运转检修处理的故障。
(3)防雷检查雷达台站负责人或保障业务人员每年联系当地有资质防雷检测机构进行雷达防雷设施年检的,计60个基数(防雷设施年检报告以当地有资质防雷检测机构出示的正式检测报告为准),防雷设施年检基数计入检测当月雷达台站负责人或保障业务人员基数内。
(4)消防检查雷达台站负责人或保障业务人员每年应对雷达站消防工作进行检查,按照消防设施规定的有效年限及时联系有资质检测机构进行检测并出据检测报告,按要求完成的计60个基数,消防设施检查基数计入完成当月雷达台站负责人或保障业务人员基数内。
(5)备件、仪器、仪表保管保养雷达备件、仪器、仪表保管保养应由专人负责。
对雷达备件能妥善保管并及时上报备件需求情况,同时在ASOM系统中按word要求填报备件储备情况且及时进行动态更新的,每月计20个基数;对雷达仪器、仪表正确保养并每月进行检查维护的,每月计30个基数。
以上雷达维修维护项目由多人完成的,按完成工作量分配基数。
3.雷达台站基数统计雷达观测业务和雷达保障业务个人基数的总和为该雷达台站的基数。
(二)雷达业务错情统计⒈雷达观测业务个人错情统计(1)开关机时间错:业务规定观测时段内无故未开机的,计0.5个错情/小时,10个错情计满为止。
无故未开机而影响重要天气过程观测的,为重大差错,计15个错情/次。
(2)开关机操作错:未按观测规定和技术说明书中开关机操作步骤正确开关雷达(包括安全、通信网络、相关软件检查等内容),造成设备损坏影响正常观测业务或造成人员伤害的,为重大差错,出现一次计15个错情;造成雷达采集数据及产品不正常的,出现一次计5个错情;未造成影响的出现一次计2个错情。
(3)雷达设置错:随意更改雷达设置或配置文件,造成雷达采集数据及产品不正常的,出现一次计5个错情;未造成影响的出现一次计2个错情。
word(4)系统软件监控错:雷达观测业务人员值班期间,要随时监控雷达数据采集存储、产品生成、数据产品传输、雷达状态信息采集和传输等系统软件运行状况,软件出现故障12小时后未进行处理或向有关保障部门和管理部门报告的,计4个错情;软件出现故障4小时后未进行处理或报告的,每延时一小时计0.5个错情,4个错情计满为止。
(5)观测记录错:伪造观测记录为重大差错,出现一次计15个错情;未按规定进行观测记录的,出现一次计2个错情;观测记录中错、漏一个观测项目,计0.2个错情,一次观测记录2个错情计满为止。
观测项目以《新一代天气雷达观测记录薄》中的观测项目为准。
(6)报表错:雷达月质量报表报出后被审核有错、漏情况发生时,错、漏一项计0.2个错情,每月2个错情计满为止,报表错情编制和校对各占一半。
(7)观测资料丢失:因人为原因导致出现1天以上(含1天)基数据或观测记录丢失为重大差错,出现一次计15个错情;丢失1天以内数据或观测记录的,出现一次计5个错情;整编的个例资料因人为原因丢失的,丢失一次过程资料计2个错情。
(8)值班日志或统计报表丢失:雷达观测业务人员应妥善保管值班日志和各类质量统计报表,因人为原因丢失值班日志和各类质量统计报表的,出现一次计5个错情。
雷达观测业务人员出现重大差错除按以上标准统计错情外,word还应依据相关规定给予相应处罚。