2017年11-12月份终末病历质控分析
- 格式:doc
- 大小:223.50 KB
- 文档页数:4
终末病历质控点评记录摘要:一、病历质控概述二、终末病历质控点评标准三、存在的问题及分析四、改进措施及建议五、总结与展望正文:随着医疗质量管理的不断完善,病历质控已成为临床工作的重要组成部分。
其中,终末病历质控点评是对患者诊疗过程的全面评估,对于提高医疗服务水平具有重要意义。
本文将对终末病历质控点评记录进行分析,并提出相应的改进措施和建议。
一、病历质控概述病历质控是对医疗机构内部病历书写、诊疗过程、病情记录等方面的全面检查。
终末病历质控点评作为病历质控的关键环节,旨在确保病历的真实性、完整性和规范性,为患者提供安全、高效的医疗服务。
二、终末病历质控点评标准终末病历质控点评应遵循以下标准:1.病历完整性:病历资料齐全,无遗漏项目。
2.病历真实性:病历内容与患者实际病情相符,无虚假记载。
3.病历规范性:病历格式、书写、签名等符合相关规定。
4.诊疗措施合理性:诊疗方案符合临床指南,具有科学性和可行性。
5.病历动态更新:病情变化及诊疗过程及时、准确地记录在病历中。
三、存在的问题及分析在实际工作中,终末病历质控点评存在以下问题:1.病历书写不规范:部分医务人员对病历书写要求不够严谨,存在语法错误、错别字等问题。
2.诊疗措施不合理:部分病历中诊疗方案与患者实际病情不符,存在安全隐患。
3.病历更新不及时:部分医务人员未能及时更新病历,导致病历与患者实际情况脱节。
4.质控流程不完善:部分医疗机构终末病历质控流程不规范,缺乏有效的监管机制。
四、改进措施及建议针对存在的问题,提出以下改进措施和建议:1.加强培训:提高医务人员对病历书写规范的认识,加强病历书写培训。
2.完善诊疗方案:加强医疗团队协作,确保诊疗方案的合理性和科学性。
3.优化病历管理:建立病历质控制度,确保病历及时更新,提高病历质量。
4.规范质控流程:制定完善的终末病历质控流程,加强对质控过程的监管。
五、总结与展望终末病历质控点评是衡量医疗质量的重要手段,对于发现和解决问题具有重要意义。
病历质控检查结果分析记录1. 背景与目的1.1 背景病历质控是医疗机构对病历书写质量进行评估和监控的过程。
通过对病历质控检查结果的分析记录,可以发现潜在问题,并采取相应的措施进行改进,提高病历质量,保证医疗服务水平。
1.2 目的本文档旨在记录病历质控检查结果的分析,包括问题分类、问题原因分析以及改进措施等,为医疗机构质控团队提供参考,促进病历质量的提升。
2. 检查结果分析2.1 问题分类根据病历质控检查的结果,我们将问题分为以下几个分类:1. 输入信息错误:包括个人信息、检查结果、用药记录等的填写错误2. 记录不完整:临床表现、体征、诊断依据等信息未详细记录3. 医学术语不准确:使用错误或模糊的医学术语,难以准确理解4. 诊断与治疗方案不符合规范:针对病情,诊断和治疗方案不符合相关规范和指南5. 病历书写不规范:书写不清晰、拼写错误、无章节结构等2.2 问题原因分析在问题分类的基础上,我们对每个问题进行了原因分析,以便更好地制定改进措施。
1. 输入信息错误:- 缺乏输入验证机制:系统未对输入进行必要的验证- 操作不规范:填写过程中出现操作上的失误- 信息获取不准确:未做好信息采集和确认2. 记录不完整:- 缺乏意识:医务人员未意识到记录完整性的重要性- 信息传递不畅:医患之间的沟通不畅,导致信息缺失- 时间限制:医务人员工作繁忙,时间不足以详细记录病情信息3. 医学术语不准确:- 医务人员知识水平不足:缺乏对医学术语准确使用的知识- 缺乏统一标准:医疗机构未统一制定医学术语使用规范4. 诊断与治疗方案不符合规范:- 医生个人偏好:医生根据自身经验和偏好制定治疗方案- 缺乏及时更新:医务人员未及时了解最新的规范和指南5. 病历书写不规范:- 缺乏书写规范培训:医务人员对病历书写规范了解不足- 工作压力大:医务人员繁忙工作导致书写不规范2.3 改进措施基于问题原因分析,我们制定了以下改进措施:1. 输入信息错误:- 引入输入验证机制,限制输入格式,提醒填写必填项- 提供操作规范指引和培训,以减少填写过程中的错误2. 记录不完整:- 加强医患沟通,提高信息传递效率,确保病情信息的完整性- 提供记录完整性的培训,增加医务人员对完整性重要性的认识3. 医学术语不准确:- 提供医学术语指南,规范医务人员的术语使用- 加强医学知识培训,提高医务人员对医学术语的准确使用4. 诊断与治疗方案不符合规范:- 制定内部规范和指南,并定期更新,确保医务人员了解最新的规范- 加强规范培训,提高医务人员对规范的遵守性和更新的意识5. 病历书写不规范:- 提供书写规范培训,加强医务人员对病历书写规范的理解和运用- 提供书写工具和模板,方便医务人员进行规范的病历书写3. 总结与反思通过对病历质控检查结果的分析,我们发现了病历质量中存在的一些问题,并提出了相应的改进措施。
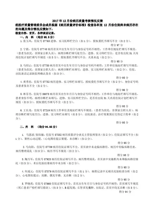
2017年12月份病历质量考核情况反馈经医疗质量管理委员会成员根据《病历质量评价标准》检查各科室12月份住院终末病历存在的问题及得分情况反馈如下:检查内容:首页、各种谈话记录。
一、内科(均分95.5分)1.张玉凤:住院号87765进修、实习医师栏空白(扣1分)。
授权委托书填写不全(扣2分)。
得分97分2.宁晨:住院号87740病历首页中出生年月日与身份证号码不相符;工作单位地址栏填写不规范。
(患者为农民,非国家公职人员),病理诊断栏填写处空白;进修、实习师栏空白,是否有出院31天内再住院计划栏填写不规范(扣3分)。
授权委托书填写不全,关系未选(扣2分)。
得分95分3.马绍云:住院号87780病历首页中出生年月日与身份证号码不相符;工作单位地址栏填写不规范。
(患者为农民,非国家公职人员),病理诊断栏未填写;进修、实习医师栏未填写,(扣2分)。
住院、出院谈话记录缺医师确认签名(扣3分)。
得分95分4.黄秀忠:住院号87752病历进修、实习师栏未填写,授权委托书填写不全(扣2分)。
身份证号码及患者签名不全(扣2分)。
得分96分5.林芬芳:住院号86075病历首页出生年月日与身份证号码不相符;工作单位与地址栏填写不规范,患者身份不明;病理诊断栏未填写;进修、实习医师栏空白;是否有出院31天内再住院计划栏填写不规范(扣3分)。
授权委托书填写不全(扣2分)。
得分95分6.王长龙:住院号87219病历工作单位及地址栏填写不规范。
(患者为农民,非国家公职人员),病理诊断栏填写处空白;进修、实习师栏未填写(扣3分)。
出院谈话、治疗效果预后交待过于简单(扣2分)。
得分95分二、外科(均分94.85分)1. 马恩波/张钰敏:住院号87832病历质量评分表无主管医师签名(扣2分),住院证填写不全(扣1分)。
窦性心动过缓,(心电图有提示窦缓,未诊断)(扣2分)。
得分95分2.马向阳:住院号87789病历住院证填写不全,首页表中未走临床路径,病历中有临床路径表,病历整理混乱(扣3分)。
病历终末质量问题的分析及对策病历作为医疗行业中重要的文书记录之一,对于患者诊疗以及医院质量管理都具有重要的意义。
然而,近年来发现病历终末质量问题时有发生,给患者的健康造成了一定的安全隐患。
因此,本文将对病历终末质量问题进行分析,并提出相应的对策。
一、病历终末质量问题的分析1.医护人员资质不足病历是一个严谨、精准、客观的医疗记录,需要医务人员具备扎实的医学知识和丰富的临床经验。
然而,部分医护人员在病历书写方面存在知识和技能不足的问题,导致病历终末质量下降。
2.时间压力过大现代医院的医疗工作强度大,医护人员时常面临时间紧迫的情况。
为了赶上工作进度,有些医务人员可能会在书写病历时心急如焚,结果病历的质量无法得到保证。
3.病历书写规范缺失病历书写是临床工作的重要一环,需要符合一定的规范。
然而,一些医务人员对于病历书写规范的要求不够严格,存在着模糊不清的问题,导致病历信息的准确性和完整性无法保障。
二、病历终末质量问题的对策1.加强医护人员教育培训针对医护人员资质不足的问题,医院应加强对医务人员的专业培训,提高他们的临床水平和病历书写能力。
通过增加病历书写技能和规范培训的时间,提高医护人员对于病历书写重要性的认知。
2.合理分配工作时间医院管理者应该合理安排医护人员的工作时间,减少时间压力对于病历质量的影响。
可以通过增加病历书写的时间配额,缓解医生在书写病历时的压力,确保病历质量的稳定。
3.制定规范的病历书写标准医院应该制定一套严格、规范的病历书写标准,明确每个部分的要求,并对医务人员进行培训和考核。
确保病历的内容准确、完整、统一,并提高病历书写质量的稳定性。
4.强化质量监控和管理医院可以建立病历质量监控机制,定期对病历质量进行检查和评估。
可以通过内部审核、定期抽查和外部专家评审等方式,全面了解病历存在的问题,并及时采取纠正措施,提升病历终末质量。
三、结语病历终末质量问题是医疗行业中需要重视和解决的问题,它关系到患者的诊疗效果和医院的声誉。
(一)图像质量评价1)、随机抽取普通、急诊11月15、28日X、CT片,总共406例,统计影向图像质量因素,甲片率:影响因素急诊门诊体位摆放56投照范围37运动伪影24阳性异物影330对比度差24标志不正确或与肢体重叠21影响X线图像质量因素统计图分析:近来天气转冷,患者穿衣较多,因含有金属或部分衣物密度较高,影响成像质量。
2)、10月份我科图像总甲片率为83%,较上月降低,符合影像质控标准。
三、诊断符合率评价一)、质控指标完成情况大型检查11月份诊断符合率与诊断不符合对照:二)、分析:本月检查手术诊断符合率分析:本月共随访21例,14例与手术后诊断大致符合,不符合2例,5例未随访到结果。
本月统计二例外伤病例:腹腔大出血,原因待查,诊断脾破裂,术后均发现肝破裂、肝静脉、下腔静脉破裂出血,因我科诊断经验不足,在劳主任主持下重点学习讨论该二例病患的诊断要点。
总结诊断要点如下:(1)腹盆腔大量积血,总结以往脾破裂病例,除脾撕裂外,均未见大量腹腔积血出现,以上二例大量腹腔积血均为肝破裂、静脉大血管撕裂造成,往后见腹腔大量积血者,直接诊断不排除大血管撕裂、肝破裂可能。
(2)外伤部位,外伤腹腔脏器破裂与受力点密切相关,第一例虽未见直接肝破裂征象,但见明显右侧3-8肋骨骨折,提示肝破裂较脾破裂可能性大。
(3)注意肝裂撕裂征象,第二例病例肝左叶平肝裂撕裂,因该病例撕裂部位特殊造成征象疏漏,劳主任提出,注意观察肝膈面上缘,正常肝左叶外侧段与内侧段虽因肝裂在图像显示分离,但是脏面上缘相连,不应出现不平齐征象。
(4)二例病例虽有肝破裂,但肝实质内未见血肿密度影、表面光整,脾脏外形不清,甚至因为血凝块出现脾周高低混杂密度影,所以造成了肝未见明显异常征象,诊断脾破裂假象,经讨论后提出,但凡临床高度怀疑肝及大血管破裂、腹腔大量积血者,虽有脾破裂征象,均不能排除肝及大血管破裂可能。
四、危急值报告:本月我科危急值报告19例,其中颅脑外伤3例,腹腔脏器破裂挫伤3例,腹腔肠梗阻及动脉1例,急性颅脑血管急症11例;液气胸1例;无漏报。
病历质控问题总结汇报病历质控问题总结汇报一、背景介绍病历是医疗过程中记录患者的诊断、治疗和护理等情况的非常重要的文书,对医疗质量的监控和评价起着至关重要的作用。
然而,病历质控问题一直是医疗机构面临的难题。
本次汇报旨在总结分析我院病历质控存在的问题,并提出相应的改进措施,以提高病历质量和医疗服务水平。
二、问题分析1. 病历书写不规范:部分医生在书写病历时存在字迹潦草、涂改频繁等问题,影响了病历的可读性和准确性。
2. 缺乏必要的病历内容:部分病历存在病史不完整、体格检查不全面、诊断依据不明确等问题。
这些问题导致了诊断和治疗过程中的信息缺失,给患者的健康带来潜在的风险。
3. 病历填写时间不及时:有些医生存在病历填写时间滞后的情况,影响了医疗过程中的数据实时性和准确性。
4. 病历一致性差:在多名医生参与诊疗的情况下,病历中存在诊疗意见不统一、治疗方案不一致等问题,给患者带来了困惑和烦恼。
5. 病历审核不严格:病历审核环节存在薄弱环节,审核人员对病历的合规性和规范性把关不够,导致病历质量无法得到有效监控和控制。
三、改进措施1. 加强医生书写规范培训:通过开展书写规范培训,提高医生对病历书写的重要性的认识,加强书写规范的约束力。
同时,可以采用电子病历系统,提供更多的书写帮助和规范,以减少书写错误和涂改。
2. 设立病历审核机构:设立专门的病历审核机构,由资深医生负责对病历进行严格审核,确保病历的规范和准确性。
同时,建立一套完善的审核标准和流程,确保审核工作的科学性和严谨性。
3. 完善病历录入系统:通过完善病历录入系统,加强对病历录入时间的监控,确保及时录入,提高数据的实时性和准确性。
4. 加强医生间沟通和协作:通过定期召开病例讨论会、举办多学科研讨会等方式,促进医生间的交流和合作,提高诊疗意见的一致性和治疗方案的一致性。
5. 加强病历质控意识培养:通过开展病历质控知识普及和培训,提高医务人员对病历质控意识的认识和重视程度。
2017年四季度病历检查分析总结为进一步加强病历书写质量管理,质控科对2017年10-11月份归档病历做了检查,发现了存在的问题,并提出了整改措施,具体检查内容如下:一、存在问题:1、手术安全核查时间未填写。
2、术前谈话医师未手签。
3、上级医师查房未注明姓名、职称。
4、病情告知书未手签。
5、重大手术无术前讨论。
6、上级医师查房未签字。
7、首页主要诊断书写不规范。
8、无会诊记录。
9、手术安全核查麻醉医师未签名。
二、整改措施:加强病历书写规范的培训与学习,建立各临床科室病历书写规范及考核奖惩制度,科主任及质量检查小组人员,定期检查本科室病历,出现问题及时教育整改,对不改者给与惩罚,质控科与医务科增大检查力度,建立一定的奖惩办法。
科主任组织学习病历书写基本规范,保证每位医生完全掌握,且按规定执行,组织学习业务知识,以提高病历质量的内涵。
并将病历考评纳入绩效考核。
2017. 10月份共抽查病历193份,甲级病历193份,甲级病历以上占100%;2017.11月份共抽查病历189份,甲级病历182份,乙级病历7份,甲级病历以上占96.3%;2017.12月份共抽查病历173份,甲级病历171份,乙级病历2份;甲级病历以上占98.8%。
病历检查数据分析见下图:从上图可看出近3月甲级病历率比上季度明显上升,原因分析:个别医师仍态度不端正,患者多,医生工作忙,科主任监管力度不够,把关不严。
病历内涵质量不高,病历记录不能反映出三季查房的内涵,部分查房记录千遍一律。
制度因素:缺乏本科室系统化的病历质量管理制度,科主任组织学习病历书写基本规范,保障每位医师每位医师完全掌握,且按规定执行,组织学习业务知识,提高内涵质量。
质控科医务科应加大检查力度,不达标病历与绩效工资挂钩。
终末病历质控点评记录摘要:一、终末病历质控的意义和重要性二、终末病历质控的内容和标准三、终末病历质控的具体流程和方法四、终末病历质控的评价和反馈五、终末病历质控的建议和改进措施正文:一、终末病历质控的意义和重要性终末病历是患者在医院接受治疗后,医护人员对患者病情、诊断、治疗和护理过程的总结和记录,是医疗质量和病案管理的重要组成部分。
终末病历质控是对终末病历的质量进行监控和评价,以确保病历的准确性、完整性和规范性,提高医疗服务的质量和病案管理水平。
终末病历质控对于医疗质量和病案管理具有重要意义,可以有效提高病历质量,促进医疗服务的规范化和标准化,保障患者权益和医疗安全,提高医疗机构的管理水平和声誉。
二、终末病历质控的内容和标准终末病历质控的内容包括病历的完整性、准确性、规范性、及时性和合法性等方面。
具体标准如下:1.完整性:病历应当完整、详尽地记录患者的病情、诊断、治疗和护理过程,包括病史、体格检查、辅助检查、诊断、治疗、护理和出院等情况。
2.准确性:病历应当准确地记录患者的病情、诊断、治疗和护理过程,避免错误、遗漏和矛盾。
3.规范性:病历应当符合国家和行业的病案管理规范和标准,包括病案编码、病历格式、术语和缩写等方面。
4.及时性:病历应当及时记录患者的病情、诊断、治疗和护理过程,避免延误和遗漏。
5.合法性:病历应当符合国家和行业的法律法规和标准,包括患者隐私保护、医疗质量和病案管理等方面。
三、终末病历质控的具体流程和方法终末病历质控的具体流程包括病历质量监控、病历质量评价、病历质量反馈和病历质量改进等环节。
具体方法如下:1.病历质量监控:采用自动化系统和人工审核相结合的方式,对病历的质量进行实时监控和评估。
2.病历质量评价:采用病历质量评价表或评分体系,对病历的质量进行定量或定性评价。
3.病历质量反馈:将病历质量评价结果及时反馈给医护人员,让他们了解自己的病历质量,提高病历质量意识和责任心。
4.病历质量改进:根据病历质量评价结果和反馈意见,采取相应的措施和方法,提高病历质量。
2017年12月医疗质量检查情况通报
一、检查时间:2017年12月22日。
二、检查人员:赵晓萍、吴君美、段承芝
三、标准:按照中心业务查房标准对医疗质量和医疗安全方面进行检查
四、内容:
(一)诊疗护理规范、工作制度执行、工作记录等情况。
(二)医院感染控制、医疗废物管理情况。
(三)精麻药品管理及抗生素临床合理应用情况。
(四)医疗文书书写质量及规范。
(五)抢救药品管理和爱婴医院管理情况。
五、检查情况及存在问题:
(一)产科:
1. 护理记录打印出来诊断与实际诊断不符
2. 酒精开启后未标识日期
3. 抢救药品及物品处于功能备用状态。
4. 医疗废物按规范分类收集、交接登记。
(二)妇科:
1. 病历号2017000647 姓名:吴治芝,入院诊断不规范(异常子宫出血);出院诊断与入院诊断不一致;麻醉方式填写不正确(麻醉师定)
2. 抢救药品及物品处于功能备用状态,无过期抢救药品及物品。
3. 医疗废物按规范分类收集、交接登记。
(三)门诊:
1. 护士操作未戴口罩帽子,输液瓶上未按要求作标注(姓名、药物等)
2. 治疗室持物灌过期,手术室碘伏开启未注明开启日期
3. 棉签无开包日期
(四)检验科:
1. 碘伏无开瓶日期
2. 无菌缸12月14日,超过有效期。
3. 压脉带未消毒(浸泡桶坏后一直未领取)
(五)手术室:
1. 抢救药品及物品处于功能备用状态。
2. 各种手术记录登记完善。
3. 医疗废物按规范分类收集、交接登记。
医疗质控科护理部。
2017年12月份终末病历质控通告质控科对全院12月份的终末病历进行质控,按照住院病历质量考评标准的要求,对每份病历的规范性、及时性、准确性和其内涵质量进行检查,同时按照病历质量评价标准进行评分。
质控终末病历1327份,书写缺陷27份,并将抽查查结果标明错误,及时填写漏、错项,并及时反馈到科室,要求按时修正。
同时对突出的问题在简报中向全院进行公布,希望引起全院医生的高度重视。
各科主要存在的问题见附表:各科终末病历质控汇总表各临床科室11、12月份缺陷终末病历数对比情况6W -------------均一科内二科純ft科妇产科儿利儿科W44料■ 1壬刀忖终木病切缺陥数244522工a3■ 1 1月骨胖末慚历统陷颛344411223本月终末病案书写合格率为98.2%,与上月(98.1%)上升了1%,书写质量较上月稍提高。
但仍存在以下问题:1入、出院记录中年龄后面有零;首程不精练,长嘱不规范;首页中责任护士未签名;出院记录打印不规范,阳性体征表达不明确,排版不规范。
2、病程中辅助检查抄写不规范,委托书患者签名处未写代签,长嘱护理级别与患者体征不符。
3、入院记录中查体未按望、触、叩、听的顺序写;术后小结中术前准备未写麻醉师是否查看病人,未记录手术时间、术中出血量及用药情况。
4、首页中地址未写到村组,主要诊断只能写一个,出院记录中血常规书写不规范,入院时间书写错误;5、手术安全核查表、手术风险评估表填写不全,少部分未签字。
6、术前小结写硬腰联合麻醉,术后小结及术前上级医师记录写全麻。
7、上级意识查房记录鉴别诊断不规范,现病史中对疼痛描述不全,初步诊断排版不规范。
8委托书未用统一模板,现病史中疼痛加重未写有无诱因。
终末病历书写不规范原因'病历书写更桂K務也管理因素电病55书写醍走, {病站畫測力雯不患者因素牧宦病人事.改进措施:1 、临床科室定期加强病历书写规范的学习。
2、管床医生病历书写完毕应认真阅读和审核,确保病历的逻辑性、准确性、完整性。
病历质控分析报告概述本文档旨在对某医院进行病历质控分析,通过对病历中的数据进行统计和分析,评估医院的病历质量,并提出改进方案。
本报告将围绕病历质量的准确性、完整性和规范性进行分析。
病历准确性分析病历准确性是评估病历质量的重要指标之一。
通过对病历中的诊断、治疗、用药等关键信息进行比对,可以评估医生记录的准确性。
在对某医院的病历进行抽样分析后发现,存在一定数量的病历记录中的诊断与实际情况不符。
这可能由于医生在记录过程中出现了疏忽或错误。
为了提高病历准确性,建议医院在录入病历时采用自动化记录系统,并设立专人负责病历核对工作,确保病历记录与实际诊断结果一致。
除了诊断准确性外,药物使用的准确性也是医院病历质量的重要指标。
在分析中发现,部分病历中的药物记录不规范,没有明确的使用剂量和用药频次。
这将给药师的药物配药带来困扰,同时也可能对患者的治疗效果产生不良影响。
为了改进这一问题,建议医院建立规范的药物使用记录模板,并加强对医生的培训,提高其对药物使用规范的理解。
病历完整性分析病历完整性是评估病历质量的另一个重要指标。
一份完整的病历应包含患者的个人信息、主诉、病史、体格检查、辅助检查结果、诊断和治疗方案等关键内容。
通过对病历的完整性进行分析,可以评估医生在记录过程中是否遗漏了重要信息。
在对某医院的病历进行抽样分析后发现,存在部分病历记录不完整的情况。
例如,部分病历缺少患者的体格检查结果,或者没有详细记录患者的病史。
提高病历的完整性需要医生和护士之间的密切配合。
建议医院加强对医生和护士的培训,提高其对病历记录的重要性的认识,并制定严格的病历记录标准和流程。
此外,病历中的辅助检查结果也是病历完整性的重要组成部分。
在分析中发现,部分病历中的辅助检查结果记录不规范,缺少关键信息。
为了提高病历的完整性,建议医院加强对医护人员的培训,确保他们对辅助检查结果的记录要求有清晰的理解,并建立统一的辅助检查结果记录标准。
病历规范性分析病历规范性是评估病历质量的第三个重要指标。
终末病历质控点评记录摘要:一、问题识别二、原因分析三、改进措施四、实施与效果评估五、总结与建议正文:终末病历质控是医疗质量安全管理的重要环节,其目的在于确保病历的完整性、准确性和可靠性。
然而,在实际操作中,我们发现存在一些问题,如项目缺陷、身份证信息缺项或缺陷、出生地、籍贯缺项等。
为了提高病历质控水平,我们需要深入分析问题原因,制定相应的改进措施,并持续评估实施效果。
一、问题识别在终末病历质控过程中,我们发现以下问题:1.项目缺陷名称定性名称医疗付费方式缺项或有缺陷缺项0.2;2.身份证信息缺项或缺陷缺项0.2;3.出生地、籍贯缺项0.2;4.新生儿体重缺项0.5;5.姓名、性别、年龄、职业等基本信息不完整或错误。
二、原因分析1.医护人员对病历书写规范掌握不足,导致信息缺项或错误;2.工作量大,医护人员过于繁忙,未能按时完成病历书写;3.病历质控管理制度不健全,缺乏有效的监管机制;4.医护人员对病历重要性认识不足,缺乏责任心。
三、改进措施1.加强医护人员病历书写规范培训,提高病历质量;2.优化工作流程,合理分配工作任务,确保病历按时完成;3.建立完善的病历质控管理制度,加强监管与考核;4.提高医护人员对病历重要性的认识,增强责任心。
四、实施与效果评估1.开展病历书写规范培训,提高医护人员专业素质;2.优化病历质控流程,确保问题及时发现和整改;3.定期对病历质量进行评估,监测改进措施效果;4.对优秀病历进行表彰,激励医护人员提高病历质量。
五、总结与建议终末病历质控是医疗质量安全管理的重要环节,需要医护人员、医院管理层的共同努力。
通过加强培训、优化流程、建立完善的质控管理制度,我们可以提高病历质量,确保医疗安全。
病历终末质量问题的分析及对策病历是医疗过程中的重要记录,对于患者的治疗、诊断以及医疗质量的评估都具有重要意义。
然而,在实际操作中,病历终末的质量问题时常出现,给医疗工作带来一定的困扰。
本文将就病历终末质量问题进行深入分析,并提出相应的对策措施,以期提升医疗服务质量和患者满意度。
**一、病历终末质量问题现状分析**1. 缺失或错误的关键信息:有些病历终末存在着关键信息丢失、错误记录等问题,导致后续医疗工作的不顺畅,甚至影响患者的治疗效果。
2. 文字表述不清晰:有些医护人员在书写病历终末时,存在文字表述不清晰、术语使用不规范等情况,给后续医疗工作带来了困难。
3. 记录不规范:有些病历终末记录不规范,未能按照规范的格式要求进行记录,影响了信息的准确性和可读性。
**二、病历终末质量问题的对策**1. 加强医护人员培训:医疗机构应加强对医护人员的病历书写培训,提高其对病历终末质量的重视和书写规范性。
2. 引入电子病历系统:引入电子病历系统可以有效规范病历终末的记录格式,提高信息记录的准确性和可读性。
3. 强化质控监管:医疗机构应建立完善的质控监管机制,对病历终末进行定期审核和检查,发现问题及时整改。
4. 加强沟通协作:医护人员应加强内部沟通协作,及时沟通患者的病情信息,确保病历终末的准确性和完整性。
**三、结语**病历终末质量问题是当前医疗工作中一个值得重视的问题,解决这一问题需要医疗机构和医护人员共同努力。
通过加强培训、引入电子病历系统、强化质控监管和加强沟通协作等措施,相信可以有效提升病历终末的质量,提高医疗服务水平,保障患者的权益和安全。
愿医疗工作者们共同努力,为患者提供更优质的医疗服务!。
2017年12月份医疗质量安全管理与持续改进经医疗质量管理委员会成员检查各科室9月份在架病历及其他存在的问题反馈如下:一、内科1.马绍云:85939病历中“颈软、二便、罗音”书写不规范;诊疗计划过于简单,未具体注明所使用药物。
三级查房中:尿酸457umol/l、血钾3.37umol/l、血常规:WBC3.76×109/l,HGB100g/L、PLT70×109/l,蛋白TB47.5,ALB26.3均无诊断及分析。
2.王长龙:85916现病史文字记录不精练;月经婚育史:14岁(初潮)、已婚、丧偶??。
发育正常,推入病房(平车、轮椅未注明)。
“颈软、罗音”-书写不规范。
首次病程记录排列混乱,鉴别诊断过少(应不少于3个),缺胸腔积液诊断。
入院谈话记录中诊疗计划过于简单,无具体用药。
病重通知书中无抢救措施的具体选项。
26日至29日无病程记录及三级医师查房记录。
3.马晓元:85878三测单中标示请假,但病历中无外出请假申请单。
病历中“颈软、罗音、适龄结婚”等不规范。
鉴别诊断:未围绕第一诊断进行鉴别。
诊疗计划过于简单,未具体注明的使用药物。
“二便”描述不准确;上级医师查房记录肝功能异常未分析;无主任医师确认签名。
入院谈话记录中,诊疗计划过于简单。
4.黄秀忠:85900患者9.25日入院至29日无病程记录,无上级查房。
授权委托书填写不完整。
诊疗计划过于简单,无具体用药。
5.宁晨:85944现病史记录不详细,太简单。
“颈软、罗音”书写不规范。
首次病程记录排列混乱,鉴别诊断不少于3个,诊疗计划过于简单。
9.27入院无三级查房记录。
未实施临床路径管理。
6. 林芬芳:85862医患沟通记录中,诊疗效果太简单(疗效满意)。
既往史中错别字:预防接种“时”不详。
“颈软、罗音”书写不规范。
大病历中无医师签名。
7.84139:(省血液中心督查)病历中,无输血前的评估和输血后疗效的评价。
且临床输血申请单中无血液采集时间。
病历终末质量问题的分析及对策随着医疗技术的不断发展和医疗服务的不断优化,病历作为医学文书的重要组成部分,对于患者的诊疗过程和治疗结果具有重要的记录作用。
然而,在实际应用中,病历终末质量问题时常出现,给医疗工作和患者安全带来了一定的隐患。
本文将对病历终末质量问题进行深入分析,并提出一些对策,以期改进病历的终末质量。
一、病历终末质量问题的分析1.1 病历编写不规范病历的编写不规范是造成病历终末质量问题的主要原因之一。
医生在编写病历时,往往存在文字简略、词语模糊、格式混乱等问题,导致病历信息的准确性和完整性不足,难以满足临床工作和医学教学的实际需求。
1.2 病历内容错误另外,病历终末质量问题还表现在病历内容的错误方面。
医生在记录病历时,可能存在诊断错误、用药错误、手术记录不准确等问题,给患者的诊疗造成不必要的风险和隐患。
1.3 病历记录缺失此外,病历记录缺失也是病历终末质量问题的一大症结。
病历中可能缺少关键信息,如患者基本信息、诊疗过程、治疗结果等,导致病历的完整性不足,使得临床工作的延误和医学教学的难度加大。
二、病历终末质量问题的对策2.1 加强医生培训和指导为了提高病历终末质量,首先需要加强医生的培训和指导。
针对病历编写不规范的问题,医院可以组织专业人员进行培训,教授医生正确的病历编写技巧和要求,使医生能够准确记录一份规范的病历。
2.2 强化医疗质量管理医院应加强医疗质量管理,建立病历质量管理制度。
通过定期的质量检查和评估,对不符合要求的病历进行纠正和改进,确保病历的信息准确、完整、规范。
2.3 推广电子病历系统推广电子病历系统是改进病历终末质量的重要手段之一。
通过电子化的方式,可以提高病历数据的存储、整理和查询效率,减少病历记录的错误和漏写问题,提高医疗服务的质量和效率。
2.4 完善病历审核机制医院应建立健全病历审核机制,设立专门的病历审核岗位,对医生编写的病历进行严格的审核和把关。
同时,可以邀请临床专家对病历进行审核,并提供及时的反馈和指导,以确保病历的准确性和完整性。
二0一七年12月运行病历质量检查分析各科室:为规范各科室病历书写行为,提高病历书写质量,保障医疗质量和医疗安全。
12月份质控科对通过下临床科室和医院后台系统抽查等形式,对运行病历进行检查,本期检查中,全院各临床科室共抽查运行病历386份,书写合格病历356份,书写合格率为 92.2%,较上月合格率(90.8%)提高了1.4%。
检查结果显示,运行病历质量较上月有所提高,现将具体情况通报如下:各科室存在的具体问题大致总结如下:1、外科病历对术前小结、上级医师48h查房记录、手术记录、术后小结未按时完成书写且术后小结中未写手术开始时间、持续时间、术中出血量、输液量、用药情况等。
2、内科、新生儿科、理疗科等科室病历中存在问题:入院记录、现病史填写不全,主诉描述不准确,查体记录不全,上级医师查房记录无鉴别诊断分析,详细地址未写到村组。
3、急诊病历中存在门诊病历未记录患者去向,药物过敏史、工作单位未填写,主诉描述不准确或描述不全,出院时病情未记录等问题。
4、手术风险评估表内手术风险评估未总分,委托书未写代签,入院后石膏托治疗无记录。
5、知情告知不及时,知情同意书签署不规范。
6、各种记录打印和签字不及时。
存在问题分析:持续改进措施:1、提高个人责任意识对及《病历书写规范》的学习,强化病历书写质量的重视。
2、各级医师做好病历的分级质控。
3、科室加强病历书写内涵质量的考核。
4、逐步完善电子病历系统。
对比分析:11月、12月运行病历书写合格率统计情况科室内一科内二科普外科骨科妇产科儿科新生儿眼科耳鼻喉理疗科急诊科重症医学科皮肤科血透室合计11月书写合格率94.4%90.4%84.6%83.3%95.9%95.2%100%90.9%- 50% 60%100%100% 50% 90.8%12月书写合格率94.3%94.5%86.8%86.7%98.2%98.8%90.0%100%- 50% 50%33.3%100%100%92.2%从上述统计图可以发现内科二病区、普外科、骨科、妇产科、儿科、眼科、血透室运行病历书写合格率均较11月份有所提高,只有新生儿科、急诊科、重症医学科较11月份有所下降,并对所发现问题已反馈科室整改。
2017年11-12月份终末病历质控分析质控科对全院11月份的终末病历进行质控,按照住院病历质量考评标准的要求,对每份病历的规范性、及时性、准确性和其内涵质量进行检查,同时按照病历质量评价标准进行评分。
书写缺陷 26份。
并将抽查查结果标明错误,及时填写漏、错项,并及时反馈到科室,要求按时修正。
同时对突出的问题在简报中向全院进行公布,希望引起全院医生的高度重视。
一、存在问题
1、入、出院记录中年龄后面有零;首程不精练,长嘱不规范;首页中责任护士未签名;出院记录打印不规范,阳性体征表达不明确,排版不规范。
2、病程中辅助检查抄写不规范,委托书患者签名处未写代签,长嘱护理级别与患者体征不符。
3、入院记录中查体未按望、触、叩、听的顺序写;术后小结中术前准备未写麻醉师是否查看病人,未记录手术时间、术中出血量及用药情况。
4、首页中地址未写到村组,主要诊断只能写一个,出院记录中血常规书写不规范,入院时间书写错误;
5、手术安全核查表、手术风险评估表填写不全,少部分未签字。
6、术前小结写硬腰联合麻醉,术后小结及术前上级医师记录写全麻。
7、上级意识查房记录鉴别诊断不规范,现病史中对疼痛描述不全,初步诊断排版不规范。
8、委托书未用统一模板,现病史中疼痛加重未写有无诱因。
11月份各科室病历书写缺陷数
二、存在问题,原因分析如下:
三、改进措施:
2、管床医生病历书写完毕应认真阅读和审核,确保病历的逻辑性、准确性、完整性。
3、进一步规范电子病历系统的模板。
4、科主任和质控员重视质量管理,及时审签病历,督催管床医生及时修改,严把质量关。
5、科室定期检查病历的书写内涵质量。
四、通过质控科检查,结果如下:
全院12月份的终末病历进行质控,按照《住院病历质量考评标准》的要求,对每份病历的规范性、及时性、准确性和其内涵质量进
科 室
内一科
内二科 普外科 骨 科 妇
产
科 儿
科 新生儿 眼科 理疗科 急诊科 口腔科 皮肤科 ICU 合
计 11月缺陷终末病历数 3
4
4
4
1
1
4
2
3
0 0
26
行检查,同时按照病历质量评价标准进行评分。
质控终末病历1327份,书写缺陷 27份,各科主要存在的问题见附表:
各科终末病历质控汇总表
12月终末病案书写合格率为98.2%,与上月(98.1%)上升
了1% ,书写质量较上月稍提高。
但仍存在以下问题:
各临床科室11、12月份缺陷终末病历数对比情况
通过上述措施的落实,各临床科室
12月份缺陷终末病历
数对比情况,书写缺陷呈下降趋势
科 室
内一科
内二科
普外科 骨 科 妇
产
科
儿
科
新生儿
眼科 理疗科 急诊科 口腔科 皮肤科 ICU 合
计 抽查终末病历数 175 245 127 100 189 278 67 29 21 0 0 3 3 1327 书写合格数 173 241 123 95 187 276 65 29 18 0 0 3 3 1303 缺陷终末病历数 2 4 4 5 2 2 2 0 3 0 0 0 0 24 11月缺陷终末病历数 3
4
4
4
1
1
4
2 3
0 0
0 0 26 12月终末病历书写合
格率
99% 98% 97% 95% 99% 99% 97% 100%
86% 0 0
100%
100%
98.2%
通过对比,12月终末病历书写书写合格率较11月提高0.1%。
2017年12月28日
质控科。