履职考核表范本
- 格式:doc
- 大小:47.00 KB
- 文档页数:4
小学教师履职考核表岗位职责一、教学指导1. 熟悉并贯彻学校教育方针、课程标准和教学大纲,制定年度、月度和周计划,确保教学内容、教学目标和教学步骤的有效实施。
2. 制定教学方案,精心备课,善于运用不同的教学方法和手段,根据学生的实际情况,灵活调整教学内容和方法,确保教学效果的最大化。
3. 检查并记录学生的学习情况,及时给予鼓励、指导和评价,保证每位学生的学习进步和发展。
4. 与家长保持良好的沟通,定期或不定期召开家长会,及时向家长反馈学生的学习情况和表现。
二、课程管理1. 组织和制定学科和年级的教学计划,并根据学校的实际情况进行适当调整。
2. 落实和执行学校的教材使用规定,认真备齐所教学科的教材和辅助教材,并根据需要提出采购要求。
3. 确保课堂教学秩序良好,每节课的时间安排紧凑,能够合理利用每分钟的教学时间。
三、学生评估1. 定期进行学生的学习成绩评估,记录并统计学生的成绩,给予学生及时的反馈和评价。
2. 组织和参与学生的课外活动,培养学生的各方面能力和素质,为学生的综合评价提供数据支持。
3. 积极参与学生的日常行为和学习习惯的培养,及时发现并解决学生存在的问题,帮助学生养成良好的行为习惯和学习习惯。
四、班级管理1. 积极参与班级管理工作,维护良好的班级秩序和班集体的团结,维护学生的正常学习环境。
2. 定期组织班级会议,及时传达学校的相关通知和要求,听取学生的意见和建议,共同解决班级存在的问题。
3. 和其他班级教师紧密合作,互相学习借鉴,共同为学生的全面发展努力。
五、个人发展及自我评估1. 自觉按照学校的发展要求,参加相应的教师培训和学习活动,不断提高自身的教育教学水平。
2. 定期进行个人的自我评估,反思自己的教育教学工作,积极改进自己的不足之处,提高自己的专业素养。
六、师德师风1. 遵守教师职业道德规范,严格遵守学校的工作纪律和规章制度,维护教育教学秩序和学校的形象。
2. 尊重每个学生的个体差异,平等对待每个学生,不歧视学生,不体罚、侮辱或虐待学生。
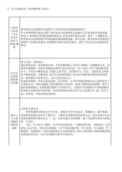
2、学习过程阶段(参训教师本人填写)教师基本功培训心得体会在组织者的精心安排下,我通过看视频,听讲座,听专家点评,并参与专家与学员之间,学员之间的互动讨论。
从而进一步了解和掌握了新课改的发展方向和目标,反思了以往工作中的不足。
特别是一些教育教学工作很有见解的专家以鲜活的案例和丰富的知识内涵,给了我具体的操作指导,使我的教育观念进一步得到了更新,真是受益匪浅。
现将这次培训体会总结如下:一、开阔了眼界,提高自己的教育教学水平。
培训让我获得了很多信息,开阔了视野。
能够与许多教育专家面对面的交流,观看教育专家的讲座,认识理解教育教学新的动向,结合自己的教学实践,反思自身的教学理念,解决现实生活中面临的问题。
在网上,还和同行的教师展开交流,因为我们有着共同的工作经历,因此解决了自己的许多困惑,也拉近了我们之间的距离.我感到,有了远程培训这个交流平台,让自己看得更远,进步得更快。
在这个平台上,大家相互交流,自己的许多困惑得到了解决,使自己进一步反思自己的教育教学,提高教育教学工作。
二、通过培训对课堂教学有了一个新的认识。
首先是教师应以激发学生学习积极性和创造性开展教学。
通过学习,让我充分地认识到情境教学的重要性,尤其是对于象我们农村的学生,普遍家长不重视,自己又不能正确地面对学习,调动学习积极性尤为重要,专家讲得好,知识的传授就象盐和汤一样,必须以一定的情境为载体。
才能让学生更易理解和接受.通过学习,让我对课堂教学中的提问有了新的认识。
好的提问能充分发挥学生学习的主动性,也能激发学生学习的热情。
因此,作为教师的我们必须创造性地使用教材,在教学过程中充分发挥学生的主观能动性和创造性,才能培养出合格的人才。
其次是转变学生观和教学观。
在教学过程中作为教师的我们必须充分地尊重学生,抓住学生的每一个闪光点进行激励和表扬,让学生充分意识到被尊重。
同时,在教学过程中,作为教师的我们,作为知识传授者,不仅要让学生学到知识,还应让学生学会学习,教给他们学习方法,使其终身受用,因此,教师要树立起自主学习、学会学习、终身学习的理念。
教师履职考核表个人总结尊敬的领导、评审专家:您好!我是XXX学校的一名教师,荣幸地向您提交我在过去一年教学工作中的个人总结和履职考核报告。
在这篇文章中,我将全面回顾我过去一年的教学工作,并总结我在教育事业中的成绩、经验和不足之处,希望能够得到您的宝贵意见和建议。
一、工作回顾在过去的一年里,我全身心地投入到教育教学工作中,积极探索教学改革,提高教学质量,取得了以下几个方面的成绩:1.教学内容创新:通过深入研究教学大纲和教材,我不断更新教学内容,提出创新的教学观点和方法。
在课堂上,我注重培养学生的创造思维,鼓励他们积极参与课堂讨论和实践活动,从而提升他们的学习兴趣和能力。
2.教育教学研究:作为一名教师,我时刻保持学习的状态,积极参加各类教育研讨会和专业培训班,不断提升自己的教学水平。
同时,我利用课余时间进行教育教学的深入研究,撰写教育教学论文,并主动分享给其他老师。
我相信只有不断学习和交流,才能不断进步。
3.学生表现激励:我始终坚信每个学生都有潜力,只需要给他们一个适当的舞台展示自己。
因此,我注重激励学生,提高他们的学习自信心,并在班级中建立了一系列激励机制,如表扬制度、竞赛活动等,激发学生的学习动力和参与度。
在这一过程中,我看到了学生们的表现不断提升,取得了可喜的成绩。
二、工作经验与收获在这一年的教育教学工作中,我受益匪浅,积累了一定的教育经验和领导能力。
以下是我总结的几点收获:1.教学理念更新:在实践中,我发现每个学生都有自己的学习方式和特点,应该根据学生的需求差异化教学。
因此,我不断思考和探索不同的教学方法,尽可能地提供个性化的教学服务。
2.团队协作能力:作为一名教师,与同事的紧密合作是非常重要的。
通过互相交流和合作,我学到了很多其他老师的教学经验和方法,同时也通过我自己的经验来帮助他们。
我相信,只有团队的力量才能使教育事业更加强大。
3.心理辅导能力:在与学生的交流中,我发现有些学生存在着心理问题,需要我的关注和帮助。
教师个人履职考核表总结一、引言在过去的一年中,我作为一名教师,全心全意地履行了我的职责,致力于提高学生的学习成果,推动他们的个人发展。
以下是我对过去一年的工作总结。
二、工作内容1. 课程设计与教学:我负责了小学三年级的数学教学。
我根据学生的实际情况和课程要求,设计了丰富多样的教学活动,如小组讨论、互动游戏等,以提高学生的学习兴趣和参与度。
同时,我坚持以学生为中心的教学理念,注重培养学生的思维能力和解决问题的能力。
2. 学生管理与辅导:我注重学生的个体差异,对学习有困难的学生进行了一对一的辅导。
同时,我严格执行学校的规章制度,对学生进行了必要的纪律教育,以保证课堂秩序。
3. 家长沟通与合作:我定期与家长进行沟通,向他们反馈学生的学习情况,听取家长的意见和建议,以共同促进学生的学习进步。
4. 专业发展与进修:我积极参加学校和教育局组织的教师培训,提升自己的教学水平和专业素养。
三、工作成果1. 学生成绩提升:通过我的教学努力,三年级学生的数学成绩整体有所提升。
2. 学生个体发展:通过一对一的辅导,部分学习困难的学生在学习上取得了明显的进步。
3. 家长满意度高:通过有效的沟通与合作,家长对我和学校的工作表示满意。
四、自我评价我认为我在过去的一年中表现良好,尽职尽责地完成了各项教学任务。
我注重学生的个体差异,关注他们的全面发展。
然而,我也意识到自己在某些方面还有提升的空间,比如在教学方法上还可以进一步创新。
五、未来计划在未来的工作中,我计划进一步提升自己的教学水平,探索更多有效的教学方法。
同时,我将继续关注学生的个体发展,促进他们的全面发展。
年度履职考核个人总结范本不知不觉间,一年很快就过去了。
在今年的工作上,很多事情都在改变,公司在积极的改变,团队在积极的改变,为了能跟上社会的节奏,我也一样在自己生活和事业上努力的去适应环境的发展,让工作能顺利的完成。
回顾一整年的工作情况,我在工作中带着积极热情的态度,加强了我对工作的认识,巩固了自身的基础。
同时,在领导的积极培训下,也扩展了很多工作方面的能力,最终取得了如今的成绩收获。
就自己现在的成绩来说,我既为自己的提高感到高兴,但其实,又在为自身可能发挥的不顺利而感到头痛,为此,我在这里对自己的情况做总结如下:一、____年工作方面在自己的工作商,我积极严谨的面对这一年俩的工作目标,在每天的工作中积极提高自身能力,巩固自身的基础,让自己能在基础的工作中保持着积极稳定的状态。
此外,领导也时时为我们准备着丰富的培训课程,这大大的扩展了我的业务能力,提升了我在的工作中的表现。
但在初期的阶段,还是出现过不适应的情况,影响了正常的工作。
为此,我及时的对自己进行了分析,在工作中调整了自身的方式,严格了对自身的管理,较好的改善了问题。
二、思想方面在一年来的工作中,我个人的思想态度也进行了极大的改变和调整。
通过工作氛围的改进以及领导的积极培训。
我加强了自身对工作的管理,也在学习中收获了信心。
这不仅让我在工作中能更加积极主动的开展工作,也改善了我很多的问题。
三、工作中不足的反思回顾一整年的工作,首先是在工作的主动性方面不够积极。
所以面对工作的改进不能良好的适应,这是我在思想和责任感上的问题。
其次,工作的判断力较差,其中最主要的原因在于我对工作的不够了解。
导致了自身能力不足的同时,信心也不足。
好在在后来有了不少的改善。
反思了自己一年来的工作和问题,我充分认识到自己在工作中并没有做的很好。
比起其他同是的工作,我还有很多的不足和问题,我会在今后的工作中认真的分析自己,改善自己,让____年的工作能在我的努力下,更好的完成!____年,我一定能在工作中做出更大的贡献!年度履职考核个人总结范本(二)时间过的飞快,当初进入____公司第一天的情景还在历历在目,但转眼间就到过去了大半年的时间!自从____月加入____公司以来,这是我在公司的第一年,也是我在公司第一次迎接年末。
2024年干部考核表个人总结范本尊敬的领导:三年一度的干部考核即将结束,我谨向您提交个人总结报告。
在过去的一年中,我在领导的关心和指导下,不断努力学习、履职尽责,取得了一定的成绩。
在此向领导及所有对我工作给予关心和支持的同事们表示衷心的感谢。
一、履职情况过去一年,在党委的正确领导下,我始终坚持以习近平新时代中国特色社会主义思想为指导,切实履行自己的职责,全面落实党的方针政策,积极推进部门工作。
(一)组织建设方面:我牢固树立“四个意识”,自觉遵守党的政治纪律和党内生活规矩,深入学习党的理论,加强党性修养,努力维护党的团结统一。
在日常工作中,我注重组织建设,积极组织学习活动,加强团队凝聚力和向心力。
(二)思想政治工作方面:我深入学习习近平新时代中国特色社会主义思想,认真贯彻执行党中央和上级单位的决策部署,积极落实思想引领工作,提高团队成员的思想政治素养。
同时,我密切关注团队成员的思想动态和工作情况,做好思想政治工作。
(三)工作推进方面:我围绕中心任务,落实党委的决策部署,制定了详细的工作计划和实施方案,明确责任分工。
我密切配合上级的工作安排,组织协调各项工作,确保任务的圆满完成。
(四)团队管理方面:我注重团队管理,加强对团队成员的引导和培养,建立健全团队管理制度,搭建团队成长的平台。
同时,我注重团队的凝聚力,加强内部沟通和合作,共同推进工作。
二、工作成绩在过去的一年里,我努力工作,取得了一些成绩。
(一)在组织建设方面,我全面推进党建工作,加强组织建设,完善制度建设,增强党组织的战斗力。
团队成员的党性修养得到了明显提高,党支部的凝聚力和向心力得到了增强。
(二)在思想政治工作方面,我积极组织学习,提高团队成员的政治素养和工作能力。
加强团队成员的思想引领工作,注重开展形势政策宣讲,增强团队成员的思想认同。
(三)在工作推进方面,我密切配合上级单位的工作,全力推进各项任务的完成。
认真分析问题,合理安排工作,善于发挥团队协作力量,取得了一定的实绩。
尊敬的领导:我在岗位上已经任职一年,很荣幸能够参加本年度的考核。
这一年来,我积极履行岗位职责,努力提高业务能力,积极完成工作任务,取得了一定的成绩。
一、工作情况在本年度的工作中,我主要分为以下几个方面:1、落实上级工作部署。
在工作中,我时刻保持紧跟工作发展趋势的状态,积极学习上级领导的工作部署和指示,及时落实落地,并齐心协力共同完成工作任务。
2、注重工作细节。
因为从工作中我们会发现,很多问题都出在我们忽略的细节上,所以在工作中,我注重工作细节,从服从细节做起,做好细节,才能顺利完成的整个工作任务。
通过这种方式,我也能增强工作逻辑性和条理性,在工作中做得更加高效。
3、提高团队配合能力。
我非常注重团队合作,在工作中与同事们协作默契,高效的沟通和配合,在这个过程中,不断提高我们的团队配合能力,为了更好地完成工作任务,建立一个高效的团队。
4、勤奋刻苦。
我在平时工作中,经常加班,因为这样的情况让我更加明白,只有企业和个人一起努力,才能达成目标。
5、发现问题。
在工作中,我也善于发现问题,因为很多问题也是我们日常工作中不注意会造成的,及时发现并解决,才能避免得到更大损失。
二、工作成绩基于本年度的工作情况和个人工作表现,我取得了以下一些成绩:1、完成工作任务,超额完成在本年度的工作中,我认真对待每一个工作任务,在规定的期限内完成大部分的工作任务,并超额完成了有些任务。
2、维护公司利益,取得一定的成果在工作中,我非常注重维护公司利益,并积极寻找适合公司发展和利益的工作方式。
在本年度的工作中,我取得了一定的成果。
3、不断提高工作能力尽管在岗位上已经任职一年了,但我仍然保持每天学习进步,不断提高自己的工作技能和专业能力。
三、存在的问题虽然在本年度的工作中,我取得了一些成绩,但在工作中仍然存在一些问题:1、有时突然接到任务时,马上去完成,做的有些欠缺周全。
2、在工作中,我可能会有些口头表述不够清晰明确,或者有些细节做得不够到位,需要更加注意和改进。
教师履职晋级考核表范本防欺凌防校园暴力教师履职晋级考核表防欺凌防校园暴力范本:为了进步落实学校校园欺凌安全岗位目标责任,保障学生人身安全,现根据《中小学幼儿园校园安全岗位职责》,结合我校实际情况,特制定本校校园欺凌安全考核细则:一、考核原则:公平、公正、客观。
二、考核方法:本考核在学校行政领导的指导下,实行各专项负责人考核与领导督查相结合的原则,采取扣分制,并实行重大校园欺凌安全事故一票否决制,如该岗位责任人因失职出现重大校园欺凌安全事故或责任事故的,将取消本月绩效考核,与年终绩效考核挂钩,并追究其相应的经济或法律贵任。
三、考核细则(一)学生校园欺凌安全教育班主任应对学生加强校园欺凌安全教育:(1)班主任应做到时时讲、事事讲,做好每周校园欺凌安全教育工作。
(2)其他任课教师应在任课范围内对学生进行校园欺凌安全教育。
(二)课堂校园欺凌安全(1)任课教师必须按时到岗,每节课前清点学生人数,看学生是否到齐。
如有学生未到应及时与班主任联系,班主任必须落实学生情况。
因学生缺课发生校园欺凌安全事故,每次扣5分,并承担相应责任。
(2)所有任课老师必须负责本堂课学生的校园欺凌安全,不得私自调课。
如因工作失职造成校园欺凌安全事故,扣该任课者师5分,并承相应责任,(3)在课室教学中,校园欺凌安全工作实行任课教师课堂责任制和责任通究制,告任课教师应做到按时上下课,不迟。
到,不早退,不中途离开,不拖堂。
如不按时到岗,教师无故离开教室等原因造成学生校园欺凌事故的,由任课教师负全部责任,每次扣5分。
(4)各科老师应严格检查学生学习用具,不允许带各种利器(削笔刀在内)。
(三)一票否诀凡发生下列情况之一者,为“一票否决”,校园欺凌安全考核为不合格:1、凡因教师未履行校园欺凌安全责任而引发校园欺凌安全责任事故的。
2、凡因教师体罚或变相体罚而引发校园欺凌安全责任事故的。
3、因瞒报、谎报或延迟上报校园欺凌事故信息而引发后果的。
4、课间因教师管理、教育不到位,造成学生校园欺凌安全事故的。
事业单位专业技术人员履行岗位职责考核表范本(____年度)姓名性别出生年月学历本科受聘职务中教一级受聘时间年月至年月岗位职责履行岗位职责及专业技术工作总结(包括德、能、勤、绩)一年的时间很快过去了,在一年里,在校领导、部门领导及同事们的关心与帮助下我圆满地完成了各项工作,在思想觉悟以及各个层面都有了更进一步的提高,本年度的工作总结如下:一、在思想政治表现、品德素质修养几职业道德方面:本人坚持四项基本原则,认真参加学校组织的政治学习,还通过报纸、杂志、书籍、电视、网络积极学习政治理论;遵纪守法,关心国内外大事,提高政治觉悟,严格遵守国家法律。
认真学习并充分理解《中小学教师职业道德规范》,并以此作为自己言行准则,工作中时刻牢记自己作为教师的基本职能:具有强烈的责任感和事业心。
履行教师职责,树立正确的教育观、人才观。
为人师表、爱岗敬业,热爱学校,尽职尽责,教书育人。
二、在专业知识、工作能力和具体工作中:在教育岗位上已经工作____年了,经过不断学习、不断积累,具备了比较丰富的工作经验,能够从容地处理日常工作中出现的各类问题,在组织管理班级的能力、教育教学等方面,经过多年的学习锻炼都有了极大的提高。
保证了班级教学的正常运行,在实施教学以及各项工作的过程中,没出现过任何失误和差错。
三、工作态度和勤奋敬业方面:作为一名中学教师要以德治身,培养良好的师德。
我时时刻刻严于律己,身体力行地堪为学生的表率。
认真备课,认真上课,认真批改作业;不敷衍塞责,不传播有害学生身心健康的思想。
关心爱护每一个学生。
尊重学生的人格,平等,公正对待学生。
对学生严格要求,耐心教导。
不讽刺,挖苦,歧视学生,不体罚或变相体罚学生,保护学生合法权益,促进学生全面,积极主动,健康向上的发展。
四、工作质量成绩、效益和贡献。
我热爱教教育教学工作并正确认真地对待,毫不含糊;工作中能全身心地投入,热心为大家服务;认真遵守劳动纪律,早出勤,晚下班,全年没有请假现象,保质保量地完成了任务。
事业单位专业技术人员履行岗位职责考核表范本考核对象:___________________________考核工作年度:______________________考核人:____________________________被考核人:__________________________一、工作表现1. 工作态度(1)对待工作的热情和敬业精神。
(2)工作积极主动,有责任心。
(3)对待工作认真细致,严谨负责。
(4)遵守工作纪律和岗位要求。
2. 业务知识与技术能力(1)对所从事的专业具有一定的基础知识。
(2)掌握专业技术,能够独立解决常见问题。
(3)具备创新精神和学习能力,能够适应新技术、新知识的更新。
(4)能够应对工作中的挑战并提供合理解决方案。
3. 工作效率与成果(1)工作有计划、有组织、有条理。
(2)工作执行力强,能够按时完成工作任务。
(3)工作质量高,能够做到精益求精。
(4)工作成果显著,对单位的发展有一定的贡献。
二、团队协作1. 沟通与合作(1)能够有效地与同事进行沟通和交流。
(2)能够积极参与团队活动并提供帮助。
(3)乐于分享工作经验和专业知识。
(4)能够妥善处理与同事之间的关系。
2. 团队合作(1)能够主动承担团队任务。
(2)能够与团队成员紧密配合,共同完成工作。
(3)能够遵守团队规定和决策。
(4)能够积极参与团队讨论和决策。
三、自我提升与发展1. 学习能力与进取心(1)具备持续学习的意识和能力。
(2)能够主动学习新知识和技术。
(3)能够通过学习提升自己的工作能力。
(4)具备在工作中创新的精神和能力。
2. 综合素质与能力(1)具备良好的沟通能力和表达能力。
(2)具备良好的组织能力和协调能力。
(3)具备良好的思维能力和解决问题的能力。
(4)具备较强的应变能力和适应能力。
3. 职业道德和职业操守(1)遵守职业道德规范,具备职业操守。
(2)能够保守工作秘密和处理机密文件。
(3)能够妥善处理工作中的矛盾和纠纷。
最新考核表述职报告范本尊敬的领导和同事们:今天,我有幸在这里向大家汇报我的工作情况。
以下是我根据最新考核标准所准备的述职报告范本。
一、工作目标完成情况在过去的考核周期内,我设定的工作目标主要包括以下几个方面:1. 完成项目X的研发工作,确保按时交付。
2. 提升团队协作效率,通过定期培训和团队建设活动。
3. 实现成本控制,通过优化流程减少不必要的开支。
经过团队的共同努力,我们不仅完成了上述目标,还在项目X中实现了20%的成本节约,同时团队的协作效率提升了30%。
二、关键绩效指标(KPIs)分析1. 项目完成率:100%,所有项目均按照既定时间节点顺利完成。
2. 客户满意度:95%,通过客户反馈调查得出,我们的服务得到了客户的高度认可。
3. 团队成员发展:团队成员参与了至少两次专业培训,个人能力得到了显著提升。
三、问题与挑战在工作中,我们也遇到了一些挑战:1. 技术难题:在项目X的研发过程中,我们遇到了一些技术瓶颈,但通过团队的集思广益,最终找到了解决方案。
2. 资源分配:在资源有限的情况下,我们通过优先级排序和合理分配,确保了关键任务的顺利完成。
四、改进措施与未来规划针对存在的问题,我计划采取以下措施进行改进:1. 加强技术培训,提升团队解决复杂问题的能力。
2. 优化资源管理流程,提高资源使用效率。
在未来的工作中,我将继续努力,确保团队能够高效运作,同时不断提升个人和团队的业务能力,以适应不断变化的行业需求。
感谢各位的聆听,我愿意接受任何意见和建议。
此致敬礼[您的姓名][您的职位][日期]。
专业技术人员履职考核表
单位腾冲水务局水利水电勘测设计队
姓名XXX
受聘职务助理工程师
考核时限2010年1月至2010 年12月
制
云南省人事厅
职称改革工作领导小组办公室
1、用钢笔或毛笔填写,字迹要清楚、整洁。
2、基本情况、职责和任期目标、履职总结由本人填写。
履职总结应反映:
履行岗位职责、任期目标、任务的完成情况,取得成绩(成果)的数
量、质量及实际效果、个人所起的作用,存在的主要问题、经验教训、
及今后的努力方向。
3、“基层考核意见”和“单位考核意见”以记实填写,并明确表明“优
秀、称职、基本称职、不称职”的意见。
4、政治表现定性考核,业务实绩定量考核。
定性考核具体要素、标准以
及结果的分析处理,定量考核具体要素、标准及档次分数线的确定,
可根据系列主管部门的指导性意见及单位的实际情况确定。
5、在确定最终考核档次时,优秀者必须是政治表现考核为合格、业务实
绩考核在优秀分数线以上;政治表现考核不合格或业务实绩考核在不
称职分数线以下者,均应定为不称职。
6、参与各层次考核的“参加人数”,须占“实有人数”的三分之二以上,
考核结果方能有效。
7、对“优秀”和“不称职”者,须经业务主管部门认可。
5
4
1
履职总结
2 完成的主要专业技术工作、成果及论著登记
工作失误、失职情况登记
3。