逻辑学性质命题
- 格式:ppt
- 大小:1.34 MB
- 文档页数:80
逻辑基本知识(二)二、性质命题及其直接推理(一)性质命题的类型性质命题是断定对象具有或不具有某种性质的简单判断。
性质命题也叫直言命题或直言判断,可分为六种基本类型:(1)全称肯定判断。
其逻辑形式是"所有S都是P"。
例如:所有的金属都是导体。
(2)全称否定判断。
其逻辑形式是"所有S都不是P"。
例如:所有宗教都不是科学。
(3)特称肯定判断。
其逻辑形式是"有S是P"例如:有的金属是液态。
(4)特称否定判断。
其逻辑形式是"有S不是P"例如:有的战争不是正义战争。
(5)单称肯定判断。
其逻辑形式是"某个S是P"。
例如:北京是中华人民共和国的首都(6)单称否定判断。
其逻辑形式是"某个S不是P"。
例如:小王不是警察由于单称判断对反映某一单独对象的概念的全部外延作了断定,从逻辑性质上说,单称判断可以看作是全称判断。
这样,性质命题就可以归结为以下四种基本形式:(1)全称肯定判断,简称为"A"判断,可写为"SAP"(2)全称否定判断,简称为"E"判断,可写为"SEP"(3)特称肯定判断,简称为"I"判断,可写为"SIP"(4)特称否定判断,简称为"O"判断,可写为"SOP"日常语言中的直言判断在表达上是不规范的,在逻辑分析中应先整理成规范形式。
例如,"凡人皆有死",应整理成"所有的人都是要死的",这是A判断;"有人不自私",应整理成"有的人不是自私的",是O判断。
(二)对当关系从概念的外延间的关系来说,判断主项"S"的外延与谓项"P"的外延之间的关系,共存在五种:全同关系、被包含关系、包含关系、交叉关系和全异关系。
逻辑学第二章性质命题一性质命题的四种形式1 全称肯定判断形式:所有S是P,写作SAP,简称A判断2 全称否定判断形式:所有S不是P,写作SEP 简称E判断3 特称肯定判断形式:有些S是P,写作SIP,简称I判断。
4 特称否定判断形式:有些S不是P,写作SOP ,简称O判断三词项的周延性:主谓项概念外延数量的断定情况1、周延性是对主谓项外延情况的形式断定,而非实际存在情况的断定。
单称命题的周延性与全称命题同。
2 、“是”P 则P不周延,“不是P”,则P周延主词相同和谓词相同称同素材性质命题。
同素材性质命题的全称肯定命题、全称否定命题、特称肯定命题和特称否定命题之间存在着某种真假关系,这种关系亦称对当关系。
二同素材性质命题的逻辑方阵刻画“对当关系”的图示,俗称“逻辑方阵”,逻辑方阵假词主词对象是存在的。
四性质命题的变形推理1 换质法:换质不换位,谓项正负反换位法:换位不换质,主谓莫扩展是通过调换主谓词项的位置得到一新命题。
换位不改变命题的质。
根据源命题和换位命题的量项是否相同可把换位法区分为单纯换位和限量换位两种。
1 单纯换位:换位命题和原命题的量项相同的换位法,为单纯换位(1)所有S不是P 换位所有P不是S SEP PES(2)有的S是P, 换位:有的P是S SIP PIS2 限量换位:改变原命题的量的换位法(1)所有S是P,换位:有的P是S SAP PIS(2)SAP PAS(3)SOP命题不能换位 SOP POS3 换质位法:先换质后换位,也可先换位后换质有的S是P,换质为有的S不是非P ,这SOP 不能换位换位法是演绎推理,演绎推理的特点是若前提是真的,推出的结论也应该是真的。
五三段论一三段论的构成二三段论的一般规则口诀:主谓三项中周延大项小项莫扩展一特得特否才否双特双否结论乱“四词项”的错误鲁迅的作品不是一天能读完的。
它不符合三段论平身结构的要求,《祝福》是鲁迅的作品,可却借用词项的歧义而构成三段所以,《祝福》不是一天能读完的。
性质命题的逻辑规则及推理学习目的:掌握性质命题的逻辑规则及推理。
重点难点:1、性质命题词项的周延性2、性质命题真假的判定以及不同性质命题之间的对当关系3、性质命题的直接推理4、性质命题的隐含命题及揭示隐含命题的方法导入:有一位主人宴请客人,客人来后,主人却迟迟不请客人入席就座。
后来主人对大家说:“实在对不起,请大家再稍等片刻,因为该来的人还没有来。
”已来的这些客人一听,就纷纷离去。
主人看到大多数客人们都走了,非常吃惊,问没走的客人这是什么原因,客人告诉了他,主人听后说:“唉!不该走的人怎么都走了!”剩下的客人一听,也走了。
为什么这些客人纷纷离去?因为已来的客人想:该来的人都还没来,岂不是说我们来的人都是不该来的。
后来剩下的客人想:不该走的人都走了,岂不是说没走的人是该走的一、性质命题词项的周延性性质命题的词项周延性:是指一个性质命题的主项或谓项,在该命题中是否被断定了全部外延(也就是是否涉及某个词项的全部外延),如果在一个性质命题中断定了主项或谓项的全部外延,那么该词项是周延的;如果在一个性质命题中没有断定主项或谓项的全部外延,那么该词项是不周延的。
1、全称肯定命题(S A P)全称肯定命题的主项周延、谓项不周项。
所有S都是P,断定主项S的全部外延属于P的外延,P中至少有一部分外延是属于S 的外延。
主项S的全部外延都被断定了,谓项P中只有部分外延被断定,所以S周延,P不周延。
例如:所有犯罪行为是违法行为。
主项“犯罪行为”的全部外延被断定,主项周延。
谓项“违法行为”中至少有一部分是属于“犯罪行为”,“违法行为”的全部外延没有进行断定,谓项不周延。
2、全称否定命题(S E P)全称否定命题的主项周延、谓项周延。
所有S都不是P,断定了S的任何一个外延都排斥在P的外延之外,P的任何一个外延也都排斥在S的外延之外。
S和P的外延都被断定了。
例如:所有的人民团体都不是审判机关。
主项“人民团体”的外延被断定了,主项周延。
一、按质和量的结合分类,直言命题(性质命题)可以分为以下六种:二、直言命题可以总结为下列四种基本形式:五、逻辑方阵:下反对关系六、真假关系:反对关系:不同真,可同假。
一真另一必假,一假另一真假不定。
下反对关系:不同假,可同真。
一假另一必真,一真另一真假不定。
矛盾关系:不同真,不同假。
一真另一必假,一假另一必真。
差 等 关 系差 等 关 系差等关系:上真,下必真;上假,下可真可假;下假,上必假;下真,上可真可假。
七、换质法SAP SEP SEP SAP SIP SOP SOP SIP八、换位法SA P→PIS SEP→PES SIP→PIS九、三段论的逻辑形式原形式简记式所有M都是P MAPS是M SAM所以,S是P ∴ SAP十、直言三段论的一般规则:第一,中项至少要周延一次第二,在前提中不周延的项,在结论中叶不得周延第三,两个否定前提推不出结论第四,如果前提中有一个是否定的,那么结论是否定的第五,如果结论是否定的,那么前提中必有一个是否定的第六,两个特称(I、O)前提不能推出结论第七,如果前提中有一个是特称的,那么结论必是特称的十一、三段论的格第一格:中项在大前提中是主项,在小前提中是谓项,其形式为:M PS MS P其规则是:(1)、小前提必须肯定(2)、大前提必须全称第二格:中项在两前提中都是谓项,其形式为:P MS MS P其规则为:(1)、前提中必须有一个是否定的(2)、大前提必须是全称的第三格:中项在两个前提中都是主项,其形式为:M PM SS P其规则是:(1)、小前提必须是肯定的(2)、结论必须是特称的第四格:中项在大前提中时谓项、小前提中是主项,其形式为:P MM SS P其规则是:(1)、如果有一个前提否定,则大前提必须全称(2)、如果大前提肯定,则小前提必须全称(3)、如果小前提肯定,则结论必须特称。
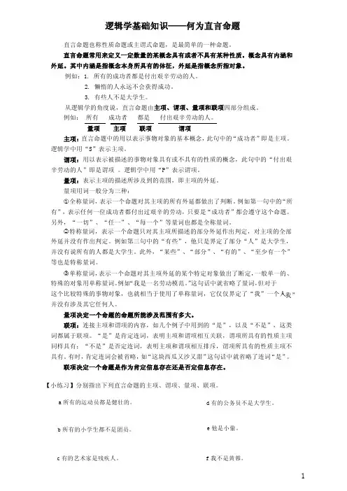
逻辑学基础知识——何为直言命题直言命题也称性质命题或主谓式命题,是最简单的一种命题。
直言命题常用来定义一定数量的某概念具有或者不具有某种性质。
概念具有内涵和外延。
其中内涵是指概念本身所具有的体征,外延是指概念所指对象。
例如:1. 所有的成功者都是付出艰辛劳动的人。
2. 懒惰的人永远不会获得成功。
3. 有些人不是大学生。
从逻辑学的角度说,直言命题由主项、谓项、量项和联项四部分组成。
例如:所有成功者都是付出艰辛劳动的人。
量项主项联项谓项主项:直言命题中的用以表示事物对象的基本概念,此句中的“成功者”即是主项。
逻辑学中用“S”表示主项。
谓项:用以表示被描述的事物对象具有或不具有的性质的概念,此句中的“付出艰辛劳动的人”即是谓项。
逻辑学中用“P”表示谓项。
量项:表示主项的描述所涉及到的范围,即主项的外延。
量项用词一般分为三种:○1全称量词,表示一个命题对其主项的所有外延都做出了判断。
例如第一句中的“所有”,表示任何一位成功者都付出过艰辛的劳动,只要是“成功者”都会遵守这个命题。
另外,“一切”、“任一”、“每一个”等量词也都是全称量词。
○2特称量词,表示一个命题只对其主项所描述的部分外延作出判定,对主项的全部外延并没有作出判定。
例如第三句中的“有些”,他只是界定了部分“人”是大学生,并没有说所有的人都是大学生。
此外,“某些”、“部分”、“有的”、“至少有一个”等也是特称量词。
○3单称量词,表示一个命题对其主项外延的某个特定对象做出了断定,一般单一的、特殊的对象用单称量词。
例如“我是一名劳动模范。
”这句话中就省略了量词,但对于“我”这个比较特殊的事物对象,也就相当于使用了单称量词,它仅仅界定了“我”一个人,并没有涉及其它任何人。
量项决定一个命题的命题所能涉及范围有多大。
联项:连接主项和谓项的内容,如几个例子中用到的“是”,以及“不是”,这类词都属于联项。
“是”是肯定连词,表明主项和谓项相互关联,谓项所具有的性质主项同样具有;“不是”是否定连词,表明主项和谓项相互排斥,谓项所具有的性质主项不具有。
逻辑与命题的基本概念与性质知识点总结逻辑与命题是逻辑学的两个重要概念。
逻辑是研究思维、推理和判断的科学,而命题是逻辑讨论的基本单位。
在本文中,我们将对逻辑与命题的基本概念与性质进行总结。
一、逻辑的基本概念逻辑是一门研究思维规律和正确推理的学科。
它研究了推理的形式和结构,以及推理过程中的误区和常见的谬误。
逻辑分为形式逻辑和实质逻辑两个方面。
形式逻辑研究命题和推理的结构,而实质逻辑则关注具体领域中的思维与推理。
逻辑学中的基本概念包括命题、命题联结词、真值表、逻辑等值式、推理形式等。
其中,命题是逻辑讨论的基本单位。
二、命题的基本概念与性质命题是陈述语句,可以判断为真或假的陈述。
命题的基本性质如下:1. 真值性:命题必然具有确定的真值,即真或假。
2. 独立性:命题的真值与其他命题的真值相互独立,互不影响。
3. 完整性:命题必然具有确定的真值,不存在不确定或模棱两可的情况。
4. 互斥性:命题的真值只能是真或假,不能同时为真和假。
5. 排中律:任何一个命题,必然为真或假中的一个,不存在中间值。
通过命题联结词,我们可以对多个命题进行组合,形成复合命题。
常见的命题联结词有“与”、“或”、“非”等。
三、逻辑运算与真值表逻辑运算是通过对命题进行合理的组合,形成复合命题并进行推理的过程。
根据不同的逻辑运算,可以得到命题之间的真值关系。
1. 与运算:当且仅当所有参与运算的命题都为真时,结果命题才为真。
用符号“∧”表示。
2. 或运算:当至少有一个参与运算的命题为真时,结果命题就为真。
用符号“∨”表示。
3. 非运算:对一个命题取反,真命题变为假,假命题变为真。
用符号“¬”表示。
4. 异或运算:当参与运算的命题真值不同的时候,结果命题为真;否则为假。
用符号“⊕”表示。
5. 条件运算:若p为真,q为假,则条件运算“若p,则q”为假;否则为真。
用符号“→”表示。
通过构建真值表,我们可以清楚地展示不同命题组合运算的结果。