湖南省长沙市长沙县第六中学2020届高三上学期第二次月考历史试卷
- 格式:doc
- 大小:70.83 KB
- 文档页数:7
湖南省长沙市长沙县第六中学2020届高三历史上学期第二次月考试题(无答案)时量:90分钟分值:100分第Ⅰ卷(客观题,共50分)本卷共25小题,每小题2分,共50分。
在每题给出的四个选项中,只有一项是最符合题目要求的。
1.《尚书》曰:“百姓昭明,协和万邦。
”此处“百姓”是指以封地为族姓的百官。
但在战国典籍中,却常用“百姓”称呼普通民众。
上述称呼的变化反映出A.宗族观念形成 B.平民获得政治特权C.官僚政治确立 D.礼乐秩序渐趋崩溃2.在中国古代,褒扬官员德行和政绩,往往称其人为‘民之父母’”,官员亦以“为民父母”“爱民如子”作为执政的理想境界。
这一现象反映出A.宗族关系已成为执政的基础 B.“家天下”观念的政治影响C.官员考核主要依据民本思想 D.官员之间具有共同政治诉求3.据《汉书》等记载,在郡县制度下“十里一亭,亭有长。
十亭一乡,乡设三老、啬夫、游徼。
”三老掌教化,体制是尊。
啬夫职听讼及赋税,其权尤重,人民竟有知啬夫而不知郡县的。
这体现了A.一定的地方自治色彩 B.郡县制尚未广泛推广C.汉代未真正实现统一 D.啬夫由中央直接任命4.秦统一后在全国范围内确立了一套上下有序的制度体系,其中包括廷议制度,即国有大事皆由朝廷讨论后向皇帝提出意见,最后由皇帝裁定。
据此可知该制度A.具有一定的民主倾向 B.标志君主专制的强化C.导致中央集权被削弱 D.加强了对百官的监督5.汉代初期的行政区划体系如下图所示。
汉代的诸侯王国以下是郡县,每个王国领有三四郡、五六郡不等;除了诸侯王之外,汉高祖刘邦又分封萧何、张良等一百多位功臣为列侯,建立侯国,这些侯国的地位与县相当,但直属中央。
汉初的地方行政体制A.否定了秦朝的郡县制 B.有利于加强中央集权C.短期内稳定汉朝政局 D.直接导致了七国之乱6.唐代科举进阶后,吏部选官以书判人,“故人竞学书”;北宋时期为了防止考官识别字迹,采取誊录制度,科举进阶后直接授官。
故欧阳修说:“书之盛莫盛于唐,书之废莫废于今,今文儒之盛,其书屈指可数者,无三四人,非皆不能,盖忽不为耳。
湖南省2020版高三上学期历史第二次月考试卷(I)卷姓名:________ 班级:________ 成绩:________一、选择题 (共25题;共50分)1. (2分) (2019高二上·长春月考) 春秋战国时期,儒家尊礼,主张“为国以礼”;道家“非礼”,认为“夫礼者,忠信之薄而乱之首”;法家否定礼治,提倡法治。
这从本质上反映出当时()A . 私学兴起,民间思想异常活跃B . 礼崩乐坏,需要重建社会秩序C . 思想自由,百家争鸣局面形成D . 诸侯争霸,分封秩序开始瓦解2. (2分) (2020高一下·菏泽月考) 江南地区成为“财赋之地,人物渊薮”,这一局面出现于()A . 南朝B . 唐朝C . 北宋D . 南宋3. (2分) (2019高一下·蛟河月考) 元朝立国,将民间工匠强制征调,编入“匠籍”,为官府服务。
清朝废除“匠籍”,工匠在法律上获得了一般民户的地位。
乾隆帝说:“国家兴修工作,雇募人夫,原欲使小民实受价值,以为赡养身家之计。
”这一变化()A . 打破了官营手工业的垄断地位B . 有利于小农经济的巩固C . 限制了资本主义萌芽的发展D . 促进了民营手工业发展4. (2分) (2017高一上·平安月考) 在一座古墓中发现了黑亮如漆的黑陶,洁白如雪的白瓷,闻名中外的粉彩瓷和珐琅彩。
这座墓葬的形成时间应不早于()A . 魏晋B . 隋唐C . 宋代D . 清代5. (2分) (2019高一下·襄州期中) 生产工具的改进和创新,极大促进经济的发展。
下图所示的生产工具()A . 实现了灌溉技术的革命性变化B . 西汉南阳太守杜诗所发明C . 进一步提高生产效率D . 最早载于宋应星所著《天工开物》6. (2分) (2020高一下·深圳月考) 宋孟元老《东京梦华录》中记载:“又东十字大街,曰从行裹角,茶坊每五更点灯,博易买卖衣服、图画、花环、领抹之类,至晓即散,谓之‘鬼市子’。
湖南省2020年高三文综历史第二次模拟考试卷A卷姓名:________ 班级:________ 成绩:________一、选择题(每小题4分) (共12题;共48分)1. (4分) (2017高一上·绵阳期中) “(楚庄王十六年)伐陈,杀夏征舒。
征舒弑其君,故杀之也。
已破陈,即县之。
攻楚汉中,取地六百里,置汉中郡”,“(韩桓惠王十年)我上党郡守以上党郡降赵。
”这说明春秋战国时期()A . 楚国和赵国分别分封了陈国和韩国B . 楚庄王完成了对全国的统一C . 秦国在新征服的地方设立了郡县D . 出现了分封制与郡县制并存的局面2. (4分) (2019高一下·惠州期中) 李莽是汉武帝时期的一介平民,下列对其社会生活的描述最符合历史事实的是()A . 经营盐铁买卖,生意非常兴隆B . 为妻子买了一件“工官”工场制造的精美绸衣C . 从长安城的“市”买了两斤鱼回家熬鱼汤D . 在长安夜市的酒楼上喝得酩酊大醉彻夜未归3. (4分) (2017高一下·滨州期末) 下图为宋代文物图案,上有文字“济南刘家功夫针铺"、“兔儿为记”“收买上等钢条造功夫细针”、“专卖兴贩”,对图案信息解读正确的是()A . 图案具有商标广告性质B . 宋代坊市制被打破C . 济南发展成为商业城市D . 宋代商人地位提高4. (4分) (2020高一下·易县月考) 重农抑商政策是在重视农业生产和发展的同时,重官商,遏制农民经商,打击富贾大商,抑制中小商贩人数过多。
关于重农抑商政策下列说法不正确的是()A . 便于专制政府与民争利B . 维护封建经济基础的需要C . 始终压抑社会经济的活力D . 推动了农业经济的发展5. (4分) (2019高二上·衡阳月考) 下图是19世纪后期中日两国海军的编制。
由两国海军编制的差异可见,当时()A . 中国比日本更加重视海军建设B . 中国缺乏统一的战时指挥体制C . 中日近代化指导思想完全不同D . 日本的海军军力比中国更强大6. (4分)(2020·番禺模拟) 新文化运动前期,各种西方思潮纷至沓来,相互角逐,马克思主义被淹没在其中。
历史一.选择题(50分)1.(2分) 对下面三幅图片的信息解读正确的是()①三幅图反应的时期分别是西周、秦朝、元朝②三幅图片反映了三个时期的中枢政权体制分别是分封制、郡县制、行省制③三幅图片反映了我国古代中央政府对地方的控制不断加强④反映出我国古代政治统治中心呈现从东往西转移的趋势A.①②④B.②③C.①④D.①③A.①②④B.②③C.①④D.①③2.(2分) 历史学家指出:西周王朝虽然显示出一定的统一性、集权性,但国家结构上的分散性、松散性仍是最本质的特点。
造成“分散性、松散性”的原因是()A.贵族拥有土地所有权B.分散的自然经济C.贵族拥有世袭特权D.王室日益腐败3.(2分) 下列关于该图斜线所示区域的表述,不正确的是:()①该地区能够出现在唐朝前期的疆域图中②元朝时,该地区属于岭北行省管辖③清朝前期该地区属于黑龙江将军管辖④沙俄在1858年中俄《瑷珲条约》中割占了该地区A.①②③④B.①②④C.①③④D.②③④4.(2分) 广东省新会县城隍庙的庙门上镌刻着一副楹联:女无不爱,媳无不憎,劝天下家婆,减三分爱女之心而爱媳;妻何以顺?亲何以逆?愿世上人子,将一点顺妻之意以顺亲。
这副楹联实质上说明了()A.忠恕孝悌是巩固家庭和睦的前提B.宗法观念是维护家庭和睦的基础C.血缘关系是维系家庭和睦的纽带 D.维护家庭和睦是重大的社会责任5.(2分) 史载:“夏氏革命,叉为九州,涂山之会,亦云万国。
四百年递相兼并,殷汤受命,其能存者三千余国,亦为九州,分统天下,载祀六百,及乎国初,尚有千八百国,而分天下为九畿……其后诸侯相并有千二百国。
”从材料中我们可以得出的结论是()A.从制衡向统一的君主专制国家过渡,是历史发展的必然趋势B.从夏到商,中央王朝控制的范围越来越小C.兼并战争在国家的统一方面客观上起着重要的催化作用D.为有效削弱地方诸侯的权力,中央王朝鼓励诸侯之间相互征伐6.(2分) 中国古代讲究“同姓不婚”。
2020-2021学年湖南省长沙市浏阳第六中学高三历史月考试题含解析一、选择题(每小题2分,共60分)1. 自公元前1世纪开始,越来越多的法学家被罗马帝国皇帝授予就法律问题作出公开解释的权力,对案件审理具有法律约束力。
公元426年,东、西罗马帝国皇帝共同钦定只有五位已故法学家的学说具有法律效力。
这一变化A.提高了法学家的地位 B.确立了君主的法律权威C.减少了法律引用的混乱 D.扩大了法律的适用范围参考答案:C【试题解析】这一变化主要体现在限定具有法律效力的法学家的学说。
这一变化与提高了法学家的地位无关,故A项错误;这一变化与确立了君主的法律权威无关,故B项错误;这一变化主要是针对之前越来越多的法学家被授予法律解释权带来的混乱,故C项正确;这一变化与扩大了法律的适用范围无关,故D项错误。
2. 东西方先哲的思想,有的倾向哲理思辨,有的倾向实际功利。
其中贯穿着讲求实际功利精神的是()①墨家学派的诉求②王阳明心学的主旨③智者学派的主张④百科全书派的共同追求A.①③ B.②④ C.①②④ D.①③④参考答案:A3. 1919年5月5日,天津《大公报》刊登“北京特约通讯”,标题为《北京学界之大举动——昨日之游街大会/曹汝霖宅之焚烧/青岛问题之力争/章宗祥大受夷伤》。
从上述标题中能获得的信息是()A.京津两地工人罢工游行 B.学生爱国浪潮遍及全国C.外争主权、内除国贼D.北洋政府逮捕大批学生参考答案:C解析:青岛问题即山东问题,力争青岛体现了五四运动的反帝性质,曹汝霖和章宗祥是北洋军阀的代表,反对他们两人体现了反封建。
而A、B、D信息在材料中并没有体现。
4. “民主与贵族的国家未必在其性质上就是自由的。
政治自由唯有在温和政府中才可以看到。
但是,就在温和政府中,也未必经常的可以看到政治自由:唯当权力不致滥用时,才会有之。
”这段话体现了下列哪位思想家的主张?A.卢梭B.伏尔泰C.孟德斯鸠D.康德参考答案:C5. 严复翻译的《天演论》存在人为加工改造的现象,突出表现在将原本属于生物学领域的进化论推演至社会学领域。
湖南省2020版高三上册历史12月月考试卷A卷姓名:________ 班级:________ 成绩:________一、单选题 (共12题;共24分)1. (2分) (2016高三上·湖北期中) 甲骨文中我们可以看到很多商王求丰年和降雨的卜辞,但奇怪的是他们不是直接向他们心目中的最高神——“帝”请求,而要托祖先转达,据此我们可以断定商代()A . 祖先的地位高于神B . 崇拜祖先的宗法观念已经形成C . 王权具有神秘色彩D . 国家大事完全通过占卜来决定2. (2分)美国联邦政府在战后对许多新兴的工业部门、重大科研项目、现代化公共设施进行大量的投资。
比如美国政府对发展原子能工业的投资,从1945年至1970年共计175亿美元;对宇航工业的投资,从20世纪60年代末起每年投入50多亿美元。
这表明战后美国经济较快增长的原因之一是()A . 采取工业国有化的形式B . 运用财政手段刺激生产C . 采用“新经济”增长模式D . 发展核工业,保持军事强势3. (2分) (2019高一上·北京期中) 《贞观政要》记载“贞观初,(唐太宗)尝谓公卿曰:‘主欲知过,必藉忠臣。
主若自贤,臣不匡王。
’”为此,唐太宗()A . 知人善任和虚心纳谏B . 整顿吏治,惩处贪污C . 戒奢从简和轻徭薄赋D . 劝课农桑,宽刑省赋4. (2分)《天工开物•乃粒•稻工》记载:“吴郡力田者,以锄代耜,不蓄牛力。
会计牛值与水草之资,窃盗死病之变,不若人力之便。
”该现象①反映了养牛成本较高②反映了随着人口增长,人地矛盾突出③加剧了小农经济的分散、落后性④不利于生产技术进步和生产力的提高A . ①②③④B . ①②③C . ②③④D . ①③④5. (2分)(2019·杭州模拟) 东西方世界有不少相通之处。
中庸之道,指不偏不倚,折中调和的处世态度,中外历史上不少政治家和思想家都提倡中庸之道,以下历史人物的思想蕴含中庸思想的是()①孔子②亚里士多德③梭伦④西塞罗A . ②④B . ①③④C . ①②③D . ①②③④6. (2分) (2018高三下·惠来月考) 史学家韦尔斯指出:“这种先把市民权扩展到一些易于控制的城市,继而又扩展到全国的做法,是罗马发展过程中一个很特别的方式。
湖南省2020版高三第二次调研考试文综历史(II)卷姓名:________ 班级:________ 成绩:________一、单选题 (共12题;共24分)1. (2分) (2018高一上·田阳月考) 下表反映出西周社会的本质特征是()A . 贵族生活腐化B . 社会等级森严C . 血缘色彩浓厚D . 音乐发展迅速2. (2分) (2016高一下·杭锦后旗期末) 公元前594年,鲁国实行“初税亩”的直接目的是()A . 增加国君的收入B . 承认新兴地主的土地所有权C . 确立封建制度D . 满足新兴地主的政治要求3. (2分) (2019高三上·重庆期末) 有学者认为,“鲜卑族在走向历史的更高层次的必然趋势中失去的只是它内在的落后格局和外在的族类名称,迎来的则是它融于中华民族大家庭而在隋唐的新生和大放异彩。
”材料意在说明,鲜卑族的变革()A . 巩固了北魏的统治B . 促进黄河流域民族融合C . 促进北魏经济发展D . 为后世的发展注入活力4. (2分) (2018高二上·汕头月考) 宋代有知识分子主张重建上古时代的宗法组织,形成了以修宗谱、建宗祠、置族田、立族长、定族规为特征的新的宗族制度。
高级官僚在宗族建设中起了重要作用,如范仲淹为加强本族内部的相互扶助,设立了“义庄”等。
这些做法有利于()A . 抑制土地兼并B . 进一步完善选官制度C . 推动世俗文化发展D . 国家权力在乡村的渗透5. (2分) (2018高一上·葫芦岛期末) 史学家许倬云认为:“在种族观念上,以汉族的‘我者’,打起驱除满族的‘他者’,可是又以西方宗教为口号,挑战中国的儒佛道三家,却又是颠倒了‘我者’与‘他者’的相对地位。
”这一观点旨在说明()A . 新文化运动冲击了传统思想B . 太平天国挑战清朝统治C . 洋务运动存在自相矛盾现象D . 辛亥革命推翻满清政权6. (2分) (2018高二下·泸县期末) 1875—1878年的“丁戊奇荒”,造成1000余万人饿死,2000余万灾民逃荒。
湖南省2020年高三二模历史试卷C卷姓名:________ 班级:________ 成绩:________一、选择题 (共35题;共70分)1. (2分)距今约7000—5000年,活跃在黄河流域代表了中国新石器时代的繁荣阶段的是()A . 仰韶文化B . 龙山文化C . 二里头文化D . 良渚文化2. (2分) (2017高二上·诸暨月考) 受古希腊历史学家希罗多德《历史》的影响,长久以来人们认为修建金字塔的是奴隶。
古埃及学家哈瓦斯经过考古发现,在距离金字塔不远的遗址中有许多建造者的坟墓。
哈瓦斯认为地位低下的奴隶的坟墓不可能直接建在法老墓旁边。
因此他认为建造金字塔的不是奴隶而是平民。
对此,我们可以得出()A . 历史因时代久远变得扑朔迷离B . 希罗多德的著作时间离古埃及更近更为真实C . 历史在学者的修正中不断接近真实D . 考古发现可以在一定程度上弥补文献的不足3. (2分) (2018高二上·江苏期末) 克里斯提尼时期以后,雅典步入了“全民政治”的时代。
这时,每个公民都要担任一段时间的政府官吏,主要的政府官吏则由抽签而不是由原来的选举产生。
这一做法()①扩大了城邦普通民众的参政权②直接导致雅典城邦走向衰落③容易造成政府官吏素质参差不齐④推动雅典民主政治达到鼎盛A . ①②B . ②④C . ①③D . ③④4. (2分)他是中国画史上第一位有作品可考的大画家,他认为“四体妍媸,本无关于妙处;传神写照,正在阿堵(眼睛)之中”,此人是()A . 王羲之B . 吴道子C . 顾恺之D . 张择端5. (2分)秦统一后确立了封建专制主义中央集权制度,中国封建制度发展的内在逻辑是一方面中央集权不断加强,另一方面各种权力结构和权利关系一步步的集中到皇帝这一权利的轴心上,从而使君主专制成为现实。
下列关于这一制度的说法不正确的是A . 易导致官僚主义和贪污腐化之风B . 易导致惟上是从和因循守旧之风C . 可以消除封建割据维护国家统一D . 易于开展大规模的经济建设活动6. (2分) (2017高一上·双鸭山期中) 《吕氏春秋·慎势》言:“立嫡子,不使庶孽疑焉。
湖南省高三上高考适应月考二文综历史试卷姓名:________ 班级:________ 成绩:________一、选择题 (共12题;共24分)1. (2分)某学者指出:“中国史上秦以前的所谓封建,乃属一种政治制度,与秦以后的郡县制度相针对。
西洋历史的中古时期有一段所谓Feudalism的时期,Feudalism并不是一种制度,而是一种社会形态。
现在,把中国史上的‘封建’二字翻译为西洋史上的Feudalism,便犯了名词纠缠之病。
”对其观点理解正确的是A . 中国史上秦以前的“封建”是指封邦建国B . 西洋历史中的“封建”是指一种思想潮流C . 中国秦以后的社会是真正的封建社会D . 中国史与西洋史没必要进行比较研究2. (2分)中国的陶瓷制作技术不断进步,以下我国陶瓷品种出现的先后顺序应该是()①白瓷②青瓷③青花瓷A . ①②③B . ③②①C . ③①②D . ②①③3. (2分)(2017·安徽模拟) 门阀制是从汉到隋唐最为显著的官员选拔制度,选成朝廷重要的官职往往被少数世家大族所垄断,个人出身对于其仕途的影响远大于其本身的才能与专长。
这种现象()A . 维护了正统的嫡长子继承习俗B . 加深了荣辱与共、利益一体的宗族观念C . 加强了皇帝直接任免官吏的权力D . 巩固了诸侯必须服从天子的分封体系4. (2分)明朝中后期资本主义萌芽产生的主要标志是A . 出现了不少工商业繁荣的城市B . 白银成为普遍流通的货币C . 制瓷行业中出现很细的技术分工D . 纺织行业中出现由“机户”开设的机房5. (2分) (2017高一上·天水月考) 美国驻华公使瑞德·威廉写给友人的一封信中说:“从外交角度来讲,这是一个巨大的成功……中国同意打开门户……绝对和彻底地打开了她辽阔版图的每个角落。
她同意我们的汽船可以在她中部的大河沿河而上。
她还同意,如果我们愿意可以在北京开设使馆。
”这封信最早当写于下列哪个条约签订以后()A . 《南京条约》B . 《天津条约》C . 《马关条约》D . 《辛丑条约》6. (2分) (2018高二下·盐城期末) 《贼情汇纂》记载,杨贼说:“已骑虎背,岂容复有顾恋?今日上策莫如舍粤不顾,直前冲击,循江而略城堡,舍要害,专意金陵,而据为根本。
湖南高三高中历史月考试卷班级:___________ 姓名:___________ 分数:___________一、选择题1.有位被邓小平称为爱国主义、民主主义、国际主义、共产主义伟大战士的革命家,在中国人民政治协商会议第一届全体会议上当选为中央人民政府副主席,1959年当选为中华人民共和国副主席,这位先生是()2.我国古代的节日很多,有许多一直流传到今天。
以下传统节日中从二十四节气中演变而来的是()A.春节B.清明节C.端午节D.中秋节3.司马光说:“周室微弱,三晋强盛,虽欲勿许,其可得乎?是不大然……今请于天子而天子许之,是受天子之命而为诸侯,非三晋之坏礼,乃天子自坏之也。
”对上述材料的理解最准确的是()A.周王室衰微B.三家分晋,理所当然C.天子自坏其礼D.三晋坏礼,民受其祸4.中国古代科学技术成就辉煌,下列关于中国古代科学家的成就叙述错误的是()A.唐代天文学家僧一行主持实测了子午线的长度。
B.元代天文学家郭守敬制成了一种新型浑仪——简仪,比欧洲发明同类仪器早300年。
C.南朝的祖冲之将圆周率精确到小数点后七位,这一成果领先世界达500年之久。
D.明代李时珍的《本草纲目》创立了当时世界上最先进的分类法,推动了世界生物学的发展。
5.吕思勉在《中国文化史》中说“…中西交通以来,自然不能没有变动。
其首先设立的,是总理各国事务衙门。
……庚子以后,又因条约,改总理衙门为外务部,班列六部之前。
”对这一材料理解正确的是()①总理衙门的设立是清朝官制的变化②总理衙门的职能是负责中外交通③外务部是20世纪初设立的,地位高于六部④外务部是在《辛丑条约》签订后设立的,早于六部的设立A.①②B.②③C.①③D.①④6.右图是一张1935年的香烟广告,从图中读出的正确信息是()A.抗日战争时期我国民族工业得到发展B.中国女子正在向传统挑战C.两位美女很时尚,不守妇道D.两位美女很寂寞,抽烟解闷7.毛泽东思想是马克思列宁主义普遍原理和中国革命与建设具体实践相结合的产物,是中国共产党集体智慧的结晶。
2020-2021学年湖南省长沙市高三(上)月考历史练习试卷(4)一、单选题(本大题共50小题,共100.0分)1. 《十二铜表法》规定:只对有主观故意的犯罪行为人进行刑罚,如“故意杀害他人”与“不希望杀害他人但不幸发生杀害他人的行为”,前者处以死刑,后者可通过交 一只公绵羊替罪。
这说明罗马法()A. 旨在维护贵族利益B.有了刑法与民法的区分C.蕴含着自然法精神D,有效保护了平民的利益2. 自西藏自治区成立以来,区人大主任、区政府主席由藏族公民担任。
20世纪50年代以来,中国政府向西藏投入400多亿元;1954年以来,中央和其他省市克服种种 困难,援助西藏建设了 62项工程。
这表明在西藏得到了真正贯彻落实的政策和原 则是()4. 997年,宋太宗分全国为十五路,转运使掌管一路的大权。
1007年后,宋真宗在此基础上陆续增设了经略安抚司、提点刑狱司和提举常平司等机构。
宋真宗这样做是 为了()A.改变地方割据局面 B.削相权以加强集权C.提高政府行政效率D.分事权以相互牵制5. “国初沿五代之制,置使以总国计,应四方供赋之入,朝廷不预,一归……,通管 盐铁,度支,户部,号曰'计省',位亚执政,目为'计相'。
”(《宋史》)文 中的“……”应为() A.通判B.中书门下C.枢密院D.三司6.1787年,华盛顿给友人的信中说:“新英格兰出现的骚乱,我们商业上的不景气以及笼罩全国各地的那种普遍的低迷消沉情绪,在很大程度上归咎于最高权力机构 的无权。
”为解决这一问题,美国政体确立了()A. 民族团结,各民族共同繁荣 C.民族团结,各民族经济平等 3. 元朝时,行政上管辖湖南的行省是(A. 江浙行省B.江 B. 民族区域自治,各民族政治平等 D.民族区域自治,各民族共同繁荣)C. 湖广行省D.河南江北行省A.联邦制原则B.人民主权原则C.权力制衡原则D.两院制原则7.《旧唐书》说:“始封之君谓之太祖。
语文试题考试时间:150分钟注意事项:1.答卷前,考生务必将自己的姓名、准考证号填写在答题卡上。
2.作答时,将答案写在答题卡上,写在本试卷上无效一、现代文阅读(36分)(一)论述类文本阅读(本题共3小题,9分)阅读下面文字,完成1~3题。
最近,中华有声历史资料数字化工程惹上了官司。
有人批评其质量堪忧,有人质疑其在数字化过程中,将一些珍责的原声母带交给日本公司,使这些母版文物有可能被盗录和损毁。
谁是谁非,当事人各执一词。
然而此次事件,使传统文化资源的数字化工程得以进入公众视野。
保护音像遗产就是保护我们的集体记忆,通过数字化方式保存我国珍费的音像档案意义重大,但关键在于其获得永久性保存后,如何才能变成活的文化?在全球化、信息化、数字化时代,传统文化资源面临着双重悖论。
第一重悖论,在全球化时代,大众流行文化成为传统文化的掘墓人。
同时,全球化时代又呼唤传统文化的复兴。
以电影、电视、流行音乐为代表的大众流行文化,用“全球通用”的审美标准席卷全球,鲸吞蚕食各国各地区传统文化的生存空间,迅速消研多样性、异质化的地方性文化。
这种全球趋同化的大众流行文化浪潮,使得很多非西方社会的民族和人群,愈益面临失去独特文化身份的危险。
只有接续传统文化的根脉,复兴传统文化资源,我们才能在全球化浪潮中站稳脚跟,获得文化身份和价值情感认同。
第二重悖论,信息化、教字化既给传统文化的生存发展带来威胁,也为其重焕生机提供契机。
为什么从前人们喜欢看戏,现在不吾欢呢?这变化的背后就是信息化、数字化的技术力量。
在信息、交通都不发达,文化娱乐活动匮乏时,建立在地域文化基础上的传统文化,得以较好地传承发展。
随着信息和交通的便捷,尤其是进入信息化、数字化时代后,地域色彩浓厚的传统文化面临巨大冲击。
当人们打开智能手机,就可以观看电影、电视、视频时,很多人就不愿意走进剧院看那些古老的地方剧种了。
传统戏剧如此,其他领域和门类的传统文化亦然。
但是,信息化、数字化是一种技术力量,它们打破了传统文化的传播限制,使其有可能在全球范围内获取知音。
第I卷(选择题,48分)本部分共24 道题,每小题2分,共48分。
在每小题给出的四个选项中.只有一项是符合题目要求的.1.(原创)据记载.周慎靓王五年(公元前316年),燕王哙行禅让,让位给燕相子之,遭到诸国反对,认为这么做是“上逆于天,下不顺干人”的倒行逆施。
这表明当时()A.周王失去“共主”地位B.国君之位争夺激烈C.宗法礼制仍然受到重视D.周王干涉他国内政【答案】C【解析】考点:古代中国的政治制度·中国早期的政治制度·宗法制【名师点睛】宗法制是先秦时期的重要的政治制度,它的主要特点是:(1)它是以血缘关系为基础,核心是嫡长子继承制;(2)它是家族制度和国家组织的紧密结合;(3)它实质上是奴隶社会的等级制度。
2. (原创)图1为战国时期最先进的冶铁技术。
此史科可以用来解释()A.官营手工业大规摸生产状况B.当时铁制工具推广的原因C.集体劳作促进了冶铁业发展 D. “鼓风”冶炼技术源于战国【答案】B【解析】试题分析:本题主要考查学生正确解读材料和运用所学知识解决问题的能力。
由图片可以看出是用皮囊作为鼓风工具提高燃烧温度,有利于冶铁,同时有利于铁制工具推广,故本题答案选B项;图片不能直接看出是官营手工业,A不选;C项错误,战国时期已经不是集体劳作了;D项从图片不能推断出。
考点:古代中国的经济基本结构和特点·古代的手工业·冶铁业【名师点睛】本题属于图片类选择题,解题技巧:三步法第一步:读题干,把握设问中心。
第二步:读全读细,获取全部有效信息。
(包括设问、提示语、图名、图例、图文等)第三步:仔细甄别,准确作答。
把获取的信息与所学知识相结合,逐一对选项进行筛选。
3.(原创)汉初,王国内群臣史民对诸侯王自称“臣”,且朝廷官史对诸侯王也可以自称“臣”。
汉武帝时,颁布法令严格禁止诸侯王与朝廷官吏以“君臣”相称呼,否则要被处以极刑。
这种变化反映汉朝()A.国家官僚体系的健全B.皇权至上价值观兴起C.法制得到进一步完善D.中央政府的权威加强【答案】D【解析】考点:古代中国的政治制度·君主专制政体的演进与强化·君权的加强【名师点睛】此题为材料型选择题。
湖南省长沙市长沙县第六中学2020届高三历史上学期第三次月考试题(无答案)考试时间:90分钟第I卷(选择题)一、单选题(25*2=50分)1.王位世袭制代替禅让制,从根本上讲是A.社会历史的倒退 B.禅让制腐朽的结果C.奴隶主维持其统治的需要 D.生产力发展的必然结果2在古希腊文中,“民主政治”(demokratia)一词由“人民”(demos)和“统治”(kratos)复合而成,这说明,古代希腊的民主政治强调A.公民的广泛参与和直接管理B.公民的私有财产神圣不可侵犯C.民事案件均由陪审法庭裁决D.全体公民均享有民主权利3.下表是宋代对广州市舶使的奖励统计表(局部)这反映出宋代A.强化了国家对市场监管 B.完善了市舶司的管理职能C.营造了良好的外贸环境 D.拓展了市舶使的升迁途径4.徐光启《农政全书》系统地介绍了长江三角洲地区棉花栽培经验,内容涉及棉花的种植制度,土壤耕作和丰产措施,其中最精彩的就是他总结的“精拣核、早下种、深根、短干、稀科,肥壅”的丰产十四字诀。
徐光启A.弘扬了著书立说的光荣传统 B.吸收了近代西方的科学技术C.改变了传统农业的种植结构 D.秉承了精耕细作的生产理念5.使“中外关系由‘天朝’时代转入了条约时代”的是A.《尼布楚条约》 B.《南京条约》 C.《马关条约》 D.《辛丑条约》6.有学者指出,五四运动中,虽然学生、市民和工人无一兵一卒,但联合起来,竟可以逼迫北洋政府让步,取得社会运动的胜利。
由此可见,五四运动A.揭露了北洋军阀政府的本质 B.促进了民主革命性质的转变C.明确了俄国十月革命的道路 D.彰显了人民群众联合的力量7.下图是张乐平发表在《抗战漫画》(1938年1月创刊于武汉,同年6月停刊)第9期的题为《候敌深入,一鼓歼灭》的漫画。
该漫画从侧面体现了A.国民政府全面抗战的决心 B.抗战进入到战略相持阶段C.中国人民抗战必胜的信心 D.中日战争胜负的前景明朗8.1953年我国第一次宣布“一五”计划,规定粮食生产年平均增长5.3%,但当年实际粮产量仅增长1.8%,棉花产量则下降9%;1954年粮食增长仅1.6%,棉花再次减产9%。
湖南省2020年高三第二次联考文科综合历史试卷A卷姓名:________ 班级:________ 成绩:________一、选择题 (共12题;共24分)1. (2分) (2019高二下·包头期中) 中华元典“六经”诞生后,先秦诸子皆从中获取养料,特别是儒家学者强调“述而不作,信而好古”,旨在传承与守护“六经”中所蕴含的价值观念。
这一现象反映出先秦时期()A . 价值观念日益趋同B . 文明发展具有延续性C . 统一成为时代潮流D . 儒学影响力不断增强2. (2分)宋史专家赵宝珠认为,“……是宋代以前商品经济发展形势下出现的一种新事物,它扎根于农村商品经济的基础上,逐步变为沟通城乡的经济纽带,而后把与城市相连的部分变为城市的重要市区,使宋代城市达到一个新的历史水平,创出了中国古代城市……的新道路。
”材料论述的是宋代出现的A . 街市B . 坊市C . 夜市D . 草市3. (2分) (2017高一上·醴陵期中) 元朝天下初定,商议设立三省,高鸣上书说:“臣闻三省设自近古,其法,由中书出政,移门下。
议不合,则有驳正或封还诏书;议合,则还移中书。
中书移尚书,尚书乃下六部、郡国。
方今天下大于古而事益繁,取决一省,犹曰有壅,况三省乎!”从此争论中可以得出()A . 三省制不利于治天下B . 一省制可以强化皇权C . 三省制分工没有效率D . 一省制适应统治需要4. (2分) (2017高二下·漯河期末) 从1872年到1875年,清政府派出四批留美幼童,其中绝大部分学成归国后在军政和实业部门就职,在政治上基本是清政府的拥护者。
1905年前后留日学生近万名,其中公派生的相当部分转向革命或同情革命。
出现此种转变的主要原因是()A . 《辛丑条约》的影响B . 科举制度废除的影响C . 国内武装起义的影响D . 中日甲午战争的影响5. (2分) (2019高一下·深圳期中) 吴于廑、齐世荣主编的《世界史·近代史编》以1500年为世界近代史的起点,其主要理由可能是()A . 早期殖民扩张B . 商路中心转到大西洋沿岸C . 世界贸易繁荣D . 人类开始由分散走向整体6. (2分) (2018高三上·正阳月考) 1948年8月,某人写道:“沪上抢购之风,日益如炽,所有日用百货各店抢购一空……本公司半日之间货已购空。
湖南省长沙县第六中学2024年高三第二次模拟考试历史试卷注意事项1.考试结束后,请将本试卷和答题卡一并交回.2.答题前,请务必将自己的姓名、准考证号用0.5毫米黑色墨水的签字笔填写在试卷及答题卡的规定位置.3.请认真核对监考员在答题卡上所粘贴的条形码上的姓名、准考证号与本人是否相符.4.作答选择题,必须用2B铅笔将答题卡上对应选项的方框涂满、涂黑;如需改动,请用橡皮擦干净后,再选涂其他答案.作答非选择题,必须用05毫米黑色墨水的签字笔在答题卡上的指定位置作答,在其他位置作答一律无效.5.如需作图,须用2B铅笔绘、写清楚,线条、符号等须加黑、加粗.一、选择题:共30小题,每小题2.5分,共75分。
在每小题列出的四个选项中,只有一项是符合题目要求的。
1.1848年,马克思、恩格斯在《共产党宜言》中提出了推翻资本主义制度的历史使命。
1875 年德国社会主义工人党成立(后更名为德国社会民主党),它以争取普选权和合法的议会活动为目标。
这反映出德国工人运动A.顺应了社会经济发展的状况B.继承了巴黎公社的革命原则C.背弃了马克思主义基本理论D.引领着社会主义运动的潮流2.明治维新中,改革派领袖大久保利通提出:“若徒鼓励人民,不予以低息贷款,人民依何振兴产业?”随后,政府颁布了《日本银行改定条例》,鼓励成立公、私银行。
政府此举A.目的在于强化国营企业B.推动了日本的土地私有C.打击了传统的幕藩体制D.有利于殖产兴业的推行3.“法治”取代“人治”是近代社会区别于古代社会的重要特征之一。
在确定近代社会具体法律规范方面发挥了重要作用的是:A.《人权宣言》的发表B.《社会契约论》的出版C.《法国民法典》的颁布D.《论法的精神》的出版4.公元前6世纪初,雅典形成了捐助制度。
该制度规定,每年雅典城邦都要指定一部分富有公民承担城邦的公共支出,特别是资助戏剧演出、修建战舰。
此外,富有公民在战争时期要承担更多税额。
这表明古代雅典A.重视缓和公民财富不平等的矛盾B.贵族集团政治地位上升C.形成了高度完善的社会管理体制D.社会阶级对立得到消除5.下列三幅图示分别反映了不同时期的世界形势。
湖南省长沙市2018届高三历史上学期第二次月考试题第Ⅰ卷选择题(共50分)一、选择题(本大题共25小题,每小题2分,共50分。
在每小题列出的四个选项中,只有一项是符合题意的。
)1.下表反映出西周社会的本质特征是A.贵族生活腐化B.血缘色彩浓厚C.音乐发展迅速D.社会等级森严2.董仲舒说:“古之造文者,三画而连其中谓之王。
三者,天、地、人也; 而连其中者,通其道也…非王者,孰能当是?”据材料推断,董仲舒意在A.宣扬君权神授B.解释天人感应C.劝君主行仁政D.强调教化民众3.程朱理学认为:“人欲”是超出维持人之生命的欲求和违背礼仪规范的行为,与“天理”对立;并进而提出“存天理,灭人欲”。
如此看来,“存天理,灭人欲”A.特别注意提升人的个人修养B.完全否定了人类的自然欲求C.包含了一定程度的理性思考D.以道德的名义维护专制统治4.《马克思恩格斯全集》写道:“君主政体的原则总的说来就是轻视人、蔑视人、使人不成其为人……君主政体、专制制度和暴政……是同一概念的不同说法……哪里君主制的原则是天经地义的,哪里就根本没有人了……专制制度必然具有兽性,并且和人性是不相容的。
”马克思恩格斯这样评价君主制的依据是A.皇位在家族内可世袭传承B.君主的地位是不可僭越的C.君主具有随意性和独断性D.君主制违背历史发展趋势5.钱穆认为:“汉代的选举,是由封建贵族中开放政权的一条路;唐代的公开竞选,是由门第特殊阶级中开放政权的一条路。
”这表明汉唐选官制度A.冲破了旧有的官吏来源B.标志着贵族权力的丧失C.完善了官员选拔的程序D.存在着明显的制度局限6.在中国古代,每当王朝鼎革之时,皇帝对皇族成员的信任或依赖常常会超过其他任何人。
因此,皇室成员往往被委以重任,在中央辅政或者镇守地方并掌握实权。
这反映了古代中国A.官僚政治易形成对皇权的威胁B.血缘关系是维系政权的重要手段C.贵族制有利于中央集权的加强D.宗法制成为王朝延续的政策保障7.19世纪40年代,魏源、徐继畲相继在其著述中论及美国政治,其中有“不设王侯之号,不循世及之规,公器付之公论,创古今未有之局”、“议事听讼,选官举贤,皆从下始,……可不谓周乎”等语。
湖南省长沙市长沙县第六中学2020届高三上学期第二次月考历史试卷时量:90分钟分值:100分第Ⅰ卷(客观题,共50分)本卷共25小题,每小题2分,共50分。
在每题给出的四个选项中,只有一项是最符合题目要求的。
1.《尚书》曰:“百姓昭明,协和万邦。
”此处“百姓”是指以封地为族姓的百官。
但在战国典籍中,却常用“百姓”称呼普通民众。
上述称呼的变化反映出A.宗族观念形成 B.平民获得政治特权C.官僚政治确立 D.礼乐秩序渐趋崩溃2.在中国古代,褒扬官员德行和政绩,往往称其人为‘民之父母’”,官员亦以“为民父母”“爱民如子”作为执政的理想境界。
这一现象反映出A.宗族关系已成为执政的基础 B.“家天下”观念的政治影响C.官员考核主要依据民本思想 D.官员之间具有共同政治诉求3.据《汉书》等记载,在郡县制度下“十里一亭,亭有长。
十亭一乡,乡设三老、啬夫、游徼。
”三老掌教化,体制是尊。
啬夫职听讼及赋税,其权尤重,人民竟有知啬夫而不知郡县的。
这体现了A.一定的地方自治色彩 B.郡县制尚未广泛推广C.汉代未真正实现统一 D.啬夫由中央直接任命4.秦统一后在全国范围内确立了一套上下有序的制度体系,其中包括廷议制度,即国有大事皆由朝廷讨论后向皇帝提出意见,最后由皇帝裁定。
据此可知该制度A.具有一定的民主倾向 B.标志君主专制的强化C.导致中央集权被削弱 D.加强了对百官的监督5.汉代初期的行政区划体系如下图所示。
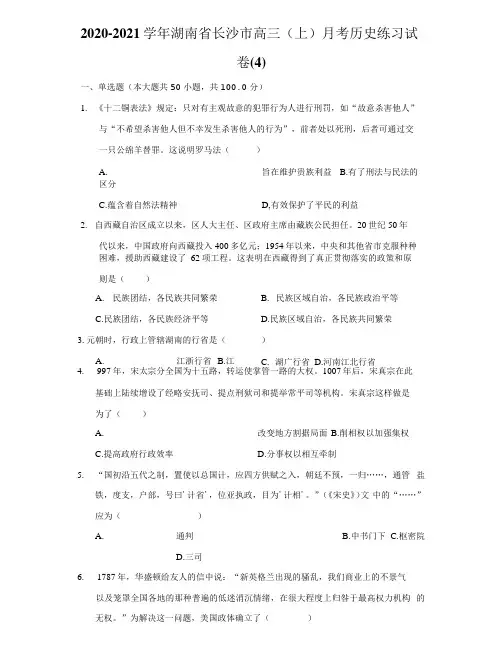
汉代的诸侯王国以下是郡县,每个王国领有三四郡、五六郡不等;除了诸侯王之外,汉高祖刘邦又分封萧何、张良等一百多位功臣为列侯,建立侯国,这些侯国的地位与县相当,但直属中央。
汉初的地方行政体制A.否定了秦朝的郡县制 B.有利于加强中央集权C.短期内稳定汉朝政局 D.直接导致了七国之乱6.唐代科举进阶后,吏部选官以书判人,“故人竞学书”;北宋时期为了防止考官识别字迹,采取誊录制度,科举进阶后直接授官。
故欧阳修说:“书之盛莫盛于唐,书之废莫废于今,今文儒之盛,其书屈指可数者,无三四人,非皆不能,盖忽不为耳。
”材料可表明A.书法艺术受选官制度影响 B.文人士子审美情趣改变C.书法艺术在唐代达到巅峰 D.儒学成为官方正统哲学7.据统计,明朝监察御史共209人,其中进士出身者180人,非进士者只29人。
充任六科给事中的人选,一般是“在各衙门办事进士及历俸二年以上行人、博士并推官、知县三年考满到部者”这表明当时A.我国监察制度走向完备 B.注重考查监察官员素质C.君主专制制度空前强化 D.科举是官员的主要来源8.日本著名学者内藤湖南发现:“(唐朝)天子对臣下的奏章批示时,所用的文件,都很友好温和,决不用命令的口吻。
然而到了明清时代的批文,就完全使用对仆从一样的粗鲁的词语,成了命令。
”材料折射了A.儒家思想兴起 B.封建主义兴起C.君主专制加强 D.中央集权加强9.清代军机处办公的地方不称衙署,仅称“值房”;军机处官员任命也无制度上的规定可供遵循,军机大臣都是以原官兼职,皇帝可随时令其离开回原衙门:各军机大臣的事务也没有制度上的规定,一切都是皇帝临时交办的。
这说明清代军机处A.没有定制、是临时机构 B.运行高效、但决策具有随意性C.随机择人、保密性特强 D.法规完善、政务处理有章可循10.古代雅典公民对于城邦戏剧活动非常热心,据说每年都有一千多雅典公民参加戏剧演出。
演出的经费由城邦来负责,各项剧目在城邦的有序组织下进行。
上述城邦集体活动A.凸显了雅典各阶层的政治权利 B.增强了雅典公民的公民意识C.成为传播人文思想的舞台 D.意在培养雅典人的艺术素养11.雅典民主政治后期,党派斗争频繁尖锐,一些政客常常以民主为号召,鼓动民众把陶片放逐法作为打击政敌的武器。
这反映出,陶片放逐法A.导致了雅典民主政治的衰落 B.保障了公民的民主权利C.背离了维护民主制度的初衷 D.有利于维护雅典民主政治12.恩格斯指出:“罗马法……包含着资本主义时期的大多数法权关系”,是“商品生产者社会第一个世界性法律”。
下面哪一项表述符合材料所表达的含义A.罗马法是第一部资产阶级成文法典 B.罗马法是罗马帝国统治的有力支柱C.罗马法是近代欧美国家的立法基础 D.罗马法提倡法律面前公民人人平等13.英王乔治三世(1738~1820年)先后撤换过4个首相,得不到国王充分信任的政府往往寿命不长。
1770年,乔治三世任命自己童年朋友诺思勋爵为首相,此后诺思任首相长达十年。
这反映了A.《权利法案》并未实行 B.君主立宪制尚未完善C.国王掌控国家行政大权 D.责任内阁制名存实亡14.美国制宪会议代表富兰克林说:“首先我承认,对这部宪法的若干部分,到现在也仍然不能同意,但没有把握说永远不会同意。
同时我也怀疑,无论召开多少次会议,也未必能制定一部更好的宪法。
因为每个代表固然会带来自己的智慧,但也不可避免地会带来他的偏见。
我们能指望有完美无缺的成果吗?”由此说明富兰克林A.阻碍了宪法制定的进程 B.批评美国宪法弊端丛生C.主张设计权力制衡框架 D.认为制宪应该选择妥协15.法国1875年宪法赋予了参议院很大的权力,如它有权否决众议院通过的法案,但参议院的议员却是由地方代表和地方政治家间接选举产生。
这样规定可能主要是A.实行精英政治的需要 B.满足共和政体的需要C.调和不同势力的利益 D.维护工业资产阶级利益16.有学者指出,1871年德意志的政体变革尽管是出于传统权力精英对自身政治优势地位的巩固,但却最终成为瓦解旧政治传统的催化剂。
该学者得出这一结论的主要依据是德国政体变革在当时A.妨碍了民主政治的实施 B.促进了工业化发展C.削弱了宪政的民意基础 D.超越了时代的要求17.1864年8月,清廷决定,将丁韪良翻译、总理衙门四名官员校改和润色的美国外交家惠顿所著的《万国公法》四卷刊刻付印,先印制300部,供总理衙门及各通商口岸对外交涉时参考。
清政府此举目的是A.加入欧美主导的国际体系 B.废弃陈旧的宗藩体制C.全面了解西方的法律体系 D.应对列强对华新挑战18.1876李鸿章针对领事裁判权问题提出:“中西律例迥殊,本难合一,若如所议另立通商章程详细规条……凡通商各口交涉讼案,皆按西律判断……华民可免吃亏,西人亦无借口。
”由此可知,李鸿章目的在于A.学习西方的法律法规 B.促进外交体制近代化C.变革中国传统的律法 D.维护中国的国家利益19.李剑农在《中国近百年政治史》写道:“因为太平军所占领的,只有各都会城镇;纵使有些乡区地方,也在他们的政令管辖之下,但当军事扰攘之时,人民心理对太平军尚怀反感;这种制度,实无施行的可能。
”这段材料A.体现了农民阶级反封建的愿望 B.反映该制度无法施行的客观因素C.表明该制度有广泛的群众基础 D.揭示了太平天国运动失败的根源20.太平天国永安建制,封杨秀清为“左辅正军师”东王,称九千岁;《资政新篇》中强调,“国家以法制为先,法制以遵行为要”。
材料反映了太平天国A.落后性与先进性并存 B.革命性与民主性并存C.空想性与先进性并存 D.愚昧性与落后性并存21.19世纪末,俄、德、法、日等国企图通过划分“势力范围”来瓜分中国,英国对此持反对态度。
1898年,英国议会通过“维护中国的完整和独立”的决议,声称英国只坚持维护它在条约上的权利,主张实现在中国全境无限制的贸易。
这表明英国A.主张与中国平等外交 B.力图维护其在华利益C.坚持公平贸易的原则 D.丧失了殖民霸主地位22.下图为甲午中日战争期间中、日舰队的隶属关系表。
材料说明甲午中日战争中国战败的原因之一是A.洋务派任人唯亲 B.军队指挥体系落后C.军队贪污腐败盛行 D.舰队数量的过多23.对比《南京条约》和《马关条约》,英日从中国攫取最大利益的出发点是A.为资本主义国家商品输出创造有利条件 B.适应资本主义经济发展的阶段性要求C.为资本主义国家资本输出创造有利条件 D.促进资本主义世界市场的初步形成24.作家曹聚仁在《我与我的世界》中记述:“其后两年,辛亥革命到来了。
我们乡僻地带(浙江兰溪),交通阻梗,不知秦汉,遑论魏晋,如‘革命’这样的名词,从来没听到过;乡间所说的,还是‘造反’。
”这主要表明A.农民阶级不知道辛亥革命 B.辛亥革命对农村影响有限C.中国社会未出现丝毫变化 D.农村地区与外界完全隔绝25.下表为《申报》中“民族”和“中华民族”词语使用频率变化表这些变化表明A.民族主义生成依赖于大众传媒 B.国家的统一增强了民族凝聚力C.辛亥革命促进了民族意识提高 D.民族危机提高了国人民族意识第Ⅱ卷材料解析题(共50分)26.(16分)阅读材料,完成下列要求。
材料一“热爱自由和独立的人们开始不再钟情于来自革命的希望,开始担心他们建立的政府不切实际,基于对社会公德的错误认识……”出于“自我保护的本能原则”,联邦党人于1787年云集费城,旨在“构建政府,解决联盟危机”。
——托马斯.H.考克斯《美国宪法创制史观的演变》材料二美国宪法规定联邦、州是最重要的两个权力主体,其中又着重规定了联邦权力的三个主体——国会、总统、最高法院。
联邦与州的关系首先是权力分立,宪法分别规定了联邦与州的权力范围,联邦政府与州政府分别行使其权力。
其次,联邦与州的权力是相互制约的,这两级政府分别产生,互不隶属。
各州州长也在联邦参议院享有平等的参政权。
众议院与参议院地位平等,联邦政府与州政府始终由不同的势力分别控制。
联邦没有州的支持,无法采取任何措施;相反,州长却不需要联邦的支持,就能采取任何措施。
联邦只能通过联邦法院,尤其是最高法院行使司法审查权,对州的行为进行监督,纠正其错误。
——摘编自庄崴《论美国宪法的特点》(1)根据材料一和所学知识,说明美国“联盟危机”出现的原因。
(4分)(2)根据材料二,概括美国1787年宪法所规定的政治体制的特点。
(6分)(3)结合上述材料和所学知识,分析1787年宪法制定的意义。
(6分)27.(16分)阅读下列材料:材料一回顾历史,鸦片显然只是战争的直接原因而非根本原因。
由于中西方对国际关系、贸易和司法管辖的观念大相径庭,即使没有鸦片,双方之间的冲突也照样会爆发。
比鸦片问题远为深刻的是几个概念的冲突:中国自称天下宗主的角色与西方国家主权的观念之间的不相容;中国的朝贡关系体制与西方的外交往来体制之间的冲突;中国农业的自给自足与英国工业的扩张之间的对抗。
确实,亚当·斯密的自由贸易思想与中国人对商业的鄙视态度是无法共存的。
由工业革命产生的力量与通过变化获得的进步思想,推动了西方向海外扩张,没有什么东西能阻止这股潮流。
不幸的是,清朝宫廷与中国的士大夫对这些事实一无所知,因此,中国与西方碰撞时便显得极其痛苦。
——徐中约《中国近代史》材料二鸦片战争成为中国古老封建社会的催化剂,使中国人对西方的认识产生了变化。