陶瓷膜设备运行关于流量与压力的选择
- 格式:docx
- 大小:64.04 KB
- 文档页数:3
安徽科博瑞环境科技有限公司500LPH陶瓷膜设备操作说明书(2019年第一版)二零一九年五月八日安徽科博瑞环境科技有限公司安徽科博瑞环境科技有限公司陶瓷膜设备使用操作说明目录1公司介绍 (2)1.1安徽科博瑞环境科技有限公司 (2)2项目工艺概况 (3)3陶瓷膜设备介绍 (3)3.1陶瓷膜元件 (3)3.2陶瓷膜设备 (4)4陶瓷膜元件的检验与安装 (5)4.1检验: (5)4.2安装 (5)5陶瓷膜组件密封性能检验 (6)6一般操作说明 (6)6.1注意事项 (6)6.2停机保养 (6)6.3清洗水质量指标 (6)6.4水通量测定 (7)7膜清洗 (8)8设备的保养与维护 (8)9陶瓷膜设备操作规程 (9)9.1开机前的准备 (9)9.2陶瓷膜设备开机运行 (9)9.3陶瓷膜设备关机 (10)9.4陶瓷膜设备清洗 (10)9.5陶瓷膜设备使用注意事项 (11)10常见故障及排除 (12)1公司介绍1.1安徽科博瑞环境科技有限公司安徽科博瑞环境科技有限公司成立于2010年,是一家以膜分离技术为核心,致力于膜产品及分离技术的研究与开发,拥有膜产品研发、生产、膜设备制造、膜分离工艺设计、施工和运营服务完整产业链的高新技术环保型企业。
公司能够为客户提供反渗透(RO)、纳滤(NF)、超滤(UF)、微滤(MF)、膜生物反应器(MBR)、耐酸碱膜、抗污染膜、改性膜等各类膜元件、成套设备、技术咨询和支持;专业的技术团队能够针对各个行业中的流体分离、纯化及浓缩进行工艺开发和试验;能够完成系统工艺设计、生产制造、安装调试、人员培训和售后服务;为污水处理、生物制药、食品饮料、发酵行业、农产品深加工、植物提取、石油石化、化工等行业提供分离及纯化综合解决方案。
2项目工艺概况将混凝沉淀后的含镍废水上清液泵入到原水箱或调节池中,然后原水箱中的含镍废水通过原水泵进入到陶瓷膜系统进行处理,处理过程中杂质随浓液回流至混凝沉淀池中,渗透侧清液通过管路进入产水罐或排放。
无机陶瓷膜元件是以无机陶瓷材料(如氧化铝、氧化钛、氧化硅等)作为支撑体,经表面涂膜、高温烧制而成。
通常具有三层结构(多孔支撑层、过渡层及分离层),呈非对称分布,其孔径规格为0.8nm~1μm不等,过滤精度涵盖微滤、超滤、纳滤级别。
中试陶瓷膜分离设备是运用陶瓷膜元件的微滤级别过滤,该系统主要用于发酵液澄清去除菌丝、植物提取物去除大分子多糖、鞣质、色素、蛋白杂质等或作为精滤的前处理。
或进行定量分析参数。
二:技术参数电源/功率(V/Kw)380V/1.5Kw最小循环体积(L)10.0系统过滤压力(Bar)≤6.0过滤温度(℃)≤85℃过滤能力(L/H)10~200(膜分离设备属于定制型设备,公司可提供小试、中试及工业化膜设备,方便用户根据物料特性与处理量自行选择)三:产品优点1,无机陶瓷膜元件具有分离效率高、效果稳定、化学稳定性好、耐酸碱、耐有机溶剂、耐菌、耐高温、抗污染、机械强度高、再生性能好且能反向清洗等特点;陶瓷膜设备系统所需能耗低、操作维护简便、使用寿命长等优点;2,能够分离出物料中的酵母、菌体、蛋白、大分子多糖和色素等及可溶性杂质,有效达到纯化、澄清的目的;3,可直接用于处理批量较少的物料,也可作为精滤的前期处理,还可作为实验中的定量分析。
4,系统管路全部采用卫生级不锈钢材料制作,整体外形美观,稳定性好,操作简单,运行体积小;配有热交换器,可进行降温处理,满足各种过滤温度要求;系统采用变频控制,配以可精密调节之调节阀,能够精确调节不同过滤要求下的压力、流量参数,操作灵活;四:应用领域生物发酵液(如:赤藓糖醇发酵液、木糖母液发酵液、VC、乳酸等)的脱色、纯化;加工废水(如:玻璃打磨废水、钛白粉酸碱废水、氧化铝废水等)的纯化、浓缩;中药、植物提取(如:茶叶、甜菊糖、菊粉、烟叶等)浸提液的脱色、纯化;调味品(如:植物油、酱油等)的脱盐、脱色、纯化;果汁(苹果浊汁、番茄浊汁等)的脱色、脱盐、纯化、浓缩;以上就是成都和诚过滤技术有限公司为大家介绍的关于中试陶瓷膜设备的技术参数、产品优点以及应用领域的相关内容,希望对大家有所帮助!该公司大力引进世界先进的过滤技术及膜分离技术,专注于解决酒水饮料/果酒果醋/食醋酱油/植物提取/动物提取/中药制剂/茶饮及茶叶深加工/发酵液/纯化水/化工废水等生产过程中的相关过滤、澄清、除杂、精制、浓缩等难题,同时为客户提供专业的技术解答、过滤设计。
陶瓷膜过滤操作规程一、生产前的准备1.1批次确认,料罐、接料液周转罐清洁,并做好生产接料准备。
1.2各泵、阀门、状态良好,并调整至生产状态,具备进料条件。
1.3电气、仪表、蒸汽、无盐水、相关物料准备完好。
1.4做好初始记录,批次、含量、体积。
二、生产参数检查设定2.1进料打开,浓缩回流阀打开至合适开度,透析出口阀关闭。
2.2选定管线排气,设定组件,调定循环泵频率,。
2.3启动生产启动,打开手动排气阀排空组件空气,待频率稳定后,调节浓缩阀,进料压力在1.5 BAR,入膜压力在2.5-3.5 BAR。
2.4调节透析出口阀,使得跨膜压差在1.0 BAR左右上。
2.5 系统进行稳定运行状态,系统进入预浓缩过程。
2.6浓缩倍数大于6时,开始加水洗滤,循环罐加水,加水流量应使循环罐液位保持不变。
2.7过滤过程温度控制,加水时料液温度降低可打开蒸汽阀门适当升温,加水量约为1m3;2.8检查过滤器前后压差,大于0.5时,请更换清洗滤篮。
三、过滤结束3.1当浓缩倍数到达10,生产停止,结束过料过程。
3.2打开进气阀及排污阀,排空组件内残料。
四、系统清洗4.1 清洗准备,化学药剂氢氧化钠、次氯酸钠及硝酸足够,循环罐中加满RO水。
4.2各泵、阀门、状态良好,并调整至清洗状态,具备清洗条件。
4.3设定管线排气,设定组件排气,调定循环泵频率。
4.4启动水洗启动,打开手动排气阀排空组件空气,待频率稳定后,调节浓缩阀,进料压力在1.5 BAR,入膜压力在2.5-3.0 BAR,待水洗时间完成后,自动停机,打开进气阀,排污阀,排空组件;再依次进行水洗、碱洗、酸洗、一次冲洗,二次冲洗,通量调试。
注意:每次清洗结束都要排空组件,通量测试后。
系统不排空充满水等待过滤。
4.5清洗过程的温度控制,由于陶瓷膜不能承受过快的温度变化,每一次清洗的水温差不能大于30度,化学清洗时温度不能低于65度。
4.6化学清洗的浓度控制,碱洗氢氧化钠1%,次氯酸钠500ppm ,酸洗硝酸1%。
操作手册1、过滤前准备1.1确保机封冷凝水可以正常使用,不间断。
1.2清洗过滤。
1.3确保透析水可以正常使用,不间断,并且透析用水是纯水。
1.4在不影响物料形状的前提下,尽可能地升温。
1.5产品罐做好接液准备,清洗罐加满水做好清洗准备。
2、运行操作2.1打开供料泵、循环泵机封冷却水。
2.2打开原料罐罐底阀门、供料泵出口阀门、排空阀门(2个)、浓液回原料罐“L”调节阀开最大、清液测阀门。
2.3开供料泵以使物料灌满整个设备,灌满后关闭排空阀门(2个),开启循环泵(45HZ 以上);调节浓液回原料罐“L”调节阀使进膜压力调到0.3-0.35MPA;然后调节清液测“L”调节阀使清液流量调到2.5-3.5立方米每小时,略微调小。
2.4在过滤到一定程度后加透析水(纯水),加入流量与渗透液流量一致。
2.5过滤到一定程度后停止过滤,先关循环泵,待循环泵叶轮完全停下来后,关闭供料泵。
结束后关闭各个阀门。
3顶料操作(选做)3.1开启清水罐罐底阀门,开清洗泵出口阀门、浓液回原料罐“L”调节阀开最大。
3.2开启清洗泵,然后开循环泵(30HZ以下)。
3.3待设备内物料全部顶回原料罐后,先关闭循环泵,待循环泵叶轮停下后关闭清洗泵。
然后关闭各个阀门。
4、排污操作4.1开集液腔底部排污阀门(2个)、排空阀门(2个)、保持浓液回流管道通畅。
4.2开启排渣泵,直到排净设备内液体。
4.3关闭排渣泵,关闭各个阀门。
5漂洗操作5.1在清水罐中加满纯水。
5.2开启清水罐罐底阀门,清洗泵出口阀门、排空阀门(2个)、浓液回清水罐“L”调节阀开最大、清液回清水罐阀门。
5.3开启清洗泵,待纯水灌满整个设备,关闭排空阀门(2个),开启循环泵(45HZ以上)。
保持一定时间(约10分钟)。
5.4漂洗结束后关闭循环泵,待叶轮停下后,关闭清洗泵。
6、清洗操作6.1在清洗罐中配好清洗液(先将罐内纯水加热到40度然后加入药剂)。
6.2开启清洗罐罐底阀门,清洗泵出口阀门、排空阀门(2个)、浓液回清洗罐“L”调节阀开最大、清液回清洗罐阀门。
陶瓷膜过滤器工作原理南京博滤工业设备有限公司(膜分离事业部Membrane Separation Dept.)摘要:随着工业技术的不断更新迭代,膜分离应用技术近年来也取得巨大进展,极大提升了社会生产力水平。
膜分离技术由于其具有分离效率高、能耗低、过程温和无相变、生产环境清洁等诸多优点,而越来越多的被应用于现代工业生产中物料富集(enrichment)、浓缩(concentration)、纯化(purification)等核心工艺处理过程。
根据膜的材料我们可分为有机膜和无机膜,按膜孔径又可分为微滤膜(MF)、超滤膜(UF)、纳滤膜(NF)和反渗透膜(RO)等。
本文简单介绍下以陶瓷膜为代表的无机膜材料及其分离器构成与工作原理。
关键词:膜分离技术,无机陶瓷膜,陶瓷膜应用,陶瓷膜过滤,陶瓷膜分离,陶瓷膜过滤设备,陶瓷纳滤膜,陶瓷膜植物提取,陶瓷膜催化剂回收,陶瓷膜分离技术。
1 膜的定义什么是膜?膜可以被视为两相之间的一个界面、具有选择透过性功能的薄层凝聚物质,它能够以特定的形式来限制和传递两侧流体中各物质的迁移过程。
膜本身可以是一种均匀单相或两相以上凝聚物质所构成的复合体,其厚度大都以数微米至0.5mm之间不等。
膜必须具有一定的透过性,否则就不能称之为膜。
我们可以认为理想化的膜应当结合了膜层薄、机械强度高、孔径小、耐高温、耐化学腐蚀等诸多优点,但很遗憾,在实际中,材料属性决定,该一系列理想化指标存在相互制约性矛盾,所以世界上并不存在绝对“完美”的膜,而应该结合具体工艺工况,通过对物料反复试验对比,确定采用何种最适合膜孔径,以及采取何种预处理,有时还需结合其它化学或物理辅助工艺等,这样最终优化、设计出一套最适合该工况的膜分离系统。
这对膜厂商的理论专业性、应用经验、工匠精神,以及严谨态度都提出了极高的要求。
0.0001 0.001 0.01 0.1 1 10 100μm图1.1 膜分离实用范围过滤谱图2 什么是陶瓷膜2.1陶瓷膜是采用高纯度α-Al2O3在高温条件下烧制而成,具有筛分过滤作用的多孔固体连续介质。
陶瓷膜过滤器设备说明书WTMCM01一、产品概述WTMCM01陶瓷膜过滤器是一款高效、可靠的过滤设备,采用先进陶瓷膜技术,具有耐高温、耐腐蚀、抗污染等特点。
本产品适用于各种工业废水、生活污水、饮用水等水处理领域,能够有效去除水中的悬浮物、胶体、微生物等杂质,实现水质净化。
二、产品特点1. 高效过滤:采用独特的陶瓷膜材料,孔径均匀,过滤精度高,截污能力强。
2. 耐高温:可在高达150℃的环境下稳定运行,适应各种高温工况。
4. 抗污染:陶瓷膜表面光滑,不易粘附污染物,清洗方便,运行周期长。
5. 低碳环保:设备运行过程中无需添加化学药剂,无二次污染,符合环保要求。
6. 智能化控制:配置先进的PLC控制系统,实现设备自动化运行,降低人工成本。
三、技术参数1. 设备型号:WTMCM012. 膜材料:氧化锆、氧化铝、氧化钛等3. 膜孔径:0.1μm、0.2μm、0.4μm、0.8μm、1.0μm4. 设计流量:1m³/h、2m³/h、3m³/h、5m³/h、10m³/h5. 工作温度:20℃~150℃6. 耐压范围:0.1MPa~1.0MPa7. 电源要求:AC 220V/50Hz(可根据客户需求定制)四、安装与调试1. 设备安装前,请确保现场环境整洁,预留足够的空间和通道。
2. 按照设备布局图进行安装,确保各部件安装到位,连接紧密。
3. 连接电源、进水管道、排水管道及控制系统,确保线路无误。
4. 检查设备各部件是否正常,启动设备进行调试。
5. 调试过程中,观察设备运行情况,如有异常,请及时排查原因。
6. 调试合格后,设备方可投入正常运行。
五、操作与维护1. 设备启动前,请确保进水水质符合要求,避免对膜元件造成损害。
2. 设备运行过程中,定期检查进水压力、产水流量等参数,确保设备正常运行。
3. 定期清洗膜元件,防止污染物积累,影响过滤效果。
4. 每隔一定时间,对设备进行反冲洗,恢复膜元件通量。
平板陶瓷膜在不同状态时通水量的变化孙传文;王海桥;陈世强【摘要】近年来,无机陶瓷膜因其良好的稳定性而在矿井废水的净化再利用中得到了广泛的应用.为了了解陶瓷膜的通水量与过滤时间、过滤压力以及膜孔径的关系,通过对新化县联合煤矿矿井废水经特定通水量测定装置多次实验的基础上,得出以下结论:陶瓷膜的过滤通量随着压力和孔径的增大而增大,但随着过滤的进行杂质颗粒逐渐累积导致膜孔堵塞,膜的孔隙率下降导致其阻力增大,通水量降低,当滤饼层形成后,阻力逐渐趋于稳定,通水量保持在一定的范围.【期刊名称】《矿业工程研究》【年(卷),期】2018(033)001【总页数】5页(P63-67)【关键词】陶瓷膜;通水量变化;膜孔堵塞【作者】孙传文;王海桥;陈世强【作者单位】湖南科技大学资源环境与安全工程学院,湖南湘潭411201;湖南科技大学资源环境与安全工程学院,湖南湘潭411201;湖南科技大学湖南省矿山通风与除尘装备工程技术研究中心,湖南湘潭411201;湖南科技大学资源环境与安全工程学院,湖南湘潭411201;湖南科技大学湖南省矿山通风与除尘装备工程技术研究中心,湖南湘潭411201【正文语种】中文【中图分类】TQ028.8煤矿在开采过程中会排出大量受到粉尘和岩尘污染的废水,目前国内大部分矿井处理这些废水基本都采用传统的絮凝、沉降和过滤等方式,有的甚至将矿井废水直接排放,这不仅污染了环境,也浪费宝贵的水资源[1];而国外一些矿井废水的处理是采用微生物工艺或有机生物膜进行处理[2],不仅成本高,操作困难,而且服务期限短,效果不好.无机陶瓷膜作为一种新型的污水处理工具在近些年得到重视,陶瓷膜结构简单分离效率高,耐高温和酸碱腐蚀性强,可反冲洗,在实际水处理工程中取得了良好的运行效果[3].了解陶瓷膜通水量在不同状态时的变化情况,可以在实际应用中根据不同的状态调整过滤参数,从而使水处理更加高效的进行.本文通过对新化县联合煤矿矿井水的过滤,探究新式平板陶瓷膜通水量的变化及阻力的相关计算.1 膜阻力与膜孔堵塞理论1.1 膜阻力对通水量的影响对于膜过滤而言,纯水是理想体系,在过滤中不会发生污染现象,而实际体系过滤过程开始的瞬间正好符合这种特性,根据Darcy定律式(1),此时的过滤通量取决于膜本身阻力、体系粘度μ和操作压差ΔP[4].(1)式中:J0为膜纯水渗透通量,L/(h·m2);ΔP为操作压力,MPa;μ为液体粘度,Pa·s;Rm0为膜本身的阻力,m-1.Darcy定律从宏观上说明了纯水通量与压力和膜本身阻力之间的关系.陶瓷膜的分离层微结构复杂,在宏观计算膜本身阻力时,通常将膜看成黑匣子,通过测量纯水渗透通量J0并根据Darcy定律来反推出膜的阻力.从膜的微结构上来看,颗粒堆积形成的固定床床层的过滤比阻α可用Kozeny-Carman方程来描述[5],对其进行修正后得到式(2):(2)式中:k1和k2为待定参数,通过实验获得;ε为膜的孔隙率,dp为膜层颗粒的平均粒径,dm为膜的平均孔径,通常情况下经烧结法制得的dp是dm的3~5倍,这里取dp=4dm.相应地,膜阻力Rm0可以用过滤比阻和膜厚度L表示[5]:(3)将式(3)代入式(1)可得出纯水通量和膜结构参数之间的关系式(4):(4)从式(4)中可以看出,纯水渗透通量随着操作压力、膜孔径和膜孔隙率的增大而增大,随着体系粘度和膜层厚度的增大而减小,所以在制膜时,在保证膜其他特性不受影响的同时,尽量减小膜层厚度,增大膜的孔隙率.1.2 微结构中的膜孔堵塞理论上讲,当悬浮液体系中最小颗粒的尺寸大于膜孔中的最大孔的孔径时,膜孔将不会发生孔内堵塞现象,而当膜的孔径分布与颗粒粒径分布发生交叉时,部分与孔径相等或稍大于孔径的粒子将进入膜孔内并在孔内难以流出从而发生膜孔堵塞,引起膜的孔隙率的减小[6].假设孔径均一的膜过滤具有一定粒径分布的颗粒悬浮液体系,按照颗粒中粒径小于膜孔径的颗粒对膜孔进行堵塞,堵塞后膜的孔隙率εm可以用式(5)来表示[4]:εm=[1-q(x)dx]εm0=[1-Q(dm)]εm0.(5)定义堵塞后与堵塞前膜阻力的比值为堵塞因子k,引入膜阻力与膜微结构参数之间的函数关系并整理后,k可用式(6)表示:(6)相应的,堵塞后的膜阻力可以用式(7)表示:(7)式中:q(x)为悬浮液中颗粒粒径分布频率函数;Q(x)为悬浮液中颗粒粒径累积分布函数;εm0是新膜的孔隙率.由式(7)可知,堵塞后膜的阻力与悬浮液颗粒的粒径分布和膜的孔隙率都有关系,若要使所使用的陶瓷膜具有最高的利用效率,在膜设计制造时应尽量减小膜层厚度,增大膜的孔隙率.同时,在选择不同孔径的陶瓷膜进行使用时,应根据具体的滤液不同,选择最适宜的孔径,使之不易堵塞而有较大的过滤速率[7].2 实验过程2.1 过滤机理无机陶瓷膜的过滤不论是离心过滤还是加压过滤,都是利用压力差,使通过膜的流体里的大部分大于膜孔的颗粒物质留下,小颗粒物质跟随流体穿过膜,少部分由于孔隙率的原因留滞在膜的空隙内,那些被截留在膜表面的大颗粒物质停留逐渐积累形成滤饼层.随着滤饼增厚,滤液从滤饼形成的毛细孔中流出,细小颗粒亦被截留,随着过滤过程的进行,滤饼层不断被压缩,流动阻力上升,并远大于过滤介质阻力[8].2.2 操作步骤实验采用新化县联合煤矿经初步沉淀过滤的矿井水进行实验,分别测定在0.02,0.03,0.04 MPa的压力下,矿井水通过不同孔径陶瓷膜时的通水量变化情况.一定压力的水流进密闭的水流量测定装置中,装置里装有待测定孔径的平板陶瓷膜,在压差的作用下水会通过密闭容器里面的平板陶瓷膜中流出,通过实时测量流出水的多少可以判断陶瓷膜通水量的变化情况.1)将孔径为0.1 μm经测定完纯膜阻力的陶瓷膜放入测定仪器中,把压力固定为0.02 MPa,实验开始即测定其通水量,之后每隔5 min测定水流量的大小,实验进行40 min,观察流量的变化情况.2)采用同样的方法测定孔径为0.02 μm的未经使用的陶瓷膜在压力为0.02 MPa 时的流量变化情况.3)调节压力,用同样的方法分别测出压力为0.03和0.04 MPa时,孔径为0.1和1.0 μm的陶瓷膜的通水量.每次测量时选用未经使用过的陶瓷膜进行,避免使用过的陶瓷膜因清洗不净影响实验结果的准确性.4)用卷尺量出陶瓷膜的尺寸得到表面积,根据实验得出的数据计算出陶瓷膜每小时每平方米的通水量的多少,将计算出的数据画到折线图上,观察随着时间、压力和膜孔径的变化通水量的变换情况.3 结果计算与分析3.1 不同压力及孔径下通水量的变化实验采用了0.1 μm和1.0 μm这2种孔径的陶瓷膜在相同条件下进行实验,将实验结果用Origin绘制得出的结果如图1所示.结果表明,相同孔径的膜随着压力的增大通水量也是逐渐增大的;2种孔径的膜的通水量随着时间的增大都呈现减小的趋势,并且最后都逐渐趋于平缓,这是因为随着过滤的进行,颗粒逐渐进入孔内造成堵塞,当阻塞到一定程度时,颗粒进入孔内的量大大减小或最终不再进入,这时通水量基本稳定在一定的值.从图1中可以看出,孔径为1.0 μm的膜减小速度的远大于0.1 μm孔径膜的减小速度,这是因为随着膜孔径的增大,颗粒进入膜孔中的机会增加,在弯曲的膜孔径中发生“架桥”,造成膜的阻塞加剧[9].3.2 相同压力下不同孔径的通水量变化实验设置了3种不同的压力,分别测定了在同种压力情况下2种孔径的膜纯水通水量的变化情况,由图2可以看出,在同种压力下,孔径越大其通水量也越大,而且在压力同时变化时,孔径大的膜的通水量变化程度要远大于孔径小的膜.图1 不同孔径及压强下通量的对比情况图2 相同压力下不同孔径膜的通水量对比根据Darcy定律,压力同时变化时,孔径大的膜的通水量变化程度较大,在不考虑其他因素的情况下,说明了孔径小的膜的本身阻力要大于孔径大的膜的本身阻力.3.3 反冲洗后通水量的变化从理论上讲,清水的反冲洗可将膜孔中的细小颗粒冲出,从而使膜的过滤性能完全恢复,是最为有效的原位再生方法.但对于陶瓷膜,其孔隙弯曲率大,颗粒不易被反向冲出,而且反冲洗不但对水质要求极高,而且必须在流程、管线上予以保证,另外反冲洗压力的提高也将使安装结构复杂[10].在实验中,测定孔径为0.1 μm的陶瓷膜在经过0.03 MPa的压力反冲洗20 min后通水量的变化,将其与第1次使用测定时进行比较,如图3所示.图3 0.03 MPa时0.1 μm陶瓷膜的1次与2次使用时通水量的变化结果表明,普通的反冲洗过程在冲洗压力和时间达不到一定程度下不能完全将膜孔中的颗粒冲出,导致其开始一段时间内的通水量要低于其实际的通水量.随着过滤的进行,由于颗粒对膜孔的堵塞,膜的孔隙率下降,导致其阻力增大,直到滤饼层形成,堵塞后的膜阻力趋于稳定[11].4 结论1)陶瓷膜的通水量随着压力和孔径的增大逐渐增大,由于杂质的堵塞,通水量随着时间的变化逐渐减小,孔径大的陶瓷膜下降的速率大于孔径小的陶瓷膜的下降速率,但最后都趋于平缓,趋近于一个稳定的值.2)在相同压力下,孔径大的陶瓷膜的通水量也大,而且在压力同时变化时,孔径大的膜的通水量变化程度要远大于孔径小的膜;同等情况下孔径小的膜的本身阻力要大于孔径大的膜的本身阻力.3)由于陶瓷膜的弯曲率大,颗粒不易被反向冲出,所以在时间和压力达不到反冲洗的程度时,反清洗过程不能将堵塞的膜完全清洗干净,再使用时不能恢复到原来的通水量.4)膜的堵塞是个十分复杂的过程,根据理论的计算可知其不仅与膜本身的微结构有关,还和悬浮液颗粒粒径和堵塞后膜的孔隙率有关,这里不再研究.参考文献:【相关文献】[1] Shan A Q, Chen S Z, Feng L L. Study on mechanisms of treating mine wastewater by goaf and the methods of recycling mine wastewater in Jining No.2 coal mine [J].Procedia Earth and Planetary Science, 2009(1):1242-1243.[2] Qiao M, Qu Y Y, Zhang X W, et al. Identification of the microbial community composition and structure of coal-mine wastewater treatment plants [J]. Microbiological Research ,2015,175:1-2.[3] 张馨.陶瓷平板膜分离技术在水处理中的应用研究[J].节能,2016,35(1):53-55.[4] 徐南平.面向应用过程的陶瓷膜材料设计制备与应用[M].北京:科学出版社,2005.[5] 徐南平,李卫星,邢卫红.陶瓷膜工程设计:从工艺到微结构[J].膜科学与技术,2006,26(2):1-5.[6] Polyakov Y S, Zydney A L. Ultrafiltration membrane performance: Effects of pore blockage/constriction[J]. Journal of Membrane Science, 2013,434:106-120.[7] Lee S J, Dilaver M, Park P K, et al. Comparative analysis of fouling characteristics of ceramic and polymeric microfiltration membranes using filtration models[J]. Journal of Membrane Science, 2013,432:97-105.[8] 许莉,杨爱玲.过滤理论研究与过滤实践中的几个问题[J].化工机械,2000,27(5):287-291.[9] 许莉,孙丰阁,鲁淑群,等.陶瓷膜的应用及动态性能研究[J].流体机械,1996,24(2):11-14.[10] 许莉,朱企新,王淑娥,等.微孔陶瓷膜过滤的阻塞状况及再生方法[J].化工机械,1997,24(4):193-194.[11] 徐南平,李卫星,赵宜江,等.面向过程的陶瓷膜材料设计理论与方法(Ⅰ)膜性能与微观结构关系模型的建立[J].化工学报,2003,54(9):1284-1289.。
一、谈谈压力1、这里的压力概念,实际上指的是物理学上的压强,即单位面积上所承受压力的大小。
2、绝对压力:介质(液体、气体或蒸汽)所处空间的所有压力。
绝对压力是相对零压力而言的压力。
3、正压:以大气压力为基准,高于大气压力的压力。
4、负压(真空):以大气压力为基准,低于大气压力的压力。
5、差压:两个压力之间的差值。
6、表压力(相对压力):如果绝对压力和大气压的差值是一个正值,那么这个7、正值就是表压力,即表压力=绝对压力-大气压>0。
8、负压(真空表压力):和“表压力“相对应,如果绝对压力和大气压的差值是一个负值,那么这个负值就是负压力,即负压力=绝对压力-大气压<0。
也称为真空度9、压力表:以大气压力为基准,用于测量小于或大于大气压力的仪表。
静态压力:一般理解为“不随时间变化的压力,或者是随时间变化较缓慢的压力,即在流体中不受流速影响而测得的表压力值”。
10、动态压力:和“静态压力”相对应,“随时间快速变化的压力,即动压是指单位体积的流体所具有的动能大小。
”通常用1/2ρν2计算。
式中ρ—流体密度;v—流体运动速度。
”11、大气压:地球表面上的空气柱因重力而产生的压力。
它和所处的海拔高度、纬度及气象状况有关。
12、常用压力换算表13、而我们常用的压力单位用三个,分别是兆帕,巴和工程压力。
1pa=1N/m^2,表示1牛的物体压在1平方米上面的压强。
仪表常用MPa。
1Bar= 1巴=0.1兆帕(mpa)= 1.02kgf/cm2,所以通常也可以说1bar=1.02公斤,或者也可以说1Bar就等于1公斤。
14、1工程大气压即1kgf/cm2= (9.80665×104)Pa≈(9.81×104)Pa,这个就是我们平时说的压力是1公斤,意思是一公斤重的物体压在1平方厘米上面的压强。
二、压力仪表的选型注意事项1、基本原则a. 为了保护压力表,一般在被测压力较稳定的情况下,其最高压力值不应超过仪表量程的2/3;若被测压力波动较大,其最高压力值应低于仪表量程的1/2。
天津科建科技发展有限公司2006年4月陶瓷膜简介一、陶瓷膜性能指标支撑体结构:23通道多孔陶瓷芯外形尺寸:膜管外径φ25mm,通道内径φ3.5mm,管长1178mm 膜材质:氧化锆、三氧化二铝、二氧化钛膜孔径:1.4μm爆破压力:≥9.0MPa最大工作压力:≤1.0MPapH适用范围:0~14工作温度:≤350℃灭菌温度:121℃-30分钟单只膜面积:0.35m2抗氧化剂性能:优抗溶剂性能:优二、23通道陶瓷膜组件参数三、膜管的检验与安装注意事项:安装和搬运膜管时,应尽量防止碰撞和震动,搬运膜管包装箱需托住底部。
1、检验:a、打开膜管包装箱,观察箱内泡沫垫有无损坏,膜管有无明显的损坏迹象。
b、若运输过程中包装损坏,则需进一步检查膜管是否损坏。
将膜管竖放,下端堵住,从上端向每个通道内注满水,观察膜管外表面是否有异常渗漏,如出现异常渗漏则说明膜管已破损,不能使用。
2、安装:a、将硅橡胶密封圈装在膜管一端。
b、将膜组件壳体水平放置,膜管由周边至中心逐根插入。
c、将膜管另一侧密封圈套上,使膜管端面与膜壳平齐,且密封圈端面整齐,在一个水平面上。
d、一人扶稳壳体,另一人将组件压板扣上,拧紧周边八只M10的螺栓,直至压板与壳体花板密合。
注意将密封圈置于压板槽内。
e、将另一压板装上。
f、将组件轻轻平放。
注意:1.4μm的除菌膜有方向,膜管外侧的箭头方向与泵出口流体流动方向要一致。
四、组件密封性能检验组件使用之前,更换密封圈或膜管之后,应进行如下试验。
1、放空组件壳体中液体,堵住膜管的一个主进料口和一个渗透侧出口,临时堵住另一个渗透侧出口,垂直放置膜管组件,从上主进料口灌水至大量气泡被排除;2、从上渗透侧口处注入最大压力不超过0.03MPa的空气,如果密封效果好,则液面上见不到更多的气泡,若密封效果不好或密封圈位置不正确,气泡将会持续冒下去而不会中断。
当膜管破损时,将涌出一个小喷泉。
3、将膜管组件到过来,重复以上的检查步骤。
陶瓷膜流量报告引言陶瓷膜是一种常用于过滤和分离工艺的材料,具有优异的机械性能和化学稳定性。
在流体处理领域,陶瓷膜被广泛应用于水处理、生物医药、食品加工等行业。
了解陶瓷膜的流量性能对于提高工艺效率和产品质量具有重要意义。
本报告将对陶瓷膜的流量进行测试和分析,以评估其适用性和性能。
流量测试方法实验目的本流量测试旨在确定陶瓷膜的最大通量、通量分布以及对流速和操作压力的敏感性。
实验装置•陶瓷膜模块•气压控制装置•流量计•压力计实验步骤1.将陶瓷膜模块连接到流量测试系统中。
2.设置流量计和压力计的初始值。
3.逐渐增大气压控制装置的压力,记录不同压力下的流量和压力数据。
4.分析流量和压力数据,得到流量与压力的关系。
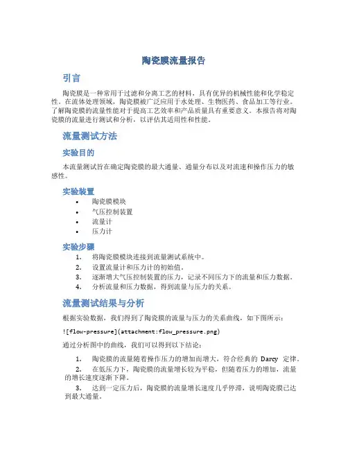
流量测试结果与分析根据实验数据,我们得到了陶瓷膜的流量与压力的关系曲线,如下图所示:通过分析图中的曲线,我们可以得到以下结论:1.陶瓷膜的流量随着操作压力的增加而增大,符合经典的Darcy定律。
2.在低压力下,陶瓷膜的流量增长较为平稳,但随着压力的增加,流量的增长速度逐渐下降。
3.达到一定压力后,陶瓷膜的流量增长速度几乎停滞,说明陶瓷膜已达到最大通量。
4.陶瓷膜模块内的通量分布较为均匀,不存在明显的通量偏差。
流量性能评估根据上述实验结果,我们可以评估陶瓷膜的流量性能:1.最大通量:根据流量-压力关系曲线,确定陶瓷膜的最大通量为X。
2.通量稳定性:由于陶瓷膜模块内的通量分布较为均匀,可以认为陶瓷膜具有良好的通量稳定性。
3.对操作压力的敏感性:随着操作压力的增加,陶瓷膜的流量增长速度逐渐减慢,说明陶瓷膜对操作压力的敏感性较低。
结论本报告通过流量测试和数据分析,评估了陶瓷膜的流量性能。
根据实验结果,我们可以得出以下结论:•陶瓷膜具有良好的通量稳定性和较低的对操作压力的敏感性。
•陶瓷膜的最大通量为X,可以满足流体处理过程中的要求。
陶瓷膜过滤器技术规格书一、产品概述陶瓷膜过滤器是对工业生产使用过程中的废水、使用的原水、废液进行处理的一种设备。
使废水通过陶瓷膜过滤器后达到国家规定的排放标准或循环利用。
陶瓷膜过滤器的核心部件- 陶瓷膜过滤管,它是以耐酸的陶瓷颗粒或石英、刚玉砂等为主要原料、添加少量无机粘结剂及氧化锆增强剂等多种原料进行科学配方,经素烧、粉碎、分级、成型、制膜等工序加工而成。
陶瓷过滤管具有机械强度高、耐酸、耐碱、耐高温,再生能力强等特点。
陶瓷膜系列过滤元件是在传统的多孔陶瓷过滤元件基础上,由过滤陶瓷部技术人员近两年来研制开发的一种高性能陶瓷表面过滤元件,其结构特点是孔径规格多,可适应各种水处理要求(最小孔径可达0.1卩m,最大600卩m、机械强度高、过滤阻力小的陶瓷支撑体和孔径较小(0.2卩m-10^ m)的表面膜过滤层组成,它克服了传统过滤元件过滤精度低、过滤阻力大的缺点,具有传统的过滤元件和陶瓷膜过滤元件的双层优点。
耐酸度:》95 % 耐碱度:》92 % 气孔率:30-45% 抗压强度:11 MPa 抗弯强度:5.7±0.1 MPa 热稳定性:250 C密度:1.45 〜1.52Kg/m3处理介质温度:5〜800 r二、应用领域1 、化工生产•氨气、氨水过滤•二次盐水过滤•碱液脱盐过滤•脱炭液过滤•双氰胺液体精过滤•硝酸、硫酸过滤•化肥行业中碳酸丙烯脂、醋酸铜氨液过滤以及碳酸钾的过滤2、精细化工生产•各种液体活性炭过滤•终端溶液精滤、提纯•原料液精过滤(酸、碱、醇、酮水等)3、制药生产•制药及生物化工液体的过滤与澄清•活性炭脱色过滤•催化剂(钯炭、镍等)的过滤•蒸汽过滤4、水处理•各种生活用水、工艺用水处理,工业废水净化(焦化水、浊环水等)•适用于生产及工业的含油废水处理•水处理行业中工业水处理、工业循环冷却水净化、高纯工艺水净化•生产水处理、超滤、反渗透、电渗析、离子交换树脂前的预过滤• 中水回用处理,设备冷冻、冷却循环水的过滤•工业废水过滤、净化•河水、井水、湖水等的精密过滤三、微孔过滤陶瓷的种类性能、技术要求四、微孔过滤陶瓷应用和规格五、供应设备型号数量供应设备型号为:陶瓷膜过滤器处理量20mVh,—套。
目录膜分离安全操作规程 (1)1 设备识别,膜分离流程巡检的安全操作规程 (1)2 膜分离原料预处理的安全操作规程 (3)2.1 渗析的安全操作规程 (3)2.2 电渗析的安全操作规程 (4)2.3 反渗析的安全操作规程 (4)2.4 过滤的安全操作规程——以陶瓷膜使用为例 (5)2.5 膜萃取的安全操作规程 (7)2.5.1 支载液体膜萃取(SLM) (7)2.5.2 连续流动液膜萃取 (8)2.5.3 微孔膜液液萃取 (9)2.5.4 聚合物膜萃取 (10)3 膜分离器现场操作的安全操作规程 (11)3.1 反渗透装置运行前的准备工作 (11)3.2 反渗透装置现场开车操作及操作规程 (12)3.2.1 启动 (12)3.2.2 操作规程 (12)3.3 反渗透装置现场热态停车操作规程 (13)3.3.1 关机 (13)3.3.2 反渗透流程的现场正常运行和参数调节 (14)4 膜分离设备日常维护和停车检修的安全操作规程 (16)4.1 日常运行检查 (16)4.2 维护及停车检修 (16)4.2.1 装置运行异常及对策 (16)4.2.2 RO组件部分异常及对策 (17)4.2.3 RO组件污染后症状和对策 (18)4.3 RO膜清洗 (18)4.3.1 RO膜清洗的条件 (18)4.3.2 清洗过程简述 (18)4.3.3 反渗透化学清洗的操作 (18)4.4 膜的保存 (19)4.4.1 适用范围 (19)4.4.2 短期保存 (19)4.4.3 长期停用保护 (20)4.4.4 系统安装前的膜元件保存 (20)膜分离安全操作规程1 设备识别,膜分离流程巡检的安全操作规程项目注意事项基本要求1、操作员需按规定穿戴好劳动保护用品。
2、加强通风,防止空气中有害气体超标。
3、化验室严禁吸烟,明火作业要经过批准,不准私自动火。
4、用电应遵守安全用电规程。
5、凡使用剧毒试剂的地方,必须有通风设备,操作前先打开通风设备,然后进行工作。
陶瓷膜分离系统安全操作规程
一.安全操作规程
1.检查截流液回流阀门及其他各阀门使其处在正确状态;
2.加入料液,打开电源开关和运行开关,通过旋紧截流液回流阀门将压力稳定在不超过0.2MPa,开始过料并收集清液;
3.待料液浓缩至合适程度后顶适量水后一并收集;
4.料液处理完后放出截流液;
5.加入清洗数遍,清洗干净后再加适量片碱和次氯酸钠调pH=12左右继续洗膜30分钟,然后放掉继续水洗至截流液pH为中性即可。
二.注意事项:
1.料也不宜过度浓缩,截流液过少设备继续循环运行时压力不稳压力表针会跳动,有空气进入膜内,导致膜的通量永久下降;
2.设备每次使用完后应及时清洗,否则易导致膜通量永久下降;
3.碱洗通量不能恢复时用酸洗法,5ml/L的浓硝酸溶液替代膜碱即可,其他同碱洗法;
4.工作压力:0—0.4MPa;工作PH范围:1—14;工作温度:5—80℃。
陶瓷膜水处理标准本标准旨在规定陶瓷膜水处理系统的设计和运行标准,以确保系统的有效性、可靠性和安全性。
陶瓷膜水处理系统是一种高效、环保的水处理技术,广泛应用于工业和民用领域。
本标准主要涉及以下方面:1.膜材料和结构陶瓷膜应由具有耐腐蚀、耐高温、机械强度高等特性的材料制成。
常用的陶瓷膜材料包括氧化铝、氧化锆、硅酸盐等。
膜的结构设计应考虑膜的孔径大小、膜厚、膜面结构等因素,以满足水处理要求。
2.膜组件性能膜组件应具有高通量、高截留率、抗污染能力强等特点。
性能指标应包括膜组件的产水量、跨膜压差、膜通量、截留率等。
膜组件的性能应符合相关标准和用户要求。
3.膜系统设计膜系统设计应考虑进料水质、处理要求、运行条件等因素。
系统应包括预处理、膜过滤、后处理等环节,以实现最佳的水处理效果。
设计时应考虑系统的可维护性、可操作性,以及节能环保等方面的要求。
4.膜系统运行和维护膜系统的运行和维护应遵循相关规定和操作规程,确保系统的稳定性和可靠性。
运行时应注意进料水质的变化,及时调整运行参数,防止膜污染和堵塞。
维护时应注意膜组件的清洗和更换,以及系统的检修和保养。
5.水质标准经过陶瓷膜水处理系统处理后的水质应符合相关标准和用户要求。
水质标准应包括浑浊度、悬浮物、细菌总数、总大肠菌群等方面的指标。
水质检测和分析应采用可靠的检测方法和仪器设备,确保检测结果的准确性和可靠性。
6.安全性和环境影响陶瓷膜水处理系统应具有较高的安全性能,能够有效防止意外事故的发生。
系统设计时应考虑安全措施和应急预案,确保系统的安全性和可靠性。
同时,系统的建设和运行应符合环保要求,减少对环境的影响和污染。
7.测试和认证陶瓷膜水处理系统在出厂前应经过严格的测试和认证,以确保系统的性能和质量符合相关标准和用户要求。
测试应包括膜材料和结构的检测、膜组件性能的测试、系统设计和运行的模拟试验等。
认证应由权威机构或第三方进行,以确保测试结果的准确性和可靠性。
本标准规定了陶瓷膜水处理系统的设计、运行和维护等方面的要求,以确保系统的有效性、可靠性和安全性。
一、概述陶瓷膜在工业生产中扮演着重要的角色,其应用范围涵盖了许多行业,包括石油化工、食品加工、医药等。
然而,在运行过程中,陶瓷膜通道堵塞和压力降低的问题经常会出现,影响着设备的正常运行。
我们有必要深入探讨陶瓷膜通道堵塞和压力降低的原因,以便更好地解决这一问题。
二、陶瓷膜通道堵塞的原因1. 污染物积聚当陶瓷膜长时间运行时,会有一些污染物在通道内积聚,包括悬浮颗粒、沉淀物等。
这些污染物会堵塞通道,导致通道阻塞,进而影响了正常的工作效率。
2. 膜表面结垢陶瓷膜在运行过程中,其表面容易结垢,特别是在高温、高压环境下,结垢的速度更快。
结垢会导致通道内壁变得不平滑,从而增加了通道的阻力,使得压力降低。
三、压力降低的原因1. 通道堵塞如前所述,由于污染物积聚或膜表面结垢导致通道堵塞,从而使得介质在通道内流动受阻,形成了压力降低的情况。
2. 膜孔扩大陶瓷膜在长时间运行中,其孔隙的大小可能会发生变化,部分孔隙变大会导致通道内流动的介质流速增加,从而导致压力降低。
3. 膜材料老化长时间运行会导致陶瓷膜材料的老化,陶瓷膜的渗透性能会下降,使得通道内介质流速减小,从而引起压力降低。
四、解决办法1. 定期清洗对陶瓷膜进行定期的清洗是防止通道堵塞和压力降低的有效方法。
通过清洗,可以有效地减少通道内污染物的积聚,保持通道畅通。
2. 控制运行条件在使用陶瓷膜时,合理控制运行条件也是很重要的。
特别是在高温、高压环境下,应该尽量减少结垢的情况,以延长陶瓷膜的使用寿命。
3. 定期更换对于已经老化的陶瓷膜,定期更换是必要的。
通过更换新的陶瓷膜,可以有效地维持通道压力和流速的稳定,保持设备的正常运行。
五、结论陶瓷膜通道堵塞和压力降低是工业生产中常见的问题,而引起这些问题的原因也是多方面的。
通过了解并掌握陶瓷膜通道堵塞和压力降低的原因,采取相应的解决办法,可以有效地提高设备的运行效率,延长陶瓷膜的使用寿命,为工业生产提供更好的保障。
六、陶瓷膜在工业生产中的应用陶瓷膜是一种高效的分离膜材料,其具有优异的化学稳定性、耐磨性和高温性能,因此在工业生产中得到了广泛的应用。
科研中心陶瓷膜设备安全操作规定1. 前言为了确保科研中心陶瓷膜设备的安全运营和设备操作人员的人身安全,制定本规定。
本规定适用于科研中心陶瓷膜设备的操作、维护和保养。
2. 设备安全注意事项1.操作人员应该熟悉设备的操作手册,了解设备的基本原理和使用方法。
2.操作人员在操作设备前,应该穿戴好相应的劳保用品,包括耐高温手套、安全带、防护眼镜等。
3.在设备使用期间,应该保证设备周围的环境温度相对稳定,避免温差过大引起物料无法膜化,同时保证周围环境无任何易燃、易爆材料,不进行任何明火操作。
4.严格控制设备升降和炉门打开时长,掌握好温度升高速度,避免因操作不当导致设备受损或人员危险。
5.注意观察设备本身的运转情况和温度变化,及时发现异常,可适当调整操作步骤或停止操作。
3. 设备操作事项1.操作人员在进入操作区域前,应该检查设备本身和操作环境的安全状态,确保能够正常操作。
2.操作人员应该严格按照操作流程来进行设备的开启和关闭,保证安全。
3.操作人员在加热前应该先通风排气,在设备加热过程中应该注意监测温度变化,使温度逐渐升高。
4.加入试样时,应该根据试样性质选择合适的操作方法和相应的装置,操作时要防止意外喷溅或烫伤。
4. 设备检查和保养1.定期检查设备的机械部件、电气设备、操作系统等,确保各部件的正常运行。
2.定期清洗设备内部和周围的环境,保证环境清洁卫生,且无任何杂物或易燃材料。
3.定期更换设备的机械部件、电气设备等,确保设备的正常运行。
5. 总结科研中心陶瓷膜设备是一种非常特殊的设备,在使用中需要注意其特殊性,并在操作时保证自身的安全,同时避免设备的误操作和损毁。
本规定可以有效降低操作过程中所带来的危险性,并保护设备的使用寿命,保证整个科研项目的顺利进行。
陶瓷膜设备运行关于流量与压力的选择
2020.03.09
陶瓷膜设备运行关于流量与压力的选择
陶瓷膜是一种高精度的无机过滤元件,具有耐高温、耐酸碱、抗污染、易清洗等一系列优势,在食品、制药、生物工程等领域应用广泛。
陶瓷膜过滤的方式属于错流过滤,其关键在于系统中的循环水能够通过剪切力带走膜表面的污染物,进而减轻膜污染情况。
因此循环流量与运行压力是影响陶瓷膜系统处理效率和处理效果的关键参数。
循环流量直接决定了膜管中错流速率的快慢,运行压力决定过滤过程的跨膜压差。
跨膜压差是膜过滤过程的推动力,对膜的渗透通量有重要影响。
过高的跨膜压差会增加膜的渗透通量,但同时也会加重浓差极化的影响,使膜表面形成污染层。
因此选择合适的跨膜压差对膜过滤是十分必要的。
而膜面流速是影响膜通量和控制膜污染的另一个重要因素。
一般认为,较高的膜面流速所产生的剪切力可以带走膜表面沉积的颗粒、溶质等,从而提高膜通量,减轻膜污染。
但膜面流速进一步增大时,不仅水泵能耗增加,而且膜面流速增大,增加,更多的污染物可能挂
附于膜孔,从而出现膜通量减小的现象。
因此在设计与使用陶瓷膜过滤系统时应当选择合适的流量与压力。
长期积累的经验表明陶瓷膜系统的错流速率一般设置在4-6m/s比较合适,运行压力方面,陶瓷膜微滤设置在2-3bar,陶瓷膜超滤与陶瓷膜纳滤相应有所提高。