浅谈钻孔灌注桩施工监理控制方法(通用版)
- 格式:docx
- 大小:49.02 KB
- 文档页数:8
钻孔灌注桩工程施工监理实行方案及措施钻孔灌注桩作为基坑围护构造与内支撑构造联合作用保证基坑构造安全。
一、钻孔灌注桩旳施工与质量控制1、测量定位⑴定位轴线,水准点复测无误后,书面报监理签字;⑵放线,并圈出桩位;⑶开钻前,进行桩位复核,经承认后,方容许开钻。
2、钻进成孔⑴护筒埋设:安装牢固,埋入深度>1m,围土分层扎实,筒心与桩心保持重叠,偏差≤50mm;⑵桩位复核:中心容许偏差≤20mm,护筒上缘标高高出地面≥200mm;⑶精确纪录原始高程,作为判断进尺旳根据;⑷造孔规定:防塌,防斜,孔深容许偏差(+50mm,-0)垂直度容许偏差≤1%;⑸终孔原则:以设计桩长为原则。
⑹桩径规定:容许偏差(±≥50mm),桩体充盈系数应控制在1.1~1.25之间;(注:如达不到上述规定,需由建设单位、监理单位、设计单位三方洽商,签字后,方可合适调整。
)3、清孔质量⑴注意事项:先以高比重泥浆将孔底沉积旳大颗粒钻屑清出,再逐渐调整减少泥浆比重,保持水头,防止塌孔,孔内泥浆比重控制在1.10~1.20;⑵孔底沉渣:用测绳检测两次,规定清孔后≤100mm,临灌砼前≤100mm;须经监理方书面承认方可浇砼。
4、钢筋笼制作与吊运安装⑴制作①几何尺寸符合设计规定,容许偏差:主筋间距±10mm;箍筋间距±20mm;②钢筋笼直径±10mm;笼长度±50mm。
规定采用模具制作,保证主筋位置精确,垂直度好,无扭曲变形;③主筋除锈、调直,加强筋规定正圆(长短径差±10mm),并且与主筋之间50%以上旳点采用焊接;主筋上旳焊接接头应互相错开,间距35D(或≥500mm),同一截面接头数不多于主筋根数旳50%;④为保证钢筋笼旳保护层厚度,应在主筋上设置一定尺寸旳砂浆垫块;⑤钢筋材质符合设计规定,有合格证,质保书与复验单;⑥制作完毕后,填钢筋笼隐验单,报请监理方书面承认。
混凝土灌注桩钢筋笼质量检查原则(mm)⑵吊运安装①双点起吊,上吊点要加铁扁担;②小心运送,谨防变形;③吊运如孔需轻轻起落,不得强行压入。
钻孔灌注桩施工质量监理控制要点钻孔灌注桩是在土层中钻孔并注入高强度混凝土的一种常见地基处理方法。
为确保钻孔灌注桩的施工质量,需要进行专业的监理控制。
本文将讨论钻孔灌注桩施工质量监理的关键要点。
一、施工前的准备工作1.设计文件审查:监理人员需对钻孔灌注桩的设计文件进行审查,确保其符合相关规范和标准要求,并对设计参数进行合理性评估。
2.施工方案审查:监理人员需审查施工单位提供的施工方案,确保其安全可行,并与设计文件相符。
3.施工设备检查:监理人员应检查施工单位所使用的钻机、搅拌机、泵车等设备的性能和工况,确保其符合施工要求。
4.施工人员资质核查:监理人员需核查施工人员的资质证书,确保其具备相应的专业技能。
二、施工过程中的监理控制1.钻孔的进行:监理人员需要监控钻孔的位置、直径和深度,确保其与设计要求相符,并对钻孔材料进行质量把关。
2.灌注桩混凝土配合比控制:监理人员需抽查灌注桩混凝土配合比,确保其符合设计要求,并进行成分检测。
3.混凝土浇注:监理人员需要检查混凝土的坍落度、流动性和均匀性,以确保浇注质量的一致性。
4.钢筋的布置:监理人员需核查钢筋的尺寸、间距和连接方式,以确保其与设计要求相符,并对钢筋的腐蚀情况进行检查。
5.灌注桩边桩的质量控制:监理人员需要对灌注桩边桩的灌注质量进行检查,确保其稠度和密实度满足施工需求。
6.固结时间控制:监理人员需要监测灌注桩的固结时间,确保其达到设计要求的强度,并进行相应的检测。
三、施工结束后的检验和验收1.质量验收:监理人员需对灌注桩的混凝土质量、钢筋质量和施工质量进行抽查和检测,确保其符合相关规范和标准要求。
2.定位检查:监理人员需对灌注桩的位置和轴线进行检查,以确保其与设计要求相符。
3.外观检查:监理人员需要对灌注桩的外观进行检查,包括表面是否平整、有无裂缝和渗漏等情况。
4.试验加载检查:监理人员需对灌注桩进行试验加载检测,以验证其承载能力和变形性能是否满足设计要求。
浅谈钻孔灌注桩混凝土灌注过程的监理控制方法
程容易出现质量事故,监理人员必须重视施工全过程质量监控,现着重就钻孔灌注桩施工准备工作、成孔过程、灌注水下混凝土及事故处理等环节的质量监理程序和关键点质量控制方法进行讨论和分析,提出了保证钻孔灌注桩施工质量的监理措施。
关键词:钻孔灌注桩施工方法控制措施
在基础工程施工中,由于灌注桩可以采用正反循环钻进、冲击钻进、旋挖钻进等方法成孔,因此可以在各类地层中进行施工;而通过使用不同直径的钻头,就可以形成不同直径的桩体,而且这种桩可以根据不同的设计,采用素混凝土、钢筋混凝土等不同的桩体材料,桩体质量和荷载要求容易达到设计要求。
因此,在道路桥梁、房屋建筑等工程中得到了广泛的应用。
本文根据在邯郸市公安局综合指挥侦查大楼灌注桩工程施工监理过程的实践及体会,对灌注桩混凝土浇筑的监控,提出三个不同阶段所采取的措施(对测量放线、成孔、钢筋制作、检测等环节本文将不做论述)。
一、混凝土浇筑前的监控
混凝土浇筑施工前,应对灌注前的施工结果进行全面的检验,通过检验,对不符合规范和设计要求的结果予以纠正,保证各项指标符合规定标准。
对成孔后浇筑前的检验主要有以下各项:
1.桩位:是对测量放线结果进行复核,要求桩位偏差不得大于规范要求的偏差值,大于偏差值的,根据实际情况进行纠正;。
试论钻孔灌注桩施工质量监理控制摘要:钻孔灌注桩的施工大部分是在水下进行的,其施工过程无法观察,成桩后也不能进行开挖验收。
施工中任何一个环节出现问题,都将直接影响到整个工程的质量和进度,甚至给投资者造成巨大的经济损失和不良的社会影响。
文章对钻孔灌注桩的施工工艺流程和质量监理控制要点进行了阐述。
关键词:钻孔灌注桩施工;监理依据;钻孔灌注桩监理;质量监理控制随着我国工程项目建设的发展,高层建筑越来越多的采用泥浆护壁钻孔灌注桩施工,而钻孔灌注桩施工属于隐蔽工程,成桩的好坏直接影响到桥梁的承载力和桥梁的安全使用功能。
下面对泥浆护壁钻钻孔灌注桩施工过程的质量管理作探讨:1 泥浆护壁钻孔灌注桩监理依据(1)监理规划;(2)《工程测量规范》(GB50026-2007);(3)《建筑桩基技术规范》(JGJ94-2008);(4)《建筑地基基础工程施工质量验收规范》(GB50202-2004);(5)《混凝土结构工程施工质量验收规范》(GB50204-2002);(6)《建设工程项目管理规范》(GB/T50326-2006);(7)《建设工程文件归档整理规定》(GB/T50328-2001);(8)《施工现场临时用电安全技术规范》(JGJ46-2005);(9)《建设工程施工现场供用电安全规范》(GB50194-93);(10)《建筑施工安全检查标准)(JGJ59-99);(11)设计图纸;(12)地质工程勘察院提交的地勘报告。
2 钻孔灌注桩监理内容2.1 钻孔灌注桩施工工艺流程图见图1。
2.2 泥浆护壁钻孔灌注桩施工前期监理的质量控制认真研读本工程地质勘察报告和设计的桩基结构施工图。
依据现行规范、标准审核施工方案及桩位平面布置编号、流水作业进度计划网络图。
检查钢材质量、储存、确认混凝土供应单位、审查混凝土配合比的试配。
检查现场排污,排渣通道及储存的位置,不能堵塞城市下水道和污染周围环境。
核查进场主要机械设备报验,主要钻机设备必须编号挂牌,以便识别。
钻孔灌注桩施工质量的控制技术1. 严格控制桩孔的几何尺寸。
钻孔灌注桩施工前,需要测定桩孔的几何尺寸,包括孔径和孔深。
在钻孔过程中,应根据设计要求严格控制孔径和孔深的变化。
采用合适的钻具和钻头,并进行适时的更换,以保证孔径和孔深的一致性。
2. 控制灌注混凝土的质量。
在钻孔灌注桩施工中,灌注混凝土是关键的材料。
为保证灌注混凝土的质量,应严格按照设计要求进行搅拌和浇筑,确保混凝土的强度、均匀性和流动性。
3. 控制灌注混凝土的灌注速度。
在灌注混凝土时,应控制灌注速度,避免过快或过慢导致混凝土流动性差或产生空隙。
应根据孔径和孔深适时调整灌注速度,保证灌注混凝土能够充实孔内,并与孔壁充分接触。
4. 控制灌注混凝土的振捣密实度。
在灌注混凝土后,需要进行振捣以提高其密实度。
振捣过程中,应根据混凝土的流动性和孔径进行振捣时间和振捣能量的控制,确保混凝土的密实度达到设计要求。
5. 控制灌注混凝土的震动力度。
在振捣过程中,应控制灌注混凝土的震动力度,避免过大或过小导致混凝土的分层或空洞。
应选择适当的振动设备,并进行适时调整,保证灌注混凝土的质量。
6. 控制灌注混凝土的养护条件。
在灌注混凝土后,需要进行养护以保证其强度和稳定性。
应根据施工现场的温度和湿度情况确定养护措施,包括喷水养护、覆盖保温等,确保混凝土能够充分水化并获得足够的强度。
7. 控制灌注桩顶部的处理。
灌注桩施工完成后,需要对桩顶进行处理,包括修整、削平和封闭处理。
应根据设计要求对桩顶进行合理的处理,保证桩顶的平整度和密封性。
8. 控制施工现场的环境条件。
在钻孔灌注桩施工过程中,应控制施工现场的环境条件,包括温度、湿度和风速等。
应根据施工现场的情况采取相应的措施,避免环境因素对施工质量的影响。
9. 控制施工人员的素质和技术水平。
钻孔灌注桩施工的质量控制还需要依靠施工人员的素质和技术水平。
施工人员应具备相关的岗位资质和培训证书,并熟悉施工工艺和施工规范。
同时,应加强施工人员的培训和管理,提高其专业水平和施工质量意识。
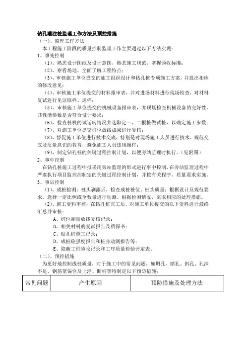
钻孔灌注桩监理工作方法及预控措施(一)、监理工作方法本工程施工阶段的质量控制监理工作主要通过以下方法实现:1、事先控制(1)、熟悉设计图纸及设计意图,熟悉施工规范,掌握验收标准;(2)、察看场地,全面了解工程特点;(3)、审核施工单位提交的施工组织设计和钻孔桩专项施工方案,并提出相应的修改意见;(4)、审核施工单位提交的材料报审表,并对进场材料进行现场检查,对材料复试进行见证取样、送样;(5)、审核施工单位提交的机械设备报审表,并现场检查机械设备的完好性,其性能参数是否符合设计要求;(6)、检查桩机的试运转情况并选取定一、二根桩做试桩,以确定施工参数;(7)、对施工单位提交桩位放线成果进行复核;(8)、督促施工单位进行技术交底,特别是对现场施工人员进行技术、规范交底及质量意识的教育,避免施工人员违规操作;(9)、制定钻孔桩的关键过程控制计划,以便旁站监理时执行。
(见附图)2、事中控制在钻孔桩施工过程中拟采用旁站监理的形式进行事中控制,在旁站监理过程中严肃执行项目监理部制定的关键过程控制计划,并按有关程序、质量要求实施。
3、事后控制(1)、成桩检测:桩头剥露后,检查成桩桩位、桩头质量;根据设计及规范要求,选择一定比例或全数量进行动测。
根据检测情况,采取相应的处理措施。
(2)、施工资料审核:在钻孔桩完工后,对施工单位提交的以下资料进行最终汇总并审核:A、桩位测量放线复核记录;B、相关材料的复试报告及质保书;C、钻孔桩施工记录;D、成桩砼强度报告和桩身动测报告等;E、隐蔽工程验收记录和工序质量检验评定表。
(二)、预控措施为更好地控制成桩质量,对于施工中的常见问题,如坍孔、缩孔、斜孔、孔深不足、钢筋笼偏位及上浮、断桩等特制定以下预防措施:。
钻孔灌注桩是土木工程中常用的一种基础施工工艺,它可以在复杂地质条件下提供稳定的基础支撑。
为了保证钻孔灌注桩施工的质量,需要进行科学的监理控制。
本文将介绍钻孔灌注桩施工质量监理控制的要点,以确保施工质量和工程安全。
一、施工前期准备钻孔灌注桩施工前的准备工作至关重要。
监理人员应检查施工人员的资质,确保其具备相关证书和经验;监理人员还需核实施工单位是否具有必要的施工设备、材料和人力资源;此外,还需要对施工现场进行检查,确保场地平整、无障碍物。
二、进行施工方案审查施工方案是钻孔灌注桩施工中的重要文件,监理人员需要认真审查。
施工方案应包括桩的设计参数、施工工艺、材料使用等内容。
监理人员需要根据施工方案来核实施工现场的施工操作是否符合要求,是否采用了正确的材料和工艺。
三、监控现场施工监理人员在现场施工中需要密切关注施工进度和质量。
首先,应检查钻孔灌注桩的钻孔工艺,确保钻孔的直径、深度和位置符合设计要求。
其次,对灌注过程进行监测,确保灌注过程中的材料配比、搅拌时间、灌注速度等参数符合要求。
最后,还需对灌注桩的强度进行检测,确保桩体的承载力符合设计要求。
四、质量记录与材料验收监理人员需及时记录施工过程中的关键数据,如钻孔的直径、深度、质量达标情况等。
此外,还需要监督施工单位进行材料的验收工作,确保所使用的材料符合国家标准和设计要求。
五、参与施工质量检测监理人员还需要参与施工质量检测工作,以确保施工质量的控制。
具体包括抗压、抗剪强度的试验以及桩身的质量检测。
监理人员应参与试验的过程,确保试验的操作、数据处理和结果可靠。
六、定期进行工程进度检查监理人员应定期对工程进度进行检查,确保施工按照计划进行。
同时,还需对施工质量进行抽查,以发现问题及时整改。
浅述钻孔灌注桩的施工及监理控制摘要介绍了钻孔灌注桩施工准备阶段、施工过程中的控制要求,并对混凝土浇注控制要点以及钻孔灌注桩工程验收内容进行介绍。
关键词钻孔桩;混凝土;控制钻孔灌注桩(回旋钻)是利用地质钻机,泥浆护壁慢速钻进,泥浆清渣成孔,并浇筑混凝土后成桩。
因其设备简单、操作灵活、费用较低,故在设计中得到广泛应用。
因此,工程技术人员熟悉和掌握钻孔桩施工质量控制要点就显得尤为重要。
笔者就自己以前的监理工作经验和现在开发商工程管理工作中的一些体会谈一些粗浅看法。
1施工准备阶段控制要点1.1技术准备施工前应认真研究图纸资料,参加技术交底,熟悉合同规定要求;研究场地地质勘探报告,以便在施工及监理过程中采取对策。
审查施工单位提交的施工组织设计,重点审查派驻现场人员的资格及到位情况,并对原材料见证进行取样送检,同时要求做混凝土配合比设计。
1.2测量放样测量放样必须要由专业人员进行。
监理过程中重点复查测量放样人员的持证上岗情况,并复核仪器的校核记录。
复测红线和各测量基准点,并要求建设单位办理交接手续。
测量布设施工控制轴线并报监理复核签证。
用极坐标法或直角坐标法准确定出桩位,监理复核签证。
1.3现场准备平整场地,重点是现场是否浇注硬地面,施工场地内水电管线布置是否到位。
现场原材料堆放应有序。
监理重点是要审核计量设施。
1.4材料准备施工机械进场后,要求及时报监理审查,重点核查设备清单中的型号、规格、性能是否满足施工要求。
做好钢筋、水泥、砂石等材料的进场记录,重点检查钢材、水泥及砂石产品的合格证、出厂检验报告和进场复验报告[1]。
2施工过程中监理控制要求2.1开工前的试成孔目的施工前要核对地质报告,检验所选设备是否符合工程施工要求;解决钻头直径配备;检验钻头钻进的适用性和岩性判别。
同时解决各地层护壁;检验下钢筋笼、清孔、混凝土初灌的技术问题;确定成孔、成桩工艺流程和技术细节及技术参数。
该阶段监理控制要点为泥浆比重、界面判别、孔深测定[2]。
钻孔灌注桩施工监理质量安全控制要点钻孔灌注桩施工是一个隐蔽工程, 施工工序较多, 较易出现质量问题, 在施工过程中易出现孔位偏斜、坍孔、缩孔、钢筋笼上浮、断桩夹泥等缺陷, 监理人员必须从施工准备阶段、施工过程(成孔、清孔、下钢筋笼、灌注水下混凝土)等方面加强监控, 采取有效预防措施, 才能保证或提高钻孔灌注桩的成桩质量。
1.监理工作的流程1.1钻孔灌注桩施工监理控制流程1.2工序质量监理控制程序2.质量监理工作的控制要点2.1施工准备阶段监理要点1.在工程开工前审查施工单位资质和项目经理资格以及特殊工种操作人员上岗证, 重点检查施工单位质保体系是否健全, 审查施工单位管理制度、岗位责任制、质检制度、安全措施是否落实。
2.审查进场打桩设备, 重点检查进场设备性能是否良好, 设备的钻孔能力能否满足设计和施工要求, 钻头直径能否满足孔径的要求。
3.对材料进场实施严格的检查复验制度。
所有用于施工的材料进场都应有完整的质保证明文件, 并进行验收和见证取样送检, 合格后方能用于本工程。
4.审核施工组织设计和技术方案, 重点审查施工单位提交的钻孔灌注桩施工方案和技术措施, 是否充分认识了现场施工难点, 是否对关键施工技术难点制定了相应措施。
5.根据工程现场情况和工程地质情况, 编制监理规划和监理实施细则。
6.参加测量控制点的现场交接验收, 检查施工单位现场的定位、放线, 进行独立复测。
7、协助施工单位做好地下管线分布情况调查及地下障碍物探测工作。
8、参与工程的设计技术交底或图纸会审,对成桩质量的检验方法、检查数量按设计和规范要求做出规定。
2.2施工过程监理控制要点1. 施工放样、定位: 施工单位根据测量控制点准确放出桩位后, 钻机就位前监理人员必须复核桩位。
群桩允许误差为20mm, 单排桩允许误差为10mm。
2.护筒埋设: 根据桩位埋设护筒, 检查护筒埋设的平面位置及标高。
护筒中心竖直线与桩中心线应重合, 平面允许误差为50mm, 倾斜度不大于1%;护筒高度宜高出地面0.3m 或水面1.0~2.0m。
浅述钻孔灌注桩监理过程的质量控制引言:钻孔灌注桩作为一种常见的地基处理方法,在土木工程中应用广泛。
钻孔灌注桩的质量直接关系到工程的安全和稳定性,因此在其施工过程中,监理人员需要对其质量进行严格的控制。
本文旨在浅述钻孔灌注桩监理过程中的质量控制要点,以保证工程的质量和安全性。
一、前期准备工作在钻孔灌注桩施工前,监理人员需要对施工现场进行勘察和设计文件进行审核,并与施工单位进行沟通和协商。
此外,还需要检查材料的质量和供应情况,确保施工所用的材料符合相关标准,并具备相应的检测报告。
二、钻孔施工过程的质量控制1. 钻孔位置和尺寸的控制:监理人员需要对钻孔的位置和尺寸进行监测和控制,确保其符合设计要求。
同时,还需要注意钻孔的水平度和垂直度,以免影响灌注桩的质量。
2. 钻孔质量的控制:在钻孔过程中,监理人员需要密切关注钻孔机的操作情况,确保钻孔的质量。
监理人员要求施工单位使用合适的钻具和钻头,及时清理钻孔中的泥浆和碎屑,保持钻孔的通畅。
3. 钻孔灌注桩灌注过程的控制:监理人员需要对钻孔灌注桩的灌注过程进行监测和控制,确保灌注桩的质量。
监理人员需检查灌注桩中的混凝土浆料的配合比和坍落度,保证其符合设计要求。
同时,还需要对灌注桩的灌注速度、灌注压力进行控制,保证灌注桩的稳定性和一致性。
三、灌注桩质量的检测和验收在钻孔灌注桩施工完成后,监理人员需要对灌注桩的质量进行检测和验收。
常用的检测方法包括静载试验、动力触探试验和超声波检测等。
监理人员需要依据相关标准和规范,对灌注桩进行质量评估,并出具相应的检测报告。
四、其他注意事项1. 施工记录的完善:监理人员需要做好钻孔灌注桩施工的记录和档案管理工作,包括施工日志、质量记录、图纸变更等。
这些记录可以作为施工质量控制和后期维护的重要参考。
2. 与监理工程师的密切配合:监理人员需要与监理工程师进行密切配合,共同制定和执行质量控制方案,并及时报告施工中的问题和异常情况,以保证钻孔灌注桩施工的质量和安全。
浅述钻孔灌注桩监理过程的质量控制钻孔灌注桩作为一种重要的地基处理方法,广泛应用于建筑工程中。
而在钻孔灌注桩的施工过程中,监理人员发挥着至关重要的作用,负责确保施工质量达到设计要求。
本文将浅述钻孔灌注桩监理过程中的质量控制措施。
首先,钻孔灌注桩施工前的前期准备工作是质量控制的关键环节。
监理人员应仔细审核和评估设计文件,确保其符合规范要求。
同时,监理人员还需要对施工现场进行勘察和检查,确保地质条件和施工要求的匹配性。
其次,在钻孔灌注桩施工过程中,监理人员需要对施工方案进行审核和监督。
包括钻孔开挖、钢筋安装和混凝土浇筑等环节。
监理人员应根据规范要求,检查钻孔的位置、直径、深度和垂直度等参数是否满足设计要求。
同时,监理人员还需对钢筋的焊接工艺、钢筋直径、间距、连接方式等进行检查,确保钢筋的质量符合要求。
另外,在混凝土浇筑过程中,监理人员需要及时进行现场试验,检测混凝土的坍落度、强度、骨料配合比等参数,确保混凝土的质量达到标准要求。
此外,监理人员还需监督桩基灌注过程。
在灌注过程中,监理人员应密切关注浆液的配制、搅拌、运输和灌注等环节。
同时,监理人员还需检查灌注桩的主筒和灌浆管道的位置、密度和灌注质量,确保灌注桩的质量和强度满足设计要求。
最后,在钻孔灌注桩施工结束后,监理人员需要进行验收和检测工作。
监理人员应组织相关单位对施工质量进行全面的抽查和检验,包括桩身的垂直度、防腐层的厚度、钢筋的质量和混凝土的强度等参数的检测。
同时,监理人员还需制定合理的检测方案,进行非破坏性检测和静载试验,以验证桩基的承载力和稳定性。
综上所述,钻孔灌注桩的监理过程中,质量控制是十分重要的。
监理人员应在施工前、施工中和施工后都积极参与,并制定合理的监督和检测方案。
通过严格的质量控制措施,确保钻孔灌注桩的施工质量达到设计要求,从而保证工程的安全和可靠性。
浅谈钻孔灌注桩施工监理控制要点发表时间:2017-06-19T11:03:03.810Z 来源:《基层建设》2017年6期作者:赵庆海[导读] 摘要:钻孔灌注桩施工隐蔽性,成桩环节多,施工过程容易出现质量问题,监理人员必须重视全过程质量控制。
山东众成建设项目管理有限公司山东济南市 250000 摘要:钻孔灌注桩施工隐蔽性,成桩环节多,施工过程容易出现质量问题,监理人员必须重视全过程质量控制,对测量桩位、成桩过程及质量问题处理等环节提出监理控制方法关键词:钻孔灌注桩;测量桩位;冲击钻施工;质量监理;处理措施 1 施工准备阶段监理工作钻孔灌注桩,首先施工试验桩,因为地基情况复杂,桩基需要承受较大荷载,所以合理选择桩型、桩径、桩长,确定桩基承载力,在桩基工程中是很重要的。
通过试验桩验证桩基施工工艺和选择的设备类型是否合理。
试桩完成,做承载力检验,符合设计要求后进入工程桩施工。
2 施工过程质量控制(1)钻孔前检查1)开钻前检查护筒埋设和桩位中心的偏差,偏差值不大于20mm,护筒应高出自然地面100mm,直径应大于桩径100mm,埋深不小于1m,上部开一个溢水口,外侧用粘土回填夯实,护筒应垂直。
2)冲击钻机安装在平整的场地上,场地碾压密实,使地基有足够承载力,防止钻进过程中冲击钻机移位、沉降、倾斜。
用水平尺检查钻机摆放是否水平,吊线检查钻机摆放是否正确,天车、冲头和桩位中心在同一铅垂线上,冲锥的钢丝绳同护筒中心位置偏差不大于20mm,质检员、监理验收合格后,填报“开钻工序质量报检单”。
保证钻架滑轮与地面桩位垂直,并以桩位为中心用十字线引四角桩控制点。
3)泥浆池容量应满足钻孔中水头高度和排量要求,挖掘机挖两个坑,一个沉淀池,一个泥浆池,铺塑料薄膜防渗漏,大小视场地条件确定,容量宜为日成桩方量两倍,定期用罐车抽出泥浆外运。
(2)成孔过程控制成孔的质量直接影响钢筋笼的安装和桩身砼的质量。
1)孔位检查,钻孔前检查开孔通知单,内容包括:孔位编号、桩顶标高、设计桩长、设计深度、桩径、笼长、笼顶到护筒顶间距等。
浅析钻孔灌注桩施工监理控制要点发表时间:2017-07-04T09:40:37.263Z 来源:《防护工程》2017年第4期作者:郑嘉铭[导读] 本文结合作者多年来的工作实践经验,对钻孔灌注桩施工监理控制要点进行了简单的探究。
山东菏泽通达交通工程监理有限公司山东菏泽 274000摘要:在公路桥梁建设过程中,钻孔灌注桩是基础建造中一种重要的施工形式,具有承载力大、抗震性能好、相邻干扰小、适应性强等特点,被广泛地应用于公路桥梁领域。
本文结合作者多年来的工作实践经验,对钻孔灌注桩施工监理控制要点进行了简单的探究,从施工方法中分析技术监控要点。
关键词:钻孔灌注桩;监理;控制要点一、概述钻孔灌注桩在公路桥梁施工中得到了大量的推广和应用,但由于钻孔灌注桩的施工工序较多,施工工艺有一定的特殊性与复杂性,不论哪个环节出现疏忽,都有可能引发质量问题,轻则埋下质量隐患,影响施工进度,重则将造成巨大的经济损失和不良的社会影响。
因此,钻孔灌注桩施工时应做好充分准备,掌握过硬的施工技术,才能避免出现施工缺陷,保障其质量的提高。
二、钻孔灌注桩施工程序及质量控制要点1、准备工作在工程开工之前,依照图纸设计、勘探资料、规范标准做好工地现场的地质调研和环境勘察工作,掌握现场周边区域内的地下管线、地上电线和构筑物等分布情况。
结合勘查结果,对施工组织设计和施工方案进行审核,确保工艺流程、技术指标、安全措施等都能够满足相关建设要求。
2、施工放样利用GPS等设备进行坐标放样,准确放出桩中心的平面位置。
在每个桩位处定出十字控制桩以后,用砼对桩位进行保护,预防损坏或丢失,在护筒埋设后,使用水准仪将高程引到护筒上,且做红漆标记。
3、护筒埋设将护筒放入到成孔内采用水平尺或垂球对护筒的垂直度进行检查和调直,通过适当移动调整位置,确保护筒与桩孔的中心线重合;护筒埋设完毕后可以通过在护筒底部和周围填充适量的粘性土的方式对其进行加固和稳定,保证护筒的垂直度并防止泥浆的流失。
( 安全论文 )
单位:_________________________
姓名:_________________________
日期:_________________________
精品文档 / Word文档 / 文字可改
浅谈钻孔灌注桩施工监理控制
方法(通用版)
Safety is inseparable from production and efficiency. Only when safety is good can we ensure better production. Pay attention to safety at all times.
浅谈钻孔灌注桩施工监理控制方法(通用
版)
摘要:钻孔灌注桩具有入土深、能入岩、刚度大、承载力高、桩身变形小,可方便地进行水下施工等优点,已被广泛应用到工程建设中。
随着钻孔灌注桩应用的日益扩大,如何保证工程质量成为首要问题。
关键词:施工工艺;质量控制点;事故预防及处理措施
0.引言
随着钻孔灌注桩应用的日益扩大,如何保证工程质量成为首要问题。
虽然钻孔灌注桩施工工艺正日益完善,可往往由于工艺不当、管理不严等因素出现质量问题;若桩基处理不当不仅给施工带来困难,还会埋下安全隐患。
严重时会引起重大安全事故。
因此,运用科学的施工工艺,加强过程控制显得极为重要。
本文以张家港市某
工程的钻孔灌注桩施工工艺,对常见的质量问题总结归纳,供同类工程借鉴与参考。
1.工程概况
张家港市某工程为钢筋混凝土框剪结构,地上主体3-33层框架-核心筒结构,灌注桩总数:185根,桩长:58米,桩顶标高:-11.1m,实际施工深度:约59米,单桩承载力特征值:5300KN,持力层:8-2层粉细砂层,该层土的构成与特征:灰色,饱和,密实。
主要成分为长石及石英,次之云母碎屑,偶夹粒径1~6cm的棱角状钙质结核。
该土层拟建场地内仅主楼部位勘探孔揭示,其顶板标高-61.29~-60.88m,厚度12.70~13.80m。
系中低~低压缩性,高强度土层。
2.影响钻孔灌注桩质量的主要因素及防治措施
2.1孔壁坍塌
(1)主要原因:
1)护筒埋置太浅,护筒的回填土和接缝不严密,以致孔内液面高度不够或孔内出现承压水,降低了对孔壁的静水压力等。
2)清孔
后泥浆密度、粘度降低,减少对孔壁的静水压力,使孔壁失稳。
3)成孔后停休时间太长,没有及时浇注混凝土。
(2)预防措施:
①、钻孔前针对分析土层结构,施工方选择适宜的成孔方法和机具,合理安排成孔顺序,适当填筑作业平台及选择足够强度和尺寸的护简。
采用适当的方法保持水头相对稳定,发现塌孔,判明坍塌位置,分析塌孔原因,针对坍塌的水量较小可继续钻孔,回填砂和黏质土混合物到塌孔处以上1~2m继续钻孔,随时注意坍塌数量的变化。
若塌孔不能控制,立刻拆除钻机护筒回填钻孔,重新埋设护筒再钻。
(3)处理方案:
一旦发生坍孔,应立即采取相应措施。
坍孔不严重时,可回填片石或土到坍孔位以上,采取改善泥浆性能,加高水头,深埋护筒等措施,继续钻进。
在坍孔较严重时,则应将钻孔全部回填,待回填稳定后方可重钻。
2.2缩颈
缩颈即孔径小于设计孔径。
造成原因:桩周土体在桩体浇注过程中产生的膨胀造成
(1)防治措施:
采用优质泥浆,降低失水量。
成孔时,应加大泵量,加快成孔速度。
在成孔一段时间内,孔壁形成泥皮,则孔壁不会渗水,亦不会引起膨胀。
或在导正器外侧焊接一定数量的合金刀片,在钻进或起钻时起到扫孔作用。
如出现缩颈,采用上下反复扫孔的办法,以扩大孔径。
2.3孔底沉渣厚度过大
(1)主要原因:清孔不干净或未进行二次清孔;泥浆比重过小或注入量不足,无法将沉渣浮起;钢筋笼吊放过程中未对准孔位而碰撞孔壁使泥土坍落桩底;清孔后待灌时间过长,致使泥浆重新沉淀等。
(2)预防措施:成孔后,应根据设计要求控制泥浆的比重和粘度,并通过提取泥浆试样,进行泥浆性能指标试验。
钢筋笼吊装时,应使钢筋笼的中心与桩的中心保持一致,避免碰撞孔壁,减少空孔。