国民经济核算题与答案
- 格式:docx
- 大小:25.62 KB
- 文档页数:9
统计专业知识和实务:国民经济核算考试试题(强化练习)1、单选从全世界范围看,下列正确的关系式是()。
A.Σ国内生产总值=Σ国民生产总值(国民总收入)B.Σ国内生产总值>Σ国民可支配总收入C.Σ国内生产总值<Σ国民(江南博哥)生产总值(国民总收入)D.Σ国内生产总值>Σ国民生产总值(国民总收入)正确答案:A2、问答题已知全年总产出9159亿元,中间消耗4381亿元,最终消费物品和服务3858亿元,资本形成总额889亿元,其中固定资产折旧589亿元,货物和服务出口1124亿元。
计算题:计算国内生产总值。
正确答案:国内生产总值=总产出-中间消耗=9159-4381=4778(亿元)3、单选在下列政府行为中,哪一项不属于政府消费()。
A.提供社区公共健身器材B.给低收入家庭提供一笔住房补贴C.订购一批军火D.为居民提供免费教育正确答案:B4、填空题SNA核算体系中的生产活动既包括(),也包括非物质生产部门。
正确答案:物质生产部门5、填空题投入产出表按采用的计量单位不同,分为()和价值型投入产出表。
正确答案:实物型投入产出表6、填空题国民经济核算中的经济活动总价值量的动态变化,通常受到两个主要因素变动的影响,这就是()和物价因素。
正确答案:物量因素7、填空题某地区2002年有关收入分配的统计资料为单位:亿元:劳动者报酬300,生产税160,生产性补贴60,固定资产折旧80,营业盈余120。
则该地区的地区生产总值为()。
正确答案:600亿元8、填空题服务的特点是()同时进行。
正确答案:生产和使用9、填空题在国民经济核算中,划分国内经济活动和国外经济活动的基本依据是常住单位和()。
正确答案:非常住单位10、单选已知某地区国内生产总值为2000亿元,总产出为3600亿元,其中固定资产折旧为100亿元。
则该地区中间投入为()亿元。
A.5600B.3600C.1700D.1600正确答案:D11、填空题已知某年国民总收入为9.4亿元,来自国外的要素收入净额为-0.2亿元,来自国外经常转移收入为0.3亿元,向国外经常转移支出0.2亿元,则当年的国民可支配总收入为()元。
国民经济核算试题(含答案)题目:如果个人收入等于570元,而个人所得税等于90元,消费等于430元,利息支付总额为10元,个人储蓄为40元,则个人可支配收入等于()A: 500元B: 480元C: 470元D: 400元答案:C题目:对外经济活动所指的进出口是()。
A: 只包括货物进出口B: 只包括劳务进出口C: 只包括外汇转移D: 既包括货物进出口又包括劳务进出口答案:D题目:国民资产负债表中“来源”是指部门的()A: 资产B: 负债C: 资产和负债D: 负债和净值答案:D题目:工业企业自建厂房的生产活动及其产出成果()。
A: 包括在工业总产出中B: 包括在工业增加值中C: 包括在建筑业总产出中D: 包括在房地产业总产出中答案:C题目:金融账户的使用方记录的是()A: 金融资产的增减B: 金融负债的增减C: 国际收支净误差与遗漏D: 资金余缺答案:A题目:下列属于资本转移的经济行为的是()A: 某金融机构购买价值200万元的网络通信设备B: 财政部向某贫困地区调拨3000万元的救济物资C: 政府对某企业划拨500万元用于增加固定资产D: 某企业向政府缴纳所得税450万元答案:C题目:国民资产负债核算以()为基础。
A: 国民收入核算B: 企业资产负债核算C: 存量核算D: 国际收支核算答案:B题目:我国资产负债核算的主体是()A: 产业机构部门B: 企业C: 法人D: 常住机构单位答案:D题目:投入产出表的第Ⅲ象限主要反映()。
A: 各产业部门之间的技术经济联系B: 增加值或最初投入的构成C: 再分配关系D: 最终产品的规模和结构答案:B题目:服务的特点是()A: 为社会提供物质产品B: 生产和消费同时进行C: 其总产出只能采用虚拟核算的方式D: 无增加值核算的内容答案:B题目:人口出生数是一个()。
A: 时点指标B: 时期指标C: 既可以是时点指标,也可以是时期指标D: 以上都对答案:B题目:收入再分配账户的平衡项是()A: 增加值B: 营业盈余C: 初次分配总收入D: 可支配收入答案:D题目:在国际收支平衡表中,国际收支逆差是指()。
练习题参考答案第一章(三)名词解释1.国民经济核算,简称国民核算,是指对国民经济运行过程的系统描述,是了解经济运行和经济发展,发现问题、分析规律、为经济决策服务的重要信息资源。
2.国民经济机构单位是指有权拥有资产和承担负债,能够独立从事经济活动和与其他实体进行交易的经济实体。
国民经济机构单位根据其主要经济职能、行为和目的的基本特征分类形成国民经济机构部门。
3.国民经济基层单位是国民经济核算体系中为了进行生产核算和投入产出分析确定的基本核算单位,在我国统计部门也称为产业活动单位。
国民经济基层单位根据生产产品或服务的同质性分类形成国民经济产业部门,在我国习惯称国民经济行业部门。
4.经济流量是反映一定时期内所有经济活动变化的价值数量,包括生产、分配和再分配、变换、流通、使用,以及资产和负债、物量和物价的变化的价值量。
经济存量是反映某一时点的资产和负债状况的价值量。
5.要素价格是根据劳动报酬、固定资本消耗和营业营余确定的价格形式。
6.基本价格是根据要素价格和产品税以外的生产税的构成因素确定的价格形式。
7.生产者价格是指生产者单位产品的市场价格,包括要素价格和单位产出的生产税净额。
8.购买者价格是指购买者购买单位产品应支付的市场价格。
9.三等价原则是指国民经济运行过程中国民生产、国民(原始或可支配)收入和国民(最终)支出之间的总量平衡关系的等价统计原则。
10.权责发生制原则是指对经济活动中机构单位之间交易按照其债权债务发生时、或生产活动中价值转移或新价值形成或取消时进行统计的原则。
(四)简答题1.答:国民经济机构部门包括(1)非金融企业部门,由从事生产市场上的产品和非金融服务的法人企业组成。
(2)金融机构部门,由从事金融媒介活动的所有常住法人单位和企业组成。
(3)政府部门,由具备法人资格的各种类型的行政单位和非企业化管理的事业单位组成。
(4)住户部门,由所有常住居民住户组成。
(5)为居民服务的非营利机构部门,它是法律实体,不以追求利润为目的,主要从事为居民家庭生产非市场性服务,其活动经费主要是由各种捐赠的资金来源负担。
国民经济核算选择题参考答案第一章习题(一)单项选择题1.我国目前正在使用的国民经济核算体系是(A )A.SNA B.MPSC.物质产品平衡表体系D.国民经济平衡表体系2.我国国民经济产业部门分类,最综合的分类是(C )。
A.一次产业分类B.二次产业分类C.三次产业分类D.四次产业分类3.由劳动报酬、固定资本消耗、营业盈余和生产税净额确定的价格是(C )。
A.要素价格B.基本价格C.生产者价格D.购买者价格4.划分国内经济活动和国外经济活动的基本依据是(B )。
A.基层单位和机构单位B.常住单位和非常住单位C.机构单位和机构部门D.基层单位和产业部门5.基层单位是国民经济核算体系为了进行( B )确定的基本核算单位。
A.生产和收入分配核算B.生产核算和投入产出分析C.资金流量核算D.国际收支核算6.常住单位是指(C )。
A.在一个国家地理领土内的经济单位B.在一个国家经济领土内的经济单位C.在一国经济领土内具有经济利益中心的经济单位D.在一国地理领土内具有经济利益中心的经济单位7.以下产业不属于第三产业的是(D )A.交通运输业B.物资供销和仓储业C.科学研究事业D.畜牧业8.SNA采用的是( A )。
A.全面生产概念B.限制性生产概念C.物质生产概念D.宏观生产概念9.以下表述正确的是(D )。
A.一个基层单位可以包含一个机构单位B.一个基层单位能包含多个机构单位C.一个机构单位不可以包含任何基层单位D.一个机构单位可以包含多个基层单位10.国民经济核算体系将固定资本消耗作为(D )处理。
A.货物和服务交易B.分配交易C.金融交易D.内部交易11.反映国民经济生产的最终成果指标是(A )。
A.国内生产总值B.社会总产值C.国民生产总值D.国民收入12.国民经济账户体系主要是揭示(B)之间在生产、收入分配和消费、积累使用以及资产负债等方面的有机联系。
A.机构单位B.机构部门C.基层单位D.产业部门(二)多项选择题1.下列哪些产业包括在我国三次产业分类的第二产业类中(CD )。
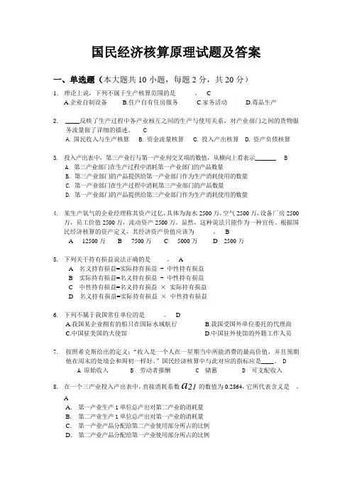
国民经济核算原理试题及答案一、单选题(本大题共10小题,每题2分,共20分)1.理论上说,下列不属于生产核算范围的是______。
CA.企业自制设备B.住户自有住房服务C.家务活动D.毒品生产2._____反映了生产过程中各产业相互之间的生产与使用关系,对产业部门之间的货物服务流量做了详细的描述。
CA. 国民收入与生产核算B. 资金流量核算C. 投入产出核算D. 资产负债核算3.投入产出表中,第三产业行与第一产业列交叉项的数值,从横向上看表示_______ BA. 第三产业部门在生产过程中消耗第一产业部门的产品数量B. 第三产业部门的产品提供给第一产业部门作为生产消耗使用的数量C. 第一产业部门在生产过程中消耗第三产业部门的产品数量D. 第一产业部门的产品提供给第三产业部门作为生产消耗使用的数量4.某生产氧气的企业经理称其资产过亿,具体为海水2500万,空气2500万,设备厂房2500万,员工价值2500万,流动资产2500万。
显然,这种说法只能作为一种宣传。
根据国民经济核算的资产定义,其经济资产价值应该为______。
BA 12500万B 7500万C 5000万D 2500万5.下列关于持有损益说法正确的是_____。
AA 名义持有损益=实际持有损益+ 中性持有损益B 实际持有损益=名义持有损益+ 中性持有损益C 中性持有损益=名义持有损益×实际持有损益D 名义持有损益=实际持有损益×中性持有损益6. 下列不属于我国常住单位的是______。
DA.我国某企业拥有的船只在国际水域航行B.我国受国外单位委托的代理商C.中国驻美国的大使馆D.中国驻外使馆的外籍工作人员7. 按照希克斯给出的定义:“收入是一个人在一星期当中所能消费的最高价值,并且预期他在周末的处境会和周初一样好。
”国民经济核算中与此对应的指标应是____。
DA 原始收入B 劳动者报酬C 储蓄D 可支配收入8.在一个三产业投入产出表中,直接消耗系数a21的数值为0.2864,它所代表含义是_A。
《国民经济核算》2024期末试题及答案
一、单项选择题(从下列每小题的四个选项中。
选出一个正确的。
请将正确答案的序号填在括号内,每小题2分。
共30分)
1.在国民经济核算中,机构单位根据经济活动的市场特征可分为( )。
A.营利性机构单位和非营利性机构单位
B.常住机构单位和非常住机构单位
C.住户和法人单位
D.基层单位和产业部门
2.保险公司属于( )。
A.非金融企业部门 B.金融机构部门
C.政府部门 D.住户部门
3.一定时期一国或地区社会最终使用的货物和服务总量是( )
A.国内总产值 B.国内生产净值
C.社会总产出 D.国民总收入
4.已知某地区国内生产总值为3000亿元,总产出为4600亿元,则该地区中间投人为( )亿元。
A.7600B.4600
C.3000 D.160071
5.投入产出表的第l象限主要反映( )。
A.各产业部门之间的技术经济联系 B.最终产品的规模和结构
C.各部门增加值分配 D.增加值的构成再分配关系
6.某企业为本单位职工交纳退休保险金50万元,这属于( )
A.企业部门转移性支出 B.居民部门转移性支出
C.居民部门转移性收入 D.资本转移.
7.我国财政经常性拨款中的国防和武装警察部队经费属于( )。
A。
社会保障与社会福利 B.资本转移
C.其他经常转移 D.政府部门转移性收入
8.在资本账户中,属于来源方的项目是( )。
国民经济核算平时作业(四)综合练习1一、单项选择题1. 在国民经济核算历史上, 英国经济学家(B )主要领导了联合国国民经济核算的研究和统计制度制定工作。
A. J. 米..B. R.斯..C. 范.克利..D..S.库兹涅茨2. 下列经济量中, 属于流量的是(D )A.固定资产...B.存款....C.人口...D.销售数3. MPS核算体系中的生产活动(A )A.只局限于物质生产部门B.只局限于非物质生产部门C.既包括物质生产部门, 也包括非物质生产部门D.以上都对4.下列经济单位中, 属于我国常住单位的是(D )A.在国内旅游的外国旅客B.在国外定居的华人居民户C.在我国境外的中资企业D.在我国境内的外资企业5.下列单位中不属于第二产业的是(D )。
A.自来水....B.机床...C.建筑公....D.医院6.在国民经济核算中所采取的现形市场价格, 由于各种价格包含的因素不同, 存在以下关系(D )。
A.基本价格>生产者价格>购买者价格B.购买者价格>基本价格>生产者价格C.生产者价格>基本价格>购买者价格D.购买者价格>生产者价格>基本价格7.下列不计入服务产出的是(D )A.政府为住户提供免费服务B.非盈利机构为住户提供免费服务C.医院为病人提供了医疗服务D.住户整理家务8. 国内生产总值是一个国家或地区所有(B )在一定时期内生产的全部最终产品的价格。
A.生产单..B.常住单..C.企业事业行政单.D.经济组.9.在国内生产总值核算中, 计算总产出和中间消耗的价格标准是(A )。
A.总产出按生产者价格计算, 中间消耗按购买者价格计算B.总产出按购买者价格计算, 中间消耗按生产者价格计算C.两者都按生产者价格计算D.两者都按购买者价格计算10. 已知第j部门总投入为100亿元, 其中消耗第i部门产品价值20亿元, 则直接消耗系数为(A )A.0.....B.....C.12....D.无法确定11. 不能为资产所有者带来财产收入的是(B )。
国民经济核算原理试题及答案一、单选题(本大题共10小题,每题2分,共20分)1.理论上说,下列不属于生产核算范围的是______。
CA.企业自制设备B.住户自有住房服务C.家务活动D.毒品生产2._____反映了生产过程中各产业相互之间的生产与使用关系,对产业部门之间的货物服务流量做了详细的描述。
CA. 国民收入与生产核算B. 资金流量核算C. 投入产出核算D. 资产负债核算3.投入产出表中,第三产业行与第一产业列交叉项的数值,从横向上看表示_______ BA. 第三产业部门在生产过程中消耗第一产业部门的产品数量B. 第三产业部门的产品提供给第一产业部门作为生产消耗使用的数量C. 第一产业部门在生产过程中消耗第三产业部门的产品数量D. 第一产业部门的产品提供给第三产业部门作为生产消耗使用的数量4.某生产氧气的企业经理称其资产过亿,具体为海水2500万,空气2500万,设备厂房2500万,员工价值2500万,流动资产2500万。
显然,这种说法只能作为一种宣传。
根据国民经济核算的资产定义,其经济资产价值应该为______。
BA 12500万B 7500万C 5000万D 2500万5.下列关于持有损益说法正确的是_____。
AA 名义持有损益=实际持有损益+ 中性持有损益B 实际持有损益=名义持有损益+ 中性持有损益C 中性持有损益=名义持有损益×实际持有损益D 名义持有损益=实际持有损益×中性持有损益6. 下列不属于我国常住单位的是______。
DA.我国某企业拥有的船只在国际水域航行B.我国受国外单位委托的代理商C.中国驻美国的大使馆D.中国驻外使馆的外籍工作人员7. 按照希克斯给出的定义:“收入是一个人在一星期当中所能消费的最高价值,并且预期他在周末的处境会和周初一样好。
”国民经济核算中与此对应的指标应是____。
DA 原始收入B 劳动者报酬C 储蓄D 可支配收入8.在一个三产业投入产出表中,直接消耗系数a21的数值为0.2864,它所代表含义是__。
第一章总论一、简答题1.什么是国民经济核算?国民经济核算的功能有哪些?它为何能够赢得来自经济学界和宏观经济管理部门的如此重视?2.何谓常住单位和非常住单位?区分它们的简要原则是什么?试举例说明。
3.如何区分国民经济核算中的机构部门和产业部门?列举现实生活中的经济单位,分别将其归入所属机构部门和所属产业部门,并比较机构部门分类与产业部门分类在国民经济核算及其分析中的作用。
二、单项选择题1.国民经济核算是对_____所进行的系统定量描述.A. 物质生产活动 B。
非物质生产活动 C。
社会经济活动 D. 国民经济活动总体2.下列属于我国常住单位的是_______。
A。
外商投资企业 B。
外国领事馆C. 季节性来华务工人员D. 外国机构在中国的临时办事处3._____反映了生产过程中各产业相互之间的生产与使用关系,对产业部门之间的货物服务流量做了详细的描述.A. 国民收入与生产核算B. 资金流量核算 C。
投入产出核算 D。
资产负债核算答案:1。
D 2.A 3。
C三、多项选择题(答案有两项或两项以上)1.国民经济核算的主要特点是_____.A.以宏观经济理论为基础B.以货币作为统一的计量单位C.引入工商企业会计的复式记账原理D.以一国经济总体为核算对象E.提供一套完整的数据体系2.国民经济核算与工商企业会计的关系表现为________。
A.国民经济核算运用了工商企业会计的账户形式B.两者在核算方法及核算原则上一致C.国民经济核算数据主要来源于工商企业会计核算D.两者的核算对象和目的不同E.国民经济核算引入了工商企业会计的复式记账法3.下列企业和单位中,属于中国经济领土范围内的常住单位的是_____。
A.日本驻华大使馆B. 中国驻洛杉矶领事馆C. 正在利比亚执行为期三个月维和任务的中国工兵小分队D. 深圳的一家中韩合资网络游戏开发公司E. 海尔集团在美国新收购的一家冰箱生产企业.答案:1。
ABCDE 2。
ACDE 3.BCD四、判断题1.国民经济核算的目的不仅是为了计算若干核心指标,而是要描述国民经济运行过程方方面面的全景,提供的是一个完整的数据体系.()√2.确定各经济单位常住性的依据,是根据其国籍或法律准则下的财产所有关系。
统计专业知识和实务:国民经济核算测试题(题库版)1、单选一个机构部门的资产净值()。
A、衡量的是国民经济的资产和财富B、衡量的是该机构部门的资产和财富C、衡量的是国民经济的财富D、衡量的是该机构部门的财富答(江南博哥)案:D2、填空题目前我国国内生产总值采用的是()分类。
正确答案:产业部门3、填空题国民经济核算的理论基础是()。
正确答案:经济学4、填空题一个国家的初次分配总收入称为(),它等于国内生产总值加上来自国外的要素收入净额之和。
正确答案:国民总收入5、多选人口构成统计的内容包括()。
A.人口的性别与年龄构成B.人口的经济构成C.人口的出生构成D.人口的地区构成E.人口的社会构成正确答案:A, B, C, E6、填空题房地产业和电力属于前者为第()产业后者为第()产业。
正确答案:三;二7、单选在投入产出表中,下列()平衡关系是错误的。
A.中间产品+最终产品=总产品B.中间投入+最终产值=总产值C.各部门总投入之和=各部门总产出之和D.每个部门的增加值=该部门的最终产品价值正确答案:D8、问答题简述投入产出表的基本结构正确答案:投入产出表的基本结构:第一象限是中间产品象限,是投入产出表最基本的核心部分,它反映各部门的产品周转情况和经济技术联系。
其中的数据有两层含义,既反映各横栏中各产品提供部门生产的产品数量及产品的去向,又反映纵栏各部门的产品消耗情况及来自哪个部门;第二象限是最终产品象限,反映各部门产品供全社会最终使用的情况。
这个部分既反映了最终产品的实物构成,又反映了最终产品用于消费、固定资产形成、存货增加、出口数量及结构,描述了各社会部门之间的经济联系,在一定程度上反映了国家经济政策和制度;第三象限是再分配象限,反映社会最终产品经过多次再分配之后形成的最终使用情况。
9、单选生产核算的核心是()。
A.财政收入B.居民生活水平C.国内生产总值D.国民总收入正确答案:C10、单选下列部门不核算非金融资产的是()。
《国民经济核算概论》试题及答案一、名词解释(5道题)1. 国内生产总值(GDP)2. 国民收入(NI)3. 支出法4. 生产法5. 国民经济核算体系(SNA)答案:1. 国内生产总值(GDP): 在一定时期内,一国或地区的全部常住单位生产活动的最终成果的市场价值总和。
2. 国民收入(NI): 从国民经济核算角度,指一个国家在一定时期内所创造的新增价值,包括工资、利息、利润和租金等。
3. 支出法: GDP核算方法之一,通过计算一个经济体在一定时期内最终产品和服务的总支出来核算GDP。
4. 生产法: GDP核算方法之一,通过计算一个经济体在一定时期内各个产业部门生产的总产值减去中间投入后的增加值来核算GDP。
5. 国民经济核算体系(SNA): 由联合国统计署制定的一套全面的、系统的、与国际接轨的经济核算体系,用于描述经济活动及其结果。
二、填空题(5道题)1. GDP的三种核算方法分别是____、____和____。
2. 支出法GDP的四大构成部分是____、____、____和____。
3. 国内生产总值增长率反映的是一个国家的____。
4. 恩格尔系数是指一个家庭中____在总支出中的比重。
5. 国民经济核算中,最终消费支出包括____和____。
答案:1. 生产法、收入法、支出法2. 消费支出、投资支出、政府购买、净出口3. 经济增长速度4. 食品支出5. 居民消费、政府消费三、单项选择题(5道题)1. GDP是用来衡量一个国家()。
a. 生产总量b. 生活水平c. 经济健康状况d. 收入分配情况2. 下列哪一种支出不包括在支出法GDP中()。
a. 消费支出b. 投资支出c. 政府购买d. 转移支付3. 国民收入等于()。
a. GDPb. GDP -折旧c. GDP -间接税d. GDP -折旧-间接税+ 补贴4. 下列关于生产法计算GDP的说法正确的是()。
a. 包括所有企业的总收入b. 仅包括最终产品的价值c. 不包括中间产品的价值d. 包括所有产品的市场价格5. GDP平减指数主要用来反映()。
一、选择题
1.国民经济核算又称为()。
A.MPS
B.物质产品平衡表体系
C.国民经济核算体系(正确答案)
D.国民经济平衡表体系
2.我国国民经济产业部门最综合的分类是()。
A.一次产业分类
B.二次产业分类
C.三次产业分类(正确答案)
D.四次产业分类
3.划分国内经济活动和国外经济活动的基本依据是()。
A.基层单位和机构单位
B.常住单位和非常住单位(正确答案)
C.机构单位和机构部门
D.基层单位和产业部门
4.以下产业不属于第三产业的是()。
A.交通运输业
B.物资供销和仓储业
C.科学研究事业
D.畜牧业(正确答案)
5.SNA采用的是()。
A.全面生产概念(正确答案)
B.限制性生产概念
C.物质生产概念
D.宏观生产概念
6.基层单位是国民经济核算体系为了进行()确定的基本核算单位。
A.生产和收入分配核算
B.生产核算和投入产出分析(正确答案)
C.资金流量核算
D.国际收支核算
7.企业总产出是指企业()。
A.生产过程中最初投入价值
B.生产过程中对货物和服务中间消耗价值
C.上缴政府生产税净额
D.生产出货物和服务全部价值(正确答案)
8.服务的特点是()。
A.为社会提供物质产品
B.生产和消费同时进行(正确答案)
C.其总产出只能采取虚拟核实方式
D.无增加值核实内容。
国民经济核算练习题参考答案内部编号:(YUUT-TBBY-MMUT-URRUY-UOOY-DBUYI-0128)练习题参考答案第一章(三)名词解释1.国民经济核算,简称国民核算,是指对国民经济运行过程的系统描述,是了解经济运行和经济发展,发现问题、分析规律、为经济决策服务的重要信息资源。
2.国民经济机构单位是指有权拥有资产和承担负债,能够独立从事经济活动和与其他实体进行交易的经济实体。
国民经济机构单位根据其主要经济职能、行为和目的的基本特征分类形成国民经济机构部门。
3.国民经济基层单位是国民经济核算体系中为了进行生产核算和投入产出分析确定的基本核算单位,在我国统计部门也称为产业活动单位。
国民经济基层单位根据生产产品或服务的同质性分类形成国民经济产业部门,在我国习惯称国民经济行业部门。
4.经济流量是反映一定时期内所有经济活动变化的价值数量,包括生产、分配和再分配、变换、流通、使用,以及资产和负债、物量和物价的变化的价值量。
经济存量是反映某一时点的资产和负债状况的价值量。
5.要素价格是根据劳动报酬、固定资本消耗和营业营余确定的价格形式。
6.基本价格是根据要素价格和产品税以外的生产税的构成因素确定的价格形式。
7.生产者价格是指生产者单位产品的市场价格,包括要素价格和单位产出的生产税净额。
8.购买者价格是指购买者购买单位产品应支付的市场价格。
9.三等价原则是指国民经济运行过程中国民生产、国民(原始或可支配)收入和国民(最终)支出之间的总量平衡关系的等价统计原则。
10.权责发生制原则是指对经济活动中机构单位之间交易按照其债权债务发生时、或生产活动中价值转移或新价值形成或取消时进行统计的原则。
(四)简答题1.答:国民经济机构部门包括(1)非金融企业部门,由从事生产市场上的产品和非金融服务的法人企业组成。
(2)金融机构部门,由从事金融媒介活动的所有常住法人单位和企业组成。
(3)政府部门,由具备法人资格的各种类型的行政单位和非企业化管理的事业单位组成。
国民经济核算期中测验_0003一、单项选择题(共 20 道试题,共 100 分。
)1. 如果个人收入等于570元,而个人所得税等于90元,消费等于430元,利息支付总额为10元,个人储蓄为40元,个人可支配收入则等于(C )A. 500元B. 480元C. 470元D. 400元2. 有权拥有资产和承担负债,能够独立从事经济活动和与其它实体进行交易的经济实体称为( A )。
A. 机构单位B. 机构部门C. 基层单位D. 产业部门3. 收入分配核算的起点指标是( D )。
A. 政府税收B. 劳动报酬C. 营业盈余D. 增加值4. 某公司的主营业务是为社会提供咨询服务,该公司属于( C )A. 第一产业B. 第二产业C. 第三产业D. 无法确定产业范围5. 下列收入属于财产收入的是( A )A. 存款利息B. 政府发放的生活补贴C. 贷款D. 彩票中奖6. 企业的总产出是指企业( D )。
A. 生产过程中最初投入的价值B. 生产过程中对货物和服务的中间消耗的价值C. 上缴政府的生产税净额D. 生产出的货物和服务的全部价值7. 服务的特点是(B )A. 为社会提供物质产品B. 生产和消费同时进行C. 其总产出只能采用虚拟核算的方式D. 无增加值核算的内容8. 下列行为属于转移性收支的是( B )A. 某居民家庭年底收到股票分红300元B. 某企业捐赠100万给希望工程C. 政府给某小区建设公用电话亭D. 银行收取利息税9. 投入产出表的第Ⅰ象限从纵向看,表明(B )。
A. 某个产业部门的产品提供给各个产业部门作为生产消耗使用的数量B. 某个产业部门在生产过程中消耗各产业部门的产品数量C. 各产业部门提供给某个产业部门产品的数量D. 各产业部门生产中消耗某产业部门产品的数量10. 基层单位是国民经济核算体系为了进行( B )确定的基本核算单位。
A. 生产和收入分配核算B. 生产核算和投入产出分析C. 资金流量核算D. 国际收支核算11. 金融账户的使用方记录的是(A )A. 金融资产的增加B. 金融负债的增加C. 国际收支净误差与遗漏D. 资金余缺12. 国内生产总值的实物构成不包括(D )。
1.根据下列内容完成以下要求:(20分)
已知某地区2008年以下统计资料:(20分)
(1)总产出15000亿元;
(2)最终消费8110亿元,其中居民消费5600亿元,公共消费2510亿元;
(3)资本形成总额2037亿元,其中固定资本形成总额2010亿元,库存增加24亿元,
贵重物品净获得3亿元;
(4)出口1200亿元;
(5)进口1060亿元;
(6)固定资本消耗1480亿元;
(7)劳动者报酬5240亿元;
(8)生产税610亿元;
(9)生产补贴15亿元;
要求:
(1)根据以上统计资料计算该地区的国内生产总值、中间消耗、营业盈余;(2)编制该地区的国内生产总值账户。
3.结合收入初次分配的各个流量解释收入分配帐户中“收入形成帐户”和“原始收入
分配帐户”之间的关系。
(10分)
报告期居民可支配收入6800亿元,当期消费支出4950亿元,实物投资支出800亿元,银行存款860亿元,购买股票和债券350亿元,向保险机构缴款280亿元。
(25分)
计算:
(1)居民储蓄额
(2)居民的净金融投资额;
(3)居民的金融负债额
(4)编制居民可支配收入使用帐户、资本帐户和金融帐户,并简要说明资本帐户和金融帐户的联系。
答案
(2)解释表中任意五个指标的含义
1、国民生产总值(GDP)
GDP是中最受关注的经济统计数字,因为它被认为是衡量国民经济发展情况最重要的一个指标。
一般来说,国内生产总值有三种形态,即价值形态、收入形态和产品形态。
从价值形态看,它是所有常驻单位在一定时期内生产的全部货物和服务价值与同期投入的全部非固定资产货物和服务价值的差额,即所有常驻单位的增加值之和;从收入形态看,它是所有常驻单位在一定时期内直接创造的收入之和;从产品形态看,它是货物和服务最终使用减去货物和服务。
GDP反映的是各部门的增加值的总额。
对于这一概念的理解,应该注意以下几个问题:
第一、国内生产总值是用最终产品来计量的,即最终产品在该时期的最终出售价值。
一般根据产品的实际用途,可以把产品分为中间和最终产品。
所谓最终产品,是指在一定时期内生产的可供人们直接消费或者使用的物品和服务。
这部分产品已经到达生产的最后阶段,不能再作为原料或半成品投入其他产品和劳务的生产过程中去,如、品等。
中间产品是指为了再加工或者转卖用于供别种产品生产使用的物品和劳务,如原材料、燃料等。
GDP必须按当期最终产品计算,中间产品不能计
第二,国内生产总值是一个市场价值的概念。
各种最终产品的市场价值是在市场上达成的价值,都是用货币来加以衡量的,通过市场交换体现出来。
一种产品的市场价值就使用这种最终产品的单价乘以其产量获得的。
第三,国内生产总值一般仅指市场活动导致的价值。
那些非生产性活动以及地下交易、交易等不计入GDP中,如家务劳动、自给自足性生产、和毒品的非法交易等。
第四,GDP是计算期内生产的最终产品价值,因而是而不是存量。
第五,GDP不是实实在在的财富,它只是用标准的货币平均值来表示财富的多少。
但是生产出来的东西能不能完全的转化成流通的财富,这个是不一定的。
2、财政收入
指政府为履行其、实施公共政策和提供公共物品与服务需要而筹集的一切资金的总和。
财政收入表现为政府部门在一定时期内(一般为一个)所取得的。
财政收入是衡量一国政府财力的重要指标,政府在社会经济活动中提供公共物品和服务的范围和数量,在很大程度上决定于财政收入的充裕状况。
依据不同的标准,可以对财政收入进行不同的分类。
国际上对财政收入的分类,通常按政府取得财政收入的形式进行分类。
这种分类方法下,将财政收入分为、国有资产收益、收入和收费收入以及等。
财政收入所包括的内容:
(1)各项税收:包括、营业税、消费税、、、资源税、城市土地使用税、印花税、个人所得税、企业所得税、关税、农牧业税和等。
(2):包括征收排污费收入、征收城市收入、教育费附加收入等。
(3)其他收入:包括基本建设贷款归还收入、基本建设收入、捐赠收入等。
(4)国有企业计划亏损补贴:这项为负收入,冲减财政收入。
3、居民消费支出
居民消费支出是指城乡居民个人和家庭用于生活消费以及集体用于个人消费的全部支出。
包括购买商品支出以及享受文化服务和生活服务等非商品支出。
对于农村居民来说,还包括用于生活消费的自给性产品支出。
集体用于个人的消费指集体向个人提供的物品和劳务的支出;不包括各种非消费性的支出。
其形式是通过居民平均每人全年消费支出指标来综合反映城乡居民生活消费水平。
其计算公式为:农村住户全年纯收入=农村住户全年总收入-家庭经营费用支出-生产性固定资产折旧-税款-上交集体承包人物-调查补贴。
4、资本形成总额
指常驻单位在一定时期内获得减去处置的固定资产和存货的净额,包括固定资本形成总额和存货增加两部分。
固定资本形成总额指常住单位在核算期内获得的固定资产减处置的固定资产的价值总额。
固定资产是通过生产活动生产出来的、使用期限在一年以上、单位价值在固定标准以上的资产,不包括自然资产。
固定资本形成总额可分为有形固定资本形成总额和无形固定资本形成总额。
有形固定资本形成总额包括在一定时期内完成的建筑工程、设备安装工程和设备工器具购置(减处置)的价值,以及土地改良、新增役、种、奶、毛、娱乐用牲畜和新增经济林木价值。
无形固定资本形成总额包括矿藏勘探的支出、计算机软件等的获得减处置价值。
需要说明的是:土地本身由于不是生产资产不构成固定资本形成总额;用于军事目的的导弹和炸弹等毁灭性武器及其运载工具也不是固定资产。
存货增加指常住单位在核算期入库货物和出库货物价值的差额。
入库货物按货物入库时的市场价值计算,出库货物按货物出库时的市场价格计算。
存货包括处于生产环节待用的各种材料及用品、尚未完成的在制品,已完成的制成品,以及处于流通环节待出售的货物。
存货增加:指常住单位在一定时期内存货实物量变动的市场价值。
由于在会计核算中,出库货物的价值通常是按照货物入库时的进价计算,而不是按出库时的市场价格计算,所以存货增加与会计上存货的期末价值和期初价值的关系
是:
存货增加=存货的期末价值-期初价值-由于当期价格变动而产生的持有收益。
存货增加可以是正值,也可以是负值,正值表示存货增加,负值表示存货减少。
5、全社会固定资产投资
是以货币形式表现的在一定时期内全社会建造和购置固定资产的工作量以及与此有关的费用的总称。
该指标是反映固定资产投资规模、结构和发展速度的综合性指标,又是观察工程进度和考核投资效果的重要依据。
全社会固定资产投资按登记注册类型可分为国有、集体、个体、联营、股份制、外商、港澳台商、其他等。
(3)以上述任意一项指标2008年的具体数据为依据,说明中国在世界经济实力的排名
答:根据2009年中国统计年鉴附录2-1,2007年国土面积和人口,附录2-3国内生产总值及其增长率表以及相关数据,按2008年世界各国GDP总量排名,中国已经超过欧洲各国,跃居世界第三。
截止2008年底,中国国内生产总值为330,中国人均GDP只约3313美元,在全球179个国家和地区中排名100位之后。
其实,所谓的世界经济排名,指的仅仅是经济体的经济规模。
这种按规模排名是不能真正判断一个国家的经济实力的,它所带来的主要是心理影响。
因此,不能以排名就认为中国是经济强国了,目前的中国充其量是一个经济大国。
稍加认识就可以看出,今天的GDP变化并没有改变中国在世界经济生活中的基本定位。
虽然就GDP而言,目前中日两国几乎相等,但若以人均GDP来看,两者相差悬殊。
根据数据显示,2008年中国GDP与日本GDP总量虽然仅相差5222亿美元,但日本人口仅为中国的%,日本每人平均GDP为美元,而中国仅为美元,所以中国的人均GDP与日本相差倍。
目前,中国人均GDP仍然是居世界100位以后,人口多、底子薄、相对资源少、贫困人口多仍是中国的基本国情。
2、(1)
国内生产总值=最终消费+资本形成总额+净出口=8110+2037+(1200-1060)=10287(亿元)
中间消耗=总产出-国内生产总值==4713(亿元)
营业盈余=国内生产总值-固定资本消耗-劳动者报酬-生产税净额=40-(610-15)=2972(亿元)
(2)
(3)从帐户的编制看:收入形成帐户既可以按基层单位或产业部门编制帐户,也可以按机构单位或机构部门编制帐户,原始收入核算与生产没有直接关系,所以只能按机构单位或机构部门编制帐户。
4、(1)填写2008年我国城镇居民家庭平均每人生活消费支出情况。
单位:元
2008年城镇居民家庭恩格尔系数:
恩格尔系数=食品/支出==%
5、(1)居民储蓄额=可支配收入-总消费=6800-4950=1850(亿元)
(2)居民的净金融投资额=总储蓄+资本转移净额-非金融投资=1850+0-800=1050(亿元)
(3)居民的金融负债额=(存款+股票+保险)-净金融投资额=(860+350+280)-1050=440(亿元)
(4)
资金余缺,反映了净贷出的去向或净借入的来源。