国民经济核算练习题(1)
- 格式:doc
- 大小:48.50 KB
- 文档页数:6
国民经济核算综合测验(题库)及参考答案国民经济核算期中测验_0003一、单项选择题(共 20 道试题,共 100 分。
)1. 如果个人收入等于570元,而个人所得税等于90元,消费等于430元,利息支付总额为10元,个人储蓄为40元,个人可支配收入则等于(C )A. 500元B. 480元C. 470元D. 400元2. 有权拥有资产和承担负债,能够独立从事经济活动和与其它实体进行交易的经济实体称为( A )。
A. 机构单位B. 机构部门C. 基层单位D. 产业部门3. 收入分配核算的起点指标是( D )。
A. 政府税收B. 劳动报酬C. 营业盈余D. 增加值4. 某公司的主营业务是为社会提供咨询服务,该公司属于( C )A. 第一产业B. 第二产业C. 第三产业D. 无法确定产业范围5. 下列收入属于财产收入的是( A )A. 存款利息B. 政府发放的生活补贴C. 贷款D. 彩票中奖6. 企业的总产出是指企业( D )。
A. 生产过程中最初投入的价值B. 生产过程中对货物和服务的中间消耗的价值C. 上缴政府的生产税净额D. 生产出的货物和服务的全部价值7. 服务的特点是(B )A. 为社会提供物质产品B. 生产和消费同时进行C. 其总产出只能采用虚拟核算的方式D. 无增加值核算的内容8. 下列行为属于转移性收支的是( B )A. 某居民家庭年底收到股票分红300元B. 某企业捐赠100万给希望工程C. 政府给某小区建设公用电话亭D. 银行收取利息税9. 投入产出表的第Ⅰ象限从纵向看,表明(B )。
17. 投入产出分析的核心内容和重要工具是(A )。
A. 投入产出表B. 资金流量表C. 资产负债表D. 国际收支平衡表18. 各机构部门投资的主要资金来源是(B )A. 财产收入B. 储蓄C. 经常转移D. 资本转移19. 以下表述正确的是( D )。
A. 一个基层单位可以包含一个机构单位B. 一个基层单位可以包含多个机构单位C. 一个机构单位只能包含一个基层单位D. 一个机构单位可以包含多个基层单位20. 下列分配流量不属于收入初次分配所产生的是(D )A. 生产税B. 劳动报酬C. 财产收入D. 所得税国民经济核算期中测验_0008一、单项选择题(共 20 道试题,共 100 分。
《国民经济核算》重点练习题及答案(一)1.什么是中间消耗?在核算中间消耗时,应注意它与固定资产消耗有哪些方面的区别?答:中间消耗是生产单位在核算期内为获得总产出而转换或消耗的非耐用货物和服务的价值。
在核算中间消耗时,要注意它与固定资产消耗的区别,主要包括:(1)小型工具。
一般是价值低于200元的工具都被视为中间消耗;(2)固定资产的普通保养与修理属于中间消耗;(3)将核算中不能以有经济意义的方法估价和核定折旧率的研究与开发支出视为中间消耗。
2.根据历年的国民经济和社会发展统计公报填写表中数据并回答问题:指标单位2000 2001 2002 2003 2004全年粮食产量万吨 46251 45262 45711 43067 46947全部工业增加值亿元39570 42607 45935 53612 62815全国国内生产总值亿元 89404 95933 102398 116694 136515全年全社会固定资产投资亿元 32619 36898 43202 55118 770073(1)什么是增加值?机构单位和产业部门如何计算增加值?增加值是指一个机构单位在一定时期内,生产活动创造的新增价值和固定资产使用的转移价值之和。
机构单位增加值核算方法主要是两种,一个是生产法,另一个是收入法(或称分配法)。
生产法的核算公式是:机构单位增加值=机构单位总产出-机构单位中间投入分配法的核算公式是:机构单位增加值=机构单位(劳动者报酬+固定资产折旧+生产税净额+营业盈余)(2)什么是国内生产总值?从三种不同角度考察它,各自的内容是什么?国内生产总值,就是一个国家或地区一定时期全部生产单位所进行生产创造的增加值的全部或总量,它是社会总产品价值扣除中间产品价值后的余额,也是社会最终用于消费、投资和净出口的价值之和。
国内生产总值的三种表现形态在实际核算中形成了三种不同的计算方法,即生产者法、收入法(分配法)和支出法(使用法),三种方法分别从不同的方面反映国内生产总值及其价值构成。
国民经济核算的习题第一章习题(一)单项选择题1.我国目前正在采用的国民经济核算体系就是()a.snab.mpsc.物质产品平衡表体系d.国民经济平衡表体系2.我国国民经济产业部门分类,最综合的分类是()。
a.一次产业分类b.二次产业分类c.三次产业分类d.四次产业分类3.由劳动报酬.固定资本消耗.营业盈余和生产税净额确认的价格就是()。
a.要素价格b.基本价格c.生产者价格d.购买者价格4.分割国内经济活动和国外经济活动的基本依据就是()。
a.基层单位和机构单位b.常住单位和非常住单位c.机构单位和机构部门d.基层单位和产业部门5.基层单位是国民经济核算体系为了进行()确定的基本核算单位。
a.生产和总收入分配核算b.生产核算和投入产出分析c.资金流量核算d.国际收支核算6.居住地单位就是指()。
a.在一个国家地理领土内的经济单位b.在一个国家经济领土内的经济单位c.在一国经济领土内具备经济利益中心的经济单位d.在一国地理领土内具备经济利益中心的经济单位7.以下产业不属于第三产业的就是()a.交通运输业b.物资供销和仓储业c.科学研究事业d.畜牧业8.sna采用的是()。
a.全面生产概念b.限制性生产概念c.物质生产概念d.宏观生产概念9.以下定义恰当的就是()。
a.一个基层单位可以包含一个机构单位b.一个基层单位能包含多个机构单位c.一个机构单位不可以涵盖任何基层单位d.一个机构单位可以涵盖多个基层单位10.国民经济核算体系将固定资本消耗做为()处置。
a.货物和服务交易b.分配交易c.金融交易d.内部交易11.反映国民经济生产的最终成果指标是()。
a.国内生产总值b.社会总产值c.国民生产总值d.国民收入12.国民经济账户体系主要是揭示()之间在生产.收入分配和消费.积累使用以及资产负债等方面的有机联系。
a.机构单位b.机构部门c.基层单位d.产业部门(二)多项选择题1.以下哪些产业包含在我国三次产业分类的第二产业类中()。
国民经济核算期中测试题1(学生10.5)国民经济核算期中测试题一、单项选择题1. 如果不考虑对外资金流动,一国一时期的投资率应该等于()A. 储蓄率B. 消费率C. 资本转移率D. 净金融投资率2. 在当期粮食产量中,根据使用去向可以判断,属于最终产品的是()A. 农民出售给餐饮业的粮食;B. 被食品加工企业当期生产消耗的粮食;C. 由粮食购销部门增加储备的粮食;D. 用做畜牧业饲料消耗的粮食3. 收入形成账户和原始收入分配账户的起点指标分别是()A. 增加值和营业盈余B. 劳动报酬和增加值C. 增加值和财产收入D. 政府税收和劳动报酬4. 下列各项中不属于企业中间消耗的是:()A. 支付原材料的运输费用B. 大型机床更新C. 职工的教育培训费用D. 更换一批新的钳锤等手工工具5. 投入产出表的第Ⅱ象限主要反映()。
A. 各产业部门之间的技术经济联系B. 增加值的构成C. 再分配关系D. 最终产品的规模和结构6. 直接消耗系数就是某部门为生产单位产品所消耗的各种()的数量。
A. 最初投入B. 中间投入C. 最终产品D. 总产品7. 产品生产过程中的产出()。
A. 就是中间产出B. 就是最终产出C. 包括中间产出和最终产出两部分D. 以上都不对8. 收入初次分配所核算的收入是()。
A. 财产性收入B. 转移性收入C. 生产性收入D. 投资收入9. 一般来说占国内生产总值的较大部分的部门是()A. 非金融企业部门B. 金融机构部门C. 住户部门D. 政府部门10. 下列收入属于财产收入的是()A. 存款利息B. 政府发放的生活补贴C. 贷款D. 彩票中奖11. 收入分配核算的起点指标是()。
A. 政府税收B. 劳动报酬C. 营业盈余D. 增加值12. 下列各项不能看作是增加值的是()A. 中间消耗B. 劳动报酬C. 生产税D. 营业盈余13. 假定工业部门对农业部门的直接消耗系数为0.15,说明()。
国民经济核算综合测验(题库) 及参考答案国民经济核算期中测验_0003一、单项选择题(共20道试题,共100分。
)1.如果个人收入等于 570 元,而个人所得税等于 90 元,消费等于 430 元,利息支付总额为 10 元,个人储蓄为 40 元,个人可支配收入则等于( C )A. 500 元B. 480元C. 470元D. 400元2.有权拥有资产和承担负债,能够独立从事经济活动和与其它实体进行交易的经济实体称为( A )。
3.收入分配核算的起点指标是( D )。
4.某公司的主营业务是为社会提供咨询服务,该公司属于(C )A. 第一产业B.第二产业C.第三产业D.无法确定产业范围5.下列收入属于财产收入的是( A )A. 存款利息B.政府发放的生活补贴C.贷款D.彩票中奖6.企业的总产出是指企业( D )。
A. 生产过程中最初投入的价值B. 生产过程中对货物和服务的中间消耗的价值C. 上缴政府的生产税净额D.生产出的货物和服务的全部价值7.服务的特点是( B )A. 为社会提供物质产品B.生产和消费同时进行C. 其总产出只能采用虚拟核算的方式D.无增加值核算的内容8.下列行为属于转移性收支的是( B )A. 某居民家庭年底收到股票分红 300 元B. 某企业捐赠 100 万给希望工程C.政府给某小区建设公用电话亭 D. 银行收取利息税 9. 投入产出表的第Ⅰ象限从纵向看,表明( B )。
A.某个产业部门的产品提供给各个产业部门作为生产消耗使用的数量B.某个产业部门在生产过程中消耗各产业部门的产品数量C.各产业部门提供给某个产业部门产品的数量D.各产业部门生产中消耗某产业部门产品的数量10.基层单位是国民经济核算体系为了进行(B)确定的基本核算单位。
A. 生产和收入分配核算B.生产核算和投入产出分析C. 资金流量核算D.国际收支核算11.金融账户的使用方记录的是( A )A. 金融资产的增加B.金融负债的增加C. 国际收支净误差与遗漏D.资金余缺12.国内生产总值的实物构成不包括( D )。
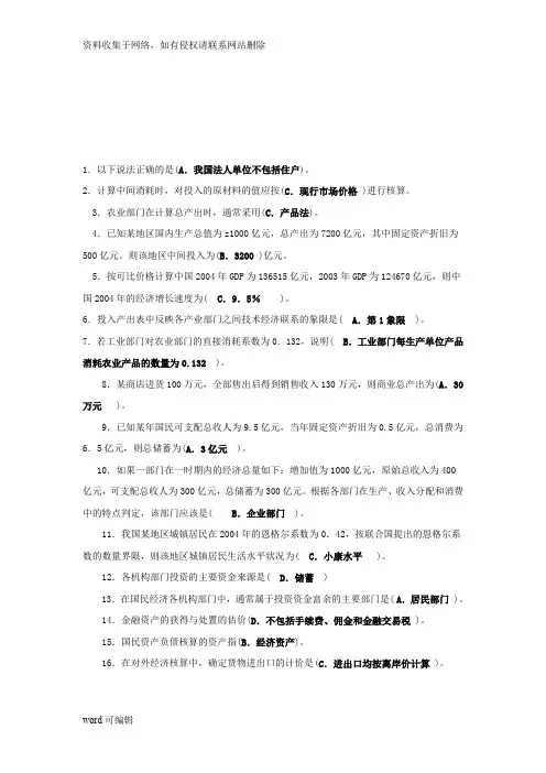
1.以下说法正确的是(A.我国法人单位不包括住户)。
2.计算中间消耗时,对投入的原材料的值应按(C.现行市场价格 )进行核算。
3.农业部门在计算总产出时,通常采用(C.产品法)。
4.已知某地区国内生产总值为z1000亿元,总产出为7200亿元,其中固定资产折旧为500亿元。
则该地区中间投入为(B.3200 )亿元。
5.按可比价格计算中国2004年GDP为136515亿元,2003年GDP为124670亿元,则中国2004年的经济增长速度为( C.9.5% )。
6.投入产出表中反映各产业部门之间技术经济联系的象限是( A.第1象限 )。
7.若工业部门对农业部门的直接消耗系数为0.132,说明( B.工业部门每生产单位产品消耗农业产品的数量为0.132 )。
8.某商店进货100万元,全部售出后得到销售收入130万元,则商业总产出为(A.30万元 )。
9.已知某年国民可支配总收人为9.5亿元,当年固定资产折旧为0.5亿元,总消费为6.5亿元,则总储蓄为(A.3亿元 )。
10.如果一部门在一时期内的经济总量如下:增加值为1000亿元,原始总收入为400亿元,可支配总收人为300亿元,总储蓄为300亿元。
根据各部门在生产、收入分配和消费中的特点判定,该部门应该是( B.企业部门 )。
11.我国某地区城镇居民在2004年的恩格尔系数为0.42,按联合国提出的恩格尔系数的数量界限,则该地区城镇居民生活水平状况为( C.小康水平 )。
12.各机构部门投资的主要资金来源是( D.储蓄 )13.在国民经济各机构部门中,通常属于投资资金富余的主要部门是(A.居民部门 )。
14.金融资产的获得与处置的估价(D.不包括手续费、佣金和金融交易税 )。
15.国民资产负债核算的资产指(B.经济资产)。
16.在对外经济核算中,确定货物进出口的计价是(C.进出口均按离岸价计算 )。
17.从国外购买证券和向国外出口货物应分别记人国际收支平衡表的(B.前者为借方,后者为贷方 )。
第一章总论一、简答题1.什么是国民经济核算?国民经济核算的功能有哪些?它为何能够赢得来自经济学界和宏观经济管理部门的如此重视?2.何谓常住单位和非常住单位?区分它们的简要原则是什么?试举例说明。
3.如何区分国民经济核算中的机构部门和产业部门?列举现实生活中的经济单位,分别将其归入所属机构部门和所属产业部门,并比较机构部门分类与产业部门分类在国民经济核算及其分析中的作用。
二、单项选择题1.国民经济核算是对_____所进行的系统定量描述。
A. 物质生产活动B. 非物质生产活动C. 社会经济活动D. 国民经济活动总体2.下列属于我国常住单位的是_______。
A. 外商投资企业B. 外国领事馆C. 季节性来华务工人员D. 外国机构在中国的临时办事处3._____反映了生产过程中各产业相互之间的生产与使用关系,对产业部门之间的货物服务流量做了详细的描述。
A. 国民收入与生产核算B. 资金流量核算C. 投入产出核算D. 资产负债核算答案:1.D 2.A 3.C三、多项选择题(答案有两项或两项以上)1.国民经济核算的主要特点是_____。
A.以宏观经济理论为基础B.以货币作为统一的计量单位C.引入工商企业会计的复式记账原理D.以一国经济总体为核算对象E.提供一套完整的数据体系2.国民经济核算与工商企业会计的关系表现为________。
A.国民经济核算运用了工商企业会计的账户形式B.两者在核算方法及核算原则上一致C.国民经济核算数据主要来源于工商企业会计核算D.两者的核算对象和目的不同E.国民经济核算引入了工商企业会计的复式记账法3.下列企业和单位中,属于中国经济领土范围内的常住单位的是_____。
A.日本驻华大使馆B. 中国驻洛杉矶领事馆C. 正在利比亚执行为期三个月维和任务的中国工兵小分队D. 深圳的一家中韩合资网络游戏开发公司E. 海尔集团在美国新收购的一家冰箱生产企业.答案:1.ABCDE 2.ACDE 3.BCD四、判断题1.国民经济核算的目的不仅是为了计算若干核心指标,而是要描述国民经济运行过程方方面面的全景,提供的是一个完整的数据体系。
《国民经济核算》形考作业1参考答案一、简答题1、什么是中间消耗?在核算中间消耗时,应注意它与固定资产消耗有哪些方面的区别?解答:中间消耗是生产单位在核算期内为获得总产出而转换或消耗的非耐用货物和服务的价值。
核算中间消耗时,要注意它与固定资产消耗的区别:(1)小型工具。
一般是价值低于 200元的工具都被视为中间消耗;(2)固定资产的普通保养与修理属于中间消耗;(3)将核算中不能以有经济意义的方法估价和核定折旧率的研究与开发支出视为中间消耗。
2、根据历年的国民经济和社会发展统计公报填写表中数据并回答问题:(1)什么是增加值?机构单位和产业部门如何计算增加值?(2)如何进行生产成果的价值测度?试将以上所列指标按生产成果价值测度的分类进行划分:(3)什么是国内生产总值?从三种不同角度考察它,各自的内容是什么?解答:(1)增加值是指一个机构单位在一定时期内,生产活动创造的新增价值和固定资产使用的转移价值之和。
机构单位增加值的核算方法有:生产法:机构单位增加值=机构单位总产出—机构单位中间投入收入法:机构单位增加值=机构单位(劳动者报酬+固定资产折旧+生产税净额+营业盈余)产业部门增加值的核算方法:某产业部门增加值=该产业部门总产出—该产业部门中间消耗某产业部门增加值=该产业部门劳动者报酬+该产业部门固定资产折旧+该产业部门生产税净额+该产业部门营业盈余(2)生产成果的价值测度包括两种:一个是以生产成果的全部价值测度,一般称为总产值或总产出,另一种是以生产成果的新增价值测度,一般称为增加值。
生产成果的总产值或总产出是指产品或服务的生产全部过程中所形成的全部价值,具体包括生产消耗的转移价值、劳动要素使用的报酬价值、资本要素使用的报酬价值,它与经济学中一般表示的(C+V+M)的总价值或总产出是一致的。
全年粮食产量属于全部价值的范畴。
从生产成果的新增价值出发测度生产成果的价值,是指从产品和服务的生产全部过程中所新增加的价值部分进行计算,具体包括劳动者报酬价值、资本报酬价值。
1.有权拥有资产和承担负债,能够独立从事经济活动和与其它实体进行交易的经济实体称为()A、常住单位B、非常住单位C、基层单位D、机构单位2. 对应于产业部门分类的分类单位是()A、机构单位B、基层单位C、经济活动D、产品1.理论上说,下列不属于生产核算范围的是______。
A.企业自制设备B.住户自有住房服务C.家务活动D.毒品生产2.国内生产总值是指()A、中间产品价值B、总产品价值C、社会最终产品价值D、社会成品价值3.对生产者进行分类,有利于观察分析经济生产结构,具体体现在_______ 。
A.进行产业分类为产业结构分析提供前提B.进行产业分类可以衍生出投入产出核算的框架C.进行机构部门分类可以观察生产的机构部门机构,还可以反映经济组织结构特征D.机构部门分类为收入分配核算、资产负债核算等提供了起点E.按参与市场的性质分类有利于观察分析经济生产的市场化程度1. 已知某地区GDP为2000亿元,总产出为3600亿元;则该地区中间投入总值为()A、5600亿元B、3600亿元C、800亿元D、1600亿元2.下列关于总产出表述中正确的有_____。
A.总产出既包括货物产出,也包括服务产出B.一般不用总产出来衡量一个国家的经济总量,是因为中间产品存在重复计算问题。
C.工业总产出的核算一般采用“产品法”D.在我国,对于生长周期较长、跨越几个核算期的农产品,一般在未成熟时不对其进行产出核算E.近年来我国教育体制改革,普通高校普遍采取收费制,大学生交纳的学费内在地构成了高校总产出的一部分3.上海一家外商投资企业在广州建立了一家分公司,从事服装生产,根据生产核算的原则,该分公司实现的增加值应计入_______的国内生产总值。
A. 上海B. 广州C. 上海兼广州D. 国外4.在国民经济范围内,面粉是中间产品,这一命题________。
A. 总是对的B. 总是错的C. 对于企业来说是对的D. 当企业用作当期生产原材料时才能成立下列关于固定资本形成的说法中,正确的是_____。
试题三一、填空题(每小题1分,共10分)1.国民经济是部门和部门的总和。
2.世界上两大核算体系是体系和体系。
3.我国的三次产业分类中,第二产业包括业和业。
4.国内生产总值=劳动者报酬+生产税净额+营业盈余+ 。
5.国民生产总值=国内生产总值+ 。
a表示j部门每生产对i部门产品的数量。
6.直接消耗系数ij7.我国资金流量表由两部分组成,即部分和部分。
8.资金流量核算的交易活动可分为交易、交易和金融交易。
9.广义的国际收支不仅包括了国际间商品劳务和资本往来等的,还包括不需要外汇偿付的各种和无实际外汇收支的全部经济往来。
10.国民财产通常是指一个国家在某一时点上所拥有的,作为的结果以及社会再生产的结果。
二、单项选择题(每小题2分,共20分)1.社会再生产各环节中,处于中心环节的是()。
A、生产B、分配C、流通D、使用2.商业、饮食业属于第三产业的()。
A、第一层次B、第二层次C、第三层次D、第四层次3.我国将保险公司、证券公司等归属的机构部门是()。
A、非金融部门B、金融机构部门C、住户部门D、政府部门4.国民经济核算五大核算中,下列哪一个是存量核算()。
A、国内生产总值及其使用核算B、投入产出核算C、资金流量核算D、资产负债核算5.下列总量指标中属于反映社会生产总成果的统计指标是()。
A、国内生产总值B、总产出C、国民可支配总收入D、国民最终总收入6.常住单位指在一国()上具有经济利益中心的经济单位。
A、地理领土B、领海C、经济领土D、领空7.投入产出表的第三象限()。
A、反映最终产品的实物构成和最终使用B、反映最终产值通过再分配所形成的最终使用情况C、反映各部门间的物质技术关系D、反映增加值的初次分配关系8.某国2004年国内生产总值为800亿美元,来自国外的要素收入为10亿美元,流向国外的要素收入为20亿美元,则该国2004年的国民生产总值是()。
A、800亿美元B、790亿美元C、810亿美元D、10亿美元a,其取值范围是()。
统计专业知识和实务:国民经济核算测试题(题库版)1、单选一个机构部门的资产净值()。
A、衡量的是国民经济的资产和财富B、衡量的是该机构部门的资产和财富C、衡量的是国民经济的财富D、衡量的是该机构部门的财富答(江南博哥)案:D2、填空题目前我国国内生产总值采用的是()分类。
正确答案:产业部门3、填空题国民经济核算的理论基础是()。
正确答案:经济学4、填空题一个国家的初次分配总收入称为(),它等于国内生产总值加上来自国外的要素收入净额之和。
正确答案:国民总收入5、多选人口构成统计的内容包括()。
A.人口的性别与年龄构成B.人口的经济构成C.人口的出生构成D.人口的地区构成E.人口的社会构成正确答案:A, B, C, E6、填空题房地产业和电力属于前者为第()产业后者为第()产业。
正确答案:三;二7、单选在投入产出表中,下列()平衡关系是错误的。
A.中间产品+最终产品=总产品B.中间投入+最终产值=总产值C.各部门总投入之和=各部门总产出之和D.每个部门的增加值=该部门的最终产品价值正确答案:D8、问答题简述投入产出表的基本结构正确答案:投入产出表的基本结构:第一象限是中间产品象限,是投入产出表最基本的核心部分,它反映各部门的产品周转情况和经济技术联系。
其中的数据有两层含义,既反映各横栏中各产品提供部门生产的产品数量及产品的去向,又反映纵栏各部门的产品消耗情况及来自哪个部门;第二象限是最终产品象限,反映各部门产品供全社会最终使用的情况。
这个部分既反映了最终产品的实物构成,又反映了最终产品用于消费、固定资产形成、存货增加、出口数量及结构,描述了各社会部门之间的经济联系,在一定程度上反映了国家经济政策和制度;第三象限是再分配象限,反映社会最终产品经过多次再分配之后形成的最终使用情况。
9、单选生产核算的核心是()。
A.财政收入B.居民生活水平C.国内生产总值D.国民总收入正确答案:C10、单选下列部门不核算非金融资产的是()。
国民经济核算综合练习(一)1.已知某部门有关资产变化以及负债和净值变化资料如下:该部门可支配收入为960亿元;固定资本形成总额980亿元;存货增加370亿元;总储蓄960亿元;资本转移收入45亿元;资本转移支出9亿元;其他非金融资产获得减处置为0。
(假设不存在统计误差)要求:(1)计算该部门的资本形成总额、资本转移收入净额和资金余缺;(2)编制该部门的资本帐户;(3)计算该部门的储蓄率和投资率,并推断该部门属于企业部门依旧住户部门。
答:(1)资本形成总额=固定资本形成总额+存货增加=980+370=1350(亿元)资本转移收入净额=资本转移收入-资本转移支出=45-9=36(亿元)资金余缺=总储蓄+资本转移收入净额-固定资本形成总额-其他非金融资产获得减处置=960+36-1350-0=-354(亿元)(2)使用金额来源金额1.资本形成总额1350 1.总储蓄960⑴固定资本形成总额980 2.资本转移收入净额36⑵存货增加370 ⑴资本转移收入452.其他非金融资产获得减处置0 ⑵减:资本转移支出94.资金余缺-354合计996 合计996 (3)储蓄率=总储蓄 / 可支配总收入=960/960=100%投资率=非金融投资总额/可支配总收入=1350/960=140.6%该部门的资金余缺值为负,即从其他部门借入资金,同时投资率超过100%,据此能够判定该部门为企业部门。
讲明:计算该题需要熟悉资本形成总额等项目的计算公式,需要熟记资本帐户的差不多结构,同时关于各机构部门的资金余缺状况有所了结。
2、某期住户部门可支配收入为6800亿元,当期用于最终消费支出3500亿元,资本形成总额1700亿元,无资本转移收支,银行存款780亿元,购买股票230亿元,购买债券260亿元,购买保险450亿元。
(假设不存在统计误差)(1)计算住户部门的资金余缺(2)计算住户部门的金融负债解:(1)总储蓄=可支配收入-最终消费支出=6800-3500=3300(亿元)资金余缺=总储蓄+资本转移收入净额-资本形成总额=3300-1700=1600(亿元)(2)住户部门金融资产总额=780+230+260+450=1720(亿元)住户部门金融负债总额=金融资产总额-资金余缺=1720-1600=120(亿元)3、报告期某国金融帐户如下所示使用金额来源金额1.通货110 1.通货1202.存款1600 2.存款15003.贷款1400 3.贷款12004.证券(不含股票)400 4.证券(不含股票)4005.股票及其他股权150 5.股票及其他股权2106.保险预备金130 6.保险预备金1307.其他金融资产-150 7.其他负债-1508.国外直接投资7 8.国外直接投资3189.其他对外债权250 9.其他对外债务12610.储备资产87 10.国际收支净误差与遗漏-105小计3749 11.资金余缺235合计3984 合计3984 依照以上帐户计算该国的国内金融资产和国内金融负债。
国民经济核算课堂练习题第一部分:基本概念与原理1. 请简述国民经济核算体系的目的和意义。
2. 国民经济核算中的主要指标有哪些?3. 国民经济核算的基本方法是什么?4. GDP与GNP的主要区别是什么?5. 请解释国内生产总值的含义及其计算方法。
6. 请简述国民总收入(GNI)的计算公式。
7. 如何理解“最终产品”和“中间产品”的概念?8. 国民经济核算中的增加值是什么?9. 请阐述国民账户体系(SNA)的主要特点。
10. 国民经济核算中的“支出法”和“收入法”各是什么?第二部分:生产活动与收入分配11. 请列举生产活动的主要类型。
12. 如何计算一个国家或地区的总产出?13. 请简述增加值在国民经济核算中的作用。
14. 企业转移支付属于哪一类收入?15. 个人所得税属于哪一类收入?16. 如何理解“劳动者报酬”这一概念?17. 请解释营业盈余的含义及其计算方法。
18. 生产税净额与生产补贴净额有什么关系?19. 国民收入分配的主要途径有哪些?20. 请简述国民收入分配的不平等性及其影响。
第三部分:投资与资本形成21. 请解释资本形成总额的含义。
22. 固定资产投资包括哪些内容?23. 如何计算存货变动?24. 请简述资本形成在经济增长中的作用。
25. 资本存量与资本形成总额有什么关系?26. 请解释折旧的概念及其在国民经济核算中的作用。
27. 如何区分总投资与净投资?28. 请阐述政府投资与民间投资的关系。
29. 为什么要关注投资结构与投资效率?30. 请列举影响投资的主要因素。
第四部分:对外经济关系31. 请简述国际贸易对国民经济的影响。
32. 如何计算货物和服务净出口?33. 请解释外汇储备的概念及其作用。
34. 请简述国际收支平衡表的主要内容。
35. 如何理解经常项目与资本项目的区别?36. 请阐述汇率变动对国民经济的影响。
37. 请解释外债的概念及其风险。
38. 请列举我国对外经济政策的主要目标。
国民经济习题1~8第⼀章国民经济核算基本概念和理论⼀、单项选择题1.经济流量是指()。
A.本期增加量 B.上期发⽣的量C.⼀定时期变化的量D.⼀定时点上的量2.国内⽣产总值是()。
A.衡量消费的尺度B.衡量⽣产的尺度C.反映全社会富丽变化的最好指标D.以上都不对3.⼀个国家的经济领⼟()。
A.就是其地理领⼟B.不是其地理领⼟C.与地理领⼟没有关系D.与其地理领⼟并⾮完全吻合,需做某些增删4.国民经济核算的⽬的是为了()。
A.汇总会计报表B.汇总统计报表C.国民经济运⾏监测、经济分析和宏观管理等D.计算机使⽤5.国民原始收⼊()。
A.是国民可⽀配收⼊B.可以直接⽤于最终消费⽀出和储蓄C.是⽣产增加值的初次分配结果D.是⽣产增加值的再分配的结果6.在四式记账中,⼀笔交易活动或⽣产活动()。
A.涉及实物流量和⾦融流量B.涉及许多个交易的机构单位C.与实物流量⽆关D.与⾦融流量⽆关7.按经济运⾏过程,国民经济帐户体系可分为()。
A.⼀个层次D.四个层次8.内部交易按交易发⽣时的()。
A.原始价格估计B.当时同类市场交易的市场价格核算C.⽣产价格估计D.购买者价格估计9.常住单位与⾮常住单位的交易系统应归⼊()。
A.机构部门帐户B.产业部门帐户C.居民帐户D.国外帐户10.机构单位与机构部门()。
A.是⼀致的B.是没有关联的C.只是名称不同D.后者是依前者主要职能、⾏为和⽬的的分类⼆、多项选择题1.国民经济部门包括()。
A.⾮⾦融企业或公司部门B.⾦融机构部门C.政府D.居民E.为居民服务的⾮营利部门2.国民经济活动中的交易主要有()。
A.货物B.分配交易C. ⾦融交易D.内部交易E.其他积累交易3.市场价格的主要形式是()A.基本价格B.⽣产者价格C.要素价格4.国民经济核算中的主要市场种类是指( )A.资产市场B.⽣产要素市场C.景荣市场D.产品(含服务)市场E.原材料市场5.国民原始收⼊包括( )A.劳动报酬B.⽣产税净值C.营业盈余D.财产收⼊净额E.国外净要素收⼊6.国民经济核算中的主要原则有( )A.市场原则B.所有权原则C.三等价原则D.会计原则E.记录与估价原则7.国民经济基层单位的具体特征是( )A.具有会计独⽴核算职能B.具有法⼈资格C.具有⼀定⽣产场所D.具有⾃⼰的管理部门E.能够获取有关⽣产活动的投⼊与产出资料8.⾮⾦融资产是指机构单位或部门拥有的( )A.流动资产B.固定资产C.⼟地D.服务产品E.⽆形资产9.国民经济帐户体系根据经济运⾏过程层次,可划分为( )A.微观机构单位帐户B.国民经济部门帐户C.国民经济综合帐户D.⽣产帐户E.使⽤帐户10.国名经济帐户⽅法的特点体现为( )A.所设科⽬均为统计指标B.采⽤四式记账核算C.根据国民经济运⾏过程各阶段设置帐户并连为⼀体D.依照平衡关系设置平衡项E.其主要作⽤是反映市场运⾏中的有机联系三、简单题1.国民经济核算的⽬的是什么?2.试述国民经济核算分类体系的主要内容.3.试述国民经济基层单位与机构单位的联系4.国民经济核算是⽤哪些主要的总量指标来描述国民经济运⾏的阶段和联系的?5.何谓三等价原则?其内涵是什么?第⼆章⼀、单项选择1.下列分类标志()为经济主体标志。
1.以下说法正确的是(A.我国法人单位不包括住户)。
2.计算中间消耗时,对投入的原材料的值应按(C.现行市场价格 )进行核算。
3.农业部门在计算总产出时,通常采用(C.产品法)。
4.已知某地区国内生产总值为z1000亿元,总产出为7200亿元,其中固定资产折旧为500亿元。
则该地区中间投入为(B.3200 )亿元。
5.按可比价格计算中国2004年GDP为136515亿元,2003年GDP为124670亿元,则中国2004年的经济增长速度为( C.9.5% )。
6.投入产出表中反映各产业部门之间技术经济联系的象限是( A.第1象限 )。
7.若工业部门对农业部门的直接消耗系数为0.132,说明( B.工业部门每生产单位产品消耗农业产品的数量为0.132 )。
8.某商店进货100万元,全部售出后得到销售收入130万元,则商业总产出为(A.30万元 )。
9.已知某年国民可支配总收人为9.5亿元,当年固定资产折旧为0.5亿元,总消费为6.5亿元,则总储蓄为(A.3亿元 )。
10.如果一部门在一时期内的经济总量如下:增加值为1000亿元,原始总收入为400亿元,可支配总收人为300亿元,总储蓄为300亿元。
根据各部门在生产、收入分配和消费中的特点判定,该部门应该是( B.企业部门 )。
11.我国某地区城镇居民在2004年的恩格尔系数为0.42,按联合国提出的恩格尔系数的数量界限,则该地区城镇居民生活水平状况为( C.小康水平 )。
12.各机构部门投资的主要资金来源是( D.储蓄 )
13.在国民经济各机构部门中,通常属于投资资金富余的主要部门是(A.居民部门 )。
14.金融资产的获得与处置的估价(D.不包括手续费、佣金和金融交易税 )。
15.国民资产负债核算的资产指(B.经济资产)。
16.在对外经济核算中,确定货物进出口的计价是(C.进出口均按离岸价计算 )。
17.从国外购买证券和向国外出口货物应分别记人国际收支平衡表的(B.前者为借方,后者为贷方 )。
18.一国国民经济是由该( C.经济领土 )上的常住单位组成的。
19.下列账户中属于初次分配核算收入的账户是(B.收入形成账户 )。
20.货物和服务账户中的进口和出口与(A.对外经常交易账 )相连结。
21.国民经济短期核算是分别用生产法、支出法和收入法对短期内的(A.国内生产总值)进行核算。
22.人口总数是(B.存量)。
23.某地期初人口为400万人,期内净迁入人口为12万人,期末人口为312万人,则该地区净迁移率为(D.3.37% )。
24.紧缩法的实质是间接推算编制(B.帕氏 )综合物价指数的方法。
25.帕氏物价指数是以(D.报告期数量 )进行加权。
二、多项选择题(以下每小题至少有两项正确答案,全部选对得满分,多选、少选或错选不得分。
本题共20分。
每小题2分)
1.下列哪些产业包括在我国三次产业分类的第二产业类中(BC)。
A.部队 B.发电厂
C.建筑公司 D.铁路运输
E.渔业
2.下列各项中属于企业中间消耗的是:(ABCE)
A.支付原材料的运输费用 B.更换一批新的钳锤等手工工具
C.职工的教育培训费用 D.大型机床更新改造
E.设备的普通保养
3.投入产出表中的主要平衡关系有( ACD )。
A.总投入等于总产出
B.中间使用加最初投入等于总产出
C.第II象限总计等于第III象限总计
D.每种产品行总计等于相应的列总计
E.中间投入每一列的合计等于中间产品相应行的合计
4.下列项目中,属于经常转移的有(ABC)。
A.财产税 B.个人所得税
C.社会福利 D.遗产税
E.固定资产捐赠
5.下列属于金融交易项目的有(CDE )。
A.财政部门向民政部门拨救济款3000万元
B.某户居民购买股票后年底获得分红3000元
C.某户居民购买了2.5万元的国债
D.某企业向银行贷款200万元
E.某户居民向保险公司购买了2000元的保险
6.下列需要记入资产数量其他变化账户项目的有(ACDE)。
A.某地区由于修公路占用耕地100公顷
B.某地区将一批沙漠荒地建设成经济林
C.某单位因遭遇特大水灾造成重大经济损失
D.某单位由于债务人破产而无法追回债务人所欠的债务 E.某单位由于价格变化,使其所持有的资产增值200万元7.在国际收支平衡表中,属于服务贸易的有(ACDE)。
A.金融保险
B.我国向国外捐赠货物
C.运输
D.通讯
F.信息服务
8.在国民经济总量账户体系中,经常账户包括(ACE)。
A.货物和服务账户 B.重估价账户
C.生产账户 D.资产数量其他变化账户
E.收入分配和使用账户
9.确定劳动力资源总数的人口条件是(ABD)。
A.16周岁以上 B.具有劳动能力
C.无劳动能力 I).不被约束和管制
E.服刑人员
10.国民经济核算中主要应用的综合指数有(BDE)。
A.个体指数 B.拉氏指数
C.超越对数指数 D.帕氏指数
E.理想指数
三、判断题(判断正误,并说明理由。
每小题5分,共25分)
1.国民经济核算的生产范围只包括货物的生产。
1.错。
国民经济核算的生产范围除包括货物的生产外,还包括服务的生产。
2.工业总产出在本企业内可以重复计算。
2.错。
工业总产出是企业本期内不再进行加工的最终产品,但企业最终产品,有可能成为其它企业的中间产品。
因此,在企业内部不能重复计算,但在企业之间存在转移价值的重复计算。
3.国民总收入一定大于国内生产总值. 3.错。
不一定,因为:国民总收=GDP+来自国外的要素收入净额,所以两者的关系取决于来自国外的净要收入净额。
4.已知某部门期初金融资产总额为6000亿元,负债总额为7000亿元,净值2500亿元,
则部门期初非金融资产总额为3500亿元。
4.正确。
因:(金融资产+非金融资产)一负债=净值,则非金融资产=净值+负债一金融资产=2500+7000--6000=3500亿元 5.对外经济核算的记账单位是本位币。
5.错。
对外经济核算中的国外账户的记账单位必须是本国货币,但是国际收支平衡表的记账单位既可以是本国货币,也可以是外国货币,只要在表中的所有记账都折合成同一种货币就可以。
四、计算分析题
要求:(1)根据以上资料可采用什么方法计算国内生产总值?用你确定的方法分别计算国内生产总值,并编制该国的货物和服务账户。
(10分)
(2)计算该年度的国民总收入、国民可支配总收入和国民总储蓄,并编制国民可支配收入使用账户。
(10分)
(3)计算国际收支平衡表中经常项目收支差额,编制局部国际收支平衡表并根据结果对国际收支情况作简要分析。
(10分)
解:(1)(10分)
根据资料可采用生产法和支出法计算国内生产总值。
生产法:GDP=总产出一中间消耗=6500--3400=3100(亿美元)
支出法:GDP=总消费+总投资+净出口=1990+920+(280—90)=3100(亿美元)
货物和服务账户单位:亿美元
(2)(10分)
国民总收入=国内生产总值+来自国外的要素收入净额
=3100+(50—200)一2950(亿美元)
国民可支配总收入=国收总收入+来自国外经常转移收入净额
=2950+(100—40)=3010(亿美元)
国民总储蓄=国民可支配收入一最终消费=3010一1990=1020(亿美元)
国民可支配收入账户 单位:亿美元
(3)经常项目收支差额=出口总额一进口总额=280—90=190(
亿美元)
国际收支平衡表(局部) 单位:亿美元
根据计算结果经常项目收支差额大于0,即出现顺差,表明该国国际收支状况良好。