某工业大学微电子工艺基础掺杂技术
- 格式:pptx
- 大小:6.99 MB
- 文档页数:78
微电子制造工艺技术微电子制造工艺技术是指用于制造微电子器件的一系列工艺技术,主要包括光刻、薄膜沉积、离子注入、蚀刻和扩散等步骤。
这些工艺技术在现代电子器件制造中起着至关重要的作用,直接影响着微电子器件的性能和可靠性。
首先,光刻是微电子制造中的关键步骤之一。
它通过使用光刻胶和光刻机等设备,在硅片表面上形成微细的图案。
光刻胶光敏剂的遮蔽能力和图案的精度决定了光刻的质量。
光刻的目标是将芯片上的微米级图案转移到硅片上,以创建集成电路的不同功能区域。
其次,薄膜沉积是微电子制造过程中不可或缺的步骤之一。
它通过在硅片表面上沉积各种材料薄膜,例如金属、氧化物和多晶硅等,来实现各种电子器件所需的结构和功能。
薄膜的质量和厚度均匀性对器件的性能和可靠性起着重要作用。
离子注入是一种常用的微电子制造工艺技术,它用于调节硅片的电学性能。
通过将离子注入硅片,可以改变硅片的电导率和掺杂浓度,从而实现不同类型的电子器件的制造。
离子注入的精度和均匀性是确保器件性能一致性的关键因素。
蚀刻技术在微电子制造中也起着重要作用。
它通过使用蚀刻液将不需要的材料从硅片上去除,以形成所需的结构和图案。
蚀刻的选择性和精度对器件的性能和可靠性有着重要的影响。
最后,扩散是微电子制造中的一种关键工艺技术。
它通过在硅片表面扩散掺杂物,例如硼和磷等,来改变硅片的导电性能。
扩散的时间和温度控制非常重要,以确保所得到的电子器件具有一致的性能。
总结起来,微电子制造工艺技术是实现集成电路制造的基础。
它们的精度、均匀性和可重复性对微电子器件的性能和可靠性具有重要影响。
随着微电子技术的不断发展,对工艺技术的要求也越来越高。
因此,不断改进和创新微电子制造工艺技术,提高制造效率和器件性能,是当前微电子制造领域面临的重要挑战。
微电子工艺技术引言微电子工艺技术是现代电子工程领域中的关键技术之一。
它主要涉及到在微米或纳米尺度范围内,对半导体材料进行加工和制备的技术方法。
微电子工艺技术的发展使得集成电路的制造变得更加精细化和复杂化,从而推动了电子设备的发展和智能化。
本文将介绍微电子工艺技术的基本原理、常用的工艺步骤以及最新的研究进展。
基本原理微电子工艺技术主要基于半导体材料的特性和物理原理进行设计和研究。
它通过在半导体表面上进行一系列加工步骤,形成电子元件和电路。
这些加工步骤包括:光刻、沉积、蚀刻、离子注入、热处理等。
光刻是微电子工艺中最关键的步骤之一。
它通过将光敏感的光刻胶涂覆在半导体表面上,然后通过光学投影曝光和显影的方式,将电路的图形转移到光刻胶上。
接着,通过蚀刻的方式,将暴露在光刻胶上的区域去除,以形成所需的电路图形。
沉积是指在半导体表面上进行材料层的沉积,主要是用于形成导电层、绝缘层和敏感层等。
常用的沉积方法包括化学气相沉积(CVD)、物理气相沉积(PVD)和溅射沉积等。
蚀刻是指通过化学或物理的方式,使材料表面的部分区域被移除。
蚀刻可以用于去除不需要的材料,在半导体制造过程中起到精确控制电路形状和结构的作用。
离子注入是将离子注入到半导体材料中,改变其导电性质的过程。
离子注入可以形成导电层和控制器件的电性能。
热处理是通过高温处理,使材料发生结构和性能的改变。
热处理可以提高材料的晶格结构和电学性能,从而改善器件的性能。
工艺步骤微电子工艺技术涉及的步骤较为复杂,下面将介绍一般情况下的典型工艺步骤:1. 表面清洁表面清洁是微电子工艺中的第一步,它可以去除杂质、氧化物和有机物等对器件性能的影响。
常用的清洗方法包括浸泡清洗、超声波清洗和等离子体清洗等。
2. 沉积沉积是指在半导体表面上沉积材料层,形成所需的结构和功能。
常用的材料包括金属、绝缘层和敏感层等。
沉积方法根据要求的材料和性能不同,选择不同的方法,如化学气相沉积、物理气相沉积和溅射沉积等。
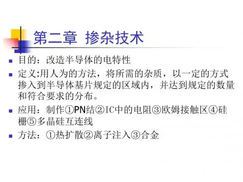
某工业大学微电子工艺基础掺杂技术引言微电子工艺是现代电子技术的基础,而掺杂技术在微电子工艺中起着至关重要的作用。
掺杂技术是指通过控制材料中杂质的添加来改变材料的电学性质。
掺杂技术在半导体器件制造过程中广泛应用,如晶体管、二极管等。
在某工业大学的微电子工艺基础课程中,学生将学习掺杂技术的原理、方法和应用。
本文将介绍某工业大学微电子工艺基础掺杂技术课程的主要内容和学习目标,以及掺杂技术的基本原理和常用方法。
此外,还将讨论掺杂技术在半导体器件制造中的应用,以及掺杂技术的未来发展方向。
课程内容和学习目标某工业大学微电子工艺基础掺杂技术课程旨在为学生提供掺杂技术的基本知识和实践技能。
课程内容包括:1.掺杂技术的概述:介绍掺杂技术的定义、历史背景和发展趋势。
2.掺杂技术的基本原理:讲解杂质对半导体材料电学性质的影响,包括杂质浓度、杂质类型和杂质分布。
3.掺杂技术的常用方法:详细说明掺杂技术中常用的方法,包括离子注入、扩散和气相掺杂等。
4.掺杂工艺的优化与控制:介绍掺杂工艺的优化和控制策略,包括掺杂剂选择、掺杂温度和时间的控制等。
5.掺杂技术的应用:探讨掺杂技术在半导体器件制造中的应用,如晶体管、二极管和太阳能电池等。
6.掺杂技术的未来发展:展望掺杂技术的未来发展方向,如新型掺杂方法的研究和应用等。
学习目标包括:•了解掺杂技术的基本概念和原理。
•掌握掺杂技术的常用方法和工艺优化技巧。
•理解掺杂技术在半导体器件制造中的应用。
•能够分析和解决掺杂技术相关问题。
•具备掺杂技术的实验操作和数据处理能力。
掺杂技术的基本原理和常用方法基本原理掺杂技术利用杂质原子在半导体晶格中的替代和插入来改变材料的电学性质。
杂质原子可以改变半导体材料的导电性质,使其具有不同的电子能带结构。
掺杂分为两类:n型掺杂和p型掺杂。
n型掺杂是向半导体材料中引入电子供体,增加自由电子浓度;p型掺杂是向半导体材料中引入空穴供体,增加空穴浓度。
常用方法1.离子注入:离子注入是一种常用的掺杂方法,它通过高能离子的轰击,将杂质原子注入半导体材料中。
对半导体技术、微电子技术、集成电路技术三者的浅略认识一、半导体技术、微电子技术、集成电路技术三者的联系与区别我们首先从三者的概念或定义上来分别了解一下这三种技术.半导体技术就是以半导体为材料,制作成组件及集成电路的技术。
在电子信息方面,绝大多数的电子组件都是以硅为基材做成的,因此电子产业又称为半导体产业。
半导体技术最大的应用便是集成电路,它们被用来发挥各式各样的控制功能,犹如人体中的大脑与神经。
微电子技术是随着集成电路,尤其是超大型规模集成电路而发展起来的一门新的技术,是建立在以集成电路为核心的各种半导体器件基础上的高新电子技术,为微电子学中的各项工艺技术的总和.集成电路技术,在电子学中是一种把电路小型化的技术。
采用一定的工艺,把一个电路中所需的各种电子元件及布线互连一起,制作在一小块或几小块半导体晶片或介质基片上,然后封装在一个管壳内,成为具有所需电路功能的微型结构。
(以上三者概念均来源于网络)这般看来,三者概念上互相交叉,却也略有区别。
依我这个初次接触这三个名词、对电子信息几乎一窍不通的大一新生来看,半导体技术是其他二者技术的基础,因为半导体是承载整个电子信息的基石,不管是微电子还是集成电路,便是以半导体为材料才可以建造、发展。
而微电子技术,个人感觉比较广泛,甚至集成电路技术可以包含在微电子技术里。
除此之外,诸如小型元件,如纳米级电子元件制造技术,都可以归为微电子技术。
而集成电路技术概念上比较狭窄,单单只把电路小型化、集成化技术,上面列举的小型元件制造,便不能归为集成电路技术,但可以归为微电子技术。
以上便是鄙人对三者概念上、应用上联系与区别的区区之见,如有错误之处还望谅解。
二、对集成电路技术的详细介绍首先我们了解一下什么是集成电路。
集成电路是一种微型电子器件或部件.人们采用一定的工艺,把一个电路中所需的各种元件及布线互连一起,制作在一小块或几小块半导体晶片或介质基片上,然后封装在一个管壳内,成为具有所需电路功能的微型结构。