东风7型内燃机车故障处理
- 格式:doc
- 大小:26.00 KB
- 文档页数:3
( 安全论文 )单位:_________________________姓名:_________________________日期:_________________________精品文档 / Word文档 / 文字可改东风七型内燃机车柴油机常见故障分析及处理(最新版)Safety is inseparable from production and efficiency. Only when safety is good can we ensure better production. Pay attention to safety at all times.东风七型内燃机车柴油机常见故障分析及处理(最新版)摘要本论文首先对机车柴油机的作用以及当前的发展形势作了基本的简介,再次对东风七型柴油机基本工作原理、主要部件及其构造进行了阐述,同时对柴油机的各系统的作用及容易发生的故障部件、系统作简要叙述,然后结和我段所配属机车柴油机的实际情况对机车柴油机运行故障原因、判断方法、处理方法进行研究。
希望通过这些研究,对本单位的机车柴油机的故障排除有一定帮助,能尽量减少机破和运缓的发生。
柴油机作为内燃机车的动力设备,其运行状态的好坏直接影响到机车的安全可靠运行,希望通过这些研究,减少机破和运缓的发生,以适应铁路跨跃式发展的需要。
通过对东风七型机车柴油机运行故障分析及处理方法研究,可以至少做到:(1)预防故障的发生或防止事故的扩大。
(2)进行应急处理、减少机破事故。
(3)对其他机务段故障发生造成事故后,进行事后分析,以便确认责任和吸取教训。
关键词:柴油机,故障分析,判断方法,处理方法第一章、绪论1.1阐述柴油机的作用及其发展状态1.1.1柴油机的作用柴油机是我国铁路、交通运输、工矿等行业应用比较广泛的动力之一。
机车柴油机是用于内燃机车的柴油机。
由于柴油机热效率高,在世界范围内的铁路机车上已经得到了广泛的使用。
东风7型内燃机车故障处理一、运行中柴油机突然停机运行中的应急处理:1、司机首先确认差示红灯和燃油压力,副司机迅速到电气间确认ZK12(XK处)、机械间手摸DLS(A型LC)线圈、确认复原手柄的位置、检查差示压力计。
2、差示压力计或J3误动作,检查差示压力计和J3后,重新启机。
3、ZK12跳开恢复:再次启机时,若闭合某个开关后, ZK12跳开,为该条电路短路。
注:启机过程中检查DLS后是否吸合,不吸合为相关电路断路或DLS本身故障。
如果松手释放:如油压正常为油压继电器及相关电路故障。
4、超速停车装置误动作,恢复复原手柄。
5、调速器故障时,二人联系好,可人为扳供油拉杆启机,维持运行。
(无母表防飞车)6、DLS线圈故障:检查其防缓母、座螺丝、线圈接线和Rdls,做相应的处理,机油压力正常时,可顶死DLS维持运行。
二、闭合辅助发电开关AK5不发电的原因及处理1、FLC不吸合应急处理:(控制电路)⑴.直接顶死FLC(转固定发电时立即撤除)。
⑵.有时间查找AK5、J10反、GFC反、RBC正和FLC主触头。
2、FLC吸合查辅助电路。
⑴.脱扣开关ZK2跳开或故障,闭合ZK2故障时短接。
⑵.F LC主触头接触不良:打磨。
⑶.电压调整器故障或插头松脱:检查插头锁紧。
(两套装置时,断A5K倒备用)⑷.Rdt1和Rdt2接线断或烧损,接好线或倒备用电阻。
(移动卡环时,应向两接线之间移动)。
⑸.QD接线盒及电机接线松脱时坚固。
3、使用固定发电维持运行。
三、不泵风第一步:更换另一泵第二步:手按AN2。
第三步:顶死YC(若有YRC时,首先顶死YRC,然后手动顶YC),风满后撤下YC。
第四步:检查4、5RD保险:不良时更换。
四、运行中柴油机不调速1、驱动器故障或插头不良时:更换驱动器插件。
2、司机控制器触指不良:打磨。
3、J1正联锁不良:打磨调整。
4、步进电机故障:断步进电机电源,手拧齿轮人为调速。
五、主回路接地处理方法运行中的应急处理:主手柄回零,恢复DJ,提手柄加载,副司机盯紧6个牵引电机电流表,(不接地时,为瞬间接地,维持运行)再次接地的瞬间,如某台电机的电流表指针异常,可甩掉该电机,并将DK打至负端,回段修理。
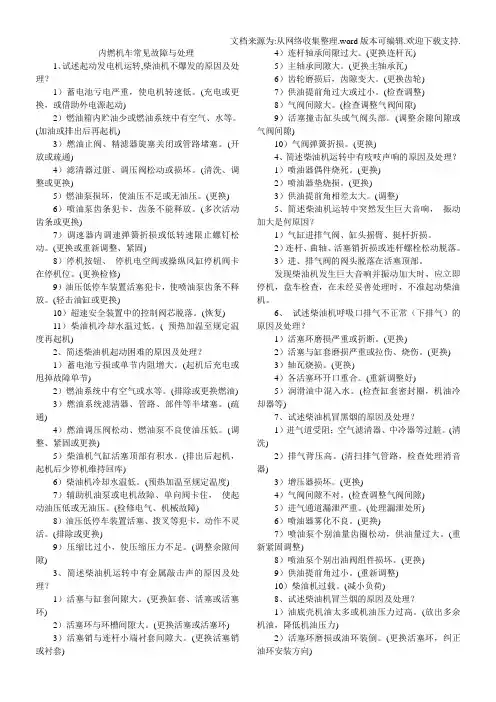
内燃机车常见故障与处理1、试述起动发电机运转,柴油机不爆发的原因及处理?1)蓄电池亏电严重,使电机转速低。
(充电或更换,或借助外电源起动)2)燃油箱内贮油少或燃油系统中有空气、水等。
(加油或排出后再起机)3)燃油止阀、精滤器旋塞关闭或管路堵塞。
(开放或疏通)4)滤清器过脏、调压阀松动或损坏。
(清洗、调整或更换)5)燃油泵损坏,使油压不足或无油压。
(更换)6)喷油泵齿条犯卡,齿条不能释放。
(多次活动齿条或更换)7)调速器内调速弹簧折损或低转速限止螺钉松动。
(更换或重新调整、紧固)8)停机按钮、停机电空阀或操纵风缸停机阀卡在停机位。
(更换检修)9)油压低停车装置活塞犯卡,使喷油泵齿条不释放。
(轻击油缸或更换)10)超速安全装置中的控制阀芯脱落。
(恢复)11)柴油机冷却水温过低。
( 预热加温至规定温度再起机)2、简述柴油机起动困难的原因及处理?1)蓄电池亏损或单节内阻增大。
(起机后充电或甩掉故障单节)2)燃油系统中有空气或水等。
(排除或更换燃油) 3)燃油系统滤清器、管路、部件等半堵塞。
(疏通)4)燃油调压阀松动、燃油泵不良使油压低。
(调整、紧固或更换)5)柴油机气缸活塞顶部有积水。
(排出后起机,起机后少停机维持回库)6)柴油机冷却水温低。
(预热加温至规定温度)7)辅助机油泵或电机故障、单向阀卡住,使起动油压低或无油压。
(检修电气、机械故障)8)油压低停车装置活塞、拨叉等犯卡,动作不灵活。
(排除或更换)9)压缩比过小,使压缩压力不足。
(调整余隙间隙)3、简述柴油机运转中有金属敲击声的原因及处理?1)活塞与缸套间隙大。
(更换缸套、活塞或活塞环)2)活塞环与环槽间隙大。
(更换活塞或活塞环)3)活塞销与连杆小端衬套间隙大。
(更换活塞销或衬套)4)连杆轴承间隙过大。
(更换连杆瓦)5)主轴承间隙大。
(更换主轴承瓦)6)齿轮磨损后,齿隙变大。
(更换齿轮)7)供油提前角过大或过小。
(检查调整)8)气阀间隙大。
(检查调整气阀间隙)9)活塞撞击缸头或气阀头部。
2024年内燃机车走行部常见故障及救援方法常见故障:
1. 发动机无法启动:可能是燃油供应问题,可以检查燃油泵和燃油滤清器是否正常工作,是否有足够的燃油供应。
2. 发动机失火:可能是点火系统故障,可以检查火花塞和点火线是否正常工作,是否有足够的点火能量。
3. 发动机失速:可能是空气滤清器堵塞,可以检查空气滤清器是否干净,是否需要更换。
4. 变速器打滑:可能是离合器故障,可以检查离合器片和离合器油是否正常工作,是否需要更换。
5. 制动失效:可能是刹车油不足或刹车片磨损,可以检查刹车油量和刹车片磨损情况,是否需要添加刹车油或更换刹车片。
救援方法:
1. 如果发动机无法启动,可以尝试使用启动器进行启动,如果依然无法启动,可以联系维修人员进行救援。
2. 如果发动机失火,可以断开电源,等待一段时间后重新启动,如果问题依然存在,可以联系维修人员进行救援。
3. 如果发动机失速,可以检查空气滤清器是否干净,如果需要更换可以联系维修人员进行救援。
4. 如果变速器打滑,可以停车检查离合器片和离合器油是否正常工作,如果需要更换可以联系维修人员进行救援。
5. 如果制动失效,可以尝试加注刹车油,如果问题依然存在,可以联系维修人员进行救援。
总之,对于内燃机车走行部的常见故障,如果自身无法解决,最好及时联系维修人员进行救援,以确保驾驶安全。
2010年DF7型机车应急故障处理演练内容一、柴油机工作时,出现水温超高有那些原因?1、柴油机水泵故障,如水泵叶轮与水泵轴松脱或水泵漏气等。
2、水管路堵塞。
3、冷却水量不足或通水阀关闭。
4、柴油机燃烧不良,造成废气温度过高。
5、冷却风扇不转或转速低。
6、柴油机高负荷时间长。
7、冷却器冻结或水温表故障。
二、造成柴油机敲缸的原因有那些?1、柴油机起机时敲缸,启动后消失,说明起机前燃烧室内存积了燃油。
2、柴油机油、水温度低。
3、喷油泵喷雾质量差,甚至有滴油现象。
4、柴油机转速低,各缸喷油量相差悬殊。
5、喷油提前角迟后,后燃现象严重。
6、排气阀故障,不能开启时,作功后的废气带着尚未燃烧的燃油倒流到稳压箱,在稳压箱内有放炮声,并伴有增压器喘振。
7、活塞、缸套配合间隙大或气门弹簧断裂,进排气门冷态间隙过小或无间隙,或活塞销堵脱落,喷油器掉头、气门掉块等落入燃烧室内,均会造成机械撞击声。
三、JZ-7型空气制动机中均管漏泄时有何现象?自阀手柄前五位时,与均衡风缸漏泄现象相同,取柄位时,均衡风缸排气速度正常,制动管压力逐渐下降。
四、使用自阀操纵机车时,机车自动或缓解不良,但使用单阀正常时为分配阀故障,使用单阀、自阀操纵,机车制动缓解均不良时,则为作用阀故障。
五、柴油机冒白烟的原因有哪些?答;主要原因是水分进入气缸内参与燃烧:1、进入气缸内的空气含有大量水分。
2、染有中含有水分。
3、汽缸水套密封不良或其它原因,使水进入气缸。
六、机车运行中过流继电器动作后,应如何处理?答;过流继电器LJ动作后,将主手柄回“0”位,人工解锁LJ后在将主手柄提至“降”位及“降”位以上。
如某一牵引电动机的电流表显示过大,为该牵引电动机油短路故障。
用故障开关将其切除后,维持运行。
如将主手柄提至“降”位后,各牵引电动机的电流显示相差较小,而直流输出电流表显示很大。
直流输出电压表显示很小时,为硅整流1ZL中的某整流元件损坏,造成短路。
此时应将主手柄回“0”位,检查整流元件的连接铜导线,变色时卸下,维持运行。
东风七型内燃机车柴油机常见故障分析及处理摘要本论文首先对机车柴油机的作用以及当前的发展形势作了基本的简介,再次对东风七型柴油机基本工作原理、主要部件及其构造进行了阐述,同时对柴油机的各系统的作用及容易发生的故障部件、系统作简要叙述,然后结和我段所配属机车柴油机的实际情况对机车柴油机运行故障原因、判断方法、处理方法进行研究。
希望通过这些研究,对本单位的机车柴油机的故障排除有一定帮助,能尽量减少机破和运缓的发生。
柴油机作为内燃机车的动力设备,其运行状态的好坏直接影响到机车的安全可靠运行,希望通过这些研究,减少机破和运缓的发生,以适应铁路跨跃式发展的需要。
通过对东风七型机车柴油机运行故障分析及处理方法研究,可以至少做到:(1)预防故障的发生或防止事故的扩大。
(2)进行应急处理、减少机破事故。
(3)对其他机务段故障发生造成事故后,进行事后分析,以便确认责任和吸取教训。
关键词:柴油机,故障分析,判断方法,处理方法第一章、绪论1.1阐述柴油机的作用及其发展状态1.1.1柴油机的作用柴油机是我国铁路、交通运输、工矿等行业应用比较广泛的动力之一。
机车柴油机是用于内燃机车的柴油机。
由于柴油机热效率高,在世界范围内的铁路机车上已经得到了广泛的使用。
柴油机按结构形式的不同,分风冷和水冷,增压与非增压柴油机;按柴油机转速和活塞平均速度的不同,又分低速柴油机、中速柴油机和高速柴油机;按使用用途可分为船用、路用和固定发电用柴油机。
一般交通航运部门多数采用低速柴油机,交通运输、工矿企业用的大多为高速柴油机,铁路运输牵引用内燃机车动力采用中速和高速增压柴油机。
机车柴油机是用于内燃机车的柴油机。
是内燃机车的动力装置,又称压燃式内燃机。
由于柴油机热效率高,在世界范围内的铁路机车上已经得到了广泛的使用。
柴油机在动力设备上,发生的故障约占设备故障的40% ~ 60%左右。
因此,正确诊断故障原因和排除故障,是保证动力设备正常运用的重要举措。
内燃机车走行部常见故障及救援方法内燃机车走行部是指内燃机车的发动机、传动系统以及车轮和刹车系统等组成部分。
在日常使用中,可能会遇到一些常见的故障,有时候这些故障可能会导致车辆无法正常行驶。
下面将介绍一些常见的故障及相应的救援方法。
1. 发动机无法启动:这可能是由于电池电量低或者点火系统故障导致的。
救援方法可以是使用备用电池启动,或者检查点火线圈和点火塞等部件是否正常工作。
2. 发动机出现异响:发动机出现异响可能是由于活塞、曲轴、连杆等部件磨损严重导致的。
救援方法可以是拆卸发动机并进行维修或更换。
3. 变速器无法挂入档位:变速器无法挂入档位可能是由于离合器故障或者变速器油液不足造成的。
救援方法可以是检查离合器液位并加注液体,或者检查并更换离合器。
4. 车轮打滑:车轮打滑可能是由于路面湿滑或者轮胎无法保持良好的抓地力导致的。
救援方法可以是更换胎面较新的轮胎,或者在路面湿滑时慢速行驶以降低打滑的风险。
5. 刹车失灵:刹车失灵可能是由于刹车片磨损严重或者刹车油液漏失导致的。
救援方法可以是更换刹车片并加注足够的刹车油,或者检查并修复刹车系统的漏失问题。
6. 悬挂系统故障:悬挂系统故障可能导致车辆行驶时出现颠簸或者悬挂高度异常等问题。
救援方法可以是检查并更换磨损的悬挂部件,或者调整悬挂系统的高度。
7. 转向失灵:转向失灵可能是由于转向系统的故障或者转向零件松动导致的。
救援方法可以是检查并更换故障的转向部件,或者紧固转向零件。
当遇到以上故障时,如果条件允许,可以尝试自行进行简单的救援和维修。
但是对于较严重的故障或者不具备维修条件的情况,建议及时联系专业的救援人员,他们会根据具体情况采取相应的救援措施。
在救援之前,为了避免更严重的损坏或者危险的事故发生,我们应该首先确保自身安全,尽量将故障车辆移至安全的地方,并警示其他车辆。
在故障发生期间,要保持冷静,不要慌乱操作,以免错过救援的最佳时机或者造成更严重的后果。
总的来说,对于内燃机车走行部的故障,我们应该及时采取相应的救援措施,保证车辆能够尽快回复正常,以确保行车安全。
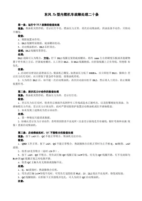
东风7c型内燃机车故障处理二十条第一条:运行中DLS故障的检查处理现象:柴油机突然停机,差示红灯不亮,燃油压力正常,再次启动柴油机,供油齿条不动作,只转动不爆发。
检查:1、极限装置未作用。
2、DLS线圈明显烧损,底座螺丝松动。
3、启动柴油机时,DLS芯杆顶出。
说明:DLS线圈用罩罩住。
处理:DLS故障可人为吸合,方法:拧下DLS线圈支架的底座螺丝,将约1mm左右的硬度压板或其他硬物置于停车阀上方后,拧紧底座螺丝,人工闭合DLS。
如DLS线圈烧损,应折除线圈上正负导线,用绝缘布包扎。
注意:1、启动时应密切注意滑油压力,柴油机已爆发。
如滑油压力低于80KPA,应立即松开DLS;操纵台差示压力红灯亮时,应立即按下紧急停车按钮,使柴油机停机。
2、人为闭合DLS后,如不能一次启动柴油机,再次启动前应松开DLS,然后再人工闭合,防止极限装置作用。
第二条:差示压力计动作的检查处理现象:柴油机突然停机,燃油压力为零,差示红灯亮。
检查:1、差示压力红灯亮时,检查差示液面升高到停车工作线或盐水已被吹出,以及防爆阀处有渗油,为曲轴箱压力升高,差示压力计真动作,此时严禁切除保护装置启动柴油机或打开曲轴箱盖。
2、如未发现上述情况为差示误动作。
处理:1、第一种情况只能请求救援。
2、如确认差示压力计误动作,查明原因排查不良处所(注意差示接线是否有碰线,银针弯曲和水滴现象)重新启动柴油机。
第三条:启动柴油机时,QC不能吸合的检查处理现象:按下1AN后,QC不能正常吸合,柴油机无法启动。
检查:1、QBD工作正常,按下1AN,QC不能正常吸合,换副操纵台启机正常时为主手柄8j、8d触指、1AN 虚接。
2、检查SJ是否吸合(延时120秒)。
3、按下1AN,QC不吸合,用负试灯触QC线圈正端245#导线,灯亮为QC线圈开路,灯不亮故障为B4/9到QC线圈正端之间电路开路。
4、检查QC主触头有无烧损或接触不良。
处理:1、8j、8d虚接时,换副操纵台启机。
内燃机车常见故障与处理1、试述起动发电机运转,柴油机不爆发的原因及处理?1)蓄电池亏电严重,使电机转速低。
(充电或更换,或借助外电源起动)2)燃油箱内贮油少或燃油系统中有空气、水等。
(加油或排出后再起机)3)燃油止阀、精滤器旋塞关闭或管路堵塞。
(开放或疏通)4)滤清器过脏、调压阀松动或损坏。
(清洗、调整或更换)5)燃油泵损坏,使油压不足或无油压。
(更换)6)喷油泵齿条犯卡,齿条不能释放。
(多次活动齿条或更换)7)调速器内调速弹簧折损或低转速限止螺钉松动。
(更换或重新调整、紧固)8)停机按钮、停机电空阀或操纵风缸停机阀卡在停机位。
(更换检修)9)油压低停车装置活塞犯卡,使喷油泵齿条不释放。
(轻击油缸或更换)10)超速安全装置中的控制阀芯脱落。
(恢复)11)柴油机冷却水温过低。
( 预热加温至规定温度再起机)2、简述柴油机起动困难的原因及处理?1)蓄电池亏损或单节内阻增大。
(起机后充电或甩掉故障单节)2)燃油系统中有空气或水等。
(排除或更换燃油) 3)燃油系统滤清器、管路、部件等半堵塞。
(疏通)4)燃油调压阀松动、燃油泵不良使油压低。
(调整、紧固或更换)5)柴油机气缸活塞顶部有积水。
(排出后起机,起机后少停机维持回库)6)柴油机冷却水温低。
(预热加温至规定温度)7)辅助机油泵或电机故障、单向阀卡住,使起动油压低或无油压。
(检修电气、机械故障)8)油压低停车装置活塞、拨叉等犯卡,动作不灵活。
(排除或更换)9)压缩比过小,使压缩压力不足。
(调整余隙间隙)3、简述柴油机运转中有金属敲击声的原因及处理?1)活塞与缸套间隙大。
(更换缸套、活塞或活塞环)2)活塞环与环槽间隙大。
(更换活塞或活塞环)3)活塞销与连杆小端衬套间隙大。
(更换活塞销或衬套)4)连杆轴承间隙过大。
(更换连杆瓦)5)主轴承间隙大。
(更换主轴承瓦)6)齿轮磨损后,齿隙变大。
(更换齿轮)7)供油提前角过大或过小。
(检查调整)8)气阀间隙大。
(检查调整气阀间隙)9)活塞撞击缸头或气阀头部。
2005年第一次铁道部东风7G 型内燃机车投标标书检修手册空气制动装置EQJ27B-18A-00-000 图1空气制动装置系统图1 明细表2 工作原理和主要技术参数2.1 工作原理东风7G型内燃机车的空气管路系统包括风源装置、空气制动装置、辅助用风装置。
由它们来完成机车的制动、缓解、撒砂、鸣笛、自动控制和一些辅助功能。
空气制动装置是机车减速、停车的装置,本车采用的是JZ-7型(双端)操纵的机车空气制动机。
主要部件包括自动制动阀、单独制动阀、中继阀、分配阀、作用阀和各种容积风缸。
控制关系是:a) 自动制动阀-均衡风缸-中继阀-列车管压力---机车分配阀-作用阀-机车制动缸;--车辆分配阀-车辆制动缸;b) 单独制动阀-作用阀-机车制动缸。
辅助用风装置是由减压阀、低压风缸、电空阀等组成,来完成机车的撒砂、鸣笛、自动控制和一些辅助功能。
空气压缩机是机车的供风装置,空气压缩机压出的压缩空气经散热、油水分离、干燥处理后进入总风缸备用。
两台空气压缩机、双塔干燥器安装在辅助室内,散热器、油水分离器安装在辅助室右上方,油水分离器的排污管引到车下。
两个总风缸都安装在车下,燃油箱的前后端各一个。
在司机室两个操纵台上,各装有一套自动制动阀和单独制动阀。
两套自动制动阀共用一个中继阀,共用一个过充风缸,各有一个均衡风缸,其中一个均衡风缸与过充风缸为一体,安装在主操纵台下,另一个均衡风缸在副操纵台下;中继阀、分配阀和作用阀以及其它制动附件均组装在阀类安装架上,阀类安装架安装在制动室。
车体内的总风管、列车管主管安装在左侧纵梁内。
转向架制动缸管安装在车体右侧下方,每个转向架配置一个截门,主、副台上的制动缸管压力表分别显示两个转向架的制动缸管压力。
低压风缸安装在司机室副台座椅后方地板下,分别向窗刮雨器、电器柜内提供用风;另外在冷却室下安装了一个3.6L的小风缸,供风扇和百页窗操纵用风。
后撒砂电磁阀和后风笛电磁阀安装在阀类安装架上。
内燃机车走行部常见故障及救援方法模版内燃机车是一种广泛应用的机动车辆,不论是在日常使用还是在长途旅行中,都可能遇到各种故障。
了解常见故障及相应的救援方法对于驾驶内燃机车的人来说是非常重要的。
本文将介绍内燃机车走行部常见故障及救援方法,以供参考。
一、轮胎故障内燃机车的轮胎故障主要包括爆胎和漏气。
当出现轮胎故障时,驾驶人应该立即停车检查,并及时采取相应的救援方法。
1.爆胎爆胎是指轮胎因为受到外力冲击或破损,导致胎面损坏而出现爆破的情况。
当发现爆胎时,驾驶人应该立即将车辆移到安全地带停车,并按照以下步骤进行救援:(1)切记不要急踩刹车,要尽量保持车辆的稳定性;(2)牢记车辆的方向,将方向盘保持直线方向;(3)逐渐踩下刹车,减速停车;(4)打开双闪灯,确保其他车辆能够看到你的车辆。
2.漏气当轮胎漏气时,驾驶人应该尽快找到合适的地方停车,并及时采取相应的救援方法,具体救援步骤如下:(1)找到平稳的路肩停车,尽量避免在道路上停车;(2)关闭引擎,保持车辆稳定;(3)在安全的条件下,用打气筒为轮胎补气,如果无法补气,则需要更换备胎;(4)开车前,要确保轮胎已经充满气,并且没有漏气的情况。
二、刹车故障刹车故障是内燃机车走行部常见的故障之一,出现刹车故障时,不仅会影响驾驶人的安全,还会对其他车辆和行人造成潜在威胁。
因此,驾驶人应该及时采取相应的救援措施。
1.刹车失灵当发现刹车失灵时,驾驶人应该保持冷静,并立即采取以下救援方法:(1)尽量使用手刹来制动车辆,手刹位于驾驶座位旁边;(2)如果手刹也失灵,可以尝试用低速挡下降来减速,然后通过切断点火来停车;(3)打开双闪灯,确保其他车辆能够看到你的车辆。
2.刹车失灵预警绝大多数内燃机车都配备有刹车失灵预警功能,当刹车系统出现故障时,会出现刹车故障警告灯的亮起。
一旦发现刹车故障警告灯亮起,驾驶人应该立即采取以下救援方法:(1)减速慢行,并保持安全距离;(2)找到合适的地方停车,避免在道路上停车;(3)检查刹车液的容量和质量,如果发现刹车液不足或污浊,需要及时更换刹车液;(4)如果刹车故障警告灯一直亮起,建议驾驶人立即联系专业的汽车维修服务点进行救援和维修。
东风7G型(DF7G)内燃机车故障处理说明:1、DF7G机车故障判断顺序:首先看微机屏的显示,检查是否有输入,没有输入应检查开关、输入信号、接线等,没有输出为微机故障,微机显示输入、输出均正常应检查电器、联锁、保险、脱扣开关等。
2、DF7G机车的固态继电器A1-A6、B1-B3处理故障应首先观察指示灯是否亮,同时注意固态继电器接线以及换向器接线容易松动,应加强检查。
3、检查故障应注意电器动作顺序:开关—PLC输入—-PLC输出—固态继电器—电器线圈—电器动作。
4、本故障处理方法未全部上车检验,仅供判断故障参考。
一、机车PLC故障:现象:1)微机不工作,微机屏显示。
检查处理:1、如果控制输出脱扣开关(QFDV)脱扣,可恢复。
现象:2)微机不工作,微机屏不显示。
检查处理:1、检查24V电源(VC1)输出、输入是否良好,保险管是否烧损,插座是否接触良好;可更换保险管或者换另一套。
2、检查微机箱POWER 3001F和3000F接线是否松脱,电源指示灯是否工作。
接线松脱时,紧固接线。
3、检查微机输入脱扣开关(QFLV)是否脱扣。
4、检查控制输出脱扣开关(QFDV)是否脱扣。
二、不单打滑油现象:合滑油泵开关,滑油泵不转。
检查处理:1)微机屏无输入。
(IR013:14)滑油泵开关(1-2SALP)接线断线或者接触不良。
处理:整修不良处所。
现象:2)微机屏有输入,有输出(IR102:01)。
检查处理:1、检查固态继电器A1接线2004#(输入)203#(输出)是否良好,指示灯是否正常。
2、滑油泵脱扣开关(QFLP)是否脱扣。
3、滑油泵接触器(KMLP)是否吸合到位。
三、不打燃油现象:合燃油泵开关,燃油泵不工作。
现象:1)微机屏无输入。
(IR013:13)燃油泵开关(1-2SAFP)开关接线是否断线或者接触不良。
现象:2)微机屏有输入,有输出(IR102:00)。
检查处理:1、检查固态继电器A1接线2002#(输入)201#(输出)是否良好,指示灯是否正常。
内燃机车走行部常见故障及救援方法范本一、轮胎故障1. 爆胎若发生爆胎,应立即减速,并握紧方向盘保持稳定。
切勿急刹车或猛打方向,并逐渐减速移到安全的位置。
更换备用轮胎或联系救援人员进行修复。
2. 掉胎如果发现轮胎掉落,立即停车,并使用千斤顶提起车体,然后更换新的轮胎。
如果没有备用轮胎,应及时联系救援。
3. 后轮打滑遇到后轮打滑时,驾驶员应缓慢减速,减少油门,尽量保持车辆稳定。
不要急刹车,并尽量避免转动方向来避免进一步打滑。
二、制动系统故障1. 刹车失灵如果刹车失灵,应立即采取紧急措施。
首先,尽可能地将刹车踏板踩至底,用尽它的刹车能力。
其次,立即换挡到低档位,以引擎制动减慢车速。
最后,使用紧急制动系统,即拉手刹,来停车。
2. 刹车片磨损如果听到刹车片摩擦产生的尖锐声音,应尽快联系维修店更换刹车片。
在更换之前,要尽量避免紧急刹车和高速行驶,以免加剧磨损。
三、悬挂系统故障1. 悬挂系统漏油如果发现悬挂系统漏油,应立即停车检查。
如果是悬挂油封破裂或悬挂缓冲器出现问题,应尽快联系维修店进行修复。
2. 悬挂系统松动如果感觉到车辆行驶时悬挂松动,如有异响或跳动感,应尽快联系维修店进行检查和紧固。
四、轮毂故障1. 轮毂断裂如果发现轮毂断裂,应立即停车,并联系救援人员进行修复。
切勿继续驾驶,以免引起更严重的事故。
2. 轮毂锈蚀如果轮毂出现锈蚀,应到维修店进行检查和修复。
锈蚀轮毂可能会导致车轮螺栓松动甚至断裂,从而引发安全隐患。
五、变速器故障1. 变速器卡滞如果变速器卡滞,应立即停车,并检查变速器油液是否充足。
如果油液正常,可能是变速器的故障,需要找专业人士修复。
2. 变速器换挡不顺畅如果感觉到变速器换挡不顺畅,可能是由于变速器内部零件磨损或异物进入引起的。
应及时联系维修店进行检查和修复。
六、传动系统故障1. 离合器故障如果离合器失灵,应立即停车,并联系救援人员进行处理。
尽量避免强行启动车辆,以免进一步损坏传动系统。
中南大学网络教育毕业论文论文题目东风七型内燃机车柴油机常见故障分析及处理姓名周渠丰学号 13031070016189专业机械设计制造及其制动化(铁道机车方向)层次专升本学习中心太原学习中心指导教师宁俊学2015年 4 月23 日中南大学网络教育毕业论文(设计)任务书[1] 题目类型:①理论研究,②实验研究,③工程设计,④工程技术研究,⑤软件开发。
[2] 题目来源:①工作任务题,②生产实际题,③模拟或虚构题,④学生自选题。
本任务书必须网上报送学院,学院审批通过后,下载放置在学生论文首页。
目录摘要 (6)第一章、绪论 (7)1.1 阐述柴油机的作用及其发展状态 (7)1.1.1 柴油机的作用 (7)1.1.2 柴油机的发展状态 (7)第二章、东风7 内燃机车柴油机的构造与工作原理 (8)2.1 柴油机的概述 (8)2.2 柴油构造及其主要部件 (8)2.2.1东风7型柴油机的构造 (8)2.2.2东风7型柴油机的主要部件 (9)2.3柴油机的工作原理 (9)第三章、柴油机常见的故障简介 (9)3.1柴油机部件容易产生的故障简介 (9)3.1.1主要固定件 (9)3.1.2运动件 (10)3.1.3 配气机构 (11)3.1.4 调速控制装置 (11)3.2柴油机各系统容易产生的故障简介 (11)3.2.1 燃油系统 (11)3.2.2润滑系统(机油系统) (12)3.2.3冷却水系统 (12)3.2.4增压系统....................................... (12)第四章、东风7型柴油机常见的故障的判断与处理方法 (13)4.1柴油机启动时的故障判断与处理方法 (13)4.1.1柴油机启动时曲轴转动,但不爆发 (13)4.1.2柴油机飞车,但超速停车装置起作用 (13)4.1.3柴油机爆发声音不对,排气温度上升 (14)4.1.4柴油机不停机 (14)4.1.5柴油机机油压力低 (14)4.2 运行中柴油机的故障判断与处理方法 (15)4.2.1柴油机功率不稳 (15)4.2.2柴油机功率不足 (15)4.2.3柴油机突然停机 (16)4.2.4燃油系统排气不止 (16)4.2.5柴油机机油压力突降 (16)4.2.6柴油机机油有水 (17)4.2.7柴油机冒黑烟 (17)4.2.8柴油机冒白烟 (17)4.2.9柴油机排气,冒蓝烟 (18)第五章、总结与展望 (18)参考文献 (19)致谢 (20)摘要本论文首先对机车柴油机的作用以及当前的发展形势作了基本的简介,再次对东风七型柴油机基本工作原理、主要部件及其构造进行了阐述,同时对柴油机的各系统的作用及容易发生的故障部件、系统作简要叙述,然后结和我段所配属机车柴油机的实际情况对机车柴油机运行故障原因、判断方法、处理方法进行研究。
内燃机车走行部常见故障及救援方法内燃机车是一种常见的交通工具,但在使用过程中,常会遇到一些故障。
下面是内燃机车走行部常见故障及救援方法的详细介绍。
一、点火系统故障:1. 症状:发动机无法启动或启动困难。
2. 救援方法:a. 检查点火开关是否处于正确位置。
b. 检查蓄电池是否充电正常,电线是否松动或腐蚀。
c. 检查火花塞是否失效,是否需要更换。
二、燃油系统故障:1. 症状:发动机无法启动或启动后立即熄火。
2. 救援方法:a. 检查燃油是否充足,是否加错燃油。
b. 检查燃油泵是否正常工作,是否需要更换。
c. 检查燃油滤清器是否堵塞,是否需要清洁或更换。
三、冷却系统故障:1. 症状:发动机过热,冷却液泄漏。
2. 救援方法:a. 停止发动机,等待冷却液降温后检查液位。
b. 检查冷却液是否充足,检查冷却液管路是否有泄漏。
c. 检查恒温器和水泵是否正常工作,是否需要更换。
四、传动系统故障:1. 症状:变速器无法换挡或跳挡,驱动力不足。
2. 救援方法:a. 检查离合器是否机械故障,是否需要调整或更换。
b. 检查齿轮箱内齿轮是否损坏,是否需要维修或更换。
c. 检查传动链条或皮带是否松动或破损,是否需要调整或更换。
五、悬挂系统故障:1. 症状:悬挂部位有异常噪音,车身不稳。
2. 救援方法:a. 检查悬挂系统是否有松动或磨损现象,是否需要紧固或更换零件。
b. 检查减震器是否失效,是否需要更换。
c. 检查轮胎是否平衡,是否需要进行调整或更换。
六、刹车系统故障:1. 症状:刹车失灵或刹车力不足。
2. 救援方法:a. 紧急情况下,尽量采用紧急刹车方式(拉手刹或使用传统摩擦刹车),并尽快停车。
b. 检查刹车油液是否充足,是否有泄漏现象。
c. 检查刹车片是否磨损,是否需要更换。
七、转向系统故障:1. 症状:转向困难,转向器传动不顺畅。
2. 救援方法:a. 检查转向器传动部位是否有异物阻塞或松动现象,是否需要清理或紧固。
b. 检查转向器是否需要更换润滑油。
东风7型内燃机车故障处理
一、运行中柴油机突然停机
运行中的应急处理:
1、司机首先确认差示红灯和燃油压力,副司机迅速到电气间确认ZK12(XK处)、机械间手摸DLS(A型LC)线圈、确认复原手柄的位置、检查差示压力计。
2、差示压力计或J3误动作,检查差示压力计和J3后,重新启机。
3、ZK12跳开恢复:再次启机时,若闭合某个开关后,ZK12跳开,为该条电路短路。
注:启机过程中检查DLS后是否吸合,不吸合为相关电路断路或DLS本身故障。
如果松手释放:如油压正常为油压继电器及相关电路故障。
4、超速停车装置误动作,恢复复原手柄。
5、调速器故障时,二人联系好,可人为扳供油拉杆启机,维持运行。
(无母表防飞车)
6、DLS线圈故障:检查其防缓母、座螺丝、线圈接线和Rdls,做相应的处理,机油压力正常时,可顶死DLS维持运行。
二、闭合辅助发电开关AK5不发电的原因及处理
1、FLC不吸合应急处理:(控制电路)
⑴.直接顶死FLC(转固定发电时立即撤除)。
⑵.有时间查找AK5、J10反、GFC反、RBC正和FLC主触头。
2、FLC吸合查辅助电路。
⑴.脱扣开关ZK2跳开或故障,闭合ZK2故障时短接。
⑵.FLC主触头接触不良:打磨。
⑶.电压调整器故障或插头松脱:检查插头锁紧。
(两套装置时,断A5K倒备用)
⑷.Rdt1和Rdt2接线断或烧损,接好线或倒备用电阻。
(移动卡环时,应向两接线之间移动)。
⑸.QD接线盒及电机接线松脱时坚固。
3、使用固定发电维持运行。
三、不泵风
第一步:更换另一泵
第二步:手按AN2。
第三步:顶死YC(若有YRC时,首先顶死YRC,然后手动顶YC),风满后撤下YC。
第四步:检查4、5RD保险:不良时更换。
四、运行中柴油机不调速
1、驱动器故障或插头不良时:更换驱动器插件。
2、司机控制器触指不良:打磨。
3、J1正联锁不良:打磨调整。
4、步进电机故障:断步进电机电源,手拧齿轮人为调速。
五、主回路接地处理方法
运行中的应急处理:
主手柄回零,恢复DJ,提手柄加载,副司机盯紧6个牵引电机电流表,(不接地时,为瞬间接地,维持运行)再次接地的瞬间,如某台电机的电流表指针异常,可甩掉该电机,并将DK打至负端,回段修理。
如上述办法无法消除故障时,按以下办法进行:
1、主手柄回零,恢复DJ,DK置接地位,提手柄试加载,不接地时注意观察继续运行,如仍接地,进行第二步。
2、恢复DJ,提手柄试加载。
不接地时维持运行,如仍接地进行第三步。
3、恢复DJ,甩电机,提手柄加载。
当某GK打到故障位时,DJ不动作为该电机接地,将该电机甩掉后,DK仍置接地位维持运行。
4、甩电机后应将电子励磁控制器上电机所对应的开关置“切”位。
如甩电机无效时,将WHK1置于“+”端位,将WHK11置于“故障”位,可确定是高位接地进行第五步。
5、恢复DJ,DK置中立位。
在准备好防护器材前提下,一人在主发与主整流柜间观察监护,另一人加载试验,并随时
注意与监护人通报情况,当未发现异状(烟、火)在尽可能低手柄的情况下维持至前方站内停车,运行中二人应保持联系不间断监护。
如发现异状司机立即回手柄并做相应处理。
六、运行中柴油机水温高
1、水温达到75度,百叶窗不开,风扇不转:
⑴.高温风扇控制开关WHK12故障,可将WHK12置于手动位或将WHK12短接。
⑵.水温继电器WJ2故障,可将WHK12置于手动位。
⑶.电空阀F1故障,可将F1人为顶死,当水温降至规定温度,释放F1。
⑷.自动脱扣开关ZK17跳开或烧损,闭合ZK17,烧损可拆线或短接。
2、水温达到75度,百叶窗开窗,风扇不转:
⑴.温度调节阀故障:可将风路转换开关置于“手动”位,使风扇旋转。
⑵.偶合器缺油或油泵止阀未开时,补油,开油泵止阀。
⑶.充油调节阀犯卡时,停机后拧充油调节阀的顶丝,消除犯卡。
七、闭合AK2、AK11提手柄卸载灯不灭,不走车的原因及处理
1、不换向时,确认好方向手动换向,必要时查找司机控制器触指4J和4d、LLC反联锁、HK1和HK2的电空阀。
2、换向正常,,C1-C6不吸合:
⑴.HK1f1、HK2f1(前)或HK1f2、HK2f2(后)的触指不良:打磨或短接。
⑵.J2反联锁不良:打磨或短接。
⑶.某一转换开关故障或未在运转位:将GK全部置于运转位,故障时可置于“故障”位,甩电机运行。
3、手柄提“1”位,LC不吸合时:
⑴.司机控制器触指7J和7d不良打磨。
⑵.C1-C6某一正联锁不良打磨、短接或将GK置于“故障”位。
⑶.LC本身故障,可人为顶死。
4、手柄由“1”位提至“降、保、升”位LLC不吸合:
⑴.司机控制器触指9J和9d不良打磨。
⑵.风压低于500kpa或YK3故障:风压低时打风,YK3故障时可短接226和209B号线。
⑶.LJ、QXC、DJ反或J1、LC正不良:可打磨各联锁(J1不吸合时,可查找其电路)
4、LLC本身故障,可顶死LLC维持运行。
八、闭合AK2、AK11提手柄卸载灯灭,不走车的原因及处理
1、应急时闭合AK7使用故障励磁走车。
2、使用故障励磁仍不走车时,应查找:
⑴.GLC不吸合时,可人为顶死。
⑵.GLC吸合时,应查找LLC主触头、电阻Rg11、Rg12、Rg14、GLC主触头(B型车查找HK1g2 个联锁)及脱扣开关ZK、LC主触头、FL2、励磁机的接线和主发电机的碳刷等处。
九、有飞车预兆时(回手柄不降转)
原因:调速器故障、供油拉杆犯卡或甩缸处理不当。
处理:
1、反复提回手柄,消除触指接触不良,但手柄不能回零。
2、如还不降转时,断开AK4停机后处理。
(停机为调速器故障,不停机为供油拉杆犯卡)
3、供油齿条犯卡时,甩掉犯卡的缸,消除故障启机前,应检查供油齿条是否在“0”刻线,启机时副司机必须进行监护,发现异状立即停机(击打紧急停车按钮)。
4、如驱动器故障可先倒换插件,消除驱动器故障。
5、调速器本身故障时,先断电源拨动步进电机齿轮,人为调速维持运行。
(B型)
十、柴油机飞车:
1、能加载时,提手柄加载压转速(严禁断开1K、2K)。
2、立即断4K,
3、关闭燃油泵来油阀。
4、打开燃油精滤器排气阀,排除管路存油。
5、击打紧急停车按钮。
十一、柴油机甩缸操作方法
1、甩缸时主手柄回零或停机进行。
2、拔出夹头销旋转90度于槽中,用铁丝绑牢固定好。
(如有卡滞现象,应将夹头销折下)
3、将供油齿条拨到停油位(右极端),用铁丝固定好。
4、打开示功伐或堵。