酒店财务前台收账流程
- 格式:doc
- 大小:37.97 KB
- 文档页数:4
酒店收银流程酒店收银流程是酒店经营中非常重要的一环,它直接关系到酒店的经济效益和服务质量。
一个高效、准确的收银流程可以提高酒店的经营效益,为顾客提供更好的服务体验。
下面将详细介绍酒店收银流程的各个环节。
1. 顾客结账。
当顾客到达前台结账时,服务员首先应微笑迎接顾客,确认订单信息,包括房费、餐饮费用、服务费等。
然后根据顾客的支付方式,进行相应的收银操作。
在这一过程中,服务员需要耐心、细心地与顾客沟通,确保订单信息准确无误。
2. 收银操作。
收银员在收到订单信息后,需要快速、准确地进行收银操作。
首先要确认订单信息,包括房费、餐饮费用、服务费等,然后根据顾客的支付方式进行收款。
在收银操作中,收银员需要注意保护顾客的个人信息和支付安全,确保支付过程的安全可靠。
3. 发票打印。
在收银完成后,需要及时打印发票并交给顾客。
发票是顾客的消费凭证,也是酒店与顾客之间的重要合同文件。
因此,发票的打印质量和准确性都需要得到重视。
同时,服务员要在交接发票的过程中再次确认订单信息,以确保顾客对订单的满意。
4. 结算与对账。
酒店收银流程的最后一步是结算与对账。
收银员需要按照酒店的结算规定,将收到的款项进行结算,并进行财务对账。
这一步是酒店经营的重要环节,需要严格按照规定进行操作,确保财务的准确性和透明度。
总结。
酒店收银流程是酒店经营中不可或缺的一部分,它直接关系到酒店的经济效益和服务质量。
一个高效、准确的收银流程可以提高酒店的经营效益,为顾客提供更好的服务体验。
因此,酒店员工在进行收银操作时需要认真细致,确保订单信息的准确性,同时也要保护顾客的个人信息和支付安全。
希望本文对酒店收银流程有所帮助,谢谢阅读。
一、总则为加强酒店财务管理,规范收款流程,确保酒店资金安全,提高服务质量,特制定本制度。
二、适用范围本制度适用于酒店所有收款业务,包括客房、餐饮、娱乐、会议等部门的收款。
三、收款流程1. 收款员职责(1)收款员应具备良好的职业道德和业务素质,确保收款工作准确、及时。
(2)收款员应熟悉收款流程,严格遵守本制度规定。
2. 收款流程(1)顾客付款时,收款员应主动、热情地接待,并核对顾客身份。
(2)核对顾客所付金额与应收金额是否一致,如不一致,应立即告知顾客。
(3)收取现金时,收款员应仔细清点,确保金额准确无误。
(4)收取现金后,收款员应在收款凭证上注明顾客姓名、房号、金额等信息,并加盖收款章。
(5)收款员应将现金及时上交财务部,不得私自留存。
3. 银行转账(1)顾客要求银行转账时,收款员应主动提供相关服务。
(2)收款员应核对转账信息,确保准确无误。
(3)转账完成后,收款员应在转账凭证上注明顾客姓名、金额等信息,并加盖收款章。
4. 退款(1)顾客要求退款时,收款员应核实退款原因,并按规定办理。
(2)退款时,收款员应在退款凭证上注明顾客姓名、金额等信息,并加盖收款章。
四、收款凭证管理1. 收款凭证应妥善保管,不得遗失、损坏。
2. 收款凭证应按顺序排列,定期归档。
3. 财务部应定期检查收款凭证的保管情况,确保凭证完整、准确。
五、监督检查1. 酒店财务部负责对收款流程进行监督检查,确保制度执行到位。
2. 收款员应自觉接受监督检查,对检查中发现的问题及时整改。
六、奖惩措施1. 对严格遵守本制度,工作表现突出的收款员,给予表彰和奖励。
2. 对违反本制度,造成经济损失或影响酒店声誉的收款员,予以处罚。
七、附则1. 本制度由酒店财务部负责解释。
2. 本制度自发布之日起施行。
本制度旨在规范酒店收款流程,提高服务质量,保障酒店资金安全。
请全体员工认真遵守,共同维护酒店的良好形象。
酒店前台结账流程酒店前台结账流程是酒店服务中非常重要的一环,也是客人离店时的最后一步服务。
一个完善的结账流程不仅可以提升客人的满意度,还可以提高酒店的运营效率。
下面将介绍酒店前台结账流程的具体步骤和注意事项。
1. 结账准备。
当客人前来结账时,前台工作人员首先要确认客人的入住信息,包括客人的姓名、房间号、入住日期等。
在确认客人的身份和入住信息后,前台工作人员需要核对客人的消费清单,包括客房费、餐饮费、电话费等,确保无误。
2. 结账流程。
在确认客人的消费清单无误后,前台工作人员需要根据客人的付款方式进行结账。
如果客人选择现金支付,前台工作人员需要接收客人的现金并找零。
如果客人选择刷卡支付,前台工作人员需要使用POS机进行刷卡操作。
在结账过程中,前台工作人员需要耐心地解答客人的问题,并为客人提供优质的服务体验。
3. 结账单据。
在结账完成后,前台工作人员需要为客人提供结账单据,包括发票和收据。
结账单据需要准确无误地记录客人的消费信息,并在客人离店前交给客人。
同时,前台工作人员需要妥善保管好客人的结账单据,以备客人日后查询和核对。
4. 结账礼仪。
在客人结账离店时,前台工作人员需要表现出礼貌和热情,送别客人并表示感谢。
在客人离店后,前台工作人员需要及时清理客人的房间,并做好客房的准备工作,迎接下一位客人的到来。
5. 结账后续。
在客人离店后,前台工作人员需要及时更新客人的入住信息,并进行结账记录的归档和整理。
同时,前台工作人员需要及时向财务部门汇报客人的结账情况,并进行资金的清点和上缴。
结语。
酒店前台结账流程是酒店服务中非常重要的一环,需要前台工作人员严格按照规定流程进行操作,确保客人的结账顺利进行并留下良好的服务印象。
通过不断的学习和实践,提升前台工作人员的服务意识和专业水平,为客人提供更加优质的结账服务,提升酒店的整体服务品质和竞争力。
酒店行业财务做账流程(总35页)-CAL-FENGHAI.-(YICAI)-Company One1-CAL-本页仅作为文档封面,使用请直接删除一、餐厅收银工作程序餐厅收银工作是记录餐饮营业收入的第一步,也是财务管理的重要环节之一。
它要求每一名收银员熟练地掌握自己的工作内容及工作程序,并运用于工作中,真正地起到监督、把关的职能作用,为下一步的财务核算奠定良好的基础。
其工作内容主要包括:(一)班前准备工作1、餐厅收银员依照排班表的班次于上岗前需签到,由餐厅收银领班监督执行,并编排报表。
2、收银员与领班或主管一起清点周转金,无误后在登记簿上签收,班次之间必须办理周转金交接手续,并在餐厅收银员周转金交接登记簿上签字。
3、领取该班次所需使用的账单及收据,检查账单及收据是否顺号,如有缺号、短联应立即退回,下班时将未使用的账单及收据办理退回手续,并在账单领用登记簿上签字,餐厅账单由主管管理,并由主管监督执行。
4、检查电脑系统的日期、时间是否正确,如有日期不对或时间不准时,应及时通知领班进行调整,并检查色带、纸带是否足够。
5、查阅餐厅收银员交接记事本,了解上班遗留问题,以便及时处理。
(二)正常操作工作程序1、当服务员把点菜单交到收银台时,收银员应首先检查点菜单上人数、台号是否记录齐全,如记录不全则退回服务员。
2、当点菜单人数、台号记录齐全后,开始正式输入菜单,首先将客账单号码输入电脑内,收银机将自动编制该账单号,待客人结账时使用;然后将客人人数、台号以及客人所点的食品、饮料内容及数量依照电脑菜单键输入。
输入完毕后即可等待客人结账。
(三)结账工作流程1、餐厅结账单一式二联:第一联为财务联、第二联为客人联。
2、客人要求结账时,收银员根据厅面人员报结的台号打印出暂结单,厅面人员应先将账单核对后签上姓名,然后凭账单与客人结账。
如果厅面人员没签名,收银员应提醒其签名。
3、客人结账现付的,厅面人员应将两联账单拿回交收银员总结后,将第二联结账单交回客人,第一联结账单则留存收银员。
酒店会计账务处理及工作流程酒店会计账务处理及工作流程酒店作为一种典型的服务性行业,其特殊性在于服务的过程中既要处理现金、支票、信用卡等各种结算方式,同时还要满足客人对账目明细和准确性的要求。
因此,酒店会计工作具有非常严谨的要求,在酒店会计工作流程中,每个环节都必须按照规定的程序进行,以确保账务的准确性和及时性。
一、酒店会计账务处理的基本流程酒店会计账务处理的基本流程包括:前厅收银点收款、收银点与结算中心传递信息、结算中心挂账处理、日报结算、账单审核、账单记账、会计科目分录、会计凭证汇总等。
(一)前厅收银点收款前厅收银点是酒店收款的第一环节,客人在前台完成入住、结账手续后,将支付费用。
前厅收银点对客人的支付方式进行确认和处理,包括现金、支票、旅行支票、信用卡、借记卡等,给客人出示相应的发票和收据,并将收款信息录入收银系统。
(二)收银点与结算中心传递信息前厅收银点与结算中心之间的信息交流是连接整个账务处理环节的核心。
前厅收银点每日通过网络将所有的账单信息发送到酒店结算中心,这包括客人的入住时间、房型、退房时间、消费金额等。
(三)结算中心挂账处理在得到收银点发送来的信息后,结算中心开始对客人的消费进行结算,客人如有挂账要求,结算中心需进行相应的处理,并在客人离店结账时一并收取。
(四)日报结算在客人结账离店后,结算中心对所有客人的账务信息进行日报结算,根据酒店的会计准则进行报表分类,将收入和支出分别计算出来。
(五)账单审核日报结算完成后,管理员承担执行账单审核的责任,根据每日结算表格,核实每个客人的账务信息,明确消费金额和未结账款项的情况。
(六)账单记账审核账单无误后,会计根据日报结算表填写会计凭证并进行会计分录,将不同的支出与收入分类进相应的会计科目,并通过会计凭证入账到财务系统中。
(七)会计科目分录会计科目分录是指将交易记录分入到正确的会计科目中,例如房屋租金、餐饮、旅游等服务记录将被分录入“服务收入”,房间租金和税收将被分录入“房间租赁收入”和“税收收入”。
酒店财务工作流程一、厅面收银工作程序餐厅收银工作是记录餐饮营业收入的第一步,也是财务管理的重要环节之一。
它要求每一名收银员熟练地掌握自己的工作内容及工作程序,并运用于工作中,真正地起到监督、把关的职能作用,为下一步的财务核算奠定良好的基础。
其工作内容主要包括:(一)班前准备工作1、餐厅收银员依照排班表的班次于上岗前需签到,由餐厅收银领班监督执行,并编排报表。
2、收银员与领班或主管一起清点周转金,无误后在登记簿上签收,班次之间必须办理周转金交接手续,并在餐厅收银员周转金交接登记簿上签字.3、领取该班次所需使用的账单及收据,检查账单及收据是否顺号,如有缺号、短联应立即退回,下班时将未使用的账单及收据办理退回手续,并在账单领用登记簿上签字,餐厅账单由主管管理,并由主管监督执行。
4、检查电脑系统的日期、时间是否正确,如有日期不对或时间不准时,应及时通知领班进行调整,并检查色带、纸带是否足够。
5、查阅餐厅收银员交接记事本,了解上班遗留问题,以便及时处理。
(二)正常操作工作程序1、当服务员把点菜单交到收银台时,收银员应首先检查点菜单上人数、台号是否记录齐全,如记录不全则退回服务员。
2、当点菜单人数、台号记录齐全后,开始正式输入菜单,首先将客账单号码输入电脑内,收银机将自动编制该账单号,待客人结账时使用;然后将客人人数、台号以及客人所点的食品、饮料内容及数量依照电脑菜单键输入。
输入完毕后即可等待客人结账。
(三)结账工作流程1、餐厅结账单一式二联:第一联为财务联、第二联为客人联。
2、客人要求结账时,收银员根据厅面人员报结的台号打印出暂结单,厅面人员应先将账单核对后签上姓名,然后凭账单与客人结账。
如果厅面人员没签名,收银员应提醒其签名。
3、客人结账现付的,厅面人员应将两联账单拿回交收银员总结后,将第二联结账单交回客人,第一联结账单则留存收银员。
4、客人结账是挂账的,则由厅面人员将客人挂账凭据交收银员办理挂账手续后,两联账单都交收银员处理。
酒店财务账务处理流程
酒店财务账务处理流程一般包括以下步骤:
1. 收款:当顾客结账时,收银员会收下顾客支付的现金、信用卡或其他付款方式的款项,并为顾客提供收据。
2. 分类:收款后,财务人员会将收到的款项按照不同的账户进行分类,如房费、餐费、服务费等。
3. 记账:财务人员会将分类后的款项按照日期、名称等信息进行记账,记录到账簿或电子系统中。
4. 对账:在每个周期结束时,财务人员会对账簿或电子系统中的账目进行对账,确保账目准确无误。
5. 退款:如果顾客需要退款,财务人员会按照规定的退款流程进行处理,包括确认退款原因、审核申请、发起退款等。
6. 结算:一般情况下,酒店会周期性地与合作伙伴进行结算,如旅行社、在线旅游平台等。
财务人员会根据合作协议进行结算操作。
7. 报表生成:根据需要,财务人员会生成各种财务报表,如收入报表、支出报
表、资产负债表等,以便管理层做出决策。
8. 审计:定期或不定期,酒店可能会接受内部或外部的审计,目的是确保账务处理符合相关法规和内部控制要求。
以上为一般情况下的酒店财务账务处理流程,不同酒店可能存在一些细微的差异,具体操作流程还需根据酒店实际情况进行调整。
酒店前台收款处工作流程酒店前台收款处工作流程(一)岗位责任:1、做好客人的消费结算工作,并提供保险箱服务。
2、把住客在各消费点所签的帐单及直通电话费输入电脑相对应的房间。
3、急客人所急,耐心解答客人提出的有关部分帐务方面的问题。
4、虚心听取客人的建议和意见,并及时向上级汇报。
(二)操作规程:1、各班应做的工作:(1)做好交接班的工作,交班者需将备用金、帐单、发票和保险箱钥匙记录在交接班本上交给下一班。
*1每份备用金包括人民币(外币),交班时须将备用金、帐单、发票和保险箱钥匙记录在交接班本上交给下一班。
*2发票必须跟备用金一齐交接,发票只供总台收银员使用,不得供给他人。
*3各班收款员交接时要在备用金登记本上登记备用金数额及发票的起止号码并签名。
*4在帐单记录部上登记帐单的起止号码,并签名。
*5若在接上班发现备用金不足,帐单缺少或发票在使用过程中有问题,应立既追问上一班收款员或报告当值管理人员。
*6早班、中班及深夜班人员交班时都需交接保险箱钥匙,并做好登记。
(2)看交接本,使通知及新接班清楚,人人知道。
(3)若当班出现问题解决不了,需下班帮忙解决处理的应写在交接班本上并口头交下一班。
(4)上班后,要看壁板上列明的当天重要客人的退房,房号、名字及付款方式。
并将房号写在工作记录纸上。
(5)下班前须做报表,将当天工作情况的电脑报表及营业收入日报表形式反应出来。
*1电脑报表帐单=电脑报表=营业收入报表(三方面相等)帐单(现金部分)=当天收到的现金总数=电脑报表上的现金-退款帐单(信用卡部分)=当天收到的信用卡总数帐单(转帐部分)注意:报表必须借贷平衡,若发现短款要及时汇报并赔款;长款数要上缴;发现走单要马上报告当班主管,先赔款后追收。
*2将当班所使用的帐单起止号码在报表上反映出来,包括人民币,信用卡,入房数,转帐,退款。
作废,交下班副本等各项所使用的帐单总数和等于起止号码间的总数。
*3做营业收入报表(一式三联)*4做流水报表(一式三联)A.电脑报表上的各类流水的总数应与收款员所开的流水单流水总数相等。
酒店财务会计工作流程(个人记录)一、厅面收银工作程序收银工作是记录餐饮营业收入的第一步,也是财务管理的重要环节之一。
它要求每一名收银员熟练地掌握自己的工作内容及工作程序,并运用于工作中,真正地起到监督、把关的职能作用,为下一步的财务核算奠定良好的基础。
其工作内容主要包括:(一)班前准备工作1、餐厅收银员依照排班表的班次于上岗前需签到,由收银领班监督执行,并编排报表。
2、收银员与领班或主管一起清点周转金,无误后在登记簿上签收,班次之间必须办理周转金交接手续,并在餐厅收银员周转金交接登记簿上签字。
3、领取该班次所需使用的账单及收据,检查账单及收据是否顺号,如有缺号、短联应立即退回,下班时将未使用的账单及收据办理退回手续,并在账单领用登记簿上签字,餐厅账单由主管管理,并由主管监督执行。
4、检查电脑系统的日期、时间是否正确,如有日期不对或时间不准时,应及时通知领班进行调整,并检查色带、纸带是否足够。
5、查阅收银员交接记事本,了解上班遗留问题,以便及时处理。
(二)正常操作工作程序1、当服务员把点菜单交到收银台时,收银员应首先检查点菜单上人数、台号是否记录齐全,如记录不全则退回服务员。
2、当点菜单人数、台号记录齐全后,开始正式输入菜单,首先将客账单号码输入电脑内,收银机将自动编制该账单号,待客人结账时使用;然后将客人人数、台号以及客人所点的食品、饮料内容及数量依照电脑菜单键输入。
输入完毕后即可等待客人结账。
(三)结账工作流程1、结账单一式三联:第一联为财务联、第二联为客人联.第三联留底。
2、客人要求结账时,收银员根据厅面人员报结的台号打印出暂结单,厅面人员应先将账单核对后签上姓名,然后凭账单与客人结账。
如果厅面人员没签名,收银员应提醒其签名。
3、客人结账现付的,厅面人员应将两联账单拿回交收银员总结后,将第二联结账单交回客人,第一联结账单则留存收银员。
4、客人结账是挂账的,则由厅面人员将客人挂账凭据交收银员办理挂账手续后,两联账单都交收银员处理。
酒店前台收银工作流程酒店前台收银工作是酒店前台服务中的重要一环,它直接关系到客人结账的效率和准确性,也是酒店形象的一部分。
因此,酒店前台收银工作流程的规范性和高效性显得尤为重要。
下面将详细介绍酒店前台收银工作的流程及注意事项。
1. 客人结账流程。
当客人来到前台结账时,收银员首先应微笑迎接客人,并主动询问客人是否需要开具发票。
随后,收银员应主动询问客人的房间号或姓名,并在系统中查询客人的消费情况。
确认无误后,收银员应将消费清单逐一核对,确保无误后开始结账。
结账时,收银员应主动告知客人所需支付的费用,并接受客人的支付方式。
在收银过程中,收银员应注意细节,如找零、对账、开具发票等,确保结账过程准确、流畅。
2. 收银员技能要求。
酒店前台收银工作需要收银员具备一定的技能要求。
首先,收银员需要具备良好的沟通能力和服务意识,能够耐心细致地为客人解答问题,并主动为客人提供帮助。
其次,收银员需要具备一定的计算能力和快速反应能力,能够迅速准确地完成结账过程。
此外,收银员需要具备团队合作精神,能够与其他部门密切配合,确保客人的结账需求得到及时满足。
3. 结账注意事项。
在进行结账过程中,收银员需要注意一些细节问题。
首先,收银员需要仔细核对客人的消费清单,确保无误后再进行结账。
其次,收银员需要注意客人的支付方式,如现金、信用卡、支付宝等,确保能够熟练操作各种支付方式。
此外,收银员需要注意找零的准确性,避免出现找错、找少的情况。
最后,收银员需要及时开具发票,并妥善保管好客人的消费凭证,以备客人需要查询或退款。
4. 结账流程规范化。
为了提高酒店前台收银工作的效率和准确性,酒店需要规范化结账流程。
首先,酒店需要建立完善的结账流程标准,明确各个环节的操作规范和要求。
其次,酒店需要定期对收银员进行结账流程培训,提高他们的操作技能和服务意识。
此外,酒店还需要配备先进的收银系统和设备,提高结账的自动化程度,减少人为错误的发生。
最后,酒店需要建立健全的结账流程监督和考核机制,及时发现问题并加以解决,确保结账流程的规范化和高效化。
酒店财务工作流程1. 概述酒店财务工作流程是指酒店内财务部门围绕财务管理的相关工作所采取的一系列操作流程。
财务工作流程对酒店的经营活动起到了重要的支持和监督作用,确保酒店的财务信息准确、合规和可靠。
本文将介绍酒店财务工作流程的主要内容和各个环节的操作。
2. 财务流程概览酒店财务工作流程包括以下主要环节:2.1. 订单结算1.客人结账后,前台人员将客户订单信息录入系统。
2.财务部门通过账单系统获取客户的消费情况。
3.账务人员核对订单信息,并生成账单。
2.2. 销售收款1.销售部门负责签订合同,并将合同信息传递给财务部门。
2.财务部门追踪合同的收款情况,并确认实际收款金额。
3.财务人员将收款记录录入系统,并更新相关账户余额。
2.3. 成本管理1.财务部门负责收集酒店的各项成本,包括人工成本、采购成本等。
2.财务人员根据收集的成本数据,核算各项成本的支出,并记录于相关账户。
2.4. 财务报表1.财务部门根据每月的收支情况,制作财务报表。
2.财务人员进行财务分析,提供给管理层参考,并提交给当地税务机关。
3. 具体流程3.1. 订单结算3.1.1. 客户订单录入当客人结账时,前台人员需要将客户的订单信息录入系统。
包括客户姓名、预订房型、入住日期等信息。
3.1.2. 账务核对财务部门通过系统获取客户的消费情况,进行核对。
包括客房费用、餐饮费用、其他服务费用等。
3.1.3. 生成账单财务人员根据订单信息和核对结果,生成账单。
账单包括消费明细、总金额、支付方式等。
3.2. 销售收款3.2.1. 合同签订销售部门负责与客户签订合同,并将合同信息传递给财务部门。
合同内容包括销售金额、付款方式、付款日期等。
3.2.2. 收款追踪财务部门追踪各个合同的收款情况,确保按合同要求及时收取款项。
3.2.3. 收款记录财务人员将客户的收款记录录入系统,并及时更新相关账户余额。
3.3. 成本管理3.3.1. 成本收集财务部门负责收集酒店的各项成本,包括人工成本、采购成本、房屋维护成本等。
酒店前台收银财务制度一、总则为了规范酒店前台收银工作,保障酒店资金安全,提高工作效率和服务质量,特制定本制度。
二、收银流程1. 收入登记:前台工作人员应在现金收取或银行卡刷卡收款时,及时登记客人的姓名、房间号、收款金额、付款方式等相关信息。
2. 发票开具:前台工作人员应对收取的现金进行及时发票开具,确保客人能够获得合法的发票凭证。
3. 日结清算:每日结束营业后,前台工作人员应对当日的所有收款数据进行核对和汇总,确保账目一致,然后进行准确清算。
4. 交接班:前台工作人员在交接班时,应进行收银台和账目的交接,确保收银工作的连续性和准确性。
三、收银审核1. 审核权限:酒店应指定专人对前台收银工作进行审核,审核人员应有一定的财务知识和经验,并确保审核人员与收银人员不是同一人。
2. 日结审核:审核人员应对前台每日的账目进行仔细审核,核对每笔收款记录和发票凭证,确保数据准确无误,避免错漏。
3. 异常处理:如发现账目出现异常,审核人员应及时与前台工作人员进行沟通,查明原因并及时调整,确保账目清晰明了。
四、资金安全1. 现金保管:前台收银台应定期清点现金,确保收银台上现金数额与账目一致,避免现金遗失或盗窃。
2. 银行存款:前台工作人员应及时将收款存入指定银行账户,避免现金大额保管存在风险。
3. 收银限额:前台收款时应严格按照酒店规定的收款限额进行操作,超过限额应及时上报,确保资金安全。
五、违规处理1. 收银失误:如前台工作人员因疏忽或失误导致收银错误,应立即向上级汇报,认真查找原因并做好整改工作。
2. 资金盗用:如发现前台工作人员有资金盗用行为,应立即停止其工作并报警处理,依法追究其法律责任。
3. 其他违规:对于其他严重违反收银规定的行为,酒店应依据制度规定进行严肃处理。
六、制度宣传1. 制度培训:酒店应对前台工作人员进行相关收银制度培训,确保每位工作人员了解并遵守收银规定。
2. 制度宣传:酒店应定期组织会议或发布通知,对收银制度进行宣传和解释,增强前台工作人员的制度意识和执行力。
前台收银下班前,将当天收入连同相出纳每天早晨核单收款并做好财务交出纳收款后及时将款存入对公银行帐每月 28 号收银出具月末结帐相应报表出纳核对报表明细交财务部结帐1、目的为了规范前台收银与出纳的现金及单据交接2、范围适用金御华府会馆3、方法和过程控制3.1 出纳收款3.1.1 出纳每天到前台收银处收取昨天的全部销售业务单据及现金;3.1.2 收款时,应有当班收银员在场;3.1.3 出纳收款时,应核对每笔业务发生的单据,价格是否按公司规定的收取,如有打折的,手续是否齐备,挂帐的客户是否正确;3.1.4 清点完现金后,应打开收银系统的803 报表查询,确认该期间的收入是否与你收取的单据的数据一致。
确认一致后,开出收据给收银,收据须由当班收银签字确认;3.1.5 现金收入须及时存入银行。
3.2 前台收银3.2.1 收银员收款时,需与客人当面点清钱款,并同时验证现金的真伪;3.2.2 当班收银须将现金及票据核对清楚做好记录;3.2.3 当班人员下班前将当天所收取的现金及相关票据投入保险柜;3.2.4 当班收银员将当天收入做好记录,并在交班本上定清当天消费情况。
;3.2.5 如有押金,须投放到保险箱,不得存放在前台。
3.2.6 严禁收银员将所收取的现金坐支或挪作他用。
3.3 月末打印报表3.3.1 每月 28 至下月 27 日为财务结算周期 ,前台 28 日当班收银员必须按财务要求将收入汇总表打印出来;3.1 康体消费操作流程3.1.1 散客康体消费结账:3.1.1.1 客人康体消费完毕 , 由康体值班员开具《康体消费单》三联,与客人一起至前台收银处结账 ;3.1.1.2 按照康体服务员填写的《康体消费单》,客人消费项目 ,消费时间 ,折扣收取客人相应费用 ;3.2.2 团体康体消费结账 :3.2.2.1 团体客人康体消费完毕 ,由康体值班服务员开具《康体消费单》,并请团体消费人在康体消费单上签名确认 ,再交至团体陪同 (或负责人 )在康体消费单上签名确认;3.2.2.2 由康体服务员将《康体消费单》送至收银处,按此进行结账;3.2 餐吧消费操作流程3.2.1 散客餐吧消费结账:3.2.1.1 客人用餐完毕,由餐吧值班服务员开具《酒水单》三联,与客人一起至前台收银处结账;3.2.1.2 按照餐吧服务员填写的《酒水单》,客人消费项目 ,及折扣收取客人相应费用;3.3.2 团体餐吧消费结账 :3.3.2.1 团体客人用餐完毕 ,由餐吧值班服务员开具《酒水单》,并请团体陪同(或负责人)在酒水单上签名确认;3.3.2.2 由餐吧服务员将《酒水单》送至收银处,并按此进行结账。
某酒店财务工作流程一、前言本文档主要介绍了某酒店的财务工作流程。
通过详细描述酒店的财务管理过程,包括账务处理、财务报表生成和审计等方面,旨在帮助读者了解该酒店财务工作的基本流程和操作步骤。
二、账务处理1.收入管理–通过酒店前台系统或收银系统录入客房、餐饮、会议等各项收入。
–每日根据营业额统计数据进行核对,确保录入准确。
–相关员工需做好记录并交给财务部门进行核对。
2.成本管理–根据酒店采购记录,对每笔支出进行核对和登记。
–财务部门需要对酒店的采购成本进行审查和确认。
–确保成本记录的准确性和支出合规性。
3.资产管理–酒店财务部门需对固定资产、库存等进行登记和管理。
–定期进行资产盘点,确保资产信息的准确性。
–新购置或报废的资产需要及时更新到资产管理系统中。
4.应收与应付管理–酒店财务部门负责管理与供应商、客户之间的应收与应付款项。
–进行应收与应付款项的跟踪,及时催缴或支付款项。
–定期与相关方进行对账,确保账目的准确性。
三、财务报表生成1.营业收入报表–根据每日收入管理的统计数据和相关凭证,生成酒店的营业收入报表。
–包括客房收入、餐饮收入、会议收入等方面的统计数据。
–生成的报表应具备清晰的层次结构和条目分类。
2.成本支出报表–根据每日成本管理的统计数据和相关凭证,生成酒店的成本支出报表。
–包括采购成本、人工成本、运营费用等方面的统计数据。
–生成的报表应具备明确的分类和详细的支出明细。
3.资产负债表–根据资产管理和应收与应付管理的数据,计算酒店的资产负债情况。
–包括资产总额、负债总额和净资产等方面的统计数据。
–生成的报表应具备清晰的结构和明确的项目分类。
4.利润表–根据营业收入报表和成本支出报表的数据,计算酒店的利润情况。
–包括营业利润、税前利润和净利润等方面的统计数据。
–生成的报表应具备明确的分类和详细的收支明细。
四、审计1.内部审计–酒店财务部门需定期进行内部审计,检查账务处理的准确性和合规性。
–审计人员应对账务流程、凭证和报表进行检查,确认是否存在问题。
酒店前台工作收银流程收银操作是酒店前台工作中的一项关键工作,它直接关系到酒店的财务管理与资金的安全。
在酒店前台收银操作中,首先要做好银行现金的处理工作,在酒店的前台工作中,银行现金主要包括:1.现金收银:顾客来到前台办理入住手续或结账时,需要支付房费或其他费用时,前台工作人员要进行现金的收取,并办理相应的收据或发票。
2.银行卡刷卡收银:顾客使用银行卡支付房费或其他费用时,前台工作人员需要使用POS机进行刷卡操作,确保款项被正确转入酒店账户。
为确保酒店前台工作的顺利进行,提高收银工作的效率和准确性,我们制定了一套详细的收银流程,并安排专人负责执行。
下面是酒店前台工作收银的一般流程:1.银行现金的准备在每个工作日的开始,前台工作人员要向财务部门领取现金,现金一般以封袋或铁箱的形式交付。
前台工作人员要仔细核对封袋或铁箱上的金额与财务部门提供的领取单上的金额是否一致,确保现金的准确性和完整性。
2.收银交接班收银工作需要由前台工作人员进行交接班,确保收银工作的连续性和准确性。
交接班时,前台工作人员要详细记录前一班次的收银情况,包括现金收取的金额、银行卡刷卡的金额等,并对交接班的现金进行核对,确保金额的准确性。
3.收银操作当顾客来到前台结账时,前台工作人员要根据顾客的付款方式进行相应的收银操作。
如果是现金支付,前台工作人员要先核对现金金额和顾客支付的金额是否一致,然后办理相应的收据或发票,并给顾客找零。
如果是银行卡支付,前台工作人员需要使用POS机进行刷卡操作,确保款项转入酒店账户。
4.收银记录和报表前台工作人员要及时记录每一笔收银信息,包括收取的现金金额、银行卡刷卡的金额和顾客个人信息等,并将这些信息汇总到收银报表中。
收银报表要包括日期、酒店房费和其他费用的收银金额、银行卡刷卡收入的金额等,以便用于日结和月结的财务报表的制作。
5.财务审查和交接每个工作日结束后,前台工作人员要将收银报表提交给财务部门进行财务审查。
酒店财务前厅收银工作程序前厅收银服务工作,直接体现饭店服务水平,因此,要求每一名收银员熟练地掌握自己的工作内容及工作程序,作到结账工作忙而不乱,资金收回准确无误,及时与营业部门沟通,掌握第一手资料,其主要的工作内容包括:(一)班前准备工作1、前厅收银员准时到岗签到,由前厅收银员领班监督执行,并编报考勤表。
2、清点上一班转来的周转金,各种资料齐全后,在登记簿上签字办理转交手续。
3、领用前厅收据,检查顺序号,如有缺号、短页应立即退回;下班时,未使用的收据应办理退回或转交手续。
4、阅读主管留言记事本,注意主管提出的问题,在该班工作中加以纠正。
(二)原始单据的使用1、预收房金收据:此单据连号三联。
当客人入住付费后,开出此单据,第一联留存;第二联交给客人;第三联同原始订房单一起,放在客人账单里。
(注:在收取散客客人房金时,需多收一天房费为住房押金。
如果需要钥匙押金、长话押金亦用此单,国内长途100元,国际长途1000元)。
2、杂项收费单:此单据共两联,用于客人在宾馆内无原始单据的消费凭证,如预收冰箱费等。
开出此单据时,需要注明收费名称及收取日期,并请客人签字。
第一联留存;第二联放在客人的账单里。
(注:此单据必须有客人签字)如果客人入住时结清此项费用,则无须开出此份单据,而需开出发票并写明客人交费的项目、起始日期,将发票的“第三联”与客人账单放在一起。
3、发票:当客人结清有关费用时,需将发票的第三联撕下,与客人的原始账单放在一起(会议代表自付账目的发票之第三联,则需统一保存在会议账单内)。
4、备用金:分为两类情况,第一类:收银员收入比备用金多的押金时,下班时与当班次单班结账单放在一起,投入保险柜中;第二类收银员本班次退款大于收银,即已动用备用金时,下班时应将本班次单班结账单与剩余备用金一起转入下一班次,直到可以补够备用金时为止。
5、结账单:(1)客人结账时,打印出“汇总账单”,请客人签字后与客人账单放在一起保存。
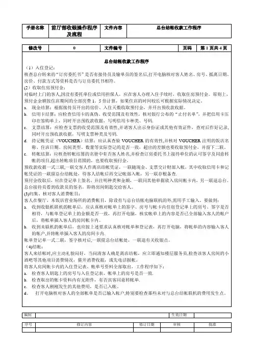
酒店财务前台收账流程
As a hotel finance front desk staff, one of the most important responsibilities is the billing process for guests checking out. 作为酒店财务前台工作人员,最重要的职责之一是为退房的客人进行结账处理。
When a guest is ready to check out of the hotel, they will come to the front desk to settle their bill. In order to ensure a smooth and efficient process, it is important to greet the guest with a warm and welcoming attitude. 当客人准备退房时,他们会来到前台结账。
为了确保流程顺利高效,关键是用热情友好的态度迎接客人。
The front desk staff should then proceed to collect all charges incurred during the guest's stay, including room rate, additional services, and any applicable taxes. It is essential to be meticulous in reviewing the charges to ensure accuracy and to address any discrepancies with the guest. 前台工作人员应该继续收集客人住宿期间产生的所有费用,包括房费、额外服务和适用的税费。
要仔细审查费用,确保准确性,并解决任何与客人不符的地方。
Once all charges have been accurately calculated and confirmed, the guest will be presented with a final bill. This is an important moment in the guest's experience, as it is the last interaction they will have with the hotel staff. It is essential to ensure that the bill is presented professionally and courteously, and to answer any questions the guest may have regarding the charges. 一旦所有费用被准确计算确认,就会向客人呈现最终账单。
这是客人体验中重要的时刻,因为这是他们与酒店工作人员的最后一次互动。
必须确保账单的专业有礼,并回答客人可能对费用有的任何问题。
After the guest has reviewed and paid the final bill, the front desk staff should provide a detailed receipt, outlining all charges and payments made. This not only serves as a record for the guest, but also provides transparency and accountability for the hotel. Additionally, it is important to thank the guest for their stay and to convey best wishes for their future travels. 当客人查看并支付最终账单后,前台工作人员应提供详细的收据,列明所有费用和付款。
这不仅为客人提供了一份记录,也为酒店提供了透明度和责任。
此外,感谢客人的光临,并祝愿他们未来的旅行顺利是非常重要的。
In addition to the guest experience, the billing process also plays a critical role in the financial operations of the hotel. Accurate and timely billing is essential for maintaining the financial health of the establishment, as it directly impacts cash flow, revenue recognition, and financial reporting. 除了客人体验,结账流程也对酒店的财务运营起
着至关重要的作用。
准确及时的结账对于维护酒店的财务健康至关重要,因为它直接影响着资金流动、收入确认和财务报告。
Furthermore, a well-managed billing process can prevent disputes and discrepancies, which can negatively impact the hotel's reputation and guest satisfaction. It is crucial for the front desk staff to diligently and accurately manage the billing process to mitigate any potential issues and ensure a positive experience for the guest. 此外,良好管理的结账流程可以预防争议和差错,这可能会对酒店的声誉和客人满意度产生负面影响。
前台工作人员需勤勉准确地管理结账流程,以减轻任何潜在问题,并确保客人获得良好的体验。
In conclusion, the billing process at the hotel finance front desk is a crucial aspect of both guest satisfaction and financial management. It is essential for the front desk staff to approach the process with professionalism, attention to detail, and a friendly demeanor to
ensure a positive experience for the guest and to uphold the financial health of the establishment. 总之,酒店财务前台的结账流程既关乎客人的满意度,也是财务管理中至关重要的一个方面。
前台工作人员必须以专业精细和友好态度对待这一流程,以确保客人获得良好的体验,并维护酒店的财务健康。