测量过程控制检查表
- 格式:doc
- 大小:37.50 KB
- 文档页数:1
德信诚培训网过程审核检查表6 生产6.1 人员/素质6.1.1 是否对员工委以监控产品质量/过程质量的职责和权限?(选择具备相应岗位素质的人员,使其保持应有的素质以及进一步培养成具有其他岗位素质的人员。
例如:自检、过程认可、点检、设备点检、首件检验、末件检验、过程控制等。
)规定了员工监控产品质量的职责和权限。
106.1.2 是否对员工委以负责生产设备/生产环境的职责和权限?(整齐和清洁、进行、报请维修与保养、零件准备、贮存、进行、报请对检测、试验设备的检定和校准等。
规定了生产员工生产完成后进行设备保养。
106.1.3 员工是否适合于完成所交付的任务并保持其素质?(过程上岗指导、培训资格的证明、产品及发生缺陷的知识、对安全生产、环境意识的指导等。
车间员工均为培训合格,对产品缺陷了解,安全操作熟知于心,已对检验员进行资格授权。
106.1.4 是否有包括顶岗规定的人员配置计划?(在人员配置计划中要考虑缺勤因素(病假/休假/培训)。
有人员配置计划,缺勤人员工序有顶岗工作。
106.1.5 是否有效地使用了提高员工工作积极性的方法?(通过绩效考核宣传,促进员工的投入意识,并以此来提高质量意识。
例如:改进建议、对质量改进的贡献、自我评定等。
激发员工提合理化建议,提高员工工作积极性的方法,对于车间内部生产挑出废料进行奖励等方法以激励员工。
106.2 生产设备/工装6.2.1 生产设备/工装模具是否能保证满足产品特定的质量要求?(重要参数要强迫控制、调整、在偏离额定值时报警,例如:声光报警,模具、设备的保养维修等生产设备/工装模具能保证满足产品特定要求.有计划的维修、保养。
106.2.2 在批量生产使用的检测、试验设备是否能有效地监控质量要求?(测量精度/检具能力调查、数据采集和分析、检具检定的证明等检测、试验设备能有效地监控质量要求. 106.2.3 生产工位、检验工位是否符合要求?(工作环境条件(包括返工/返修工位)必须符合于产品及工作内容,以避免污染、损伤、混批、说明错误。
水利工程施工过程质量控制检查表项目名称:水利工程施工日期:YYYY年MM月DD日检查人员:XXX检查内容:1. 现场准备工作- 确认施工地点是否符合规划要求;- 检查场地平整度、排水情况和环境整洁度;- 确认所需设备和材料是否齐全。
2. 基础施工- 检查基础开挖的深度、宽度和坡度是否符合设计要求;- 观察基础土壤的质量和稳定性,确认是否需要加固处理;- 核查基础混凝土浇筑前的模板搭设和钢筋绑扎是否准确无误。
3. 结构物建设- 依据设计图纸核实各个结构部分的尺寸、形状和位置;- 检查混凝土浇筑前的钢筋布置是否符合设计要求;- 观察混凝土浇筑过程中的浇筑质量和振捣情况。
4. 河道整治- 检查河床开挖的深度、宽度和坡度是否符合设计要求;- 核查河道便士、退水口和固槽的设置是否正确;- 确定边坡的夯实度和防护措施是否得当。
5. 泵站建设- 检查泵站主体结构的尺寸、形状和位置是否符合设计要求;- 核实设备安装的稳固性和电气接线的准确性;- 判断管道连接处的密封情况和抗渗性能。
6. 安全措施- 观察现场施工人员是否佩戴个人防护装备;- 检查施工现场的警示标志和安全隔离措施是否完备;- 确认施工作业是否符合相关安全操作规范。
检查结果:根据以上检查内容,现场施工过程质量控制检查结果如下:1. 发现问题:- 现场准备工作中,发现设备不齐全,需要及时补充;- 基础施工中,基础土壤质量需要加固处理;- 结构物建设中,混凝土浇筑前的钢筋布置有误;- 河道整治中,边坡防护措施未达到要求;- 泵站建设中,管道连接处出现渗漏。
2. 对问题的处理意见:- 设备不齐全应及时补充,保证施工进度;- 基础土壤质量加固,确保结构稳定性;- 钢筋布置错误应修正,保证混凝土质量;- 边坡防护措施应加强,避免坍塌事故;- 渗漏问题应及时修补,确保管道安全运行。
3. 后续控制措施:- 加强现场设备管理,确保齐全并进行及时维护;- 加强土方加固处理,并进行监测评估;- 坚持按照图纸和设计要求进行施工,确保质量;- 完善边坡防护和安全警示标志,确保施工安全;- 定期检查管道连接处,防止渗漏情况发生。
质量控制检查表模板一、产品信息产品名称:产品型号:生产日期:检查日期:二、外观检查1. 外观整体观察:检查产品外观是否完好,是否有明显损伤或瑕疵。
2. 尺寸检查:根据产品规格,测量产品各个部分的尺寸是否符合要求,记录实际尺寸。
三、功能检查1. 电气功能检查:进行电气性能测试,包括电压输入、输出、功耗等参数的测试,并与产品说明书中的要求进行对比。
2. 机械功能检查:检查产品的各个机械部件是否灵活可靠,如按钮、开关、滑动部件等。
同时进行操作测试,确保功能正常。
四、材料质量检查1. 原材料检查:核对产品使用的各类原材料是否符合要求,包括金属、塑料、玻璃等材料的检验。
2. 焊接点检查:检查产品的焊接是否牢固,焊接点是否存在明显裂纹或者松动情况。
五、耐久性测试1. 使用寿命测试:模拟产品的正常使用环境,进行长时间连续工作测试,以确保产品在正常使用寿命内不会出现故障。
2. 环境适应性测试:对产品进行环境适应性测试,包括高温、低温、潮湿等恶劣环境的模拟测试。
六、安全性检查1. 电气安全性检查:检查产品的电气设计是否符合安全标准,如绝缘情况、接地是否良好等。
2. 机械安全性检查:检查产品在正常使用过程中是否存在安全隐患,特别关注尖锐边角、危险部件等。
七、测试结果记录1. 测试员:记录测试人员的姓名或编号。
2. 测试日期:记录完成测试的日期。
3. 结果:根据实际测试情况,记录测试结果,包括合格、不合格或需要修复等。
备注:(如有必要,可在此处填写其他需要补充的说明或注意事项)以上质量控制检查表模板适用于多种产品的质量检查工作,可根据实际需求进行相应的修改和调整。
在进行质量控制检查时,请严格按照相关规范和流程进行,并记录真实可靠的检查结果,以确保产品质量符合标准和客户需求。
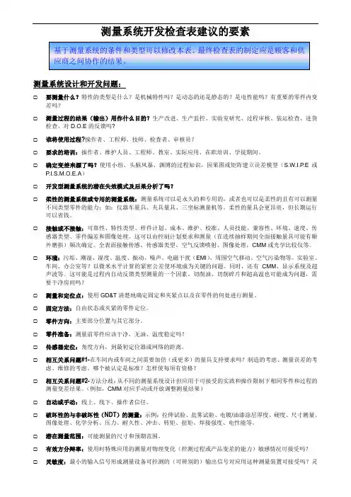
测量系统开发检查表建议的要素测量系统设计和开发问题:☐ 要测量什么?特性的类型是什么?是机械特性吗?是动态的还是静态的?是电性能吗?有重要的零件内变差吗?☐ 测量过程的结果(输出)用作什么目的?生产改进、生产监控、实验室研究、过程审核、装运检查、进货检查、对D.O.E 的反馈吗?☐ 谁将使用过程?操作者、工程师、技师、检查者、审核员?☐ 要求的培训:操作者、维护人员、工程师、教室、实际应用、在职培训、学徒期间。
☐ 确定变差来源了吗?使用小组、头脑风暴、渊博的过程知识,因果图或矩阵建立误差模型(S.W.I.P .E 或 P .I.S.M.O.E.A )☐ 开发型测量系统的潜在失效模式及后果分析了吗?☐ 柔性的测量系统或专用的测量系统:测量系统可以是永久的和专用的,或者也可以是柔性的且有可以测量不同类型零件的能力;如:仪器车量具、夹具量具、三坐标测量机等。
柔性的量具会更昂贵,但长期运行可以省钱。
☐ 接触或不接触:可靠性、特性类型、样件计划、成本、维护、校准、人员技能、兼容性、环境、速度、传感器类型、零件偏差和图像处理。
这可以由控制计划要求和测量(在连续抽样期间全面接触量具可能有额外磨损)频次确定。
全表面接触传感、传感器类型、空气反馈喷射、图像处理,CMM 或光学比较仪等。
☐ 环境:污垢、潮湿、湿度、温度、振动、噪声、电磁干扰(EMI )、周围空气移动、空气污染物等。
实验室、车间、办公室等?以微米水平计算的紧密公差使环境成为关键的问题。
同时,还有CMM 、显示系统及超声波等。
这可能是过程内自动反馈类型测量的一个因素。
切削油、切削碎片和超高温也可能成为问题,需要干净房间吗?☐ 测量和定位点:使用GD&T 清楚地确定固定和夹紧点以及在零件的何处进行测量。
☐ 固定方法:自由状态或夹紧的零件定位。
☐ 零件方向:主要部分位置与其它部分。
☐ 零件准备:测量前零件应该干净、无油、温度稳定吗?☐ 传感器定位:角度方向,到最初定位器或网络的距离。
测量过程控制项目检查表测试过程名称变压器变压比测试过程测量过程文件编号GB1094.1测量过程的计量要求测量参数名称测量范围允许不确定度分辨力环境要求其他计量要求变压器变比 4.2837±1% 0.0140.0001 (0~40)℃/测量过程要素控制状况是否满足计量要求测量设备量程准确度等级/误差分辨力其他特性ZB3型变比仪1~60 ±0.1%K 0.0001 / 满足计量要求测量方法变压比试验测量过程规范满足计量要求环境条件(0~40)℃满足计量要求操作人员操作人员经过关于电气试验的专业培训,都取得了电气试验的上岗证和电工进网作业许可证。
满足计量要求监视方法核查标准/ /进行比对在变比仪的有效期内按照期间核查计划,每隔三个月将变比仪与校准合格的另一台变比仪进行比对测量。
满足计量要求进行抽查/ /测量不确定度0.0050 满足计量要求检查记录:结论:□合格□合格□合格注:在选项上达√,只选一项审核日期:年月日审核员:审核组长:受审核方代表:测量过程计量要求的推导及验证编号: 序号:一、产品的技术要求在委内瑞拉高厂变1#的高低1分接变比K 值要求在(4.2837±1%)范围内。
二、转化为测量过程的计量要求为了将变压器1分接变比值控制在(4.2837±1%)范围内,则首先应把变压器1分接变比值测出来,把生产过程的控制的要求转化为测量过程的计量要求,然后再根据测量过程的的计量要求,导出对测量设备的计量要求。
1、测量范围的推导当测量变比时,正常的变比值应在仪器的测量范围内,要求的变比值(4.2837±1%),所以变比仪的量程范围可选择1~10。
2、最大允许误差的确定此台变压器1分接变比值要求是(4.2837±1%)范围内,4.2837×1%=0.04284是允许的偏差范围,这个允许的偏差范围称为容差,在此过程容差确定为0.04284,测量的最大允许误差可以时容差的1/3到1/10之间,即0.04284/3=0.01428。
工程测量过程控制检查表全文共四篇示例,供读者参考第一篇示例:工程测量是建筑工程中一个非常重要的环节,它直接影响着整个工程的质量和进度。
工程测量过程控制检查表是工程测量过程中必不可少的工具,它能够帮助工程师对测量工作进行有效的监督和管理,确保测量工作的准确性和规范性。
在施工现场,经常发生因为测量不准确或者失误导致工程质量出现问题的情况,所以对于工程测量过程的控制和检查显得尤为重要。
一份完整的工程测量过程控制检查表应该包含以下几个方面的内容:1. 测量准备:在实际进行测量工作之前,需要进行充分的准备工作。
这包括确定所需测量的内容和范围,准备所需的测量工具和仪器,确保测量设备的正常运转和准确性等。
2. 测量过程控制:在测量过程中,需要进行有效的控制来保证测量的准确性。
比如在进行高程测量时,需要保证测量仪器的水平和垂直度,避免倾斜和摇晃导致测量数据出现误差。
3. 测量数据记录:测量完成后,需要做好测量数据的记录工作。
这包括将测量数据准确地记录在测量表格或者电子文档中,并确保数据的完整性和可靠性。
4. 测量结果分析:对于测量数据的分析是评估测量质量的重要环节。
需要对测量数据进行比对和校核,发现数据之间的差异和错误,并及时进行修正。
5. 测量质量评估:通过对测量过程和结果的控制和检查,可以评估测量的质量和准确性。
如果发现测量质量不合格,需要立即采取对应的修正措施和措施,确保工程质量不受影响。
在编制工程测量过程控制检查表时,需要考虑下列几个关键点:1. 明确工程测量的目的和要求,确定所需测量的内容和范围。
根据实际测量对象的特点和要求,确定测量方法和测量精度等。
2. 确保测量工具和仪器的准确性和有效性。
在测量前需要对测量工具和仪器进行校准和检查,确保其运转正常和准确。
3. 编制详细的测量过程控制检查表,将测量活动分解为多个环节和步骤,明确每个环节的工作内容和责任人。
4. 在测量过程中严格按照检查表的要求执行,确保测量过程的规范和标准。
测量过程控制检查表
编号:01
测量过程名称冷冻鱼糜(A级)水分测量测量过程文件编号Q/XNFS09-2008
测量过程的计量要求
被测量(参数)名称测量范围最大允许误差/
不确定度分辨力
环境要
求
其他计量要
求
水分≤79% -0.5% / 常温/
测量过程要素控制状况
测量设备测量范围
准确度等级
/最大允许误差分辨力其他特性
是否满足规
定计量要求
水分测定仪(0-100)%±0.2%/ / 满足
测量方法《冷冻鱼糜》满足环境条件常温满足
操作人员测量人员经过测量、检验方面的知识培训,能独立完成检验和测量
工作。
满足
监视方法(如:用核
查标准监视)
用核查方法进行监视。
满足测量不确定度 U rel=0.5% k=2 满足
审核记录:
1.检查计量要求的导出是否满足顾客、组织和法律法规的要求?
2.测量过程控制要素如,测量设备、核查标准、测量方法、环境条件、人员操作技能是否受控?
3.测量过程特性如,测量不确定度评定方法是否正确?
4.测量过程监视是否在控制限内?
考核记录:(检查有效文件、溯源性、设备管理、人员能力、环境条件、原始记录、证书报告,进行评价,说明理由,提供证据)
经审核,文件现行有效,测量设备经校准合格能溯源至社会公用计量标准,检验人员经培训上岗,操作技能较熟练,测量环境条件、检验原始记录等均符合要求。
审核结论:□合格□有缺陷□不合格注:在选项上打√,只选一项。
审核日期:年月日审核员:审核组长:受审核方代表:。