中考化学模拟考试集锦
- 格式:doc
- 大小:544.50 KB
- 文档页数:27
中考化学模拟考试卷(附答案解析)可能用到的相对原子质量:(H-1 C-12 N-14 O-16 Na-23 Cl-35.5 Ca-40 Fe-56)第一部分(选择题共18分)一、选择题(共9小题,每小题2分,计18分。
每小题只有一个选项是符合题意的)1. 认识物质是学习化学的基础。
下列物质属于单质的是( )A. 空气B. 干冰C. 液氧D. 生铁2. 变化无处不在。
生活中的下列现象是由化学变化引起的是( )A. 柏油路面曝晒变软B. 水放冰箱结成冰块C. 铜器锈蚀颜色变绿D. 电流过大灯丝熔断3. 化学是人类进步的阶梯。
下列说法不正确...的是( )A. 新能源的推广利用,节约了化石燃料B. 新材料应用于航空制造,利用的都是其物理性质C. 煤炭的脱硫处理,能有效减少酸雨的形成D. 新药品的研发,可为生命健康提供保障4. 日常生活中的下列做法不正确...的是( )A. 将饮料瓶放入厨余垃圾桶B. 用肥皂水区分软水和硬水C. 使用煤炉时打开窗户保持空气流通D. 用活性炭除去冰箱中的异味5. 正确的实验操作是进行科学探究的基本要求。
下列操作正确的是( )6. 碳、氢、氧、氮是地球的生命元素。
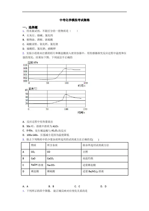
下列说法正确的是( )A. 碳元素能形成多种单质和化合物,其化合物都是有机物B. 氧离子的结构示意图为,符号是O2-C. 氢元素和氧元素组成的物质一定是水,水是由分子构成的D. 这四种元素可以组成铵态氮肥,其不能与碱性物质混合使用7. 关于以下三个反应的相关说法正确的是( )① CaCO3=====高温CaO+CO2↑② 2NaHCO3=====△Na2CO3+H2O+CO2↑③ NH4HCO3=====△NH3↑+H2O+CO2↑A. 三种反应物均可在食品加工中用作膨松剂B. 用加热的方法无法区分NaHCO3和NH4HCO3C. 充分加热等质量的三种反应物生成CO2的质量相等D. 三个反应均属于分解反应8. 下列各组实验方法能达到实验目的的是( )9. 某溶液中溶质可能是HCl、Na2CO3、H2SO4、CuCl2中的一种或多种,为探究溶质的成分,兴趣小组的同学向盛有一定量样品的烧杯中逐滴加入Ba(OH)2稀溶液,产生沉淀的质量与加入Ba(OH)2溶液质量的变化趋势如下图所示。
中考化学模拟考试集锦一、选择题1.除去下列物质中的少量杂质,所选用的试剂及操作方法错误..的是选项物质(括号内为杂质)试剂操作方法A CO(CO2)氧化铜将气体通入灼热的氧化铜B FeCl2 (CuCl2溶液)过量铁粉搅拌、过滤C CuO(炭粉)不用外来试剂在空气中灼烧D Cu粉(Fe粉)足量稀盐酸过滤、洗涤、干燥A.A B.B C.C D.D2.以太阳能为热源经由铁氧化合物循环分解水的过程如图所示。
下列说法错误的是()A.过程中,铁、氢、氧元素的化合价都发生了变化B.该过程实现了太阳能向化学能的转化C.过程I的化学方程式为 2Fe3O4太阳能6FeO+O2↑D.过程II属于置换反应3.正确规范的操作是实验成功和人身安全的重要保证。
下列实验操作正确的是()A.测定溶液pH B.配制溶液C.称量固体D.稀释浓硫酸4.如图所示,将液体X加入到集气瓶中与固体Y作用,观察到气球逐渐变大,如表中液体X和固体Y的组合,符合题意的是()①②③④⑤X稀盐酸水水双氧水水Y铁粉氢氧化钠氯化钠二氧化锰硝酸铵A.①②⑤B.①③④C.①②④D.②③⑤5.除去下列物质中所含杂质(括号内为杂质),所选用试剂及操作方法均正确的一组是选物质选用的试剂操作方法项A CO2(HCl)NaOH溶液洗气B FeSO4溶液(CuSO4)Al粉加过量Al粉,过滤C KNO3溶液(KOH)CuSO4溶液过滤,蒸发结晶D CaCl2溶液(HCl)CaCO3加入过量的CaCO3,再过滤A.A B.B C.C D.D6.除去下列各物质中的少量杂质,所选用的试剂、方法能达到目的的是选项物质杂质(少量)试剂操作方法A N2O2碳粉将混合气体通过灼热的碳粉B NaOH溶液Na2CO3溶液氢氧化钙溶液加入适量氢氧化钙溶液,过滤C氯化钠固体泥沙水加水溶解,蒸发结晶D KC1溶液K2SO4溶液Ba(NO3)2溶液加入适量Ba(NO3)2溶液,过滤A.A B.B C.C D.D7.化学趣味小组在学习了金属的化学性质后,对金属R的活动性进行探究发现:将金属R 放入稀盐酸中,观察到有气泡产生(该反应的化学方程式可表示为:R+2HCl2=RCl2+H2↑),将R放入ZnSO4溶液中无任何变化。
中考化学模拟考试试卷-带有参考答案学校:___________班级:___________姓名:___________考号:___________一、单项选择题(本大题共10小题,每小题2分,共20分)1.化学改变世界的途径是使物质发生化学变化。
下列变化中,主要发生化学变化....的是()A.甲骨刻字B.冰雪融化C.钢铁锈蚀D.瓷碗破碎2.青少年处于身体成长的关键时段,饮食应丰富全面。
下列说法正确的是()A.缺铁会引起贫血B.缺钙会引起发育不良C.缺碘会引起骨质疏松D.缺锌会引起甲状腺肿大3.北京冬奥会火种灯使用化合物X作燃料,其燃烧反应的化学方程式为X+5O2点燃3CO2+4H2O。
推断X的化学式是()A.C3H6B.C3H8C.C2H6O2D.C3H8O34.下列图示实验操作中,错误的是()A.取用固体粉末B.倾倒液体C.滴加液体D.加热液体5.氯化锡可用于制造红色烟火,如图是锶(Sr)的一种粒子结构示意图,下列有关说法正确的是()A.Sr属于非金属元素B.Sr元素位于元素周期表的第五周期C.该粒子可表示为Sr2-D.该粒子未达到相对稳定结构6.水是宝贵的自然资源,下列标志是节水标志的是A.B.C.D.7.下列物质放入水中能形成溶液的是()A.植物油B.酒精C.胡椒粉D.碳酸钙8.某同学演示酸碱中和并利用反应后的溶液制得Na2SO4固体.下列操作错误的是()A.溶解B.稀释C.中和D.蒸发9.用表示氧原子,用表示氢原子,则过氧化氢分子的构成可表示为()A.B.C.D.10.下列关于物质的鉴别方法错误的是()A.用灼烧的方法鉴别羊毛和腈纶B.用水鉴别硝酸铵固体和氢氧化钠固体C.用稀盐酸鉴别氧化钙和碳酸钙D.用氢氧化钡鉴别氯化镁和硫酸钠二、填空题(本大题共3小题,每空1分,共21分)11.生活离不开水。
净化水的知识在日常生活中有着广泛的应用。
(1)茶杯内的纱网,可将茶叶与茶水分离,便于饮用,该设计利用的化学原理是。
中考化学模拟考试集锦一、选择题1.NaCl是一种化工原料,可以制备一系列物质,如图所示原理,包含了氯碱工业,电解法制取金属钠,侯氏制碱,生产盐酸,制取漂白粉(有效成分是 Ca(ClO)2),部分生成物己省略,下列说法正确的是A.Na2CO3的热稳定性比NaHCO3差B.氯碱工业制得纯碱C.侯氏碱法的产品是NaHCO3D.工业制取漂白粉采用的是氯气和石灰乳反应,而不是氯气和石灰水2.固体X可能由氢氧化钠、碳酸钠、氯化钠、硝酸镁、硝酸钡、硫酸钠、硫酸铜中的一种或几种物质组成(提示:以上物质中,只有氢氧化钠和碳酸钠的水溶液显碱性)。
为确定其组成,进行如下实验:①将固体X加入水中充分溶解,得到无色溶液;②测X溶液的pH,pH= 13;③向X的溶液中加入足量的硝酸钡溶液,产生白色沉淀,过滤;④向步骤③所得沉淀中加入足量的稀盐酸,沉淀不溶解;⑤向步骤③所得的滤液中加入过量的稀硝酸,再加入硝酸银溶液,产生白色沉淀。
根据以上实验信息,关于固体X组成的判断有以下几种说法:①不能确定是否有硝酸镁;②硝酸钡、硫酸铜、碳酸钠一定不存在;③硫酸钠和氢氧化钠一定存在;④不能确定是否有氯化钠。
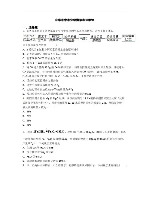
以上说法中正确的个数是A.1个B.2个C.3个D.4个3.甲、乙两种固体物质(不含结晶水)的溶解度曲线如图所示。
下列说法正确的是( )A.甲物质的溶解度大于乙物质的溶解度B.t1℃时甲、乙两物质的溶液溶质质量分数一定相等C.t1℃时,甲、乙两物质各50 g分别加入100g水中,充分溶解,得到的溶液质量都是140gD.t2℃时,等质量甲、乙两种固体配制成饱和溶液时甲比乙需要的水多4.A~H是初中常见的物质,已知A~G七种物质均含有同一种元素, D的相对分子质量为100,可用作建筑材料。
它们之间的转化关系如图所示,图中“一”表示两端物质间能发生化学反应,“→”表示物质间存在转化关系;反应条件、部分反应物和生成物已略去。
下列说法中不正确的是A.A为一种单质,D为碳酸钙B.可能涉及四种基本反应类型C.E、F的物质类别可能相同,也可能不同D.H的浓溶液具有挥发性5.氧烛是一种便携式供氧设备(如下图)。
金华市中考化学模拟考试集锦一、选择题1.某兴趣小组为了研究露置于空气中纯净的生石灰变质情况,进行了如下实验:则下列结论错误的是( )A .A 转化为B 过程中钙元素的质量分数逐渐减小 B .如无浓硫酸,则粉末B 中Cao 质量测定值偏小C .粉末B 中CaCO3的质量为5克D .粉末B 中CaO 的质量为16.6克2.将CO 通入盛有12.0g 的Fe 2O 3的试管内,加热至固体完全变黑后停止加热,继续通入CO 至试管冷却,并同时将反应后的气体通入足量NaOH 溶液中,溶液质量增重6.6g 。
Fe 2O 3还原过程中转化过程:Fe 2O 3→Fe 3O 4 →FeO →Fe 。
下列说法错误的是 A .反应后的黑色固体为混合物 B .试管中残留固体质量为10.8gC .实验过程中参加反应的CO 的质量为4.2gD .反应后固体中加入足量的稀盐酸产生气体的质量为0.15g3.某固体混合物由Mg 和MgO 组成,取该混合物与19. 6%的稀硫酸恰好完全反应(反应后溶液中无晶体析出),所得溶液蒸发82. 2g 水后得到固体的质量为24g ,则原混合物中氧元素的质量分数为( ) A .16% B .20% C .25% D .40%4.已知: 32322Fe(OH)Fe O +3H ΔO ,现将CO 气体与21.4g Fe (OH )3在密闭容器中加热一段时间后得到Fe 、Fe x O y 混合物12.8g ,将此混合物溶于100.0g 稀H 2SO 4恰好完全反应,产生0.2g H 2。
下列说法正确的是 A .生成CO 2和H 2O 共8.6g B .混合物中含5.6g 铁元素 C .Fe x O y 为Fe 2O 3D .该稀硫酸溶质的质量分数为19.6%5.甲、乙两种固体物质(不含结晶水)的溶解度曲线如图所示。
下列说法正确的是( )A.甲物质的溶解度大于乙物质的溶解度B.t1℃时甲、乙两物质的溶液溶质质量分数一定相等C.t1℃时,甲、乙两物质各50 g分别加入100g水中,充分溶解,得到的溶液质量都是140gD.t2℃时,等质量甲、乙两种固体配制成饱和溶液时甲比乙需要的水多6.某气体可能含有H2、CO2、CO、HCl中的一种或几种,把该气体依次通过澄清石灰水、饱和碳酸氢钠溶液、浓硫酸、灼热的氧化铜、无水硫酸铜、澄清石灰水,观察到的现象是:前面的一瓶澄清石灰水无明显变化,灼热的氧化铜变红色,无水硫酸铜变蓝(无水硫酸铜遇水变蓝),后面的一瓶澄清石灰水变浑浊,下列关于该气体说法不正确的是()A.一定含有H2 B.一定含有COC.可能含有HCl D.可能含有CO27.甲烷和水反应可以制备水煤气(混合气体),其反应的微观示意图如图所示,根据微观示意图得出的结论中,正确的是()A.反应前后碳元素化合价没有发生变化B.反应中甲和丙的质量之比为4:7C.水煤气的成分是一氧化碳和氧气D.反应中含氢元素的化合物有三种8.将Mg和Ag的混合物放入Zn(NO3)2和Cu(NO3)2的混合溶液中,预测其充分反应后所得滤渣和滤液的组成成分如下,其中不合理的是()A.若滤液为蓝色,则滤渣中含有2种固体B.若滤液为无色,则滤渣中可能含有3种固体C.若滤渣中加入稀盐酸,产生气泡,则滤液中最多含有2种溶质D.若滤渣中加入稀盐酸,无气泡,则滤液中至少含有1种溶质9.童童同学将一定量的氧化铜粉末加入到100g溶质的质量分数为14%的稀硫酸中,充分反应后固体全部消失,为了避免该废液排放造成污染,他又向废液中加入20g铁粉,充分反应后过滤,滤渣的质量为20g,加稀硫酸时所消耗的氧化铜质量是()A.8g B.10g C.12g D.14g10.有一包固体粉末X,可能含有碳酸钙、硫酸铜、硫酸亚铁、锌粉,为确定固体粉末的成分,现取X进行下列实验,实验过程及现象如下图所示(不考虑水、稀盐酸的挥发),下列说法中正确的是( )A.若气体1为纯净物,则溶液2中可能含有三种阳离子B.若气体1为混合物,则溶液2中可能含有Fe2+C.若溶液1呈无色,则固体粉末X中不可能含有硫酸铜D.若溶液2呈浅绿色,则沉淀2不可能是纯净物11.下列四位同学分别设计实验方案,你认为可行的是()A.分离碳酸钙和氯化钠的混合物,先加入足量的水,然后充分溶解、过滤、洗涤、烘干B.某无色溶液中滴加稀硝酸无明显现象,再加BaCl2溶液,产生白色沉淀,证明无色溶液中一定含有SO42-离子C.将CO、CO2、N2的混合气体,依次通过浓NaOH溶液,浓硫酸,灼热CuO后(假设每次反应均完全),最后得到N2D.不用其它试剂就能鉴别NaOH、H2SO4、Mg(NO3)2、FeCl3、NaNO312.往AgNO3和Cu(NO3)2的混合溶液中加入一定量的铁粉,充分反应后,有金属析出,过滤、洗涤后往滤渣中加入稀盐酸,有无色气体放出,则滤液中一定存在的物质是A.Fe(NO3)2B.Fe(NO3)3C.Cu(NO3)2、Fe(NO3)2D.AgNO3、Cu(NO3)2、Fe(NO3)213.下列实验操作能达到实验目的的是:()选项实验目的实验操作A除去CO2中少量的CO点燃B除去CuSO4溶液中的少量FeSO4加入足量的铜粉C鉴别澄清石灰水和NaOH溶液加入稀盐酸D除去CaCl2溶液中少量的HCl加入足量的碳酸钙A.A B.B C.C D.D14.下列关于物质结构和性质的说法不正确的是()A.生铁和刚性能不同主要是由于含碳量不同B.CO和CO2化学性质不同是由于构成它们的分子不同C.金刚石和石墨性质不同是由于构成它们的碳原子不同D.金属钠和铝的性质不同是由于钠和铝的原子结构不同15.某无色气体可能含有 CO2、CO、H2中的一种或几种,依次进行以下实验(假设每步反应均完全进行);①通过赤热的炭层后,恢复到原状态,气体体积增大;②通过灼热的CuO 时,固体变成红色;③通过白色 CuSO4粉末时无明显现象(提示:白色 CuSO4粉末遇水变蓝)④通入澄清石灰水中,石灰水变浑浊。
2024-2025学年人教版中考化学模拟试题班级:____________________ 学号:____________________ 姓名:____________________一、单选题(每题3分)1、下列关于化学用语的说法正确的是 ( )A.2O表示两个氧元素B.H2O中的“2”表示一个水分子中含有两个氢原子C.Al3+中的“3”表示铝元素的化合价为+3D.CO2和SiO2中“O”的化合价相同答案:B2、下列有关实验现象的描述正确的是 ( )A. 红磷在空气中燃烧产生大量白雾B. 硫在氧气中燃烧发出淡蓝色火焰C. 木炭在空气中燃烧发出白光D. 铁丝在氧气中剧烈燃烧,火星四射,生成黑色固体答案:D3、下列有关物质的性质与用途具有对应关系的是 ( )A. 石墨具有导电性,可用于制铅笔芯B. 氮气化学性质稳定,可用于食品保护气C. 氧气具有助燃性,可用于医疗急救D. 氢氧化钠具有腐蚀性,可用于中和酸性土壤答案:B4、下列有关实验现象的描述正确的是 ( )A. 红磷在空气中燃烧产生大量白雾B. 硫在氧气中燃烧发出蓝紫色火焰C. 木炭在空气中燃烧发出白光D. 铁丝在空气中燃烧火星四射,生成黑色固体答案:B5、下列有关实验现象的描述,正确的是 ( )A. 红磷在空气中燃烧产生大量白雾B. 木炭在空气中燃烧发出白光C. 硫在氧气中燃烧发出淡蓝色火焰D. 铁丝在氧气中剧烈燃烧,火星四射,生成黑色固体答案:D二、多选题(每题4分)1.下列关于氧气的说法正确的是(多选)(4分)A. 氧气能支持燃烧,可作燃料B. 氧气能跟所有物质发生氧化反应C. 水中的生物能依靠微溶于水中的氧气而生存D. 氧气约占空气总体积的15答案:CD解析:A项,氧气能支持燃烧,但氧气不能燃烧,不能作燃料,故A错误;B项,氧气的化学性质虽然比较活泼,但不能跟所有的物质发生氧化反应,故B错误;C项,氧气不易溶于水,但水中溶有少量的氧气,使水中的生物能够生存,故C正确;D项,按体,积计算,空气中含有氮气约为78%,含有氧气约为21%,故氧气约占空气总体积的15故D正确。
中考化学模拟考试集锦一、选择题1.用水做试剂,不能区分的一组物质是()A.石灰石、烧碱、氯化钙B.植物油、酒精、浓硫酸C.硫酸亚铁、氧化钙、氯化镁D.硫酸铝、氯化钠、硝酸钾2.实验小组将未打磨的铝片和稀盐酸放入密闭容器中,用传感器探究反应过程中温度和压强的变化,结果如下图。
下列说法不正确的A.反应过程中有热量放出B.50s时,溶液中溶质为A1Cl3C.0-50s,发生稀盐酸与A12O3的反应D.100s-140s,压强减小是因为温度降低3.除去下列物质中的少量杂质所选用的试剂或方法正确的是( )物质所含杂质除杂所选用试剂或方法A CO2CO点燃B CaO CaCO3高温灼烧C NaOH溶液Na2CO3适量稀盐酸D稀盐酸稀硫酸适量Ba(NO3)2溶液A.A B.B C.C D.D4.下列所示的四个图像,能正确反映对应变化关系的是A.向一定量的硝酸铜和硝酸镁的混合溶液中加入铁粉B.向pH=2的盐酸中加水稀释C.向一定量的含有盐酸的氯化铜溶液中滴加氢氧化钠溶液D.等质量的镁和铁分别与等质量、等浓度足量的稀硫酸反应5.下列4个坐标图分别表示4个实验过程中的某些变化,其中正确的是A.向含有稀硫酸的硫酸铜溶液中加氢氧化钠溶液B.向一定量的稀盐酸中加入铁粉C.稀释pH =2的稀硫酸D.氢氧化钠溶液中滴加盐酸6.为了达到实验目的,下列方案或结论正确的是选项实验目的实验方案或结论A鉴别碳粉、铁粉和氧化铜粉末取样后,分别加入稀盐酸B除去KCl固体中的K2CO3取样、溶解、加入足量的稀硫酸,蒸发C除去CO2中混有少量HCl气体通入装有足量NaOH溶液的洗气瓶D鉴别某溶液中是否含有SO2-4取少量溶液与试管中,滴加BaCl2溶液,有白色沉淀生成,则该溶液中一定含有SO2-4A.A B.B C.C D.D 7.除去物质中的少量杂质,选用的试剂和操作均正确的是物质(括号内为杂质)试剂和操作A氢氧化钠溶液(氢氧化钙)加入过量碳酸钠溶液、过滤B CaCl2溶液(稀盐酸)加入过量碳酸钙、过滤C HCl气体(水蒸气)通过足量生石灰D C(CuO)通入氢气并加热A.A B.B C.C D.D 8.下列除去杂质所用的试剂或方法中,正确的是A.除去CO2中少量的SO2用烧碱溶液B.除去NaNO3溶液中少量的Na2CO3用稀盐酸C.除去CO中少量的CO2用澄清的石灰水D.除去CuSO4固体中少量的Fe粉用水溶解后过滤9.下图所示的四个图像,能正确反映对应变化关系的是A.电解水一段时间B.向二氧化锰中加入一定质量的过氧化氢溶液C.向一定质量铁粉中加入硫酸铜溶液D.等质量的镁、铝分别与质量分数相等且足量的稀硫酸反应10.学习金属单元后,我们知道Zn、Fe、Cu三种金属的活动性顺序为:Zn>Fe>Cu。
中考化学模拟考试集锦一、选择题1.下列归类正确的是A.A B.B C.C D.D2.将CO通入盛有12.0g的Fe2O3的试管内,加热至固体完全变黑后停止加热,继续通入CO至试管冷却,并同时将反应后的气体通入足量NaOH溶液中,溶液质量增重6.6g。
Fe2O3还原过程中转化过程:Fe2O3→Fe3O4 →FeO→Fe。
下列说法错误的是A.反应后的黑色固体为混合物B.试管中残留固体质量为10.8gC.实验过程中参加反应的CO的质量为4.2gD.反应后固体中加入足量的稀盐酸产生气体的质量为0.15g3.某固体混合物由Mg和MgO组成,取该混合物与19. 6%的稀硫酸恰好完全反应(反应后溶液中无晶体析出),所得溶液蒸发82. 2g水后得到固体的质量为24g,则原混合物中氧元素的质量分数为()A.16%B.20%C.25%D.40%4.一包不纯的氯化钾粉末,所含杂质可能是氯化钠、硝酸钾、硝酸钙、氯化铜、碳酸钠中的一种或几种。
为确定其成分,某兴趣小组的同学们进行如下实验:(1)取少量该粉末于烧杯中,加蒸馏水,充分搅拌,得无色澄清溶液。
(2)取上述无色溶液少许于试管中,滴加氯化钡溶液有白色沉淀生成。
(3)另称取 14.9 g 该粉末于烧杯中,加入蒸馏水溶解,再加入足量的硝酸银溶液和稀硝酸,充分反应后生成 28.7 g 白色沉淀。
根据上述实验判断,下列说法正确的是A.杂质中可能含有硝酸钾、氯化钠B.杂质中肯定不含硝酸钙、氯化铜、碳酸钠C.杂质中肯定含有碳酸钠,可能含有氯化钠D.杂质中肯定含有氯化钠、碳酸钠,可能含有硝酸钾5.现有一包由3.2g铜、13g锌和2g 碳组成的粉末,放到一定量的AgNO3溶液中,完全反应后得到的固体为m种,溶液中溶质为n种.下列说法中不正确的是()A.若m=2,则n=2或3 B.若固体中金属的质量为 48g,则m=4 C.当m=3时,溶液可能呈蓝色D.反应后固体的质量不可能超过56g6.下列各物质中,不能满足下图物质一步转化关系的选项是()A.X:Cu Y:CuO Z:CuSO4B.X:CO2 Y:O2 Z:COC.X:CaCO3 Y:CaO Z:Ca(OH)2D.X:NaOH Y:NaCl Z:Na2CO37.下列图象正确的是A.表示KMnO4加热制O2生成的MnO2的质量与时间的关系图B.表示CO还原CuO的实验中,试管内固体质量与时间关系图C.表示向Ca(NO3)2(含少量 HCl)溶液中滴加K2CO3溶液,沉淀量与K2CO3的加入量的关系图D.表示向足量的稀HCl中加入少量Fe,溶液质量与时间的关系图A.A B.B C.C D.D8.有Mg、Al、Zn的混合物共7.2g,与足量盐酸反应,生成H2的质量可能是( )A.0.2 g B.0.6g C.0.8g D.0.9g9.将10g氧化铜粉末加入到100g一定质量分数的稀硫酸中,微热到氧化铜全部溶解,再向溶液中加入ag铁粉,使溶液中的溶质完全反应后,过滤,将滤渣在低温下烘干,得到干燥固体质量仍然为ag,下列分析不正确的是A.稀硫酸中溶质质量分数为12.25%B.滤渣中一定含有铜,可能含有铁C.加入铁粉后有红色固体产生,还有少量气泡产生D.a的取值范围:a≥810.有一包白色粉末,可能由硫酸铜、碳酸钙、氯化钡、硫酸钠、硝酸钡中的一种或几种组成。
初中化学中考模拟试题(附参考答案解析)本试卷分第Ⅰ卷(选择题)和第Ⅱ卷(非选择题)两部分,满分50分。
考试时间60分钟。
相对原子质量:H-1 C-12 N-14 O-16 S-32 Ca-40 Fe-56 Cu-64第Ⅰ卷(选择题共20分)一、选择题(本题包括20小题,每小题1分,共20分。
每小题只有一个选项符合题意)1.“关爱生命,拥抱健康”是永恒的主题。
下列做法不利于人体健康的是( )A.用甲醛溶液浸泡海产品,以防其变质B.多食水果和蔬菜,给人体补充维生素C.胃酸过多的人应少喝汽水D.向易变质食品的包装袋中充入氮气2.分类是一种行之有效,简便易行的科学方法。
下列物质的俗称、化学式、类别三者一致的是( )A.苛性钠、Na2CO3、盐B.干冰、H2O、氧化物C.生石灰、Ca(OH)2、碱D.水银、Hg、单质3.下列物质露置于空气中,因发生化学变化而使其质量增加的是( )A.浓硫酸B.烧碱溶液C.浓盐酸D.过氧化氢溶液4.关于分子和原子两种粒子的叙述正确的是( )A.同种原子可能构成不同分子B.物质只能由分子、原子构成C.化学变化中分子数目一定发生变化D.分子质量一定大于原子质量5.如图所示的密闭实验装置,当胶头滴管内的液体滴下与固体接触时,液面a比液面b高,但过一段时间U形管内的液面又回到持平的一组固体和液体组合是( )A.食盐和水B.石灰石和稀盐酸C.固体氢氧化钠和水D.硝酸铵和水6.下列化学反应中,属于分解反应的是( )A.S+O2 SO2B.3C+2Fe2O3 4Fe+3CO2↑C.2KMnO4 K2MnO4+MnO2+O2↑D.CuSO4+BaCl2 BaSO4↓+CuCl27.正确的实验操作对实验结果、人身安全非常重要。
下列实验操作错误的是( )8.下列化学肥料中,属于复合肥料的是( )A.NH4NO3B.NH4H2PO4C.KClD.K2SO49.下列生活用品所使用的主要材料属于有机合成材料的是( )A.真丝围巾B.陶瓷餐具C.塑料保鲜膜D.红木家具10.下列有关化合价的叙述正确的是( )A.化合价与原子最外层电子数无关B.氨气(NH3)中氮元素的化合价为+3C.氧气中氧元素的化合价为-2D.有些元素在不同条件下可表现出不同的化合价11.人们在工作、生活中的下列做法不安全的是( )A.液化石油气泄漏时,立即关闭气瓶阀门并开窗通风B.霉变的花生先用水漂洗,再煮熟后食用C.酒精灯内的酒精洒出燃烧时,立即用湿抹布盖灭D.燃放烟花爆竹时远离人群和可燃物12.下列物质的用途与性质对应错误的是( )物质用途性质A 二氧化碳作气体肥料二氧化碳既不燃烧也不支持燃烧B 熟石灰改良酸性土壤熟石灰能与酸发生中和反应C 氮气用于食品防腐氮气的化学性质较稳定D 洗洁精洗涤油污洗洁精具有乳化作用13.图A为镁原子的结构示意图,图B为镁元素在元素周期表中的部分信息。
中考化学模拟考试集锦一、选择题CaCl、KCl的固体混合物,可选用的一组试剂是1.分离2A.水、硝酸银、盐酸B.水、碳酸钠、盐酸C.水、碳酸钾、硫酸D.水、碳酸钾、盐酸2.在AlCl3溶液中逐滴加入NaOH溶液至过量,发生如下反应:3NaOH+AlCl3=Al(OH)3↓+3NaCl, Al(OH)3+NaOH=NaAlO2+2H2O。
已知NaAlO2易溶于水,则下列图像不正确的是( )A.B.C.D.3.现有一包由5.6g铁、7.2g镁、1.0g碳混合而成的粉末,把它加入一定量的CuCl2溶液中。
实验结束后,测得剩余固体中含有三种物质。
则剩余固体的质量不可能是A.26. 2gB.26.6gC.26. 0gD.25. 8g4.下列图像不能正确反映其对应变化关系的是A B C DA.用等质量、等浓度的过氧化氢溶液在有无催化剂条件下制氧气B.一定质量的红磷在密闭容器中燃烧C.向等质量、等浓度的稀硫酸中分别逐渐加入锌粉和铁粉D.向一定质量的氯化铜和稀盐酸的混合溶液中逐滴加入氢氧化钠溶液5.某同学将mgMg、A1、Zn、Fe 的混合物放入足量的稀盐酸中,充分反应后,将所得溶液小心蒸干,得到(m+7.1) g不含结晶水的固体,则m的取值范围是A.2.4≤m≤6.5B.2.4<m<6.5C.1.8≤m≤6.5D.1.8<m<6.56.工业上利用生产钛白的副产品硫酸亚铁制备还原铁粉的流程如图下列说法不正确的是A.“转化”时在溶液中生成了FeCO3沉淀,该反应的基本反应类型是复分解反应B.“过滤”后得到的滤液中的溶质只有(NH4)2SO4C.“干燥”过程中有少量的FeCO3转化为FeOOH和CO2,此时与FeCO3反应的物质有O2和H2OD.取14.06g还原铁粉(仅含有Fe和少量Fe x C)在氧气流中充分加热,得到0.22gCO2,另取相同质量的还原铁粉与足量稀硫酸充分反应(Fe x C与稀硫酸不反应),得到0.48gH2,则Fe x C的化学式是Fe2C7.有NaHCO3与NaCl的混合物20.0g,加热一段时间,得剩余固体16.9g。
中考化学模拟试题及答案# 中考化学模拟试题及答案## 一、选择题(每题2分,共20分)1. 以下哪种物质不是由分子构成的?A. 氧气(O2)B. 铁(Fe)C. 二氧化碳(CO2)D. 氯化钠(NaCl)2. 根据化学方程式 \(2H_2 + O_2 \xrightarrow{点燃} 2H_2O\),参加反应的氢气和氧气的质量比为多少?A. 1:8B. 2:1C. 4:32D. 8:13. 原子的相对原子质量与其质子数和中子数的关系是什么?A. 质子数 + 中子数B. 质子数 - 中子数C. 质子数 / 中子数D. 中子数 / 质子数4. 以下哪个选项是正确的化学式?A. 氧气 OB. 氢气 H2C. 氮气 N2D. 氯气 Cl5. 化学反应中,哪种物质是催化剂?A. 反应物B. 生成物C. 反应条件D. 反应物和生成物之外的物质## 二、填空题(每空2分,共20分)6. 化学变化的基本特征是:__________。
7. 根据质量守恒定律,化学反应前后,__________不变。
8. 元素周期表中,元素按照__________排列。
9. 常见的酸碱指示剂有__________和__________。
10. 金属活动性顺序中,排在氢前面的金属能与__________反应生成氢气。
## 三、简答题(每题10分,共20分)11. 描述一下什么是氧化还原反应,并给出一个例子。
12. 解释为什么铁在潮湿的空气中容易生锈。
## 四、计算题(每题15分,共30分)13. 某工厂需要用硫酸(H2SO4)来处理废水,已知硫酸的浓度为98%,密度为1.84 g/cm³。
如果需要准备500 mL的20%的稀硫酸溶液,需要多少体积的98%硫酸溶液?14. 已知某化合物的化学式为Fe2O3,求其相对分子质量。
## 五、实验题(10分)15. 描述如何用实验方法检验食盐(NaCl)中是否含有氯离子。
## 参考答案### 一、选择题1. D2. A3. A4. B5. D### 二、填空题6. 有新物质生成7. 总质量8. 原子序数9. 酚酞、石蕊试液10. 酸### 三、简答题11. 氧化还原反应是指在化学反应中,原子或离子之间发生电子转移的过程。
2023年化学中考模拟试题(含答案)
一、选择题
1. 下列哪个物质是一种原始物质?
A. 氧气
B. 沥青
C. 液氯
D. 酒精
答案:A
2. 化学方程式Cu + H2SO4 → CuSO4 + H2O中,Cu的电子在红氢化过程中发生了什么变化?
A. 失去电子
B. 获得电子
C. 未发生变化
D. 缺少电子
答案:A
...
二、判断题
1. 点燃木棒会发生化学变化。
答案:是
2. 硝酸银溶液中的银是以阳离子Ag+的形式存在。
答案:是
...
三、填空题
1. 氧气的化学式是__。
答案:O2
2. 三氯化铁的化学式是__。
答案:FeCl3
...
四、解答题
1. 请简述金属和非金属的区别,并举例说明。
答案:金属常以固态存在,具有良好的导电性和热传导性,而非金属常以气态或固态存在,导电性和热传导性较差。
例如,铁和铜是金属,而氧和氮是非金属。
2. 请说明酸和碱的性质及其在中和反应中的作用。
答案:酸具有酸性,能和碱中和。
碱具有碱性,能和酸中和。
在中和反应中,酸和碱互相中和产生盐和水。
...
以上是2023年化学中考模拟试题及答案。
中考化学模拟试卷(带有答案)可能用到的相对原子质量:H 1 C 12 O 16 N14 S32 Cl 35.5 Zn65第I卷(选择题共36分)一、选择题(本题包括13小题,每小题3分,共39分。
每小题只有一个....选项符合题意)1.党的十九大提出要加快生态文明体制改革,建设美丽中国。
下列做法正确的是()A.为保护环境,禁止开私家车出行B. 为增加粮食产量,大量使用农药、化肥C. 为节约水资源,用工业废水直接灌溉农田D. 为节约能源,人走关灯、少开空调2.下列各图所表示的化学实验操作正确的是()A.加热液体B. 闻气体气味C. 倾倒液体D.. 测溶液的pH3.中华传统文化博大精深,下列古诗中不涉及化学变化的是()A.遥知不是雪,为有暗香来”B. 爆竹声中一岁除,春风送暖入屠苏C.草枯鹰眼疾,雪尽马蹄轻D. 千锤万凿出深山,烈火焚烧若等闲4.早期治疗疟疾的原料是奎宁碱(化学式为C20H24N2O2),现在普遍使用的是我国科学家发现的青蒿素(化学式为C15H22O5),下列说法正确的是()A.一个奎宁碱分子含有一个氧分子B. 青蒿素中碳、氢、氧三种元素的质量比是15:22:5C. 奎宁碱是有机小分子化合物D.青蒿素是由15个碳原子22个氢原子5个氧原子构成5.下列主题知识的归纳中,完全正确的一组是()D铜木炭粉在空气中充分灼烧7.下图是某化学反应的微观示意图,其中不同的小球代表不同的原子.下列说法错误的是()A.该图说明了化学反应中分子可以再分原子不能再分B. 该图示中共有4种物质C. 该化学反应的基本反应类型属于置换反应D. 该化学反应中,反应物分子个数比为1:18.类推是化学学习中常用的思维方法。
下列类推正确的是()A.活泼金属与酸反应有气体产生,则与酸反应产生气体的一定是活泼金属B. 置换反应有单质生成,所以有单质生成的反应一定是置换反应C. 单质一定是由同种元素组成的物质,则由同种元素组成的物质一定是单质D. 酸溶液能使紫色石蕊溶液变红,所以能使紫色石蕊变红的溶液一定显酸性9.建立微观和宏观之间的联系是一种科学的思维方式,下列叙述错误的是()A. 温度升高使分子之间的间隔变大,因此物质有热胀冷缩现象B. 金刚石和石墨的性质存在差异,因为构成它们的碳原子的排列方式不同C. 当一铜块的所有原子都被移出之后,该铜块的质量只减少一部分D. NaOH和KOH都具有碱性,其原因是在水中均能解离出OH−10.下列涉及学科观点的有关说法正确的是()A. 微粒观:水是由氢原子和氧原子构成的B. 分类观:纯碱和烧碱从组成上都属于碱C. 结构观:氩原子和氯离子最外层电子数相同,化学性质相同D. 守恒观:电解水反应前后,元素种类和原子数目均不变11.若用实验证明CuSO4溶液显蓝色不是由SO4离子造成的,下列实验无意义的是A. 观察K2SO4溶液的颜色B. 向CuSO4溶液中滴加适量氢氧化钠溶液振荡后静置,溶液黄色消失C. 向CuSO4溶液中滴加适量无色硝酸钡溶液,振荡后静置,溶液蓝色未消失D. 加水稀释后CuSO4溶液蓝色变浅1213.下列图像不能正确反映其对应关系的是A.给水通电一段时间B.向相同质量和相同质量分数的稀盐酸中,分别加入过量Cu(OH)2和CuO 固体C.向一定量的氯化铁和稀盐酸的混合溶液中,逐滴加入过量的氢氧化钾溶液D.向过量的相同质量和相同质量分数的稀硫酸中,分别加入等量的镁粉和铝粉第II卷(选择题共61分)二、填空题(除化学方程式2分外,其余每空1分,共28分)14、2018年山东省很多地区地区遭遇到持续干旱,造成人畜饮水困难,各地采取措施积极抗旱。
中考化学模拟试卷(附带答案)可能用到的相对原子质量:H 1 C 12 O 16 Mg 24 Si 28 S 32 C1 35.5 Ca 40 Fe 56 Ag 108 Ba 137选择题部分共40分一、单项选择题(本题包括10小题,每小题2分,共20分,每小题只有一个正确答案)1.物质世界是不断运动和变化的。
下列变化中,没有发生化学变化的是()A.光合作用B.金属导电C.钢铁生锈D.蜡烛燃烧2.保护环境是我们每个公民的义务。
下列做法中,不利于保护环境的是()A.扩大燃煤发电B.回收废旧电池C.坚持绿色出行D.废水达标排放3.“珍爱生命,关注健康”。
从健康角度考虑,下列观点中,不合理的是()A.可以常喝碳酸饮料替代饮水B.吸毒可使人产生对毒品的依赖性C.霉变大米洗净后不可食用D.大量摄入可溶性钡盐会导致中毒4.具备基本的化学实验技能是进行科学探究活动的基础和保证。
下列实验操作正确的是()A.没有检验氢气纯度,就点燃氢气B.加热试管内液体时,切不可让试管口对着人C.稀释浓硫酸时,将水倒入盛有浓硫酸的烧杯中,并不断搅拌D.实验室用CO还原Fe2O3,应先用酒精喷灯加热,然后再通入CO气体5.如图是甲、乙两种粒子的结构示意图。
下列有关两种粒子的说法中,合理的是()A.甲、乙两种粒子都不显电性B.乙粒子在化学反应中易失去电子C.甲粒子是金属阳离子D.甲、乙两种粒子不能结合成化合物(第5题图)(第8题图)6.化学观念是核心素养的重要组成部分。
下列说法中,不正确的是()A.同种元素的原子具有相同的质子数B.盐酸和食盐都属于盐C.在化学反应前后元素的种类和质量都不变D.溶液中的粒子之间存在相互作用7.生产生活离不开化学。
下列说法中,不合理的是()A.天然气可用作燃料B.食用加碘食盐可防治骨质疏松C.室内使用煤炉要防止CO中毒D.熟石灰可用于改良酸性土壤8.某同学在常温下进行了中和反应的实验探究。
向20mL0.4%的NaOH溶液(预先滴入3滴酚酞试液)中逐滴滴入0.4%的稀盐酸。
2024中考化学模拟考试试卷及解析一、选择题 (每题 2 分,共 20 分)1. 铁与下列哪种物质反应时不会生成氢气?A. 稀硫酸B. 浓硫酸C. 稀盐酸D. 稀硝酸2. 碘化钾溶液滴加到铅酸溶液中会观察到什么现象?A. 形成黄色沉淀B. 形成白色沉淀C. 产生气泡D. 无明显变化3. 关于化学方程式的配平,下列说法错误的是:A. 氢气燃烧生成水的反应,氢和氧的气体比为2:1B. 铜与硫酸反应生成硫酸铜、水和二氧化硫C. 碳的完全燃烧生成二氧化碳D. 氢气和氧气的反应生成水,反应前后氢的物质的量不变4. 下列哪种条件下,钢铁最易生锈?A. 干燥空气中B. 沸水中C. 盐水中D. 煤气中5. 下列哪项实验能有效证明氧气支持燃烧?A. 燃烧蜡烛放入密闭容器中B. 点燃的木条放入装有氧气的玻璃瓶中C. 燃烧的硫磺放入氧气瓶中D. 所有选项均是二、填空题 (每空 1 分,共 10 分)6. 金属钠与水反应生成_______和_______,这个反应会产生_______。
7. 淀粉在碘的存在下会显现_______颜色。
8. 当硫酸铜和氢氧化钠反应时,生成的沉淀为_______色。
9. 醋酸乙酯的化学式是_______,它是一种_______。
10. 日常使用的漂白粉其主要成分是_______,具有强烈的_______性。
三、简答题 (每题 5 分,共 15 分)11.描述实验室里如何制备和收集二氧化碳。
12.解释为何添加抗氧化剂能延长食品的保质期。
13.铜与浓硫酸反应的化学方程式是什么?该反应发生了哪些变化?四、实验设计题 (每题 10 分,共 20 分)14.设计一个实验,说明氯化钠溶解于水是吸热还是放热过程。
15. 提出一个实验方案,通过化学方法鉴别蒸馏水和硬水。
五、计算题 (每题 10 分,共 20 分)15.计算制备 250 mL 1.0 M 的硫酸铝溶液所需的硫酸铝固体质量。
已知硫酸铝的摩尔质量为 342 g/mol。
中考化学模拟考试集锦一、选择题1.中考复习阶段,小轩同学梳理了以下知识:①利用金属的化学性质可以区别不同金属的活动性强弱;②催化剂一定能加快化学反应的速率;③具有可燃性的气体有甲烷、氢气和氧气;④燃烧需要同时满足三个条件,故破坏其中一个条件就可以灭火;⑤微量元素是人体健康必不可少的,但补充微量元素也要适可而止;⑥二氧化碳能灭火是因为不能燃烧也不能支持燃烧且密度比空气大,而用水灭火是因为可降低可燃物的着火点。
其中你认为合理的是:A.①④⑤ B.①③⑥ C.②⑤⑥ D.②④⑤2.区别生活中常见的物品,其中有两种方法都正确的是( )A.A B.B C.C D.D3.某气体可能含有H2、CO2、CO、HCl中的一种或几种,把该气体依次通过澄清石灰水、饱和碳酸氢钠溶液、浓硫酸、灼热的氧化铜、无水硫酸铜、澄清石灰水,观察到的现象是:前面的一瓶澄清石灰水无明显变化,灼热的氧化铜变红色,无水硫酸铜变蓝(无水硫酸铜遇水变蓝),后面的一瓶澄清石灰水变浑浊,下列关于该气体说法不正确的是()A.一定含有H2 B.一定含有COC.可能含有HCl D.可能含有CO24.下列各组物质在溶液中能大量共存,且溶液呈无色的是()A.Na2CO3、NH4NO3、Ca(OH)2B.Fe2(SO4)3、Na2SO4、Mg(NO3)2C.AlCl3、Ba(NO3)2、CaCl2D.Na2CO3、AgNO3、BaCl25.将铝和镁组成的混合物 10g 加入到 200g 稀盐酸中恰好完全反应后得到溶液 209g,再向溶液中加入足量的氢氧化钠溶液,最终生成沉淀的质量为()A.12g B.14.25g C.17.25g D.27g6.某同学将mgMg、A1、Zn、Fe 的混合物放入足量的稀盐酸中,充分反应后,将所得溶液小心蒸干,得到(m+7.1) g不含结晶水的固体,则m的取值范围是A.2.4≤m≤6.5B.2.4<m<6.5C.1.8≤m≤6.5D.1.8<m<6.57.将Mg和Ag的混合物放入Zn(NO3)2和Cu(NO3)2的混合溶液中,预测其充分反应后所得滤渣和滤液的组成成分如下,其中不合理的是()A.若滤液为蓝色,则滤渣中含有2种固体B.若滤液为无色,则滤渣中可能含有3种固体C.若滤渣中加入稀盐酸,产生气泡,则滤液中最多含有2种溶质D.若滤渣中加入稀盐酸,无气泡,则滤液中至少含有1种溶质8.不能正确反映对应变化关系的图像是()A.在一定量的CuSO4溶液中逐滴加入NaOH溶液B.等质量的Zn和Mg分别与足量等体积等质量分数的稀硫酸反应C.向NaOH溶液中逐滴加入稀盐酸D.等质量CaCO3分别与足量等体积等质量分数的稀盐酸反应9.童童同学将一定量的氧化铜粉末加入到100g溶质的质量分数为14%的稀硫酸中,充分反应后固体全部消失,为了避免该废液排放造成污染,他又向废液中加入20g铁粉,充分反应后过滤,滤渣的质量为20g,加稀硫酸时所消耗的氧化铜质量是()A.8g B.10g C.12g D.14g10.有一包固体粉末X,可能含有碳酸钙、硫酸铜、硫酸亚铁、锌粉,为确定固体粉末的成分,现取X进行下列实验,实验过程及现象如下图所示(不考虑水、稀盐酸的挥发),下列说法中正确的是( )A.若气体1为纯净物,则溶液2中可能含有三种阳离子B.若气体1为混合物,则溶液2中可能含有Fe2+C.若溶液1呈无色,则固体粉末X中不可能含有硫酸铜D.若溶液2呈浅绿色,则沉淀2不可能是纯净物11.有Mg、Al、Zn的混合物共7.2g,与足量盐酸反应,生成H2的质量可能是( )A.0.2 g B.0.6g C.0.8g D.0.9g12.图中“→”表示甲在一定条件下可以转化成乙,“—”表示相连的物质在一定条件下可以发生反应,甲、乙、丙、丁分别表示一氧化碳、碳、氧气、二氧化碳中的某一物质,下列说法正确的是A.甲一定是一氧化碳B.乙一定不是二氧化碳C.丙可能是碳或氧气D.丁可能是碳或二氧化碳13.如下图所示是甲、乙、丙三种固体物质的溶解度曲线.下列说法正确的是()A.t2℃时,甲、乙两物质的饱和溶液中含溶质的质量相等B.t1℃时把30g丙放入50g水中能得到80g丙的饱和溶液C.将丙的不饱和溶液变为饱和溶液,可以采用降温方法D.t3℃时,用等质量的甲、乙、丙分别配制成三种物质的饱和溶液,所需溶剂的质量为甲<乙<丙14.某碳酸钙和氧化钙组成的混合物中,钙元素的质量分数为50%,将40g该混合物高温煅烧至固体质量不再改变,则生成二氧化碳的质量是()A.8.8g B.12g C.15.7g D.20g15.下列依据实验目的所设计的实验方案中,正确的是选项实验目的实验方案A分离CaO和CaCO3的混合物加水充分溶解后,过滤B鉴别NaOH和Ca(OH)2溶液加适量Na2CO3溶液C除去二氧化碳中的水蒸气通过碱石灰(NaOH和CaO)D检验NaCl中含有Na2CO3加水溶解A.A B.B C.C D.D16.某无色气体可能含有 CO2、CO、H2中的一种或几种,依次进行以下实验(假设每步反应均完全进行);①通过赤热的炭层后,恢复到原状态,气体体积增大;②通过灼热的CuO 时,固体变成红色;③通过白色 CuSO4粉末时无明显现象(提示:白色 CuSO4粉末遇水变蓝)④通入澄清石灰水中,石灰水变浑浊。
下列判断正确的是()A.原混合气体中一定含有 CO2和 CO,一定没有 H2B.原混合气体中一定没有 CO2和 H2,一定含有 COC.原混合气体中一定含有 CO2,可能含有 CO,一定没有 H2D.原混合气体中无法确定是否含有 CO217.除去下列杂质,所选用的试剂和操作方法不合理的是( )选项物质杂质试剂操作方法A KNO3NaCl热水溶解,降温结晶,过滤B KCl K2CO3盐酸加入过量的盐酸,蒸发C Cu Fe2O3碳粉与过量的碳粉混合,加热到高温D O2CO铜将混合气体缓缓通过足量的灼热铜网A.A B.B C.C D.D18.已知:2KMnO4K2MnO4+MnO2+O2↑。
下列图象表示一定质量的KMnO4受热过程中某些量随时间的变化趋势,其中正确的是()A.B.C.D.19.除去下列物质中的少量杂质,下列选用试剂或方法正确的是()选项物质杂质试剂或方法A FeSO4溶液CuSO4加入过量的锌粉,过滤B NaCl Na2CO3加入过量稀盐酸,蒸发C CaCl2溶液HCl加入过量的Ca(OH)2溶液D KCl MnO2加入足量水溶液、过滤、洗涤、烘干A.A B.B C.C D.D20.将一定量的丙醇(CH308)和氧气置于一个封闭的容器中引燃,其反应的化学方程式为: a C3H8O+ b O2点燃cCO2+dH2O+eX,测得反应前后各物质的质量如下表:物质丙醇氧气水二氧化碳X反应前质量/g 6.012.8000反应后质量/g007.28.8x下列判断正确的是A.表中x的值为2.8B.X可能是该反应的催化剂C.X可能为甲烷D.方程式中a:b=1:321.如图所示的装置可用来测定某气体X的组成。
在注射器A中装有0.32g气体X并慢慢通过不含空气并装有足量灼热的氧化铜的玻璃管B,使气体X完全反应。
得到以下实验结果:实验前B管重20.32g,实验后B管重20.00g,B管中出现红色粉末。
C管中收集到的无色液体是水;注射器D中收集到生成氮气0.28g。
下列说法正确的是( )A.B管中发生的反应为置换反应B.气体X是氨气(NH3)C.该反应中生成的水与氮气的分子个数比为1:2D.气体X中氮元素与氢元素的质量之比为7:122.已知A—H为初中阶段常见的物质,且A、C、G均为常用化肥且C为复合肥,其反应关系如图所示,以下判断一定错误..的是A.B物质一定是酸B.D物质一定是氧化物C.若H是碱,则A一定是钾肥D.若E的相对分子质量大于F的相对分子质量,则G一定是氮肥23.A~F都是初中化学中常见的物质,其中A、B、C是氧化物,且A是红棕色粉末,D、F均是单质。
它们之间的转化关系如右图所示(“→”表示物质转化的方向;部分反应物、生成物和反应条件未标出)。
下列有关说法正确的是A.反应①~④中一定包含复分解反应B.做反应①的实验,要先加热A再通入BC.反应④用于湿法冶金,可制取Zn、Cu、AgD.E可以是酸、盐或有机化合物24.下列各组转化中,一定条件下均能一步实现的组合是A.①②B.②③C.①③D.①②③25.除去下列各组物质中的杂质,所用试剂和方法均正确的是()物质杂质除杂所用试剂和方法A H2HCl气体先通过NaOH溶液,再通过浓硫酸B NaOH溶液Ca(OH)2溶液先加入过量的Na2CO3溶液,再过滤C CO2CO点燃气体D CaO固体CaCO3固体加入适量的稀盐酸A.A B.B C.C D.D二、实验题26.氧化铜是一种黑色固体,可溶于稀硫酸。
某同学想知道是稀硫酸中的哪种粒子(H2O、H+、SO42-)能使氧化铜溶解。
请你和他一起通过图中I、II、III三个实验完成这次探究活动。
(1)你提出的假设是。
(2)通过实验I可以证明。
(3)要证明另外两种粒子能否溶解氧化铜,还需要进行实验II和III,在III中应该加入。
(4)探究的结果为,你认为除实验II和III所用的试剂外,还能够溶解氧化铜的另一种常见物质是。
27.在日常生活中,我们发现切过咸菜的刀更容易生锈.而除锈用稀盐酸比稀硫酸快。
为了进一步验证上述现象,某校师生做了以下相关分组实验,请你根据自己平时课堂学习的体验一起参与讨论并回答相关问题。
(步骤一)未打磨的铝片浸入氯化铜溶液中,迅速产生大量气泡和疏松的紫红色固体,并放热,片刻后溶液由蓝绿色变成无色。
(1)若要正视紫红色固体中是否含有氧化铜,可用_______溶液(填一试剂)加以检验。
(步骤二)未打磨的铝片浸入硫酸铜溶液中,一段时间内没有明显现象。
(2)比较步骤一、二,你能得出的结论是:____________。
(步骤三)打磨过的铝片浸入硫酸铜溶液中,其操作、现象和结论见下表。
(3)试将“影响因素”选项前恰当的字母序号填入答题卡指定位置。
实验操作使用现象对比结论Ⅰ.一片用粗砂纸单向用力打磨3次,将其浸入硫酸铜溶液,片刻后用镊子取出。
现象一:粗砂纸打磨的在划痕处有少量气泡,附着少量疏松的紫红色固体。
现象一与现象二对比,说明①______现象二:粗砂纸打磨的片刻内现象不明显。
Ⅱ.一片用特细砂纸往复打磨数次,再将其浸入硫酸铜溶液,片刻后取出。
现象三:特细砂纸打磨的表面产生较多细小气泡,表面均匀附着紫红色固体。
现象三与现象一对比,说明②________现象四:特细砂纸打磨的表面一段时间内没有明显现象。
现象四与现象三对比,说明③________影响因素:A打磨时用力程度及均匀程度不同B选用砂纸颗粒粗细程度不同C由于摩擦生热又形成了新的氧化膜(4)比较步骤三各实验操作中用砂纸打磨的作用是:____________________。